数控机床采购合同
- 格式:docx
- 大小:20.28 KB
- 文档页数:9
第1篇一、申请单位基本信息单位名称:____________________单位地址:____________________联系电话:____________________联系人:____________________电子邮箱:____________________二、申请背景及目的一、背景随着我国制造业的快速发展,数控机床作为现代制造业的核心设备,其技术水平直接关系到我国制造业的国际竞争力。
近年来,我国数控机床行业取得了长足进步,但仍存在一些问题,如核心技术与关键部件依赖进口、产品性能与国外先进水平仍有差距等。
为提升我国制造业水平,提高产品质量和效益,我公司决定购置先进的数控机床。
二、目的1. 提升生产效率:通过引进先进的数控机床,提高生产效率,缩短生产周期,降低生产成本。
2. 提高产品质量:数控机床具有较高的加工精度和稳定性,能够有效提高产品质量。
3. 满足市场需求:随着市场对产品品质和性能要求的不断提高,购置数控机床有助于满足市场需求。
4. 增强企业竞争力:通过引进先进的数控机床,提升企业技术水平,增强市场竞争力。
三、数控机床购置需求一、购置原因1. 现有设备陈旧,加工精度和效率无法满足生产需求。
2. 部分关键部件依赖进口,成本高,维护困难。
3. 企业发展需要,提升产品品质和市场竞争力。
二、购置数量及型号1. 数控机床数量:____台2. 数控机床型号:____________________三、购置预算1. 总预算:____万元2. 其中,设备购置费:____万元3. 配套软件及附件费:____万元4. 运输及安装调试费:____万元四、数控机床购置计划一、购置时间1. 确定购置时间:____年____月2. 设备到货时间:____年____月二、设备安装调试1. 安装调试时间:____年____月2. 安装调试单位:____________________三、人员培训1. 培训时间:____年____月2. 培训单位:____________________五、资金来源及保障措施一、资金来源1. 企业自筹资金:____万元2. 银行贷款:____万元二、保障措施1. 加强资金管理,确保资金合理使用。
尊敬的领导:为了进一步推动我单位工作的发展,提高工作效率,保障生产安全,根据我国相关法律法规和单位实际情况,现申请购买以下设备。
以下为具体申请报告:一、申请背景随着我国经济的快速发展,我单位业务规模不断扩大,现有设备已无法满足生产需求。
为进一步提高生产效率、降低生产成本、保障生产安全,经研究决定,申请购买以下设备。
二、申请设备清单及理由1. 设备名称:XX型号数控机床采购数量:2台理由:我单位目前生产过程中,部分产品需要通过数控机床加工,而现有数控机床已无法满足生产需求,导致生产效率低下。
新购进的数控机床将提高生产效率,降低生产成本。
2. 设备名称:XX型号环保设备采购数量:1套理由:我单位在生产过程中,部分工艺环节会产生废气、废水等污染物,对环境造成一定影响。
为积极响应国家环保政策,降低污染物排放,特申请购买环保设备,确保我单位生产过程符合环保要求。
3. 设备名称:XX型号安全检测仪采购数量:3台理由:为确保生产安全,我单位需要定期对生产现场进行安全检测。
现有安全检测仪已无法满足检测需求,新购进的安全检测仪将提高检测精度,保障生产安全。
4. 设备名称:XX型号办公设备采购数量:若干理由:随着我单位业务规模的扩大,员工数量不断增加,现有办公设备已无法满足办公需求。
新购进的办公设备将提高办公效率,提升员工满意度。
三、设备采购预算根据市场调研,以上设备采购预算如下:1. XX型号数控机床:每台XX万元,共计XX万元;2. XX型号环保设备:每套XX万元,共计XX万元;3. XX型号安全检测仪:每台XX万元,共计XX万元;4. XX型号办公设备:共计XX万元。
总计:XX万元。
四、设备采购资金来源为确保设备采购顺利进行,我单位计划从以下渠道筹集资金:1. 自筹资金:通过单位内部资金调拨,筹集部分设备采购资金;2. 银行贷款:向银行申请贷款,解决设备采购资金缺口;3. 政府专项资金:积极争取政府专项资金支持。
尊敬的拍卖机构:您好!我司(以下简称“申请人”)为维护自身合法权益,现依法向贵机构申请对以下设备进行拍卖。
现将有关事项陈述如下:一、申请人基本信息申请人名称:XX科技有限公司法定代表人:XXX住所地:XX省XX市XX区XX路XX号联系电话:XXX-XXXXXXX二、拍卖设备基本情况1. 设备名称:XX型号数控机床2. 设备型号:XX3. 生产厂家:XX机床制造有限公司4. 设备规格:XX5. 设备新旧程度:全新6. 设备存放地点:XX省XX市XX区XX路XX号7. 设备原值:人民币XX万元8. 设备已使用年限:0年三、申请拍卖原因申请人于XX年XX月与XX机床制造有限公司签订《XX型号数控机床采购合同》,约定购买该型号数控机床一台。
合同签订后,申请人如约支付了全部货款。
然而,XX机床制造有限公司未能按照合同约定按时交付设备。
经多次协商无果,申请人遂向贵机构申请拍卖该设备,以维护自身合法权益。
四、拍卖设备处置方案1. 拍卖方式:公开拍卖2. 拍卖时间:XX年XX月XX日3. 拍卖地点:XX省XX市XX区XX路XX号4. 拍卖底价:人民币XX万元5. 拍卖佣金:按照贵机构规定收取五、申请人承诺1. 申请人保证所提供的设备信息真实、准确、完整。
2. 申请人保证在拍卖过程中遵守贵机构的规定,积极配合贵机构的工作。
3. 申请人保证在拍卖成交后,按照拍卖成交价格支付拍卖款项。
敬请贵机构予以审查,并批准申请人拍卖该设备。
如有需要,申请人愿意提供相关证明材料。
特此申请!申请人:XX科技有限公司法定代表人签字:日期:XXXX年XX月XX日。
一、招标公告1. 招标编号:XXXX-XXXX2. 招标项目名称:XXXX设备采购项目3. 招标内容:本次招标采购的设备包括但不限于以下类别和数量:- 类别一:生产设备(如数控机床、焊接设备等),数量:10台;- 类别二:检测设备(如光谱分析仪、化学分析仪等),数量:5台;- 类别三:办公用品(如打印机、复印机等),数量:20台;- 类别四:其他辅助设备(如空调、电脑等),数量:30台。
4. 招标方式:公开招标5. 招标地点:XXXX市XX区XX路XX号招标办公室6. 报名时间:自本公告发布之日起至XXXX年XX月XX日止,每天上午9:00至11:30,下午14:00至17:00(北京时间)。
7. 报名地点:XXXX市XX区XX路XX号招标办公室8. 报名材料:投标单位须提交以下材料:(1)企业法人营业执照副本复印件;(2)法定代表人身份证明书及授权委托书;(3)近三年内类似项目业绩证明材料;(4)企业资质证书复印件;(5)其他相关证明材料。
9. 开标时间:XXXX年XX月XX日,上午9:00(北京时间)10. 开标地点:XXXX市XX区XX路XX号招标办公室二、招标要求1. 投标人须具备独立法人资格,具有有效的企业法人营业执照。
2. 投标人须具备相应的生产、销售和服务能力,能够满足招标项目的技术要求。
3. 投标人须有良好的商业信誉和健全的财务会计制度。
4. 投标人须符合国家有关法律法规和政策要求。
5. 投标人须承诺提供的设备质量合格,符合国家相关标准和规定。
6. 投标人须承诺在合同履行期间,提供完善的售后服务。
三、投标文件1. 投标文件应包括以下内容:(1)投标函;(2)法定代表人身份证明书及授权委托书;(3)企业法人营业执照副本复印件;(4)企业资质证书复印件;(5)近三年内类似项目业绩证明材料;(6)设备技术参数、性能指标、质量标准、售后服务承诺等;(7)投标报价及支付方式;(8)其他相关证明材料。
采购物资情况说明的范文近期,我公司进行了一次大规模的物资采购工作,以满足生产和办公的需要。
在本篇文章中,我将详细说明我们的采购情况,包括采购的物资种类、数量、价格以及供应商的选择等。
我们从生产方面着手,采购了大量的原材料和设备。
原材料主要包括钢材、塑料、橡胶等,用于生产我们公司的产品。
在选择供应商时,我们注重了质量和价格的平衡,最终与几家有良好口碑的供应商达成了合作协议。
我们在采购过程中,严格把控了原材料的质量,确保其符合相关标准。
设备方面,我们采购了一批先进的生产设备,以提高生产效率和产品质量。
这些设备包括数控机床、注塑机、激光切割机等,它们将成为我们生产线上的重要组成部分。
我们在选择设备供应商时,考虑了设备的性能、售后服务以及价格等因素,最终与几家知名的厂家签订了合同。
除了生产方面的物资采购,我们还购置了一大批办公用品和设备,以提高员工的工作效率和舒适度。
办公用品包括桌椅、文件柜、打印机等,而办公设备则包括电脑、投影仪等。
我们在选择供应商时,注重了产品的品质和功能,确保员工能够在舒适的环境下进行工作。
在采购的过程中,我们注重了价格的合理性和物资的质量。
我们与供应商进行了充分的沟通和比较,确保所选的物资能够满足公司的需求,并具有合理的价格。
同时,我们还与供应商签订了合同,明确了双方的责任和权益,以避免后续的纠纷。
总结一下,我们的采购工作顺利完成,通过与供应商的合作,我们成功地获得了所需的物资。
这些物资将为我们的生产和办公提供良好的支持,使我们能够更好地开展工作。
同时,我们也将继续关注市场的变化,及时调整和优化我们的采购策略,以满足公司不断发展的需求。
采购意向书采购意向协议书范本Xxx项目采购意向书本意向书是供方自愿向需方提出申请参加供货,并同意遵守以下意向条款。
一、采购的基本内容1. 价格明细此项目所需产品如下:2. 供货周期供货周期为__360___天。
3. 付款方式供销合同签订生效后15天内支付20%;发货前支付60%;通过当地技术监督局验收合格后支付15%;2年质保期满后支付5%。
4. 质保期质保期:自产品生产日期起三年。
二、采购意向条款1. 供方签订本意向书后,需方将在主合同签订之后,正式通知供方签订正式的供销合同(以下简称“供销合同”)。
2. 供方同意在接到需方正式通知的时间内签订供销合同。
3. 双方签订供销合同时,共同遵守以下约定:(1)供销合同应包括本意向书第一条所载明的内容以及符合本意向书的双方均同意的其它条款。
(2)供销合同的核心内容(标的、价格、供货周期、付款方式、质保期等条款)必须与本意向书一致,否则视为无效。
三、供方的声明和承诺1. 本意向书所有的内容和条款,都经过了需方的明确解释和说明,供方已全部知悉和理解,并承诺予以遵守。
2. 本意向书系双方自愿签订。
3. 供方同意需方拥有本意向书的最终解释权并同意履行需方的解释。
四、其他本意向书一式贰份,供方和需方各执壹份。
双方在签字盖章后开始生效。
供销合同签订后, 1本意向书自动作废。
需方:供方:授权代表:联系电话:联系地址:签约日期:授权代表:联系电话:联系地址:签约日期:2采购合同需要注意什么采购合同怎么写篇一:采购合同注意事项采购合同注意事项公司法律顾问作为公司合同制订、审查、管理的负责人,如果合同出现问题,公司法律顾问首先不应该将责任归在他人身上。
虽然是这样,但是公司的采购合同里面很多的仪器、模具、数据等,如果不是专业人员根本就不知道我们要签订的合同的标的是什么模样,不可能在合同里写出这些设备的质量要求或验收标准了,所以采购合同的采购部门要与法律顾问密切配合共同担当起抵制采购合同风险的责任。
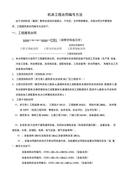
机床工程合同编号方法由于沈阳机床(集团)整体改造项目规模大、子项多,文件种类繁杂,为使合同文件管理有序,工程建筑类合同编号方法如下:一、工程建筑合同xxxx—x—x—xxxx—C001 (说明字母或汉字)合同文件顺序号工程子项标识符工程分区标识符工程类别标识符---------------------------------- 工程项目标识符1、本合同编号只适用于工程建筑类合同,本合同编号安装类的设备不包括工艺设备(生产类设备、冷加工设备、热处理设备、涂装线设备、装配线设备、工装设备等)的合同编号,其编号见工艺设备类合同编号。
2、工程项目标识符(沈阳机床SYJC)3、工程类别标识符(其它类I ,建筑类II,安装类III,厂区工程类IV。
)4、工程分区标识符(数控车床加工基地A,普通车床加工装配基地B,数控车床涂装和装配基地C,普车功能部件基地D,数控锤床加工装配基地E,普通钱床加工装配基地F, 配送中心基地G,中试车间及摇钻加工装配基地H,办公附属设施及其他L )5、工程子项标识符⑴、其它类I :工程监理GCJL、工程设计GCSJ、工程勘察GCKC、招标代理ZBDL、技术服务JSFW (包括工程可研、管理总包、技术咨询、安全评价、卫生评价等);⑵、建筑类II:钢构工程GGGC、土建工程TJGC、门窗工程MCGC、设备基础SBJC;⑶、安装类III只适用于建筑通用设备,包括如水暖电设备(包括屋顶通风器)、起重设备、空调设备、水泵、压缩机、电梯、电气设备、燃气设备类等)。
%1、设备采购SBCG,设备安装SBAZ,设备采购安装SBCA;%1、设备合同编号后加汉字表合同设备内容,如起重机合同就在起重合同编号后加“起重"。
编号方法如下:设备采购合同编号:SYJC—III—X—SBCG—C001 (设备名称)设备安装合同编号:SYJC—III—X—SBAZ—C001 (设备名称)设备采购安装合同编号:SYJC—III—X—SBCA—C001 (设备名称)(4)、厂区工程类IV:道路工程DLGC,室外管网工程SWGW,厂区绿化工程CQLH,厂区大门工程CQDM,厂区围墙工程CQWQ、物流配送工程WLGC;临时工程LSGC (现场临时用电工程、现场临时垫道工程、现场回填土倒运、临时办公房工程、厂区临时围墙、厂区临时主大门、园区沙盘、户外广告等)6、其他说明⑴、B:表示此合同的补充文件或补充协议;(2)、工程分区标识符中如一个合同跨两个分区或多个分区,其表示方法如下:如:A/B 表示一个合同编号跨数控车床加工基地A和普通车床加工装配基地B两个分区;B/D 表示一个合同编号跨普通车床加工装配基地B和普车功能部件基地D两个分区;A-H表示一个合同编号跨数控车床加工基地,普通车床加工装配基地,数控车床装配基地,普车功能部件基地等这些字母所表示的全部厂房。
数控机床大修合同模板甲方(采购方):_____________________乙方(服务提供方):_____________________合同编号:_____________________签订日期:____年__月__日鉴于甲方需要对数控机床进行大修,乙方具备相应的维修能力和资质,甲乙双方本着平等、自愿、公平、诚信的原则,经协商一致,订立本合同,共同遵守。
第一条服务内容1.1 乙方负责对甲方的数控机床进行专业的大修服务,包括但不限于机械部件的更换、电气系统的检修、软件系统的升级等。
1.2 乙方应保证大修后的数控机床达到甲方规定的技术标准和性能要求。
第二条服务期限2.1 本合同服务期限自合同签订之日起至大修服务完成之日止。
2.2 乙方应按照甲方的要求,合理安排大修时间,确保不影响甲方的正常生产。
第三条服务费用3.1 乙方提供的大修服务费用总计为人民币(大写):____________________元。
3.2 甲方应在合同签订后______个工作日内支付______%的预付款,余款在大修服务完成并验收合格后______个工作日内一次性支付。
第四条质量保证4.1 乙方应保证大修后的数控机床在正常使用条件下,自验收合格之日起______个月内无重大故障。
4.2 若在质量保证期内出现故障,乙方应在接到甲方通知后______小时内响应,并在______个工作日内完成维修。
第五条违约责任5.1 如乙方未能在约定时间内完成大修服务,或大修后的数控机床未达到约定的技术标准和性能要求,甲方有权要求乙方承担相应的违约责任。
5.2 如甲方未按约定支付服务费用,乙方有权要求甲方支付违约金。
第六条争议解决6.1 甲乙双方因履行本合同所发生的任何争议,应首先通过友好协商解决;协商不成时,任何一方可向甲方所在地人民法院提起诉讼。
第七条其他7.1 本合同一式两份,甲乙双方各执一份,具有同等法律效力。
7.2 本合同自双方授权代表签字盖章之日起生效。
设备购置论证报告资料一、引言本报告旨在论证为什么应该购置其中一设备。
该设备是什么、作用是什么、购置的原因是什么以及对组织带来的益处等方面将会得到详细阐述。
购置设备是组织发展与提高工作效率的重要手段,因此在购置之前进行充分的论证是必要的。
二、设备概况对于要购置的设备进行简要介绍,包括设备类型、规格、功能等。
例如,要购置的设备是一台新型数控机床,可以实现高效率、高精度、全自动的加工生产。
该设备可以实现多种复杂形状的加工,并且具有智能控制系统等先进功能。
三、购置原因1.提高生产效率:新型数控机床的加工效率远高于传统机床,可以大大缩短加工时间,减少非生产性等待时间,从而提高生产效率。
2.提高产品质量:数控机床具有高精度加工功能,可以提高产品加工精度和一致性,降低产品废品率,提高产品质量。
3.降低生产成本:新型数控机床具有智能控制系统,可以实现自动化、高效率的生产。
自动化生产能够降低劳动力成本,提高生产效率,从而降低生产成本。
4.跟随市场需求:市场竞争激烈,产品更新换代迅速,为了跟上市场的需求和潮流,及时采购新型设备是必要的。
新型数控机床具有智能化、高效率的特点,适应了市场对产品加工精度、质量和生产效率的需求。
5.机床老化更新:旧有的机床已经使用了多年,设备老化导致工作效率低下、维修成本增加等问题。
为了提高工作效率、减少维修成本,应将机床进行更新。
四、对组织的益处1.提高竞争力:通过购置新型数控机床,可以提高产品加工精度和一致性,降低产品废品率,提高产品质量,进而提高组织的竞争力。
2.提高生产效率:新型数控机床的高效率加工可以缩短生产周期,提高生产效率,从而增加产品产量,满足市场需求。
3.降低生产成本:数控机床的自动化生产和智能控制系统可以降低劳动力成本,提高生产效率,从而降低生产成本。
4.优化资源配置:通过购置新型数控机床,可以充分利用现有资源,实现对设备的合理配置和优化利用,提高资源利用效率。
5.提升员工技能:新型数控机床具备先进的操作系统,购置后将进行培训,提升员工的技能水平,提高整体组织的竞争力。
设备采购计划一、引言设备采购计划是指为满足特定需求而采购所需设备的详细计划。
本文将详细介绍设备采购计划的编写标准格式及其内容要求。
二、背景我公司是一家创造业企业,为了提高生产效率和产品质量,计划采购一批新设备。
本次设备采购计划的目标是满足公司生产需求,并提升公司在市场竞争中的地位。
三、采购目标本次设备采购计划的目标是购买一批先进的生产设备,以提高生产效率、降低成本、改善产品质量,并满足公司未来发展的需求。
具体采购目标如下:1. 购买新型数控机床3台,以提高生产线的加工精度和生产效率;2. 购买自动化包装机1台,以提高产品包装效率和包装质量;3. 购买新型激光切割机1台,以提高产品切割精度和切割速度;4. 购买新型检测设备1套,以提高产品质量检测的准确性和效率。
四、采购流程为确保采购过程的顺利进行,我们将按照以下流程进行设备采购:1. 需求确认:与各部门沟通,明确设备的具体需求和技术要求;2. 市场调研:通过与供应商的交流和实地考察,了解市场上各类设备的性能和价格,并筛选出适合公司需求的设备;3. 技术评估:对筛选出的设备进行技术评估,包括性能、可靠性、维护保养等方面的考虑;4. 报价比较:向多家供应商索取报价,并进行综合评估,选择性价比最高的供应商;5. 合同签订:与供应商商议并签订采购合同,明确双方的权责和交付期限;6. 设备验收:在设备到货后,进行验收,确保设备符合要求并无损坏;7. 设备安装和调试:安排专业人员对设备进行安装和调试,确保设备能够正常运行;8. 培训和交接:对相关员工进行设备操作培训,并完成设备交接工作。
五、预算与资金安排本次设备采购计划的预算为100万元人民币。
具体资金安排如下:1. 数控机床:每台30万元,共计90万元;2. 自动化包装机:50万元;3. 激光切割机:60万元;4. 检测设备:40万元。
六、风险管理在设备采购过程中,可能会面临以下风险:1. 技术风险:所采购的设备是否满足公司的技术要求;2. 供应商风险:供应商是否能够按时交付设备,并提供良好的售后服务;3. 质量风险:所采购的设备是否具备良好的质量和可靠性。
数控机床采购商务合同
合同号:
机 型:
制造厂商:
日期:年 月 日(星期 )
买方:
卖方:
(以下简称“甲方”) 地址: 电话Tel: 传真Fax: (以下简称“乙方”)
地址:
电话TEL:
传真FAX:
甲方与乙方经过友好协商, 本着互利互惠, 共同发展的原则, 就甲方向乙方进行货
物采购 达成如下合同条款:
一 合同标的及服务描述:
-合同标的: 详细见附件,具体见下表:
序 号 品名及规格 单 位 数量 单 价 总 价
1
合计(人民币):
- 服务时间:收到定金后75天左右(遇到国内国际法定节假日顺延)。
- 乙方要确保产品达到甲方的要求,详见附件1,2,3, 双方并按该附件进行
验收。
- 所有产品在甲方签署项目竣工验收单起,保修12个月。
二 双方职责
合同双方应作好每日工作的详细记录, 并由双方授权代表予以签字确认, 作
为付款依据.
三 甲方的权利和义务
甲方有权在乙方承诺的范围内,按照双方对合同标的内容的约定获得乙方的
提交符合技术要求的产品和服务。
- 当甲方有充分理由认定乙方在项目承诺的范围内存在现实的产
品缺陷或延时,可以书面方式向乙方提出质疑,包括
但不限于:
要求乙方按项目合同要求增加项目资源投入
对项目交付成果提出异议或否决
- 甲方负责依据合同及时付款。
四 乙方的权利和义务
- 按合同规定的范围和服务标准履行合同。乙方公正地维护双方的合法权
益,辅助甲方与服务有关的外部协调,保证具有并保持提供本合同项下服务
所必须具备的资质和资源。
- 乙方必须指定专门的代表负责与甲方的联络和协调,如更换代表或变更授
权时,必须提前三个工作日书面通知甲方。
- 乙方有义务对甲方在服务实施过程提出的一切书面问询进行回复,保证服
务按既定的计划和范围完成。
五 价格条款
合同总价为 人民币大写: 。乙方开具17%增值税发票。
六 付款条款
-定货款:合同签定后七天内甲方向乙方支付定货款,合同总价的 %,作为
合同定金;
-发货款:接到乙方书面发货通知后甲方安排支付发货款,合同总价的 %;
乙方收到款项后5个工作日内发货,并开具合同总价 %的增值税
发票;
-质保款:自货物运抵甲方工厂所在地之日起6个月,甲方向乙方支付质保
款,合同总价的 %。
七 质量条款
- 如果在开箱检验时,发现所交付的合同设备存在损坏和/或其它
与本合同规定不符的情形,乙方应在双方约定的期限内免费尽快进行修
理、更换和/或补供合同设备存在缺陷或丢失部分,由此所产生的费用
由乙方负担。乙方应自负风险和费用将上述修理、更换和/或补供的合
同设备发运至甲方工作现场。
- 乙方应保证其供应的产品完全符合合同所列明的产品规格及质量
要求。 乙方应负责运回不符要求的产品,承担运输装卸及相关的费
用,乙方有义务在最短的时间内再次向甲方提供符合本定单/合同条款
要求的产品。
- 在以上保证期内,如果乙方所供设备出现了任何源于乙方的缺
陷,乙方应负责免费修理或更换。设备故障8小时内作出响应,24
小时到达设备使用现场。非损耗物件保修期为自更换之日起12个
月。
八 交货装运条款
- 运输方式: 公路运输。由乙方负责运输的一切事宜, 并承担从
发货处至甲方工厂运输的全部费用。
- 货物的交付: 仅涉及货物的交付, 则货物在到达甲方指定的目的
地时视为货物交付完成.每批发货应随有装箱单及货物质量保证书以表
明所送货物的内容、数量及对货物质量的保证; 合同设备的包装按国
家有关规定应牢固结实,并能防潮、防雨适应于长途铁路、公路运输
和装卸要求,并注明合同设备的重量、外形尺寸和吊装位置包装及运
输不当造成的损失由乙方承担, 且交货期不变。
- 交货缺少或延误:如乙方在货物的交付数量上出现不符或装运日期上出
现延迟,乙方应立即(一个工作日内)通知甲方,并承担相应的损失,
合同设备在安装调试中由于乙方原因造成损失或丢失由乙方承担。
九 违约金及索赔条款
- 除双方认可的不可抗力因素外, 乙方如果延迟完工,或未履行合
同,或其产品不符合本合同的规定,以及其他不符合本合同规定的行为
均构成了乙方的违约责任,乙方应同意在支付货款时扣除本条规定的违
约金。 违约金计算如下:
- 如延迟交货除人力不可抗拒事故者或因买方引起的延迟外,卖方应付
给买方每一星期按迟交货物总值 %的迟交罚款,不足一星期的迟交日数
作一星期计算,此项罚款不超过全部迟交货物总值的 %,由甲方在尾款
中进行扣除,不足部分由乙方补足。
十 安全条款
所有乙方到甲方提供服务的工作人员进入甲方工厂时要严格遵守“ 外包
工环境健康和安全管理补充协议”, 否则将不被允许进入甲方工厂进行
工作。 乙方要遵守甲方发布的所有规定和条例,如果由乙方的工作人员
引发事故或工伤,即乙方的行为没有遵守甲方的安全条例和相关规定,
并且发生在甲方的工厂,乙方应付全责并支付相关费用。
十一 所有权和知识产权
- 乙方按照工作说明书要求完成相关的工作,双方各自承担相关的项目风
险。
- 在乙方完成本合同规定的咨询工作后,甲方付清每阶段费用后,该阶段项
目成果的知识产权的使用权即归甲方所有。
十二 准据法及仲裁条款
- 准据法:本合同适用中华人民共和国法律,《中华人民共和国合同法》
- 仲裁条款:凡因执行本合同所发生的或与本合同有关的一切争议应通过友
好协商解决,如果协商无法解决,争议应提交中国经济贸易仲裁委员会根据
其仲裁规则进行仲裁,仲裁裁决是终局的,对双方都有约束力。
- 保密:双方均承担有保密的义务。双方收到的技术、操作、安全及其他资
料仅适用双方履行合同的目的, 不得向第三方泄密.乙方应对所有与合同相
关的信息保密,包括甲方以任何形式所有的或提供的任何制图、说明、设计
或其他相似信息,除非本信息属于公共领域。乙方对所有的信息没有权利、
财产权或利益,而只有履行合同规定的使用权。甲方提供的任何专有信息或
物产不得被任何非乙方以外的生产商用以制造,或为任何非甲方的一方生
产。此信息及物产也不可被用以甲方提供本信息和物产的目的以外的使用目
的。甲方拥有与本合同有关的其提供的所有制图、说明、设计或其他相似信
息的所有权。在完成工作后,乙方应当返还甲方所有的任何形式的制图、说
明、设计或其他相似信息的原件及复印件。
十三 通知及部分执行合同条款
甲方:
上海宗钜贸易有限公司(以下简称
电话Tel: 传真Fax: 联系人: 开 户 行: 帐号: “乙方”)
电话TEL:
传真FAX:
联系人:
开 户 行:
帐号:
- 部分执行:若双方就合同部分条款的执行产生争议,或部分条款和约定被
权威司法机关或其他权威机构判定无效,本合同其他条款仍具有约束力,在
合同有效期内,合同双方仍需继续执行合同其他条款所规定的义务。双方将
友好协商解决有争议的条款。
- 变更:本合同的任何变更应以书面形式, 并由双方代表签字方视为有效。
十四 合同履行及修改:
除双方认可的不可抗力因素外,任何一方无故中止或未履行合同且没有出具
书面通知,属于违约行为,要对对方造成的实际损失进行赔偿。本合同的任
何变更应以书面形式并由双方代表签字视为有效。
十五 合同有效期条款
本合同经双方签字后自合同签订日起开始生效, 甲乙双方履行完各自的权
利和义务后合同自动终止。
十六 附件
附件1 供货条款
附件2 机床技术描述
附件3
备注:
十七 其他
本合同及其附件构成合作双方关于此项业务的专用合同.本合同一式贰份, 供需双
方各执壹份正本。
甲方: 授权代表: 签署日期: ________年______月______日 乙方:
授权代表:
签署日期: ________年______月
______日