高桩承台风机基础设计
- 格式:pdf
- 大小:396.88 KB
- 文档页数:2
工程设计施工与管理\ China Science & Technology Overview风机基础选型与桩基础设计优化郝渊博(内蒙古能源建设投资(集团)有限公司,内蒙古呼和浩特010010)摘 要:风机基础的选型是整个机组正常运行的关键,由于风机塔架的高度问题,对应产生的弯距就会比较大,这主要是根据其风机基础的整体设计和荷载量所控制的,对风机基础的位置和沉降的要求比较高。
在风电场投资项目中,选择适合工程的风机基础, 对整个项目工程的合理有效开展具有重要意义。
本文主要根据当前的基础选型进行系统分析和总结,进而为后期的基础选型提供一定参考。
关键词:风机基础选型;桩基础;优化中图分类号:TU476.1文献标识码:A文章编号:1671-2064(2020)16-0070-020.引言由于风机选型的基础在实际的设计过程标准比较高,在进行具体的风机基础设计过程中,要综合考虑多种设计 参数,经统筹考虑后,进而为整个基础的选型提供一定的参考意义。
此外,有些地区地基土为软弱土层或高压缩性 土层,常规基础方案很难满足相应的要求,但是桩基础却能够更好地适应各种地质条件。
在实际的设计过程中,一 定要对现场的地质情况进行详细勘察,一方面是由于地基处理的费用在工程实际实施过程中所占比例较大,另一方 面,根据地质情况的不同对地基处理的方案也有区别,只有综合把握各方面的数据信息后,方可进行统筹设计和优 化。
总之,需考虑多方面的因素,进而为后期的基础选型 创造有利的条件。
1.风机基础选型根据基础具体埋深的大小,基础主要分为浅基础与深基础。
目前风电机组单机容量逐步增大,风力发电机组基 础的结构形式一般可以分为以下几类(以下以锚栓式为例示意,实际中采用基础环式的也较多):第一类风机基础为普通扩展式基础,具体分为:方 形、多边形及圆形,目前设计中,以圆形扩展基础及八边形扩展基础应用最为广泛,此类基础埋深较浅,一般约 为3.0m 〜4.0m 左右(具体埋深与风机荷载、基础持力 层深度、冻深有关),结构形式较为简单,施工难度相对 较小,塔筒与风机基础的连接采用预埋基础环或锚栓连接。
1、确定桩长和截面面积由可知可得选第四层为持力层,初选插入深度为 1.5m ,桩长19.5m ,桩截面尺寸为400m m 400m m⨯,桩长径比为48.75符合要求。
因其下存在软弱下卧层为避免桩端阻力因受“软卧层效应”的影响而明显降低,桩端一下坚实土层的厚度不宜小于4d=1.6m ,实际余2.5m 符合条件。
2、计算单桩竖向承载力极限标准值和特征值标准值的计算KNA q l q u ppk t sit 7844.01600)5.1321514324(44.0Q Q Q 2pk tk ak =⨯+⨯+⨯+⨯⨯⨯=+=+=∑特征值KN 3922784KQ R k a ===3、初选桩的根数 16.83923200R F n ak ==>根,暂取9根。
4、初选承台尺寸桩距m 2.14.00.3b 0.3s ≈⨯==承台边长:m 2.32.14.02a =+⨯==)(b 承台埋深为1.5m , 暂取承台高度为1.1m ,桩顶伸入承台50mm ,钢筋保护层去取70mm ,则承台有效高度为:mm 1030m 03.107.01.1h 0==-= 5、计算桩顶荷载取承台及其上土的平均重度3/20m kN G =γ。
桩顶平均竖向力:kN R kN a 3927.38995.12.32.3203200nG F Q kk k =<=⨯⨯⨯+=+=kN4.4701.2Rk N 89.4520k N 51.32622imaxk kk k maxk min a{19.637.3892.162.11.1504007.389h H M Q Q =<>=±=⨯⨯⨯+±=+±=∑)()(χχ单桩水平力:kN n 6.59/50/H H k k 1===此值远小于估算的单桩水平承载力特征值,可以。
6、群桩承载能力校核按应力扩散法计算,取土层内摩擦角为16度,则扩散角为16/4=4度。
海上风电高桩承台基础施工流程下载温馨提示:该文档是我店铺精心编制而成,希望大家下载以后,能够帮助大家解决实际的问题。
文档下载后可定制随意修改,请根据实际需要进行相应的调整和使用,谢谢!并且,本店铺为大家提供各种各样类型的实用资料,如教育随笔、日记赏析、句子摘抄、古诗大全、经典美文、话题作文、工作总结、词语解析、文案摘录、其他资料等等,如想了解不同资料格式和写法,敬请关注!Download tips: This document is carefully compiled by theeditor. I hope that after you download them,they can help yousolve practical problems. The document can be customized andmodified after downloading,please adjust and use it according toactual needs, thank you!In addition, our shop provides you with various types ofpractical materials,such as educational essays, diaryappreciation,sentence excerpts,ancient poems,classic articles,topic composition,work summary,word parsing,copy excerpts,other materials and so on,want to know different data formats andwriting methods,please pay attention!柱墩施工流程一、施工准备阶段。
在开展柱墩施工之前,要做好充分的准备工作。
附件3中国国电集团公司风电场风机基础设计标准1 目的为规范中国国电集团公司的风力发电工程中的风机基础设计工作,统一风机基础设计的内容、深度,本着因地制宜、保护环境和节约资源的原则,做到技术先进、安全适用、经济合理、便于施工,特制定本标准。
本标准主要规定了风力发电工程中风机基础设计基本原则和方法,涉及地基基础的工程地质条件、荷载、基础选型、设计流程、地基处理、基础构造等内容。
2 范围本标准适用于中国国电集团公司全资和控股建设的的陆上风力发电工程风机的地基基础设计。
3 引用标准和文件《风电场工程等级划分及设计安全标准》FD002-2007《风电机组地基基础设计<试行)》FD003-2007《建筑地基基础设计规范》GB 50007-2002《高耸结构设计规范》GBJ 50135-2006《混凝土结构设计规范》GB 50010-2018《建筑地基处理技术规范》JGJ79-2002《冻土地区建筑地基基础设计规范》JGJ 118-98《建筑抗震设计规范》GB 50011-2018《构筑物抗震设计规范》GB 50191-93《建筑桩基技术规范》JGJ 94- 2008《工业建筑防腐蚀设计规范》GB 50046-2008《水工建筑物抗冰冻设计规范》DL/T 5082-1998《混凝土外加剂应用技术规范》GB50119-2003《大体积混凝土施工规范》GB50496-2009《湿陷性黄土地区建筑规范》GB 50025-2004《膨胀土地区建筑技术规范》GBJ 112-1987《建筑变形测量规程》JGJ/T8-974 术语和定义本标准中的术语定义与下列标准中的规定相同:《风电机组地基基础设计设计规定<试行)》FD003-2007《混凝土结构设计规范》GB50010-20185 一般规定5.1基础设计应本着因地制宜、保护环境和节约资源的原则,做到安全适用、经济合理、技术先进、便于施工。
5.2风电机组地基基础主要按《风电机组地基基础设计规定<试行)》设计。
海上风电机组地基基础设计规程天津大学建筑工程学院2010-1-28前言本规程以挪威船级社《海上风电机组结构设计标准》(DNV—OS —J101)为主要参考范本,同时参考了《海上固定平台规划、设计和建造的推荐作法——荷栽抗力系数设计法》(SY/T10009—2002)和《港口工程桩基规范》(TJT254—98)的相关内容,并纳入了天津大学建筑工程学院相关学科多年的科研成果,采用了基于可靠度设计理论的荷载抗力系数设计法。
为便于应用本规程对主要涉及的三种基础型式:单桩基础、高承台群桩基础以及筒型基础分别给出了设计算例。
目录1 总则 (1)1.1 一般规定 (1)1.2 土质调查 (2)1.3 地基土特性 (2)1.4循环荷载效应 (3)1.5 土与结构物的相互作用 (3)1.6 混凝土结构的耐久性 (3)说明 (4)2 单桩基础 (5)2.1 一般规定 (5)2.2 桩的设计 (5)2.3 桩的轴向承载力 (6)2.4 桩的轴向抗拔力 (9)2.5 桩的轴向性能 (9)2.6 轴向荷载桩的土反力 (10)2.7 侧向荷载桩的土反力 (12)2.8 桩壁厚度 (17)说明 (20)算例 (24)3 高桩承台群桩基础 (25)3.1 一般规定 (25)3.2 软弱下卧层承载力 (26)3.3 负摩阻力 (27)3.4 抗拔计算 (28)3.5 水平承载力 (29)3.6 沉降 (31)3.7 承台设计 (32)3.8 构造要求 (38)说明 (41)算例 (42)4 预应力钢筋混凝土筒形基础 (43)说明 (43)算例 (43)1 总则1.1 一般规定1.1.1 本章主要介绍了桩基础、重力型基础和海底稳定的要求。
1.1.2 没有在标准中详细说明的基础类型应该特别考虑。
1.1.3基础设计应该基于特定的位置(地理)信息,详见第3章(第三章场地条件)。
1.1.4基础岩土工程设计应考虑基础结构和地基土的强度和变形。
桩基承台施工设计桩基承台施工设计?以下带来关于桩基承台施工设计,相关内容供以参考。
1)选择桩型根据设计要求、工程地质条件、机械设备情况、工期和造价等综合考虑选用合适的桩的类型(非挤土灌注桩、部分挤土桩和挤土桩)。
2)设桩机械设备的选择桩基施工机械设备应视工程地质条件、工程规模、桩种特性、工期、动力与机械供应以及现场情况等条件来选择。
3)设备、材料供应计划制定设备、配件、工具(包括质量检查工具)、桩体(对于预制桩、钢管桩和埋入桩等)、灌注桩所需材料(钢筋、水泥、砂、石及外加剂等)的供应计划和保障措施。
4)设桩方法与进度要求对于打入桩要考虑桩的预制(对于钢筋混凝土桩)、起吊方案、运输方式、堆放方法、沉桩方式、打桩顺序和接桩方法等;对于就地灌注桩要考虑成孔、钢筋笼的放置、混凝土的灌注、泥浆制备、使用和排放(对于泥浆护壁灌注桩成孔的情况)、孔底清理等。
5)作业和劳动组织制定施工作业计划和劳动组织规划。
6)桩的试打或试成孔如编制施工组织设计或施工方案前未进行桩的试沉(对于打入桩、压入桩)或试成孔(对于灌注桩),则此项工作应在桩正式施工前进行。
7)桩的载荷试验如无试桩资料,设计单位要求试桩时,应制定试桩计划。
8)制定各种技术措施制定保证工程质量、安全生产、劳动保护、防火、防止环境污染(振动、噪声、泥浆排放等)和适应季节性(冬季、雨季)施工的技术措施以及文物保护措施。
9)编制施工平面图在图上标明桩位、编号、数量、施工顺序;水电线路、道路和临时设施的位置;当桩施工需制备泥浆时,应标明泥浆制备设施及其循环系统的位置;材料及桩(对于预制桩)的堆放位置。
10)安排施工前的准备工作计划(1)施工前,应清除妨碍施工的地上和地下障碍物。
(2)施工前应做好场地的平整工作,对不利于施工机械运行的松软场地应进行坚实处理。
雨季须采取有效排水措施。
(3)施工前应复核测量基线、水准基点及桩位。
桩基轴线的定位点及施工地区附近所设的水准点,应设置在不受桩基施工影响处。
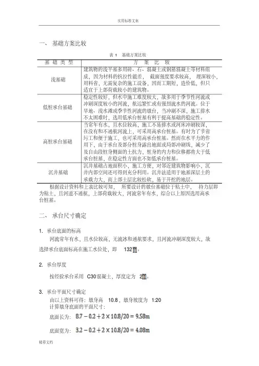
一、基础方案比较表1 基础方案比较基础类型方案比较浅基础建筑物的浅平基多用砖、石、混凝土或钢筋混凝土等材料组成,因为材料的抗拉性能差,截面强度要求较高,埋深较小,用料省,无需复杂的施工设备,因而工期短,造价低,但只适宜于上部荷载较小的建筑物。
低桩承台基础稳定性较好,但水中施工难度较大,故多用于季节性河流或冲刷深度较小的河流,航运繁忙或有强烈流水的河流。
位于旱地、浅水滩或季节性河流的墩台,当冲刷不深,施工排水不太困难时,选用低承台桩基有利于提高基础的稳定性。
高桩承台基础当常年有水,且水位较高,施工不易排水或河床冲刷较深,在没有和不通航河流上,可采用高承台桩基。
有时为了节省圬工和便于施工,也可采用高承台桩基。
然而在水平力的作用下,由于承台及部分桩身露出地面或局部冲刷线,减少了及自由段桩身侧面的土抗力,桩身的内力和位移都将大于低承台桩基,在稳定性方面也不如低承台桩基。
沉井基础沉井基础占地面积小,施工方便,对邻近建筑物影响小,沉井内部空间还可得到充分利用。
沉井法适用于地基深层土的承载力大,而上部土层比较松软,易于开挖的地层。
根据设计资料和上表比较可知,所要设计的墩台基础位于粘土中,持力层即为粘土,且河道不通航,上部荷载较大,河流常年有水,综合以上原因选用高承台桩基。
二、承台尺寸确定1.承台底面的标高河流常年有水,且水位较高,无流冰和通航要求,且河流冲刷深度较大,故选择承台底面标高在施工水位处,即132。
2.承台厚度按经验承台采用C30混凝土,厚度定为2。
3.承台平面尺寸确定由以上资料可得:墩身高10.8,墩身坡度为1:20计算墩身底面的平面尺寸:底面长为:底面宽为:初拟承台尺寸为:三、荷载和荷载效应情况作用在承台底面重心处的所有荷载1.永久荷载结构重力:1800墩帽重:墩身重:墩身顶部面积墩身底部面积墩身体积墩身重:承台重:作用在承台底面总的垂直静载为:浮力——从不利荷载考虑,包括常水位和高水位时的浮力:常水位浮力:高水位浮力:承台体积:墩身体积:高水位墩身截面面积:该截面长为:该截面宽为:墩身底部面积:高水位墩身排水体积:高水位桥墩所受浮力:2.可变荷载表2 可变荷载荷载情况汽车双列双孔996.0 0.0 288.0 人群双孔90.0 0.0 0.0 汽车双列单孔786.0 0.0 393.0 人群单孔45.0 0.0 22.5 单孔制动力0.0 165.0 0.0 风荷载——从不利荷载考虑,包括常水位和高水位时的风荷载:风压强度为:1.25墩帽风荷载:墩身风荷载:常水位时:高水位时:承台风荷载:3.承台底面重心处荷载组合计算表(见附表一)。
基础工程高承台端承桩群桩基础课程设计
基础工程高承台端承桩群桩基础课程设计的主要内容包括以下几个方面:
1. 课程背景介绍:介绍基础工程高承台端承桩群桩基础的基本概念和应用领域,以及该课程的重要性和学习目标。
2. 知识体系概述:介绍基础工程高承台端承桩群桩基础的相关理论知识体系,包括土力学、结构力学、基础工程设计原理等方面的内容。
3. 桩基础设计原理:详细介绍高承台端承桩群桩基础的设计原理和计算方法,包括承载力计算、变形分析、稳定性分析等。
4. 设计案例分析:通过实际的工程案例,分析高承台端承桩群桩基础的设计过程和方法,包括桩基础选型、桩长确定、桩间距计算等。
5. 设计规范解读:介绍国内外相关的设计规范和标准,包括地方规范、国家标准以及国际标准,对于规范中的设计要求进行解读和应用。
6. 课程实验:设计实验内容,包括室内实验和室外实验,通过实验验证高承台端承桩群桩基础设计原理和计算方法的正确性和可行性。
7. 课程作业:布置课程作业,包括理论分析题和设计题,通过作业提高学生对于高承台端承桩群桩基础设计的理解和应用能力。
8. 课程考核:制定课程考核方案,包括平时成绩和期末考试,通过考核评价学生对于高承台端承桩群桩基础设计知识的掌握程度。
9. 参考资料:提供相关的教材、论文和规范等参考资料,供学生进一步深入学习和研究。
以上是基础工程高承台端承桩群桩基础课程设计的主要内容,根据实际情况可以进行适当的调整和补充。
风机基础选型与桩基础设计优化1. 引言1.1 概述风机基础选型与桩基础设计优化是风电行业中一个重要的研究领域,通过对风机基础选型和桩基础设计进行优化,可以提高风机的稳定性和安全性,降低施工和维护成本,提高风电场的发电效率。
本文将围绕风机基础选型和桩基础设计的优化展开讨论,探讨如何选择适合的风机基础类型和桩基础设计方案,并结合实际案例进行深入分析。
我们将介绍风机基础选型的原理与方法,包括不同类型风机基础的特点、适用范围及优缺点,帮助读者了解各种风机基础的特点和选择原则。
接着,我们将深入探讨桩基础设计的优化策略,包括桩基础的类型、布设方式、桩长计算方法等内容,帮助读者了解如何设计出更加稳定和经济的桩基础方案。
在我们将进一步讨论风机基础选型与桩基础设计的结合优化方法,探讨如何在实际工程中综合考虑风机基础和桩基础的设计要求,以实现最佳的工程效果和经济效益。
我们还将通过案例分析的方式,展示不同风电场风机基础选型与桩基础设计的优化实践经验,帮助读者更好地理解和应用相关技术。
在我们将总结本文的研究成果,展望未来风机基础选型与桩基础设计的发展趋势,以及该研究领域的实践意义和应用前景。
通过本文的探讨,我们希望能为风电行业的发展和进步提供一些有益的参考和启示。
1.2 研究背景研究背景:随着风力发电逐渐成为清洁能源领域的重要组成部分,风机基础选型与桩基础设计优化也变得越来越重要。
风力发电项目的成功运行不仅依赖于风机的性能,还与其基础的选型和设计有着密切的关系。
而桩基础作为风机基础中的重要组成部分,更是承担着承载风机重量和受风荷载的重要任务。
然而,在风力发电项目建设中,有时会出现因为基础选型不当或者设计不合理导致的问题,比如基础不稳定、安全性不足等,这些问题直接影响到了风机的稳定性和整体性能。
因此,对风机基础选型与桩基础设计进行优化,不仅能够提升风机的性能和安全性,还能够降低风力发电项目的建设成本和运行成本。
通过深入研究风机基础选型与桩基础设计的优化方法和案例分析,可以为相关领域的研究提供宝贵的经验和参考,促进风力发电项目的可持续发展和推广。
风力发电机组基础的设计与施工一、基础的结构与类型1.根据风力发电机组型号与容量自身特性,要求基础承载载荷也各不相同,表10-1列出几种大型风力发电机基础载荷。
2.风力发电机基础均为现浇钢筋混凝土独立基础。
根据风电场场址工程地质条件和地基承载力以及基础荷载、尺寸大小不同,从结构的形式看,常用的可分为块状基础和框架式基础两种。
块状基础,即实体重力式基础,应用广泛,对基础进行动力分析时,可以忽略基础的变形,并将基础作为刚性体来处理,而仅考虑地基的变形。
按其结构剖面又可分为“ 凹”形和“凸”形两种;前者如图10-5所示,基础整个为方形实体钢筋混凝土后者如图10-6型式;后者与前者相比,均属实体基础,区别在于扩展的底座盘上回填土也成了基础重力的一部分,这样可节省材料降低费用。
框架式基础实为桩基群与平面板梁的组合体,从单个桩基持力特性看,又分为摩擦桩基和端承桩基两种:桩上的荷载由桩侧摩擦力和桩端阻力共同承受的为摩擦桩基础;桩上荷载主要由桩端阻力承受的则为端承桩基础。
3. 根据基础与塔架(机身)连接方式又可分为地脚螺栓式和法兰式筒式两种类型基础。
前者塔架用螺母与尼龙弹垫平垫固定在地肢螺栓上,后者塔架法兰与基础段法兰用螺栓对接。
地脚螺栓式又分为单排螺栓、双排螺栓、单排螺栓带上下法兰圈等。
二、风力发电机组基础设计的前期准备工作及有关注意事项风力发电机组的基础用于安装、支承风力发电机组。
平衡风力发电机组在运行过程中所产生的各种载荷,以保证机组安全、稳定地运行。
因此,在设计风力发电机组基础之前,必须对机组的安装现场进行工程地质勘察。
充分了解、研究地基土层的成因及构造,它的物理力学性质等,从而对现场的工程地质条件作出正确的评价。
这是进行风力发电机基础设计的先决条件。
同时还必须注意到,由于风力发电机组的安装,将使地基中原有的应力状态发生变化,故还需应用力学的方法来研究载荷作用下地基土的变形和强度问题。
以使地基基础的设计满足以下两个基本条件:1)要求作用于地基上的载荷不超过地基容许的承载能力,以保证地基在防止整体破坏方面有足够的安全储备。
桩承台基础施工设计方案一、工程概述本工程为_____建筑项目,位于_____,总建筑面积为_____平方米。
结构形式为_____,基础采用桩承台基础。
桩的类型为_____桩,桩径为_____,桩长为_____。
承台的类型包括_____等,其尺寸和配筋根据设计要求确定。
二、施工准备1、技术准备(1)熟悉施工图纸和地质勘察报告,了解桩承台基础的设计要求和施工要点。
(2)编制施工组织设计和施工方案,明确施工工艺、施工流程和质量控制标准。
(3)进行技术交底,将施工技术要求和质量标准传达给施工人员。
2、材料准备(1)钢筋:根据设计要求,准备好各种规格的钢筋,并进行质量检验,确保钢筋的质量符合国家标准。
(2)混凝土:选用符合设计要求的商品混凝土,提前与混凝土供应商联系,确定混凝土的配合比和供应时间。
(3)模板:采用钢模板或木模板,模板的尺寸和强度应满足施工要求,并进行表面处理,以保证混凝土的成型质量。
3、现场准备(1)平整场地,清除施工区域内的障碍物和杂物。
(2)测量放线,根据设计图纸,放出桩承台的位置和尺寸,并设置好控制桩。
(3)在施工区域周围设置排水沟和集水井,以便排除雨水和地下水。
4、机械设备准备(1)根据施工需要,配备钻孔机、起重机、电焊机、钢筋切断机、钢筋弯曲机、混凝土搅拌机等机械设备,并进行调试和维护,确保设备的正常运行。
(2)准备好水准仪、全站仪等测量仪器,进行校验和校准。
三、桩基础施工1、钻孔灌注桩施工(1)定位放线:根据设计图纸,使用全站仪进行桩位的测量放线,确定桩位的中心位置,并设置好护桩。
(2)埋设护筒:护筒采用钢板制作,其内径比桩径大 200 300mm ,护筒的埋设深度应根据地质情况确定,一般为 15 20m 。
护筒的中心应与桩位的中心重合,偏差不得大于 50mm 。
(3)钻机就位:将钻机安装在平整坚实的地面上,调整钻机的水平度和垂直度,使钻头对准桩位的中心。
(4)钻进成孔:根据地质情况,选择合适的钻进参数,如钻进速度、钻压、泥浆比重等。
基础工程高承台端承桩群桩基础课程设计基础工程是建筑物的重要组成部分,其设计质量和施工质量直接影响到建筑物的安全性和稳定性。
在基础工程中,桩基是一种常见的基础形式,广泛应用于各类建筑物和构筑物中。
本课程设计将介绍高承台端承桩群桩基础的设计过程,通过实际案例的分析和计算,使学生更好地掌握桩基设计的基本原理和方法。
一、设计任务本课程设计的任务是为一栋高层建筑进行高承台端承桩群桩基础设计。
该高层建筑的总高度为80米,地上20层,地下2层。
要求设计出满足该建筑荷载要求的高承台端承桩群桩基础,并确保其安全性和稳定性。
二、设计步骤1.确定基础形式和尺寸根据建筑物的荷载要求和地质勘察报告,确定采用高承台端承桩群桩基础形式,并确定基础的尺寸。
通常情况下,基础尺寸需要根据地质勘察报告中的数据和设计规范进行确定。
2.计算单桩承载力根据地质勘察报告和设计规范,计算单桩的承载力。
单桩承载力的计算需要考虑土层分布、土层承载力、桩身材料强度等因素。
3.确定桩的数量和布置根据单桩承载力和建筑荷载要求,确定所需桩的数量和布置。
在布置桩时,需要考虑建筑物的对称性和荷载分布情况,同时还需要考虑施工的可操作性。
4.设计承台和连梁根据桩的数量和布置,设计承台的尺寸和形状,并确定连梁的位置和尺寸。
承台和连梁的设计需要满足建筑物的承载要求和抗震要求。
5.校核桩、承台和连梁的强度和稳定性根据设计结果,校核桩、承台和连梁的强度和稳定性。
校核内容包括桩的承载力、承台的抗剪强度、连梁的弯曲强度等。
如需对设计进行调整,则返回相应步骤进行调整。
6.绘制施工图根据最终的设计结果,绘制高承台端承桩群桩基础的施工图。
施工图应包括桩位平面图、承台结构图、连梁结构图等。
在绘制施工图时,应确保图纸的准确性和规范性。
7.编写设计说明书编写高承台端承桩群桩基础的设计说明书,包括设计依据、设计思路、计算过程、施工要求等内容。
设计说明书应条理清晰、语言简练、内容完整。
三、案例分析以某高层建筑的高承台端承桩群桩基础设计为例,介绍设计过程的具体应用。