PZH-1C型微机厂用电快速切换装置定值参数整定
- 格式:doc
- 大小:71.50 KB
- 文档页数:3
MFC2000厂用电快切装置说明~~我厂老机组采用了PZH-1型厂用电快切装置,手头资料较少,在坛子了学习也有师傅提供了相关资料,使我受益非浅,如今我们换成了MFC2000的厂用电微机快速切换装置,希望哪位师傅有相关资料及说明之类的传上来学习学习,谢谢~~现在手头只有厂家的简介:一、产品概述MFC2000-2型微机厂用电快速切换装置是我公司吸收国外相应设备的先进设计思想,结合采用我公司首创的同期捕捉功能,并广泛征求了设计院、中试所和电厂专家技术人员的意见,开发研制成功的新一代高科技产品,新原理,国际领先。
本装置适用于适用于50~600MW发电机组、发电厂厂用电切换,或其它工业部门有较多高压电动机负荷场合的电源切换。
本装置至今已有数百套装置在全国各地的大中型机组投入商业运行,市场占有率超过80%。
装置已经历了数百次正常切换及事故切换,迄今为止,动作正确率和切换成功率均达100%,无一例误动、无一例拒动、无一例误发信。
本装置获国家电力公司1998年度科技进步三等奖和华东电力集团公司1998年度科技进步二等奖等多种奖项。
二、装置特点MFC2000-2型快切装置在硬件上采用了先进的双CPU设计;在软件上,采用汇编语言和C语言相结合的技术;在人机界面方面,采用240×180大液晶显示屏,中文菜单,界面友好。
装置能保存10组(掉电保持)最近动作详细信息,以进行查询及打印;在通信方面,既有485口接入DCS系统,又有232口接便携机,并开发了上位机应用软件。
本装置切换功能完备,按起动方式,兼有正常手动切换、事故切换和不正常情况切换功能;按切换动作顺序,兼有并联、串联和同时切换功能;按切换实现,兼有快速切换、同期捕捉(越前时间或越前相角)和残压切换功能,其中我公司首创的同期捕捉切换采用恒定越前时间和恒定越前相角两种方法。
三、装置主要功能∙切换功能∙低压减载功能∙保护闭锁功能∙开关位置异常报警及处理功能∙后备电源失电闭锁报警功能∙PT断线闭锁报警功能∙装置自检功能∙起动后加速保护功能∙事件追忆功能∙录波分析功能∙打印功能∙DCS通信功能四、主要技术指标额定数据∙直流电压:220V或110V∙交流电压:100 V 或 57.7 V∙交流电流:5A∙额定频率:50Hz功率消耗∙交流电流回路:< 1VA/相∙交流电压回路:< 1VA/相∙直流电源回路:正常工作时,不大于30W,切换时,不大于50W。
微机厂用电快速切换装置动作说明摘要:本文介绍了厂用电源快速切换装置中快速切换,同期判别切换,残压切换,根据7月24日两次动作情况进行分析及提出应对措施。
关键词:厂用电源快速切换、残压切换、厂用电负荷概述发电厂中,厂用电的安全可靠直接关系到发电机组、电厂乃至整个电力系统的安全运行。
以往厂用电切换大都采用工作电源的辅助接点直接(或经低压继电器、延时继电器)起动备用电源投入。
这种方式未经同步检定,电动机易受冲击。
合上备用电源时,母线残压与备用电源电压之间的相角差已接近180°,将会对电动机造成过大的冲击。
若经过延时待母线残压衰减到一定幅值后再投入备用电源,由于断电时间过长,母线电压和电机的转速均下降过大,备用电源合上后,电动机组的自起动电流很大,母线电压将可能难以恢复,从而对电厂的锅炉系统的稳定性带来严重的危害。
我厂7月24日发生两次厂用电快切,时间分别是早上07:03和10:47,两次发生引起的原因均为镇隆站110kV线路跳闸,而对我厂影响却有很大不同,第一次我厂低压设备运行正常,无影响,而第二次我厂#1燃机进线开关快切,水岗化水成套PLC失电,#3汽机滑油泵停运,直流油泵连起,#1辅助循环水泵停运。
针对两次发生的情况做以下分析:1、我厂微机厂用电快速切换装置简述我厂微机厂用电快速切换装置采用南京东大金智电气自动化有限公司的MFC2000-2型设备,2004年投入使用,至今使用8年。
我厂微机厂用电快速切换装置为6kV4段母线开关使用,每段母线有1个进线开关和备用进线开关组成,正常运行时为进线开关运行,由380V低压引起快切,动作值为额定电压的70%。
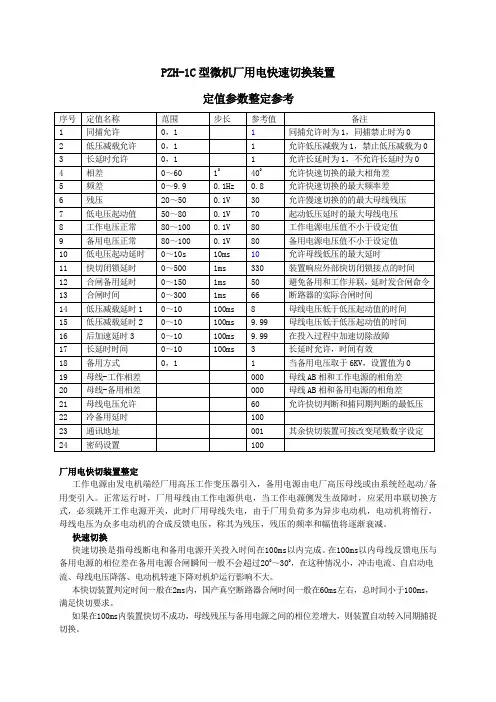
2、快速切换装置在我厂的切换速度图1厂用电系统的某一段接线图图2电动机重新接通电源时的等值电路图和相量图(a)等值电路图(b)相量图Us—电源电压;Ud—母线上电动机的残压;Xs—电源等值电抗;Xm—母线上电动机组和低压负载的等值电抗(折算到高压厂用电压);ΔU—电源电压与残压之间的差拍电压。
主扇、710泵站电源快速切换装置安装调试方案我矿主扇PCS-9655S型电源快速切换装置现已安装完毕,为保证该设备正常运转,在事故情况下能发挥作用,现需对其进行调试,特制订本措施。
一、现场概况1、我矿主扇I回电源来自于某矿某站35kV变电站6kV主扇I回607#盘,主扇II回电源来自于某矿某站35kV变电所6kV主扇II回608#盘,I回电源为1#主扇供电,II回电源为2#主扇供电,运行方式为一用一备。
现在运行的为2#主扇,1#主扇备用,主扇配电室联络开关平时为热备状态。
2、PCS-9655S电源快速切换装置的作用是在主扇双回进线电源的情况下,一旦一回电源出现失压失频,可以迅速分断故障开关断路器,合上联络开关,保证主扇不停机,不造成井下瓦斯超限。
若进线开关故障跳闸,闭锁本装置。
二、快切原理及相关定值1、快切原理:回回回回回回正常运行情况下,两段母线分别由各自供电电源支路供电,开关701、702均闭合,母联开关700分位。
当任一供电支路故障时,PCS-9655S电源快速切换装置根据故障情况,跳开701(或702),合母联开关700,两段母线均由无故障的电源支路供电,保证两段母线不失电。
2、快切方式3、装置定值3.1 切换定值整定3.2控制字定值整定三、工作时间:1、7月22日、7月22日,主扇快切安装配线放电缆、接高压柜二次线;2、7月23日,主扇快切试验,710泵站快切配线;3、7月24日,710泵站快切放电缆、接高压柜二次线;4、7月25日,710泵站快切试验。
四、工作地点:主扇主控室及高压室、710泵站主控室及高压室注:1、高压柜内电流接线需停电,若没有时间停电接线可在试验时停电;2、试验时需要停电,如果在试验时接电流线,时间大约4个小时;3、以下的空载试验可以选择不做,但需要做好试验不成功的方案。
五、工作内容(一)试验前准备1、试验前详细阅读《PCS-9655S电源快速切换装置技术和使用说明书》及本措施。
第一章装置概述微机厂用快速切换装置是实现发电厂厂用母线电源快速切换的关键控制设备。
PZH-1型微机厂用电快速切换装置,是本公司在消化国际同类设备基础上结合我国电厂运行经验研制的新一代厂用快速切换装置。
装置具有正常情况下,备用电源与工作电源之间双向切换;事故或不正常情况下,工作电源向备用电源单向切换的功能。
采用该装置能够提高厂用电切换的成功率,避免非同期切换对厂用设备的冲击损坏,简化切换操作并减少误操作,提高机组的安全运行和自动控制水平。
每套装置可以对一段厂用母线的工作电源与备用电源进行切换控制,并提供装置面板、控制台和上位机三种控制操作方式。
一、装置特点●双CPU+CPLD结构CPU1是装置的主要核心,监测模拟量信号和开关量信号,在切换过程中记录切换数据,其高速输入HSI的分辨率为1.33 S,数据处理能力强大,使相差、频差的跟踪计算快速准确,完全满足厂用电同期检定和快速切换的要求。
CPLD模块完成切换逻辑功能,切换时CPU1提供切换同期切换允许信号。
CPU2完成人机对话处理及显示功能,CPU1和CPU2之间通过I2C 总线方式联络,CPU1在空闲时向CPU2传送显示数据。
双CPU同时工作,可以保证立即响应外部信号,可靠进行切换和故障处理,实现切换的零等待。
各主要模块功能专一,相互关系简单可靠,由于各模块并行协同工作,装置工作效率高。
在同期条件满足的情况下,保护切换跳工作响应时间小于3mS,合备用切换响应时间小于10mS。
●快速切换当频差和相差均小于快速条件设定值时,装置可随时进行快速切换。
●同期捕捉实时依据母线电压相位变化速率及已知合闸回路固有时间常数,推算出合闸时刻,使合闸完成时的相位差接近于零度。
●慢速切换母线残压切换,作为快速切换和同期捕捉的后备切换。
●预置初始相位在装置中固定母线的AB相参与相位比较,如工作和备用电源电压信号与线电压信号所取相序不一致,而产生的固定相位差,可通过预置初始相位予以消除,使用中建议备用和工作电压采用AB相参与比相。
火电厂厂用电源快速切换装置定值整定与保护配合研究发表时间:2020-11-17T10:35:02.453Z 来源:《电力设备》2020年第28期作者:赵祖光[导读] 摘要:本文惠州某火电厂厂用电源快速切换装置定值整定过程为例,分析了工作电源与备用电源切换过程中,各电气量对厂用电设备保护装置有关保护的影响,阐述了电厂快切装置定值整定考虑方向和思路,对新建机组厂用电快切装置投运有一定的借鉴意义。
(中国神华能源股份有限公司国华惠州热电分公司广东惠州 516000)摘要:本文惠州某火电厂厂用电源快速切换装置定值整定过程为例,分析了工作电源与备用电源切换过程中,各电气量对厂用电设备保护装置有关保护的影响,阐述了电厂快切装置定值整定考虑方向和思路,对新建机组厂用电快切装置投运有一定的借鉴意义。
关键词:大型火电厂;快速切换;定值整定;保护配合引言电力供应的不间断是国民经济各领域正常运作的重要保证,供电不间断有赖于电力生产、输送的各个环节,对于大型火电厂来说,工作与备用电源的快速、可靠切换是机组正常运行、进而避免严重设备事故的重要保障。
为确保工作与备用电源在正常及事故情况下的快速稳定切换,则必须保证厂用电快切能够与继电保护实现有效配合,本文以分析了工作与备用电源切换过程中电气量变化过程,阐述了定值整定过程中一些注意事项,供工程实践参考。
1 标准规范要求根据DL/T5153-2002《火力发电厂厂用电设计技术规程》,单机容量330MW及以上机组,每台机组均设置两段母线,并将双套辅机的电动机分别接在成对的母线上,厂用电电源设置备用电源。
正常运行时,机组厂用电由工作电源供电,停机检修等状态由备用电源供电;故障时,为保证厂用负荷不中断及机组安全有序停机,必须尽快把厂用工作电源切换至备用电源,如图1所示。
1.1 厂用电源切换方式快切装置根据不用原因启动不同的切换方式,包括:事故切换、非正常工况切换及手动切换。
1)事故切换:事故切换由保护接点启动。
PZH-1型厂用电快切装置技术标准1 范围本标准规定了PZH-1型厂用电快切装置的概述、设备参数、运行参数、检修参数、零部件清册等相关的技术标准。
本标准适用于PZH-1型厂用电快切装置技术管理工作。
2 引用文件和资料下列文件中的条款通过本标准的引用而成为本标准的条款。
凡是注日期的引用文件,其随后所有的修改单(不包括勘误的内容)或修订版均不适用于本标准,然而,鼓励根据本标准达成协议的各方研究是否可使用这些文件的最新版本。
凡是不注日期的引用文件,其最新版本适用于本标准。
技术说明书电力部工业部镇江华东电力设备制造厂(1994年)PZH-1型厂用电快切装置原理图电力部工业部镇江华东电力设备制造厂(1996年)PZH-1型厂用电快切装置检验规程电力部工业部镇江华东电力设备制造厂(1997年)电气二次检修规程湖北襄樊发电有限责任公司电气设备及运行湖北襄樊发电有限责任公司3 概述每段6KV工作母线采用一台PZH-1型厂用电快切装置,具有正常情况下备用电源与工作电源双向切换功能、事故或不正常情况下工作电源向备用电源快速或慢速切换的功能。
4 设备参数5 运行参数6 检修参数1.外观和接线检查:1.1.外观检查:快速切换装置屏内、机箱、插件、切换开关无破损、松动、歪斜现象。
屏内接线无脱落、松动。
接线检查:1.2.1将端子排V和VI的下列端子连接V-1--------I-1 VI-1--------II-1V-2--------I-2 VI-2--------II-2V-7--------I-4 VI-7--------II-4V-8--------I-5 VI-8--------II-5V-11-------III-1 VI-11------IV-1V-12-------III-2 VI-12------IV-21.2.2将下列端子连接1TJJ-6---------3TJJ-61TJJ-8---------3TJJ-82TJJ-6---------4TJJ-62TJJ-8---------4TJJ-82.直流电源试验2.1直流电源切换试验2.1.1A段直流电源切换实验将电源切换开关切到“直流电源1”位置,测量端子排V的57、60,直流电压为110V。
启备变冷备用快切装置投入分析刘世雄【摘要】通过在神华亿利电厂4×200 MW机组启备变控制系统加装励磁涌流器、整定厂用快切装置运行参数等方法,有效降低了启备变合闸励磁涌流.同时与厂用快切装置配合,在启备变冷备用方式下,电厂厂用电事故时能够可靠切换.并通过启备变冷备方式下切换试验和不同工况下运行管理实践验证,实现了启备变冷备用方式投入,从而减小了变压器的空载损耗,降低了厂用电率,实现了节能的运行方式,经济效益明显.【期刊名称】《内蒙古电力技术》【年(卷),期】2013(031)005【总页数】5页(P52-56)【关键词】启备变;冷备用;快切装置;空载损耗;励磁涌流【作者】刘世雄【作者单位】神华亿利能源有限责任公司,内蒙古达拉特014300【正文语种】中文【中图分类】TM762.10 引言在事故情况下,启备变能够向厂用电系统可靠供电,是机组安全运行和安全停运的关键。
长期以来,电厂启备变一直采用空载热备运行方式,启备变的空载损耗被认为是保障安全生产必须的付出。
随着节能减排的需求和设备产品自动化技术的提高,启备变由空载运行的热备用改为冷备用成为可能。
启备变由热备用改为冷备用,能够减小变压器的空载损耗,降低厂用电率,是一种新型节能运行方式。
1 启备变冷备用关键技术分析神华亿利电厂4×200 MW机组的主机接线为发电机—变压器组单元接线。
2台机组设1台启备变。
启备变为分裂变压器,1号启备变容量为40/25-25 MVA,2号启备变容量31.5/20-20 MVA,调压方式为有载调压。
6 kV高压厂用系统备用方式为明备用,每段6 kV备用进线开关均设有厂用快切装置,机组事故跳闸时可将厂用电源自动快切至启备变供电。
将启备变由空载热备方式改为冷备方式,即高压侧刀闸在合位、高压侧开关在分闸状态,低压侧各开关在运行位分闸状态,保护和控制系统均在投入状态。
1.1 加装微机励磁涌流抑制器启备变高压侧合闸充电时,引起的励磁涌流和电机自启动负载电流同时叠加会对变压器产生冲击,可能使差动速断保护误动作。
PZH-1C型微机厂用电快速切换装置定值参数整定参考厂用电快切装置整定工作电源由发电机端经厂用高压工作变压器引入,备用电源由电厂高压母线或由系统经起动/备用变引入。
正常运行时,厂用母线由工作电源供电,当工作电源侧发生故障时,应采用串联切换方式,必须跳开工作电源开关,此时厂用母线失电,由于厂用负荷多为异步电动机,电动机将惰行,母线电压为众多电动机的合成反馈电压,称其为残压,残压的频率和幅值将逐渐衰减。
快速切换快速切换是指母线断电和备用电源开关投入时间在100ms以内完成。
在100ms以内母线反馈电压与备用电源的相位差在备用电源合闸瞬间一般不会超过200~300,在这种情况小,冲击电流、自启动电流、母线电压降落、电动机转速下降对机炉运行影响不大。
本快切装置判定时间一般在2ms内,国产真空断路器合闸时间一般在60ms左右,总时间小于100ms,满足快切要求。
如果在100ms内装置快切不成功,母线残压与备用电源之间的相位差增大,则装置自动转入同期捕捉切换。
由于快速切换总是在起动后瞬间进行,因此频差和相差整定可取较小值。
同期捕捉切换同期捕捉切换是实时跟踪残压的频差和角差变化,尽量做到在反馈电压与备用电源电压向量第一次相位重合时合闸同期捕捉切换时,电动机相当于异步发电机,其定子绕组磁场已由同步磁场转为异步磁场,而转子不存在外加原动力和外加励磁电流。
因此,备用电源合上时,若相角差不大,即使存在一些频差和压差,定子磁场也将很快恢复同步,电动机也很快恢复正常异步运行。
相差整定由捕同期功能完成合上备用电源时,其合闸原则应选定在第一周后期和第二周前期。
为简化计算,可取保守的近似值:≈300º~420º(或-60º~60º)范围内。
当相位差为60°时,差压约为额定电压;当相位差为180°时,差压达最大值,约为2倍额定电压;相位差为0°(360°)时,差压变为最小。
PZH-1型厂用快切装置功能解析〔摘要〕本文详细的分析、介绍了宝鸡第二发电有限责任公司厂用电源切换装置的现场具体设置及功能,为公司集控人员的培训学习及实际操作技能的提高提供了借鉴和技术支持。
〔关键词〕厂用快切;功能;解析我厂6KV工作与备用电源的切换是通过PZH-1型厂用快切装置来实现的。
此装置具有:正常情况下,备用电源与工作电源之间双向切换;事故或不正常情况下,工作电源单项切换至备用电源的功能。
1:关于备用电源我厂6KV备用电源正常由#01、#02启/备变供给或一台启/备变故障时另一台启/备变供四台机组,属于明备用。
在#01、#02启/备变都故障或110KV母线故障情况下,可通过01A、01B 、02A、 02B母实现单元内两台或单元间四台机组的备用。
此属于暗备用。
不管明备用还是暗备用,都能通过快切装置实现备用目的。
2:有关立盘的快切元件功能说明2.1“快切复位”按钮:与装置上的“复位按钮”作用相同。
装置动作一次后,向立盘发出快切完毕信号,并通过面板指示灯记录下由什么原因引起快切,是快速快切还是慢速快切,发出过那些跳、合闸指令等信息。
所以每快切一次,都应复位一次,以备下一次切换。
2.2串/并联方式选择开关(装置上无择串/并联选择开关)1.选择“串连切换”(注:我厂没用过此方式)串联切换有正常切换(手动启动)和事故切换(保护、失压启动)之分,但切换过程都是一样的——手动(或事故)启动,先跳,检同期后,再合。
当然,正常(手动)切换是双向的;事故(保护、失压启动)切换是单向的——只能由工作切备用。
2.选择“并联切换”:“并联自动”:a.手动启动(正常情况下的双向切换),经同期检定后,先合备用(或工作)电源开关,后跳工作(或备用)电源开关——自动完成切换全过程。
b事故启动(保护)或不正常启动(母线非故障性低压:失压),同时发出工作电源跳闸、备用电源合闸的命令——单向切换:由工作至备用。
“并联半自动”:手动启动(正常情况下的双向切换)经同期检定后,只合备用(或工作)电源开关。
厂用电快切装置原理及整定实例发表时间:2018-05-11T17:17:47.143Z 来源:《电力设备》2017年第36期作者:刘芳芳张庆伟[导读] 摘要:文章介绍了厂用电快切的必要性,简介各种切换方式,并且通过整定计算实例,分析在应用中的注意事项。
(华电邹县发电厂山东省邹城市 273522)摘要:文章介绍了厂用电快切的必要性,简介各种切换方式,并且通过整定计算实例,分析在应用中的注意事项。
关键词:快切;切换方式;整定计算1.概述厂用电快速切换装置是发电厂厂用电气系统的一个重要设备对发电厂乃至整个电力系统的安全稳定运行有着重大影响。
对厂用电切换的基本要求是安全可靠,其安全性体现为切换过程中不能造成设备损坏或人身伤害,而可靠性则体现为保障切换成功,避免保护跳闸、重要辅机跳闸等造成机炉停运的事故。
2.厂用电快切装置切换方式及功能介绍2.1 厂用电快切装置简介快切装置其实就是电源快速切换装置的简称,常常被应用在电厂的供电系统中。
从本质上来讲,在电厂供电系统中应用快速切换装置,目的就是为了使高电压、高负荷的电源得以迅速切换,从而保证供电的正常,进而避免因电源切换而使某些设备受损。
快切装置的主要启动方式有:手动启动切换、自动启动切换。
手动切换兼有并联切换、同时切换和串联切换功能;并联切换具有并联自动和并联半自动功能。
自动切换分事故切换和不正常情况切换两种,包括失压启动、断路器位置启动、保护启动等几种方式,自动切换兼有串联和同时切换功能。
切换方式有三种:既快速切换、同期捕捉切换和残压切换,其中同期捕捉切换可选恒定越前时间和恒定越前相角两种方法。
各种切换方式和功能以简图方式表示如下:2.2 切换功能介绍2.2.1 正常切换正常切换由手动启动,在控制台、DCS系统或装置面板上均可进行,根据远方/就地控制信号进行控制。
正常切换是双向的,可以由工作电源切向备用电源,也可以由备用电源切向工作电源。
正常切换有以下几种方式:2.2.1.1 并联切换手动启动,若并联切换条件满足,装置将先合备用(工作)开关,经一定延时后再自动跳开工作(备用)开关,如在这段延时内,刚合上的备用(工作)开关被跳开(如保护动作跳闸),则装置不再自动跳工作(备用),以免厂用电失电。
1简介本装置选用INTEL96系列16位CPU芯片,为提高信号处理能力和实现全面功能,采用了双CPU结构。
CPU1处理模拟信号,其高速输入HIS的分辨率为1.33us,数据处理能力强大,使相差、频差的跟踪计算快速准确,完全满足厂用电同期鉴定和同期切换的要求;开关量及逻辑功能由CPU2处理,双CPU同时工作,可以保证立即响应外部信号,可靠进行切换和故障处理,实现切换的零等待。
本装置是PZH-1型厂用电源快切装置的换代产品,通过微机化,得到全面更新,参数设置直观方便,切换更为可靠,且功能齐全,可提供装置面板、控制台和上位机三种控制操作方式,便于实现微机化管理。
2使用说明2.1操作方式2.1.1利用装置面板上的按键、开关和液晶显示屏,可以设置参数、显示参数选择切换方式(自动/半自动、串联/并联)、打印切换记录和起动正常切换;发光二极管显示信号输入情况,并自保持显示(“复位”前)相应跳、合闸出口命令。
2.1.2通过控制台可以选择切换方式(串联/并联)和起动正常切换;关闭或开放出口及对装置进行复位。
2.1.3通过上位机的计算机标准窗口界面设置参数、“显示参数、实时监控、打印切换记录和起动正常切换。
2.2面板操作2.2.1功能选择2.2.1.1并联或串联方式端子X19、X20,短接为并联,断开为串联。
正常切换前,先选择好所要的切换方式(串联/并联)。
切换完毕后再转到事故切换所需的切换方式,以备事故切换。
2.2.1.2正常并联切换时全自动与半自动选泽“信号输出”插件开关拨在“全自动”位置,在正常并联切换时,手动起动后,装置自动完成切换全过程,开关拨在“半自动”位置,装置起动后,只合上一个电源,跳开另外一个电源的工作由人工来完成。
此功能在其它情况下无效。
2.2.1.3低压减载功能通过液晶显示屏和薄膜键盘设置,允许低压减载设置为“1”,禁止低压减载设置为“0”。
2.2.1.4同期捕捉功能通过液晶显示屏和薄膜键盘设置,允许同期捕捉设置为“1”,禁止同期捕捉设置为“0”。
PZH—I型厂用电快速切换装置及现场调试
李晋泉
【期刊名称】《山西电力技术》
【年(卷),期】1998(000)003
【摘要】阐述了PZH-I型厂用电快速切换装置的基本原理,对该装置的现场调试和注意事项作了探讨,并提出了一些改进建议。
【总页数】5页(P26-30)
【作者】李晋泉
【作者单位】无
【正文语种】中文
【中图分类】TM762.1
【相关文献】
1.PZH—1型厂用电快速切换装置动作性能试验分析 [J], 胡值春
2.PZH—1型厂用电源快速切换装置在蒙达公司3号机的应用与试验分析 [J], 赵喜;赵桂亭
3.MFC2000-2型微机厂用电快速切换装置的应用 [J], 王娟
4.PZH—1型厂用电快切装置的简介与调试 [J], 叶启明
5.PZH—I型厂用电快切装置在阳泉二电厂的应用 [J], 郭光生;李志刚
因版权原因,仅展示原文概要,查看原文内容请购买。
微机型母线保护定值整定计算分析
张悦;张萍;宋述勇
【期刊名称】《山西电力》
【年(卷),期】2008(000)006
【摘要】分析母差保护和失灵保护定值计算的原则和方法,提出了保护定值的合理整定范围和动作时限,同时对主接线形式和失灵保护与其他保护的配合进行了说明.【总页数】3页(P24-26)
【作者】张悦;张萍;宋述勇
【作者单位】山西电力科学研究院,山西,太原,030001;上海电力设计院有限公司,上海,200025;山西电力科学研究院,山西,太原,030001
【正文语种】中文
【中图分类】TM773
【相关文献】
1.中阻抗母线保护与微机型母线保护的应用比较 [J], 姚以沛;任建功;高翰佶
2.CSC-150微机型母线保护装置及其在双母单分段接线方式下的应用和定值整定[J], 李智
3.RCS-915A微机型母线保护的运行分析及与非微机型母线保护的比较 [J], 李杰
4.基于变量模式的调试定值整定自动计算分析 [J], 李凡红;庄秋月
5.微机型母线保护分析与应用 [J], 康毅;陈红艺;
因版权原因,仅展示原文概要,查看原文内容请购买。
PZH-1C型微机厂用电快速切换装置
定值参数整定参考
厂用电快切装置整定
工作电源由发电机端经厂用高压工作变压器引入,备用电源由电厂高压母线或由系统经起动/备用变引入。
正常运行时,厂用母线由工作电源供电,当工作电源侧发生故障时,应采用串联切换方式,必须跳开工作电源开关,此时厂用母线失电,由于厂用负荷多为异步电动机,电动机将惰行,母线电压为众多电动机的合成反馈电压,称其为残压,残压的频率和幅值将逐渐衰减。
快速切换
快速切换是指母线断电和备用电源开关投入时间在100ms以内完成。
在100ms以内母线反馈电压与备用电源的相位差在备用电源合闸瞬间一般不会超过200~300,在这种情况小,冲击电流、自启动电流、母线电压降落、电动机转速下降对机炉运行影响不大。
本快切装置判定时间一般在2ms内,国产真空断路器合闸时间一般在60ms左右,总时间小于100ms,满足快切要求。
如果在100ms内装置快切不成功,母线残压与备用电源之间的相位差增大,则装置自动转入同期捕捉切换。
由于快速切换总是在起动后瞬间进行,因此频差和相差整定可取较小值。
同期捕捉切换
同期捕捉切换是实时跟踪残压的频差和角差变化,尽量做到在反馈电压与备用电源电压向量第一次相位重合时合闸
同期捕捉切换时,电动机相当于异步发电机,其定子绕组磁场已由同步磁场转为异步磁场,而转子不存在外加原动力和外加励磁电流。
因此,备用电源合上时,若相角差不大,即使存在一些频差和压差,定子磁场也将很快恢复同步,电动机也很快恢复正常异步运行。
相差整定
由捕同期功能完成合上备用电源时,其合闸原则应选定在第一周后期和第二周前期。
为简化计算,可取保守的近似值:≈300º~420º(或-60º~60º)范围内。
当相位差为60°时,差压约为额定电压;当相位差为180°时,差压达最大值,约为2倍额定电压;相位差为0°(360°)时,差压变为最小。
故本工程取40º。
频率整定
断路器合闸时间小于100ms是应用快切的先决条件,本工程快切装置含有同捕功能,所以快切过程中反馈电压和备用电源频差可适当减小。
电动机在自启动过程中,按允许合闸角60º计算,快切按实际频差计算,断路器合闸时间按快切发出合闸脉冲至断路器合上的全部时间计算,则合闸过程角≈360º,按合闸时间为60ms时取0.6Hz;60ms<合闸时间<100ms时,取0.7~0.8Hz;
故本工程取0.8Hz。
残压整定
作为快速切换和同期捕捉的后备切换。
在快切和捕同期失败或由于断路器合闸时间大于100ms。
不具备快切要求时,备用电源自投可用慢切功能,但应在反馈电压较小时才允许合闸。
当残压衰减到20%一40%额定电压后实现的切换通常称为“残压切换”,残压衰减到允许值(如20%~40%)为1~2秒。
此电压可按备用电源断路器合上时,不超过40%为计算原则。
当合闸时间大于100ms时,准确的计算应按反馈电压实际衰减曲线由合闸瞬间反馈电压≈40%点向前推后的反馈电压值(即残压闭锁电源 ),所以在断路器合闸时间大于100ms时,残压值应大于40% 。
如果断路器合闸时间在60ms左右,可近似取30~40%。
长延时切换
长延时切换是在快切、同期捕捉切换,残压切换以上三种切换方式均无法实现或由于系统或辅机原因而不能采用以上三种方式时进行的切换。
长延时一般经现场试验后根据残压曲线整定,一般为几秒,在跳开工作电源开关足够长的时间,再合上备用电源,以保证自起动电流在4~6倍内,这种方式在国内很少采用,但国外的快切装置有此种功能。
低压减载整定
当母线电压低于母线低压起动值,可在设定延时后跳次要辅机命令。
本低压减载功能只有在进行切换时才投入;
装置的低压减载功能首先应判断是否是系统故障,若是,则装置自行闭锁;其次应判定工作段断路器是否已经跳闸;最后才是判定母线电压是否低于低压启动值;以上条件满足并经过一段时间延时后才动作于低压减载,切除近区部分次要负载。
本工程时限整定:若母线电压持续8s低于低压减载定值,则装置动作。
低电压起动延时整定
躲过因雷电等干扰引起的工作电源PT瞬时低电压;
按躲过高压厂用系统故障时残压小于或等于70V,并与切除故障的对应保护最长时间相配合,一般取≈0.5~0.6S。
本工程取1s。
后加速保护段
如需在快切装置自动投入过程中加速切除故障,可设置后加速的保护段,此功能只在进行切换时才投入。
Idz=Kk×Izq
Kk可靠系数,取1.2~1.3;
Izq自动投入后加速保护段后,包括负荷电流在内的自起动电流;
本装置采用相位相近或相同时合入备用电源,冲击电流小,电流不会达到保护整定值,过流后加速不动作,因此本工程不设置该种功能。
快切闭锁
快切闭锁:在装置异常、参数不对称、自检故障等时,为防止备用电源误投入,将装置闭锁;或装置动作一次后,装置将给出“等待复位”状态。
装置等待复归是一种运行状态,而不是中控信号,装置不能切换,必须经手动复归且不存在造成装置闭锁的条件后,装置才能进入运行态,可以进行一次切换。