建筑学作业大一建筑单体分析案例
- 格式:pptx
- 大小:19.34 MB
- 文档页数:40
XXXX房屋建筑实物案例分析1. 引言本文将对XXXX房屋建筑实物进行案例分析,旨在从结构设计、材料选用、建筑风格等方面分析该建筑物的特点,并评估其成功与不足之处。
通过对该案例的分析,希望能够对房屋建筑设计提供一定的借鉴和参考。
2. 案例概述XXXX房屋建筑实物是位于某地的一栋住宅建筑,建于2010年。
该房屋占地面积约300平方米,是一栋两层的独立式住宅,共有五个卧室、三个卫生间、一间厨房和一间客厅。
该建筑物的外墙采用了玻璃幕墙设计,使其具有现代感和透明感。
3. 结构设计分析该建筑物的结构设计主要采用了钢结构和混凝土结构相结合的方式。
钢结构用于梁、柱等主要承重构件,而混凝土结构则用于地板和楼梯等辅助承重构件。
这种结构设计使得建筑物具有良好的抗震性和稳定性。
此外,在设计上还采用了开放式的空间布局,将客厅、餐厅和厨房打通,营造出了宽敞明亮的居住环境。
此举不仅提高了空间利用率,也使家人之间的交流更加便捷。
4. 材料选用分析在材料选用方面,该建筑物注重环保和使用寿命。
玻璃幕墙采用了高隔热系数的夹层玻璃材料,既能达到良好的隔热效果,又能减少能耗。
钢结构选用了高强度钢材料,能够保证建筑物的结构稳定性。
而地板则选用了经济实用的木地板,既美观又耐用。
此外,该建筑物的屋顶采用了太阳能光伏板,以利用太阳能发电,减少对传统能源的依赖。
这种环保的设计不仅可以降低能耗,还能为居民提供绿色能源。
5. 建筑风格分析XXXX房屋建筑实物的建筑风格以现代主义为主。
外墙的玻璃幕墙和简约的线条使建筑物显得现代、时尚,并与自然环境相融合。
与此同时,室内的设计也注重了功能性和美观性的结合,使居住者既能舒适地居住,又能感受到现代化的生活方式。
6. 成功与不足在分析该案例的过程中,可以看出XXXX房屋建筑实物在结构设计、材料选用和建筑风格方面都具有丰富的特点。
该建筑物的钢结构和混凝土结构相结合的设计,使其具有良好的抗震性和稳定性;材料选用注重环保和使用寿命,能够为居民提供舒适和绿色的居住环境;建筑风格以现代主义为主,与时代相契合。
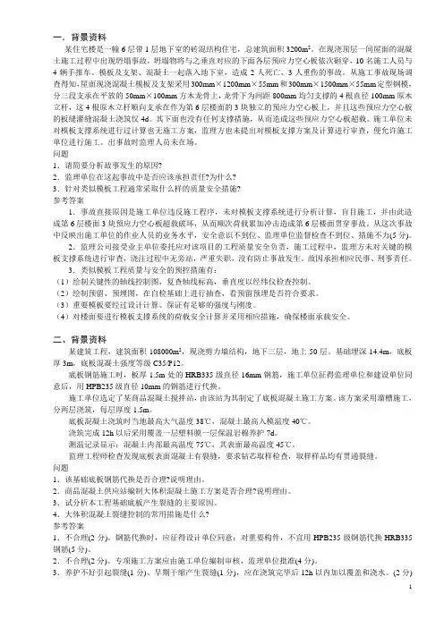
一.背景资料某住宅楼是一幢6层带1层地下室的砖混结构住宅,总建筑面积3200m2。
在现浇顶层一间屋面的混凝土施工过程中出现坍塌事故,坍塌物将与之垂直对应的下面各层预应力空心板依次砸穿,10名施工人员与4辆手推车、模板及支架、混凝土一起落入地下室,造成2人死亡、3人重伤的事故。
从施工事故现场调查得知,屋面现浇混凝土模板及支架采用300mm×1200mm×55mm和300mm×1500mm×55mm定型钢模,分三段支承在平放的50mm×100mm方木龙骨上,龙骨下为间距800mm均匀支撑的4根直径100mm原木立杆,这4根原木立杆顺向支承在作为第6层楼面的3块独立的预应力空心板上,并且这些预应力空心板的板缝灌缝混凝土浇筑仅4d。
其下面也没有任何支撑措施,从而造成这些预应力空心板超载。
施工单位未对模板支撑系统进行过计算也无施工方案,监理方也未提出对模板支撑方案及计算进行审查,便允许施工单位进行施工。
出事故时监理人员未在场。
问题1.请简要分析故事发生的原因?2.监理单位在这起事故中是否应该承担责任?为什么?3.针对类似模板工程通常采取什么样的质量安全措施?参考答案1.事故直接原因是施工单位违反施工程序,未对模板支撑系统进行分析计算,盲目施工,并由此造成第6层楼面3块预应力空心板超载破坏,从而顺次荷载累加冲击造成第6层楼面贯穿事故。
从这次事故中反映出施工单位的作业人员的业务水平,安全意识不到位、监理单位监督检查不到位、措施不力(5分)。
2.监理公司接受业主单位委托应对该项目的工程质量安全负责,施工过程中,监理方未对关键的模板支撑系统进行审查,浇注过程中无旁站,严重失职,没有防止事故发生。
故因承担相应民事、刑事责任。
3.类似模板工程质量与安全的预控措施有:(1)绘制关键性的轴线控制图,复查轴线标高,垂直度以经纬仪检查控制。
(2)绘制预留、预埋图,在自检基础上进行抽查,看预留预埋是否符合要求。
一建(建筑工程)案例分析-超经典--54页案例1A4210331.背景图1A421033-1是某项目的钢筋混泥土工程施工网络计划。
其中,工作A、B、D是支模工程;C、E、G是钢筋工程;F、H、I是浇筑混泥土工程。
箭线之下是持续时间(周),箭线之上是预算费用,并列入了表1A421033中。
计划工期12周。
工程进行到第9周时,D工作完成了2周,E工作完成了1周,F工作已经完成,H工作尚未开始。
2.问题(1)请绘制本例的实际进度前锋线。
(2)第9周结束时累计完成造价多少?按挣值法计算其进度偏差是多少?(3)如果后续工作按计划进行,试分析上述实际进度情况对计划工期产生了什么影响?(4)重新绘制第9周至完工的时标网络计划。
隐藏分析与答案(1)绘制第9周的实际进度前锋线根据第9周的进度检查情况,绘制的实际进度前锋线见图1A421033-2,现对绘制情况进行说明如下:为绘制实际进度前锋线,首先将图1A421033-1般到了时标表上;确定第9周为检查点;由于D工作只完成了2周,故在该箭线上(共3周)的2/3处(第8周末)打点;由于E 工作(2周)完成了1周,故在1/2处打点;由于F工作已经完成,而H工作尚未开始,故在H 工作的起点打点;自上而下把检查点和打点连起来,便形成了图1A421033-2的实际进度前锋线。
(2)根据第9周检查结果和表1A421033中所列数字,计算已完成工程预算造价是:A+B+2/3D+1/2E+C+F=12+10+2/3×12+1/2×22+25+9=75万元到第9周应完成的预算造价可从图1A421033-2中分析,应完成A、B、D、E、C、F、H,故:A+B+D+E+C+F+H=12+10+12+22+25+9+8=98万元根据据值法计算公式,进度偏差为:SV=BCWP-BCWS=75-98=-23万元,即进度延误23万元。
进度绩效指数为:SPI=BCWP/BCWS=75/98=0.765=76.5%,即完成计划的76.5%。
建筑设计案例分析建筑设计案例分析在众多的建筑设计案例中,我选择了一个拥有独特外观和功能的建筑来进行分析。
这个案例是来自荷兰的鹿特丹市立博物馆(Museum Boijmans Van Beuningen)。
鹿特丹市立博物馆是一座现代艺术和设计博物馆,建于1935年。
它是由建筑师范德·古尔普(Van Gool & Van Gool)设计,原本是为了国际艺术展览而建造的。
博物馆分为两个部分,一部分是用巨大的玻璃顶覆盖的花园和展览厅,另一部分是传统的艺术展览厅。
这座建筑采用了现代主义的设计风格,以简洁和直线为主要特点。
它的外观非常独特,让人容易和其他传统建筑区分开来。
博物馆的外墙采用了白色混凝土和大块的玻璃,使整个建筑看起来冷峻而现代。
玻璃顶覆盖的花园采用了大面积的落地窗,为室内空间带来了充足的自然光线,使展览品得到更好的展示。
同时,博物馆的功能布局也是精心设计的。
它被分为多个展览区域,每个区域都有不同的主题和展品。
艺术展览厅的设计使得游客可以有一个舒适的环境来欣赏艺术品。
博物馆也配备了先进的技术设施,如恒温控制系统和安全监控系统,以确保展览品的安全和保护。
这个案例的成功之处在于它不仅仅是一个展览场所,还成为了城市的地标之一。
这座建筑的现代化和独特的设计风格吸引了大量的游客和艺术爱好者前来参观。
它同时也成为了鹿特丹市的文化中心,促进了城市的发展和创意产业的繁荣。
总的来说,鹿特丹市立博物馆是一个成功的建筑设计案例。
它的现代化和独特的外观使其成为了城市的地标,同时它的功能布局也满足了艺术展览的需求。
通过这个案例的分析,可以看到建筑设计在城市发展和文化推广方面的重要作用,同时也需要考虑到建筑本身的美学和实用性。
建筑分析案例总结引言建筑分析是指对建筑物的结构、功能、环境等方面进行研究和评估,以便找出问题,提出改进建议。
本文将通过分析几个建筑案例,总结出其中的问题和解决方案。
具体案例如下:1.XX购物中心的结构安全问题2.XX办公楼的能源效率问题3.XX酒店的室内空气质量问题XX购物中心的结构安全问题问题描述XX购物中心是一座较老的建筑物,近年来出现了一系列的结构安全问题。
首先,墙体出现了明显的开裂和渗水现象,给顾客带来了很大的安全隐患。
其次,部分地板出现了下沉和变形,导致顾客行走时不平稳。
最严重的问题是某一层楼梯的侧边扶手松动,极易造成人员伤害。
解决方案针对XX购物中心的结构安全问题,我们提出以下解决方案:1.实施墙体修复工程,包括填补裂缝和加固结构,以防止进一步开裂和渗水。
2.进行地板维修和加固,确保地板的平整和稳固。
3.紧急修复楼梯扶手,确保其牢固不松动,避免意外伤害的发生。
XX办公楼的能源效率问题问题描述XX办公楼是一座高层建筑,近年来面临能源效率的问题。
首先,建筑外墙的保温效果较差,导致冬季供暖费用过高。
其次,楼内照明设备使用传统荧光灯,能耗较大。
另外,空调系统的运行效率低下,导致夏季能耗过高。
解决方案对于XX办公楼的能源效率问题,我们提出以下解决方案:1.进行外墙保温改造,选择高效绝热材料,加强保温层的厚度,减少能量的损失。
2.替换传统荧光灯为LED照明设备,LED照明具有较高的能效和长寿命,能带来较大的能源节约效果。
3.对空调系统进行优化,包括调整制冷剂的使用量、改善空调管道的密封性,提高系统的运行效率。
XX酒店的室内空气质量问题问题描述XX酒店是一家五星级酒店,但近期受到了室内空气质量问题的困扰。
顾客投诉房间内存在异味、潮湿等问题,对酒店的卫生状况提出了质疑。
此外,部分房间的空调系统噪音较大,影响了顾客的休息体验。
解决方案对于XX酒店的室内空气质量问题,我们提出以下解决方案:1.加强室内环境的清洁工作,特别是空气循环系统的清洁和维护,减少室内空气污染物的积累。
建筑工程案例分析范文一、项目背景。
话说有这么一个商业大厦项目,就像一个超级大蛋糕,摆在建筑公司的面前,谁都想把它做好,赚个盆满钵满,还能在建筑界留下个好名声。
这个大厦位于城市的核心商业区,地段那叫一个金贵,周围都是高楼大厦,竞争压力也不小,就像一群学霸在比成绩,咱这个大厦得脱颖而出才行。
二、工程概况。
这个商业大厦可不得了,总共30层,地下还有3层停车场。
建筑面积那是相当大,就像一个巨人站在那里。
结构形式是框架核心筒结构,这种结构就像人的骨架一样,既稳固又能合理分配空间。
外观设计是那种现代简约风格,玻璃幕墙闪闪发光,就像大厦穿了一件华丽的水晶衣,在阳光下那是相当耀眼。
三、施工过程中的问题与解决方案。
# (一)基础施工阶段。
1. 问题:地质条件复杂,地下水位高。
在打桩的时候,就像在一片泥泞里找坚实的立足之地,桩老是打不下去,还容易歪。
这可把施工团队急坏了,就像热锅上的蚂蚁。
2. 解决方案:专家们就像一群超级英雄登场了。
他们采用了降水井的方式,把地下水位给降下去,就像给这块地脱水一样。
然后,对于打桩的设备进行了调整,换了更强劲的打桩机,还调整了打桩的角度和力度。
经过这一番折腾,桩终于顺利地打下去了,就像把一根根定海神针扎进地里,大厦的根基算是稳住了。
# (二)主体施工阶段。
1. 问题:混凝土浇筑的时候出了岔子。
由于楼层高,混凝土运输到高层的时候就像一个跑长途的人,累得不行,出现了离析现象,就像原本团结的混凝土大家庭开始闹分裂了。
而且在浇筑过程中,还发现有一些部位振捣不密实,就像蒸馒头没蒸熟,里面有蜂窝似的孔洞。
2. 解决方案:针对混凝土运输问题,施工方增加了中转设备,就像在长途旅程中设置了一个个补给站。
同时,对混凝土的配合比进行了优化,就像给混凝土喝了强身健体的药剂,让它在运输过程中更有耐力。
对于振捣不密实的问题,施工人员进行了重新振捣,还增加了检查的频次,就像一个严格的监考老师,一个角落都不放过,确保每个部位都振捣得结结实实的。
建筑工程案例分析70例
1.高层住宅楼建设案例
该案例涉及一座23层的高层住宅楼的建设,项目由地基处理、混凝
土结构施工、建筑幕墙安装等多个阶段组成。
成功的关键是在施工期间保
证施工安全、质量和进度,并且充分考虑买家的需求。
2.购物中心扩建案例
该案例描述了一个购物中心的扩建项目,包括新建楼层、更改平面布
局和增加停车位等。
成功的关键是在施工过程中避免中断原有业务,并妥
善处理与租户的关系,以最小化对他们的影响。
3.工业园区建设案例
该案例介绍了一个工业园区的建设项目,包括工厂、仓库和办公楼等。
成功的关键是在项目规划阶段确保充分利用土地和资源,并在施工期间处
理复杂的供应链和安全问题。
4.大学教学楼改造案例
该案例描述了一所大学教学楼的改造项目,包括修复外墙、更新设施
和改善通风系统等。
成功的关键是在施工期间与学校合作,并在最短的时
间内完成工程,以减少对学生的影响。
5.医院扩建案例
该案例涉及医院的扩建项目,包括增加病床、新建手术室和更新诊断
设备等。
成功的关键是在施工过程中确保医院正常运作,并最大限度地减
少对患者的干扰。
这些案例分析涵盖了建筑工程项目的各个方面,从项目规划到施工和交付。
它们提供了实际操作中遇到的挑战和解决方案,对于建筑师、工程师和项目经理等专业人士具有很高的参考价值。
建筑工程案例分析实例上海中心大厦是位于中国上海市浦东新区陆家嘴金融贸易区的一座超高层摩天大楼,是世界上最高的第二塔楼。
该建筑于2024年开始建设,于2024年底竣工,建筑高度632米,共有128层。
下面将对该建筑案例进行分析。
首先,从建筑设计和结构上来看,上海中心大厦采用了超高层建筑的国际通行构造思想,结构以核心筒支撑,外部还采用了框架结构,并设置了风洞试验,确保了建筑在高风压下的稳定性和安全性。
建筑设计师还在建筑的外立面设计上运用了象征上海发展和繁荣的元素,如“双钱字”、“滚针式针线”等,体现了上海作为国际金融中心的地位和影响力。
其次,上海中心大厦在施工过程中充分考虑到了对周边环境的影响和对市民的服务。
施工队伍通过精密计算和控制来减少对周边建筑和地下管道的影响,同时还采取了多项措施来保证建筑施工对交通和周边环境的最小化干扰。
此外,该建筑还设置了观光设施,为市民和游客提供了一个欣赏上海全景的绝佳场所。
第三,上海中心大厦在建筑材料的选择上注重环保和可持续发展。
建筑采用了大量的环保材料,如高性能隔热玻璃、低挥发性有机化合物涂料等,这些材料在减少能源消耗和环境污染方面具有重要意义。
此外,该建筑还设置了节能控制系统、太阳能发电系统等技术设备,进一步提高了建筑的节能环保性能。
最后,上海中心大厦在管理和运营方面也表现出色。
建筑运营方建立了一套完善的维护管理系统,对建筑设备和设施进行定期检查和维护,确保了建筑的安全和正常运行。
与此同时,建筑还设有完善的安全措施和紧急应急预案,以保障建筑内部人员和游客的安全。
综上所述,上海中心大厦作为一座典型的超高层建筑案例,不仅在建筑设计和结构上具有创新和卓越性能,而且在施工、材料选择、环保和管理方面也表现出色,为其他类似建筑提供了宝贵的经验和借鉴。
该建筑的成功也体现了中国在建筑工程领域的雄厚实力和创新能力。
70例建筑工程案例分析以下是一些具有代表性的建筑工程案例,从中我们可以了解到建筑工程在不同情境下的设计、施工和管理策略。
1.卢浮宫金字塔(法国巴黎):卢浮宫是一座世界著名的博物馆,其入口处的金字塔成为了该建筑的标志性元素。
该项目展示了如何将现代建筑与历史建筑相结合,既保留了卢浮宫的传统风格,又注入了当代设计理念。
2.迪拜塔(阿联酋迪拜):迪拜塔是目前世界上最高的建筑物,其高度超过828米。
该项目的成功在于结合了先进技术与可持续发展概念,通过使用高效节能设备和可再生能源,有效减少了能耗。
3.温布利球场(英国伦敦):温布利球场是英国重要的体育场馆,曾多次举办世界杯足球赛和奥运会等大型体育赛事。
该项目体现了如何在复杂的工程环境下实现时间紧迫的建设目标,同时保证工程质量和安全性。
4.史密森尼国家博物馆(美国华盛顿特区):史密森尼国家博物馆是世界上最大的博物馆之一,展示了世界各地的自然和人文历史。
建筑设计注重了功能性和空间布局,以满足博物馆展览和游客流量的需求。
5.弗兰克·劳埃德·赖特的居住建筑(美国伊利诺伊州):赖特是20世纪最杰出的建筑师之一,他的住宅建筑以简洁的几何形态和有机的空间布局而闻名。
他的作品结合了艺术和建筑,注重建筑与自然环境的和谐统一6.悉尼歌剧院(澳大利亚悉尼):悉尼歌剧院是世界著名的建筑物之一,它的独特造型和白色外墙成为了悉尼的地标景点。
该项目展示了如何将复杂的形式与施工技术相结合,以实现设计师的创意构思。
7.日本环球影城大阪(日本大阪):该主题公园的建设考虑了游客的娱乐需求,并将电影、游戏和其他娱乐形式相结合。
该项目注重了创意设计和施工安全,以营造出富有想象力和互动性的娱乐场所。
8.中国国家大剧院(中国北京):中国国家大剧院是中国重要的文化艺术中心,以其独特的外部形态和高度复杂的结构而闻名。
该项目通过创新的设计方法和先进的建筑技术实现了大跨度和高层建筑的结合。
9.大英图书馆(英国伦敦):大英图书馆是英国最重要的图书馆之一,拥有丰富的文献和文化遗产。
建筑设计案例分析1. 简介建筑设计是一项综合性的工作,要求设计师在满足功能需求的同时,还要兼顾美学和可持续性等因素。
本文将对一些成功的建筑设计案例进行分析,从中提取出设计师的技巧和经验,为读者提供启示和借鉴。
2. 案例一:The Gherkin(瓜片大厦)The Gherkin是伦敦市中心的一座标志性摩天大楼,其建筑设计由Norman Foster负责。
该建筑采用了与传统摩天大楼截然不同的独特形状,呈现出葫芦状外观,因此得名“瓜片大厦”。
设计亮点:- 独特的形状:建筑的柱状外观优化了通风和自然采光,减少了能源消耗。
- 高效的空间利用:瓜片大厦设计了一系列空中花园和景观露台,为办公区域提供了舒适的户外空间,增加了员工的工作满意度。
- 灵活的使用:该建筑还有丰富的公共和商业空间,为城市居民和游客创造了一个多功能的场所。
通过分析这个案例,我们可以看到设计师通过形状、空间利用和功能灵活性等方面的创新,成功地将一座摩天大楼打造成了一个城市里的地标建筑。
3. 案例二:Sustainable School(可持续的学校)可持续建筑不仅在现代设计中越来越重要,而且在教育领域也有着重要的应用。
Sustainable School是一座位于荷兰的学校,由LIAG Architects设计并注重可持续性。
设计亮点:- 绿色能源:学校利用太阳能发电系统和地热能系统,实现了全面使用可再生能源。
- 自然通风和采光:设计师通过合理的窗户布局和通风设备,最大限度地利用自然光和自然风,减少了对人工灯光和空调的依赖。
- 可回收材料:该建筑采用了可回收材料,减少了对资源的消耗和浪费。
这个案例展示了在教育领域中如何通过建筑设计来实现可持续性的目标。
这座可持续的学校为学生提供了一个健康、环保和舒适的学习环境。
4. 案例三:The Shard(碎片大厦)The Shard是伦敦最高的建筑之一,也是一座多功能的建筑。
设计师Renzo Piano通过结合商业、住宅、酒店和办公空间,在城市中心创造了一个综合性的建筑体。
建筑作品分析(推荐五篇)第一篇:建筑作品分析在济南市区东部,历城区洪楼广场北侧,有一座教堂,它不仅是华北地区规模最大的天主教堂,也是中国三大著名天主教堂之一,这就是洪楼教堂,全称为洪家楼耶稣圣心主教座堂。
因其建筑雄伟、规模庞大,洪楼教堂已经成为济南文化带的一个重要象征,也为中国近代宗教建筑添上了浓墨重彩的一笔。
观其形态,穹顶高塔冷然傲立,仿佛从中世纪油画中走出的一抹瑰丽倩影,尽管青灰色外衣已经傍身百年,却是愈显庄严肃穆。
岁月无损它的美,时光积淀了它沉静悠然的仪态,它就这样静静伫立在喧嚣都市中,为浮躁的心提供一处栖息之地。
有人说,原汁原味总是最好的,比如漂洋过海的唐人街,改良后的西式快餐,终究失了韵味,而在中国这样一个融合能力极强的国度,舶来品却是极易被同化,这时候坚持真我最是可贵。
如今的济南俨然是一个现代化大都市,摩天楼、玻璃墙,建筑总是少了自己的特色。
于是,完美呈现了西方哥特建筑风格的洪楼教堂就像一缕春风拂过干涸的心湖,给人以视觉上的先行享受。
洪楼教堂为双塔哥特式建筑,始建于1901年,建成于1904年,与世界闻名的坎特伯雷大教堂、巴黎圣母院、夏特尔大教堂和威斯敏斯特大教堂极为相像。
作为典型的哥特式建筑,洪楼教堂结构合理,细部处理精细,给人精雕细琢、富丽堂皇之感。
教堂双塔接近60米,顶部十字架高耸入云,大有接天飞升、穷尽奥义之态。
然而走近细看,大众网记者发现,这样一座典型建筑中却又于细微处体现着中国元素:教堂主厅屋顶的中国传统小黑瓦、中门两侧的石雕龙头、教堂内部穹顶与石柱相接处的国画纹饰……然而,中西结合的元素并未使它显得突兀,反而加重了这份美感:黑瓦青墙演绎出一派端庄素雅,龙目圆睁、龙嘴大张的雕刻尽显古典沉淀,而高山流水、松鹤延年的国画也承载了人类的美好寄愿。
拜伦诗中说,你哭,似一朵紫罗兰上垂露,你笑,赛过蓝宝石的火焰,无论欢乐哀愁、西式国风,洪楼教堂都有它独特的美。
黎巴嫩诗人纪伯伦在诗歌《美》中,对美做了终极定义:无法形容你的美,因为你本身就是美,而站在午后金色阳光下的洪楼教堂则很好地诠释了这段诗句。
建筑工程案例分析范文一、项目概况。
咱今儿个来唠唠这个某商业大楼的建设工程。
这个商业大楼啊,那可是雄心勃勃的计划,打算在城市的中心地带打造一个集购物、餐饮、娱乐为一体的超级商业综合体。
项目占地大概一万平方米,规划中的大楼有二十层,地下三层用来做停车场和一些设备间。
二、工程前期问题。
1. 选址的纠结。
刚开始的时候,这个选址就像一场拔河比赛。
一边是靠近居民区,人流量大,潜在顾客多;另一边是靠近商务区,上班族集中,消费能力强。
开发商那是左右为难啊,就像挑媳妇,每个都有优点,每个也都有点小瑕疵。
最后呢,考虑到综合的人流量以及城市的整体规划,选择了现在这个位于居民区和商务区中间的地块。
不过这就像下棋,第一步就充满了各种权衡和思考。
2. 设计方案的反复修改。
设计方案那就更折腾了。
建筑师最初的设计那叫一个前卫,外观像个巨大的外星飞船,曲线超级复杂。
施工团队一看就懵圈了,这可咋建啊?成本也蹭蹭往上涨。
然后开发商就和设计团队开始了漫长的“吵架”过程,一会儿觉得这个空间布局不合理,一会儿觉得那个外立面材料太贵。
就这么来来回回改了七八稿,最后才确定了一个相对实用又美观的方案,就像给一个爱打扮的小姑娘挑选衣服,既要好看又要能出门干活儿。
三、施工过程中的挑战。
1. 基础施工的意外。
基础施工的时候,就像打开了一个潘多拉魔盒。
本来地质勘探报告显示地下是比较稳定的土层,结果挖着挖着,发现了一个小的地下溶洞。
这可把大家吓了一跳,就像你正走着路,突然发现脚下有个大坑。
施工团队赶紧停下来,找专家来评估。
专家来了以后,那表情严肃得像要上战场一样。
最后决定采用灌注混凝土的方式来填充溶洞,这一来二去的,基础施工的时间就延长了一个月,预算也多花了不少。
2. 施工安全隐患。
在大楼建到十层左右的时候,安全问题就像个小恶魔开始捣乱了。
有工人在高处作业的时候,没有系好安全带,差点就酿成大祸。
还有一次,物料堆放太乱,差点把通道堵住了。
项目经理那叫一个头疼啊,就像老母鸡护小鸡一样,天天在工地里转,强调安全问题。
建筑案例分析范文文章简述:本文将对一座具有代表性的建筑进行案例分析。
该建筑是一些城市的市政府大楼。
文章将从建筑的设计理念和概念、建筑外观和结构、室内设计和功能布局等多个方面进行详细的分析和解读。
案例分析:市市政府大楼一、设计理念和概念该市政府大楼的设计理念是“现代与传统的融合”。
建筑师将传统的建筑元素与现代的建筑思想相结合,旨在传达出城市对过去的尊重和对未来的期望。
大楼主体采用了传统的石材立面,并结合了现代的大面积玻璃幕墙,使建筑具有古典与现代的双重氛围。
二、建筑外观和结构市政府大楼的外观可以被描述为宏伟而庄重的。
建筑主体为一座高耸的塔楼,楼身采用灰色花岗岩砌筑,增加了建筑的稳重感。
大楼主入口采用了一座拱形门廊,取自传统古罗马建筑的形式,象征着权力和威严。
整座建筑采用了现代钢结构,增加了结构的稳定性和抗震性。
三、室内设计和功能布局四、环境配套设施市政府大楼还设置了一系列环境配套设施,以提供良好的工作和生活环境。
首先,大楼周围拥有宽阔的绿化带,增加了建筑的视觉效果和舒适感。
其次,大楼内设置了空调和采光系统,以保持室内空气的清新和充足的自然光线。
此外,大楼还配备了灭火系统、安全门禁系统等,以保障工作人员和公众的安全。
五、影响与意义该市政府大楼作为一座代表性的建筑,不仅为市政府提供了办公场所,更是彰显了城市形象和政府形象。
建筑风格的融合、丰富的功能布局和良好的环境配套设施,都让这座建筑成为城市的地标和精神象征。
此外,该建筑的设计理念和概念对于今后的城市建设也具有重要的启发意义,可以为其他城市的政府建筑提供借鉴和参考。
总结:本文通过对市市政府大楼的案例分析,对该建筑的设计理念和概念、建筑外观和结构、室内设计和功能布局等方面进行了详细解读。
该建筑充分体现了现代与传统的融合,宏伟而庄重的外观和实用而高效的室内设计使其成为城市的地标和精神象征。
该案例对于今后的城市建设具有重要的启发意义。