高考历史岳麓版一轮练案:1 夏商周时期的政治制度含解析
- 格式:doc
- 大小:99.12 KB
- 文档页数:4
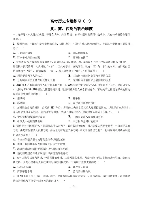
练案[1] 夏商周时期的政治制度一、选择题1.(2018·绵阳)下图是根据司马迁《史记》卷二《夏本纪》整理的夏朝世系示意图。
它表明夏朝导学号 26812680( B )A.严格实行嫡长子继承制B.父死子继成为王位传承的主要方式C.中央集权尚未有效确立D.夏朝宗法制度与分封制度密切相关[解析] 夏朝王位世袭,但未严格实行嫡长子继承制,故A项错误;夏朝王位传子是王位继承的主要方式,故B项正确;材料体现夏朝王位的传承,不能得出中央与地方的关系,故C项错误;西周时期宗法制与分封制密切相关,故D项错误。
2.(2018·长春)商代“诸妇”之封,至少有六十四人之多,“或命之祭祀,或命之征伐”。
由此可见导学号 26812681( B )A.商代妇女地位的崇高B.封“诸妇”以保护商王朝的统治C.商代是个尚武的朝代D.利用母系血缘关系维系商朝统治[解析] “商代‘诸妇’之封”不能代表所有妇女地位的崇高,故A项错误;“或命之祭祀,或命之征伐”,统治者的赏罚均为维护其统治,故B项正确;“至少有六十四人之多”可见依然是个案,不能代表整体,故C项错误;对妇女的封赏不能代表社会以母系为主,故D项错误。
3.(2018·湛江)西周实施分封时,周王会将原来周部落的部分贵族组成一套“职能班子”授予各诸侯,让他们跟随诸侯到封国担任官职。
这一做法导学号 26812682( B ) A.消除了地方对中央的威胁B.推广了先进的政治制度C.扩大了周王朝的统治范围D.打破了地方的血缘政治[解析] 根据所学,分封制下诸侯国独立性较大,故A项错误;根据材料“将原周部落的部分贵族组成一套‘职能班子’授予各诸侯”,有利于将原来周部落先进的管理制度带到各诸侯国,故B项正确;分封制会扩大周的统治范围,材料主旨是“职能班子”授予各诸侯,故C项错误;分封制以同姓亲族为分封主体,故D项错误。
4.(2018·滨州)西周时期,从宗法上讲,一庙无二主,各级宗族成员,都要以各级“宗子”为中心,表示“尊祖”和“敬宗”。
第1讲 夏、商、西周的政治制度和秦中央集权制度的形成考点一 夏商周时期的政治制度一、夏、商政治制度1.王权承袭:王位世袭制代替禅让制,王位传承的方式有父子相传和兄终弟及。
2.夏商的政治特点:王权具有神秘色彩。
3.夏商的行政制度⎩⎪⎨⎪⎧ 中央设有相、卿士等,掌管政务。
地方:封侯和伯,定期向商王纳贡,并 奉命征伐。
二、分封制1.目的:为了加强分封制形成的统治秩序,解决贵族之间在权力、财产和土地继承上的矛盾。
2.含义:宗法制是用父系血缘关系的亲疏来维系政治等级、巩固国家统治的制度。
3.特点:最大特点是嫡长子继承制,在政治制度方面的体现就是分封制。
4.内容⎩⎪⎨⎪⎧ 分为大宗和小宗,但大宗和小宗是相对的。
大宗可以命令和约束小宗,小宗必须服从大宗。
周王是天下的大宗,也是政治上的最高领袖。
5.影响:保证了各级贵族在政治上的垄断和特权地位,有利于统治集团内部的稳定和团结。
[图示图解] 宗法制的要点一、分封制史料一 封建亲戚为诸侯之君,以为藩篱,屏蔽周室。
——顾炎武幽王为烽火大鼓,有寇至举烽火,诸侯悉至…… ——《史记·周本纪》解读 史料反映出西周实施分封制的目的是拱卫王室、巩固西周统治,被分封的诸侯有拱卫王室的义务。
史料二 (周公)兼制天下,立七十一国,姬姓独居五十三人。
——《荀子·儒效篇》解读 史料反映出分封的对象以王族为主体。
史料三 ……并由是而有封建子弟之制,君天下臣诸侯之制。
——王国维《殷周制度论》解读 史料表明分封制对后世皇族分封的影响。
史论 分封制的特点(1)分封对象:分封对象多元化,但以同姓亲族为主体。
(2)分布地区:主要集中在黄河中下游地区,同姓亲族封地居于富庶之地或战略要地。
(3)纵向联系:明确周王权力和诸侯义务,形成严格的等级序列,加强了中央与地方的纵向联系。
(4)横向联系:以血缘关系为纽带分配国家政治权力,加强了诸侯国之间的横向联系。
二、宗法制史料一解读根据两幅图片可以看出:(一)大宗和小宗划分的依据是血缘关系的亲疏及嫡庶之别;(二)宗法制的一个核心:嫡长子继承制;两个原则:立嫡以长不以贤,立子以贵不以长。
高效课堂历史学科导学稿(教师版)主编人: 审稿人: 定稿日:协编人:高二历史备课组 使用人:高二文科学生班级: 组别: 姓名: 组内评价: 教师评价: 使用说明:请认真阅读必修一历史教材第1课的内容;然后用30分钟完成【知识存盘】内容;课堂解决【合作探究】;【当堂检测】及时完成。
课题:夏商制度与西周封建,大一统与秦朝中央集权制度的建立(岳麓版必修一第一单元,复习课) 考纲:1、商周时期的政治制度。
目标锁定:1.识记夏商时期的政治制度和西周分封制及宗法制的基本内容; 2.理解商朝内外服制度的特点和西周分封制、宗法制的特点与作用。
课时:2课时【知识存盘】单元知识线索:: 宗法制 和 分封制 中国古代政治制度(主要)封建社会(秦— 清): 专制主义中央集权制度 知识梳理:一、夏商周的政治制度 1、夏朝的公共权力:①夏朝是我国文明时代的开端,出现了凌驾于全社会之上的公共权力,出现了王位世袭制。
②夏朝的政治制度保留着氏族社会的许多特点。
2、商朝的内外服制度及政治的神权色彩:①商朝的主要政治制度是内服与外服制度,商王不同程度上具有支配内服与外服的实际权力,但对外服的控制力有限。
②商朝实行宗法制;神权与王权相结合。
4、中国早期政治制度的特点:神权与王权结合;以血缘关系为纽带形成国家政治结构;最高执政集团尚未实现权力的高度集中。
【当堂检测】1.(2019课标全国,24)西周分封制在中国历史上影响深远。
下列省、自治区中,其简称源自西周封国国名的是( )A.河南、河北B.湖南、湖北C.山东、山西 D .广东、广西2、(2019新课标I,24)在周代分封制下,墓葬有严格的等级规定。
考古显示,战国时期,秦国地区君王墓葬规模宏大,其余墓葬无明显等级差别;在经济发达的东方六国地区,君王、卿大夫、士的墓葬等级差别明显。
这表明(C)A.经济发展是分封制度得以维系的关键 B.分封制中的等级规定凸显了君主集权C.秦国率先消除分封体制走向集权统治 D.东方六国仍严格遵行西周的分封制度【考点】商周时期的政治制度【解析】解读材料信息,战国时期东方六国的墓葬仍然存在明显的等级差别,而秦国仅君主墓葬明显高于其余墓葬,这充分表明战国时期秦国率先由等级序列明显的分封制走向了中央集权统治,选择C项。
课时作业1 夏商周时期的政治制度及大一统与秦朝中央集权制度的确立(时间:45分钟满分:100分)一、选择题(本大题共12小题,每小题4分,共48分)1.[2019·银川高三摸底测试]商朝人崇信各种鬼神,认为神灵主导着人事,相当多的卜人、巫师与商王共同负责通神事务。
这些卜人、巫师往往出身贵族,有的还是地位显赫的附属国首领,这表明商朝( )A.占卜师拥有最显赫的地位B.依托神权加强中央集权C.商王借助神权以维护王权D.尚处于国家的萌芽阶段解析:从材料中的“商朝人崇信各种鬼神”和“相当多的卜人、巫师与商王共同负责通神事务”等信息来看,反映出商朝政权充满着神权色彩,特别是商王通过神权来强化王权。
故答案为C项。
商王拥有最显赫的地位,占卜师为商王服务,排除A项;商朝时期还没有建立起中央集权,排除B项;夏朝时期我国的奴隶制国家已经形成,排除D项。
答案:C2.[2019·山东高三适应性考试]周初封康叔到殷墟,周公指示其要“启以商政,疆以周索”(采用殷商原来的制度,按周法分配耕地)。
但是封唐叔到戎人居住的夏墟,却指示其“启以夏政,疆以戎索”。
这表明周初( )A.国家顶层政治设计受到忽视B.统治者治国策略具有灵活性C.中央集权制度受到严重削弱D.重视法律规范主张明德慎罚解析:根据材料和所学知识可知,康叔和唐叔都属于周王室成员,封康叔于殷墟、封唐叔于夏墟,是为了加强西周统治;但他们治国的施政方针、具体制度并非照搬周制,而是各具特点,或“启以商政,疆以周索”,或“启以夏政,疆以戎索”,故B项正确。
材料强调西周统治者治国策略具有灵活性,“启以商政,疆以周索”和“启以夏政,疆以戎索”都是遵循国家顶层政治设计的策略,排除A项。
西周时期尚未形成中央集权,排除C项。
排除C 项。
材料没有涉及重视法律规范主张明德慎罚,而是强调西周统治者治国策略具有灵活性,排除D项。
答案:B3.[2019·吉林高三质量检测]与商朝相比,西周时期很多封国的中下层社会结构并未发生改变,但是出现了受天子册封的上层管理者。
高考历史专题练习(一)夏、商、西周的政治制度一、选择题(本大题共20题,每题2.5分,共计50分。
在每小题列出的四个选项中,只有一项最符合题目要求。
)1.战国以前,“百姓”是对贵族的总称;战国以后,“百姓”成为民众的通称。
导致这一变化的主要原因是()A.分封制的加强B.宗法制的衰落C.百家争鸣局面的出现D.井田制的推行2.有学者认为:“政治与血缘的结合,看似牢不可破,其实不然。
既然周天子授土授民给诸侯叫做‘建国’,诸侯授土授民给卿、大夫叫做‘立家’,因此对于士、庶民而言,就有‘国’与‘家’的对立,他们把自己的宗族称为‘家’,只知效忠于‘家’,而不知效忠于‘国’。
”材料表明()A.周天子是天下人的大宗B.宗法制与分封制是互为表里的关系C.分封制在历史上的作用是弊大于利D.分封制隐含着国家分裂割据的因素3.2010年6月我国第六次人口普查工作开始,在2005年进行的全国1%人口抽样调查中显示,我国男女人口比例为106.30:100新生儿性别比例失调,这说明重男轻女观念仍然存在。
下列关于这种观念形成的历史原因表述中最恰当的是()A.宗法制B.科举制C.郡县制D.近代新式教育的推广4.齐国原是姜氏的封国。
公元前481年后,齐国的大夫田常及其后人逐渐控制国政,以至于自立为国君,并由周安王册命为齐侯,姜齐遂变为田齐,史称“田氏代齐”。
这种现象从本质上反映了()A.中央集权制度的初步发展B.中国历史进入春秋战国时期C.中国大一统局面的出现D.宗法制和分封制的破坏5.清代学者王国维指出:“欲观周之所以定天下,必自其制度始矣。
周人制度之大异于商者,一曰立子立嫡之制,由是而生宗法及丧服之制,并由是而有封建子弟之制、君天子臣诸侯之制”。
材料说明西周政治制度的显著特征是()A.将血缘姻亲关系与地缘关系结合以强化王权B.通过分封同姓诸侯以加强周王对地方的控制C.通过世袭制和嫡长子继承制以巩固奴隶主专政D.通过服饰规范等礼乐制度以维护贵族等级特权6.史料大致可以分为两类:一是直接的史料;二是间接的史料。
课后限时集训(一) 夏商周时期的政治制度(时间:40分钟分值:85分)一、选择题(本题共12小题,每小题4分,共48分)1.(2020·合肥一模)周武王灭商后,封商纣子武庚于殷,修葺被纣杀害的比干之墓;打开监牢释放被囚的百姓,并散发府库中的财物、粮食,赈济饥民和贫弱的百姓。
这些举措说明( )A.商朝的势力被彻底消灭B.推行分封制势在必行C.以殷治殷方略成效显著D.周武王具有仁德之心D[修葺比干之墓、释放囚徒、开仓赈济等一系列举措说明在武力灭商之后,周武王以仁德之举收拢人心,故选D项;“彻底消灭”说法欠妥,排除A项;材料反映的是周灭商之后周武王的仁善之举和治国举措,与分封制无关,也没有涉及这些举措的效果如何,排除B、C两项。
]2.商周时期对异族群体的经略方式存在差异,商人与异族建立的多是一种或稳定或不稳定的联盟关系,而周人则直接将姬姓贵族分封到这些异族聚居区。
这一变化旨在( ) A.加强中央集权B.强化贵族专权C.维护统治秩序D.增进文化认同C[由材料“周人则直接将姬姓贵族分封到这些异族聚居区”可知通过同姓与异姓的交错杂居达到维护统治的目的,故选C项;分封贵族在领地内有较大的独立性,削弱了中央集权,排除A项;材料强调的是分封制而非贵族专权,排除B项;材料强调的是分封制加强统治的影响,而非增进文化认同,排除D项。
]3.周天子分封诸侯时要举行授土授民仪式,既要给受封者颁赐礼器以作凭证,又规定受封者应“以供王职”“法则周公”,并将这些载入文告,公布于世。
这一做法旨在( ) A.明确周王与诸侯的隶属关系B.突出周天子权力的至高无上C.缓和周王与诸侯之间的矛盾D.推动诸侯为周王朝开疆拓土A[根据题干内容可知,在西周时期,周天子在进行分封诸侯的时候要举行授土授民仪式,一方面周天子要给受分封者“颁赐礼器”作为凭证,另一方面,又要求受分封者“以供王职”“法则周公”,即担任一定官职、服从周王室统治,并将这些内容“载入文告,公布于世”,该做法明确了周王与诸侯之间的隶属关系,故选A项;材料的着重点在于明确周王与诸侯之间的关系,而不是周天子的权力地位如何,排除B项;周王与诸侯之间发生矛盾和冲突是在西周后期,排除C项;分封制是加强对地方控制的一种手段,并没有实现诸侯的“开疆拓土”,排除D项。
2014届高考历史一轮总复习 1-1商周时期的政治制度和秦朝中央集权制度的建立同步练习(含解析)岳麓版必修1一、选择题1.(2012·临沂)在中国古代社会,收养子时,往往有“异姓不养”的规定。
如明清律法规定,若收养异姓子为嗣,则收养人和送养人都要被杖六十下,其子归宗。
下列制度与此规定有关的是( )A.分封制B.科举制C.察举制D.宗法制【答案】D【解析】本题考查学生对宗法制的理解,宗法制强调血缘关系。
根据材料“异姓不养”“若收养异姓子为嗣,则收养人和送养人都要被杖六十下”可知,明清律法的规定强调血缘关系问题,这体现了宗法制的特点,故选D项。
其他选项均不符合题意。
2.(2013·淄博)《春秋左传》中有一段关于宗法制的记载:“王后无适,则择立长。
年钧以德,德钧以卜。
”(【注】无适:没有嫡子。
钧:均等。
)这段记载说明( ) A.宗法制下都是按年龄大小来确定继承人B.春秋时期只能靠占卜来解决继承问题C.古代宗法制有一套相对完整的实施办法D.贤德是宗法制确立继承人的首要依据【答案】C【解析】宗法制实行的是嫡长子继承制,嫡长子是正妻所生的大儿子,未必是长子,故排除A、B、D三项;综合分析材料信息可确定C项正确。
3.“炉灰筑不了墙,女儿供养不了爹和娘”,中国社会科学院发布的2010年《社会蓝皮书》指出,目前我国19岁以下年龄段的人性别比例严重失衡,到2020年,中国处于婚龄的男性人数将比女性多2400万。
导致这种现象的历史原因的表述中,最恰当的是( ) A.宗法制B.科举制C.近代新式教育的推广D.郡县制【答案】A【解析】本题实际考查宗法制,宗法制重视血统,其最大特点是嫡长子继承制,家庭等级关系和政治隶属关系相结合,因而形成了重男轻女的传统。
4.商朝的帝位大多传给弟弟,最后由最年轻的弟弟再传给长兄的长子,或传给自己的儿子。
周武王灭商建周,改“帝”为“王”。
明确规定“传嫡不传庶,传长不传贤”。
课时强化练(一)(限时:40分钟)A组跨越本科线1.在商代,巫总管一切“神事”,所有的“民事”又都要涂上“神事”的色彩。
这表明()A.政权与神权结合紧密B.权力尚未高度集中C.民本色彩较为浓厚D.宗法制度雏形初具(解析)“民事”体现的是政权,“神事”体现的是神权。
“所有的‘民事’又都要涂上‘神事’的色彩”表明政权与神权结合紧密,故A项正确;权力尚未高度集中是指最高统治集团权力,材料没有体现,故B项错误;民本色彩是以民为本,而材料反映的是“民事”与“神事”相结合,故C项错误;宗法制度是以血缘为纽带,材料不能体现宗法制信息,故D项错误。
(答案) A2.《左传》记载:“昔武王克商,光有天下,其兄弟之国者十有五人,姬姓之国者四十人,皆举亲也。
”这反映出西周政治是()A.神权政治B.皇权政治C.族权政治D.官僚政治(解析)材料信息表明,西周实行分封制,分封的诸侯国多为兄弟之国和“姬姓之国”,体现出明显的血缘关系,体现了宗法制的特点,宗法分封制属于以血缘关系为纽带的族权政治,故选C项。
材料没有体现神权政治,皇权政治和官僚政治是秦朝正式确立的,A、B、D三项皆排除。
(答案) C3.山东素有“齐鲁之邦”之称,这与西周的分封制有关,但山东的简称是鲁,而不是齐。
关于是鲁不是齐的原因,下列解释最合理的是() A.鲁国的历史更为悠久B.受宗法制正统观念影响C.因孔子受到历代推崇D.由分封制等级体系决定(解析)鲁国和齐国历史基本相同,故A项错误;鲁国是姬姓王国,齐国是功臣封地,山东简称鲁而不是齐的原因是受到宗法制的影响,故B项正确;孔子受到历代的推崇与此题无关,故C项错误;分封制的等级体系与此题无关,故D项错误。
(答案) B4.在中国古代早期国家形成和发展中,氏族、血缘关系对社会的影响没有很快消失,相反,这种关系在一定时期内经过加工、改造,成为维系国家统治的重要支柱。
能够体现这一历史特征的制度是()A.宗法制B.井田制C.郡县制D.三公九卿制(解析)提取关键词“氏族、血缘关系”“成为维系国家统治的重要支柱”,结合所学知识,可知为宗法制,故A项正确;井田制属于土地制度,与血缘关系无关,故B项错误;郡县制属于地方行政制度,也与血缘无关,故C 项错误;三公九卿制是秦汉中央行政体制,也与血缘无关,故D项错误。
课时·考点梯度练基础训练——练熟主干知识1.《左传》记载:“昔武王克商,光有天下,其兄弟之国者十有五人,姬姓之国者四十人,皆举亲也。
”这反映出西周政治是() A.神权政治B.皇权政治C.族权政治D.官僚政治答案 C解析材料信息表明,西周初年,实行分封制,分封的诸侯国多为兄弟之国和“姬姓之国”,体现了明显的血缘关系,体现了宗法制的特点,宗法分封制属于以血缘关系为纽带的族权政治,故选C项。
材料没有体现神权政治,皇权政治和官僚政治是秦朝正式确立的。
2.《墨子·告子》载:“诸侯朝天子曰述职。
一不朝,则贬其爵;再不朝,则削其地;三不朝,则六师移之。
”这段材料反映的历史现象是() A.西周初期分封制B.战国时期兼并战争C.西周末王室衰微D.春秋时期诸侯争霸答案 A解析材料体现了天子对诸侯具有较强的约束力,选择A项。
3.《礼记·曲理下》:“天子死曰崩,诸侯死曰薨,大夫曰卒,士曰不禄,庶人曰死。
”这种规定的不同反映的是() A.宗法等级制B.皇权专制C.中央集权制D.分封制答案 A解析本题考查历史识记和再现能力。
宗法制实施的目的是为了维护奴隶社会的有序统治、等级差别,根据材料用词“崩、薨、不禄、卒、死”,体现死者社会地位逐步递减,故选A。
4.王国维认为:“商人无嫡庶之制,故不能有宗法。
”对此理解正确的是() A.商代没有实行分封制B.嫡庶之别是宗法制的核心内容C.商王由贵族推举产生D.商人地位低贱不能适用宗法制答案 B解析本题考查材料信息的分析与解读能力。
宗法制的核心是嫡长子继承制,血缘关系区分嫡庶来分配政治权力,B项正确。
A项“没有实行分封制”说法与史实不符;C项“推举”说法错误;题干中的“商人”并不是指经商之人,D项是对题干的曲解。
5.西方学者马克斯·韦伯认为,“秦王当了皇帝以后……建立了一个真正的专制制度,取代了古代的神权封建秩序”。
其中“封建秩序”对应的是() A.分封制B.宗法制C.郡县制D.中央集权制度答案 A解析本题考查学生对中国古代的政治制度理解能力。
第1讲 夏、商、西周的政治制度与秦朝中央集权制度的确立[考 纲] 1.商周时期的政治制度。
2.秦朝中央集权制度的形成。
[课 标] 1.了解宗法制和分封制的基本内容,认识中国早期政治制度的特点。
2.知道“始皇帝”的来历和郡县制建立的史实,了解中国古代中央集权制度的形成及其影响。
一、夏商两代的政治制度 1.夏朝(1)国家政权:出现凌驾于全社会之上的公共权力。
(2)政治制度:出现了王位继承的传子制度。
2.商朝(1)政治制度:实行内服与外服制度,商王具有支配内服与外服的实际权力。
(2)神权色彩:商王通过垄断神权以强化王权,王朝具有很浓厚的神权色彩。
二、西周的政治制度 1.封邦建国(1)目的:为了对被征服的广大地区进行有效统治。
(2)对象:分封以 为主,还包括功臣、姻亲、商朝旧贵族。
②周王确立了天下共主的地位,统治效果得到加强。
③分封制使西周贵族集团形成了 的等级序列。
④义务:受封诸侯必须服从周王室的政令,必须对周王承担各种军事义务, 还必须交纳贡赋和朝觐述职。
2.宗法制度(1)目的:为巩固分封制形成的统治秩序,解决贵族之间在权力、财产和土地继承上的矛 盾。
(3)作用(2)性质:宗法制是周人把 同政治关系结合起来的一种制度。
(3)核心(即最大特点):嫡长子继承制。
(4)内容:确立严格的大宗和小宗两个体系。
两者的关系是相对的,不仅是 关 系,也是政治隶属关系。
(5)作用⎩⎪⎨⎪⎧①保障各级贵族“ ”的特权。
②有利于凝聚宗族,防止内部纷争,强化王权。
③强化了以大宗为代表的贵族特权地位。
3.礼乐制度(1)含义:周礼是表示等级制度的典章制度和礼仪规定。
(2)作用:周礼作为各级贵族的政治和生活准则,成为维护宗法分封制度必不可少的工具。
三、秦朝中央集权制度的确立 1.背景:秦朝的统一(1)群雄割据:春秋战国时期,宗法分封制度瓦解,诸侯争霸兼并战争频繁,各国竞相变 革。
(2)大统一:经 后,秦国逐渐强大起来,结束了割据混战的局面,建立了空前统 一的大帝国。
课后限时集训(一) 夏商周时期的政治制度和秦朝中央集权制度的确立(建议用时:40分钟)一、选择题1.(2019·衡水金卷)甲骨文中有关求丰年和降雨的ト辞很多,但商王并非直接向他们心中的最高神-“帝”请求,而要托祖先转达。
对此解读最为合理的是商代()A.王权与神权结合B.国事全部靠占卜C.宗法观念已形成D.祖先地位高于神C [求神的过程中借助祖先,说明商朝时期已经形成崇拜祖先的宗法观念,故C项正确;王权具有神秘色彩主要通过“求丰年和降雨的卜辞”来体现,而材料侧重于强调祖先在商王处理国家事务中的重要性,因此排除A项;国家大事完全通过占卜来决定材料中也没有体现,排除B项;材料强调“他们不是直接向他们心目中的最高神—‘帝’请求”表明在商朝神的信仰地位是最高的,排除D项。
]2.(2019·武汉测试)据《国语·鲁语上》记述,有虞氏和夏、商、周三族祭祀的时候,不仅上推到本族的先王、先公,还更进一步把本族来源与黄帝族系联系起来,都自认为是黄帝族的后裔。
这反映了当时的中国()A.已有民族认同的意识 B.区域间的文化交流频繁C.政治制度具有连续性D.农耕经济成为各朝根本A [华夏民族源于黄帝部落,材料“把本族来源与黄帝族系联系起来”,反映了当时的中国已有民族认同的意识,故A项正确。
] 3.(2019·洛阳调研)某学者指出:“周人制度之大异于商者……立子立嫡之制,由是而生宗法及丧服之制,并由是而有封建子弟之制、君天子臣诸侯之制.”该学者认为周人制度主要满足了( )A.贵族等级特权的需要B.同姓诸侯利益的需要C.安定发展王室的需要D.维护强化王权的需要D [材料未体现贵族等级特权,A项错误;材料未体现诸侯的利益,B项错误;C项与材料主旨不符;材料表明周朝的政治制度是由嫡长子继承制衍生宗法制度,再按照宗法原则实行分封制。
这是在强调以嫡长子继承制为核心的宗法制有利于强化王权,故D项正确。
学案1夏商制度与西周封建[课标要求]了解宗法制和分封制的基本内容,认识中国早期政治制度的特点。
一、夏商两代的政治制度1.夏朝(1)建立:约公元前2070年,古代中国的第一个国家政权——夏朝出现。
(2)制度:出现了凌驾于全社会之上的公共权力;出现了王位继承的传子制度。
2.商朝(1)建立:约公元前1600年,商族首领成汤灭夏,建立商王朝。
(2)制度:主要政治制度是内服与外服制度。
商王在不同程度上具有支配内服与外服的实际权力,但附属国有很大的自主权。
(3)特点:商朝弥漫着神权色彩,商王通过垄断神权以强化王权。
二、封邦建国1.概念分封制又称封邦建国,是在保证周王室强大的条件下,将亲族和功臣分派到各地,广建封国,以拱卫王室。
2.分封对象同姓亲族是分封的主体。
异姓诸侯国中既有功臣、姻亲,也有先代帝王的后代。
3.作用(1)周人的势力范围不断扩大,西周成为疆域广大的国家。
(2)周王确立了天下共主的地位,统治效果得到加强。
(3)西周贵族集团形成了“周王—诸侯—卿大夫—士”的等级序列。
[深化探究]探究点1西周分封的对象材料(周)武王追思先圣王,乃褒封神农之后于焦(地名),黄帝之后于祝,帝尧之后于蓟,帝舜之后于陈,大禹之后于杞。
于是封功臣谋士,而师尚父为首封。
封尚父于营丘,曰齐。
封弟周公旦于曲阜,曰鲁。
——《史记·周本纪》思考结合材料指出西周分封的对象主要有哪几类?答案同姓亲族是分封的主体,异姓诸侯国中既有功臣、姻亲,也有原来的附属国。
[易混易错]如何把夏朝建立的年份换算成某个世纪的某个时期?夏朝建立于公元前2070年,如果换算为世纪和时期,应是公元前21世纪的前半期,而不是公元前20世纪的前(后)半期和公元前21世纪的后半期。
[深度点拨]如何理解“家天下”局面的出现是历史的进步?夏朝开始出现的王位传子制度,意味着“家天下”取代了原始社会的“公天下”。
“家天下”的出现是私有制发展到一定历史阶段的产物,是历史发展的必然趋势。
(1)夏、商、西周的政治制度1、史书记载:“益(当时一部落首领)干启位,启杀之。
”启这一做法,对我国古代政治制度产生的最主要影响是( )2、“家天下”制度是制度史上一次质的飞跃,关于它的叙述正确的一项是()①政治权力由“传贤”演化为“传子”②政治权力由“传子”演化为“传贤”③宗族关系成为基本的政治关系④王位是世袭的,在一家一姓中传承A.①② B.②③ C.①②④ D.①③④3、《史记》中载“太史公曰:自古圣王将建国受命,兴动事业,何尝不宝卜筮以助善! 唐虞以上,不可记已。
自三代之兴,各据祯祥。
涂山之兆从而夏启世,飞燕之卜顺故殷兴,百谷之筮吉故周王。
王者决定诸疑,参以卜筮,断以蓍龟,不易之道也。
”这反映出古代中国早期政治制度的特点是( )4、据《史记》记载,周武王灭商之后,“追思先圣王,乃褒封神农之后于焦,黄帝之后于祝,帝尧之后于蓟,帝舜之后于陈,大禹之后于杞”,甚至连纣王之子武庚也被允许继续管理殷商遗民以及部分王畿地区。
这表明西周初期( )5、分封制分封的对象以同姓亲族为主体;同姓亲族的封地居于富庶之地或战略要地,周王室保留了关中地区较大的王畿之地。
这样做的根本目的是( )A. 开发边疆地区B. 实现中央对地方的集权统治C. 巩固周王统治D. 保障贵族集团对政权的垄断6、西周的封国与夏商时期的封国不同,不是在原部族居地上就地册封,而是把同姓王族或异姓功臣分封到边远的地方或新征服的土地上,这样封国内不仅有不同氏族宗族的居民,而且有由外迁人受册封者的氏族。
这反映了西周的分封制( )7、《尚书》中记载周公曾经告诫康叔说,“元恶大憝(duì,奸恶),矧(shen,况且)惟不孝不友”要“刑兹无赦”。
西周时期告诉权中规定“父子不得相诉,父子将狱,是无上下也”。
这反映了西周时期( )8、对王国维的《殷周制度论》,钱穆先生评价说:“周公摄政七年,而始归政于成王,……于是周人传子之制亦因而确定。
王氏(王国维)谓因先有传子之制而始封建,未窥周人政治上之伟大能力所在也。
第1讲 夏、商、西周的政治制度和秦朝中央集权制度的形成考点一 夏、商、西周时期的政治制度(见学生用书P 1)1.夏、商的政治制度(1)王权承袭:实行__王位世袭制__,传承方式是父子相传或兄终弟及。
(2)王权特点:通过__占卜__决定国家大事,具有神秘色彩。
(3)行政管理:商朝中央设相、卿士等掌管政务,地方封侯和伯,侯、伯作为臣服于商朝的方国首领。
2.西周的分封制(1)目的:为了进行有效的统治。
(2)内容①对象:王族、__功臣__和古代帝王的后代。
②权力:在封国内可以__设置官员__、建立武装和征派赋役等,并能实行再分封。
③义务:受封诸侯必须服从周天子的命令,有镇守疆土、随从作战、交纳__贡赋__和朝觐述职的义务。
(4)影响①前期:加强了周天子对地方的统治。
西周开发边远地区,扩大统治区域,形成对周王室众星捧月的政治格局。
西周成为一个延续数百年的强国。
②后期:随着诸侯国势力的日益壮大,到西周后期,__王权__衰弱,分封制遭到破坏。
封建制不等于封建社会西周的分封制又称封建制,即封邦建国,以藩屏周,是由周天子以土地和义务为纽带,对周王室成员、贵族和功臣分封领地,建立诸侯国,形成周天子与诸侯之间的严格等级关系,与马克思主义所指的社会发展阶段中的封建社会是不同的。
马克思主义所说的封建社会是指人类社会发展的某个社会历史阶段。
3.西周的宗法制(1)目的:巩固分封制形成的统治秩序,解决贵族之间在权力、财产和土地继承上的矛盾。
(2)含义:宗法制是用父系血缘关系的亲疏来维系政治等级、巩固国家统治的制度。
(3)内容:周王称为天子,王位由__嫡长子__继承,为大宗;其他各子分封为诸侯,他们对天子来说是小宗,但在自己的领地内却是大宗。
大宗和小宗是相对的,小宗必须服从大宗。
(4)作用:保证了各级贵族在政治上的垄断和__特权__地位,有利于统治阶级集团内部的稳定和团结。
宗法制的要点1.(2018·吉林长春质监)商代“诸妇”之封,至少有六十四人之多,“或命之祭祀,或命之征伐”。
练案[1]必修一第一单元古代中国的政治制度
第1讲夏商周时期的政治制度
一、选择题
1.(绵阳)下图是根据司马迁《史记》卷二《夏本纪》整理的夏朝世系示意图。
它表明夏朝(B)
A.严格实行嫡长子继承制
B.父死子继成为王位传承的主要方式
C.中央集权尚未有效确立
D.夏朝宗法制度与分封制度密切相关
[解析]夏朝王位世袭,但未严格实行嫡长子继承制,故A项错误;夏朝王位传子是王位继承的主要方式,故B项正确;材料体现夏朝王位的传承,不能得出中央与地方的关系,故C项错误;西周时期宗法制与分封制密切相关,故D项错误。
2.(长春)商代“诸妇”之封,至少有六十四人之多,“或命之祭祀,或命之征伐”。
由此可见(B)
A.商代妇女地位的崇高
B.封“诸妇”以保护商王朝的统治
C.商代是个尚武的朝代
D.利用母系血缘关系维系商朝统治
[解析]“商代‘诸妇’之封”不能代表所有妇女地位的崇高,故A项错误;“或命之祭祀,或命之征伐”,统治者的赏罚均为维护其统治,故B项正确;“至少有六十四人之多”可见依然是个案,不能代表整体,故C项错误;对妇女的封赏不能代表社会以母系为主,故D项错误。
3.(湛江)西周实施分封时,周王会将原来周部落的部分贵族组成一套“职能班子”授予各诸侯,让他们跟随诸侯到封国担任官职。
这一做法(B)
A.消除了地方对中央的威胁
B.推广了先进的政治制度
C.扩大了周王朝的统治范围
D.打破了地方的血缘政治
[解析]根据所学,分封制下诸侯国独立性较大,故A项错误;根据材料“将原周部落
的部分贵族组成一套‘职能班子’授予各诸侯”,有利于将原来周部落先进的管理制度带到各诸侯国,故B项正确;分封制会扩大周的统治范围,材料主旨是“职能班子”授予各诸侯,故C项错误;分封制以同姓亲族为分封主体,故D项错误。
4.(滨州)西周时期,从宗法上讲,一庙无二主,各级宗族成员,都要以各级“宗子”为中心,表示“尊祖”和“敬宗”。
这样做的实质目的是(B)
A.宣扬君权神授的思想B.维护贵族等级秩序
C.构建家国一体的政局D.强化尊祖敬宗观念
[解析]根据材料可知,各级宗族成员都以“宗子”为中心,体现了宗法制当中的等级秩序不可僭越,B项正确;材料未涉及“神”,A项错误;材料中只说了“家”,没有“国”的信息,排除B项;虽然材料中有“尊祖”和“敬宗”,但这只是直接目的,不是实质目的,排除D项。
5.(佛山)据《周礼》记载,每年正月初一,朝廷的司徒官向乡大夫讲授法律,乡大夫颁授给乡吏,乡吏立即返回对乡民进行宣讲,且往往和最隆重的祭祀活动同时进行,全民都要有组织地参加。
这表明(C)
A.西周出现文化下移趋势B.诸侯国割据的局面出现
C.分封中孕育了中央集权D.周王室直接控制了地方
[解析]材料中“朝廷的司徒官向乡大夫讲授法律……乡吏立即返回对乡民进行宣讲”表明中央的法律通过地方官员传达到民众之中,此举表明西周分封制中孕育了中央集权,C 项正确;材料说明中央的法令可以传到地方民众,并不能说明西周出现文化下移趋势,春秋时期私学的出现才使文化出现下移的趋势,故A项错误;材料说明的是中央的法令的传达,并没有提及诸侯割据,故B项错误;西周分封制之下,诸侯享有很大的独立性,周王室不能直接控制地方,故D项错误。
6.(吉林统考)公元前489年,田恒自立为齐相,掌握齐国国政。
八年后,田恒杀齐简公与诸多公族,另立齐平公,后田恒的后代田和自立为国君,同年为周安王册命为齐侯。
这从本质上反映了(B)
A.先秦诸侯斗争激烈B.宗法制遭到破坏
C.周王任命各国官吏D.礼制的不断发展
[解析]先秦时期诸侯斗争激烈是对材料现象的表述,与设问中本质不符,故A项错误;宗法制是以血缘亲疏关系为纽带的政治制度,维护的是分封制的等级秩序,材料反映的是诸侯争战,打破了分封制的等级制度,本质是宗法制分封制瓦解,故B项正确;材料不仅反映了周王任命官吏,还反映了诸侯争权斗争,故C项错误;西周的礼制是维护分封等级的,与材料中田恒篡权争夺诸侯之位不符,故D项错误。
二、非选择题
7.(成都五校联考) 阅读材料,完成下列要求。
材料一有学者说,周代的宗法制完备而严格,是一个成功的创造。
继位的族长在宗族中有对宗族祖先的主祭权、对族人政治上的治理权、对宗族内共有经济的支配权。
同一宗族内,“大宗能率小宗,小宗能率群弟,通其有无,所以纪理族人者也。
”这种关系不断发展的结果是君统宗统的合一。
——摘编自冯尔康等《中国宗族史》材料二东汉以后,强宗大族遍布各地,他们筑堡坞,置部曲,把持地方,操纵官吏,战乱时建立宗党武装,形成割据势力……两宋时期,宗族发展出现“千年土地八百主”的现象,“今骤得富贵者,止能为三四十年之计”,高官大族也可能“家世零替”。
如何整合族人、延续世系、复兴宗法,成为宋代士大夫面临的共同难题。
随后,以建宗祠、置族田、修宗谱、定族规、立族长为主要特征的宗法家族制度得以全面复兴……明清时期,家法族规和乡规民约得到官方的认可和批准,成为传统法律体系的组成部分。
——摘编自袁行霈《中华文明史》材料三清末民初,宗族组织原则发生了某些变化。
1905年,上海王、朱两氏将祠堂族长制改为族会制,“从事家族立宪”。
1918年该族增订族会章程,1924年修改,并经会员大会讨论通过。
曹氏宗族的管理体制也开始近代化,规定族众有参与宗族事务的重大权力。
此外,浙江绍兴阮氏宗族在1923年之前设立该族议事、执行二部,实行任期制,由选举产生。
——摘编自常建华撰《中国文化通志·宗祖志》
(1)根据材料一并结合所学知识,概括周代宗法制的特点。
(2)根据材料二指出宗法制的发展变化,并根据材料及结合所学知识分析宋代以来宗法制度“全面复兴”的背景。
(3)根据材料三,清末民初宗族管理和周代相比有何不同?
[答案](1)特点:体系完备;等级森严(族长具有专断权力);与政治关系密切(家国一体);嫡长子继承制。
(2)变化:东汉以后,门阀士族及宗法性豪强同时崛起;宋朝,获得纵深发展,全面复兴;明清时期,家法族规成为政府法律体系的重要组成部分。
背景:宋代商品经济发展,土地买卖频繁,贫富转化迅速,宗族间相互救助;士族没落、庶族崛起;科举制进一步发展;程朱理学兴起。
(3)不同:宗族管理具有民主性;规范化;分权色彩;与政治关系分离。
[解析](1)本小题考查学生的概括能力。
特点可结合所学知识和材料一的关键信息“完备而严格”“君统宗统的合一”等作答。
(2)发展变化,依据材料“强宗大族遍布各地”“宗党武装”“全面复兴”“成为法律体系的组成部分”等信息概括即可。
背景,结合宋代经济、政治、文化等角度分析即可。
(3)不同,依据材料三“家族立宪”“增订族会章程……修改……讨论通过……近代化……族众有参与宗族事务的重大权力”“阮氏宗族……议事、执
行二部,实行任期制,由选举产生”归纳概括即可。