沈阳地区41所大学院校联系方式+(1)
- 格式:xls
- 大小:28.50 KB
- 文档页数:4
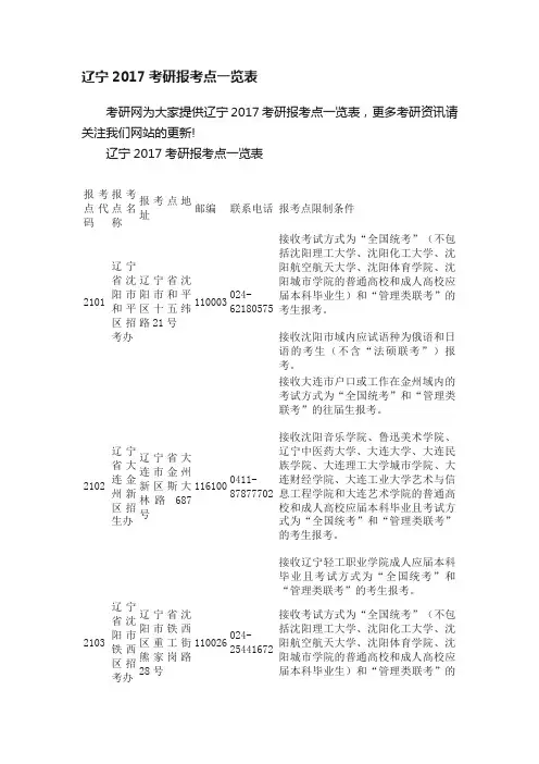
辽宁2017考研报考点一览表考研网为大家提供辽宁2017考研报考点一览表,更多考研资讯请关注我们网站的更新!辽宁2017考研报考点一览表报考点代码报考点名称报考点地址邮编联系电话报考点限制条件2101 辽宁省沈阳市和平区招考办辽宁省沈阳市和平区十五纬路21号110003024-62180575接收考试方式为“全国统考”(不包括沈阳理工大学、沈阳化工大学、沈阳航空航天大学、沈阳体育学院、沈阳城市学院的普通高校和成人高校应届本科毕业生)和“管理类联考”的考生报考。
接收沈阳市域内应试语种为俄语和日语的考生(不含“法硕联考”)报考。
2102 辽宁省大连金州新区招生办辽宁省大连市金州新区斯大林路687号1161000411-87877702接收大连市户口或工作在金州域内的考试方式为“全国统考”和“管理类联考”的往届生报考。
接收沈阳音乐学院、鲁迅美术学院、辽宁中医药大学、大连大学、大连民族学院、大连理工大学城市学院、大连财经学院、大连工业大学艺术与信息工程学院和大连艺术学院的普通高校和成人高校应届本科毕业且考试方式为“全国统考”和“管理类联考”的考生报考。
接收辽宁轻工职业学院成人应届本科毕业且考试方式为“全国统考”和“管理类联考”的考生报考。
2103 辽宁省沈阳市铁西区招考办辽宁省沈阳市铁西区重工街熊家岗路28号110026024-25441672接收考试方式为“全国统考”(不包括沈阳理工大学、沈阳化工大学、沈阳航空航天大学、沈阳体育学院、沈阳城市学院的普通高校和成人高校应届本科毕业生)和“管理类联考”的考生报考。
接收考试方式为“法硕联考”(含各语种)的考生报考。
2104 辽宁省沈阳市沈河区招考办辽宁省沈阳市沈河区万寿寺街高台庙后巷28号110013024-24133522接收考试方式为“全国统考”(不包括沈阳理工大学、沈阳化工大学、沈阳航空航天大学、沈阳体育学院、沈阳城市学院的普通高校和成人高校应届本科毕业生)和“管理类联考”的考生报考。
辽宁民办大学和独立学院的介绍关于辽宁民办大学和独立学院的介绍一、民办大学介绍1、辽宁对外经贸学院始建于1997年,位于辽宁省大连市,是2005年经国家教育部批准设立的本科层次全日制普通高等学校,隶属于辽宁省教育厅。
截至2014年,校园占地面积65.3万平方米,建筑面积20余万平方米,下设4个学院18个系,22个本科专业,5个专科专业,在校生11780人。
根据2014年7月学校官方的网站显示,下设4个学院,22个本科专业,5个专科专业。
2、大连东软信息学院(DalianNeusoftUniversityofInformation),简称简称东软学院、东软信息学院、大连东软,是经国家教育部批准设立,由东软集团控股、亿达集团共同投资举办的一所以工学为主,兼办管理学、文学、艺术学等学科专业的`民办普通高等本科院校。
截至2014年7月,大连东软信息学院有省级教学团队3个、省级实验教学示范中心2个、省级工程实践教育中心3个、国家级精品课程1门、省级精品课程12门。
3、沈阳工学院(ShenyangInstituteofTechnology)创办于1999年,位于辽宁省沈抚新城,是2013年4月经国家教育部批准由沈阳理工大学应用技术学院和沈阳农业大学科学技术学院联合转设设立的全日制民办普通高等院校,国家首批卓越农林人才教育培养改革试点高校。
截至2014年,校园占地面积1092亩,设有9个二级学院(部),开设56个本科专业、11个专科专业,有在校学生16000余人。
二、独立学院介绍1、大连理工大学城市学院是经国家教育部批准成立的东北首家按新机制、新模式举办的985工程院校独立学院。
学院以工科为主体、以建筑类专业为特色、以外语强化为优势,工学、文学、管理学、经济学、艺术学等多学科协调发展。
大连理工大学城市学院位于东北海滨城市大连,环境优雅,交通便利,师资力量雄厚,致力于培养高素质应用性、研究型、复合型人才。
2、大连医科大学中山学院始建于1999年7月,是辽宁省首批9所试点国有民营分院之一。
单位
地址
邮编
联系电话
辽宁省招考办沈阳市皇姑区崇⼭中路33号 110031 (024)86981010 86981143
沈阳市招考办沈阳市和平区北七马路37号 110002 (024)22700663 ⼤连市招⽣办⼤连市沙河⼝区联合路119号 116021 (0411)84643196 84649413
鞍⼭市招考办鞍⼭市铁东区园林路60号 114005 (0412)2663010
抚顺市招考办抚顺市顺城区将军
街辉南路41号 113006 (0413)3996965
本溪市招考办本溪市明⼭区解放路46号 117000 (0414)2843519
丹东市招考办丹东市振兴区振七街48号 118000 (0415)2536770
营⼝市招考办营⼝市新华南⾥ 115000 (0417)2801339
锦州市招考办锦州市解放路 121000 (0416)2850992
⾩新市招考办⾩新市海州区矿⼯⼤街36号 123000 (0418)3910041 辽阳市招考办辽阳市新兴街72号 111000 (0419)3667785
铁岭市招考办铁岭市银州区新华街22号 112000 (0410)4834144
朝阳市招考办朝阳市朝阳⼤街三段106号 122000 (0421)2613902
盘锦市招考办盘锦市兴隆台区市府⼤街8号 124010 (0427)2811915 葫芦岛市招考办葫芦岛市龙湾⼤街3号 125000 (0429)3100306。
100 所国家示范性高职院校名单及网址全国首批28所国家示范性高职院校名单1.天津职业大学/2.邢台职业技术学院/(汽车)3.山西财政税务专科学校/4.辽宁省交通高等专科学校/(汽车)5.长春汽车工业高等专科学校/caii/sites/main_gz/index.jsp(汽车)6.黑龙江建筑职业技术学院/7.上海医药高等专科学校/8.南京工业职业技术学院/9.无锡职业技术学院/(汽车)10.宁波职业技术学院/index.action11.浙江金融职业学院/12.芜湖职业技术学院/site/home/13.福建交通职业技术学院/(汽车)14.青岛职业技术学院/15.威海职业学院/16黄河水利职业技术学院/17平顶山工业职业技术学院/18长沙民政职业技术学院/19湖南铁道职业技术学院/20.番禺职业技术学院/21.深圳职业技术学院/(汽车)22南宁职业技术学院/23重庆工业职业技术学院/(汽车)24成都航空职业技术学院/(汽车)25四川工程职业技术学院/ (汽车)26杨凌职业技术学院http://61.185.210.186/27兰州石化职业技术学院/(汽车)28新疆农业职业技术学院/第二批42所国家示范性高职院校名单29北京工业职业技术学院/30北京电子科技职业学院/dae/index.do(汽车)31天津中德职业技术学院/32承德石油高等专科学校/(汽车)33石家庄铁路职业技术学院/34山西工程职业技术学院/35内蒙古建筑职业技术学院/36沈阳职业技术学院/37长春职业技术学院/38黑龙江农业工程职业学院/ (汽车)39上海公安高等专科学校/gzsys/mainAction.do 40上海工艺美术职业学院/structure/index2.htm41江苏农林职业技术学院/42常州信息职业技术学院/43苏州工业园区职业技术学院/44浙江机电职业技术学院/45温州职业技术学院/46金华职业技术学院/index.asp47安徽水利水电职业技术学院/48安徽职业技术学院/49漳州职业技术学院/(汽车)50九江职业技术学院/index.asp51山东商业职业技术学院/52淄博职业学院/test/53商丘职业技术学院/54武汉职业技术学院/55武汉船舶职业技术学院56永州职业技术学院/57湖南交通职业技术学院/58广州民航职业技术学院/59柳州职业技术学院/60重庆工程职业技术学院/61四川交通职业技术学院/62四川建筑职业技术学院/63贵州交通职业技术学院/ (汽车)64云南交通职业技术学院/ (汽车)65西安航空职业技术学院/66甘肃林业职业技术学院67青海畜牧兽医职业技术学院/68宁夏职业技术学院/69克拉玛依职业技术学院70大连职业技术学院/ (汽车)第三批30所国家示范性高职院校名单71北京农业职业学院/72北京财贸职业学院/web/default.aspx73天津医学高等专科学校/74天津电子信息职业技术学院/75河北工业职业技术学院/new/ (汽车)76包头职业技术学院/ (汽车)77辽宁农业职业技术学院/78吉林工业职业技术学院79大庆职业学院/(汽车)80黑龙江农业经济职业学院/2009/main/ (汽车)81上海旅游高等专科学校/index.action82南通纺织职业技术学院/cps/site/nttec2006/ 83徐州建筑职业技术学院84浙江警官职业学院85日照职业技术学院/(汽车)86山东科技职业学院/(汽车)87河南职业技术学院/(汽车)88湖北职业技术学院/(汽车)89武汉铁路职业技术学院/web/90湖南工业职业技术学院/ (汽车)91广东轻工职业技术学院/(汽车)92海南职业技术学院/(汽车)93重庆电子工程职业学院/(汽车)94绵阳职业技术学院/(汽车)95四川电力职业技术学院http://211.147.243.122/scdy/default1.asp 96昆明冶金高等专科学校/(汽车)97西藏职业技术学院/98陕西工业职业技术学院/structure/sgzy/index 99宁夏财经职业技术学院/default.asp100新疆石河子职业技术学院。
2023辽宁民办大学排行榜2023辽宁民办大学排行榜序号学校名称学校标识码主管部门所在地办学层次备注1辽宁对外经贸学院4121010841辽宁省教育厅大连市本科民办2大连理工大学城市学院4121013198辽宁省教育厅大连市本科民办3沈阳工业大学工程学院4121013199辽宁省教育厅辽阳市本科民办4沈阳航空航天大学北方科技学院4121013200辽宁省教育厅沈阳市本科民办5沈阳工学院4121013201辽宁省教育厅沈阳市本科民办6大连工业大学艺术与信息工程学院4121013203辽宁省教育厅大连市本科民办7大连科技学院4121013207辽宁省教育厅大连市本科民办8沈阳城市建设学院4121013208辽宁省教育厅沈阳市本科民办9中国医科大学临床医药学院4121013211辽宁省教育厅沈阳市本科民办10大连医科大学中山学院4121013212辽宁省教育厅大连市本科民办11锦州医科大学医疗学院4121013213辽宁省教育厅锦州市本科民办12辽宁师范大学海华学院4121013215辽宁省教育厅沈阳市本科民办13辽宁理工学院4121013217辽宁省教育厅锦州市本科民办14大连财经学院4121013218辽宁省教育厅大连市本科民办15沈阳城市学院4121013220辽宁省教育厅沈阳市本科民办16辽宁石油化工大学顺华能源学院4121013583辽宁省教育厅抚顺市本科民办17大连艺术学院4121013599辽宁省教育厅大连市本科民办18辽宁中医药大学杏林学院4121013609辽宁省教育厅沈阳市本科民办19辽宁何氏医学院4121013610辽宁省教育厅沈阳市本科民办20沈阳科技学院4121013621辽宁省教育厅沈阳市本科民办21大连东软信息学院4121013631辽宁省教育厅大连市本科民办22辽宁财贸学院4121013900辽宁省教育厅葫芦岛市本科民办23辽宁传媒学院4121013957辽宁省教育厅沈阳市本科民办24辽宁理工职业学院4121012595辽宁省教育厅锦州市专科民办25大连商务职业学院4121012730辽宁省教育厅大连市专科民办26辽宁广告职业学院4121012897辽宁省教育厅沈阳市专科民办27大连软件职业学院4121013958辽宁省教育厅大连市专科民办28大连翻译职业学院4121013959辽宁省教育厅大连市专科民办29大连枫叶职业技术学院4121013961辽宁省教育厅大连市专科民办30大连航运职业技术学院4121014209辽宁省教育厅大连市专科民办31大连装备制造职业技术学院4121014227辽宁省教育厅大连市专科民办32大连汽车职业技术学院4121014228辽宁省教育厅大连市专科民办33沈阳北软信息职业技术学院4121014385辽宁省教育厅沈阳市专科民办辽宁民办大学有哪些序号辽宁民办高校主管部门所在地办学层次1大连东软信息学院辽宁省教育厅大连市本科2大连科技学院辽宁省教育厅大连市本科3辽宁何氏医学院辽宁省教育厅沈阳市本科4辽宁财贸学院辽宁省教育厅葫芦岛市本科5大连艺术学院辽宁省教育厅大连市本科6辽宁对外经贸学院辽宁省教育厅大连市本科7大连商务职业学院辽宁省教育厅大连市专科8辽宁理工职业学院辽宁省教育厅锦州市专科9辽宁广告职业学院辽宁省教育厅沈阳市专科10大连汽车职业技术学院辽宁省教育厅大连市专科11大连软件职业学院辽宁省教育厅大连市专科12辽宁美术职业学院辽宁省教育厅沈阳市专科13大连装备制造职业技术学院辽宁省教育厅大连市专科14大连枫叶职业技术学院辽宁省教育厅大连市专科15大连翻译职业学院辽宁省教育厅大连市专科16大连航运职业技术学院辽宁省教育厅大连市专科17大连东软信息技术职业学院辽宁省教育厅大连市专科18大连艺术职业学院辽宁省教育厅大连市专科。
沈阳市各招生考试办公室地址和电话沈阳市招考办北七马路37号22700616 232、231 北六马路和平区招考办南十二纬路9号23260481 256、207、223 五经街沈河区招考办南通天街36号甲24133522 227、223、273、274 小南街大东区招考办白塔路156号88570967 230、243、105、258 小津桥皇姑区招考办乌江街25号86275404 236、260、210、242 北行铁西区招考办保工南街33号25441672 242、295、261 保工街八马路苏家屯区招考办雪柳街43号89815861 327 火车站东陵区招考办文化东路73巷8号24265320 224、250、276 出租汽车公司沈北新区招考办金星街20号89862727于洪区招考办沈大路8-9号25347125 204、135 迎宾花园辽中县招考办政府路132号87823307康平县招考办康平镇西岭街87344934法库县招考办法库镇正阳街87122974新民市招考办辽河南大街政府西路87853413辽宁省各市招生考试办公室电话沈阳市招生办(024)86248722 锦州市招生办(0416)2137532 大连市招生办(0411)4643196 阜新市招生办(0418)2826621 鞍山市招生办(0412)2213092 辽阳市招生办(0419)2134041 抚顺市招生办(0413)2625467 铁岭市招生办(0410)4834144 本溪市招生办(0414)2843519 朝阳市招生办(0421)2617198 丹东市招生办(0415)3129124 盘锦市招生办(0427)2811915 营口市招生办(0417)2801336 葫芦岛招生办(0429)3112416。
辽宁:2021年沈阳职业技术学院招生章程从教育部阳光高考信息公开平台获悉,2021年沈阳职业技术学院招生章程已公布,具体详情如下:一、学校自然情况说明1.学校全称:沈阳职业技术学院2.办学地点及校址:总院办学地点:沈阳职业技术学院总院,地址:沈阳市大东区劳动路32号。
汽车分院办学地点:沈阳职业技术学院汽车分院,地址:沈阳市沈河区文萃路124号。
3.办学类型:普通高等学校(公办)4.办学层次:高职5.办学形式:全日制6.主要办学条件:校园占地面积40.6万平方米(约合609.1亩);生师比23.5;专任教师661人,其中具有硕士及以上学位的专任教师占专任教师的比例为58.4%;教学科研仪器设备总值*****.6万元,生均教学科研仪器设备值8165.1元;图书54.7万册,生均图书31.0册。
二、招生计划说明1.招生计划分配原则和办法:按教育厅文件要求,对社会短缺或市场需求较大专业适当扩大招生规模,调减供大于求、就业质量差的专业招生计划。
2.有语种限制的专业及允许招生的语种:除总院应用英语、商务英语、旅游英语要求英语语种外,其他招生专业外语语种不限;只安排英语教学,非英语语种考生慎报。
3.有男女生比例要求的专业及限制比例:男女比例不限。
三、专业设置说明高考综合改革试点省(市)设置的招生专业计划,对选考科目的要求、综合素质评价档案的使用办法,以当地教育行政部门(或招生考试部门)及高校官方网站公布为准(选考科目不得修改,须与2019年公布的选考科目保持一致)。
四、毕业证书说明学生学习期满,成绩合格颁发沈阳职业技术学院普通高等学校专科毕业证书。
五、收费等说明1.学费和住宿费收取标准:按照省物价部门批准的标准向学生收费,按专业不同分别为4500/年/生、5000/年/生、9500/年/生、9800/年/生;住宿费1000、1200元/年2.学费和住宿费的退费办法学生因故退学或提前结束学业的,按照辽教发76号转发《教育部国家发展改革委财政部关于进一步规范高校教育收费管理若干问题的通知》文件执行。
(一)拟报考高校实力剖析中国科学院沈阳自动化研究所成立于 1958年11月。
1962年前的名称为沈阳电子技术研究所,1962年至1972年的名称为东北工业自动化研究所,1972年起正式定名为中国科学院沈阳自动化研究所。
2001年5月前,研究所的中心区域在沈阳市和平区三好街90号。
2001年后,全部迁移到沈阳市东陵区南塔街114号。
现任所长王越超。
目前,全所有正式员工500多人,流动人员250人左右,院士2人,博士生导师21(包括客座导师)人,研究员45人,副研究员55人,高级工程师82人。
博士学位授予点2个,硕士学位授予点4个,设有博士后流动站1个。
在读硕士研究生126人,博士研究生83人,在站博士后9人。
全所设有2个重点实验室:机器人学重点实验室和先进制造技术重点实验室;3个研究室:1、工业控制系统研究室,2、光电信息研究室,3、自动化装备研究室;一个研究中心:水下机器人研究中心;一个负责科研信息、文献、网络等支持服务的信息中心。
管理部门设有:综合管理办公室、科技处、人事教育处、质量条件处、财务中心。
沈阳自动化所自建所起长期从事工业自动化工作。
八十年代初期开始,又在机器人、光电信息技术的研究、开发与应用方面不断取得引人瞩目的成绩。
获得大量国家、科学院及地方奖励,为国家高技术科技攻关、国家安全、大中型企业的技术进步与技术改造攻克了一个又一个难关,成为值得信赖的一支攻坚力量。
自1985年起在中国机器人事业发展历史上创造了十八个第一的辉煌业绩,成为我国机器人事业的摇篮。
现在这里是“机器人技术国家工程研究中心”,中国科学院知识创新工程“先进制造基地”,“国家863计划成果产业化基地"。
每年培养大批博士、硕士等高级青年人才,吸引大量优秀海内外专家学者。
1999年,国家批准中国科学院实施知识创新工程试点,沈阳自动化所成为首批试点单位之一,开展先进制造基地建设。
创新试点中全面贯彻科学院新时期办院方针,实施创新战略重点转移,深化改革,调整了内部组织结构,优化人员结构,全面建立人员流动与岗位聘任制,项目聘任制。
沈阳市沈北新区电子技术学校招生简历沈阳市电子技术学校是辽宁省公办重点中等职业高中,辽宁省标准化职教中心,隶属市区教育局直接领导。
省市职教先进单位,与新城子区职业教育中心、沈阳新城子分校实行三块牌子一套班子的管理模式。
建校以来,为沈阳市培养了大批的专业型人才,为沈阳市经济的振兴与发展做出了卓越的贡献,受到社会广泛赞誉。
沈阳市电子学校校址即沈阳市新城子区政府所在地,新城子区贵州路41号,学校总占地面积65100平方米,总建筑面积21000平方米,校园环境整洁优雅。
沈阳市电子技术学校有一支治学严谨,作风顽强的高素质教师队伍,专业师资78人,其中高级职称22人,学科带头人12人,知识机构年龄结构合理,业务过硬,充满朝气。
1、职业高中,学制三年,毕业后颁发沈阳市电子学校职业高中文凭。
学生毕业后可选择:(1)参加高考。
(2)学校负责推荐工作。
2、学校与高等院校联合办学。
制定2+3或3+2办学模式,该校与沈阳大学、沈阳职业技术学院、辽宁林业职业技术学院签定联合办学协议,学生毕业后颁发两校毕业证,由联办院校全部推荐就业。
3、出国留学。
该校与韩国培才大学、庆东情报大学、忠清大学及日本东京国际文化教育学院等签有互派留学生协议,该校在高二年级开设韩语(朝鲜语)选修课程,为赴韩留学提供基础语言培训,韩方院校负责安排勤工俭学劳务,毕业后在韩国就业。
该校拥有现代化的校园网实行多媒体教学。
校共有机加与数控专业实习车间 6 个,信息与电子专业实验室5个,机电实验室一个,计算机室4个,语音室1个,多媒体教室3个,舞蹈室 1 个,美术画室2个,钢琴房10个,财会电算化模拟室1个,园林专业设有组培中心,科技示范园,图书馆藏书4.3万册,建有校园网和闭路监控系统,学校现代化水平居全市前列。
校内主体建筑教学楼、实验楼、艺术楼、体育馆、学生公寓、餐厅等,建有标准足球场2个,标准篮球场6个拥有沈阳市职业高中唯一的体育馆,功能完备,设施齐全。
辽宁专升本可以报考的院校【原创实用版】目录1.辽宁专升本简介2.辽宁专升本可以报考的院校3.报考辽宁专升本的注意事项正文【辽宁专升本简介】辽宁专升本是指在辽宁省内,大专生通过参加统一考试,选拔进入本科阶段学习的一种教育形式。
这种教育形式为广大大专生提供了进一步提升自己学历和能力的机会,也为他们进入更好的职业发展平台创造了条件。
【辽宁专升本可以报考的院校】在辽宁省,有多所本科院校接收专升本考生,以下是部分可以报考的院校:1.沈阳工程学院2.沈阳工业大学3.沈阳航空航天大学4.辽宁科技大学5.辽宁工程技术大学6.辽宁石油化工大学7.大连海洋大学8.大连工业大学9.大连交通大学10.辽宁医学院11.辽宁中医学院12.沈阳医学院13.辽宁师范大学14.沈阳师范大学15.大连外国语大学需要注意的是,各院校的招生专业和名额会有所不同,考生在报考时需要关注各院校的招生简章,了解详细信息。
【报考辽宁专升本的注意事项】报考辽宁专升本的考生需注意以下几点:1.了解招生政策:考生需关注辽宁省教育招生考试网站的相关政策和规定,确保自己符合报考条件。
2.选择合适的院校和专业:考生在报考时,要根据自己的兴趣和发展方向,选择合适的院校和专业。
3.备考:辽宁专升本考试科目一般包括公共课和专业课,考生需要提前做好复习计划,认真备考。
4.注意报名时间:辽宁专升本报名一般在每年 12 月至次年 1 月进行,考生要注意报名时间,切勿错过。
5.参加考试:辽宁专升本考试一般在每年 3 月进行,考生要按时参加考试。
6.录取:考试结束后,根据考生的成绩和报考志愿,各院校进行录取工作。
被录取的考生需按时到校报到,开始本科阶段的学习。
通过以上介绍,相信对于辽宁专升本以及可以报考的院校有了一定的了解。
单位代码单位名称10001 北京大学编号10002 中国人民大学编号10003 清华大学编号10004 北方交通大学编号10005 北京工业大学编号10006 北京航空航天大学编号10007 北京理工大学编号10008 北京科技大学编号10009 北方工业大学编号10010 北京化工大学编号10011 北京工商大学编号10012 北京服装学院编号10013 北京邮电大学编号10015 北京印刷学院编号10016 北京建筑工程学院编号10017 北京石油化工学院编号10018 北京电子科技学院编号10019 中国农业大学编号10020 北京农学院编号10022 北京林业大学编号10023 中国协和医科大学编号10025 首都医科大学编号10026 北京中医药大学编号10027 北京师范大学编号10028 首都师范大学编号10029 首都体育学院编号10030 北京外国语大学编号10031 北京第二外国语学院编号10032 北京语言大学编号10033 北京广播学院编号10034 中央财经大学编号10036 对外经济贸易大学编号10037 北京物资学院编号10038 首都经济贸易大学编号10040 外交学院编号10041 中国人民公安大学编号10042 国际关系学院编号10043 北京体育大学编号10045 中央音乐学院编号10046 中国音乐学院编号10047 中央美术学院编号10048 中央戏剧学院编号10049 中国戏曲学院编号10050 北京电影学院编号10051 北京舞蹈学院编号10052 中央民族大学编号10053 中国政法大学编号10055 南开大学编号10056 天津大学编号10057 天津科技大学编号10058 天津工业大学编号10059 中国民用航空学院编号10060 天津理工学院编号10061 天津农学院编号10062 天津医科大学编号10063 天津中医学院编号10065 天津师范大学编号10066 天津职业技术师范学院编号10068 天津外国语学院编号10069 天津商学院编号10070 天津财经学院编号10071 天津体育学院编号10072 天津音乐学院编号10075 河北大学编号10076 河北建筑科技学院编号10077 石家庄经济学院编号10078 华北水利水电学院编号10079 华北电力大学编号10080 河北工业大学编号10081 河北理工学院编号10082 河北科技大学编号10084 河北建筑工程学院编号10085 河北工程技术高等专科学校编号10086 河北农业大学编号10087 张家口农业高等专科学校编号10089 河北医科大学编号10090 华北煤炭医学院编号10092 张家口医学院编号10093 承德医学院编号10094 河北师范大学编号10096 保定师范专科学校编号10097 张家口师范专科学校编号10098 承德民族师范高等专科学校编号10099 唐山师范学院编号10100 廊坊师范学院编号10101 衡水师范专科学校编号10102 石家庄师范专科学校编号10103 邯郸师范专科学校编号10104 邢台学院编号10105 沧州师范专科学校编号10107 石家庄铁道学院编号10108 山西大学编号10109 太原重型机械学院编号10110 华北工学院编号10113 山西农业大学编号10114 山西医科大学编号10116 大同医学专科学校编号10117 长治医学院编号10118 山西师范大学编号10119 太原师范学院编号10120 雁北师范学院编号10121 晋中师范高等专科学校编号10122 晋东南师范专科学校编号10123 运城学院编号10124 忻州师范学院编号10125 山西财经大学编号10126 内蒙古大学编号10127 包头钢铁学院编号10128 内蒙古工业大学编号10129 内蒙古农业大学编号10132 内蒙古医学院编号10133 包头医学院编号10135 内蒙古师范大学编号10136 内蒙古民族大学编号10137 包头师范学院编号10138 赤峰民族师范高等专科学校编号10139 内蒙古财经学院编号10140 辽宁大学编号10141 大连理工大学编号10142 沈阳工业大学编号10143 沈阳航空工业学院编号10144 沈阳工业学院编号10145 东北大学编号10146 鞍山科技大学编号10147 辽宁工程技术大学编号10148 辽宁石油化工大学编号10149 沈阳化工学院编号10150 大连铁道学院编号10151 大连海事大学编号10152 大连轻工业学院编号10153 沈阳建筑工程学院编号10154 辽宁工学院编号10157 沈阳农业大学编号10158 大连水产学院编号10159 中国医科大学编号10160 锦州医学院编号10161 大连医科大学编号10162 辽宁中医学院编号10163 沈阳药科大学编号10164 沈阳医学院编号10165 辽宁师范大学编号10166 沈阳师范大学编号10167 锦州师范学院编号10169 鞍山师范学院编号10170 丹东职业技术学院编号10171 朝阳师范高等专科学校编号10172 大连外国语学院编号10173 东北财经大学编号10175 中国刑事警察学院编号10176 沈阳体育学院编号10177 沈阳音乐学院编号10178 鲁迅美术学院编号10179 抚顺师范高等专科学校编号10180 锦州师范高等专科学校编号10181 营口职业技术学院编号10182 铁岭师范高等专科学校编号10183 吉林大学编号10184 延边大学编号10186 长春理工大学编号10188 东北电力学院编号10190 长春工业大学编号10191 吉林建筑工程学院编号10192 吉林化工学院编号10193 吉林农业大学编号10199 长春中医学院编号10200 东北师范大学编号10201 北华大学编号10202 通化师范学院编号10203 吉林师范大学编号10204 吉林工程技术师范学院编号10205 长春师范学院编号10206 白城师范学院编号10207 长春税务学院编号10208 吉林体育学院编号10209 吉林艺术学院编号10212 黑龙江大学编号10213 哈尔滨工业大学编号10214 哈尔滨理工大学编号10216 燕山大学编号10217 哈尔滨工程大学编号10219 黑龙江科技学院编号10220 大庆石油学院编号10222 佳木斯大学编号10223 黑龙江八一农垦大学编号10224 东北农业大学编号10225 东北林业大学编号10226 哈尔滨医科大学编号10228 黑龙江中医药大学编号10229 牡丹江医学院编号10232 齐齐哈尔大学编号10233 牡丹江师范学院编号10234 哈尔滨学院编号10235 大庆高等专科学校编号10236 绥化师范专科学校编号10238 克山师范专科学校编号10240 哈尔滨商业大学编号10242 哈尔滨体育学院编号10243 黑龙江水利专科学校编号10245 哈尔滨金融高等专科学校编号10246 复旦大学编号10247 同济大学编号10248 上海交通大学编号10251 华东理工大学编号10252 上海理工大学编号10254 上海海运学院编号10255 东华大学编号10256 上海电力学院编号10259 上海应用技术学院编号10262 上海医疗器械高等专科学校编号10264 上海水产大学编号10266 上海第二医科大学编号10268 上海中医药大学编号10269 华东师范大学编号10270 上海师范大学编号10271 上海外国语大学编号10272 上海财经大学编号10273 上海对外贸易学院编号10274 上海海关高等专科学校编号10275 上海旅游高等专科学校编号10276 华东政法学院编号10278 上海音乐学院编号10279 上海戏剧学院编号10280 上海大学编号10283 上海公安高等专科学校编号10284 南京大学编号10285 苏州大学编号10286 东南大学编号10287 南京航空航天大学编号10288 南京理工大学编号10289 华东船舶工业学院编号10290 中国矿业大学编号10291 南京工业大学编号10292 江苏工业学院编号10293 南京邮电学院编号10294 河海大学编号10295 江南大学编号10298 南京林业大学编号10299 江苏大学编号10300 南京气象学院编号10301 南京动力高等专科学校编号10304 南通工学院编号10305 盐城工学院编号10307 南京农业大学编号10311 南通医学院编号10312 南京医科大学编号10313 徐州医学院编号10315 南京中医药大学编号10316 中国药科大学编号10319 南京师范大学编号10320 徐州师范大学编号10323 淮阴师范学院编号10325 南通师范学院编号10327 南京经济学院编号10329 江苏警官学院编号10330 南京体育学院编号10331 南京艺术学院编号10332 苏州科技学院编号10333 常熟高等专科学校编号10335 浙江大学编号10336 杭州电子工业学院编号10337 浙江工业大学编号10338 浙江工程学院编号10340 浙江海洋学院编号10341 浙江林学院编号10343 温州医学院编号10344 浙江中医学院编号10345 浙江师范大学编号10346 杭州师范学院编号10347 湖州师范学院编号10349 绍兴文理学院编号10350 台州学院编号10351 温州师范学院编号10352 丽水师范专科学校编号10353 杭州商学院编号10354 嘉兴学院编号10355 中国美术学院编号10356 中国计量学院编号10357 安徽大学编号10358 中国科学技术大学编号10359 合肥工业大学编号10360 安徽工业大学编号10361 安徽理工大学编号10363 安徽工程科技学院编号10364 安徽农业大学编号10366 安徽医科大学编号10367 蚌埠医学院编号10368 皖南医学院编号10369 安徽中医学院编号10370 安徽师范大学编号10371 阜阳师范学院编号10372 安庆师范学院编号10373 淮北煤炭师范学院编号10374 芜湖师范专科学校编号10375 黄山学院编号10376 皖西学院编号10377 滁州师范专科学校编号10378 安徽财贸学院编号10379 宿州师范专科学校编号10380 巢湖学院编号10381 淮南师范学院编号10383 铜陵学院编号10384 厦门大学编号10385 华侨大学编号10386 福州大学编号10388 福建工程学院编号10389 福建农林大学编号10390 集美大学编号10392 福建医科大学编号10393 福建中医学院编号10394 福建师范大学编号10395 闽江学院编号10397 南平师范高等专科学校编号10398 宁德师范高等专科学校编号10399 泉州师范学院编号10403 南昌大学编号10404 华东交通大学编号10405 东华理工学院编号10406 南昌航空工业学院编号10407 南方冶金学院编号10408 景德镇陶瓷学院编号10410 江西农业大学编号10411 江西医学院编号10412 江西中医学院编号10413 赣南医学院编号10414 江西师范大学编号10416 上饶师范学院编号10417 宜春学院编号10418 赣南师范学院编号10419 井冈山师范学院编号10420 抚州师范专科学校编号10421 江西财经大学编号10422 山东大学编号10423 中国海洋大学编号10424 山东科技大学编号10426 青岛科技大学编号10427 济南大学编号10429 青岛建筑工程学院编号10430 山东建筑工程学院编号10431 山东轻工业学院编号10433 山东理工大学编号10434 山东农业大学编号10435 莱阳农学院编号10438 潍坊医学院编号10439 泰山医学院编号10440 滨州医学院编号10442 临沂医学专科学校编号10443 济宁医学院编号10444 菏泽医学专科学校编号10445 山东师范大学编号10446 曲阜师范大学编号10447 聊城大学编号10448 德州学院编号10449 滨州师范专科学校编号10451 烟台师范学院编号10452 临沂师范学院编号10453 泰山学院编号10454 济宁师范专科学校编号10455 菏泽师范专科学校编号10456 山东经济学院编号10457 山东体育学院编号10458 山东艺术学院编号10459 郑州大学编号10460 焦作工学院编号10462 郑州轻工业学院编号10463 郑州工程学院编号10464 河南科技大学编号10465 中原工学院编号10466 河南农业大学编号10467 河南职业技术师范学院编号10469 郑州牧业工程高等专科学校编号10471 河南中医学院编号10472 新乡医学院编号10475 河南大学编号10476 河南师范大学编号10477 信阳师范学院编号10478 周口师范学院编号10480 许昌学院编号10481 南阳师范学院编号10482 洛阳师范学院编号10483 商丘师范学院编号10484 河南财经学院编号10485 郑州航空工业管理学院编号10486 武汉大学编号10487 华中科技大学编号10488 武汉科技大学编号10489 江汉石油学院编号10490 武汉化工学院编号10491 中国地质大学编号10495 武汉科技学院编号10496 武汉工业学院编号10497 武汉理工大学编号10500 湖北工学院编号10504 华中农业大学编号10507 湖北中医学院编号10511 华中师范大学编号10512 湖北大学编号10513 湖北师范学院编号10514 黄冈师范学院编号10515 荆州师范学院编号10517 湖北民族学院编号10518 郧阳师范高等专科学校编号10519 襄樊学院编号10520 中南财经政法大学编号10522 武汉体育学院编号10523 湖北美术学院编号10524 中南民族大学编号10525 湖北汽车工业学院编号10527 湖北药检高等专科学校编号10528 孝感学院编号10530 湘潭大学编号10531 吉首大学编号10532 湖南大学编号10533 中南大学编号10534 湘潭工学院编号10536 长沙交通学院编号10537 湖南农业大学编号10538 中南林学院编号10541 湖南中医学院编号10542 湖南师范大学编号10543 岳阳师范学院编号10545 郴州师范高等专科学校编号10546 衡阳师范学院编号10547 邵阳学院编号10548 怀化学院编号10549 常德师范学院编号10551 零陵学院编号10553 娄底师范高等专科学校编号10554 湖南商学院编号10555 南华大学编号10556 长沙电力学院编号10557 湘潭师范学院编号10558 中山大学编号10559 暨南大学编号10560 汕头大学编号10561 华南理工大学编号10564 华南农业大学编号10565 华南热带农业大学编号10566 湛江海洋大学编号10570 广州医学院编号10571 广东医学院编号10572 广州中医药大学编号10573 广东药学院编号10574 华南师范大学编号10576 韶关学院编号10577 惠州学院编号10578 韩山师范学院编号10579 湛江师范学院编号10580 肇庆学院编号10582 嘉应学院编号10585 广州体育学院编号10586 广州美术学院编号10587 星海音乐学院编号10588 广东技术师范学院编号10589 海南大学编号10590 深圳大学编号10592 广东商学院编号10593 广西大学编号10594 广西工学院编号10595 桂林电子工业学院编号10596 桂林工学院编号10598 广西医科大学编号10599 右江民族医学院编号10600 广西中医学院编号10601 桂林医学院编号10602 广西师范大学编号10603 广西师范学院编号10604 南宁师范高等专科学校编号10605 河池师范高等专科学校编号10606 玉林师范学院编号10607 广西艺术学院编号10608 广西民族学院编号10609 右江民族师范高等专科学校编号10610 四川大学编号10611 重庆大学编号10613 西南交通大学编号10614 电子科技大学编号10615 西南石油学院编号10616 成都理工大学编号10617 重庆邮电学院编号10618 重庆交通学院编号10619 西南科技大学编号10621 成都信息工程学院编号10622 四川轻化工学院编号10623 四川工业学院编号10624 中国民用航空飞行学院编号10625 西南农业大学编号10626 四川农业大学编号10628 西昌农业高等专科学校编号10631 重庆医科大学编号10632 泸州医学院编号10633 成都中医药大学编号10634 川北医学院编号10635 西南师范大学编号10636 四川师范大学编号10637 重庆师范学院编号10638 四川师范学院编号10639 绵阳师范学院编号10640 内江师范学院编号10641 宜宾学院编号10642 渝西学院编号10643 重庆三峡学院编号10644 达县师范高等专科学校编号10645 西昌师范高等专科学校编号10646 阿坝师范高等专科学校编号10647 涪陵师范学院编号10648 成都师范高等专科学校编号10649 乐山师范学院编号10650 四川外语学院编号10651 西南财经大学编号10652 西南政法大学编号10653 成都体育学院编号10654 四川音乐学院编号10655 四川美术学院编号10656 西南民族学院编号10657 贵州大学编号10658 贵州工业大学编号10660 贵阳医学院编号10661 遵义医学院编号10662 贵阳中医学院编号10663 贵州师范大学编号10664 遵义师范学院编号10665 铜仁师范高等专科学校编号10666 黔西南民族师范高等专科学校编号10667 安顺师范高等专科学校编号10668 毕节师范高等专科学校编号10669 黔东南民族师范高等专科学校编号10670 黔南民族师范学院编号10671 贵州财经学院编号10672 贵州民族学院编号10673 云南大学编号10674 昆明理工大学编号10676 云南农业大学编号10677 西南林学院编号10678 昆明医学院编号10679 大理学院编号10681 云南师范大学编号10682 昆明师范高等专科学校编号10683 昭通师范高等专科学校编号10684 曲靖师范学院编号10685 思茅师范高等专科学校编号10686 保山师范高等专科学校编号10687 蒙自师范高等专科学校编号10689 云南财贸学院编号10690 云南艺术学院编号10691 云南民族学院编号10694 西藏大学编号10695 西藏民族学院编号10696 西藏藏医学院编号10697 西北大学编号10698 西安交通大学编号10699 西北工业大学编号10700 西安理工大学编号10701 西安电子科技大学编号10702 西安工业学院编号10703 西安建筑科技大学编号10704 西安科技学院编号10705 西安石油学院编号10708 陕西科技大学编号10709 西安工程科技学院编号10710 长安大学编号10712 西北农林科技大学编号10716 陕西中医学院编号10718 陕西师范大学编号10719 延安大学编号10720 陕西理工学院编号10721 宝鸡文理学院编号10723 渭南师范学院编号10724 西安外国语学院编号10726 西北政法学院编号10727 西安体育学院编号10728 西安音乐学院编号10729 西安美术学院编号10730 兰州大学编号10731 甘肃工业大学编号10732 兰州铁道学院编号10733 甘肃农业大学编号10734 兰州医学院编号10735 甘肃中医学院编号10736 西北师范大学编号10737 兰州师范高等专科学校编号10738 庆阳师范高等专科学校编号10739 天水师范学院编号10740 河西学院编号10741 兰州商学院编号10742 西北民族学院编号10743 青海大学编号10745 青海医学院编号10746 青海师范大学编号10747 青海师范高等专科学校编号10748 青海民族学院编号10749 宁夏大学编号10752 宁夏医学院编号10753 固原师范高等专科学校编号10755 新疆大学编号10757 塔里木农垦大学编号10758 新疆农业大学编号10759 石河子大学编号10762 新疆师范大学编号10763 喀什师范学院编号10764 伊犁师范学院编号10765 和田师范专科学校编号10766 新疆财经学院编号10768 新疆艺术学院编号10772 北京信息工程学院编号10792 天津城市建设学院编号10795 邯郸农业高等专科学校编号10796 邯郸医学高等专科学校编号10798 河北职业技术师范学院编号10805 太原电力高等专科学校编号10809 山西中医学院编号10812 吕梁高等专科学校编号10819 呼伦贝尔学院编号10822 广东白云职业技术学院编号10823 湘南医学高等专科学校编号10824 河南职业技术学院编号10825 民办山东万杰医学高等专科学校编号10826 民办明达职业技术学院编号10827 长沙民政职业技术学院编号10828 陕西工业职业技术学院编号10829 公安海警高等专科学校编号10830 湖南工业职业技术学院编号10831 顺德职业技术学院编号10832 山东商业职业技术学院编号10833 广东轻工职业技术学院编号10834 武汉职业技术学院编号10835 漯河职业技术学院编号10836 株洲师范高等专科学校编号10837 河北职业技术学院编号10838 兰州石化职业技术学院编号10839 江西工业职业技术学院编号10840 民办中原职业技术学院编号10841 辽宁对外经贸职业学院编号10842 三门峡职业技术学院编号10843 郑州铁路职业技术学院编号10844 辽宁商务职业学院编号10845 大连职业技术学院编号10846 蓝天职业技术学院编号10847 辽源职业技术学院编号10848 无锡职业技术学院编号10849 徐州建筑职业技术学院编号10850 南京工业职业技术学院编号10851 民办东海职业技术学院编号10852 民办新侨职业技术学院编号10853 北京工业职业技术学院编号10856 上海工程技术大学编号10857 北京信息职业技术学院编号10858 北京轻工职业技术学院编号10859 民办天狮职业技术学院编号10860 天津工业职业技术学院编号10861 广东交通职业技术学院编号10862 广东水利电力职业技术学院编号10863 宁波职业技术学院编号10864 温州职业技术学院编号10865 湖南托普信息职业技术学院编号10866 福建交通职业技术学院编号10867 广西机电职业技术学院编号10868 民办青岛滨海职业学院编号10869 安徽纺织职业技术学院编号10870 重庆电子职业技术学院编号10871 内蒙古建筑职业技术学院编号10872 伊春职业学院编号10873 河北工业职业技术学院编号10876 浙江万里学院编号10878 安徽建筑工业学院编号10879 安徽技术师范学院编号10890 井冈山医学高等专科学校编号10894 景德镇高等专科学校编号10895 萍乡高等专科学校编号10904 枣庄师范专科学校编号10908 山东工艺美术学院编号10916 新乡师范高等专科学校编号10918 驻马店师范高等专科学校编号10919 平顶山师范高等专科学校编号10920 黄石高等专科学校编号10927 咸宁学院编号10929 郧阳医学院编号10955 黄冈职业技术学院编号10956 长江职业学院编号10957 辽宁农业职业技术学院编号10958 南通纺织职业技术学院编号10959 民办三联职业技术学院编号10960 苏州工艺美术职业技术学院编号10963 淮北职业技术学院编号10964 民办吉林华桥外语职业学院编号10965 潮汕职业技术学院编号10966 杨凌职业技术学院编号10976 贵阳师范高等专科学校编号10977 六盘水师范高等专科学校编号10994 新疆工业高等专科学校编号10995 新疆农业职业技术学院编号10997 昌吉学院编号11032 天津职业大学编号11034 邯郸职业技术学院编号11035 沈阳大学编号11036 鞍山市高等职业专科学校编号11037 抚顺职业技术学院编号11044 四平职业大学编号11046 牡丹江大学编号11047 立信会计高等专科学校编号11048 金陵职业大学编号11049 淮阴工学院编号11050 连云港职业技术学院编号11051 镇江市高等专科学校编号11052 南通职业大学编号11053 彭城职业大学编号11054 苏州职业大学编号11055 常州工学院编号11057 浙江科技学院编号11058 宁波高等专科学校编号11059 合肥学院编号11061 芜湖职业技术学院编号11062 鹭江职业大学编号11065 青岛大学编号11066 烟台大学编号11067 潍坊学院编号11068 中州大学编号11069 开封大学编号11070 洛阳大学编号11071 平原大学编号11072 江汉大学编号11074 沙市职业大学编号11075 三峡大学编号11077 长沙大学编号11079 成都大学编号11080 西安联合大学编号11100 琼州大学编号11104 华北科技学院编号11105 中国人民武装警察部队学院编号11106 广州航海高等专科学校编号11110 广东公安高等专科学校编号11113 深圳职业技术学院编号11114 民办南华工商学院编号11116 成都电子机械高等专科学校编号11117 扬州大学编号11121 私立华联学院编号11122 三江学院编号11148 杭州医学高等专科学校编号11149 中华女子学院编号11230 齐齐哈尔医学院编号11232 北京机械工业学院编号11236 河北体育学院编号11238 石家庄职业技术学院编号11242 太原大学编号11243 大同职业技术学院编号11245 山西工业职业技术学院编号11249 辽阳职业技术学院编号11250 阜新高等专科学校编号11258 大连大学编号11261 吉林财税高等专科学校编号11262 吉林商业高等专科学校编号11263 吉林粮食高等专科学校编号11276 南京工程学院编号11287 南京审计学院编号11288 沙洲职业工学院编号11290 南京市农业专科学校编号11292 温州大学编号11305 蚌埠高等专科学校编号11306 池州师范专科学校编号11308 淮南联合大学编号11311 三明高等专科学校编号11312 龙岩师范高等专科学校编号11313 福建商业高等专科学校编号11314 漳州职业技术学院编号11315 闽西职业大学编号11317 黎明职业大学编号11318 江西科技师范学院编号11319 南昌水利水电高等专科学校编号11322 南昌高等专科学校编号11323 山东水利专科学校编号11324 山东公安专科学校编号11326 信阳农业高等专科学校编号11327 郑州工业高等专科学校编号11329 河南机电高等专科学校编号11330 安阳大学编号11332 湖北警官学院编号11334 十堰职业技术学院编号11335 鄂州职业大学编号11336 荆门职业技术学院编号11342 湖南工程学院编号11347 仲恺农业技术学院编号11349 五邑大学编号11350 广西体育高等专科学校编号11351 广西商业高等专科学校编号11355 南宁职业技术学院编号11356 渝州大学编号11357 自贡师范高等专科学校编号11360 攀枝花学院编号11389 贵阳金筑大学编号11390 玉溪师范学院编号11391 楚雄师范学院编号11392 云南公安高等专科学校编号11393 昆明大学编号11395 榆林高等专科学校编号11396 商洛师范专科学校编号11397 安康师范专科学校编号11400 西安培华女子大学编号11406 甘肃政法学院编号11407 西北第二民族学院编号11414 石油大学编号11417 北京联合大学编号11418 海淀走读大学编号11420 保定金融高等专科学校编号11423 张家口职业技术学院编号11424 承德民族职业技术学院编号11427 集宁师范高等专科学校编号11429 民办内蒙古丰州学院编号11430 本溪冶金高等专科学校编号11432 辽宁警官高等专科学校编号11436 长春汽车工业高等专科学校编号11437 长春工程学院编号11439 吉林特产高等专科学校编号11440 长春金融高等专科学校编号11441 吉林公安高等专科学校编号11445 鸡西大学编号11446 民办黑龙江东方学院编号11458 上海电机技术高等专科学校编号11460 南京晓庄学院编号11462 扬州市职业大学编号。