北京仲裁委员会丁建勇
- 格式:ppt
- 大小:732.50 KB
- 文档页数:58
京建发[2011]564号附件2:关于搭建建筑劳务争议纠纷快速调处机制的合作备忘录为进一步建立健全多元化矛盾纠纷化解体系,有效解决本市建筑劳务合作的各种争议,促进本市建筑市场的健康发展和维护首都的社会稳定,北京市住房和城乡建设委员会(下称市住房城乡建设委)与北京仲裁委员会(下称北仲)经友好协商,确立并签署本备忘录如下:初期成果:市住房城乡建设委与北仲自2010年10月起,就如何公正、高效、稳妥地处理建筑工程劳务纠纷进行了合作,运用行政调解与专业调解、调解与仲裁相结合的方式,在半年时间内,成功解决了本市一例持续数年协调未果,当事人双方对抗情绪严重的劳务合作纠纷。
在此次合作过程中,市住房城乡建设委和北仲密切配合、协作,充分发挥各自的优势和特长,积极探索和尝试高效解决劳务分包争议的新方式,得到争议双方当事人的认可和好评。
双方共识:鉴于合作取得的良好效果,市住房城乡建设委与北仲均认为双方应深化合作,在多元化争议解决体系中开创行政部门统筹规划、社会力量积极参与的新途径。
市住房城乡建设委作为本市建筑行业行政主管部门,应在本市建筑行业的规范化管理和多元化争议解决中发挥统筹、协调和领导作用。
应进一步建立和完善相关政策法规,规范企业劳务分包行为,加强劳务分包合同履约监管,推广与北仲建立的仲裁、调解、工程争议评审相结合的多元化争议解决模式,引导争议当事人通过北仲化纷止争。
北仲应充分发挥其机制灵活、专业人才集中、经验丰富以及仲裁裁决具有终局效力等优势,积极配合市住房城乡建设委在实践中不断完善适宜本市建筑行业劳务合作的多元化争议解决模式,并以专业优势协助市住房城乡建设委加强行业管理。
基于上述共识,双方深化合作方式如下:(一)积极促进调解合作劳务争议当事人经自行协商未能达成一致的,可向市或区(县)住房城乡建设委、各省驻京建管处申请调解,市或区(县)住房城乡建设委、各省驻京建管处通过召开调解会的形式予以行政调解(免费)。
对行政调解无效的,市或区(县)住房城乡建设委、各省驻京建管处可以鼓励和引导争议当事人通过北仲的专业调解处理争议。
推动一带一路仲裁法律共同体建设任重道远作者:齐力来源:《中国对外贸易》2021年第10期随着“一带一路”倡议的深入实施,高质量共建“一带一路”为国际仲裁发展带来新机遇。
“法治是最好的营商环境,仲裁是优化营商环境、推动‘一带一路’更加开放包容、普惠共赢的重要方式。
”在9月14日召开的“2021中国仲裁高峰论坛暨第二届‘一带一路’仲裁机构高端论坛”上,司法部副部长熊选国指出。
他表示,随着我国全方位对外开放的不断推进,仲裁事业将以更加积极开放的姿态融入世界发展潮流,展现中国仲裁新形象。
论坛上,中国国际经济贸易仲裁委员会副主任兼秘书长王承杰发布了《“一带一路”仲裁机构北京联合宣言合作机制》,期待为共建“一带一路”和全球经济发展营造良好的法治环境。
推动构建“一带一路”仲裁法律共同体今年5月,英国伦敦玛丽女王大学和美国伟凯律师事务所共同发布的《2021国际仲裁调查报告》中,贸仲委被评为全球最受欢迎的五大仲裁机构之一,这是中国内地仲裁机构首次在全球权威仲裁机构调研报告中跻身前五。
中国贸促会会长高燕在开幕式上指出:“贸仲委要继续发挥桥梁纽带作用,秉持合作共赢、共同发展的理念,积极作为,与沿线各国仲裁法律界一道深化《‘一带一路’仲裁机构北京联合宣言》合作机制,共同推进国际仲裁在‘一带一路’法治建设中发挥更大作用。
”她表示,当前,各类民商事争议日益增多,国际仲裁界应主动担当,加强合作,抓住发展机遇,推动构建“一带一路”仲裁法律共同体。
面向未来,中国仲裁要与全球同仁一道,推动国际仲裁的更广泛运用和高质量发展,在维护国际经贸秩序和全球治理体系变革中发挥更为重要的作用。
高燕说,要加快推进中国《仲裁法》修订,深化新形势下仲裁机构体制机制改革,加强国际商事仲裁制度和环境建设,充分借鉴国际一流纠纷解决规则和管理经验,着力推动中国特色和国际化发展,不断激发创新活力,释放发展潜力,为中国仲裁高质量发展提供动力,为营造市场化、法治化、国际化营商环境作出应有的贡献。
北京市顺义区人民政府办公室关于成立顺义区劳动人事争议仲裁委员会的通知正文:---------------------------------------------------------------------------------------------------------------------------------------------------- 北京市顺义区人民政府办公室关于成立顺义区劳动人事争议仲裁委员会的通知(顺政办发〔2011〕39号)各镇人民政府,地区和街道办事处,区政府各委、办、局,各区属机构:为做好我区劳动人事争议仲裁工作,公正、及时处理劳动人事争议,提升劳动人事仲裁社会公信力,根据《中华人民共和国劳动争议调解仲裁法》、《劳动人事争议仲裁组织规则》规定,经区政府同意,将顺义区劳动争议仲裁委员会和顺义区人事争议仲裁委员会合并成立顺义区劳动人事争议仲裁委员会(以下简称“仲裁委员会”),现将有关事宜通知如下:一、主要职责仲裁委员会依法履行聘任、解聘专职或兼职仲裁员,受理争议案件,讨论重大或疑难的争议案件,对仲裁活动进行监督等职责。
二、组成人员仲裁委员会设主任1名、副主任4名、委员8名。
成员名单如下:主任:张尚强区人力社保局局长副主任:赵金荣区委组织部副部长苏瑞峰区总工会常务副主席郭有斌区人力社保局副局长童振丰区企业联合会会长委员:王少兵区政法委政治部主任李卫国区教育工委副书记秦德生区住房城乡建设委副主任王超区商务委副主任古艳山区经济信息化委副主任郝鹏辉区国资委副主任姜惠琴区财政局副局长黄建江区卫生局副局长三、工作机构仲裁委员会下设办公室,办公地点设在区劳动人事争议仲裁院,负责仲裁委员会日常工作。
办公室主任由区人力社保局副局长郭有斌同志兼任。
今后,仲裁委员会如需调整成员,由成员单位提出调整意见,经仲裁委员会办公室审核后报请仲裁委员会主任批准,由仲裁委员会自行发文通知。
西城区劳动争议仲裁委员会判决书【推荐】北京市西城区劳动争议仲裁委员会做为北京市西城区人力资源和社会保障局的直属单位, 受理了大量的劳动争议案件, 接下来小编就通过一份北京市西城区劳动争议仲裁委员会裁决书范本来介绍一下劳动争议仲裁委员会裁决书的相关内容, 希望可以帮助到大家。
北京市西城区劳动争议仲裁委员会裁决书京西劳仲字[2012]第19号申请人:欧xx, 男, 1970年6月2日出生, 住址:长沙市天心区xxx委托代理人:董作义, 北京市律师事务所律师。
被申请人:北京xxxxx公司, 住所地:北京市平谷区xxxx。
法定代表人:燕xx。
申请人欧xx(以下简称欧xx)请求被申请人北京xxx公司(以卜简称北京xxxxx限公司〕支付未签订劳动合同二倍工资等争议一案, 本委受理后, 依法由仲裁员魏xx独任审理。
木案经公开开庭审理, 欧xx的委托代理人董作义到庭参加了仲裁活动。
本委于2011年11月15日向北京xxxxx限公司送达了出庭通知书, 但其无正当理由未到庭。
木案现已审理终结。
欧xx申请称:申请人于2010年8月26日到被申请人处从事企划职员, 中请人在职期问, 双方未签订书面劳动合同, 且长期拖欠工资, 单位的行为严重侵害了我的合法权益, 于2011年9月30日离开了单位。
故我提出仲裁申请要求:1、支付2010年9月至2011年7月未签订劳动合同双倍工资44000元;2、支付2011年7月至2011年9月工资12000元及25%经济补偿金3000元;3、支付解除劳动关系经济补偿金6000元;4、支付未休年假工资2758.62元。
北京xxxxx公司未到庭, 未提出抗辩意见。
经查:欧xx于2010年8月26日入职北京xxxxx公司, 任企划经理, 工资标准为每月4000元。
欧xx称双方未签订劳动合同, 2011年9月30日其因北京xxx限公司未为其缴纳社会保险及拖欠工资为由提出辞职, 且在职期间并未享受带薪年休假待遇, 并就其主张向本委提交了《离职证明》及《欠条》, 该《欠条》内容为:“由于银行账户问题, 只是工资无法及时发放, 截止到2011年9月欠欧青三个月工资共计人民币壹万贰仟元整”。
辛海京与北京建工博海建设有限公司劳动争议二审民事判决书【案由】民事劳动争议、人事争议其他劳动争议、人事争议【审理法院】北京市第二中级人民法院【审理法院】北京市第二中级人民法院【审结日期】2020.12.25【案件字号】(2020)京02民终10995号【审理程序】二审【审理法官】王丰伦卜晓飞庞妍【审理法官】王丰伦卜晓飞庞妍【文书类型】判决书【当事人】辛海京;北京建工博海建设有限公司【当事人】辛海京北京建工博海建设有限公司【当事人-个人】辛海京【当事人-公司】北京建工博海建设有限公司【法院级别】中级人民法院【原告】辛海京【被告】北京建工博海建设有限公司【本院观点】辛海京在仲裁审理中要求建工博海公司支付2017年、2018年、2019年QC比赛奖金22500元,仲裁委员会已裁决支持其该项请求,辛海京未在法定期间就裁决提起诉讼,视为同意该裁决。
【权责关键词】无效欺诈撤销合同证据不足自认证明责任(举证责任)诉讼请求执行【指导案例标记】0【指导案例排序】0【本院查明】二审中,辛海京提交了授权公告日为2019年12月20日的发明专利证书,并主张比照实用新型专利奖金标准,建工博海公司应支付该专利奖金24000元。
建工博海公司认可该专利证书的真实性,但不认可辛海京的主张,并主张《北京建工博海建设有限公司科技质量奖励基金实施办法》规定国家专利一项奖励20000元,且辛海京一审提交的实用新型专利中有一项其在发明人中仅排名第六位,其公司无需支付该实用新型专利奖金。
建工博海公司不同意在本案中一并处理辛海京要求其公司支付解除劳动合同经济补偿金的诉讼请求。
本院对一审查明的其他事实予以确认。
【本院认为】本院认为,辛海京在仲裁审理中要求建工博海公司支付2017年、2018年、2019年QC比赛奖金22500元,仲裁委员会已裁决支持其该项请求,辛海京未在法定期间就裁决提起诉讼,视为同意该裁决。
根据查明的事实,辛海京于2019年9月29日收到建工博海公司支付的19609.91元。
北京市海淀区劳动人事争议仲裁委员会关于在互联网公布劳动人事争议仲裁裁决书的办法(试行)文章属性•【制定机关】•【公布日期】2023.10.27•【字号】•【施行日期】2023.11.01•【效力等级】地方规范性文件•【时效性】现行有效•【主题分类】劳动人事争议正文北京市海淀区劳动人事争议仲裁委员会关于在互联网公布劳动人事争议仲裁裁决书的办法(试行)第一条为规范在互联网公布劳动人事争议仲裁裁决书(以下简称裁决书)工作,进一步提高案件办理质效,切实增强仲裁公信力,根据《关于印发〈关于进一步加强本市劳动人事争议调解仲裁完善多元处理机制的实施意见〉的通知》(京人社仲发〔2019〕146号)等规定,结合我区工作实际,制定本办法。
第二条北京市海淀区劳动人事争议仲裁委员会(以下简称仲裁委员会)在互联网公布裁决书适用本办法。
第三条在互联网上公布裁决书,应当遵循依法、规范、及时的原则。
第四条裁决书在北京市海淀区人民政府网站设立的专栏统一公布,公布的裁决书包括已发生法律效力的裁决书和裁决书的补正决定书。
第五条裁决书应当在生效之日起90个自然日内在互联网公布。
第六条裁决书有下列情形之一的,不在互联网上公布:(一)涉及国家秘密、军事秘密、商业秘密、个人隐私的;(二)涉及未成年人的;(三)不宜在互联网公布的其他情形。
第七条在互联网公布裁决书,涉及相关身份信息时按下列方式处理:(一)当事人为自然人的,保留姓氏,名字以“某”替代,其余信息应当删除;当事人为法人或者其他社会组织的,名称以“某单位”替代,住所地保留至区县,法定代表人或负责人保留姓氏,名字以“某”替代,其余信息应当删除;(二)委托代理人是律师或者法律工作者的,保留其姓名、律师事务所、基层法律服务机构名称;委托代理人是其他人员的,保留姓氏及与当事人的关系,名字以“某”替代,其余信息应当删除;(三)证人、涉及到的案外人,保留其姓氏,名字以“某”替代,涉及到的案外法人或者其他社会组织,名称以“某单位”替代,其余信息应当删除;(四)如不同姓名或单位名隐名处理后发生重复的,通过在姓名或单位名后增加阿拉伯数字进行区分,如“某1”或“某单位1”。
第五届北京仲裁委员会第一次会议召开
佚名
【期刊名称】《北京仲裁》
【年(卷),期】2008(000)001
【摘要】2007年9月20日下午,第五届北京仲裁委员会第一次会议(以下简称会议)在本会国际仲裁厅隆重举行。
会议的召开标志着本会换届工作的顺利完成,也标志着新一届委员会工作的正式开始。
【总页数】6页(P175-180)
【正文语种】中文
【中图分类】D925.7
【相关文献】
1.迎接工程咨询业发展的春天——中国工程咨询协会第五届会员代表大会暨第五届理事会第一次会议在北京隆重召开 [J], 杨新民
2.中国城市金融学会第五次会员代表大会暨第五届理事会第一次会议在北京召开[J],
3.第五届北京仲裁委员会第四次会议召开审阅通过建设工程争议评审规则等文件[J], 无;
4.《中国脑血管病杂志》第五届编辑委员会第一次会议在北京召开 [J], 中国脑血管病杂志编辑部
5.中华中医药学会第五届常务理事会第一次会议在北京召开 [J],
因版权原因,仅展示原文概要,查看原文内容请购买。
北京市人民政府关于第五届北京仲裁委员会组成人员
的通知
文章属性
•【制定机关】北京市人民政府
•【公布日期】2007.09.19
•【字号】京政任[2007]94号
•【施行日期】2007.09.19
•【效力等级】地方规范性文件
•【时效性】现行有效
•【主题分类】仲裁
正文
北京市人民政府关于第五届北京仲裁委员会组成人员的通知
(京政任〔2007〕94号)
北京仲裁委员会:
经市政府同意,聘任:江平为第五届北京仲裁委员会主任;周继东为第五届北京仲裁委员会常务副主任;吴志攀、王利明、李燕平为第五届北京仲裁委员会副主任;王红松为第五届北京仲裁委员会委员兼秘书长;武德瑞、马玉萍、朱江、梁慧星、车丕照、董春江、张维迎、张春霖、周天勇为第五届北京仲裁委员会委员。
北京市人民政府
二〇〇七年九月十九日。
北京仲裁委员会关于申报2014年度北京仲裁委员会科研基金项目的通知正文:---------------------------------------------------------------------------------------------------------------------------------------------------- 北京仲裁委员会关于申报2014年度北京仲裁委员会科研基金项目的通知为了提高北京仲裁委员会(以下简称本会)的科研能力,促进本会仲裁、调解、争议评审等多元化争议解决实务与理论的研究,本会特设立北京仲裁委员会科研基金,现将申报2014年度本科研基金的相关事宜通知如下:一、研究项目的选题与条件科研基金主要用于资助本会工作人员、仲裁员、律师、国内外高校师生和科研机构人员以及法院、行政部门、行业协会等单位的工作人员,重点鼓励跨学科、跨单位的合作研究,优先支持以本会多元化争议解决实践为基础开展的具有重要学术意义和应用前景的研究工作。
2014年度的研究招标项目请参见附件1,经本会办公室审批同意,申请人也可在此项目范围外自拟项目进行申报。
申请人申报的研究项目应具备以下基本条件:1.申请研究项目新颖,立题论据充分,内容先进,不雷同于己有成果或他人的研究;2.目标明确,研究方法及路线切实可行,可望在近期内取得预期成果;3.符合本会的研究计划或目标。
二、申报程序与要求1.申请人请下载填写《北京仲裁委员会科研基金项目申请书》(附件2),共提交一式五份(申请人为在校学生的,还须提供高级职称专家的推荐意见),邮寄至本会办公室孙玙收,电子版须同时提交至邮箱******************.cn;2.申请人项目组成员一般不超过5人(包括项目负责人在内),同时需要确定一名项目负责人。
项目负责人应具备以下条件:(1)学术思想活跃,有开拓创新精神;(2)治学严谨,工作勤奋;(3)有一定的研究能力,能够独立开展研究工作。
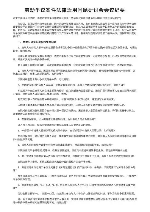
劳动争议案件法律适⽤问题研讨会会议纪要北京市⾼级⼈民法院、北京市劳动争议仲裁委员会关于劳动争议案件法律适⽤问题研讨会会议纪要(⼆)为公正、⾼效处理劳动争议纠纷,统⼀劳动争议案件执法尺度,北京市⾼级⼈民法院民⼀庭与北京市劳动争议仲裁委员会于近期召开了劳动争议案件法律适⽤问题研讨会,北京市三级法院从事劳动争议审判⼯作的部分庭长和法官、北京市、区两级劳动⼈事争议仲裁委员会从事劳动争议仲裁⼯作的部分领导和仲裁员参加了研讨。
与会⼈员就劳动争议案件审理中亟待解决的疑难问题进⾏了⼴泛深⼊的讨论,就相关问题的解决达成了基本共识。
现就有关问题纪要如下:⼀、仲裁与诉讼的衔接和受理问题1、当事⼈向劳动⼈事争议仲裁委员会或者劳动争议仲裁委员会(以下简称仲裁委)申请仲裁后⼜撤回申请,向法院起诉,如何处理?当事⼈申请仲裁后⼜撤回申请的,法院不能视为已经过仲裁前置程序,可裁定不予受理,已经受理的裁定驳回起诉,并告知其先向仲裁委申请仲裁。
对于当事⼈在撤回申请后,再次向仲裁委申请仲裁,经仲裁委裁决或作出不予受理通知书后,法院可以受理。
2、当事⼈申请仲裁后,⽆正当理由拒不到庭或者未经仲裁庭同意中途退庭,仲裁委按照撤回仲裁申请处理,并作出决定书的,当事⼈起诉到法院,如何处理?法院经审查符合劳动争议受理条件的,可以受理。
3、仲裁裁决作出后当事⼈未起诉,或裁决有多项内容,当事⼈仅就部分内容提起诉讼的,如何处理?仲裁裁决作出后当事⼈未在法定期限内起诉,或仅就部分内容提起诉讼,法院只需审理当事⼈在法定期限内起诉的请求,保持当事⼈诉讼请求与审理内容的⼀致性。
对双⽅当事⼈均未起诉的仲裁结果部分,可在“本院认为”中予以确认,并直接写⼊判决主⽂。
法院对于案件事实的审理不受当事⼈诉讼请求的限制,法院应当结合证据对事实进⾏综合判断和认定。
法院对仲裁裁决确认是否存在劳动关系⼀项认为有误的,⽆论当事⼈是否提出诉讼请求,均可以直接予以认定,并根据所认定的事实作出相应判决。
中国土木工程集团有限公司与司富兴劳动争议二审民事判决书【案由】民事劳动争议、人事争议其他劳动争议、人事争议【审理法院】北京市第一中级人民法院【审理法院】北京市第一中级人民法院【审结日期】2020.12.30【案件字号】(2020)京01民终6865号【审理程序】二审【审理法官】董伟梁志雄徐硕【审理法官】董伟梁志雄徐硕【文书类型】判决书【当事人】中国土木工程集团有限公司;司富兴;中土海外(北京)人力资源管理有限公司【当事人】中国土木工程集团有限公司司富兴中土海外(北京)人力资源管理有限公司【当事人-个人】司富兴【当事人-公司】中国土木工程集团有限公司中土海外(北京)人力资源管理有限公司【代理律师/律所】李璇北京达晓律师事务所;曹慧北京达晓律师事务所;江明光北京市腾中律师事务所【代理律师/律所】李璇北京达晓律师事务所曹慧北京达晓律师事务所江明光北京市腾中律师事务所【代理律师】李璇曹慧江明光【代理律所】北京达晓律师事务所北京市腾中律师事务所【法院级别】中级人民法院【原告】中国土木工程集团有限公司;中土海外(北京)人力资源管理有限公司【被告】司富兴【本院观点】上述证明与本案无关,且无必要,故对其调取申请不予准许。
根据中土公司的上诉理由,本案的争议焦点为:涉案三段时间司富兴与中土公司是否存在劳动关系。
【权责关键词】无效合同第三人证据不足证据交换自认新证据质证诉讼请求维持原判【指导案例标记】0【指导案例排序】0【本院认为】本院认为,根据中土公司的上诉理由,本案的争议焦点为:涉案三段时间司富兴与中土公司是否存在劳动关系。
本案中,中土公司与司富兴未签订劳动合同,判断双方之间是否存在劳动关系,一般可参照以下凭证:工资支付凭证或记录、用人单位向劳动者发放的“工作证”、“服务证”等能够证明身份的证件、劳动者填写的用人单位招工招聘“登记表”、“报名表”等招用记录、考勤记录等。
首先,中土公司认可其系中土海外公司、中土尼日利亚公司、中土东非有限公司股东,结合本案案情,判断涉案时间段内司富兴是与中土公司存在劳动关系,还是受中土公司、中土海外公司委派,与中土尼日利亚公司等建立劳动关系,相对而言,应采取较为严格的证据标准,中土公司应提交充分的证据证明其主张,否则应承担举证不能的法律后果。
中国唱片集团有限公司与曹灵燕劳动争议二审民事判决书【案由】民事劳动争议、人事争议其他劳动争议、人事争议【审理法院】北京市第二中级人民法院【审理法院】北京市第二中级人民法院【审结日期】2020.02.27【案件字号】(2020)京02民终1692号【审理程序】二审【审理法官】刘洁耿燕军张玉贤【审理法官】刘洁耿燕军张玉贤【文书类型】判决书【当事人】中国唱片集团有限公司;曹灵燕【当事人】中国唱片集团有限公司曹灵燕【当事人-个人】曹灵燕【当事人-公司】中国唱片集团有限公司【代理律师/律所】张延庆北京市京师律师事务所;刘志坤北京市京师律师事务所【代理律师/律所】张延庆北京市京师律师事务所刘志坤北京市京师律师事务所【代理律师】张延庆刘志坤【代理律所】北京市京师律师事务所【法院级别】中级人民法院【字号名称】民终字【原告】中国唱片集团有限公司【被告】曹灵燕【本院观点】劳动者的合法权益受法律保护。
【权责关键词】撤销合同合同约定新证据诉讼请求维持原判执行【指导案例标记】0【指导案例排序】0【本院查明】二审中,双方均未提交新证据。
本院对一审法院查明的事实予以确认。
【本院认为】本院认为,劳动者的合法权益受法律保护。
建立劳动关系,应当依法签订劳动合同,用人单位与劳动者均应按照劳动合同约定履行各自的合同义务。
用人单位与劳动者协商一致,方可变更劳动合同。
本案中,中国唱片集团有限公司与曹灵燕多次签订固定期限劳动合同后,于2018年签订无固定期限劳动合同,该合同约定曹灵燕的岗位为档案管理,同时亦约定了中国唱片集团有限公司可以根据经营需要和员工能力表现调整工作岗位。
而中国唱片集团有限公司于2019年5月24日做出的调整通知书的实际内容是自2019年6月起在曹灵燕原有工作基础上增加库房统计工作,上述行为属于变更劳动合同,应当与劳动者协商一致,方可进行。
用人单位在日常经营中如遇需要调整员工岗位或工作内容的情形,可以根据实际情况选择依法与劳动者协商变更劳动合同或依照合同约定合理调整劳动者的工作岗位,但中国唱片集团有限公司却在单方提出增加工作内容这一实际变更劳动合同的意见且劳动者明确表示不同意变更劳动合同的情况下,径直对劳动者做出二次记过处分进而单方解除劳动合同,中国唱片集团有限公司的上述行为既不符合相关法律规定,亦与劳动合同的约定相悖,一审法院认定中国唱片集团有限公司构成违法解除劳动合同,并无不当。
北京市西城区劳动仲裁委委托书一、委托人信息1. 委托人尊称:[尊称]2. 委托单位/个人:[单位/个人名称]3. 唯一识别信息码:[唯一识别信息码]4. 通联通联方式:[通联通联方式]5. 位置区域:[位置区域]二、受托人信息1. 受托人尊称:[尊称]2. 受托单位/个人:[单位/个人名称]3. 通联通联方式:[通联通联方式]4. 位置区域:[位置区域]三、委托事由根据《劳动争议调解仲裁法》的有关规定,本人因劳动争议向劳动仲裁委员会申请仲裁。
特此委托受托人代为办理以下事项:1. 向劳动仲裁委员会递交仲裁申请材料;2. 出庭参加仲裁庭审;3. 进行仲裁调解、陈述、辩护等相关程序;4. 接受劳动仲裁委员会的调解意见;5. 代为签收劳动仲裁委员会的仲裁文书等相关文件。
四、委托期限本委托书自受托人签收之日起生效,并自劳动争议解决之日起终止。
五、委托书效力本委托书是受托人代理委托人向劳动仲裁委员会进行劳动争议仲裁的法律凭证,受托人有权代委托人进行仲裁申请、诉讼、调解等相关法律行为。
六、其他事项1. 如在仲裁过程中有重大事项发生,应当及时通知委托人;2. 委托人应积极配合受托人的工作,提供必要的证据和材料。
七、签署委托人签名: ________________ 日期:__受托人签名: ________________ 日期:__特此委托。
以上内容仅供参考,具体内容请根据实际情况进行修改。
在劳动仲裁委委托书中,委托人向受托人详细阐述了委托的具体事由和委托期限,并对委托书的效力和其他事项作了明确规定。
接下来,将对受托人代理委托人向劳动仲裁委员会进行劳动争议仲裁的法律凭证进行更进一步的解释和说明。
一、委托书效力:委托书具有法律效力,受托人可根据委托人的意愿代理委托人进行各种仲裁相关的法律行为。
这意味着受托人有权进行仲裁申请、诉讼、调解等相关法律行为,包括但不限于向劳动仲裁委员会递交仲裁申请材料,出庭参加仲裁庭审,进行仲裁调解、陈述、辩护等相关程序,接受劳动仲裁委员会的调解意见,代为签收劳动仲裁委员会的仲裁文书等相关文件。
北京市高级人民法院、北京市劳动人事争议仲裁委员会关于审理劳动争议案件解答(一)文章属性•【制定机关】北京市高级人民法院,北京市劳动人事争议仲裁委员会•【公布日期】2024.04.30•【字号】•【施行日期】2024.04.30•【效力等级】•【时效性】现行有效•【主题分类】劳动人事争议正文北京市高级人民法院、北京市劳动人事争议仲裁委员会关于审理劳动争议案件解答(一)为公正、高效处理劳动争议,统一裁判尺度,进一步做好案件服判息诉工作,北京市三级法院从事劳动人事争议审判工作的部分庭长和法官,与北京市、区两级劳动人事争议仲裁委员会从事劳动人事争议仲裁工作的部分领导和仲裁员,根据《中华人民共和国民法典》(简称《民法典》)《中华人民共和国劳动法》(简称《劳动法》)《中华人民共和国劳动合同法》(简称《劳动合同法》)《中华人民共和国民事诉讼法》(简称《民事诉讼法》)《中华人民共和国劳动争议调解仲裁法》(简称《调解仲裁法》)《中华人民共和国劳动合同法实施条例》(简称《劳动合同法实施条例》)《最高人民法院关于审理劳动争议案件适用法律问题的解释(一)》等法律法规、司法解释、相关规定,经广泛深入的讨论,就劳动争议案件审理中的疑难问题作出解答。
同时,《北京市高级人民法院对涉及出租汽车司机的劳动合同及承包合同纠纷案件的处理意见》(京高法发〔2001〕282号 2001年11月6日实施)、《北京市高级人民法院关于审理出租车相关纠纷案件协调会会议纪要》(2002年8月16日实施)、《北京市高级人民法院北京市劳动争议仲裁委员会关于劳动争议案件法律适用问题研讨会会议纪要》(2009年8月17日实施)、《北京市高级人民法院关于劳动争议案件审理中涉及的社会保险问题研讨会会议纪要》(2009年11月2日实施)、《北京市高级人民法院关于处理涉及出租汽车司机的劳动合同及承包合同纠纷案件的通知》(京高法发〔2013〕426号 2013年12月21日实施)、《北京市高级人民法院北京市劳动争议仲裁委员会关于劳动争议案件法律适用问题研讨会会议纪要(二)》(京高法发〔2014〕220号 2014年5月7日实施)、《2014年部分劳动争议法律适用疑难问题研讨会会议纪要》(2015年1月5日实施)、《北京市高级人民法院、北京市劳动人事争议仲裁委员会关于审理劳动争议案件法律适用问题的解答》(京高法发〔2017〕142号 2017年4月24日实施),不再执行。
北京仲裁委定融裁决书摘要:一、北京仲裁委简介二、仲裁裁决书的含义和作用三、融裁决书的具体内容四、如何应对和执行融裁决书五、总结正文:北京仲裁委是我国知名的仲裁机构,负责处理各类经济、民事、商事等纠纷。
近日,北京仲裁委发布了一份关于融资租赁合同纠纷的裁决书,引起了广泛关注。
本文将围绕这份融裁决书,对其内容进行详细解读,并为大家提供应对和执行融裁决书的建议。
首先,我们来了解一下北京仲裁委。
北京仲裁委成立于1995年,是根据《中华人民共和国仲裁法》设立的独立、公正、专业的仲裁机构。
其主要职责是依法公正、高效地处理国内外当事人之间的经济、民事、商事等争议,维护社会经济秩序,促进社会和谐稳定。
接下来,我们来看看仲裁裁决书的含义和作用。
仲裁裁决书是仲裁机构在审理完毕案件后,根据双方当事人的主张、证据和法律规定,作出的具有法律效力的裁决。
这份裁决书对双方当事人具有约束力,双方当事人应按照裁决书的内容履行义务。
如有不履行的情况,对方当事人可以向人民法院申请强制执行。
针对这份融裁决书,我们将其具体内容进行详细解读。
融裁决书主要包括以下几个方面:一是双方当事人的基本情况,包括当事人名称、住所地、法定代表人等;二是纠纷的起因和经过,即融资租赁合同的签订、履行、解除等情况;三是仲裁请求和答辩意见,即双方当事人对纠纷的处理诉求及理由;四是仲裁庭审理查明的事实和证据;五是仲裁庭作出的裁决,包括裁决结果和理由。
在了解融裁决书的内容后,我们来看看如何应对和执行融裁决书。
首先,当事人应认真阅读裁决书,确认裁决书是否有误。
如对裁决书内容有异议,应在规定时间内向仲裁机构提出书面申请,要求纠正错误。
其次,双方当事人应按照裁决书的内容积极履行义务,避免纠纷进一步恶化。
如对方不履行裁决书,可以向人民法院申请强制执行。
最后,当事人应总结经验教训,今后在签订和履行合同过程中,注意防范法律风险,避免再次陷入纠纷。
总之,北京仲裁委发布的融裁决书为我们提供了一个生动的案例,提醒我们在商业活动中要重视合同履行和法律风险防范。
北京市仲裁委员会关于公布2013年度北京仲裁委员会科研基金立项资助项目的通知正文:---------------------------------------------------------------------------------------------------------------------------------------------------- 北京市仲裁委员会关于公布2013年度北京仲裁委员会科研基金立项资助项目的通知2013年度北京仲裁委员会科研基金项目的立项评审工作目前已经结束,经过评审组专家的严格评审,现确定以下18个研究项目为本年度北仲科研基金立项资助项目(按负责人姓氏音序排列,排名不分先后):序号负责人课题1边静争议评审制度在国外的发展情况及其在中国应用的前景2陈胜金融仲裁独立性的实证分析3高薇我国仲裁体制发展方向及改革方案研究--以上海自由贸易试验区国际商事仲裁制度构建为参照系胡晓雨共同调解在西方的发展情况及其对中国实践的启示5黄韬委托理财合同纠纷研究6黄忠顺和解裁决的性质与司法监督7刘俊海委托理财合同纠纷的法律问题研究8刘区倩合并仲裁理念与实践9鲁洋国际商事仲裁程序启动机制研究10吕新不予执行国内仲裁裁决制度解析11齐湘泉强制性规定在国际商事仲裁中的适用12宋连斌国际商事仲裁格局演变的历史考察13谭敬慧建设工程质量保修期届满后质量责任的管辖、认定与承担王千华我国仲裁体制发展方向及改革方案研究15王远捷建设工程质量保修期届满后质量责任的管辖、认定与承担16杨玲仲裁保密比较研究--从制度优势到优势制度17张舒争议评审制度的比较法研究及在我国的应用前景18张晓茹中国行业调解的困境与出路本会办公室将在近期同以上项目的负责人联系签订研究合同事宜。
感谢所有申请人对科研基金项目的积极参与和大力支持,欢迎大家继续对本项目提出宝贵意见和建议。
北京市仲裁委员会2013年11月19日——结束——。