会展中的知识产权保护
- 格式:ppt
- 大小:2.67 MB
- 文档页数:74
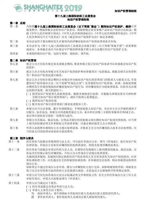
第十九届上海国际纺织工业展览会知识产权管理细则第一章总则第一条为加强第十九届上海国际纺织工业展览会(以下简称“展会”)期间知识产权保护、维持正常展览秩序,增强参展企业的知识产权意识,保障参展企业及参展产品知识产权的合法权益,根据《中华人民共和国专利法》、《中华人民共和国商标法》、《中华人民共和国著作权法》、《中华人民共和国反不正当竞争法》以及《展会知识产权保护办法》制定本规则。
第二条本办法适用于展会期间发生在展馆内的涉嫌侵犯知识产权的处理请求及咨询。
第三条本办法作为《第十九届上海国际纺织工业展览会参展手册》(以下简称“参展手册”)的重要组成部分,各参展企业应当在展会中严格依照参展手册与本办法履行知识产权保护义务。
第四条本规则所指知识产权,包括专利权、商标权、著作权。
第二章知识产权管理第五条展会主办方有权在展会前及或展会期间,要求参展方签订知识产权承诺书以加强展会知识产权的保护。
第六条展会主办方有权对参展方有关知识产权的保护和对参展项目(包括展品、展板及相关宣传资料等)的知识产权状况进行抽查。
第七条展会主办方有权在展会期间公布展会举办地知识产权行政管理部门的联系人与联系方式,并设置知识产权咨询办公室(以下简称“咨询办公室”)负责提供知识产权咨询、协调、协助处理展会期间发生在展馆现场的涉嫌侵犯知识产权行为。
对涉嫌侵权行为的处理请求,应按本办法规定的程序处理。
相关职能如下:(一) 接受知识产权权利人的处理请求,根据本规则进行处理,并根据具体情况将有关材料移交相关知识产权行政管理部门,或给予权利人处理建议;(二) 提供知识产权的咨询(三) 配合知识产权行政管理部门要求处理投诉工作。
第八条参展方应当合法参展、遵守本规则规定,不得侵犯他人知识产权,并应对主办方开展的调查予以配合。
如有违反,参展方应同意赔偿展会主办、承办单位因第三方指控参展单位和/或主办、承办单位侵权而引致的一切费用与损失。
第九条参展方对其展品、展品包装、宣传品及展位的其他展示部位拥有知识产权或有授权的,应当带上相关的权属证明文件和授权文件前来参展,以备必要时接受主办方的检查。
展会知识产权保护作者简介 周军锋先生硕士 副研究员 主要从事知识产权咨询 代理等服务 我国造纸行业展会知识产权现状及保护措施建议周军锋#!胡!?(!刘!文3!#*北京力量国际知识产权代理有限公司"北京"#$$$3"&(*中国专利信息中心"北京"#$$$==&3*中国制浆造纸研究院有限公司"北京"#$$#$(#摘!要 随着我国经济的快速发展"展会作为一种展示新产品$新技术$拓展渠道$销售$传播品牌和促进经济发展的重要平台和窗口"其重要性和价值越来越突出%知识产权的保护本质上属于对创新的保护"围绕展会知识产权的范畴和保护已经引起人们的广泛关注%本文从展会知识产权的构成$侵权形式$国内纸展知识产权现状及知识产权保护措施建议等入手"分析了我国造纸行业展会的知识产权保护问题%关键词 展会&造纸&知识产权&保护中图分类号 ;J<&_<#3*=3!!文献标识码 ?!!!"#'#$*##/=$5@*1A A2*$("&B"$=>*($#=*$(*$##!收稿日期'($#<B#$B($!修改稿#$%&8&,)M*)0()*+,(,3$%+)&:)*;&H&(80%&8M0//&8)*+,+-G NJ*6*)*+,V8#,)&11&:)0(1$%+'&%)L*,5J*,(V8$('&%#,308)%LC.8NK E2B\V24#"!!.ND F2(!6M Nn V23!#M d$4c4/3+)[$1\/"$1/#"4)/#-\/"$--$;",#-+1).$1"&S3$/"6)M"'"0M"d$4c4/3"#$$$3"& (M654/#+#"$/"\/*)1N#"4)/6$/"$1"d$4c4/3"#$$$==&3U654/#G#"4)/#-+,-.A+#.$1@$9$#1;5\/9"4","$6)M"'"0M"d$4c4/3"#$$#$(#!!O B0F1'"3&$&/3/<RLLU S Z0#XA T:F S T'n1T,T,V:F-1W WV^V P Z-0V2T Z\Z E:S Z E2T:[t A V S Z2Z0["T,V V Q,1X1T1Z2F A F210-Z:T F2T-P F T\Z:0F2W]12WZ]Z\W1A-P F[1242V]-:Z WB ES T A F2W2V]T V S,2Z P Z41V A"V Q-F2W124T,V S,F22V P A"-:Z0Z T124T,V A F P V A"W1A A V012F T124X:F2WA F2W XZ Z A T124T,V V S Z2Z01S WV^V P Z-0V2T"1T A 10-Z:T F2S V F2W^F P EV F:V0Z:V F2W0Z:V-:Z012V2T U;,V-:Z T V S T1Z2Z\12T V P P V S T EF P-:Z-V:T[XV P Z24A T Z T,V-:Z T V S T1Z2Z\122Z^F T1Z2122F T E:V U T-:V A V2T"T,V A S Z-V F2W-:Z T V S T1Z2Z\12T V P P V S T EF P-:Z-V:T[Z\V Q,1X1T1Z2A,F^V F T T:F S T V W V Q T V2A1^V F T T V2T1Z2U;,1A-F-V:F2F P[Y V A T,V S Z2A T1T EB T1Z2Z\12T V P P V S T EF P-:Z-V:T[F2W A V^V:F P S Z00Z2\Z:0A Z\12\:124V0V2T12V Q,1X1T1Z2A"-:V A V2T A1T EF T1Z2Z\12T V P P V S T EF P-:Z-V:T[127,12F t A-F B -V:0F i124V Q,1X1T1Z2F2W T,V A E44V A T1Z2A Z212T V P P V S T EF P-:Z-V:T[-:Z T V S T1Z20V F A E:V A U`V[]Z:WA'V Q,1X1T1Z2&-F-V:0F i124&12T V P P V S T EF P-:Z-V:T[:14,T&-:Z T V S T1Z2!!展会属于一种为了展示产品和技术$拓展渠道$促进销售和传播品牌而进行的宣传活动%随着我国经济实力和科技水平的不断增强"国内展会业也得到蓬勃发展%据统计"目前每年全国举行的各类展会多达3$$$多个"展会已然成为政府部门$行业组织$企业$科研院校等机构展示新产品$加强新技术交流与贸易洽谈的平台"成为推动行业或地方经济快速发展$引导支柱产业做大做强的助力器%就我国造纸行业来看"当前比较有影响力的展会主要有'中国国际造纸科技展$生活用纸国际科技展览$中国国际造纸化学品展$中国国际特种纸展$山东!国际#生活用纸及纸制卫生用品展$山东!国际#制浆造纸技术及装备展$广州国际纸业展等%国内纸展在规模持续扩大及技术含量不断增强的同时"关于纸展中涉及的知识产权方面的问题也需要引起各级组织方及参展方的密切关注%本文将从展会知识产权的构成$展会中常见的几种侵权形式$国内纸展知识产权现状及知识产权保护措施建议等方面"浅析我国造纸行业展会知识产权的保护问题%@!展会知识产权的构成@A@!组展者知识产权组展者是展会的组织者"组展者知识产权通常包. All Rights Reserved.括展会标识$展会名称$主办方商号$会展品牌$宣传语$宣传海报!图片#$展台设计$展会形象!吉祥物#等%每年全国要举行的各类展会多达3$$$多个"很多有名气$效果好$规模庞大的展会经常会遭遇+李鬼,%很多都只是把地区名字改换一下就整体盗用过去"甚至有些不良主办方未经授权直接冒用其他组织或机构名义!商号#进行虚假宣传"使大众茫然不解%对于大多数参展商和参观者来说"很难通过展览名称进行辨别"因为这些展览会的中外文名称几乎相同"或者只有细微差别%因而组展者要关心展会项目如何不要被仿冒和克隆"其主办方商号是否存在被其他机构或个人冒用的情形"做好组展者知识产权的保护%另外"当国外一些名牌展会向中国国内进行移植或者所有权发生转移时"如果法律意识不强或者处理不当"组展者也会面临后续知识产权纠纷和侵权隐患"同样需要引起重视%@A C!参展商知识产权参展商知识产权包含参展商产品和服务涉及的专利$商标$版权$商业秘密$植物新品种及其他知识产权类型%参展商应该在展会开始前提前做好商标$专利申报工作"完成著作权登记"以取得有效的权利!展览可能破坏新颖性#并能够采取所有形式的法律保护%@A D!第三方知识产权第三方是指未参与组展和参展的法人或者自然人"具体包含在展会举办国!地区#拥有合法知识产权的企事业单位$个人$社会组织等%参展商应该在展会举办前"充分做好知识产权检索和评估工作"确保要展出的产品和服务不侵犯第三方的知识产权%C!展会中常见的几种侵权形式CA@!侵犯专利权从当前国内外展会的实际情况分析"专利侵权在展会所涉知识产权案件中所占的比例最高"仿冒他人享有专利权的产品进行展示的情形相当严重"同时"参展商对其享有专利权的产品展示后被仿冒的情形也时常发生%展会的聚集效应极强"展会是企业展示最新技术$推销最新产品的平台"与此同时"在该平台上展示的个性化展品亦能吸引侵权仿冒者的眼光"仿冒者往往利用参加展会的机会获取该新颖展品的技术信息"然后对其+改头换面,或者予以直接仿制%因此"如何保护自己的产品或技术专利不通过展会产生侵权的风险"是参展企业在展出时需要防范的重要问题%CA C!侵犯商标权展会商标侵权主要表现在侵犯组展者$参展商甚至是第三方的商标权%如果看到雷同的展会"标识一模一样或者非常近似"且未经许可"则极有可能侵犯他人展会的商标权%参展企业未经权利人许可展出与他人注册商标相同和相近的产品或服务"或未经许可将他人注册商标用于自身的宣传资料$产品介绍$展位设计中"那么就可能引发公众的混淆和误认从而侵犯他人注册商标权%CA D!侵犯著作权展会展品所涉著作权纠纷主要包括展品本身的著作权纠纷"包括因推销$演示展品使用图片$目录册等宣传资料以及展位设计的著作权"或者因使用盗版软件演示展品引起的软件著作权纠纷等%展览展示设计方案或设计效果图是一种作品"应当受著作权法的保护%单纯的复制效果图行为是典型的侵犯著作权行为%同样"我国的著作权法也明确保护建筑作品"立体的展览展示台应属于建筑作品"复制展览展示台的行为"当然也是属于侵犯著作权的行为%CA E!侵犯商号权展会商号权!即厂商名称权#侵权主要体现在两个方面"一是组展者未经授权冒用其他法人主体名义进行虚假宣传$对外招商及组织展览活动"二是参展商在其参展产品5技术的展示$宣传中未经许可冒用其他品牌机构5公司名称进行虚假宣传及产品营销%D!国内纸展知识产权现状目前"我国造纸行业的转型和升级步伐不断加快"国内纸展无论规模$影响力和关注度上都达到了一个新的高度"与此同时"纸展的侧重领域及参展主体也呈多元化发展"纸展上参展的产品$设备和上下游配套服务等的整体技术含量也在不断增强%笔者结合前期调研针对当前国内纸展知识产权现状及面临的问题归纳如下'!##组展方重视程度不够%目前"国内很多纸展都是行业5地方协会!学会#或研究院所牵头组织和实施"由于行业5地方协会!学会#或研究院所所属法律!知识产权#专业人员缺失"或专业性$实践经验不足等因素"很多组展方对展会知识产权所涉及的问题总体来说比较模糊或一知半解"对其组织的纸展中潜在的知识产权风险和可能的知识产权侵权纠. All Rights Reserved.纷缺乏有效应对措施%而个别组展方因为专业性$经验不足或者纯粹从经营利益考虑"未经授权直接冒用行业协会$学会等名义进行虚假宣传和展会组织"不仅在国内及行业产生较坏影响"而且对组展者本身及参展商也会带来很多潜在的法律及知识产权风险%据报道"以上海扩展展览服务有限公司名义承办的+($#<年深圳国际生活用纸及卫生护理用品展览会,为例"存在未经允许盗用广东省造纸协会$山东省造纸协会$福建省造纸协会$浙江省造纸行业协会名义作为展会主办方或支持方"进而侵犯了后者的商号权"也受到上述行业组织的严正警告及声明%此外在实际展览中"绝大多数纸展的组展方也都没有设置相应专门的法律!知识产权#窗口或咨询台%有的纸展组展方即使与参展商签订了参展协议或合同"但是其中涉及知识产权方面的相关规定要么没有"即使有在内容和权属说明上也比较模糊"更是缺少保护展会知识产权的具体章程和规则%!(#参展商知识产权保护意识相对比较淡薄%目前国内纸展上的参展商既有国内参展商"也有国外参展商"既有造纸行业上下游原料$产品和设备的展示$也有具体细分领域综合解决方案的展示%国外参展商和国内规模较大$技术实力较强的造纸相关机构和企业"其知识产权保护意识整体比较强"在参展前会主动核实展会主办方的资质"参展过程中也会经常派遣专门的法律或知识产权人员参展并提供法律支持"从而防止遇到+李鬼,或技术泄密"或在展会中发生侵权行为时能够及时做好侵权证据收集和纠纷快速协商处理事项%然而"国内一部分中小规模参展企业"其知识产权保护意识欠缺或经验不足!比如对于参展产品或设备中涉及自主或核心技术等的内容不能及时申请专利等#"加上参展人员多数以销售$技术人员或行政人员为主"对展会的主办方资质无法及时$准确核实"及展会中可能发生的知识产权侵权或被侵权行为也缺乏针对性$有效性的应对措施%此外"国内纸展中随着越来越多科研机构的参展"其在展会上对外进行研发成果展示和技术交流环节"如果技术保密和知识产权保护意识不强或者疏忽大意"会导致技术泄密和和自主技术成果被剽窃和仿造等隐患%E!国内纸展知识产权保护措施建议EA@!组展者!##制定知识产权保护规则和保证书%纸展组织方应当从严把关$从始至终重视知识产权的保护"在招展通知书中就要对参展商提出有关知识产权保护的要求"并与参展商签订有关知识产权保护的合同或保证书"从而让参展商确保所有参展展品$产品样本和说明书及现场演示所使用的软$硬件不存在侵犯他人产品专利权和涉嫌侵权的问题"如有违反"将自愿承担一切法律责任和相应的经济损失%此外"仅仅有合同或保证书是不够的"必要时还要有展会知识产权保护具体章程和规则%对敏感产品或技术"组展方应要求参展者应提供相关产品的专利权$商标权和著作权的证明文件"对于可能侵权的产品严加封杀% !(#设立法律!知识产权#投诉站或咨询窗口%自#//<年起"中国国际贸促会纺织行业分会率先在其主办的家纺面料展上设立法律!知识产权#办公室"在展会现场提供知识产权咨询服务"调解各种产权纠纷"并向企业广泛宣传知识产权的相关法律法规%目前国内有影响力和规模较大的展会组展方都会设置专门的法律!知识产权#咨询办公室或投诉站%国内纸展组展方同样可以借鉴并因地制宜"通过设立知识产权投诉站或咨询窗口的举措"配备专业的法律!知识产权#人员"从而健全纸展组织中关于知识产权的防范机制"使得各种可能发生的投诉和纠纷有专门的渠道进行受理和调解%!3#联合政府部门现场执法%对于纸展中可能涉及的知识产权问题和风险"组展方可尝试与展会举办地所在工商局5知识产权局$专业知识产权中介机构等组成展会联合执法队伍或小组"加强对纸展期间知识产权保护的协调$监督$检查$维护展会的正常秩序"及时处理侵权投诉"依法查处知识产权违法行为"从而有效维护纸展的市场秩序"营造出公平的竞争环境%EA C!参展商!##提前核实主办方资质%参展商在参展前应该提前了解和核实展会主办方的资质是否真实"是否存在假冒或侵犯其他组织或机构商号权的行为"保证自身参展财产及权益能够最大程度得以保护% !(#严密保护"做好来访人员身份核实和登记%参展商在纸展进行中时"会不断有参加展会的人员莅临展位"观摩产品$询问一些公司和产品信息%参展商应该对来访人员的身份进行核实和登记"避免仿冒者借展会之机了解同行的新产品和新技术"甚至通过假身份了解参展商和核心技术和商业秘密等% !3#主动出击"积极维权%参展商在纸展期间如发现自己的知识产权被他人侵犯时"应如何向展会知识产权投诉站或咨询窗口投诉呢2参展的企业和个. All Rights Reserved.人可以根据侵权案件的具体类别提交相关专利$商标和著作权证明材料和证据等"同时要注意提供的对方涉嫌侵权的理由和证据应尽可能充分$准确%此外"纸展过程中遇到侵权时"参展商不仅可以向展会主办方申请救济或投诉"也可以向展会举办地的知识产权行政管理部门申请行政执法"亦可以向法院提起诉讼%I!结!语+知识产权,本身是指对+智力劳动成果!创新#,的保护"在当前国家建设+创新型国家,和+知识产权强国,的双重战略下"知识产权的保护意识已经越来越被国内外研发$创新主体所关注和重视%当前"我国造纸行业在自主产品及设备的研发$生产$制造水平上进步明显"越来越多拥有自主或核心知识产权的产品和设备不断涌现"进一步提高国外内市场竞争力%作为纸品$设备和技术展示和交流的重要平台和窗口B国内纸展"也需要组展者$参展商和参观人员等一起携起手来"为国内纸展的顺利举行和纸展规模的不断壮大营造公开$透明$尊重创新$重视知识产权保护的良好氛围%参!考!文!献)#*!陈东坡U代理两起展台设计方案侵权案件的思考)86*,T T-'55 S P EXU T Z-A E4S U S Z05T,:V F WB#<=</B#B#U,T0P U($#$U$3U$%U)(*!王瑜U展会知识产权保护U,T T-'55]]]U P F]B P1XU S Z05P]5P]q^1V]UF A-22Z g=$<=U($#$U#(U#$U)3*!C8N>12"C.8NK E2B\V24"n?H I@124"V T F P U?2F P[A1A Z\7,12V A Vc F T V2T?--P1S F T1Z2AZ2;1--124c F-V:)K*U7,12Fc EP-o c F-V:"($#&"33!"#'%<U邹!鑫"周军锋"王!镜"等U水松纸中国专利申请状况分析)K*U中国造纸"($#&"33!"#'%<U)&*!`?H I JEB012Uf V^1V]Z2c F T V2T;V S,2Z P Z4[Z\c F-V:9Z S E0V2T c:V A V:^F T1Z2F2W f V A T Z:F T1Z2D V T,Z W)K*U7,12Fc EP-o c F-V:"($#%"3"!&#'%<U康素敏U纸质文献保存和修复方法专利技术综述)K*U中国造纸"($#%"3"!&#'%<U!7c c责任编辑 吴博士$$$$$$$$$$$$$$$$$$$$$$$$$$$$$$$$$$$$$$$$$$$$$$$$消息陕西科技大学张美云教授荣获CQ@R年度国家科技进步奖二等奖!!($#=年#月=日"($#<年度国家科学技术奖励大会在北京人民大会堂隆重举行%($#<年度国家科学技术奖共授奖(<#个项目和/名科技专家"合计(=$项!人#%其中"国家最高科学技术奖(人&国家自然科学奖3"项&国家技术发明奖%%项&国家科学技术进步奖#<$项%在($#<年的评比中"陕西科技大学张美云教授作为第一完成人的项目+高性能纤维纸基功能材料制备共性关键技术及应用,获科学技术进步奖二等奖"为造纸行业唯一获奖项目%项目详情项目名称'高性能纤维纸基功能材料制备共性关键技术及应用!!主要完成人'张美云"陆赵情"王志新"杨斌"花莉"宋顺喜"夏新兴"陈建斌"骆志荣"张素风主要完成单位'陕西科技大学"烟台民士达特种纸业股份有限公司"浙江理工大学"浙江华邦特种纸业有限公司"浙江夏王纸业有限公司"宝鸡科达特种纸业有限责任公司%!!小贴士 国家科学技术奖励每年评审一次 包括国家自然科学奖 国家技术发明奖 国家科学技术进步奖 即大家习惯说的 国家三大奖 此外 还包括授予外籍科学家或外国组织的中华人民共和国国际科学技术合作奖 以及分量最重的国家最高科学技术奖. All Rights Reserved.。
印发展会知识产权保护工作方案
展会知识产权保护工作方案是指针对展会期间知识产权保护工
作的具体计划和措施。
展会作为企业开拓市场、推广产品、增加知
名度的重要平台,知识产权保护工作显得尤为重要。
该方案通常包
括以下几个方面的内容:
1. 法律政策方面,对于知识产权法律法规的宣传和解读,包括
展会期间知识产权保护相关的法律政策,以及相关法律责任的提示
和警示。
2. 展会前期准备,在展会前,组织相关部门对参展产品的知识
产权进行全面的审查和登记,确保参展产品的知识产权完整、清晰,并做好相关的保护准备工作。
3. 展会期间保护,加强展会现场的知识产权保护工作,包括加
强巡回检查、设立知识产权保护宣传点、加强知识产权保护的宣传
教育等工作。
4. 紧急应对措施,针对可能出现的知识产权侵权情况,制定相
应的紧急应对措施,包括依法维权、媒体曝光、展会组织方协助等
措施。
5. 合作交流,加强与展会组织方、知识产权保护部门、执法部门等的合作交流,共同维护展会知识产权保护的工作。
展会知识产权保护工作方案的制定和实施,可以有效保护企业的知识产权,维护市场秩序,促进展会健康有序发展。
因此,展会组织方、参展企业和相关执法部门都应该共同努力,落实好知识产权保护工作方案,共同维护展会的良好秩序和形象。
广交会的展会知识产权的投诉及处理办法在当今竞争激烈的商业环境中,知识产权的保护显得尤为重要。
广交会作为我国规模最大、商品种类最全、到会采购商最多且分布国别地区最广、成交效果最好的综合性国际贸易盛会,吸引了众多国内外企业参展。
然而,在这个盛大的展会中,也可能会出现知识产权方面的问题。
为了维护展会的正常秩序,保障参展商的合法权益,建立一套完善的知识产权投诉及处理办法至关重要。
一、广交会知识产权投诉的渠道和方式1、设立专门的投诉窗口广交会通常会在展会现场设立专门的知识产权投诉窗口,由专业的工作人员负责接待和处理投诉。
参展商或相关人员可以直接前往该窗口进行投诉。
2、在线投诉平台随着互联网技术的发展,广交会也会提供在线投诉平台,方便投诉人随时随地提交投诉材料。
投诉人需要按照平台的要求填写相关信息,上传证明文件等。
3、电话投诉广交会会公布专门的投诉电话,投诉人可以通过电话进行投诉。
但在电话投诉时,需要清晰准确地表达投诉内容。
二、投诉所需提供的材料1、投诉人的身份证明投诉人需要提供有效的身份证明,如营业执照、身份证等,以证明其合法的投诉主体资格。
2、知识产权权利证明这是投诉的关键材料之一,包括专利证书、商标注册证、著作权登记证书等,以证明投诉人拥有相关的知识产权。
3、涉嫌侵权的证据例如涉嫌侵权产品的照片、宣传资料、交易凭证等,能够清晰地显示被投诉方的侵权行为。
4、投诉书投诉书应详细说明投诉的事项、理由、要求等,格式通常包括投诉人的基本信息、被投诉人的基本信息、侵权事实的描述、相关证据的清单等。
三、广交会对知识产权投诉的受理条件1、投诉主体适格投诉人必须是知识产权的合法权利人或者其授权的代理人。
2、投诉材料齐全投诉人提供的材料应满足上述要求,且真实、有效、完整。
3、侵权事实初步成立投诉人提供的证据能够初步证明被投诉方存在侵权行为。
4、在规定的时间内投诉广交会通常会规定投诉的时间范围,投诉人必须在规定的时间内提出投诉,逾期可能不予受理。
如何保护展会知识产权近年来,中国会展经济发展迅速,知识产权保护成为这一领域的重要课题。
业内人士分析认为,加强会展行业的知识产权保护是保证中国会展行业迅速健康发展的必然选择。
故2006年3月1日起,商务部、国家工商总局、国家版权局、国家知识产权局审议通过后《展会知识产权保护办法》实施,而一些先进会展城市最近也纷纷推出会展知识产权保护政策,但令人关注的是,有关的展会侵权案件仍然屡见不鲜。
京、沪出台保护新措作为中国三大会展之都的北京,其《北京市展会知识产权保护办法》(简称《办法》)于近日公布,并将于今年3月1日起施行。
据悉,该《办法》要求,北京市知识产权局负责本市展会知识产权保护工作的统筹协调。
《办法》规定,主办方应当依法做好展会知识产权保护工作,建立健全展前审查参展项目(包括展品、展板、展台及相关宣传资料等)知识产权状况的制度,督促参展方对可能引发知识产权纠纷的参展项目进行检索。
参展方应当合法参展,配合主办方在展前对参展项目知识产权状况进行的审查工作,不得侵犯他人的知识产权。
参展项目依法应当具有相关权利证明的,参展方应当携带相关的权利证明参展;对参展项目标注知识产权标记、标识的,应当按照有关规定标注。
《办法》还要求,举办时间在3天以上,并且是政府和政府部门主办的展会、展出面积2万平方米以上的展会、在国际或者国内具有重大影响的展会情形之一的展会,知识产权行政管理部门应当进驻。
与此同时,中国另一会展都市——上海,其业界近日也极力把加强知识产权保护,推进会展品牌建设已成为行业发展重要工作。
在其上海会展行业协会大会上发表的《打造上海会展品牌建设倡议书》,要求参与企业建设和完善知识产权保护体系和品牌建设体系,加强对参展企业的知识产权保护。
而紧接着出台的《上海市会展业组展机构依法办展、创新服务公约》,则强调要建立会展保护知识产权投诉机构,协同做好知识产权纠纷的处理工作,保护知识产权权利人的合法权益。
上海会展行业协会将对会员单位履行公约情况进行检查和抽查,并奖优惩劣。
某某产业博览会知识产权保护工作实施方案一、工作目标确保某某产业博览会期间知识产权得到有效保护,维护展会的正常秩序,促进产业的健康发展,提升展会的品牌形象和公信力。
二、工作原则1、依法保护原则:严格依据国家相关知识产权法律法规,开展保护工作。
2、预防为主原则:加强宣传教育,提高参展商和观众的知识产权保护意识,预防侵权行为的发生。
3、快速处理原则:建立高效的投诉处理机制,对侵权投诉迅速响应、及时处理。
4、公正公平原则:对待所有参展商和投诉方一视同仁,确保处理结果公正合理。
三、组织架构与职责分工1、成立知识产权保护工作领导小组组长:由展会主办方的主要领导担任,负责总体协调和决策。
副组长:由相关部门负责人担任,协助组长开展工作。
成员:包括知识产权管理部门、法律部门、展会组织部门等相关人员。
2、职责分工知识产权管理部门:负责制定知识产权保护政策和方案,提供专业咨询和指导。
法律部门:处理知识产权纠纷,提供法律援助。
展会组织部门:负责展会现场的管理和协调,协助处理投诉。
四、工作流程1、展前准备对参展商进行知识产权相关培训,发放宣传资料,明确知识产权保护要求。
要求参展商签订知识产权保护承诺书。
设立知识产权咨询服务台,提供展会期间的咨询服务。
2、展会期间加强现场巡查,及时发现和制止侵权行为。
受理侵权投诉,详细记录投诉内容和相关证据。
对投诉进行初步审查,判断是否属于知识产权侵权。
对于涉嫌侵权的展品,采取临时下架、封存等措施。
3、调查处理组织专业人员对侵权投诉进行深入调查,核实相关证据。
邀请知识产权专家进行评估和鉴定。
根据调查结果,依法作出处理决定,包括责令停止侵权、赔偿损失等。
4、结果公示将处理结果在展会现场和官方网站进行公示。
对处理结果进行跟踪,确保执行到位。
五、宣传教育1、在展会官方网站、宣传手册等渠道,广泛宣传知识产权保护的重要性和相关法律法规。
2、举办知识产权保护专题讲座,邀请专家进行讲解。
3、设立知识产权保护宣传展板,展示典型案例和保护成果。
会议策划方案中的知识产权保护如何做到在当今知识经济时代,知识产权的保护愈发重要。
对于会议策划方案而言,其中可能包含了大量的创新思想、独特设计和商业机密,如果不加以妥善保护,很容易遭受侵权,给策划方带来巨大的损失。
那么,如何在会议策划方案中做好知识产权保护呢?首先,我们需要明确知识产权的范畴。
知识产权主要包括著作权、专利权、商标权等。
在会议策划方案中,通常涉及到的是著作权。
著作权保护的是作品的表达形式,如文字、图表、设计等。
在策划会议之初,就要有知识产权保护的意识。
对于策划团队内部,应当明确规定团队成员对方案中产生的知识产权的归属和使用权限。
通过签订内部协议,明确各自的权利和义务,避免日后可能出现的纠纷。
同时,对参与策划的外部人员,如合作方、顾问等,也要在合作协议中明确知识产权的相关条款。
对于会议策划方案的核心内容,如独特的主题设计、创新的流程安排、个性化的展示方式等,要尽可能以书面形式详细记录下来。
这不仅有助于在后续的保护过程中提供证据,也能使策划的思路更加清晰和完善。
在记录策划方案时,要注意保留创作过程中的相关资料,比如初稿、修改稿、讨论记录等。
这些资料能够证明方案的原创性和创作过程,在发生知识产权纠纷时具有重要的参考价值。
另外,为了增强对会议策划方案的保护力度,可以考虑对重要的部分进行版权登记。
版权登记虽然不是强制性的,但它能够为权利人提供更有力的法律证据。
在登记过程中,要确保提交的资料完整、准确,以便顺利完成登记。
在会议策划方案的展示和传播过程中,也要采取相应的保护措施。
如果需要向潜在的合作伙伴或客户展示方案,应当签订保密协议。
保密协议应明确规定对方在接触方案后不得擅自使用、披露或向第三方传播其中的内容。
在方案的展示方式上,可以采用部分展示或者模糊关键信息的方式,既能展示方案的亮点和优势,又能避免核心内容的泄露。
同时,对于通过网络传播的方案,要注意设置访问权限和密码保护,确保只有授权人员能够获取。
第1篇一、案例背景随着我国会展业的快速发展,会展活动日益增多,涉及的法律问题也日益复杂。
本案例以某国际展览会的知识产权侵权纠纷为背景,旨在分析会展活动中知识产权保护的相关法律问题。
(一)基本案情2019年,我国某城市举办了一场国际性的电子产品展览会。
在展览会上,一家名为“创新科技”的参展商展出了其自主研发的新款智能手机。
这款手机在设计、功能等方面均具有创新性,且已申请了多项专利。
然而,在展览会期间,另一家名为“先锋电子”的参展商未经许可,擅自在其展位上展示了与“创新科技”手机外观设计高度相似的另一款智能手机。
“创新科技”发现此情况后,立即向展览会组织者投诉,要求“先锋电子”停止侵权行为。
展览会组织者经调查核实后,要求“先锋电子”立即撤下侵权产品,并赔偿“创新科技”经济损失。
然而,“先锋电子”对此表示拒绝,认为其产品与“创新科技”的产品并不构成侵权。
双方因此产生纠纷。
(二)争议焦点1. “先锋电子”的产品是否侵犯了“创新科技”的专利权?2. 展览会组织者是否应承担相应的法律责任?二、案例分析(一)关于“先锋电子”是否侵犯“创新科技”的专利权1. 专利侵权判定标准根据《中华人民共和国专利法》的规定,专利侵权判定标准包括以下几个方面:(1)被控侵权产品与专利权利要求中的技术特征相同或等同;(2)被控侵权产品与专利权利要求中的技术特征在实质上相同,但采用不同的技术手段实现;(3)被控侵权产品与专利权利要求中的技术特征在实质上相同,但经过简单的改造或改变后仍能实现相同的功能。
2. 本案分析在本案中,“创新科技”的智能手机已申请了多项专利,包括外观设计专利、实用新型专利等。
根据上述专利侵权判定标准,可以得出以下结论:(1)被控侵权产品“先锋电子”的智能手机在外观设计上与“创新科技”的智能手机高度相似,属于相同或等同的技术特征;(2)在功能上,两款手机也具有相似之处,属于实质上相同的技术特征。
因此,可以认定“先锋电子”的产品侵犯了“创新科技”的专利权。
展会知识产权保护办法一、背景介绍展会作为促进经济发展和贸易交流的重要平台,吸引了大量企业和个人参展。
展会上的知识产权侵权行为却时有发生,给知识产权所有者带来了严重损失。
为了保护展会上的知识产权,制定必要的保护办法势在必行。
二、展会知识产权保护的重要性展会是展示企业创新成果和知识产权的重要平台,保护知识产权有助于激励企业创新,并促进展会的繁荣发展。
展会知识产权保护的重要性体现在以下几个方面:1. 促进创新展会是企业展示创新成果的重要场合。
只有确保知识产权的保护,才能激励企业进行创新,投入更多的资源和精力开展研发工作。
2. 提高展会的吸引力展会的吸引力在于能够吸引优秀企业和创新成果的展示。
如果知识产权无法得到保护,企业将不愿参加展会,展会的吸引力也将大打折扣。
3. 维护企业利益展会上的知识产权侵权行为会导致企业利益受损。
只有保护好知识产权,才能维护企业的合法权益。
4. 促进国际贸易展会是国际贸易的重要平台。
如果展会上的知识产权无法得到保护,将影响到国际贸易的进行,阻碍经济全球化进程。
三、展会知识产权保护办法为了保护展会上的知识产权,制定以下办法:1. 法律法规保护加强对展会知识产权侵权行为的打击力度,完善相关法律法规,明确侵权行为的界定和处罚措施。
2. 增强执法力度加大对展会现场的执法力度,加强对知识产权保护的监管。
设立专门的执法人员,加强巡查和检查,及时制止和处罚侵权行为。
3. 宣传教育通过各种方式加强对展会知识产权保护的宣传和教育。
提高参展企业和参展人员对知识产权的重视程度,增强其自觉保护知识产权的意识。
4. 依法维权鼓励知识产权所有者依法维权,加强合法维权渠道的建设。
为知识产权所有者提供便捷的维权方式和咨询服务,让知识产权保护不再成为难题。
5. 加强国际合作加强与其他国家和地区的合作,共同打击跨国知识产权侵权行为。
建立和完善跨国知识产权保护机制,加强信息共享和协作,提高知识产权保护的效果。
四、展会知识产权保护办法的制定和执行对于维护展会秩序,促进企业创新和国际贸易的发展具有重要意义。
展会知识产权保护办法展会知识产权保护办法第一章总则1.1 引言本章主要介绍展会知识产权保护办法的背景和目的,阐述展会知识产权保护的重要性,并介绍本办法的适合范围和法律依据。
1.2 术语和定义本节详细解释了与展会知识产权保护相关的术语和定义,包括知识产权、展会、侵权等,以使读者对相关概念有清晰的认识。
1.3 目标和原则本节明确了展会知识产权保护的目标和原则,包括保护权利人的合法权益、加强展会知识产权保护的组织和协调、依法打击侵权行为等。
第二章展会知识产权保护组织2.1 组织机构本节介绍了展会知识产权保护工作的组织机构,包括国家知识产权局、展会主办方、保护权利人组织等,并详细描述了各方的职责和权力。
2.2 协调机制本节阐述了展会知识产权保护的协调机制,包括开展定期会商、建立联络机构、加强信息共享等,以促进各方之间的合作和协调。
第三章展会知识产权保护措施3.1 设立知识产权保护区域本节详细介绍了在展会场地内设立专门的知识产权保护区域的重要性和具体措施,包括设立保护区域标志、加强巡查检查等。
3.2 加强宣传教育本节强调了加强展会知识产权保护宣传教育的重要性,并提出具体的措施,如组织培训讲座、发布知识产权保护手册等。
3.3 建立投诉举报机制本节介绍了建立展会知识产权投诉举报机制的必要性,并详细说明了举报流程、处理方式和保密措施。
3.4 加强执法监督本节着重针对展会领域的知识产权侵权行为加强执法监督,并介绍了执法机构的权限和措施。
第四章展会知识产权保护的法律责任4.1 行政处罚本节详细介绍了对涉嫌侵犯展会知识产权的违法行为的行政处罚措施,包括罚款、责令停产停业等。
4.2 民事责任本节侧重介绍了展会知识产权所有人可以采取的民事诉讼及索赔救济措施,以保护其合法权益。
第五章附件本章节了本所涉及的附件,包括相关法律文件、展会知识产权保护手册、举报表格等。
附件:1. 相关法律文件-知识产权法-反不正当竞争法-著作权法2. 展会知识产权保护手册-展会知识产权保护实施细则手册3. 举报表格-展会知识产权侵权举报表格第六章法律名词及注释本章了本所涉及的法律名词及其注释,以读者更好地理解相关法律概念和条款。