拉弯矫直机工艺操作规程
- 格式:doc
- 大小:22.50 KB
- 文档页数:1
矫直机安全生产操作规程矫直机是一种用于对金属材料进行弯曲、拉伸、压扁等工艺加工的专用设备,广泛应用于金属制造、建筑、机械制造等行业。
为了确保矫直机的安全生产,减少事故的发生,提高工作效率,制定了矫直机安全生产操作规程。
该规程的目的是保证操作人员的人身安全,防止设备损坏,确保生产活动的正常进行。
一、一般规定1. 严禁未经培训的人员操作矫直机,操作人员必须持有相关的操作证书。
2. 矫直机在正常工作状态下,禁止对设备进行改动或拆卸。
3. 矫直机操作前,需对设备进行检查,确保各部位运行正常,无任何故障。
4. 操作人员必须穿戴符合要求的劳动防护用品,如安全鞋、安全帽、防护手套等。
二、操作规程1. 矫直机的启动前,需检查电气设备和传动部件是否正常,对电气设备进行检修和保养。
2. 启动矫直机前,需将工件固定在工作台上,并调整夹持装置,确保工件固定牢固。
3. 操作人员在矫直机操作期间,必须集中精力,保持注意力,严禁分心或做其他事情。
4. 矫直机操作人员必须按照工艺要求设定好矫直参数,确保矫直效果符合要求。
5. 操作人员必须按照矫直机的操作方式进行操作,严禁随意调整设备参数或非法操作。
6. 在矫直机工作过程中,如果发现异常情况或设备故障,应立即停机检查,并及时上报维修部门。
7. 操作人员在矫直机操作过程中,必须保持清洁,定期清理工作区域和设备表面的杂物和油污。
三、安全防护措施1. 矫直机周围必须设置明显的安全警示标志,提醒人员注意安全。
2. 矫直机必须安装防护装置,防止工件碎片或杂物飞出伤人。
3. 矫直机操作人员必须按照规定佩戴个人防护用品,保护自己的安全。
4. 操作人员在操作过程中,必须保持身体稳定,严禁站在运动部件下方或旁边。
5. 操作人员禁止将手指、手臂等身体部位伸入矫直机的工作区域,以防发生意外事故。
四、应急措施1. 在矫直机工作过程中,如果发现异常情况或设备故障,应立即停机,并将情况上报维修部门,及时进行维修处理。
拉矫机安全操作规程拉矫机是一种用于金属材料的冷加工设备,用于改变材料的几何形状和机械性能。
为了确保工作安全,需要遵守拉矫机的安全操作规程。
下面将介绍一些常见的拉矫机安全操作规程:一、设备检查与准备1.在使用拉矫机之前,操作人员必须熟悉拉矫机的工作原理、结构和操作流程。
2.在操作拉矫机之前,需要对设备进行检查,确保设备没有故障和异常情况。
特别要检查拉矫机的防护装置是否正常运行。
3.切勿擅自操作和调整拉矫机的电气控制系统,如果发现故障或异常情况,应立即停止使用,并通知维修人员进行处理。
4.操作人员应穿着符合安全要求的劳动防护用品,如安全鞋、安全帽、护目镜等。
二、操作规程1.在使用拉矫机之前,要仔细阅读并遵守拉矫机的使用说明书和安全操作规程。
2.操作拉矫机时,必须站在稳定的位置上操作,不允许异动和跳跃操作。
3.进行材料切割和处理时,需要将手指、裸露的皮肤和可燃物等远离拉矫机的工作区域,防止发生意外伤害和事故。
4.使用拉矫机过程中需要保持操作台面清洁、整齐,避免杂物和碎片堆积。
5.在操作拉矫机时,不得随意改变设备运行参数和控制系统设置,除非经过操作人员授权和工程师的指导。
6.在拉矫机运行中遇到突发情况(如噪音、震动、异味等),应立即停止操作,并通知相关人员进行检查和维修。
7.在操作拉矫机时,应保持注意力集中,不得长时间疲劳操作,避免操作失误引发事故。
三、维护与保养1.拉矫机的保养和维护工作应按照设备说明书和维护手册进行,定期检查和保养设备,并进行维护记录。
2.在保养拉矫机时,应先切断电源,待设备完全停止运行后,再进行保养工作。
3.在保养拉矫机时,要仔细清洁设备表面和内部零部件,检查设备是否有生锈或腐蚀现象,及时处理。
4.对于拉矫机的润滑工作,要使用符合规定的润滑油,定期进行加油和换油。
5.定期检查拉矫机的电线和电气设备,确保电气接线良好,没有松动和老化现象。
通过严格遵守以上拉矫机的安全操作规程,可以保证操作人员的安全,同时延长设备的使用寿命,提高工作效率。
拉矫机安全操作规程拉矫机是一种常见的金属加工设备,用于将金属板材进行弯曲和拉伸,以改变其形状和尺寸。
然而,由于操作不当和维护不当可能会导致严重的伤害和事故发生。
因此,必须制定严格的安全操作规程,以确保操作人员的安全和设备的正常运行。
以下是拉矫机的安全操作规程。
一、操作前的准备1.在操作拉矫机前,应对设备进行彻底的检查。
检查机械部件的状态,如轴承、齿轮、输送系统等,并检查是否有松动、破损等情况。
2.检查设备的电气系统,如线路、接线、开关等是否正常工作。
3.检查模具及模具座的状态,如有任何磨损和破损,应立即更换。
4.拉矫机应安装在坚固、平稳的地面上,以确保稳定性和安全性。
5.在操作前穿戴好安全装备,如手套、护目镜、耳塞、防护服等。
二、操作时的注意事项1.在操作拉矫机过程中,不允许擅自改动设备的设置和参数,必须按照设备的操作手册进行操作。
2.不要使用超过设备容量的负载,以避免设备受损和事故的发生。
3.开始操作前,应将手放在控制器上,务必确保设备的启动、暂停和停止能够实现,以确保操作人员的安全。
4.在操作过程中,要注意观察设备并及时发现异常情况。
如发现设备有异常响声或振动等情况,应立即停机检查。
5.当操作人员需要接触移动部件时,如输送带或升降平台,应小心操作,并确保设备已停止运转。
三、设备维护1.定期检查设备的润滑系统,保证设备的正常运转。
2.对设备的电气系统定期进行检查,包括线路、接线、开关等。
3.定期清洁设备的各个部件,保持设备的清洁和良好工作状态。
4.及时更换模具及模具座,以保证模具的正常工作状态。
四、操作结束时的注意事项1.操作结束后,必须关闭设备的电源并锁定开关,以确保设备的安全。
2.清理设备的工作区域,包括废料和工具等,以确保下一次操作的安全性。
3.在设备运转过程中产生的粉尘和油脂等物质也应该清理干净,并进行正确的处理和存储。
以上是拉矫机的安全操作规程,通过遵守这些规程,可以确保操作人员的安全和设备的正常运行。
拉矫机安全操作规程前言拉矫机是一个功能强大的设备,通常用于制造或加工各种金属制品。
它可以产生高强度的力量并通过对金属板进行弯曲、剪切和拉伸等过程,实现所需的形状和尺寸。
然而,在操作这种机器时需要非常小心,因为它涉及到高风险的活动。
这份文档描述了在操作拉矫机时应遵守的安全操作规程。
操作前的准备在开始使用拉矫机之前,请确保您已经熟悉了以下方面:1.操作手册2.安全操作规程3.对机器的基本了解4.管理人员的经验指导操作过程中的安全规程1.请穿戴合适的工作服和个人防护设备穿戴。
合适的工作服应为紧身的,不能过于宽松,在机器操作时应该保持脚部的舒适度。
2.检查机器是否已经得到了适当的润滑并且工作表面已经注入了润滑剂,确保机器能够正常工作。
3.在操作拉矫机之前,请检查它是否已经接在有效的电源插口上。
4.在操作机器时,需要特别注意各种紧急停机按钮的位置,以便在需要时能立即切断机器的电源。
5.操作时,一定要特别小心操作按钮,必须遵守用户手册和指南中的指示。
动作过程中要特别注意工具的运动轨迹和工件表面的位置。
6.机器操作期间,必须保持注意力高度集中,不要干扰或与其他人交流。
一旦发现机器出现异常,请立即按下停机按钮,防止意外发生。
7.如果出现故障或系统停滞的情况,请首先停止机器的电源,然后进行维护或调整以确定故障点。
更换部件时,必须按照操作手册中的指示进行。
8.在机器操作完成后,应该将所有工具恢复到存放位置,并清除工作区上的任何金属碎片和废弃物。
警告事项1.拉矫机的操作不是一项由初学者完成的工作。
如果您没有经过适当培训和认证,请不要尝试使用这种机器。
2.操作本机器可能带来的损害、危险和不连贯性。
3.操作本机器时,一定要保留安全距离,以避免负伤。
4.操作时若有不适情况,应立即停止操作,以避免意外发生。
5.在整个工作进程中,请不要使用任何削尖或超过工作区的工具。
结论拉矫机是一种实用而强大的设备,但同时也意味着高风险。
因此,安全操作规程对任何使用这种设备的人员都非常重要。
拉矫机安全操作规程拉矫机是一种常用的工程机械设备,用于将金属材料进行拉直、拉伸、矫直等工序,具有作业效率高、操作简便等特点。
但由于其涉及到较大的力量和高速运动,必须严格遵守安全操作规程,以确保作业人员的人身安全和设备的正常运行。
下面是一份拉矫机的安全操作规程,以供参考。
一、操作前准备1. 熟悉拉矫机的结构和原理,了解相关的安全规程和操作要求。
2. 确保拉矫机设备处于良好的工作状态,如电源接地、电气控制系统正常等。
3. 工作场所必须保持整洁,防止杂物堆积和有害气体积聚。
二、个人防护1. 操作者必须佩戴符合要求的劳动防护用品,如安全帽、防尘口罩、防护眼镜、耳塞等。
2. 紧身衣、工作服必须符合防护要求,禁止穿戴宽松衣物或饰品。
三、安全操作1. 操作者在操作拉矫机前必须接受专业培训,熟悉机器控制操作和应急处理方法。
2. 操作者必须确保操作面前没有其他人员,防止意外伤害。
3. 操作者在操作拉矫机时,应专心致志,不得分心或参与其他非相关工作。
4. 拉矫机设备需要定期检查和保养,操作者应及时报修设备故障或异常现象。
5. 禁止在操作拉矫机时干涉或改变设备的运行状态,禁止进行非正常或误操作。
四、安全操作要点1. 启动拉矫机前,前后左右检查周围环境,清除可能的危险物或障碍物。
2. 启动拉矫机时,先将所有控制杆置于初始位置,确认无误后再启动电源。
3. 拉矫机的操作杆必须保持在正确的位置,不得进行随意变动或过度运动。
4. 操作者在使用拉矫机时,必须注意放松手臂和肩膀,避免因肌肉疲劳而导致操作失误。
5. 操作者在使用拉矫机时,应始终保持清醒和集中注意力,避免疲劳、饮酒等因素影响操作安全。
6. 拉矫机的操作杆和控制系统对外界环境起到屏障作用,禁止将杂物或不必要的物品放置在操作区域。
五、事故应急处理1. 发现拉矫机存在故障或异常时,立即停止操作,并及时通知相关负责人。
2. 遇到紧急情况时,立即切断电源,采取适当措施抢救伤员并确保其平安。
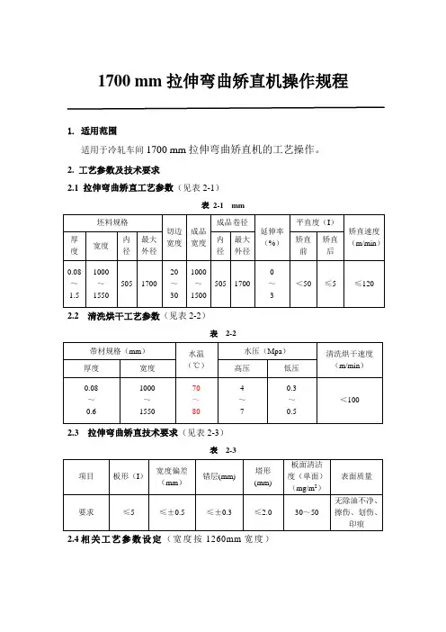
1700 mm拉伸弯曲矫直机操作规程1.适用范围适用于冷轧车间1700 mm拉伸弯曲矫直机的工艺操作。
2. 工艺参数及技术要求2.1 拉伸弯曲矫直工艺参数(见表2-1)表2-1 mm2.2 清洗烘干工艺参数(见表2-2)表2-22.3 拉伸弯曲矫直技术要求(见表2-3)表2-32.4相关工艺参数设定(宽度按1260mm宽度)3.工作前准备3.1接班后,操纵手必须认真查阅交接班记录和生产记录,了解前一班的设备运转、生产和产品质量情况。
3.2工作前,必须接照《1700 mm拉伸弯曲矫直机使用及维护规程》的要求,对设备进行全面细致的检查。
确认一切正常,方可送电。
3.3 认真检查各自动控制系统,确认其正常、信号指示正确,方可起动设备。
3.4 启动各液压系统、稀油润滑系统,并检查有关润滑部位的油流情况。
3.5 各干油润滑点注满干油。
3.6压缩空气系统处于准备工作状态。
3.7确认循环冷却系统正常。
3.8确认清洗、烘干系统正常、给定参数正确。
确认水位正常后启动加热器将水温加热到工作温度70~80℃。
3.9 清洗系统各补水口必须处于自动补水位置。
3.10认真检查蝶形刀重叠量是否符合要求,废边缠绕装置是否正常,发现问题及时处理。
3.11生产前应仔细阅读生产卡片,并核对来料上的标识与卡片是否一致,有问题时,必须经有关人员处理后方可生产。
严禁生产无标识坯料。
3.12认真清擦导辊、导路的表面,保持其清洁。
3.13 生产前应认真检查来料尺寸、板形、外观及表面质量。
厚度、宽度必须留有拉伸矫直减缩余量。
不允许有毛刺、毛边、裂边、严重磕碰伤以及板形严重超标等缺陷。
4.拉伸弯曲矫直、清洗、剪切4.1 上料前必须擦净坯料卷表面上的灰尘、清除异物。
4.2 将需拉伸矫直的铝卷吊放在料架上,开动上料小车将其送至开卷位置,待料摆正位置,锥头夹紧后对中,压头辊压下,剪断钢带,抬起引料导板,开卷机顺时针以穿带速度点动,使料头顺利进入牵引机,待料头夹住后抬起开卷机压辊。
矫直工操作规程范本第一节安全操作规程一、工作准备1.在进行矫直工作前,检查矫直机器设备是否处于正常工作状态,确保设备无故障,如有异常情况应及时报告维修。
2.穿戴符合工作要求的个人防护装备,包括安全帽、防护眼镜、防护手套等,并检查其是否完好无损。
二、操作注意事项1.在进行矫直工作时,应将注意力集中于工作任务上,不得分散注意力。
2.操作前应先熟悉矫直机的使用方法和操作规程,确保了解设备的工作原理和操作技巧。
3.矫直操作过程中,严禁穿戴松散的衣物,以免被卷入机器中造成意外伤害。
4.工作台面上不得放置杂物,以免干扰工作或引发事故。
三、操作步骤1.启动矫直机前,应确认工作台面上无人员,避免因误操作引发事故。
2.根据需要,调整矫直机的工作角度和力度,确保矫直效果符合要求。
3.将待矫直的材料放置在工作台上,并固定好,确保其稳定性。
4.根据工作要求调整矫直机的压力和速度,并按下启动按钮开始矫直操作。
5.在矫直过程中,及时观察材料的矫直状态,如发现异常情况应立即停止矫直并进行检查处理。
6.矫直结束后,关闭矫直机电源,并进行设备和工作台的清理维护,确保设备和工作区域的整洁。
第二节操作技巧规程一、原材料准备1.根据矫直需求选择合适的原材料,并检查其质量是否符合要求。
2.在进行矫直前,对原材料进行必要的加热处理,以提高其可塑性和可矫直性。
二、操作注意事项1.在矫直前,应先对矫直机进行预热,以确保设备达到正常工作温度。
2.矫直过程中,应掌握合适的加热温度和矫直力度,避免过高温度和过大力度引发材料损坏。
3.在矫直过程中,应根据材料的不同特性和要求,进行适当的喷水降温,以防止材料过热。
4.在矫直机的操作过程中,根据实际需要进行适当的调整,以确保矫直效果符合要求。
三、操作步骤1.将预热后的原材料放置在矫直机工作台上,并固定好,确保其稳定性。
2.根据矫直要求,调整矫直机的工作角度和力度,以及加热温度。
3.根据材料的特性和要求,进行适当的喷水降温,以防止材料过热。
拉矫机安全操作规程第一章总则第一条为保证操作人员的生命安全,防止设备事故的发生,制定本操作规程。
第二条本规程适用于拉矫机的操作人员,包括设备维护及保养人员。
第三条操作人员必须认真学习本规程,并遵守其规定,不得违反操作规程进行操作。
第四条操作人员应熟知拉矫机的性能、结构、原理及规定的使用范围,确保在适当的环境条件下正常操作设备。
第五条操作人员应在新员工培训后取得相关资格证书,方可独立操作拉矫机。
第六条操作人员应定期参加相关培训,提升自己的技能水平,了解最新的安全操作规程和技术要求。
第七条操作人员应遵守国家安全生产法规和规范,严禁酒后或疲劳状态下操作拉矫机。
第八条操作人员必须保持机器设备及工作环境的整洁和无障碍。
第二章操作规范第九条操作人员应对设备进行周密仔细的检查,并确保电源和仪表正常工作。
第十条操作人员应在正常环境温度、湿度和通风条件下工作,确保设备的稳定性和安全性。
第十一条操作人员应佩戴符合要求的劳保用品,如安全帽、安全鞋、手套等。
第十二条操作人员应确保设备上没有任何杂物,防止杂物引起设备故障或事故。
第十三条操作人员应按照设备的正常运行顺序进行操作,不得随意改变设备的工作模式。
第十四条操作人员不得违反工作所需的规范和程序进行操作,不得随意调节设备参数。
第十五条操作人员应严格遵守设备的安全操作规程,如禁止将身体或手部靠近工作区域,并保持警惕和专注。
第十六条操作人员应及时向上级汇报设备的故障和异常情况。
如遇到紧急情况,应立即停止操作并采取措施。
第十七条操作人员应按照规定的程序进行设备的开关机操作,不得擅自开启或关闭设备。
第十八条操作人员应定期检查设备的电源线、电缆、开关等电气部件,确保其完好无损。
第十九条操作人员离开岗位前应切断设备的电源,并对设备进行安全检查。
第三章设备保养第二十条操作人员应按照设备的保养手册和规程进行设备的日常保养和维修。
第二十一条操作人员应定期清洁设备的各个部位,如传动装置、刀盘、传送带等,确保设备的正常运转。
1850拉弯矫直机设备操作规程起草:审核:批准:泰山铝业有限公司下发执行日期 2008年月1850拉弯矫直机设备操作规程1、生产前准备:1.1 生产工试车前清擦设备,检查各辊子是否清洁、辊道是否清洁,设备周围是否清洁,保证设备运转正常后方可开机。
检查操作台各手柄动作是否灵活正确;熟悉操作台各手柄作用、意义(检查工作在空负荷试车前进行)。
1.2 维修工检查各润滑系统是否工作正常,是否处于工作状态;检查机列各设备的紧固件是否紧固;检查设备中各种电器控制装置与仪表是否符合有关施工验收的规范,各转向开关,限位开关和总开关的动作是否正确灵活;检查各电器连锁系统是否正确可靠;检查各转动部件手摇移动或手动盘车时是否灵活和无阻滞现象。
1.3 生产前检查设备的各项指数,调整各工作参数,进行穿带,达到以下标准:卷取机套筒和开卷机上的卷材都要位于机列中心线的对称位置上。
缝合机:剪切总力:500KN,工作压力:12Mpa。
废边缠绕机:最大缠绕直径:Φ800mm,最大缠绕宽度:900mm,废边卷重:最大800Kg。
高压清洗:出口压力:7.0~8.5Mpa。
出口水温:<60℃刷洗装置:循环水压力:3~5Kg/cm2。
喷射水温:<70℃。
低压清洗:纯水水温:70~85℃。
烘干单元:干燥箱最高控制温度:80℃。
卷取机:卷取张力范围:3~30KN。
压缩空气压力:0.4~0.6Mpa。
液压系统:辅助液压系统压力,开卷对中液压阀站、卷取对中液压阀站10Mpa。
2、运行操作2.1各工作参数达到要求进行穿带。
在穿带完成后,要在低速运转的情况下,及时调整张力,检查板形质量、产品表面质量,产品厚度,合格后方可生产。
2.2 张力的大小要根据来料板形、厚度情况而定,一般能将板材拉直、拉平、卷取整齐、紧密为合适,开卷、卷取过程中不得产生擦划伤。
2.3在机列运转过程中,操作人员要随时注意观察板面质量和卷取质量,发现问题及时停车处理,不得脱离岗位。
2.4一卷产品在剪切后,要进行质量全检查或抽检,检验合格,方可继续生产,不合格要查明原因处理,要详细记录产品质量状况。
拉弯矫机操作规程最后更新日期:YYYY年MM月DD日1. 引言本操作规程旨在规范拉弯矫机(以下简称矫机)的操作流程和安全操作规范,以确保员工在使用矫机时的人身安全和设备的有效运作。
2. 适用范围本规程适用于所有操作人员在使用矫机时必须遵守的规范。
包括但不限于机械领域的技术工人、操作员和维护人员。
3. 术语定义•矫机:用于拉弯金属材料以调整其形状和尺寸的设备。
•形状调整:通过矫机的操作,使金属材料的形状改变以适应特定需求。
•尺寸调整:通过矫机的操作,使金属材料的尺寸改变以符合规定的标准。
•操作人员:指受过相关培训并具备使用矫机资格的员工。
4. 安全注意事项在操作矫机前,请务必遵守以下安全注意事项:4.1 个人防护•在操作矫机前,操作人员必须佩戴符合标准的个人防护设备,包括防护眼镜、耳塞、安全鞋和防护手套等。
•长发的操作人员应该将头发绑起来,以避免被卷入设备中。
4.2 设备检查•在每次使用矫机前,操作人员必须对设备进行检查,确保其完好无损,没有松动或损坏的部件。
•确保设备的电源和控制开关处于关闭状态,防止误操作。
4.3 工作区域清理•操作人员应该保持工作区域的清洁和整洁,避免杂物或障碍物干扰操作。
•在清理工作区域时,应使用安全的清洁工具和方法,避免使用易燃或易爆物品。
4.4 操作规范•操作人员应仔细阅读并理解设备的操作手册,并按照手册中的指导进行操作。
•在操作过程中,应专注于工作并保持警觉,不得擅自离开设备或与他人闲谈。
4.5 突发事件处理•在发生突发事件(如设备故障、意外事故等)时,操作人员应立即停止操作,并寻求相关人员的帮助和指导。
5. 操作步骤以下是拉弯矫机的基本操作步骤:5.1 准备工作1.确保设备和工作区域清洁整齐,无杂物。
2.确保所有操作人员都穿戴了个人防护设备。
3.检查设备的电源和控制开关,确保处于关闭状态。
4.阅读并理解设备的操作手册。
5.2 开机准备1.打开设备的电源开关。
2.按照操作手册的指导,对设备进行预热或调整。
拉弯矫直机工艺操作规程一、工作前准备1、工作前必须按《拉弯矫直机使用维护规程》的要求对设备的各部位进行全面细致的检查,确认一切正常后,方可开车。
2、认真清擦拉弯矫直机导辊、导路及与带箔接触部位表面上的灰尘、赃物和异物,保证设备清洁。
3、按生产卡片认真核对来料合金牌号、状态、批号、数量、规格及来料质量情况,如有问题找有关人员处理后、方可投产。
4、按卡片要求,备好合格套筒。
5、需清洗时,生产前确保水量水温符合本规程要求。
二、矫直清洗1、上卷时,要精心操作,注意保护卷端面和表面(尤其是料卷底部)不受损伤,料卷表面温度超过45℃不准上机。
2、上料时,料卷要对准机列中心线涨紧,方可穿带。
卷外层落有灰尘、脏污及受损伤部分应擦净或扒掉。
3、穿带缝合时,避免接头过长,造成穿带困难。
4、试矫直时,选择合理工艺参数(张力、延伸率、压下量等),尽快稳定参数,停机在平台上检查板形、板面,确认板形、板面合格后,剪断或割断确保料头平整光滑,倒带准备正式生产。
5、上套筒前确保套筒合格,表面无异物、凸起。
打底时,料要找正打底紧实平坦,铝带必须居套筒中间,涨紧。
6、在启动时,投入张力及对中,缓慢起车,并最快达到设定工艺参数,尽量减少非正常工艺参数造成的料头料。
7、正常生产时,注意观察板形、板面情况,发现异常,如划伤、印痕、振纹、辊印、收卷不齐、清洗烘干效果不佳等,及时调整处理。
8、矫直结束时,缓慢停车,切断料头收在卷上部收紧。
厚度不小于0.40mm的带卷用塑钢带打紧,厚度小于0.40mm的带卷用胶带粘紧,避免松层。
9、清洗带材时,清洗箱水温不低于90℃,烘干箱温度不低于100℃。
挤干辊挤后,板面无水。
烘干后,板面无水迹。
清洗后板面无油污。
三、工作后处理当班生产结束后,必须将所有控制控制按钮和手柄恢复到零位,通知有关人员切断电源。
并清扫现场卫生,认真做好生产及交接班记录。
仅供参考[整理] 安全管理文书
拉矫机安全操作规程
日期:__________________
单位:__________________
第1 页共3 页
仅供参考[整理]
拉矫机安全操作规程
1、上岗前,劳保用品必须穿戴整齐。
2、机组人员到岗后对本工序设备做好安全检查。
(电气,机械,吊具及各操作按键是否正常和完好无损)检查无误后允须开机工作。
3、禁止操作人员在机器正常运转时用手或是其他工具触摸钢带或机械设备,以免把手咬入有张力的钢带之中或咬入运转的机械中,造成不必要的人身事故。
4、主机操作人员在开车前,必须得到机前人员的开车指令后,方能启动机器,严禁私自运行机器。
5、工作期间要精神集中,专心致之,不允许玩笑逗乐,玩忽职守,私自脱岗。
6、对影响安全生产的隐患和故障,要及时的通知有关人员予以排除和检修。
7、所有人员都不能站在正常运转的卷取机正面,避免高速断带造成事故的发生。
8、质检时机器必须低速运转,检查好钢带的表面质量和厚度公差。
9、必须严格遵守工艺操作规程来完成作业程序。
10、做好本责任区域的卫生,特别是及时的清理地面的油污和杂物,避免摔伤和拌倒人员。
11、天车吊料时,天车一定要放正,严禁斜拉歪拽,严禁天车超载使用。
第 2 页共 3 页
仅供参考[整理] 安全管理文书
整理范文,仅供参考!
日期:__________________
单位:__________________
第3 页共3 页。
拉矫机安全操作规程拉矫机是一种用于钢材加工的设备,主要用于将钢材进行拉伸和矫直,以提高其质量和强度。
由于其操作涉及到高速旋转的零部件和重物的移动,因此在操作过程中必须非常注意安全。
下面是拉矫机的安全操作规程,以确保工作人员的安全:一、操作前准备1. 在使用拉矫机前,必须对其进行检查和维护。
确保所有的零部件均处于良好状态,没有松动、磨损或者其他故障。
2. 检查拉矫机的电源和电气设备,确保其正常工作。
如有异常,应及时停机并进行修理。
3. 配戴个人防护装备,包括安全帽、防护眼镜、耳塞等。
确保操作人员的头部、眼睛和耳朵得到充分的保护。
二、操作过程1. 在操作拉矫机之前,必须对工作区域进行清理和整理,将杂物和障碍物清除。
确保工作区域干净整洁,没有任何滑倒或绊倒的危险。
2. 在操作拉矫机之前,必须对拉矫机周围的安全措施进行检查。
确保安全防护设备正常运行,如安全门、急停开关等。
3. 在操作拉矫机之前,必须了解拉矫机的工作原理和操作方法。
并且,工作人员应经过专业的培训和指导,掌握操作的技能和方法。
4. 在操作拉矫机之前,必须确认工作人员已经熟悉操作规程,并掌握了应急处置的知识和技能。
5. 在操作拉矫机时,工作人员必须保持集中注意力,防止任何干扰或分散注意力的因素。
三、操作注意事项1. 在操作拉矫机过程中,不得擅自调整机器的各个零部件。
如需调整或更换,必须先停机,并且由专业人员进行操作。
2. 在操作拉矫机时,必须保持身体稳定,并且不得将手、脚或其他身体部位靠近机器旋转的零部件。
3. 在操作拉矫机时,不得穿戴宽松的衣物或饰物。
并且,必须将长发盘起,以免被卷入机器。
4. 在操作拉矫机过程中,不得随意触摸机器的运动部件。
如需清洁或检查,必须先停机,并等待机器完全停下来后,才能进行相关操作。
5. 在操作拉矫机前,必须确保周围没有其他人员靠近机器。
如有需要,必须确保这些人员了解相关安全规程,并采取安全措施。
6. 在操作拉矫机过程中,如发现任何异常,如噪音、振动、异味等,都必须立即停机,并进行检查和维护。
拉矫机安全操作规程范文一、操作前准备1. 操作人员必须经过岗前培训,并获得相关证书才能进行操作。
2. 在操作前,操作人员必须仔细检查拉矫机的各个部位是否完好无损,如有异常或故障应及时报告维修人员处理。
3. 拉矫机操作前必须戴好工作服、安全帽、防护眼镜等个人防护装备。
4. 确保操作区域的道路畅通,清除杂物和其他障碍物。
5. 确保操作区域内没有其他工作人员,以避免危险发生。
二、操作过程1. 在操作过程中,操作人员必须始终保持专注和集中注意力,不可分心或玩弄手机等其他电子设备。
2. 在正式操作拉矫机之前,必须进行试车和预热,确保拉矫机运行正常。
3. 操作人员必须严格按照标准程序操作拉矫机,不得擅自改变操作流程。
4. 在操作过程中,严禁将任何身体部位靠近活动部件的区域,以免发生夹人事故。
5. 操作人员必须熟悉拉矫机各个控制按钮和手柄的用途,使用正确且合适的操作方式。
6. 当发现拉矫机出现异常声音、震动或其他故障时,操作人员应立即停机,并及时报告维修人员。
7. 在操作过程中,严禁超负荷或超时使用拉矫机,以免损坏设备或引发安全事故。
三、操作后处理1. 在操作结束后,操作人员必须仔细检查拉矫机是否有残留物,及时清理并收拾好工具和设备。
2. 操作人员必须将拉矫机归位并进行固定,以确保设备的稳定和安全。
3. 操作人员应将操作区域整理干净,清除杂物和其他障碍物,保持整洁和良好的工作环境。
4. 操作人员必须关闭拉矫机的电源开关,并断开电源,以防止任何意外开启。
5. 操作人员应及时向维修人员报告拉矫机的使用情况和存在的问题,以便进行及时维护和修理。
四、紧急情况处理1. 在紧急情况下,操作人员必须迅速采取必要的紧急停机措施,并迅速报告上级主管人员。
2. 在紧急情况下,操作人员必须全力配合其他救援人员进行紧急救援工作,确保人员的安全和生命的安全。
3. 在紧急情况下,操作人员必须按照应急预案进行操作,以减少事故损失和伤亡。
结束语拉矫机是一种常见的工业设备,但其操作也存在一定的风险和危险性。
矫直机操作规程
《矫直机操作规程》
一、目的
矫直机是用于金属板材的弯曲和矫正的设备,为了确保矫直机的安全和有效操作,制定此操作规程。
二、操作人员
1. 操作人员必须接受相关的专业培训,并持有相关的操作证书。
2. 操作人员必须了解矫直机的结构、原理和操作方法,能够熟练操作和进行日常维护。
三、操作流程
1. 开机前,操作人员需检查矫直机的电源、气源等设备是否正常。
2. 将需要矫正的金属板材放置在矫直机上,并根据需要调整矫直机的参数。
3. 启动矫直机,并观察矫直效果,根据实际情况进行调整。
4. 矫直结束后,关闭矫直机的电源和气源,清理现场。
四、安全注意事项
1. 操作人员必须戴好防护用品,如安全帽、防护眼镜等。
2. 在操作过程中,要注意避免手部或衣物被夹到矫直机的转动部件中。
3. 矫直机有特殊维护和保养周期,操作人员要按时按要求进行维护保养,以确保设备的正常使用和延长使用寿命。
五、应急措施
1. 如果在操作过程中发现设备异常或有危险情况发生,操作人员应立即停机并联系相关人员处理。
2. 如果发生意外事故,要立即向上级领导和安全管理部门报告,并采取相应的应急措施。
六、操作总结
1. 每次操作结束后,操作人员要及时作出总结和记录,包括矫直效果、设备运行情况等。
2. 对于常见的问题和故障,要进行及时分析和处理,以提高设备的稳定性和效率。
以上就是《矫直机操作规程》,希望所有操作人员都能严格遵守规程,确保设备的安全和有效使用。
拉矫机安全操作规程范本第一章总则第一条根据《中华人民共和国劳动法》、《安全生产法》及相关法律、法规和标准的规定,为确保拉矫机操作人员的人身安全和设备的正常运行,制定本安全操作规程。
第二条本规程适用于从事拉矫机操作工作的操作人员,必须遵守本规程的各项要求。
第三条拉矫机操作人员必须熟知本规程的内容,并按照规程参加相应的安全培训,取得相应的操作许可证后才能进行操作。
第四条拉矫机操作人员必须严格遵守操作规程,不得违反规程,以确保安全生产。
第五条拉矫机操作人员在操作前应检查设备是否完好,如发现设备故障或异常情况,应及时上报,并等待维修人员处理后方可进行操作。
第六条拉矫机操作过程中应保持专注,不得擅离岗位,不得私自更改操作程序。
第七条本规程的解释权归本单位所有。
第二章操作要求第八条拉矫机操作人员应熟悉拉矫机的结构、性能和操作原理,掌握操作要领和常用的操作方法。
第九条拉矫机操作人员应按照操作手册进行操作,不能随意更改操作程序或超负荷使用设备。
第十条操作人员在进行操作前应检查设备的安全保护装置是否完好,如发现异常应停止操作并上报,等待维修人员处理。
第十一条拉矫机操作人员应熟悉设备的应急停机装置和紧急情况处理方法,一旦发生事故应立即切断电源并报警。
第十二条拉矫机操作人员应经常进行设备维护保养,并做好设备巡视工作,及时发现和处理隐患。
第十三条拉矫机操作人员应保持工作区域的整洁,防止杂物和溅射物碍事或导致事故发生。
第十四条拉矫机操作人员应遵守设备规定的工作环境要求,穿戴适宜的工作服装和劳动保护用品,做好个人防护。
第三章操作流程第十五条拉矫机操作人员应按照以下操作流程进行工作:一、检查设备是否正常,如发现异常应上报并等待维修人员处理。
二、按照操作手册的要求进行设备开机准备工作,确保设备处于正常工作状态。
三、按照操作手册的要求进行设备操作,确保操作过程安全顺利。
四、注意观察设备运行情况,如发现异常应立即停机并上报。
五、操作完成后,按照操作手册的要求进行设备停机、报废等后续工作。
SNTO1适用范围:拉弯矫工序;2参考资料:拉弯矫操作使用说明书;3工器具:透明胶、裁纸刀、塞尺、千分尺、钢板尺、卷尺、铁皮剪,双面胶,记号笔,手电筒,打包机,测温仪,吊装带,砂纸,橡胶锤4劳保用品:工作服、安全帽、劳保鞋、防护手套,工作证,套袖5规程内容:5.2 生产前准备5.2.1机台人员查阅交接班记录和生产记录,了解前一班的设备运转和生产情况,按照设备点检表对设备进行全面细致的检查,完成工作交接;5.2.2工器具:透明胶、裁纸刀、塞尺、千分尺、钢板尺、卷尺、铁皮剪,双面胶,记号笔,手电筒,打包机,测温仪,吊装带,砂纸,橡胶锤5.2.3 设备启动前要仔细检查设备各部位状况和安全防护装置是否齐全可靠,液压系统的油温、油量,矫直辊单元油箱储油量,油量不足添加油料;检查压缩空气、循环水流量及压力是否正常。
各部位均正常后启动设备;5.2.4 生产前应认真清扫设备,同时对带材经过的导路上所有辊道进行仔细清擦,必要时可以使用400#或600#砂纸打磨光滑各导辊后用酒精擦拭干净;确保无辊印、擦划伤、磕印等由拉弯矫设备自身产生的表面缺陷后方可上料卷。
5.2.5 按生产料卡要求准备好纸套筒(ф505mm×成品宽度+10mm)或钢套筒。
检查纸套筒表面,确保表面以及边部光滑平整无凹凸点和灰尘,用400#或600#砂纸将表面以及边部打磨平滑,并称重;钢套筒表面无油污、脏物。
5.2.6 料卷外层落有灰尘、脏物以及在转运过程中损伤的部分要及时扒掉,并详细做好记录(损伤严重时应及时向相关领导反映);5.2.7 检查核对生产卡片与料卷实物的批卷号、合金状态、规格尺寸以及重量等是否一致;检查料卷的表面质量和端面质量是否满足生产的需要;同时检查来料的温度,来料温度必须≤50℃,防止料过热对机列上各胶辊造成损坏;5.2.8 按生产卡片要求,对圆盘剪间隙和重叠量进行微调,保证成品宽度公差在工艺卡片要求的范围内并确保切边质量合格。
拉弯矫直机工艺操作规程
一、工作前准备
1、工作前必须按《拉弯矫直机使用维护规程》的要求对设备的
各部位进行全面细致的检查,确认一切正常后,方可开车。
2、认真清擦拉弯矫直机导辊、导路及与带箔接触部位表面上的
灰尘、赃物和异物,保证设备清洁。
3、按生产卡片认真核对来料合金牌号、状态、批号、数量、规
格及来料质量情况,如有问题找有关人员处理后、方可投产。
4、按卡片要求,备好合格套筒。
5、需清洗时,生产前确保水量水温符合本规程要求。
二、矫直清洗
1、上卷时,要精心操作,注意保护卷端面和表面(尤其是料卷
底部)不受损伤,料卷表面温度超过45℃不准上机。
2、上料时,料卷要对准机列中心线涨紧,方可穿带。
卷外层落
有灰尘、脏污及受损伤部分应擦净或扒掉。
3、穿带缝合时,避免接头过长,造成穿带困难。
4、试矫直时,选择合理工艺参数(张力、延伸率、压下量等),尽快稳定参数,停机在平台上检查板形、板面,确认板形、板面合格后,剪断或割断确保料头平整光滑,倒带准备正式生产。
5、上套筒前确保套筒合格,表面无异物、凸起。
打底时,
料要找正打底紧实平坦,铝带必须居套筒中间,涨紧。
6、在启动时,投入张力及对中,缓慢起车,并最快达到设定工
艺参数,尽量减少非正常工艺参数造成的料头料。
7、正常生产时,注意观察板形、板面情况,发现异常,如划伤、印痕、振纹、辊印、收卷不齐、清洗烘干效果不佳等,及时调整处理。
8、矫直结束时,缓慢停车,切断料头收在卷上部收紧。
厚度不
小于0.40mm的带卷用塑钢带打紧,厚度小于0.40mm的带卷用胶带粘紧,避免松层。
9、清洗带材时,清洗箱水温不低于90℃,烘干箱温度不低于100℃。
挤干辊挤后,板面无水。
烘干后,板面无水迹。
清洗后板面
无油污。
三、工作后处理
当班生产结束后,必须将所有控制控制按钮和手柄恢复到零位,通知有关人员切断电源。
并清扫现场卫生,认真做好生产及交接班记录。