煤炭特有工种职业技能鉴定相关编码解读
- 格式:doc
- 大小:28.00 KB
- 文档页数:1
煤炭特有工种职业技能鉴定《采煤机司机》高级工(三级)理论考试试卷(A卷)工种代码:601030503注意事项:1、答题前在试卷及答题卡规定的位置上,准确书写姓名、单位、准考证号、工种代码;2、必须用2B铅笔将正确答案填涂到答题卡上对应的题号中,不允许用钢笔或圆珠笔填涂,在试卷内填涂答案无效,修改时使用塑料橡皮擦除干净;3、不得在答题卡四周的图像定位点上及周围作如何标记;4、要保持答题卡的整洁,不能折叠或弄破;5、本份试卷共2道大题,满分100分,考试时间为90分钟。
一、判断题(每题1分,共30分,将正确的答案在答题卡中填涂“A”,错误的填涂“B”):1.采煤机的控制按钮,必须安设在靠采空区一侧,可以不用防护罩。
2.更换截齿或距滚筒实线3m以内有人工作时,都必须切断电源,并打开离合器。
3.矿井瓦斯是指矿井中主要由煤气为主构成的有害气体的总称。
4.由于甲烷占瓦斯总量的80-90%,所以习惯上将甲烷称为矿井瓦斯。
5.瓦斯爆炸的基本条件中,瓦斯浓度爆炸的界限是10-16%。
6.瓦斯爆炸的条件中氧气浓度大于12%。
7.煤尘是指在煤矿井下生产过程中产生的直径小于1-5mm煤炭细微颗粒。
8.矿井中的粉尘是指煤尘的总称。
9.引爆煤尘爆炸的温度一般为700~800℃。
10.矿井火灾发生的条件有可燃物,引火源和燃烧所需的空气三个条件缺一不可。
11.中心投影不能反映出物体的真实大小。
12.一个完整的液压系统均包括五个基本线部分。
13.液压传动的优点之一是能在很大范围内实现无级变速。
14.油液中渗入空气后,容易引起震动和噪音,使运转不平稳。
15.单向阀一般都由阀体、阀片、弹簧等组成。
16.液压油是有良好的润滑作用,特别是在高压、高速、高温条件下,也要保持良好的润滑性能。
17.电路是由电源和负载两部分组成。
18.导体中的正负电子在电场力的作用下定向移动形成电流。
19.欧姆定律有部分电路的欧姆定律和全电路欧姆定律。
20.电功率是单位时间内所做的功率。
第五届全国煤炭行业职业技能竞赛技术方案第五届全国煤炭行业职业技能竞赛技术方案综采修理电工一、竞赛项目2020年中国平煤神马集团“中国平煤神马杯”第五届全国煤炭行业职工职业技能竞赛综采修理电工竞赛,分理论和实际操作考试两个部分进行。
理论考试成绩占总成绩的30%,实际操作成绩占总成绩的70%。
理论考试和实际操作均以综采修理电工高级工应知应会为依据。
1、理论考试范畴:(1)煤炭行业特有工种职业技能鉴定培训教材《综采修理电工》(初级、中级、高级)和《综采修理电工》(技师、高级技师)中的高级工和技师两个等级(煤炭工业出版社)。
(2)《煤矿安全规程》(2011年版)2、实际操作项目:(1)《可编程操纵器原理及逻辑操纵》林育兹等著,2006年机械工业出版社。
(2)《松下电工FP系列可编程操纵器编程手册》松下电工(中国)。
(3)《煤矿矿井机电设备完好标准》(1987年版)。
(4)QJZ-630/1140-4(青岛天信电器)开关说明书。
(5)《煤矿电工手册》等。
二、评分方法实际操作部分以技能考核为主,安全文明操作在操作过程中进行考核,不单独命题。
1、实际操作配分标准2、科目一、二评分表(后附)三、竞赛设备、工具及材料说明1、竞赛用设备材料说明(1)QJZ-630/1140-4矿用隔爆兼本质安全型组合开关,内部配有松下FPG-C32型可编程逻辑操纵器用于程序操纵,并随开关带有说明书一本。
(2)编程用笔记本电脑(带有松下PLC编程软件)。
(3)松下RS232专用数据线,附带DB9双母直连线(编程传输用)。
(4)操纵箱(可控4回路),附带原理图接线图。
(5)多芯操纵电缆(MKVVR-10×0.75,四根)。
注:组委会提供井下服装、胶靴、安全帽、毛巾、矿灯、自救器、便携式瓦检仪,以及操作用停送电牌、操纵箱接线图、开关所配同规格型号保险管及部分配件、放电母线、5mm、6mm、10mm内六方扳手、12寸活扳手、接线腔密封圈(每台5个)、接线用号码管、及叉形预绝缘端头、绝缘胶带、隔爆面防锈油、碳素笔、A4纸张等。
广西职业资格证书编码规则广西职业资格证书编码规则是采用16位数字编码,从左至右的含义是:
●第1-2位为证书核发年份代码,取核发年份的后两位数字。
●第3-4位为省、自治区、直辖市或国务院行业部门代码。
●第5-6位为发证地市代码,与机构编码第3-4位取值相同。
●第7位为机构识别代码,取值为0-4,依次表示:0职业技能鉴定
(指导)中心;1国家职业技能鉴定所;2地方职业(工种)鉴定中心;3特有工种职业技能鉴定站;4工人考核委员会或企业内鉴定机构。
●第8-10位为鉴定机构序列号,由各地人力资源和社会保障部门根
据统一的规则和标准进行生成,确保每个证书编号都是唯一的。
●第11位为证书类别等级,1是一级(高级技师),2是二级(技
师),3是三级(高级工),4是中级,5是初级。
●第12-16位为证书顺序编号。
以上信息仅供参考,具体编码规则可能因地区和具体情况而有所不同。
如需准确信息,可咨询广西当地相关部门或查阅相关文件。
职业技能鉴定工种目录煤炭行业工种鉴定范围:鉴定等级:初、中、高采煤工(41-001) 注浆注水工(41-036)矿灯管理工(41-090)支护工(41-002) 井下钻探工(41-037) 煤矿机安装工(41-093)爆破工(41-003) 矿山救护工(41-038)采掘电钳工(41-094)采煤机司机(41-006)矿山火药库工(41-039)综采维修钳工(41-095)液压支架工(41-007)主扇风机操作工(41-043) 矿井维修钳工(41-096)输送机操作工(41-008)推土犁司机(41-044)露天采剥机械机修工(41-100) 液压泵工(41-009)挖掘机司机(41-045)煤矿电气安装工(41-101)钻车司机(41-016)钻孔机操作工(41-047) 露天采剥机械电修工(41-102)矿用重型汽车司机(41-048)安全仪器监测工(41-103)主提升机操作工(41-020)电机车司机(41-023) 煤矿输电线路工(41-049)综采维修电工 (41-104)瓦斯检查工(41-029) 矿用重型汽车轮胎修换工(41-050)矿井维修电工(41-106)矿井通风工(41-030) 重介质分选工(41-065) 火工品检验工(41-112)矿井测风工(41-031)洗选集中控制操作工(41-073) 煤质化验工(41-115)矿井测尘工(41-032)矿山地质工(41-088)采制样工(41-116)矿井防尘工(41-033)矿山测量工(41-089) 安全检查工(员)(41-118) 巷修工(41-035)国家通用工种鉴定范围:鉴定等级:初、中、高电工汽车驾驶员管道工电焊工汽车修理工叉车司机仓库保管员泵站操作工起重机操作工机修钳工。
2018年煤炭行业职业技能水平评价工种目录类 别 编号工种名称及编码 1井下采煤机司机(MJG-01-01-01)(大典编码:6-16-01-05-001)2 井下钻机司机(MJG-01-01-04)(大典编码:6-16-01-05-004) 3 井下采煤工(MJG-01-01-05)(大典编码:6-16-01-05-005) 4 爆破工(MJG-01-01-09)(大典编码:6-29-02-07) 采煤类 5 采煤设备安撤工(MJG-01-02-06)6 井筒掘砌工(MJG-02-01-02)(大典编码:6-16-01-04-002)7 巷道掘砌工(MJG-02-01-04)(大典编码:6-16-01-04-004)8 装岩机司机(MJG-02-01-05)(大典编码:6-16-01-04-005)9 综掘机司机(MJG-02-01-06)(大典编码:6-16-01-04-006) 10 钻车司机(MJG-02-01-07)(大典编码:6-16-01-04-007) 11 巷修工(MJG-02-01-09)(大典编码:6-16-01-04-009) 12 抓岩机司机(MJG-02-01-10)(大典编码:6-16-01-04-010) 13 凿岩工(MJG-02-01-12)(大典编码:6-29-02-06) 掘进类 14 矿山工程检查验收工(MJG-02-02-01)矿井供电类 15 送配电线路检修工(MJG-03-01-06)(大典编码:6-29-02-12-002)16 翻罐工(MJG-04-01-01)(大典编码:6-16-01-07-001) 17 矿山电机车司机(MJG-04-01-02)(大典编码:6-16-01-07-002)18 矿井轨道工(MJG-04-01-03)(大典编码:6-16-01-07-003) 19 矿车修理工(MJG-04-01-05)(大典编码:6-16-01-07-005) 20 绞车操作工(MJG-04-01-06)(大典编码:6-16-01-07-006) 21 电机车修配工(MJG-04-01-07)(大典编码:6-16-01-07-007) 22 蓄电池充电工(MJG-04-01-08)(大典编码:6-16-01-07-008) 23 架线维护工(MJG-04-01-10)(大典编码:6-16-01-07-010) 24 无极绳牵引车司机(MJG-04-01-12)(大典编码:6-16-01-07-012)25 井下胶轮车司机(MJG-04-01-14)(大典编码:6-16-01-07-014)26 翻车机司机(MJG-04-01-15)27 主提升机操作工(MJG-04-02-01)(大典编码:6-16-01-08-001)28 把钩信号工(MJG-04-02-02)(大典编码:6-16-01-08-002) 29 带式输送机操作工(MJG-04-03-01)30 给煤机操作工(MJG-04-03-02)运输与 提升类 31 刮板输送机司机(MJG-04-03-04)32 矿井通风操作工(MJG-05-01-01)(大典编码:6-16-01-09-001)33 矿井测风工(MJG-05-01-02)(大典编码:6-16-01-09-002) 34 主扇风机操作工(MJG-05-01-03)(大典编码:6-16-01-09-003)35 通风维护工(MJG-05-01-04)(大典编码:6-16-01-09-004) 通风安全类 36通风调度工(MJG-05-01-06)37 风筒修补工(MJG-05-01-07) 38 瓦斯防突工(MJG-05-02-02)(大典编码:6-16-01-10-003) 39 瓦斯泵工(MJG-05-02-03)(大典编码:6-16-01-10-004) 40 瓦斯检查工(MJG-05-02-04)(大典编码:6-16-01-10-005) 41瓦斯抽放工(MJG-05-02-05)(大典编码:6-16-01-10-006) 42矿井防灭工(MJG-05-02-06)(大典编码:6-16-01-10-007) 43矿井防尘工(MJG-05-02-08)(大典编码:6-16-01-10-009) 44矿井测尘工(MJG-05-02-09)(大典编码:6-16-01-10-010)通风安全类 45管路安装工(MJG-05-02-10) 46矿井维修电工(MJG-06-01-01) 47采掘机械维修电工(MJG-06-01-02) 48井下配电工(MJG-06-01-03) 49电气设备安装工 L (MJG-06-01-04)(大典编码:6-29-03-02) 50矿灯维修工(MJG-06-01-05) 51煤矿试验电工(MJG-06-01-06) 52煤矿高压电工(MJG-06-01-07) 53抽放泵站检修电工(MJG-06-01-08) 54高压电缆修理工(MJG-06-01-11) 55矿用大型设备电机维修工(MJG-06-01-12) 56选煤设备电工(MJG-06-01-13) 57矿井维修钳工(MJG-06-02-01) 58采掘机械维修钳工(MJG-06-02-02) 59机械设备安装工(MJG-06-02-03)(大典编码:6-29-03-01) 60井下安装电钳工(MJG-06-02-04) 61胶带运输、破碎、转载系统机修工(MJG-06-02-06) 煤矿机械设备维修类 62 采掘电钳工(MJG-06-02-11)63 风机操作工(MJG-07-01-02)(大典编码:6-28-02-07) 压风与 排水类 64 司泵工 (MJG-07-02-07)(大典编码:6-28-03-04)65 矿山测量工(MJG-08-01-01)66 矿图绘制工(MJG-08-01-02)67 矿井地质工(MJG-08-01-03)68 矿井水文地质工(MJG-08-01-04)69 矿井物探工(MJG-08-01-05)地测类 70 井下探放水钻工(MJG-08-01-06)信息化类 71 安全仪器监测工(MJG-09-03-02)(大典编码:6-16-01-11-002)72 采制样工(MJG-10-01-01)73 浮沉工(MJG-10-01-02)74 煤质化验工(MJG-10-01-03)75 煤质稽查工(MJG-10-01-04)76 巷道清理工(MJG-10-03-01)煤质化验、火工品制造及井下普工类 77放煤工(MJG-10-03-02)78 验收工(MJG-10-03-03) 煤质化验、火工品制造及井下普工类 79看守工(MJG-10-03-04) 80钻孔机司机(MLT-01-01)(大典编码:6-16-01-01-001) 81露天采矿单斗铲司机(MLT-01-03)(大典编码:6-16-01-01-003)82露天矿采矿前装机司机(MLT-01-05)(大典编码:6-16-01-01-005) 83矿用发电车操作工(MLT-01-12)(大典编码:6-16-01-01-012)84 矿用重型卡车轮胎换修工(MLT-02-03)(大典编码:6-16-01-02-003)85 露天生产调度员(MLT-02-04)86 平路机司机(MLT-03-03)(大典编码:6-16-01-03-003) 87 履带运输车司机(MLT-03-08)(大典编码:6-16-01-03-008) 88 露天采矿推土机司机(MLT-03-13)89 矿用重型汽车司机(MLT-04-01)(大典编码:6-30-01-01-001)90 炸药车司机(MLT-04-02)(大典编码:6-30-01-01-002) 露天生产类 91 洒水车司机(MLT-04-03)(大典编码:6-30-01-01-004) 92 选煤工(MXX-02-01)(大典编码:6-16-01-15-001)93 重介质分选工(MXX-02-02)(大典编码:6-16-01-15-002) 94 浮选工(MXX-02-03)(大典编码:6-16-01-15-004)95 跳汰选煤工(MXX-02-09)96 选矿过滤脱水工(MXX-03-01)(大典编码:6-16-01-16-001 ) 97 选煤干燥工(MXX-03-02)(大典编码:6-16-01-16-002 ) 98 离心机脱水工(MXX-03-03)99过滤机脱水工(MXX-03-04) 100 压滤工(MXX-03-05)101 换布工(MXX-03-06)102 脱水、脱介筛操作工(MXX-03-08)103 脱水斗提机操作工(MXX-03-09)104 水煤浆制备工(MXX-05)(大典编码:6-10-03-04) 105 选煤集中控制操作工(MXX-06)煤炭洗选类 106 选煤调度员(MXX-06-03)107 电气值班员L (MFD-01-01)(大典编码:6-28-01-06 ) 108 厂用电值班工(MFD-01-02) 109 变电检修工(MFD-01-07) 110 继电保护工(MFD-01-08) 111 热工仪表检修工(MFD-01-09) 112 燃机运行工(MFD-02-01) 113 余热锅炉运行工(MFD-02-02) 114 预处理运行工(MFD-02-03) 115 燃机检修工(MFD-02-05)煤层气发电类116 水泵运行工(MFD-02-06)117 水汽化验工(MFD-02-07) 118 油质化验工(MFD-02-08)煤层气发电类 119 水处理运行工(MFD-02-09)120 煤层气固井工(MKF-01-02)(大典编码:6-16-02-09 -002) 121 煤层气排采工(MKF-01-04)(大典编码:6-16-02-09 -004) 122 煤层气修井工(MKF-01-05)(大典编码:6-16-02-09 -005) 123 煤层气集输工(MKF-01-06)(大典编码:6-16-02-09 -006) 124 煤层气加压工(MKF-01-07)(大典编码:6-16-02-09 -007) 125 管道维护工(MKF-01-11)126 计量检测工(MKF-01-12)127 钻井液工(MKF-02-01)(大典编码:6-16-02-02-002) 128 随钻测量工(MKF-03-03)(大典编码:6-16-02-03-003)129 测井工(MKF-04-01)(大典编码:6-16-02-06 -002) 130 录井工(MKF-04-02)(大典编码:6-16-02-06 -001) 131 排采设备维护工(MKF-05-03)132 加气工(MKF-06-03)133 液化操作工(MKF-07-01)134 液化充装工(MKF-07-02)煤层气开发作业类 135 液化煤层气仪控维护工(MKF-07-03)136 下料工(MTY-01-08)(大典编码:6-18-01-10)137 铆工(MTY-01-09)(大典编码:6-18-01-11) 138 镀层工(MTY-03-01)(大典编码:6-18-03-01)通用机械制造、维修人类 139 涂装工(MTY-03-03)(大典编码:6-18-03-03)。
职业技能鉴定编码规则一、机构编码机构编码包括职业技能鉴定(指导)中心、职业技能鉴定所(站)、工人考核委员会或企业内职业技能鉴定单位等机构的代码。
机构编码采取8位数字代码,从左至右的含义分别是:(一)第1、2位为省级以上劳动保障部门或和行业代码,取值参见劳动和社会保障部、各省级以上劳动保障部门和行业部委代码表(简称代码表);(二)第3、4位为地市级代码,由省级职业技能鉴定(指导)中心确定;(三)第5位为考核机构识别代码,取值为0—4,依次表示:0.职业技能鉴定(指导)中心;1.国家职业技能鉴定所;2.地方职业技能鉴定站;3.行业特有工种职业技能鉴定站;4.工人考核委员会或企业内职业技能鉴定单位(四)第6—8位为考核机构代码,由三位数字(不足三位时在前面加零补足)组成,代码在地市或部门所辖范围内排序号。
例1(地方):1001200310 为江苏省01 为南京市 2 为地方鉴定站003 为第003号鉴定站例2(行业):7200301872 为烟草行业00 烟草行业没有二级中心,代码取003 为行业特有工种鉴定站018 为第018 鉴定站二、职业资格证书编码职业资格证书编码采取16位数字代码,从左至右的含义分别是:(一)第1、2位为证书核发年份代码,取核发年份的后两位数字;(二)第3、4位为省级以上劳动保障部门或行业代码,取值见代码表;(三)第5、6位为发证地市级代码,取值与机构编码为第3、4位取值相同;(四)第7位为机构识别代码,取值为0—4,依次表示:0.职业技能鉴定(指导)中心;1.国家职业技能鉴定所;2.地方职业技能鉴定站;3.行业特有工种职业技能鉴定站;4.工人考核委员会或企业内职业技能鉴定。
(五)第8—10位为鉴定机构序列号,由三位数字(不足三位时在前面加零补足)组成,此序列号与机构编码6—8位取值相同;(六)第11位为证书类别(等级)代码,取值为1—5,依次表示:1.中华人民共和国职业资格证书(五级)初级技能;2.中华人民共和国职业资格证书(四级)中级技能;3.中华人民共和国职业资格证书(三级)高级技能;4.中华人民共和国职业资格证书(二级)技师;5.中华人民共和国职业资格证书(一级)高级技师。
工程技术领域专业技术职称与职业(工种) 职业技能评价对应表(试行)6-16-02 (GBM61602) 石油和天然气开采与储运人员6-17-08 (GBM61708) 半导体材料制备人员6-17-10 (GBM61710) 硬质合金生产人员6-18-03 (GBM61803) 机械表面处理加工人员6-18-04 (GBM61804) 工装工具制造加工人员6-19-01 (GBM61901) 五金制品制作装配人员6-20-01 (GBM62001) 通用基础件装配制造人员6-20-03 (GBM62003) 金属加工机械制造人员6-20-04 (GBM62004) 材料搬运设备制造人员6-20-05 (GBM62005) 泵、压缩机、阀门及类似机械制造人员6-20-06 (GBM62006) 烘炉、水处理、衡器等设备制造人员6-21-04 (GBM62104) 电子专用设备装配调试人员6-22-01 (GBM62201) 汽车零部件、饰件生产加工人员6-22-02 (GBM62202) 汽车整车制造人员6-24-01 (GBM62401) 电机制造人员6-24-02 (GBM62402) 输配电及控制设备制造人员6-24-03 (GBM62403) 电线电缆、光纤光缆及电工器材制造人员6-24-05 (GBM62405) 家用电力器具制造人员6-24-07 (GBM62407) 照明器具制造人员6-25-01 (GBM62501) 电子元件制造人员6-25-02 (GBM62502) 电子器件制造人员6-25-04 (GBM62504) 电子设备装配调试人员6-27-01 (GBM62701) 废料和碎屑加工处理人员6-30-05 (GBM63005) 通用工程机械操作人员6-31-01 (GBM63101) 机械设备修理人员6-31-03 (GBM63003) 检验试验人员山东省人力资源和社会保障厅办公室2020年n月18日印发校核人:刘海鹏。
煤炭特有工种职业技能鉴定相关编码解读
一、山西煤炭职业技能鉴定中心代码
81050000(8位数组成)
1—2位(81). 煤炭行业代码
3—4位(05). 山西代码
5—8位(0000). 序列号代码
二、煤炭职业技能鉴定站代码(8位数组成)
例:阳煤集团职业技能鉴定站代码
81053016
1—2位. 行业代码
3—4位. 省地市代码
第5 位. 特有工种代码
6—8位. 阳煤集团鉴定站机构序列号
三、煤炭行业职业技能鉴定考评员编码(11位数组成)
例:04810520001
1—2位. 年份代码
3—4位. 行业代码
5—6位. 省地代码
第7 位. 考评员等级代码(2为考评员,
1为高级考评员)
8—11位. 序列号代码四、试卷编码(15位数组成)
例:040812814100131
1—6位. 年月日代码
7—8位. 行业代码
9—13位. 专业工种代码
第14 位. 等级代码(1—5级)
第15 位. 试卷编号
五、准考证编号(19位数组成)
例:0406188105301600001
1—6位. 年月日代码
7—14位. 鉴定站机构编码
15—19位. 序列号代码
六、资格证书编码(16位数组成)
例:0481053016300099
1—2位. 年份代码
3—4位. 行业代码
5—6位. 省地代码
第7 位. 特有工种代码
8—10位. 鉴定站代码
第11 位. 级别代码(1—5级)
12—16位. 证书编号
山西煤炭职业技能鉴定中心制。
国家煤炭工业局关于印发《煤炭职业技能鉴定工作规则》的通知文章属性•【制定机关】国家煤炭工业局(已撤销)•【公布日期】2000.04.19•【文号】煤企改字[2000]第69号•【施行日期】2000.04.19•【效力等级】部门规范性文件•【时效性】现行有效•【主题分类】行政机构设置和编制管理正文国家煤炭工业局关于印发《煤炭职业技能鉴定工作规则》的通知(2000年4月19日煤企改字〔2000〕第69号)各省、自治区、直辖市煤炭管理部门,有关煤炭企业:《煤炭职业技能鉴定工作规则》已经劳动和社会保障部审批同意,现印发给你们。
请结合实际情况,建立健全职业技能鉴定机构和规章制度,加强与当地劳动保障部门的联系,切实组织好煤炭企业职业技能鉴定工作,并定期向局企事业改革司和职业技能鉴定指导中心汇报职业技能鉴定工作进展情况。
中华人民共和国劳动和社会保障部关于同意《煤炭职业技能鉴定工作规则》的函(劳社部函〔2000〕65号二OOO年三月十六日)国家煤炭工业局:你局《关于报批(煤炭职业技能鉴定工作规则)的请示》(煤办字〔2000〕第13号)收悉。
经研究,同意《煤炭职业技能鉴定工作规则》。
请你们按照有关规定,结合本行业的实际情况,认真组织好煤炭职业技能鉴定工作。
在工作中主动与当地劳动保障部门加强联系,推动煤炭职业技能鉴定工作的顺利进行。
请你局职业技能鉴定机构定期向我部培训就业司和职业技能鉴定中心通报开展职业技能鉴定工作情况。
煤炭职业技能鉴定工作规则第一章总则第一条为适应社会主义市场经济发展的需要,全面推出煤炭职业技能鉴定工作开展,促进职业技能鉴定工作的制度化、规范化、标准化,根据劳动和社会保障部《职业技能鉴定规定》,制定本规则。
第二条本规则适用于从事煤炭特有工种职业技能鉴定的机构和人员。
第三条本规则所称职业技能鉴定是指对劳动者进行初级工、中级工、高级工、技师和高级技师职业资格的考评。
第二章煤炭工业职业技能鉴定指导中心第四条煤炭行业职业技能鉴定工作,由煤炭工业职业技能鉴定指导中心(以下简称“煤炭指导中心”)负责组织实施。
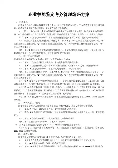
职业技能鉴定考务管理编码方案一、机构编码机构编码包括各级职业技能鉴定指导中心、职业技能鉴定所9站)、工人考核委员会等机构的编码。
机构编码采用8位数字代码,从左至右的含义分别是:(一)第1、2位为省级以上劳动保障部门或行业部门(集团公司)代码,取值参见劳动保障部、省(市)劳动保障部门和行业部门(集团公司)职业技能鉴定代码表(见附件2,以下简称代码表)。
(二)第3、4位为地市级代码,由省级职业技能鉴定指导中心确定,没有地市级的取值00。
(三)第五位为鉴定机构识别代码,取值为0-4,依次表示:“0”为职业技能鉴定指导中心;“1”为国家职业技能鉴定所;“2”为地方职业技能鉴定站;“3”为行业特有工种职业技能鉴定站;“4”为工人考核委员会。
(四)第6-8位为三位数字组成的鉴定机构序号,鉴定机构在地区或行业部门(集团公司)所辖范围内排序,凡不足三位的序号,在前面加零补足三位代码。
二、职业资格证书编码职业资格证书编码采取16位数字代码,从左至右的含义分别:(一)第1、2位为证书核发年份代码,取核发年份的后两位数字。
(二)第3、4位位省级以上劳动保障部门或行业部门(集团公司)代码,取值见代码表。
(三)第5、6位为地市级代码,取值与机构编码第3、4位取值相同。
(四)第7位位鉴定机构识别码,取值为0-4,依次表示:“0”为职业技能鉴定指导中心;“1”为国家职业技能鉴定所;“2”为地方职业技能鉴定站;“3”为行业特有工种职业技能鉴定站;“4”为工人考核委员会。
(五)第8-10位三位数字组成的鉴定机构序号,鉴定机构在地区或行业部门(集团公司)所辖范围内排序号,凡不足三位的序号,在前面加零补足三位代码,取值与机构编码第6-8位相同。
(六)第11位为证书类别(等级)代码,取值为1-5,依次表示:“1”为国家职业资格一级(高级技师);“2”为国家职业资格二级(技师);“3”为国家职业资格三级(高级技能);“4”为国家职业资格四级(中级技能);“5”为国家职业资格五级(初级技能)。
煤炭特有工种职业技能鉴定相关编码解读
一、山西煤炭职业技能鉴定中心代码
81050000(8位数组成)
1—2位(81). 煤炭行业代码
3—4位(05). 山西代码
5—8位(0000). 序列号代码
二、煤炭职业技能鉴定站代码(8位数组成)
例:阳煤集团职业技能鉴定站代码
81053016
1—2位. 行业代码
3—4位. 省地市代码
第5 位. 特有工种代码
6—8位. 阳煤集团鉴定站机构序列号
三、煤炭行业职业技能鉴定考评员编码(11位数组成)
例:04810520001
1—2位. 年份代码
3—4位. 行业代码
5—6位. 省地代码
第7 位. 考评员等级代码(2为考评员,
1为高级考评员)
8—11位. 序列号代码四、试卷编码(15位数组成)
例:040812814100131
1—6位. 年月日代码
7—8位. 行业代码
9—13位. 专业工种代码
第14 位. 等级代码(1—5级)
第15 位. 试卷编号
五、准考证编号(19位数组成)
例:0406188105301600001
1—6位. 年月日代码
7—14位. 鉴定站机构编码
15—19位. 序列号代码
六、资格证书编码(16位数组成)
例:0481053016300099
1—2位. 年份代码
3—4位. 行业代码
5—6位. 省地代码
第7 位. 特有工种代码
8—10位. 鉴定站代码
第11 位. 级别代码(1—5级)
12—16位. 证书编号
山西煤炭职业技能鉴定中心制。