加拿大签证须知(全套必须填写齐全)
- 格式:doc
- 大小:161.50 KB
- 文档页数:10
在日本办理加拿大签证申请流程首先,需要明确的是,加拿大签证申请分为访问签证、留学签证和工作签证三种类型。
根据自己的目的选择对应的签证类型,然后可以在加拿大驻日本使馆官网上查看详细的申请流程和所需材料清单。
一、准备材料1. 签证申请表:在官网上下载并填写完整的签证申请表,确保信息填写准确无误。
2. 护照和照片:准备有效期至少6个月以上的护照,同时提供两张近期彩色护照照片。
3. 身份证明:提供有效的身份证明,如身份证、户口本等,证明自己的身份。
4. 定居意愿:需要向签证官证明自己在加拿大期间的定居意愿,可以准备工作证明、资产证明、家庭情况等。
5. 资金证明:需要提供足够的资金证明,证明自己有能力支付在加拿大期间的生活费用。
6. 行程安排:需要提供详细的行程安排,包括航班、酒店预订等,证明自己在加拿大期间的安排。
7. 其他材料:根据自己的情况可能需要提供其他材料,如留学offer、工作合同等。
二、申请流程1. 在官网上下载并填写完整的签证申请表,签字并粘贴照片。
2. 准备好所有所需材料,并按照清单逐一准备完整。
3. 缴纳签证申请费,费用根据不同类型的签证有所不同,具体费用可以在官网上查看。
4. 将所有材料连同申请费一起提交到加拿大驻日本使馆或领事馆。
5. 等待使馆审核,通常需要1-2个工作日,具体时间视个人情况而定。
6. 如有需要,可能会被要求面试或提供进一步的材料。
7. 签证批准后,前往使馆领取签证或选择快递服务领取签证。
三、注意事项1. 提前准备材料,确保材料完整、准确,以免影响签证申请。
2. 注意签证申请费用的支付方式和金额,避免造成不必要的麻烦。
3. 如有需要额外提供材料或面试的情况,及时配合并提供所需材料。
4. 注意签证申请时间,根据个人行程安排提前办理签证,避免耽误行程。
5. 在签证审查过程中保持耐心,配合使馆工作人员的要求。
总结起来,办理加拿大签证并不复杂,只要按照官方的流程准备好材料、仔细填写申请表,配合使馆的要求,通常都能顺利拿到签证。
加拿大签证申请表一、个人信息在申请加拿大签证前,首先需要填写加拿大签证申请表。
以下是申请表上需要填写的个人信息部分:1. 姓氏(中文拼音):2. 名字(中文拼音):3. 出生日期:4. 性别:5. 国籍:6. 护照号码:7. 护照签发日期:8. 护照有效期至:9. 身份证明文件类型:10. 身份证明文件号码:11. 居住地址:12. 手机号码:13. 电子邮件地址:二、目的和计划在此部分,填写你的访问加拿大的目的和计划。
以下是一些常见的目的和计划,你可以根据自己的情况作出适当的修改:1. 短期旅游:计划在加拿大旅游并观光景点。
2. 商务访问:计划前往加拿大进行商务会议或洽谈合作项目。
3. 学习:计划前往加拿大学习语言、参加交流项目或攻读学位。
4. 工作:计划前往加拿大工作并寻求就业机会。
5. 探亲访友:计划前往加拿大探望亲友或参加重要家庭活动。
三、旅行信息在此部分,填写与你的旅行有关的信息:1. 预计抵达加拿大日期:2. 预计离开加拿大日期:3. 预计在加拿大停留的天数:4. 预计在加拿大停留的地址和详细信息:请提供你在加拿大停留期间的详细地址(如酒店、民宿、亲友住址等)。
四、家庭信息在此部分,填写你的家庭信息:1. 婚姻状况:婚姻状态(已婚、未婚、离异等)。
2. 配偶信息(如适用):- 姓名:- 出生日期:- 国籍:- 护照号码:五、经济状况在此部分,填写你的经济状况:1. 资金证明:提供你在加拿大期间的财务支持证明,如银行存款证明、工资单或其他收入来源证明。
2. 雇主信息:- 公司名称:- 公司地址:- 职位名称:- 职位工资:提供你当前的工作情况,包括公司名称、公司地址、职位名称和薪资情况。
六、健康信息在此部分,填写你的健康信息:1. 是否有严重的健康问题:回答是否有严重的健康问题或慢性疾病。
2. 是否有传染病:回答是否有传染病或近期曾与传染病患者接触。
3. 是否有精神疾病:回答是否有精神疾病或精神问题。
加拿大签证加拿大签证随着全球化的加速,人们的跨境移动愈加频繁,签证成为了许多旅行者所不能回避的一个话题。
对于中国公民来说,加拿大不仅是一个旅游胜地,更是一个备受欢迎的留学和移民目的地。
因此,本文将为大家介绍加拿大签证,包括签证种类、申请流程、注意事项等方面的内容。
一、签证种类加拿大签证主要分为以下几种:旅游签证、学生签证、工作签证和永久居民签证。
其中旅游签证是最常见的一种,适用于来加旅行、探亲、访友等自由行动的人群;学生签证则是适用于来加拿大就读学校的学生;工作签证则是适用于在加拿大工作的人群;永久居民签证则是适用于希望在加拿大定居的人群。
在申请签证前,需要根据自身情况选择适合自己的签证种类。
二、申请流程申请加拿大签证主要分为以下几个步骤:1、填写在线签证申请表在开始填写申请表前,需要先确保自己有足够的时间和准备,包括了解签证要求、准备相关材料等。
申请者需要按照要求填写在线签证申请表,包括个人信息、旅行计划、背景情况等。
填写时需要注意信息的准确性和完整性,以免给后续的签证审批带来不必要的麻烦。
2、支付签证申请费在填写完在线签证申请表后,需要支付相应的签证申请费。
根据不同的签证种类和审批流程,签证申请费的金额也有所不同。
在支付签证申请费后,申请人将收到一个收据,确认其缴费已经成功。
3、提交签证申请材料在填写在线签证申请表和支付签证申请费后,需要提交签证申请材料。
根据不同的签证种类,需要提交的材料也有所不同。
一般而言,签证申请人需要提交护照、照片、签证申请费收据以及其他证明个人情况的材料。
4、面试和纸质材料提交根据不同的签证种类和审批流程,申请人可能需要参加面试或提交纸质材料。
面试可能会涉及到面试官对申请人出行和背景情况的询问,需要申请人提前准备好。
另外,如果需要提交纸质材料,也需要注意材料的准确性、完整性和规范性。
5、等待处理在提交完签证申请后,需要等待加拿大移民部门的审批。
根据不同的签证种类和审批流程,审批的时间也有所不同。
加拿大签证攻略中国公民过境加拿大有关规定中国驻温哥华总领事馆已向加拿大边境服务局Canada Border Services Agency,CBSA和移民局Citizenship and Immigration Canada,CIC就中国公民过境加拿大赴第三国核实了有关规定。
具体如下:1. 中国公民前往或离开美国,如需过境加拿大,满足以下所有条件时无须办理过境签证:一持有效中国护照;二持有效美国签证;三搭乘加拿大航空Air Canada、加拿大爵士乐航空Jazz Aviation LP、香港国泰航空Cathay Pacific、中华航空China Airlines 、菲律宾航空Philippine Airlines、中国国际航空Air China的班机;四从加拿大温哥华国际机场Vancouver International Airport或多伦多皮尔逊国际机场1号航站楼Lester B. Pearson International Airport Toronto Terminal 1 only过境;五必须从亚洲的北京、香港、上海、广州、马尼拉、台北出发,乘坐直达加拿大的航班。
2.前往美国旅客需注意一除满足以上各项条件外,过境加拿大的中国公民须持有确认的、飞往美国的、同日离开加拿大的联程直航机票不能在加拿大临时滞留或过夜;二在加拿大转机的乘客在美国过境预先清关设备工作时间内during the hours of operation of the U.S. in-transit pre-clearance facility抵达,可不办理过境签证。
因此,旅客应仔细核对航班时间。
3.错过转机航班乘客需注意如旅客因错过转机航班或航班延误,而美国过境预先清关设备关闭,则不再享受加拿大过境免签政策,须接受加边境服务局检查。
4. 来自美国乘客需注意除以上条件外,来自美国的中国公民须满足以下条件:一从美国搭乘被认可的直达航班到加拿大,直接到边境服务局清关或到指定免签过境区等待转机航班。
申请办理加拿大短签所需文件清单1、表格所需信息(见附件一,请按照要求详细填写)所需申请表包括:IMM5257, IMM5645, 教育及就业细表及代理表IMM54762、照片:每位申请人2张照片(护照格式45mm*35mm,背景为纯白色或浅色,每张照片背面以拼音注明此人的姓名和出生日期)3、每位申请人现有护照(有效护照须包含除了最后一页外至少另有一页空白页且护照必须在行程前至少六个月有效)及旧护照(均需原件)4、每位申请人身份证正反面复印件5、若在职,使用公司抬头信纸,由雇主(法人、董事长、总经理)签字的准假信原件(文案会给您写好模板,您找人签字盖章即可)以及签字人名片6、每位申请人所在公司最新年检的营业执照副本复印件7、每位申请人所在公司的验资报告复印件、章程复印件(针对股东申请人)8、显示过去若干月中财政历史的银行文件原件,至少有6个月(时间从当前月起算)流水的银行活期账户对账单、存款证明、存折等(最好打印中英文版)9、 PA或SP名下的房产(如有)产权证、及相应发票、契税和房产合同的复印件10、定存/理财存款证明书原件、股票市值单原件、股票交易记录原件(如有)11、在中国的资产证明,如房产证、车辆登记证(中英文)复印件附件一1、如果母语不是英语或法语,请问哪种语言您比较常用:英语,法语,还是两种都不常用?2、请问能否用英语或法语进行日常交流,或者两种语言都不能?3、本科是否拿到学位证?本科所学专业是什么?4、您预计去加拿大的起止时间?5、请问您曾经去过加拿大或者美国吗?7、您和先生的现居住地址是?8、以下所需是您的学习(小学至最高学历)和工作经历,请补充完整(毕业之后开始工作的时间不能有间隔,必须要连续)9、请补充完整您最近五年的出入境记录。
加拿大签证申请表在准备申请加拿大签证时,填写完整且准确的签证申请表是非常重要的一步。
本文将为您提供关于加拿大签证申请表的详细说明和填写指南,帮助您顺利完成申请。
一、个人信息1. 姓名:请填写您的全名,与护照上的姓名保持一致。
2. 出生日期:填写您的准确出生日期,按照年、月、日的顺序填写。
3. 出生地点:标明您的出生城市及国家。
4. 护照号码:填写您的护照号码,确保准确无误。
5. 签发地点和日期:填写护照签发地点和签发日期。
6. 居住地址:填写您目前的居住地址,包括邮政编码。
7. 电话号码:填写您的联系电话,包括区号和手机号码。
8. 电子邮件地址:填写您的电子邮箱地址,确保您能够及时接收到相关通知。
二、旅行信息1. 预计入境日期:填写您计划进入加拿大的日期,确保与您的旅行计划一致。
2. 预计离境日期:填写您计划离开加拿大的日期,确保与您的旅行计划一致。
3. 计划逗留时间:填写您计划在加拿大停留的总时长,单位为“天”。
4. 加拿大住宿:填写您在加拿大期间的住宿安排,包括酒店预订或居住地详细地址。
5. 参观地点:填写您计划在加拿大参观的城市或景点。
6. 主要行程:简要描述您在加拿大期间的主要行程安排,可包括参观、探亲或商务活动等。
三、教育与工作背景1. 教育背景:填写您的教育程度,包括学校名称、所在地以及就读专业。
2. 工作经历:填写您的工作经历,包括公司名称、所在地、职位以及任职时间。
3. 职业:填写您目前的职业或工作岗位,并简要描述您的职责和工作内容。
四、家庭信息1. 配偶信息:如果您有配偶,填写您配偶的姓名、出生日期、籍贯、居住地址以及联系方式。
2. 子女信息:如果您有子女,填写子女的姓名、出生日期、籍贯以及居住地址。
五、其他信息1. 健康状况:如实填写您的健康状况,包括现有疾病或残疾情况。
2. 犯罪记录:如实填写您的犯罪记录,包括是否有犯罪记录或被拒绝入境的情况。
3. 加拿大亲友:如果您有在加拿大的亲友,填写他们的姓名、地址以及联系方式。
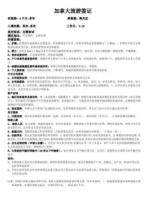
加拿大旅游签证有效期:6个月-多年停留期:海关定入境次数:单次-多次工作日:5-10是否面试:无需面试领区划分:不分领区,全国受理所需资料:1、护照:护照尾页需持照人亲笔签名;有效期需至少半年(从所申请签证有效期最后一天算起);护照至少有2页供使用的签证空白页;如有旧护照必须全部提供。
2、照片:2张3.5cm×4.5cm近6个月内的白底彩色免冠正面照片,露耳朵,头发不遮眉眼,面部完整,不戴墨镜。
3、身份证复印件:正反面复印件,内容必须清晰。
4、户口本原件或者复印件:请提供本人所在户口本上全体成员每一页的复印件,如集体户口,请提供首页及本人页即可。
5、结婚证或离婚证原件或者复印件:如果已经结婚或者离婚的申请人,须提供。
6、个人资料表:请必须每项如实详细、工整填写,如提供虚假错误信息有可能导致拒签中方公司资料1、公司资质证明:营业执照副本/组织机构代码证复印件并加盖单位公章2、公司放假信:请用单位抬头纸打印,需包含以下信息: 1、单位地址、电话;2、申请人姓名、护照号、职务、收入和工作年限;3、行程目的、确切的准假时间、出行费用由谁负责、单位为申请人保留职位;4、公司负责人亲笔签字并盖公章,并打印签名人的名字和职务。
资产证明1、银行存折原件及复印件:您(必须提供)或配偶名下(辅助)的银行流水账单或活期存折原件及复印件(如只有银行卡,需去银行打印最近六个月的流水对账单,加盖银行章),可提供多分流水账单或活期存折复印件。
定期的也可做辅助财产作为资料提供。
2、固定资料:申请人名下的房产证或购房合同、发票等原件及复印件。
本人名下的小汽车行驶证复印件等。
其它资料1、行程安排:请告知详细的行程安排,包括:出发时间(年月日),离开时间(年月日),计划游览城市的顺序。
特殊人群1、退休人员:如已退休,请提供退休证。
若没有退休证,请提供原工作单位相关证明,例如内退证明,需用公司正式信头纸打印,公司负责人签字并盖公章。
加拿大探亲、访友签证所需资料加拿大签证报名表以下内容必须全部详细填写,否则无法以电子表格的形式,上传到加拿大联邦移民局,请申请人用清晰的我谨声明,以上所填各项内容均真实、详尽。
我明白:所列内容如被发现不实或不详,我将承担由此造成的任何签证结果。
申请人签名:公司抬头纸附表一:(不能提供营业执照或组织机构代码证复印件证明)(中文证明模版)(必须打印,不可手写)证明因我单位性质特殊,加盖公章执业执照副本只为公事服务使用,不为单位的职员因私事情服务,敬请理解!特此证明!XXXXX单位(加盖公章) 2014年X月X日(英文证明模版)(必须打印,不可手写)CertificateBecause of the special nature of my unit, stamped copy of business license services only for official business use, is not served for the private matter of the staff in our unit. Please understand.Hereby certify.XXXXX单位(英文)(加盖公章)2014-XX-XX公司抬头纸附表二:(在职担保证明)(英文证明模版)(必须打印,不可手写)STATEMENTDate: DD-MM-2013Embassy of Canada BeijingAttn: Visa Officer.Dear Visa Officer,This is to certify that Mr./Ms. XXX is the XXX of our company , his/her annual income is RMB XXX. He/She is going to the Canada in XX 2013. We guarantee that he/she will obey the local laws and regulations during the tour and come back to China as soon as he/she finishes the trip. His/He r position in our company will be kept for him/her until he/she returns. He/She will cover all the travel expenses by himself/herself. Please kindly issue his/her visa after your checking up.Name Sex Date of Birth Occupation Passport No.XXX M/F DD-MM-YYYY XXXX G.XXXXXXXXSincerely yoursCompany Name: XXX公司中文名称:Add.: XXX公司中文地址:Tel: XXX公司电话:Fax: XXX公司传真:Chief: XXXDate: DD-MM-2014学校抬头纸附表三:(学生准假证明)(中文证明模版)(必须打印,不可手写)证明兹证明*** (性别:X, 出生日期:XXX)是我校 *** 年级(专业)***班的学生。
加拿大签证,因其拒签率高、办理时间长、政策频变,素有“最难签证”之称。
加拿大紧跟十年美签的步伐,正式向中国旅行者开放有效期最长可达10年的访客签证。
“十年加签”的推广似乎会让申请门槛大大降低,然而申请加拿大签证遭遇拒签的案例却又层出不穷,更有人认为“加拿大签证比申根签证还要可怕”。
真的有这么可怕?No!这就来说说,加拿大签证申请究竟有哪些窍门。
“十年加签”是什么虽然官方解释说加拿大签证有效期长达十年,但实际上签证有效期必须跟着护照有效期走。
如果手头上的护照有效期只有5年,那么加拿大签证有效期只会≤5年。
加拿大旅游签证1.填写材料2.基本材料1.护照原件(有效期在6个月以上,包括已过期和作废的护照)2.长方形 35cm(宽) x 45cm(长)白底彩色证件照(四张)(近期拍摄)3.本人填写的申请签证资料表格(每一项都请认真填写)个人资料:身份证(正反面在一页上)复印件、全家户口本复印件、结婚证复印件(如结婚证丢失,请补办或开据相关丢失证明)工作单位资料:名片、营业执照或代码证(复印件加盖公章)、单位简介(产品介绍)、任职准假证明(请注意任职准假证明不要填写详细的出行日期和天数)、工作证复印件▲退休人员提供:退休证复印件▲在校学生提供:学生证、学籍卡复印件和在校准假证明信(请注意在校准假证明不要填写详细的出行日期和天数)财产证明资料:存款证明原件(5万以上,冻结半年以上)、自己或配偶名下的存折或存单复印件、纳税证明复印件、房产证复印件(土地使用证复印件)、银行卡流水单(一年以上,需加盖银行章)、车本(购车登记证)复印件、股票交割单复印件、基金认购单复印件、保险合同或其他形式的理财证明复印件▲存折存单形式:尽量使用存入期较长的,活期和定期均可,数额不限越多越好。
▲房产证:如房产证尚在办理中,请提供购房合同、购房发票照片资料:以国外特色景点为背景拍摄的照片数张、全家福照片数张其他资料:职称证明复印件,职业资格证书(审计师、会计师等复印件),如最高学历为大专以上请提供最高学历、学位证书复印件,各种荣誉证书复印件3.未成年人补充说明8岁以下的学生或儿童须提供:出生证明复印件(如不能提供出生证明,需提供与父母的亲属关系公证书)如没有身份证,需额外提供孩子当页的户口本复印件一张如父母中其中一方不陪同出行,需开据委托同意函(请注意委托同意函不要填写详细的出行日期和天数)4.CAN政策一、如果申请人在10年之内获得过加拿大或者美国签证并且去过加拿大或者美国后如期返回中国(护照上需有之前的签证页以及出入境章);二、如果申请人在申请加拿大签证的同时,现在持有有效的美国签证;满足以上任一条件者这次申请加拿大旅游签证只需提供:1.护照原件(有效期在6个月以上,包括已过期和作废的护照);2.长方形 35cm(宽) x 45cm(长)白底彩色证件照(四张)(近期拍摄);3.本人填写的申请签证资料表格(每一项都请认真填写);4.身份证(正反面在一页上)复印件(如16岁以下的学生或儿童没有身份证,则需额外提供孩子当页的户口本复印件一张);5.任职准假证明(退休人员提供退休证复印件,在读学生提供在校准假证明和学生证或学籍卡复印件);6.18周岁以下的孩子单独出行需提供监护人委托证明同意函。
加拿大签证itinerary格式在申请加拿大签证时,提交一个完整的行程安排(itinerary)是非常重要的。
一个规范的行程安排可以帮助签证官理解您的旅行计划,并确定您是否满足签证的要求。
本文将介绍加拿大签证itinerary的格式,并给出一些编写行程安排的指导。
一、行程概述行程概述是整个itinerary的第一部分,用于简洁地概括您的旅行计划。
在行程概述中,您应该包括以下信息:1.起始日期和结束日期:明确指出您计划入境加拿大的日期和离境的日期。
2.行程目的:说明您此行的目的,例如旅游观光、商务会议、学术交流等。
3.行程区域:列出您计划在加拿大逗留的主要城市或地区。
示例:行程概述:起始日期:2022年5月1日结束日期:2022年5月10日行程目的:旅游观光行程区域:多伦多、渥太华、蒙特利尔二、详细行程安排详细行程安排是行程itinerary的核心部分,详细列出您在加拿大期间的活动和计划。
在编写详细行程安排时,应按照每天的顺序进行描述,并包括以下要素:1.日期:表明每个活动发生的具体日期,确保清晰明了。
2.活动描述:详细描述每天的行程安排,包括参观的景点、会议、商务活动等。
3.地点:指明每个活动发生的具体地点,包括城市、地址等信息。
4.时间:在每个活动描述中,写明活动的开始和结束时间,以便签证官了解您的日程规划。
示例:详细行程安排:日期:2022年5月1日活动描述:抵达多伦多皮尔逊国际机场地点:多伦多皮尔逊国际机场时间:下午2点日期:2022年5月2日活动描述:参观多伦多塔地点:多伦多塔时间:上午9点至下午5点日期:2022年5月3日活动描述:商务会议地点:多伦多会议中心时间:上午10点至下午4点三、交通安排除了详细行程安排,加拿大签证itinerary还应包括您在加拿大的交通安排。
在交通安排部分,您可以提供以下信息:1.航班信息:列出您的往返航班号、起飞时间和抵达时间。
2.内部交通:如果您计划在加拿大境内进行城市间的交通,可以附上火车、公交、汽车等交通方式的行程安排。
簽證所需資料如下 :
申請人所需數據 :
(1)護照 (正本),最少要有九個月或以上有效期。
(如有請也提供舊護照)
(2)相片四張 - 规格35cm*45cm (詳細相片要求請看附件)
(3)身份证 (复印件)
(4)全家戶口薄 (原件)
(5)已婚者要結婚证 (原件);
(6)6个月以上记录的經濟證明原件,余额最好有5万以上;另外如有定期存折、股票基
金等也请提供);
(7)在华的资产证明。
(如房产证原件、车辆登记证原件)
(8)使用公司抬头纸张的由雇主签字的中英文证明信,包含以下信息:申请人的姓名,职
位和目前收入。
此信必须包含用中文注明的雇主名称和地址,以及电话和传真号码。
(原件)
(9)详细的英文旅行日程。
(10)所有过往旅行的证据(如旧护照、相片等)
(11)名片2張(若有)
(12)公司營業執照复印件,加盖公章。
(13)如退休者,請出示退休證。
(14)18岁以下的申请人需有父母的亲笔同意函。
(15)申请人为学生且于非学校假期期间旅行,一份学校出具的确认其在读、遵守规章、表
现良好并且同意其请假的信函原件。
(16)请填写一份完整“个人资料表”;。
加拿大签证办理流程攻略1. 准备材料办理加拿大签证需要准备一系列的文件和材料。
以下是常见的准备材料清单:•护照:有效期至少超过签证有效期六个月,且有足够的空白页。
•照片:符合加拿大签证照片要求,包括尺寸、背景、脸部表情等。
•签证申请表:根据不同的签证类型,填写相应的表格,例如访问签证(IMM 5257)。
•入境记录:提供最近10年的入境记录,包括加拿大以及其他国家的出入境记录。
•资金证明:提供足够的资金证明,以证明您有能力支付在加拿大逗留期间的费用。
•旅行计划:提供详细的旅行计划,包括行程安排、住宿预订和活动安排等。
•所有的文件都需要复印件,包括护照、签证申请表和其他支持文件。
2. 在线申请加拿大签证可以通过在线申请系统进行申请。
下面是申请流程:•创建一个在线申请账户。
•填写个人信息和联系方式等基本信息。
•选择适用的签证类型,例如旅游签证、工作签证或留学签证。
•填写签证申请表,包括个人信息、教育背景、就业情况等。
•上传所需的文件和材料,例如护照复印件、照片和资金证明等。
•缴纳签证申请费用。
3. 面试和生物识别数据采集根据用户的情况,加拿大签证申请中心可能要求您进行面试和生物识别数据采集。
以下是相关的流程:•预约面试时间。
根据签证申请中心的要求,您需要预约面试的时间。
•面试准备。
在面试前,了解签证官可能会问到的问题,例如您的旅行计划、住宿安排和旅游目的等。
•面试过程。
在面试中,诚实回答签证官的问题,并提供必要的支持文件和材料。
•生物识别数据采集。
这通常包括指纹采集和照片采集等生物识别信息。
4. 等待结果完成面试和生物识别数据采集后,您需要耐心等待签证结果。
加拿大签证的处理时间因个人情况而异,通常在几周或几个月之内。
在等待结果期间,您可以查询签证申请的状态。
签证申请中心提供在线查询系统,您可以通过输入申请编号和其他个人信息来查询您的申请进展。
5. 签证领取一旦您的签证申请获得批准,您将收到一封批准信并获得一个签证贴纸。
赴加拿大团队旅游签证须知赴加拿大临时居民访问签证申请表中文版此表格所有项均为必填项,如不适用请填“无”家属表(包括所有子女及收养、继养子女,无论年龄大小或居住地在何处均须填写)(包括同父异母及同母异父之兄弟姐妹)教育和就业细节表(从中学时填写)请列出五年内所有前往的国家名称和年份(如2009年法国,意大利)我谨声明,本表中所填各项内容均真实详尽。
我明白:所列内容如发现不实或不详,我的申请将被拒签。
申请人签字:行程安排(Itinerary)附件1Certification22 Jun 2010(开具证明的日期)This is to certify that Mr./Ms.Zhang San is an Employee/General Manager/Manager/Director/Doctor/Teacher of our company/unit/hospital/school. He/She would like to go to Canada to spend his/her vacation for XX days during XX/201X(旅行年月). All his/her travel expense and insurance will be covered by himself/herself. His/Her position in the company/unit/hospital/school will be kept for him/her during his/her vacation. We guarantee that he/she will obey all your immigration laws and return China on time.We would appreciate your help if you could grant him/her the visa.Name Sex Date of Birth Passport Number Annual Income Zhang San M/F 14-09-1959 G0******* RMB200,000YUANSincerely yours,Name: 工作单位英文名称(打印后,此处加盖单位公章)Signature: 签字领导姓名的拼音(打印后,中文签名)Position of Signature: 签字领导的英文职务Address:工作单位英文地址Tel:010-Fax:010-提示:1.请用工作单位正规抬头纸打印;2.请注意删除CYTS中青旅的标志;3.蓝色字体部分为申请人需改动部分;修改后,请删除样本中的所有中文提示语,保持在职证明信为全英文格式;4.须由工作单位领导签名(如本人为最高负责人,由其他副职签名。
加拿大签证流程
加拿大签证流程
1、判断需要办理签证类型:首先,要根据自身情况判断需要办理哪种
签证,例如要出国旅游的,就要办理旅游签证,如果是前往加拿大就
读的,则需要办理学习签证。
2、访问官网:下一步,就从官网上开始规划签证的办理流程了。
比如,在加拿大签证服务官网上,能够查看有关申请签证的各种信息。
3、完成签证表格:签证申请表格一般有六个部分,需要仔细阅读后,
按要求填写有关资料,例如联系人地址、入境用途、资金来源等等。
4、上传照片和护照:申请人需要上传一寸的近照,以及有效护照的清
晰扫描件给签证办理机构。
5、支付签证费用:有的办理机构需要在签证申请提交后,由签证官网
上支付费用;有的则需要转账给指定账户,根据实际情况,完成费用
支付步骤。
6、提交材料:申请人还需要提供有关个人和申请材料,比如出生证明,户口本等。
7、等待签证:收到签证材料提交后,就可以等待签证结果了,一般签
证审核时间约1-2周,最后按照注明的联系方式,收到签证的通知。
8、前往加拿大:签发了签证后,一般需要提前1-2周内比较合适,根
据具体航班时间,预订好机票,就可以安全出行前往加拿大了。
赴美(加)报名表以下内容现均须以电子表格的形式,上传到美国联邦移民局,无法进行更改。
请申请人认真、详细以清晰汉字填写!若因申请人填写资料不清或与事实不符,所引起的一切严重后果将由申请人本人负责。
家庭成员表姓名必须用标准汉语拼音和汉字填写,包括有血缘关系,半血缘关系或领养关系在内的所有亲属,不论其现在身在何处均应填写,如其中有人已经去世,则应在“现住址”栏内注明,出生日期和出生地点照常填写。
(以下所列所有内容均须填写)1.申请人本人汉语拼音姓名(须与护照相同):汉字姓名:2.申请人配偶(若已离异,也请填写以下内容)汉语拼音姓名:汉字姓名:3.申请人父母(若父母已故,也请填写父母姓名,并注明“已故”)6.如果上述成员以前曾申请过某种美国(加拿大)签证,不论在哪里申请、批准与否都请注明姓名签证类别批准还是拒签日期及地点7.请列出曾经授予您护照的国家8.您的护照是否曾经遗失或被盗?9.您是否有枪械、爆炸、核装置、生物或化学方面的经验、特殊技能或受过培训?如果是,请给予解释。
补充信息表3.请列出您现在和曾经所属/捐助/工作过的职业协会、社会团体和慈善机构。
4.您是否曾经参军?如答是,请列出服役的国家、军种、军衔,军事特长以及服役日期。
(若确实曾经参军请如实、详细填写)我谨声明,以上所填各项内容均真实、详尽。
我明白:所列内容如被发现不实或不详,我将承担由此造成的一切后果。
申请人签名:年月日赴美商务、旅行签证须知受理地:全国一. 申请人必须满足以下条件:1.原则上30周岁以上无拒签记录的当地居民,不满30周岁或有拒签记录的另议;2.在单位负责某一方面业务。
二.申请人必须提供以下真实资料:以上所需的复印件资料请保证资料的清晰、完整,所有复印件均需A4纸张复印!!1. 有效期半年以上因私5年护照、50X50毫米3个月之内近期彩色免冠照片1张,要求背景须为白色,且露出耳朵,★并务必将数码照片电子版储存于U盘或光盘内带来。
加拿大签证须知商务签证准备材料1)商务邀请函:要求有邀请单位详细名称、地址、联系电话、邀请单位负责人职务及签字、邀请访问的目的、时间;被邀请人详细名单。
2)在预计进入加拿大的日期前有效期在九个月以上的护照;3)四张在近期拍摄的无底色彩色两寸照片;4)个人名片两张;5)本人身份证、结婚证、全家人户口本复印件;6)私营企业工作人员请提供营业执照复印件和其他企业登记文件如税务登记证等;公务员请尽量提供所在单位法人代码证;7)个人资产证明,存款证明原件(金额10万元以上),存折(活期或定期均可)、房产证复印件、汽车行驶证、股票交易余额等,如资产在配偶名下请提供结婚证;所要求提供的资产总额不设上下限,越多越好,但要能说明合法来源;8)过往出国经历证明文件,如有国外明显标志的照片或用过的签证复印件;9)盖好了公章的空白的信笺三张用来打单位证明;10)其它辅助材料如工作证、职称证书、政治荣誉证书(人大代表、政协委员等);11)逐项填写加拿大签证申请表格,一定要每项填写清楚、详细,去世了也要填名字,标明已去世。
相关说明:1)加拿大驻北京大使馆商务签证申请的受理时间为5-8个工作日,(由于加拿大签证中心的开放,您得知签证结果的时间可能会增加两个工作日)遇到中国和加拿大节日(如:国庆、圣诞节)期间签证受理时间可能会增加;2)申请人一般不需要面试加拿大签证,如遇使馆特殊情况我们仍需要求每个申请人面试;签证在使馆办理期间使馆会进行材料的核实,如出现与申请人提供的材料不符或有疑问的情况可能会要求申请人补充材料或面谈甚至拒绝给予签证;因此申请人务必保证所提供材料的真实可靠性;旅游签证准备材料1)在预计进入加拿大的日期前有效期在七个月以上的护照;2)四张在近期拍摄的无底色彩色两寸照片;3)个人名片两张;4)本人身份证、结婚证、全家人户口本复印件;5)私营企业工作人员请提供营业执照复印件和其他企业登记文件如税务登记证等;公务员请尽量提供所在单位法人代码证;6)个人资产证明,存款证明原件(金额10万元以上),存折(活期或定期均可)、房产证复印件、汽车行驶证、股票交易余额等,如资产在配偶名下请提供结婚证;所要求提供的资产总额不设上下限,越多越好,但要能说明合法来源;7)过往出国经历证明文件,如有国外明显标志的照片或用过的签证复印件;8)盖好了公章的空白的信笺三张用来打单位证明;9)其它辅助材料如工作证、职称证书、政治荣誉证书(人大代表、政协委员等);10)逐项填写加拿大签证申请表格,一定要每项填写清楚、详细,去世了也要填名字,标明已去世。
加拿大旅游签证须知注明:1.具备以下资料并不保证客人能获得签证;我们在审查资料过程中可能因为材料不准确,不清楚,不真实或别的方面原因而要求客人补充相关材料;2.凡申请过移民或非移民签证的客人,无论其以前的申请是否被批准,都要如实说明;3.客人在申请签证之前要交纳预付金,签证获得后需交纳押金。
押金在客人按时随团队回国后立即退还客人。
4.若缺失任何必须文件,您的申请有可能被退回。
5.任何撤销或被拒签的申请,受理费用不予退回。
6.所有提供的中文文件必须附有英文或法文的翻译件。
一.旅游签证所需资料1. 有效护照,护照须包含除最后一页外的至少一整页空白页,且护照必须在行程前至少六个月有效,末页要有本人签名,护照首页和末页的复印件。
2.白底彩色照片2张,规格:相片外框大小为35毫米X45毫米,每张照片后以拼音注明此人的姓名及出生日期(日/月/年)。
3. 身份证正反面复印件;结婚证复印件;全家户口本复印件。
4. 18岁以下的申请人需提供亲属关系公证、其未随行父/母出具的同意其旅行的父母同意函,此函应包含申请人旅行日期及其父母联系方式等信息。
5.如果是在职人员,需提供加盖公章的单位营业执照复印件/机构代码证复印件、名片/工作证、使用印有公司抬头信笺的由雇主签字的准假信原件,并包含以下信息:申请人的姓名、职位、收入、起聘日期、用中文注明的雇主全称和地址,以及电话和传真号码。
6.如果退休,说明申请人养老金的退休证明。
7.如果申请人为学生且于非学校假期期间旅行,一份学校出具的确认其在读及良好表现、并同意其缺勤的信函原件。
8.申请人户名的银行存款原件(如银行卡流水账单半年或一年的流水单加盖银行章或存款证明或存折)。
9.在中国的资产证明 (如房产证原件、车辆登记证原件等)。
10.所有过往旅行的证据 ( 如旧照,照片等)。
11.完整填写的个人资料表、家属表、教育与就业表(我处提供以上三份表格)。
12.其他文件(如学位证、获奖证书等)。
加拿大临时居民签证申请表请用英文填写签证类型:单次□签证类别:旅游□ ADS□个人资料1全名姓:名:2别名/曾用名姓:名:3性别:4出生日期:年月日5出生地点:(城市/镇)6国籍:7现居住地:国家:身份:公民□永久居民□访客□劳工□学生□其他:从:年月日到年月日8过去居住国:在过去5年内,你是否在你公民身份所属国或现居住国家(如上所述)以外的国家居住超过6个月?否□是□国家:身份:公民□永久居民□访客□劳工□学生□其他:从:年月日到年月日国家:身份:公民□永久居民□访客□劳工□学生□其他:从:年月日到年月日9自哪国申请:是否与现居住国相同否□是□国家:身份:公民□永久居民□访客□劳工□学生□其他:从:年月日到年月日10目前婚姻状况:未婚□已婚□分居□离异□丧偶□如已结婚请提供结婚日期:年月日请提供配偶信息:姓名11你是否曾经有婚史否□是□请提供前配偶的信息:姓名婚姻关系从:年月日到年月日护照信息1护照号码2签发地3签发日期年月日4有效期至年月日联系方式1现行邮寄地址邮政信箱房间/单元街道号码街道名称城市/镇国家省/市邮编区2现居住地址是否与邮寄地址相同否□是□房间/单元街道号码街道名称城市/镇国家省/市邮编区3电话号码加拿大美国□其他国家□4备选电话号码加拿大美国□其他国家□电话号码类型:国家区号电话分机住宅□手机□工作□电话号码类型:国家区号电话分机住宅□手机□工作□5传真号码国家区号电话分机加拿大美国□其他国家□6电子邮件地址附加详情1访问目的商务□旅游□其他2计划访问加拿大停留时间从:年月日到年月日3在加拿大停留期间可用资金(加元)4加方被访问者或被访机构的名称、地址以及关系(1)名称与被访问者的关系加方地址(2)名称与被访问者的关系加方地址教育是否受过高等教育(包括大学、学院及见习培训)?否□是□如果你回答“是”,请提供所有高等教育的完整信息。
1从年月专业学校和名称至年月城市/镇国家省/市2从年月专业学校和名称至年月城市/镇国家省/市3从年月专业学校和名称至年月城市/镇国家省/市现行职业1从年月职业公司/雇主/机构名称至年月城市/镇国家省/市背景信息(如果你年满18周岁或以上,必须完整提供以下信息。
)1 a在过去两年中,你或你的家庭成员是否曾患有肺结核或与结核病患者有过密切接触?否□是□b在加拿大停留期间是否因任何生理或精神疾病,需要除药物治疗外额外的社会及/或健康服务?否□是□c如果你对以上1a或1b任何问题回答为“是”,请提供详情及家庭成员姓名(如适用)。
2 a你是否申请过任何加拿大签证(如:永久居民、学生、工作、临时居民访问、临时居民许可)?否□是□b您是否曾经申请过任何类型的加拿大入境签证并且被拒签过?否□是□c你是否曾经被拒绝入境或被要求离开加拿大或任何其他国家?否□是□d如果你对以上2a,2b或2c中有任何回答为“是”,那么必须提供详细信息。
3你是否有在任何国家犯罪、被拘捕或者因任何刑事犯罪被指控?否□是□4 a你是否曾经就职于军队、民兵或民防组织?否□是□b关于问题4a如果您回答“否”,并且服兵役在你属国家是强制性的,但你没有履行,请在空白处提供解释。
5你是否曾经就职于与安全保障相关的政府机构?否□是□6你是否曾就职于政府机构,或司法部门,或政党?否□是□7你是否参与过战争或反人类的活动,如:故意杀戮、折磨、攻击、奴役或其他非人道的行为针对平民或战俘,或驱逐平民? 否□是□我同意因受理签证申请这一原因,将我曾居住国内任何政府部门,包括警力机构、司法部门及国家机构,可获取的我的所有记录和信息,透露给加拿大公民身份和移民部,以及加拿大边境服务署。
该信息将被用于评估我是否符合可被准许进入加拿大并在加拿大停留的相关加拿大法规。
否□是□对以上背景信息问题3至7回答“是”,你必须完整填写下面的附加表附加表1请提供过去十年中你过往就业的详情(包括自雇类就业)。
如果你未曾工作或已退休,请提供过去十年中的个人地址。
如果你受其他人赡养(如你的父母或配偶),请提供此人的就业详情。
从最近的信息填起。
自年/月至年/月雇主的名称、地址和电话,如果你未曾工作或已退休,请提供个人地址职位月收入2a你是否曾经就职于军队、民兵或民防组织,或曾经就职于情报组织或警察机构(包括国家强制性兵役、预备役、或志愿兵)?否□是□否,请跳至3;是,请提供以下细节:如果你曾经就职于任何民兵、军队、防御或警力机构(不论作为国家强制性兵役、预备役或志愿兵),请在下表中填写就职日期(月和年),所就职的分支名称及其编号,你本人的衔级,以及你本人职责的详细描述(如步兵、炮兵、军警、无线电操作员、司机等)自年/月至年/月所就职的机构名称、编号衔级/指挥官职责b你是否曾接受特殊培训?否□是□如是,请提供详情2c你是否曾参与过任何形式的战斗?否□是□如是,请提供详情自年/月至年/月地点详情d你的服役为何结束?服役期满□放弃□健康原因□其他3你是否曾见证或参与过捏带犯人或平民的行径,或掠抢或亵渎宗教建筑的行径?否□是□如是,请提供事件详情日期年/月地点详情4你本人是否曾为某政党或其他团体、组织的成员?否□是□如是,请提供所支持的、曾为其成员的或有关联的组织的详情,包括任何政治、社会、青年或学生组织,贸易联盟,专业社团,请不要使用缩写自年/月至年/月组织名称组织类型在组织中所从事的活动及/或担任的职务所在城市、国家5你本人是否曾供职于政府?否□是□如是,请提供详情自年/月至年/月国家及管辖权限级别(如国家级、地区级、直辖市级)所在部门/分支及城市职位6你本人或任何从行家属成员是否曾经在任何国家有过犯罪行为,或因任何原因被指控?否□是□如是,请提供详情家属信息表申请类别:访问□工作□学生□其他请用英文和中文填写。
其中包括不陪同的家庭成员在内的所有家庭成员姓名。
如果任何栏目填写的空间不足够,请另附纸张打印出相对应的栏目来填写,与您的申请一并提交。
A部分姓名家属关系出生日期年/月/日婚姻关系现行住址(如去世请注明城市和日期)是否陪同你去加拿大?是否出生国家现行职业申请人□□配偶□□母亲□□父亲□□B部分申请人之子女(包括所有子女及收养、继养之子女,无论年龄大小或居住地在何处均须填写)姓名家属关系出生日期年/月/日婚姻关系现行住址(如去世请注明城市和日期)是否陪同你去加拿大?是否出生国家现行职业□□□□□□□□□□□□C部分申请人之兄弟姐妹(包括同父异母及同母异父之兄弟姐妹)姓名家属关系出生日期年/月/日婚姻关系现行住址(如去世请注明城市和日期)是否陪同你去加拿大?是否出生国家现行职业□□□□□□教育和就业细节表请用英文和中文填写。
日期学校的名称及地址学历/学位课程类别从至日期单位/公司的名称及地址职位业务类别从至此次是否是你第一次出境旅行?如不是,请提供过去五年中所有出境旅行概况,包括目的地国家和旅行起始日期如果你是某商务团组之成员,你是否能确认与你同行人士的身份及职业?如不能,请提供解释我谨声明,所填各项内容真实详尽。
我明白:所列内容如被发现不实或不详,我的申请将被拒签。
申请人签字:日期:单位抬头(务必本人所在单位名称,打印时删掉红体字)在职证明CertificationDate: 月日, 2013To: Non-immigration Section, The Canadian Consulate General, BeijingAttn: Visa OfficerDear Officer:This is to certify that Ms/Mr.XX (Passport Number:XXXXXXX)is a formal employee of our unit. She/He has been working as XX since 2006. Her/His monthly income now is RMBXX.He/She will take a short-term trip to Canada for sightseeing in月份年.All the expenses involved in the trip including round trip tickets, board & lodging, insurance fee will be borne by himself/herself.We would like to guarantee his/her timely return to China and the resumption of her/his position in our company after she/he comes back.Your favorable consideration for her/ his visa application is highly appreciated.Best regards!Company Name:Company Add:Charge Person:Contact Tel:注:斜体斜线部分根据申请人具体情况更改(打印时删掉此行提示)学校抬头学校放假信证明样板CertificationDate: JUNE 16, 2013Dear Sir or Madam,XXX is a student of our school(Passport No:G ).He/She intents to visit Canada in this holiday. He/She reby we guarantee that he/she will abide by all the laws in these countries and come back to China on schedule.All his travelling expenses including health insurance will be borne by his parents.Your favorable consideration to issue his tourist visa would be much appreciated.Best regards!School Name:School Add:Charge Person:Contact Tel:Permission to travel from non-traveling parent不随行父母同意函This form is to be completed in English and Chinese by non-traveling parents of minors under 18 years of age. A photocopy of that parent’s identification card or passport AND proof of parental relationship must be attached.此表格由十八岁以下申请人的不随行父母填写。