建立系统完整的生态文明制度体系
- 格式:ppt
- 大小:613.50 KB
- 文档页数:22
2020继续教育100分:生态文明建设读本考试及答案1.关于项目环境影响评价,下列表述错误的是()。
(1.0分)A.对象一般是多个项目B.涉及面较小C.评价范围较小D.工作较为简单我的答案:A √答对2.发展绿色经济的导向是()。
(1.0分)A.生态科技B.能源类型C.市场D.资本我的答案:C √答对3. ()通过的《中共中央关于全面深化改革若干重大问题的决定》布局生态文明体制改革:建立系统完整的生态文明制度体系,用制度保护生态环境。
(1. 0 分)A.十七大B.十八届三中全会C.十九大D.十三届人大我的答案:B √答对4.2019 年 2 月,国家发改委等七部门联合印发的《绿色产业指导目录(2019 年版)》将绿色产业划分为()大类别。
(1.0分)A.5B.6C.7D.8我的答案:B √答对5.2017年6月1日,()宣布退出《巴黎协定》。
(1.0分)A.英国B.美国C.德国D.日本我的答案:B √答对6.根据世界银行发布的数据,全球PM2.5污染主要集中在()。
(1. 0 分)A.亚洲B.欧洲C.非洲D.大洋洲我的答案:A √答对7.2015年全球可再生能源投资额最大的国家是()。
(1.0 分)A.中国B.美国C.日本D.印度我的答案:A √答对8.2018 年《中华人民共和国宪法修正案》将宪法第八十九条“国务院行使下列职权”中第六项“(六)领导和管理经济工作和城乡建设”修改为“(六)领导和管理经济工作和城乡建设、()”。
(1.0分)A.社会文明建设B.生态文明建设C.物质文明建设D.精神文明建设我的答案:B √答对9.首次在国家正式文件中出现“生态文明”一词的是()。
(1. 0 分)A.《关于加快推进生态文明建设的意见》B.《中共中央国务院关于加快林业发展的决定》C.《中国共产党章程(修正案)》D.《中共中央关于全面深化改革若干重大问题的决定》我的答案:B √答对10.在下列行业中,受全球气候变化影响最大的是()。
生态文明体制改革总体方案关键信息项:1、改革目标2、改革原则3、主要改革任务4、实施步骤5、监督与评估机制6、保障措施1、改革目标11 明确生态文明体制改革的总体目标是建立系统完整的生态文明制度体系,推动形成人与自然和谐发展的现代化建设新格局。
111 实现生态环境质量的显著改善,包括空气质量、水质、土壤质量等方面。
112 促进资源的高效利用和循环利用,减少资源浪费和过度消耗。
113 增强生态系统的稳定性和服务功能,保护生物多样性。
2、改革原则21 坚持遵循自然规律,尊重生态系统的整体性、系统性及其内在规律。
211 坚持以人为本,满足人民群众对良好生态环境的需求,保障公众的生态权益。
212 坚持问题导向,针对当前生态文明建设中存在的突出问题,提出切实可行的改革措施。
213 坚持改革创新,积极探索新的体制机制和管理模式。
214 坚持统筹协调,注重各项改革任务之间的协同配合,形成改革合力。
3、主要改革任务31 健全自然资源资产产权制度,清晰界定各类自然资源资产的产权主体和权利。
311 建立国土空间开发保护制度,划定生态保护红线,优化国土空间开发格局。
312 完善资源总量管理和全面节约制度,实行最严格的水资源、能源、土地等资源管理制度。
313 健全资源有偿使用和生态补偿制度,推进资源的市场化配置和生态保护的利益补偿机制。
314 建立健全环境治理体系,加强环境污染的源头防控和全过程治理。
315 健全环境信息公开制度,保障公众的环境知情权、参与权和监督权。
316 完善生态文明绩效考核和责任追究制度,将生态环境保护纳入政府绩效考核体系。
4、实施步骤41 制定详细的改革实施方案,明确各项任务的时间节点和责任主体。
411 分阶段推进改革任务,先易后难,逐步深化。
412 加强试点示范,选择有代表性的地区和领域开展改革试点,总结经验后逐步推广。
5、监督与评估机制51 建立健全生态文明体制改革的监督机制,加强对改革任务落实情况的监督检查。
《生态文明建设读本》继续教育试题及答案一、单项选择题1、在下列行业中,受全球气候变化影响最大的是(C)。
A 能源业B畜牧业 C 种植业 D 渔业2、.在生态文明社会,人类对待自然的态度应该是(D )。
A 敬畏自然B 征服自然C改造自然 D 顺应自然3、(B )通过的《中共中央关于全面深化改革若干重大问题的决定》布局生态文明体制改革,建立系统完整的生态文明制度体系,用制度保护生态环境。
A 十七大B 十八届三中全会C 十九大D十三届人大4、2019年2月国家发改委等七部门联合印发的《绿色产业指导目录,(2019版)》将绿色产业划分为( B )大类别。
A 5B 6C 7D 85、2017年6月1日。
(B )国宣布退出《巴黎协定》。
A. 英国B.美国C.德国D.日本6、根据世界银行发布的数据,全球PM2.5污染主要集中在(A )。
A 亚洲B欧洲 C 非洲D大洋洲7、2015年全球可再生能源投资额最大的国家是(A )。
A 中国B美国C日本D印度8、2018年《中华人民共和国宪法修正案》将宪法第八十九条“国务院行使下列职权”中第六项“(六)领导和管理经济工作和城乡建设”修改为“(六)领导和管理经济工作和城乡建设、( B )”。
A 社会文明建设B 生态文明建设C 物质文明建设D精神文明建设9、首次在国家正式文件中出现“生态文明”一词的是(B)。
A. 《关于加快推进生态文明建设的意见》B. 《中共中央国务院关于加快林业发展的决定》C. 《中国共产党党章程(修正案)》D. 《中共中央关于全面深化改革若干重大问题的决定》10、关于项目环境影响评价,下列表述错误的是(A )A对象一般是多个项目 B 涉及面较小C评价范围较小D工作较为简单11、可持续发展原则不包括(D )。
A 公平性原则B 持续性原则C 共同性原则D特殊性原则12、在十九大报告关于生态文敏的新部署中,着力解决突出环境问题的内容不包括(D )。
A解决人民群众反映强烈的大气、水、土壤污染等突出问题为重点B开展农村人居环境整治行动C参与全球环境治理,落实减排承诺D杜绝城市环境污染问题13.发展绿色经济的导向是(C )。
中国共产党十八界三中全会加快生态文明制度建设具体内容全文及解读建设生态文明,必须建立系统完整的生态文明制度体系,实行最严格的源头保护制度、损害赔偿制度、责任追究制度,完善环境治理和生态修复制度,用制度保护生态环境。
(51)健全自然资源资产产权制度和用途管制制度。
对水流、森林、山岭、草原、荒地、滩涂等自然生态空间进行统一确权登记,形成归属清晰、权责明确、监管有效的自然资源资产产权制度。
建立空间规划体系,划定生产、生活、生态空间开发管制界限,落实用途管制。
健全能源、水、土地节约集约使用制度。
健全国家自然资源资产管理体制,统一行使全民所有自然资源资产所有者职责。
完善自然资源监管体制,统一行使所有国土空间用途管制职责。
(52)划定生态保护红线。
坚定不移实施主体功能区制度,建立国土空间开发保护制度,严格按照主体功能区定位推动发展,建立国家公园体制。
建立资源环境承载能力监测预警机制,对水土资源、环境容量和海洋资源超载区域实行限制性措施。
对限制开发区域和生态脆弱的国家扶贫开发工作重点县取消地区生产总值考核。
探索编制自然资源资产负债表,对领导干部实行自然资源资产离任审计。
建立生态环境损害责任终身追究制。
(53)实行资源有偿使用制度和生态补偿制度。
加快自然资源及其产品价格改革,全面反映市场供求、资源稀缺程度、生态环境损害成本和修复效益。
坚持使用资源付费和谁污染环境、谁破坏生态谁付费原则,逐步将资源税扩展到占用各种自然生态空间。
稳定和扩大退耕还林、退牧还草范围,调整严重污染和地下水严重超采区耕地用途,有序实现耕地、河湖休养生息。
建立有效调节工业用地和居住用地合理比价机制,提高工业用地价格。
坚持谁受益、谁补偿原则,完善对重点生态功能区的生态补偿机制,推动地区间建立横向生态补偿制度。
发展环保市场,推行节能量、碳排放权、排污权、水权交易制度,建立吸引社会资本投入生态环境保护的市场化机制,推行环境污染第三方治理。
(54)改革生态环境保护管理体制。
全国生态文明体制改革总体方案为加快建立系统完整的生态文明制度体系,加快推进生态文明建设,增强生态文明体制改革的系统性、整体性、协同性,制定本方案。
一、生态文明体制改革的总体要求(一)生态文明体制改革的指导思想。
全面贯彻党的十九大精神,以、“三个代表”重要思想、科学发展观为指导,深入贯彻落实系列重要讲话精神,,坚持节约资源和保护环境基本国策,坚持节约优先、保护优先、自然恢复为主方针,立足我国社会主义初级阶段的基本国情和新的阶段性特征,以建设美丽中国为目标,以正确处理人与自然关系为核心,以解决生态环境领域突出问题为导向,保障国家生态安全,改善环境质量,提高资源利用效率,推动形成人与自然和谐发展的现代化建设新格局。
(二)生态文明体制改革的理念树立尊重自然、顺应自然、保护自然的理念,生态文明建设不仅影响经济持续健康发展,也关系政治和社会建设,必须放在突出地位,融入经济建设、政治建设、文化建设、社会建设各方面和全过程。
树立发展和保护相统一的理念,坚持发展是硬道理的战略思想,发展必须是绿色发展、循环发展、低碳发展,平衡好发展和保护的关系,按照主体功能定位控制开发强度,调整空间结构,给子孙后代留下天蓝、地绿、水净的美好家园,实现发展与保护的内在统一、相互促进。
树立绿水青山就是金山银山的理念,清新空气、清洁水源、美丽山川、肥沃土地、生物多样性是人类生存必需的生态环境,坚持发展是第一要务,必须保护森林、草原、河流、湖泊、湿地、海洋等自然生态。
树立自然价值和自然资本的理念,自然生态是有价值的,保护自然就是增值自然价值和自然资本的过程,就是保护和发展生产力,就应得到合理回报和经济补偿。
树立空间均衡的理念,把握人口、经济、资源环境的平衡点推动发展,人口规模、产业结构、增长速度不能超出当地水土资源承载能力和环境容量。
树立山水林田湖是一个生命共同体的理念,按照生态系统的整体性、系统性及其内在规律,统筹考虑自然生态各要素、山上山下、地上地下、陆地海洋以及流域上下游,进行整体保护、系统修复、综合治理,增强生态系统循环能力,维护生态平衡。
中共中央、国务院印发《生态文明体制改革总体方案》文章属性•【制定机关】中国共产党中央委员会,国务院•【公布日期】2015.09.21•【文号】•【施行日期】2015.09.21•【效力等级】党内规范性文件•【时效性】现行有效•【主题分类】自然生态保护正文中共中央国务院印发《生态文明体制改革总体方案》(2015年9月21日)为加快建立系统完整的生态文明制度体系,加快推进生态文明建设,增强生态文明体制改革的系统性、整体性、协同性,制定本方案。
一、生态文明体制改革的总体要求(一)生态文明体制改革的指导思想。
全面贯彻党的十八大和十八届二中、三中、四中全会精神,以邓小平理论、“三个代表”重要思想、科学发展观为指导,深入贯彻落实习近平总书记系列重要讲话精神,按照党中央、国务院决策部署,坚持节约资源和保护环境基本国策,坚持节约优先、保护优先、自然恢复为主方针,立足我国社会主义初级阶段的基本国情和新的阶段性特征,以建设美丽中国为目标,以正确处理人与自然关系为核心,以解决生态环境领域突出问题为导向,保障国家生态安全,改善环境质量,提高资源利用效率,推动形成人与自然和谐发展的现代化建设新格局。
(二)生态文明体制改革的理念树立尊重自然、顺应自然、保护自然的理念,生态文明建设不仅影响经济持续健康发展,也关系政治和社会建设,必须放在突出地位,融入经济建设、政治建设、文化建设、社会建设各方面和全过程。
树立发展和保护相统一的理念,坚持发展是硬道理的战略思想,发展必须是绿色发展、循环发展、低碳发展,平衡好发展和保护的关系,按照主体功能定位控制开发强度,调整空间结构,给子孙后代留下天蓝、地绿、水净的美好家园,实现发展与保护的内在统一、相互促进。
树立绿水青山就是金山银山的理念,清新空气、清洁水源、美丽山川、肥沃土地、生物多样性是人类生存必需的生态环境,坚持发展是第一要务,必须保护森林、草原、河流、湖泊、湿地、海洋等自然生态。
树立自然价值和自然资本的理念,自然生态是有价值的,保护自然就是增值自然价值和自然资本的过程,就是保护和发展生产力,就应得到合理回报和经济补偿。
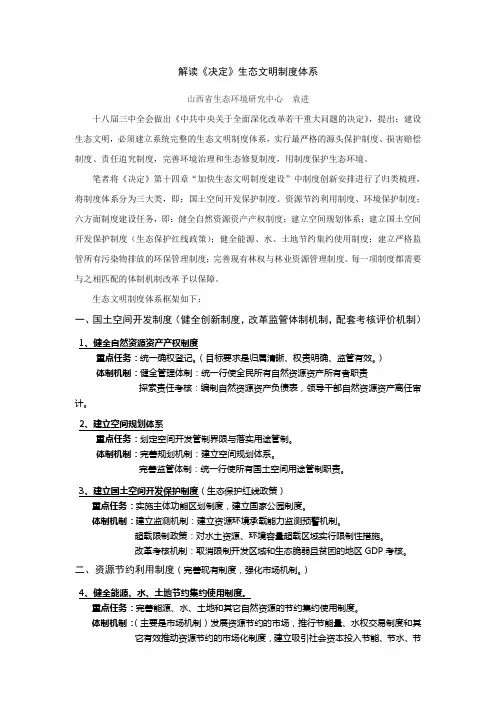
解读《决定》生态文明制度体系山西省生态环境研究中心袁进十八届三中全会做出《中共中央关于全面深化改革若干重大问题的决定》,提出:建设生态文明,必须建立系统完整的生态文明制度体系,实行最严格的源头保护制度、损害赔偿制度、责任追究制度,完善环境治理和生态修复制度,用制度保护生态环境。
笔者将《决定》第十四章“加快生态文明制度建设”中制度创新安排进行了归类梳理,将制度体系分为三大类,即:国土空间开发保护制度、资源节约利用制度、环境保护制度;六方面制度建设任务,即:健全自然资源资产产权制度;建立空间规划体系;建立国土空间开发保护制度(生态保护红线政策);健全能源、水、土地节约集约使用制度;建立严格监管所有污染物排放的环保管理制度;完善现有林权与林业资源管理制度。
每一项制度都需要与之相匹配的体制机制改革予以保障。
生态文明制度体系框架如下:一、国土空间开发制度(健全创新制度,改革监管体制机制,配套考核评价机制)1、健全自然资源资产产权制度重点任务:统一确权登记。
(目标要求是归属清晰、权责明确、监管有效。
)体制机制:健全管理体制:统一行使全民所有自然资源资产所有者职责探索责任考核:编制自然资源资产负债表,领导干部自然资源资产离任审计。
2、建立空间规划体系重点任务:划定空间开发管制界限与落实用途管制。
体制机制:完善规划机制:建立空间规划体系。
完善监管体制:统一行使所有国土空间用途管制职责。
3、建立国土空间开发保护制度(生态保护红线政策)重点任务:实施主体功能区划制度,建立国家公园制度。
体制机制:建立监测机制:建立资源环境承载能力监测预警机制。
超载限制政策:对水土资源、环境容量超载区域实行限制性措施。
改革考核机制:取消限制开发区域和生态脆弱且贫困的地区GDP考核。
二、资源节约利用制度(完善现有制度,强化市场机制。
)4、健全能源、水、土地节约集约使用制度。
重点任务:完善能源、水、土地和其它自然资源的节约集约使用制度。
体制机制:(主要是市场机制)发展资源节约的市场,推行节能量、水权交易制度和其它有效推动资源节约的市场化制度,建立吸引社会资本投入节能、节水、节材市场化机制。
中共中央国务院《关于加快推进生态文明建设的意见》全文中共中央、国务院出台文件加快推进生态文明建设新华社北京5月5日电中共中央、国务院日前印发《关于加快推进生态文明建设的意见》,新华社5日受权播发了意见全文。
文件共9个部分35条,包括总体要求;强化主体功能定位,优化国土空间开发格局;推动技术创新和结构调整,提高发展质量和效益;全面促进资源节约循环高效使用,推动利用方式根本转变;加大自然生态系统和环境保护力度,切实改善生态环境质量;健全生态文明制度体系;加强生态文明建设统计监测和执法监督;加快形成推进生态文明建设的良好社会风尚;切实加强组织领导。
意见明确了加快推进生态文明建设的基本原则:一是坚持把节约优先、保护优先、自然恢复为主作为基本方针;二是坚持把绿色发展、循环发展、低碳发展作为基本途径;三是坚持把深化改革和创新驱动作为基本动力;四是坚持把培育生态文化作为重要支撑;五是坚持把重点突破和整体推进作为工作方式。
意见提出,到2020年,资源节约型和环境友好型社会建设取得重大进展,主体功能区布局基本形成,经济发展质量和效益显著提高,生态文明主流价值观在全社会得到推行,生态文明建设水平与全面建成小康社会目标相适应。
中共中央国务院关于加快推进生态文明建设的意见(2015年4月25日)生态文明建设是中国特色社会主义事业的重要内容,关系人民福祉,关乎民族未来,事关“两个一百年”奋斗目标和中华民族伟大复兴中国梦的实现。
党中央、国务院高度重视生态文明建设,先后出台了一系列重大决策部署,推动生态文明建设取得了重大进展和积极成效。
但总体上看我国生态文明建设水平仍滞后于经济社会发展,资源约束趋紧,环境污染严重,生态系统退化,发展与人口资源环境之间的矛盾日益突出,已成为经济社会可持续发展的重大瓶颈制约。
加快推进生态文明建设是加快转变经济发展方式、提高发展质量和效益的内在要求,是坚持以人为本、促进社会和谐的必然选择,是全面建成小康社会、实现中华民族伟大复兴中国梦的时代抉择,是积极应对气候变化、维护全球生态安全的重大举措。
考研政治关于建设社会主义生态文明的知识点 2018年考研报名即将开始,但是2018年考研政治大纲还没有公布,那幺考研政治该如何复习?各位考研的小伙伴要注意背好考研政治的知识点,下面小编跟大家分享一下2018年考研政治关于建设社会主义生态文明的知识点,考研政治必备知识点,希望对你有帮助。
2018年考研政治知识点一、树立生态文明新理念 党的十八大提出,面对资源约束趋紧、环境污染严重、生态系统退化的严峻形势,必须树立尊重自然、顺应自然、保护自然的生态文明理念。
尊重自然,是人与自然相处时应秉持的首要态度。
顺应自然,是人与自然相处时应遵循的基本原则。
保护自然,是人与自然相处时应承担的重要责任。
2018年考研政治知识点二、坚持节约资源和保护环境的基本国策 第一,坚持节约优先、保护优先、自然恢复为主。
在资源开发和利用中,把节约资源放在首位;在环保工作中,把预防为主、源头治理放在首位;在生态系统保护和修复中,把利用自然力修复生态系统放在首位。
这三个方面形成一个统一的有机整体,是我国生态文明建设的方向和重点。
第二,着力推进绿色发展、循环发展、低碳发展。
积极发展节能产业,推广高效节能产品;加快发展资源循环利用产业,推动矿产资源和固体废弃物综合利用;大力发展环保产业,壮大可再生能源规模。
建立循环经济体系,发展循环经济,促进生产、流通、消费过程的减量化、再利用、资源化。
第三,形成节约资源和保护环境的空间格局、产业结构、生产方式、生活方式。
在现代化建设中,要整体谋划国土空间开发,尽可能集中集约利用国土空间,减少对自然生态空间的占用,促进生产空间集约高效、生活空间宜居适度、生态空间山清水秀,给自然留。
三中全会--生态文明的解读随着中国新型工业化和城镇化的推进,资源消耗加速,CO2排放增加,环境压力加大。
中国的环境问题,不仅引起周边国家的抱怨,也成为全世界关注的焦点。
更有甚者把中国的经济奇迹与严重的环境污染画上等号。
如何平衡和协调发展是急需解决的重要课题。
十八届三中全会提出必须建立系统完整的生态文明制度体系。
这种制度体系包括法律、法规、政策、公共管治、市场和国际管理的制度体系等。
首先在法律上要加紧修改和完善《环境法》、《大气污染防治法》和建立《气候变化法》。
当前最重要的一点是在《环境法》和《大气污染防治法》的修改中,三中全会关于加快生态文明制度的建设会促进解决目前在《环境法》和《大气污染防治法》修改中一些争论不休的问题,例如加大惩罚力度和公众广泛参与的问题等。
加快《气候变化法》立法,推动低碳绿色经济发展。
体制改革需破除唯GDP论思想落实环保一票否决权目前的生态环境保护管理体制要进一步改革,以适应环境保护的更高目标和更严要求。
首先在各地的政府官员中,破除唯GDP论的思想根源,树立社会、经济、环境全面发展的理念和行动,尤其要把保护环境提到日程上来。
在环境监管中,目前重视事前监管,放松事中监管和缺乏事后监管。
例如在各个项目的审批中有节能和环评的要求,但是在实际的实施过程中,环评和节能的措施却往往没有得到落实,缺乏事后监管是造成我国环境恶化和排放量激增的重要原因之一。
有的地方环保监管部门不管不问,甚至放弃职责或与污染企业同流合污,保护纵容污染的企业。
要严格环境监管部门的职责和干部的考核,真正发挥好环保一票否决的权力。
监管工作中采用行政的手段多,缺乏应用市场的有效手段。
例如监管部门要求污染企业关门整顿,但没有实质性的高额惩罚金,往往使整顿流于形式。
环保部门在各区域的办公室必须加强,因为有些环境危害是跨区域的,例如大气污染、雾霾、酸雨和河流水污染等都带有区域性,必须加强区域的管理部门的职权和惩罚力度。
省级政府要对县的环保部门进行直管,减少和摆脱当地政府对县环境监管机构的掌控和影响。
构建生态文明体系,包括什么?生态文明制度体系主要包括决策制度、评价制度、管理制度、考核制度等内容。
1、生态文明决策制度。
生态文明建设是一项系统工程,需要从全局高度通盘考虑,搞好顶层设计和整体部署。
2、生态文明评价制度。
把资源消耗、环境损害、生态效益纳入经济社会发展评价体系,建立体现生态文明要求的目标体系。
3、生态文明管理制度。
建立空间规划体系,划定生产、生活、生态空间开发管制界限,落实用途管制。
4、生态文明考核制度。
将反映生态文明建设水平和环境保护成效的指标纳入地方领导干部政绩考核评价体系,大幅提高生态环境指标考核权重。
在限制开发区域和禁止开发区域,主要考核生态环保指标。
生态文明建设发挥的作用:把可持续发展提升到绿色发展高度,为后人"乘凉"而"种树"就是不给后人留下遗憾而是留下更多的生态资产。
生态文明建设是中国特色社会主义事业的重要内容,关系人民福祉,关乎民族未来,事关"两个一百年"奋斗目标和中华民族伟大复兴中国梦的实现。
环境保护与可持续发展的关系?构建生态文明体系包括生态文化体系、生态经济体系、生态目标责任体系、生态文明制度体系、生态安全体系。
1、生态文化体系:以生态价值观念为准则。
坚持绿色发展,尊重自然,顺应自然,保护自然,促进人与自然和谐发展、人类社会可持续发展。
2、生态经济体系:以产业生态化和生态产业化为主体。
生态经济是环保经济、低碳经济、绿色经济、循环经济,要促进经济发展与生态环境的和谐。
绿色发展是构建高质量现代化经济体系的必然要求,是解决污染问题的根本之策。
3、生态目标责任体系:以改善生态环境质量为核心。
明确目标责任,坚决打赢蓝天保卫战是重中之重,要以空气质量明显改善为刚性要求,强化联防联控,基本消除重污染天气。
4、生态文明制度体系:以治理体系和治理能力现代化为保障。
用最严格制度最严密法治保护生态环境,加快制度创新,强化制度执行,让制度成为刚性的约束和不可触碰的高压线。
把握中国特色社会主义生态文明建设的要义生态文明的核心是正确处理人与自然的关系,生态文明反映的是人与自然之间的和谐程度。
生态文明建设是指人类在利用和改造自然的过程中,主动保护自然,积极改善和优化人与自然的关系,建设健康有序的生态运行机制和良好的生态环境。
一、中国特色社会主义生态文明建设的总体要求中国特色社会主义生态文明体现了和谐发展、全面发展、可持续发展和循环发展的思想。
党的十八大明确提出了大力推进生态文明建设的总体要求:树立尊重自然、顺应自然、保护自然的生态文明理念,把生态文明建设放在突出地位,融入经济建设、政治建设、文化建设、社会建设各方面和全过程,努力建设美丽中国,突现中华民族永续发展,这个总体要求的核心和实质,“就是要建设以资源环境承载力的基础,以自然规律为准则,以可持续发展为目标的资源节约型,环境友好型社会,努力走向社会主义生态文明新时代。
党的十八届三中全会进一步强调,紧紧围绕建设美丽中国深化生态文明体制改革,加快建立生态文明制度,健全国土空间开发,资源节约利用,生态环境保护的体制机制,推动形成人与自然和谐发展现代化建设新格局。
建设社会主义生态文明,必须把节约资源放在首位,加大环境保护力度,做好生态保育工作,建设循环经济。
二、树立科学的生态文明理念党的十八大提出,面对资源约束趋紧、环境污染严重、生态系统退化的严峻形势,必须树立尊重自然、顺应自然、保护自然的生态文明理念。
尊重自然,是人与自然相处时应秉持的首要态度,要求人对自然怀有敬畏之心、感恩之情、报恩之意,尊重自然界的创造和存在,决不能凌驾于自然之上。
顺应自然,是人与自然相处时遵循的基本原则,要求人顺应自然的客观规律,按自然规律办事,人利用和改造自然的实践活动只有适应自然规律,才能做到人与自然和谐相处。
保护自然是人与自然相处时应承担的重要责任,要求人发挥主观能动性,在向自然界索取生存发展之需的同时,呵护自然、回报自然、保护自然界的生态系统。
龙源期刊网
我国出台生态文明体制改革总体方案
作者:
来源:《创新时代》2015年第10期
中共中央、国务院近日印发《生态文明体制改革总体方案》,阐明了我国生态文明体制改革的指导思想、理念、原则、目标、实施保障等重要内容,提出要加快建立系统完整的生态文明制度体系,为我国生态文明领域改革作出了顶层设计。
方案分为十个部分,共56条,明确生态文明体制改革的指导思想是,坚持节约资源和保护环境基本国策,坚持节约优先、保护优先、自然恢复为主方针,立足我国社会主义初级阶段的基本国情和新的阶段性特征,以建设美丽中国为目标,以正确处理人与自然关系为核心,以解决生态环境领域突出问题为导向,保障国家生态安全,改善环境质量,提高资源利用效率,推动形成人与自然和谐发展的现代化建设新格局。
(中新网)。
实现伟大“中国梦”试题及答案第1题 问题内容 讲好中国故事,必须()。
A 树立强烈的文化自信 答案选项 B 解决“挨骂”问题 C 积极主动、久久为功 D 以上都对 第2题 构建系统完整的生态文明制度体系,应在政策、体制、制度和理念等领域进行统筹并组 问题内容 织实施,在(),要完善自然资源产权制度,建立生态文明考核评价制度,完善环境保 护市场化机制。
A 政策层面 答案选项 B 制度层面 C 体制层面 D 理念层面 第3题 问题内容 构建系统完整的生态文明制度体系必须(),立足于顶层设计,从长远考虑,制定一个 相应的发展规划。
A 制定国家生态保护的总体规划 答案选项 B 加快相关法律法规的建设 C 建立源头严防的制度体系 D 建立过程严管的制度体系 第4题 问题内容 权力运作上出现了一些问题:(),有的政企不分、政事不分,存在“既当裁判员又当运 动员”现象。
A 权力配置和结构不尽科学 答案选项 B 权力往往过分集中于主要领导干部手中 C 权力边界不清晰 D 权力运行过程不够公开透明 第5题 问题内容 ()是国家最高权力机关。
A 中国共产党 答案选项 B 全国人民代表大会 C 各级人民代表大会 D 全国人民代表大会常务委员会 第6题 问题内容 ()关注的重点包括居民收入持续增长,人民住有所居。
A 共同富裕梦 答案选项 B 社会保障梦 C 劳有所得梦 D 美丽中国梦 第7题 问题内容 就中国梦而言,社会层面追求的是()。
A 富强 答案选项 B 振兴 C 民主 D 人民幸福 第8题 问题内容 所谓()就是人人幸福、人与人和谐相处的社会生活局面。
A 政治大国 答案选项 B 经济强国 C 文化兴国 D 天下大同 第9题 问题内容 晚清思想家()以“天下忧患”的情怀,提出“变通”、“更法”、“筹边”、“御侮”等“医国”谋 略。
A 龚自珍 答案选项 B 魏源 C 林则徐 D 李鸿章 第 10 题 问题内容 ()即社会公平和正义,它以人的解放、人的自由平等权利的获得为前提,是国家、社 会应然的根本价值理念。
【报告摘要】公报指出,建设生态文明,必要建立系统完整生态文明制度体系,用制度保护生态环境。
要健全自然资源资产产权制度和用途管制制度,划定生态保护红线,实行资源有偿使用制度和生态补偿制度,改革生态环保管理体制。
【报告解读】当今时代,建设生态文明越来越成为人类共识和协同行动。
但是不可否认是,长期以来国内经济都是一种粗放式发展,咱们生产方式脱胎于老式工业化路子,以往重要拼资源、拼环境消耗带来发展成果随着着高昂生态恶化代价。
同步,生态治理却停留在头疼医头、脚疼医脚打补丁、擦屁股阶段,走不出末端治理圈圈。
生态文明建设既事关发展方式,又事关人民福祉。
无论是着眼于当前环境恶化现实,还是着眼于中华人民共和国经济健康可持续发展长远,咱们都“必要”并且“加快”站在更高层面来统筹发展经济和环境治理问题,寻找更为有效制度性解决方案。
党十八大强调,要着力推动绿色发展、循环发展、低碳发展,形成节约资源和保护环境空间格局、产业构造、生产方式、生活方式。
十八届三中全会更进一步提出,要紧扣建设美丽中华人民共和国深化生态文明体制改革,加快建立生态文明制度;要健全自然资源资产产权制度和用途管制制度,划定生态保护红线,实行资源有偿使用制度和生态补偿制度,改革生态环保管理体制。
这是事实上就是从资源管理、环境管理、生态管理视角创新人与自然之间关系。
生态文明建设之因此重要,是由于它集中体现了当前发展模式中重要矛盾。
一方面,是GDP数据迅速增长,另一方面,则是大气、江河海洋、土壤土质大面积恶化。
这种趋势发展下去,不但GDP增长成果都将被吞噬,并且将影响到当下和将来公众基本生存权。
建立生态文明制度,既意味着对此前就已提出“建设美丽中华人民共和国”目的继承,也意味着一系列新制度优化开始。
[机遇]当前,构建生态文明建设长效机制机遇期是好,一方面,社会公众生态保护意识逐渐增强,参加积极性和参加限度不断提高;另一方面,生态资源破坏和恶化所形成外部约束力形成了较强“倒逼”机制。