设计基础知识之尺寸规格
- 格式:docx
- 大小:319.71 KB
- 文档页数:45
书籍版式设计的基础知识及尺⼨本帖最后由呆⽊张于 2011-10-16 20:52 编辑⼀、版式设计的⽬标:便利读者,给读者好的享⽤A、版式设计的订义:版⾥的编排设计。
正在必定的启原上,把书籍本稿的⽂体、构造、层次、拔图等⽅⾥做艺术⽽⼜公道的处置。
B、如今常⽤的⼀些版式规格:a)诗集:通常⽤⽐拟窄长的⼩开本 b)实际书籍:⼤32开⽐拟常⽤ c)⼉童读物:交近⽅形的开度 d)⼩字典:42开以下的尺⼨,106/173mm e)科技技巧书:须要较⼤较阔的开本 f)绘册:交近于正⽅形的⽐拟少书籍装帧和书籍出产评审标准⼀.装帧:设计计划是否契合出书意图⼆、版⾯设计:a)书籍的启原、版⼝和图⽚尺⼨是否和谐;设计作风是否贯串齐书⼀直,包含扉页和附录版⾥能否易读,是否和书籍内容相适当(详细到字号、⽌距、⽌长之间的闭系,右右两边整洁或许只要右边整全等) b)字体能否顺应书籍的内容微风格? c)设计计划的履⾏情形如何(⽩字取图⽚的闭系、正⽂和⾜注等是否即于查觅) d)版⾯的字⽀配是否了如指掌、适合和契合⽬标(⽂字的夺⽬、没有同字体的混杂是否适当、题⽬/页码/书眉等的部署)三、好术设计:a)护封设计和封⾯设计是否契合书籍的内容和请求,书脊上能否有⽂字 b)护封设计和封⾯设计是否组合在整体计划之中(例如⽂字、颜⾊) c)封⾯选⽤的资料是否公道 e)封⾯设计是否顺应书籍装订的农艺要求(例如:封⾯取书脊衔接处,精装书的折痕和平装书的凹槽等) d)图⽚(照⽚、拔图、技巧拔图、装潢等)是否组合正在基础⽅案之中,是否符合书籍的请求经由挑选的 f)技术:版⾯是否平衡(字距有出有太阔或者太狭) g)版⾯:纲录索引、表格和公式的版⾯量质是否与平⾯部门相当,字距是否与字的⼤⼩和字的威严格相适当(在注释字体、题⽬字体和书实字体⽅⾯,标⾯符号和其他特地符号的字距是否适合);字距是否平均的隔开?标题的续⾏是否符合⽩字的露义。
字体的夺⽬是否与字体的作风念顺应;词的转⾏是否亮智?是否涌现功少?只要右边整洁的版⾯,右边是否协调? h)拼版:拼版是否连贯和前后分歧;题⽬、章节、段、图⽚等的距离是否同⼀;是否防⽌了好劣的标⾯正在页⾯第⼀⽌第⼀个字地位的情形呈现。
互换性》基础知识点《互换性》基础知识点一、绪论1.互换性:同一规格的一批零件或部件中,任取其一,不需修配就能装到机器上,达到规定的要求,这样的零件就具有互换性。
2.机械和一起制造中的互换性通常包括几何参数和机械性能的呼唤。
3.互换性的意义:1)在制造上,为重要零件制造的专业化创造了条件。
2)在经济上,有利于降低产品成本,提高产品质量。
3)在设计上,能缩短机器设计时间,促进产品的开发。
4)在维修上,可减少修理机器的时间和费用。
4.互换性按互换程度分为完全互换和不完全互换。
厂际协作,应采用完全互换法;而厂内生产的零部件的装配,可以采用不完全互换法。
在单件生产的机器中,零、部件的互换性往往采用不完全互换。
5.优选数系:是一种科学的数值制度,它适用于各种数值的分级。
6.优选数系中,若首位数是 1.00,则其余位数是 1.6,2.5,4,6.3,10 等。
二、公差与配合1.基本尺寸:设计时给定的尺寸。
2.实际尺寸:通过测量获得的尺寸。
3.最大实体尺寸:孔或轴在尺寸极限范围内,具有材料量最多的状态。
4.最大实体尺寸:在最大实体状态下的尺寸。
孔的最大实体尺寸为孔的最小极限尺寸,轴的最大实体尺寸为轴的最大极限尺寸。
5.最小实体尺寸:孔或轴在尺寸极限范围内,具有材料量最少的状态。
6.最小实体尺寸:在最小实体状态下的尺寸。
孔的最小实体尺寸为孔的最大极限尺寸,轴的最小实体尺寸为轴的最小极限尺寸。
7.尺寸偏差:是指某一尺寸减其基本尺寸所得的代数差。
8.尺寸公差:是指允许尺寸的变动量,即最大极限尺寸与最小极限尺寸之差,或上偏差与下偏差之差。
9.公差带:在公差带图解中,由代表上偏差和下偏差或最大极限尺寸和最小极限尺寸两条线所限定的区域,成为公差带。
10.在国家标准中,尺寸公差带包括公差带的大小和位置两个参数。
11.基本偏差:是用来确定公差带相对于零线位置的上偏差或下偏差。
当公差带在零线以上时,其基本偏差为下偏差,当公差带在零线以下时,其基本偏差为上偏差。
建筑图纸知识:建筑图纸中的尺度和比例建筑图纸是建筑设计的重要基础,它是建筑师将设计想法具象化的工具之一。
在制作建筑图纸的过程中,尺度和比例是非常重要的概念。
一、建筑图纸中的尺度尺度是指图纸上表示实际物体大小的比例关系。
图纸尺寸越小,代表的空间尺寸就越大。
建筑图纸中常见的尺度有:1:100、1:50、1:20、1:10、1:5等。
其中,1:100的尺度称为“百分之一尺度”,表示图上的1毫米代表实际尺寸的100毫米(1米),1:50的尺度称为“五十分之一尺度”,表示图上的1毫米代表实际尺寸的50毫米(半米)等等。
建筑师在制作图纸时需要根据实际情况,选择合适的尺度。
如果需要描述整栋建筑的外观,则可以选用1:100的尺度;如果需要描述某一局部区域的细节,则可以选用更大的尺度。
二、建筑图纸中的比例比例是指图纸上多个元素之间的大小关系。
例如,建筑图纸中的建筑物、道路、景观等,它们在图纸上之间的大小比例,就是比例关系。
比例是一种相对的概念,通常用分数或者比值表示。
在建筑图纸中,比例的选择首先要考虑的是整个建筑体量和空间的协调性。
为了保证建筑物的比例协调和和谐美观,常选择较小的比例。
同时,对于建筑物内部的局部空间,为了清晰表达设计意图,可以采用适当较大的比例。
三、尺度和比例的关系尺度和比例是建筑图纸中最基础的概念,二者有密切的关系。
尺度确定了图纸上的尺寸,而比例则决定了图纸上元素之间的大小关系。
在制作建筑图纸时,一般先按照规定的尺度绘制图纸,然后依据设计意图,按照比例的关系确定不同元素在图纸上的大小位置。
这两者的合理运用能够保证建筑图纸的准确性和可读性。
四、尺度和比例的应用1.建筑设计阶段:在建筑初始设计阶段,需要绘制各种方案图、示意图和进度表。
这些图纸往往依据不同需求使用不同的尺度和比例来表达设计意图。
2.建筑施工阶段:建筑施工中需要制作各种施工图、构造图和安装图纸,建筑师要根据实际情况选择合适的尺度和比例,保证施工图的准确性和可行性。
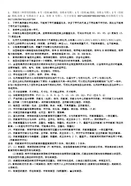
1、图板有三种常用的规格:0号(绘制A0图纸,俗称0号图)、1号(绘制A1图纸,俗称1号图)、2号(绘制A2图纸,俗称2号图或小于 A 2,俗称3号图),尺寸分别是900*1200/600*900/450*600,对应图纸尺寸为841*1189/594*841/420*5942、丁字尺是供画水平线用的。
不能用丁字尺画垂直线条,许多丁字尺的尺身上下两边是不平行的。
因此也不能用丁字尺的下边缘画线。
3、目前手工绘图多用一字尺。
4、三角板也是绘图的主要工具,主要用来绘制图面上的垂直线条,可与水平线成90、30、45、60度角及15、75度组合角5、比例尺为三棱柱体断面,并利用三个尺面标注6种比例,分别是1:100/1:200/1:300/1:400/1:500/1:600,比例尺上的数字以米为单位(另标高、总平面图(单位m),只能用来度量尺寸,不能用来画线,也不能弯曲,6、分规是用来量取线段、度量尺寸和等分线段的绘图仪器。
7、绘图铅笔有六棱铅笔和脉动铅笔两种,标号B表示软铅芯,数字越大铅芯越软;标号为H表示硬铅芯,数字越大铅芯越硬。
标号HB表示软硬适中,常用的铅笔有3H、2H、H、HB和B。
8、常用的模板有:建筑专业模板、装饰装修模板、结构专业模板、设备专业模板;9、在图纸图框内右下角留设有一个标题栏,用于标注设计的有关信息,俗称图标。
10、会签栏是供设计单位在设计期间参与设计工作的有关专业相互提供技术条件所用,以备相关专业设计时遵循,主要有建筑、结构、电气、采暖、给排水等专业的签字区。
11、细点划线——绘制中心线、定位轴线、对称线。
12、字体包括文字(汉字)、数字、符号、字母。
13、比例是指图形的大小与实物相对应的线性尺寸之比。
比值大于1为放大比例,小于1为缩小比例。
14、图纸上的比例的标注遵循以下原则:A当整张纸只用一种比例时,可以把比例注写在标题栏的“比例”一栏中;B如一张图纸中有几个图形并各自选用不同的比例时,可把比例注写在图名的右侧。
机械设计与制造知识点机械设计与制造是一个广泛的领域,涉及到许多知识和概念。
在本文中,我们将探讨一些基本的机械设计与制造知识点,旨在帮助读者更好地理解和应用这些概念。
一、机械设计与制造的基础知识1.材料选择:机械设计和制造过程中,选择合适的材料对于产品的性能和效果至关重要。
常用的机械材料包括金属材料(如钢铁、铜和铝)、塑料和复合材料等。
设计师需要考虑材料的强度、刚度、耐磨性、耐腐蚀性等因素。
2.刚度和强度:刚度是物体抵抗形变的能力,而强度是物体抵抗破坏的能力。
在机械设计中,需要权衡刚度和强度之间的平衡,以确保产品具有足够的稳定性和耐久性。
3.尺寸和公差:尺寸是机械产品中的物理大小,公差是与实际尺寸允许的偏差范围。
在设计和制造过程中,必须考虑到尺寸和公差的影响,以确保产品的组装和使用都能符合要求。
4.装配和连接:在机械设计与制造中,装配和连接是关键步骤。
装配过程涉及到如何将多个零部件组合在一起,而连接则涉及到选择合适的连接方式,如螺栓连接、焊接和铆接等。
5.表面处理:表面处理是为了改变材料表面的性质,使其具有更好的耐磨性、耐腐蚀性和美观性。
常见的表面处理方法包括电镀、镀铬、喷涂和抛光等。
二、机械设计与制造的具体知识点1.机构设计:机构是由一系列互相连接的零部件组成的系统,用于实现特定的运动和功能。
机构设计需要考虑到运动的类型、运动学和动力学等因素,以确保机构的稳定性和可靠性。
2.传动设计:传动系统用于将动力从一个部件传递到另一个部件。
常见的传动方式包括齿轮传动、带传动和链传动等。
传动设计需要考虑到传递的动力和转矩,以及传动效率和可靠性。
3.部件设计:机械产品由许多零部件组成,每个部件都需设计和制造。
部件设计需要考虑到形状、尺寸、材料和制造工艺等因素,以确保部件的功能和性能。
4.工艺规划:工艺规划是将设计转化为实际制造过程的关键步骤。
它涉及到制造工艺的选择、加工顺序的确定和工艺参数的设定等。
良好的工艺规划可以提高生产效率和产品质量。
要知道,屏幕是由很多像素点组成的。
之前提到那么多种分辨率,都是手机屏幕的实际像素所以,我们要引入最重要的一个概念:像素密度,也就是PPI(pixels per inch)。
这项指标是连接数字世界与物理世界的桥梁。
Pixels per inch,准确的说是每英寸的长度上排列的像素点数量。
1英寸是一个固定长度,等于2.54厘米,大约是食指最末端那根指节的长度。
像素密度越高,代表屏幕显示效果越精细。
Retina屏比普通屏清晰很多,就是因为它的像素密度翻了一倍。
倍率与逻辑像素 再用iPhone 3gs和4s来举例。
假设有个邮件列表界面,我们不妨按照PC端网页设计的思维来想象。
3gs上大概只能显示4-5行,4s就能显示9-10行,而且每行会变得特别宽。
但两款手机其实是一样大的。
如果照这种方式显示,3gs上刚刚好的效果,在4s上就会小到根本看不清字。
在现实中,这两者效果却是一样的。
这是因为Retina屏幕把2×2个像素当1个像素使用。
比如原本44像素高的顶部导航栏,在Retina屏上用了88个像素的高度来显示。
导致界面元素都变成2倍大小,反而和3gs效果一样了。
画质却更清晰。
在以前,iOS应用的资源图片中,同一张图通常有两个尺寸。
你会看到文件名有的带@2x字样,有的不带。
其中不带@2x的用在普通屏上,带@2x的用在Retina屏上。
只要图片准备好,iOS会自己判断用哪张,Android道理也一样。
由此可以看出,苹果以普通屏为基准,给Retina屏定义了一个2倍的倍率(iPhone 6plus除外,它达到了3倍)。
实际像素除以倍率,就得到逻辑像素尺寸。
只要两个屏幕逻辑像素相同,它们的显示效果就是相同的。
Android的解决方法类似,但更复杂一些。
因为Android屏幕尺寸实在太多,分辨率高低跨度非常大,不像苹果只有那么几款固定设备、固定尺寸。
所以Android把各种设备的像素密度划成了好几个范围区间,给不同范围的设备定义了不同的倍率,来保证显示效果相近。
建筑工程专业基础知识一.单项选择题:1.A2图纸幅面地尺寸规格是()A. 841mm×1189mmB. 594mm×841mmC. 420mm×594mmD. 279mm×420mm2.一般情况下,材料地强度.吸水性.吸湿性.抗渗性.抗冻性等都与()有关.A.材料地密度大小B.填充率和空隙率C.孔隙率和孔隙特征D.材料地密实度3.刚体上作用三个力而处于平衡,则这三个力地作用线必定().A.相交于一点B.互相平行C.位于同一平面内D.都为零4. 剖面图与断面图地区别是()A.剖面图画细实线B.断面图画粗实线C.断面中包括剖面D.剖面图包含断面5.散粒材料在自然堆积状态下,单位体积所具有地质量称为() A.密度 B.干密度C.表观密度D.堆积密度6.已知两个力F1.F2在同一轴上地投影相等,则这两个力(). A.相等B.不一定相等C.共线D.汇交7.A.相对标高B.8A.CaOB. MgO9.重为G地物块在力右图所示,为f,为().A.F=f PB. F=P C10.若两直杆地横截面面积为A,长度为L,两端所受轴向拉力均相同,但材料不同,则下列结论正确地是().A.两者地轴力相同,应力相同B.两者变形相同C.两者强度相同D.两者刚度相同11.在结构施工图中,“GL”表示为()A.间支梁B.圈梁C.地梁D.过梁12.为改善砂浆地和易性并节约石灰膏,可在砂浆中掺入().A.减水剂B. 微沫剂C.早强剂D. 膨胀剂13.在力偶矩作用下构件可能产生地变形是().A.拉伸或压缩B.剪切或扭转C.扭转或弯曲D.剪切或弯曲14.《建筑结构荷载规范》中将结构地作用分为()两类.其中,前者也称为荷载.A.永久作用和可变作用B.可变作用和永久作用C.直接作用和间接作用D.间接作用和直接作用15.表示房屋地平面形状.大小和房间地布置,墙或柱地位置.大小.厚度和材料,门窗地类型和位置等情况地图样,称为().A.建筑总平面图B.基础平面图C.结构平面图D.建筑平面图16.材料丧失正常工作能力时地应力称为危险应力,则脆性材料是以()作为危险应力地.A.比例极限B.弹性极限C.屈服极限D.强度极限17.正方形截面细长压杆,若截面地边长由a增大到2a后仍为细长杆(其他条件不变),则杆地临界力是原来地().A.2倍B.4倍C.8倍D.16倍18.为了延缓石膏凝结速度,可采取地措施是加入适量地().A.水玻璃B.磨细地二水硫酸钙C.硼砂.动物胶D.石灰粉19.梁平法施工图表示中,()是表达梁地特殊数值.A.原位标注B.统一标注C.集中标注D.特殊标注20.体积安定性不良地水泥().A.作废品处理B.可降级使用C.用于次要工程D.掺入其他水泥使用21.三个刚片用三个铰(包括需铰)两两相互联结而成地体系是()体系.A.几何不变B.几何常变C.几何瞬变D.几何不变或几何常变或几何瞬变22.当静定结构发生支座移动时,结构( ).A.只有位移,没有内力B. 既有位移,又有内力C. 只有内力,没有位移D. 既没有内力,也没有位移23. 给水排水施工图中,系统图用()绘制.A.正投影法B.轴侧投影法C.正面斜轴侧投影法D.中心投影法24.大体积混凝土施工,不宜选用().A.硅酸盐水泥B.矿渣水泥C.火山灰水泥D.粉煤灰水泥25.混凝土在长期荷载作用下,随时间而增长地变形称为(). A.塑变B.徐变C.应变D.变形26.在原材料一定地情况下,决定混凝土强度地最主要因素是().A.水泥用量B.砂率C.水灰比D.骨料种类27.HPB235级钢筋所用钢种是().A.中碳钢B.合金钢C.低碳钢D.硬钢28.工程结果设计中,结构地预定功能不包括().A.安全性B.经济性C.适用性D.耐久性29.在满足地基稳定和变形地前提下,基础应尽量前埋,通常基础地埋置深度不得小于().A. 300mmB. 500mmC. 800mmD. 1000mm30.拌制砂浆时,生石灰地熟化时间不得少于().A.3天B. 7天C. 14天D. 30天31.墙身水平防潮层通常设在().A.室外地坪以上60mm处B.室外地坪以下60mm处C.室内地坪以上60mm处D.室内地坪以下60mm处32.热轧钢筋按()分为四个强度等级,分别是HPB235.HRB335.HRB400.HRB500.A.屈服强度B.抗拉强度C. 疲劳强度D.冷拉强度33.风压高度变化系数与下列哪个因素有关().A.建筑物地体形B.屋面坡度C.建筑物所处地面地粗糙程度D.建筑面积34.高层建筑阳台扶手高度不应低于().A. 900mmB. 1000mmC.1100mmD. 1200mm35.石油沥青地粘滞性指标是用()表示.A.针入度B.延伸度C.软化点D.加热损失地百分率.36.压实填土地密实程度可用()来控制.A.压实系数B.压缩系数C.压缩指标D.压实指标37.1∶2000比例尺地形图地比例尺精度是().A.±0.1mmB. ±0.2mmB.C. ±0.1m D. ±0.2m38. 构造柱截面尺寸应不小于()A. 120mm×180mmB. 120mm×240mmC. 180mm×240mmD. 240mm×240mm39.用50m 地钢尺量得AB=450m,若每量一整尺段地中误差为m=±1cm , 则AB距离地相对中误差为().A.1/150B. 1/4500C.1/5000D.1/1500040.对泵送混凝土,碎石最大粒径与输送管内径之比宜小于或等于().A. 1∶2B. 1∶2.5C. 1∶3D. 1∶3.541.导线测量地外业工作是().A.选点.测角.量边B.埋石.造标.绘草图C.距离丈量.角度测量D.水准测量.角度测量42.附加圈梁与圈梁地搭接长度不应小于两者垂直净距地2倍,且不应小于().A. 0.3mB. 0.6mmC. 1mmD. 1.2mm43.关于等直杆件AB地转动刚度S AB,下列说法正确地是().A.与B端支承条件和杆件刚度均有关B.只与B端支承条件有关C. 与A.B两端支承条件有关D. 只与A端支承条件有关44.倒置式保温屋面是将()A.防水层设置于保温层之上B.保护层设置于防水层之上C.防水层设置于保护层之上D.保温层设置于防水层之上45.在受力较大处设置机械连接接头時,位于同一连接区段内地纵向受拉钢筋接头面积百分率不大于().A.20 %B.25 %C.30%D.50%46.平屋顶上地横向排水坡度一般为()A. 1%B. 2%~3%C. 2.5%D. 3%~5%47.砖砌体地抗拉强度最主要取决于().A.砖块抗拉强度B.砂浆地抗拉强度C.灰缝地厚度D.砂浆中水泥用量48.水准测量中,望远镜瞄准目标产生视差现象地原因是(). A.外界条件地影响 B.眼睛地晃动C.目标影像没有没成像在十字分划板上D.没有照准目标49. 基础地埋置深度是指()A.室外地坪至基础顶面地距离B.室外地坪至基础底面地距离C.室内地坪至基础顶面地距离D.室内地坪至基础底面地距离50.已知直线AB地坐标方位角为186o,则直线BA地坐标方位角为().A.6oB.96oC.186oD.276o51.当新建筑与原建筑相邻时,且新建筑地基础深于原建筑基础时,基础间净距一般为两基础底面高差地().A. 0.5倍B. 1~2倍C. 2~4倍D.3倍以上52.J6型经纬仪地“6”是表示该仪器一测回水平方向地(A).A.中误差B.标准偏差C.绝对误差D.相对误差53. .刚性防水屋面,为防止防水层收缩时产生裂缝,通常在细石混凝土中配置双向钢筋网,钢筋地保护层厚度不小于().A.5mmB. 10mmC.15mmD.20mm54.在验算地基变形时,砌体承重结构,控制变形特征主要是().A.沉降量B.沉降差C.局部倾斜D. 倾斜55.按耐久性确定为一级地建筑物地耐久年限为()A.>100年B.50~100年C. 25~50年D.<15年56.实际测量工作中,采用地高层基准面是().A.静止海水面B.平均海水面C.任意水准面D.最底海水面57.一般深基础地埋深大于()A.2mB.3mC.4mD.5 m58.地面坡度不大时,进行坡度线测设,最常用地方法是().A.直角坐标法B.水平放线法C.倾斜放线法D.角度交会法59.淤泥质土属于().A.粉土B.粘土C.粉砂D.细砂60.建筑基线测设长度与设计长度比较,其相对误差应为(). A.小于1/2000 B. 小于1/300C. 小于1/4000D. 小于1/5000二.多项选择题:61.在建筑工程图样上,尺寸地组成包括()A. 尺寸界线B. 尺寸线C. 尺寸起止符号D. 尺寸大小62.影响材料导热系数地因素主要有温度.湿度()A. 孔隙构造B. 密度C. 物质地构成D. 热流方向63.平面力系向作用面内任意一点简化时,其最终结果可能为().A.一个合力B. 一个合力偶C. 一个合力和一个合力偶D.平衡64.直角三角形在哪种情况下,其投影仍为直角三角形().A.倾斜于投影面B.有一条直角边平行于投影面C.平行于投影面D.垂直于投影面65.造成水泥体积安定性不良地原因是水泥中()过多.A.游离氧化钙B.游离氧化镁C.混合材料D.三氧化硫66.结构施工图包括()A.基础平面图B.结构平面图C.门窗详图D.构件详图67.在均布荷载作用区间,其内力图地形状特征为().A. 弯矩图为斜直线B. 剪力图为斜直线C. 弯矩图为曲线D. 剪力图为水平线68.基坑开挖时易产生流砂现象地是().A.粉质粘土B.粘土C.粉砂D.粉土69.水准仪地组成包括().A.望远镜B.水准仪C.基座D.竖盘指标70.提高混凝土强度地措施有().A.采用高强度等级水泥B.提高水灰比C.加强养护D.采用质量合格.级配良好地骨料和砂率71.下列体系中,不能作为工程结构地有().A.平面几何不变体系B.可变体系C.瞬变体系D.空间几何不变体系72.计算风荷载时,风压高度变化系数与()有关.A.地面粗糙程度B.地形条件C.房屋高度D.房屋地形状73.下列哪些基础属于无筋扩展基础().A.砖基础B.毛石混凝土基础C.桩基础D.箱形基础74.建筑钢材常见地冷加工方式有()A.冷拉B.冷拔C.冷弯D.冷轧75.下列破坏现象中,属于不满足正常使用极限状态地是()A.雨篷发生倾覆破坏B.挡土墙发生滑移现象C.屋面板变形裂缝而漏水D.钢筋锈蚀76.影响基础埋深地因素有().A.立面造型B.建筑物地荷载大小C.工程地质D.水文地质77.下列误差中()为偶然误差.A.估读误差B.照准误差C.2C误差D.指标差78.沉降缝地宽度随()条件地不同而不同.A.地基情况B.基础地类型C.建筑物地高度D.建筑物地长度79.构成土地抗剪强度地基本要素是().A.胶结力B.分子引力C.内摩擦力D.粘聚力80.以下几种比例尺地形图中属于大比例地形图地是(). A.1∶500 B.1∶1000 C.1∶50000 D.1∶100000。
大一工程图基础知识点总结工程图是工程设计与制作的重要工具,它通过图形符号和文字描述的方式,准确地传达了各种工程项目的信息。
作为大一学习工程图课程的学生,了解并掌握一些基础知识点是非常重要的。
本文将对大一工程图的基础知识点进行总结,帮助大家更好地理解和掌握这门课程。
一、工程图的分类根据不同的目的和对象,工程图可以分为多种类型,常见的有平面图、剖面图、立体图等。
平面图是以水平面或垂直面为基准,用二维图形来描述工程物体的形状和尺寸;剖面图是通过对工程物体进行截面切割,用来展示其内部结构和装配方式;立体图则是以三维图形的方式呈现工程物体的全貌和外观。
二、图纸的规格和布局工程图纸的规格主要有ISO A、B、C、D等多种,最常见的是ISO A系列,其中A1、A2、A3、A4等尺寸应用广泛。
图纸的布局要求整洁美观,通常包括图幅边框、图幅标题、技术要求、图例等。
在布局时应合理安排各个要素的位置和大小,并保证信息的清晰可读。
三、投影方法投影方法是工程图绘制的基础,常用的有正投影、斜投影和透视投影等。
其中,正投影是最常用的投影方法,将物体投射到与物体平行的平面上;斜投影则是将物体投射到倾斜的平面上,呈现出斜向的效果;透视投影则通过透视法,模拟人眼视角所见的物体形象。
在进行投影绘制时,需要确保投影的准确性和比例的恰当性。
四、图形符号的表示在工程图中,各种物体和特征都是通过特定的图形符号来表示的。
常见的图形符号有直线、圆、弧、箭头、尺寸线等。
这些图形符号具有一定的规定形状和标准大小,按照统一的规范进行绘制。
五、尺寸和公差尺寸和公差是工程图中非常重要的内容,它们确定了工程物体的几何形状和尺寸范围。
尺寸一般由数字表示,标注在相应的图形上;公差则表示了允许的尺寸变化范围,通常以加减符号和数字表示。
在绘制尺寸和公差时,需要根据具体要求进行标注和描述。
六、图纸的规范和标准工程图制作通常遵循一定的规范和标准,以确保图纸的统一性和相互理解性。
纸箱尺寸设计基础知识纸箱尺寸设计基础知识纸箱尺寸对产品保护、采购成本、货运成本等等密切相关,怎样制定正确的纸箱尺寸就成为关键。
批量较大的产品我们可以做样板箱来试验我们的既定尺寸,但遇到货物批量较小,所需纸箱数量仅仅几个十个的时候再要求做样板箱就未免有点浪费了。
所以了解制定纸箱尺寸的基本知识就尤为重要了。
首先我们来认识一下各种纸质。
常用的三层纸(除彩盒)一般有K3K、A3A、B3B、B3C、C3C、333、W3B、W3C、W33等,其一般厚度在0.3cm左右;三层纸彩盒或三层纸白盒(指裱E坑白盒、三层彩盒等)单面厚度随表层纸的克数变化而轻微变化,但一般都在0.3—0.45cm之间,一般没有超过0.5cm的三层纸。
常用五层纸(除彩盒)一般有KC3CK、AC3CA、A=A、A=B、A=C、B=B、B=C、C=C、W=B、W=C等,其厚度一般在0.5cm左右,A=A以上的纸板可能达到0.7cm左右,但一般不超过0.7cm.常用七层纸一般有K≡K、A≡A、B≡B等,其厚度一般在1cm左右,但最低不低于0.8cm厚度。
由于纸盒制作工艺需要,外层纸质和内层纸质不可以比外表层更好,只能比外表层纸质差,这样可以防止在压痕时出现纸盒外表层爆裂的现象。
同时由于C纸比较脆,在天气干燥的秋冬季节应注意C=C纸板的使用,防止出现纸箱爆裂。
在潮湿的夏天,纸板的强度受天气影响而减弱,所以在针对贵重产品或包装防护要求较严的产品时应注意纸质选择,若秋冬季用B=C纸箱,夏季可能需要提升至A=B或A=C纸箱,同样当季节轮换时可以讲纸质要求轮换。
部分特殊纸箱可做防潮、防水等,但一般涉及较少。
接下来就是了解产品尺寸了制定内盒尺寸了。
产品尺寸是制定内盒或彩盒的最重要参考指标了,大多数情况下我们甚至可以在产品尺寸的基础上加0.5—0.7cm来制定该产品的三层纸纸盒尺寸。
在实际核准纸盒尺寸时,需要考虑到产品的尺寸公差,若是标准塑料件、压铸件、冲压件等尺寸稳定的产品,该方法足以准确的制定纸盒尺寸了。
室内设计基础知识室内设计的基础概念:室内设计是建立在四维空间基础上的艺术设计门类,包括空间环境,室内环境、陈设装饰。
现代主义建筑运动使室内从单纯界面装饰走向建筑空间,再从建筑空间走向人类生存环境。
室内装修是以空间的视觉审美为设计主旨且具有传统意识。
岩壁绘画是人类栖身洞穴时代的室内装饰;彩绘陶罐成为最初建筑样式人字形护棚半穴居的装饰器物;石构造建筑以墙体为装饰载体,以柱式与拱券为基础要素;木构造建筑以框架作为装饰载体,以梁架变幻为内容的装饰体系,有天花藻井、隔扇、罩、架、格等装饰构件。
室内设计涉及人体工程学、环境心理学、环境物理学、设计美学、环境美学、建筑学、社会学、文化学、民族学、宗教学等相关学科。
室内设计是运用一定物质技术手段和经济能力,根据对象所处的特定环境,从建筑内部把握空间,并进行创造与组织,使之形成安全、卫生、舒适、优美的内部环境,既需具有使用价值,也需反应历史文脉、建筑风格、环境气氛等因素。
室内设计的作用:1、功能实用性室内空间的大小,形状、整体布局,家具,环保、健康的材料,合理,顺畅的交通流程以及良好的采光和舒适的物理环境,与工程的科学性密切相关。
2、审美艺术性对心理需求,情感需求、个性需求等精神层面的满足。
如:安全感,个人喜好、审美情趣、民族文化、地域文化、历史文脉等因素。
室内设计的原则:1、整体性设计原则:保证室内空间协调一致的美感。
2、功能性设计原则:空间的使用功能如布局,界面装饰、陈设和环境气氛与功能统一。
3、审美性设计原则:通过形,色、质、声、光等形式语言体现室内空间美感。
4、技术性设计原则:一是比例尺度关系;二是材料应用和施工配合的关系。
5、经济性设计原则:以最小的消耗达到所需目的。
室内设计的风格1、传统风格:风格有明清,文艺复兴、巴洛克、洛可可、伊斯兰,和式。
2、现代风格:混凝土,平板玻璃、钢材表现出简洁的几何形态。
3、后现代风格:用装饰手法丰富视觉效果追求人情味,崇尚隐喻与象征手法新结构新材料。
全屋定制尺寸基本知识在装修房屋时,尺寸是一个非常重要的问题。
尺寸不准确可能会导致房间的设计和装修不完美,因此,在进行全屋定制时,必须掌握基本的尺寸知识,以确保房间的设计和装修达到最佳效果。
一、全屋定制尺寸的基本概念全屋定制尺寸是指在定制家具时,需要测量的房间尺寸,包括长、宽、高、墙体厚度、门窗位置等。
这些尺寸是定制家具的基础数据,也是设计师进行设计的基础,因此必须准确测量。
全屋定制尺寸的测量通常由专业的测量师进行,他们会使用专业的测量工具和设备,精确测量房间的尺寸和空间,以确保定制家具的尺寸和房间的尺寸完美匹配。
二、全屋定制尺寸的测量方法1. 测量房间的长和宽测量房间的长和宽是全屋定制的基础,必须准确测量。
首先,需要选择一个起点,通常是左上角或右上角。
然后,使用测量尺或卷尺,从起点开始测量房间的长和宽,确保尺寸准确无误。
2. 测量房间的高度测量房间的高度也是非常重要的。
通常,房间的高度是从地面到天花板的距离。
在测量时,需要使用梯子或测量仪器,从地面到天花板测量高度,确保尺寸准确无误。
3. 测量墙体厚度在进行全屋定制时,必须考虑墙体的厚度,因为墙体的厚度会影响定制家具的大小和位置。
测量墙体厚度时,需要使用测量尺或卷尺,从墙角开始测量,确保尺寸准确无误。
4. 测量门窗位置门窗的位置也是非常重要的,因为门窗的位置会影响定制家具的摆放和位置。
在测量门窗位置时,需要使用测量尺或卷尺,从门窗边缘开始测量,确保尺寸准确无误。
三、全屋定制尺寸的应用全屋定制尺寸的应用非常广泛,主要用于定制家具和房间设计。
在定制家具时,必须根据房间的尺寸和空间来制定家具的尺寸和位置,以确保家具与房间完美匹配。
在房间设计时,必须根据房间的尺寸和空间来确定房间的布局和设计方案,以确保房间的设计和装修达到最佳效果。
四、如何确保全屋定制尺寸的准确性在进行全屋定制时,必须确保尺寸的准确性,以避免浪费时间和金钱。
以下是确保尺寸准确性的一些方法:1. 选择专业的测量师进行测量专业的测量师具有丰富的测量经验和技能,能够准确测量房间的尺寸和空间,确保定制家具的尺寸和房间的尺寸完美匹配。
大一工程制图知识点归纳总结工程制图是工程技术中重要的一门基础课程,它是将工程设计和实施计划通过图纸和图表的形式准确传达给相关人员的重要手段。
大一阶段,我们学习了许多工程制图的基础知识和技能,下面对这些知识点进行归纳总结。
一、工程制图基础知识1.工程图纸规格工程图纸使用不同的规格,常见的包括A0、A1、A2、A3和A4等。
不同的规格适用于不同的绘图要求,要根据实际需要选择适当的规格。
2.图纸的折叠方法长尺寸的图纸一般需要按照一定的折叠方法进行折叠,以便于存放和携带。
常见的折叠方法有Z折法、L折法和U折法等。
3.图纸的命名为了方便管理和查找,图纸需要进行命名,一般采用序号命名法或者分区命名法。
序号命名法指定每张图纸的编号,而分区命名法则是根据图纸内容和用途进行分类命名。
4.图纸的比例工程图纸通常采用比例绘制,常见的比例包括1:1、1:2、1:5等。
选择合适的比例可以更好地表达设计和实施计划的细节。
5.图纸的符号和标注图纸上的符号和标注是工程制图中非常重要的一部分,它们用于表达各种要素和信息。
例如,线型符号、尺寸标注、文字标注等都是常见的图纸符号和标注。
二、工程制图的基本内容1.平面图平面图是工程制图中最基础的一种图纸,它用于表示建筑、机械和电气等实体物体在水平面上的布置和位置关系。
平面图通常包括平面布置图、平面布置剖面图、地基平面图等。
2.立面图立面图用来表示实体物体在垂直方向上的布置和形状特征。
立面图通常包括正立面图和侧立面图,可以清晰地展示建筑物或设备的外观特征。
3.剖面图剖面图是通过在平面图上切割实体物体,将其内部结构和细节展示出来。
剖面图通常用于表示建筑物的内部结构、机械设备的工作原理等。
4.细节图细节图用来表示实体物体的具体细节和特征,以便更准确地了解其构造和功能。
细节图通常包括构造细节图、装配图等。
5.示意图示意图是用来表达想法、概念或设计意图的图纸,它通常不需要精确的尺寸和比例。
示意图可以是手绘的草图,也可以是通过电脑软件绘制的图形。
纸张设计基础知识点设计基础:纸张纸张是设计中常用的媒介之一,它承载了文字、图形和色彩等设计元素,具有重要的信息传递和美学表达功能。
在进行纸张设计时,我们需要了解一些基础知识,如纸张的分类、重要参数以及常见的纸张处理技巧等。
本文将介绍一些关于纸张设计的基础知识点。
一、纸张的分类在设计中常用的纸张可以根据其用途、制作工艺、纸张质地等方面进行分类。
下面是一些常见的纸张分类:1. 白纸板:也称为艺术纸板,具有较高的质量和韧性,适合制作贺卡、包装盒等产品。
2. 信纸:用于书写信函,较为常见的信纸有几种规格,如A4、A5等。
3. 美术纸:适用于绘画、素描和水彩等艺术创作,具有较好的画面质感和色彩还原效果。
4. 平板纸:适用于印刷制作,如宣传单页、海报等,常见的有铜版纸、哑粉纸等。
5. 牛皮纸:具有独特的质感和纹理,适用于特殊的设计效果,如古风插画、手工制品等。
二、纸张的重要参数在纸张设计中,有一些重要的参数需要了解和掌握。
这些参数可以影响到设计的效果和品质,下面分别介绍一些常见的参数:1. 克重:表示纸张的厚度和密度,一般以克/平方米(g/m²)为单位。
纸张的克重越高,纸张质地越厚实,重量也会相应增加。
2. 规格:表示纸张的尺寸大小,常见的规格有A4、A5、B5等,根据设计需求选择合适的规格可以提高设计的效果。
3. 口感:指纸张的手感和触感,可以分为光滑、细腻、粗糙等不同类型,选择适合的口感可以增加设计的触感和质感。
4. 白度:指纸张的白度程度,一般以白度指数表示,表示纸张反射光的亮度。
白度较高的纸张可以提供更好的色彩还原效果和阅读体验。
5. 透明度:表示纸张透明性的程度,透明度较高的纸张可以增加设计的层次感和立体感。
三、纸张的处理技巧在设计中,纸张的处理技巧可以提升作品的表现力和吸引力。
以下介绍一些常见的纸张处理技巧:1. 折纸:利用纸张的可塑性进行折叠和叠加,形成不同的造型和图案,可以增加设计的趣味性和创意性。
工业设计绘制基础与方法工业设计是一门涵盖了创意、技术与艺术等多个领域的综合性学科。
在工业设计过程中,绘制是一个至关重要的环节,它能够帮助设计师将创意转化为具体的形象,让观众更好地理解和欣赏设计作品。
本文将介绍工业设计绘制的基础知识和方法,帮助读者提升绘制技巧,为设计工作提供参考。
一、工业设计绘制的基础知识1.1 比例与尺寸:在绘制中,准确的比例与尺寸是非常重要的。
设计师需要根据实际需要选择合适的比例尺,并确保绘制的图形与实际尺寸相符。
1.2 透视与投影:透视是指将三维物体在二维平面上表现出深度感的技巧,而投影则是指根据不同视角将物体投射到二维平面上的方法。
设计师需要了解透视和投影的原理,运用到绘制中,使作品更加立体和真实。
1.3 素描技巧:素描是工业设计绘制的常用手段,通过不同的线条和阴影表达物体的形状和质感。
设计师需要熟练掌握素描的基本技巧,如线条的运用、阴影的处理等,以达到准确表达设计意图的效果。
二、工业设计绘制的方法2.1 2D绘制:2D绘制是最基础也是最常用的一种绘制方法。
它包括了平面布局设计、手绘草图、CAD软件绘制等。
设计师可以根据需求选择不同的绘制工具和方法,制作出准确的平面设计图。
2.2 3D建模:3D建模是一种将设计物体以虚拟的三维模型形式表现出来的方法。
使用3D软件,设计师可以按照实际尺寸和比例,创建出立体感强、质感逼真的设计模型,更全面地展示设计作品。
2.3 渲染与动画:渲染和动画是绘制过程中的高级技巧,能够给设计作品增加真实感和视觉效果。
通过渲染技术,设计师可以将设计模型表现得更加真实逼近实物。
而动画则可以将设计作品呈现为交互式、可操作的形式,提供更加全面的信息展示。
三、注意事项与技巧3.1 视觉引导:设计师在绘制过程中要注重处理好线条的导向作用,通过线条的走向和排布来引导观众的视线,使其更好地理解设计图纸的内容。
3.2 灯光与阴影的处理:灯光与阴影是赋予设计作品立体感和质感的重要要素。
设计基础知识之尺寸规格1.针对性我国的宣传卡可分为三类:一类是宣传卡片(包括传单、折页、明信片、贺年片、企业介绍卡、推销信等),用于提示商品、活动介绍和企业宣传等;另一类是样本(包括各种册子、产品目录、企业刊物、画册),系统展现产品,有前言、厂长或经理致辞、各部门、各种商品、成果介绍、未来展望和介绍服务等,树立一个企业的整体形象;最后一类是说明书。
一般附于商品包装内,让消费者了解商品的性能、结构、成分、质量和使用方法。
由此看来象这种内容繁多的广告刊登在其它的媒介物上.不易达到全面、详实的效果和定向宣传的目的。
宣传卡却是以一个完整的宣传形式.针对销售季节或流行期,针对有关企业和人员,针对展销会、洽谈会,针对购买货物的消费者进行邮寄、分发、赠送.以扩大企业、商品的知名度.推售产品和加强购买者对商品了解.强化了广告的效用。
2.独立性宣传卡自成一体.无需借助于其它媒体.不受其它媒体的宣传环境、公众特点、信息安排、版面、印刷、纸张等各种限制.又称之为“非媒介性广告”。
而样本和说明书是小册子·有封面和内页。
象书籍装帧一样.既有封面的完整.又有内容的完整。
宣传卡的纸张、开本、印刷、邮寄和赠送对象等都具有独立性。
正因为宣传卡具有针对性强和独立的特点.因此要充分让它为商品广告宣传服务,应当从构思到形象表现、从开本到印刷、纸张都提出高要求,让消费者爱不释手。
就象我们得到一张精美的卡片或一本精美的书籍要妥善收藏.而不会随手扔掉一样。
精美的宣传卡,同样会被长期保存.起到长久的作用。
①.纸张,宣传卡根据不同形式和用途选择纸张一般用铜版纸、卡纸、玻璃卡等。
②.开本,宣传卡的开本,有32开、24开、16开、8开等,还有采用长条开本和经折叠后形成新的形式。
开本大的用于张贴,开本小的利于邮寄。
携带方便。
③.折叠,折叠方法主要采用“平行折”和“垂直折”两种,并由此演化出多种形式。
样本运用“垂直折”,而单页的宣传卡片则两种都可采用。
“平行折”即每一次折叠都以平行的方向去折,如一张六个页数的折纸,将一张纸分为三份,左右两边在一面向内折入,称之为“折荷包”,左边向内折、右边向反面折,则称为“折风琴”,六_页以上的风琴式折法,称为“反复折”也是一种常见的折法。
④.整体设计,在确定了的新颖别致、美观、实用的开本和折叠方式的基础上,宣传卡封面(包括封底)要抓住商品的特点,运用逼真的摄影或其它形式和牌名、商标、及企业名称、联系地址等,以定位的方式、艺术的表现.吸引消费者;而内页的设计要详细地反应商品方面的内容,并且做到图文并茂。
对于专业性强的精密复杂商品,实物照片与工作原理图应并存,以便于使用和维修。
封面形象需色彩强烈而显目;内页色彩相对柔和便于阅读。
对于复杂的图文.要求讲究排列的秩序性.并突出重点。
对于众多的张页.可以作统一的大构图。
封面、内心要造成形式、内容的连贯性和整体性.统一风格气氛.围绕一个主题。
所谓开数就切成几份的意思,例如8开的纸就是全开的1/8大(对切三次)。
设计前要先选定纸张尺寸,因为印刷的机器只能使用少数几种纸张(通常是全开、菊全开),一次印完后再用机器切成所需大小,所以没事不要用下表以外的特殊规格,以免纸张印不于书籍装帧设计方面的知识付图:1书籍版式设计的基本常识一.版式设计的目的:方便读者,给读者美的享受二.版式设计的定义:版面的编排设计。
在一定的开本上,把书籍原稿的体裁、结构、层次、插图等方面作艺术而又合理的处理。
三.现在常用的一些版式规格:一.装帧:设计方案是否符合出书意图二.版面设计:a)书籍的开本、版心和图片尺寸是否协调;设计风格是否贯穿全书始终,包括扉页和附录版面是否易读,是否和书籍内容相适应(具体到字号、行距、行长之间的关系,左右两边整齐或者只有左边整齐等)b)字体是否适应书籍的内容和风格?c)设计方案的执行情况如何(文字与图片的关系、注释和脚注等是否便于查找)d)版面的字安排是否一目了然、合适和符合目的(文字的醒目、不同字体的混合是否恰当、标题/页码/书眉等的安排)三.美术设计:a)护封设计和封面设计是否符合书籍的内容和要求,书脊上是否有文字b)护封设计和封面设计是否组合在整体方案之中(例如文字、色彩)c)封面选用的材料是否合理e)封面设计是否适应书籍装订的工艺要求(例如:封面与书脊连接处,平装书的折痕和精装书的凹槽等)d)图片(照片、插图、技术插图、装饰等)是否组合在基本方案之中,是否符合书籍的要求经过选择的f)技术:版面是否均衡(字距有没有太宽或太窄)g)版面:目录索引、表格和公式的版面质量是否与立体部分相称,字距是否与字的大小和字的风格相适应(在正文字体、标题字体和书名字体方面,标点符号和其他专门符号的字距是否合适);字距是否均匀的隔开?标题的断行是否符合文字的含义。
字体的醒目是否与字体的风格想适应;词的转行是否明智?是否出现过多?只有左边整齐的版面,右边是否和谐?h)拼版:拼版是否连贯和前后一致;标题、章节、段、图片等的间隔是否统一;是否避免了恶劣的标点在页面第一行第一个字位置的情况出现。
装订方便的知识胶印一般流程:设计成图→定稿OK→输出菲林→制作PS版→上机印刷→各印刷後工序→成品入仓或出货一些尺寸一般的标准尺寸:『具体情况,看实际需要』三折页广告标准尺寸A4)210mm x 285mm普通宣传册标准尺寸A4)210mm x 285mm文件封套标准尺寸:220mm x 305mm招贴画:标准尺寸:540mm x 380mm挂旗标准尺寸:8开 376mm x 265mm 4开 540mm x 380mm 手提袋:标准尺寸:400mm x 285mm x 80mm信纸便条:标准尺寸:185mm x 260mm 210mm x 285mm 名片:90mmX55mm印刷品的种类繁多,不同的印刷品常要求使用不同品种的纸张。
现将一些常用的印刷用纸张的品种和规格介绍如下。
1.凸版纸凸版纸是供凸版印刷书籍、杂志的主要用纸。
凸版纸按纸张用料成分配比的不同,可分为1号、2号、3号和4号四个级别。
纸张的号数代表纸质的好坏程度,号数越大纸质越差。
凸版印刷纸主要供凸版印刷机使用。
这种纸的特性与新闻纸相似,但又不完全相同。
由于纸浆料的配比与浆料的叩解均优于新闻纸,凸版纸的纤维组织比较均匀,同时纤维间的空隙又被一定量的填料与胶料所充填,并且还经过漂白处理,这就形成了这种纸张对印刷的适应性。
与新闻纸略有不同,它的吸墨性虽不如新闻纸好,但它具有吸墨均匀的特点;抗水性能及纸张的白度均好于新闻纸。
凸版纸具有质地均匀、不起毛、略有弹性、不透明、稍有抗水性能、有一定的机械强度等特性。
重量: 49~60)±2克/米2。
平板纸的规格:787×l092毫米,850×ll68毫米,880xl230毫米;以及一些特殊尺寸规格的纸张。
卷筒纸的规格:宽度787毫米, 1092毫米, 1575毫米,长度约60m~80oo米。
2.新闻纸新闻纸也叫白报纸,是报刊及书籍的主要用纸。
新闻纸的特点有:纸质松软,富有较好的弹性;吸墨性能好,这就保证油墨较快地固着在纸而上;纸张经过压光后两面平滑,不起毛,从而使两面印刷品印迹比较清晰而饱满;有一定的机械强度;不透明性能好;适合于高速轮转机印刷。
这种纸是以机械木浆(或其他化学浆)为原料生产的,含有大量的木质素和其他杂质。
不宜长期存放。
保存时间过长,纸张会发黄变脆,抗水性能差,不宜书写等。
必须使用印报油墨或书籍油墨,油墨粘度不要过高,平版印刷时必须严格控制版面水分。
重量: 49~52 )±2克/米2平板纸规格:787×1092毫米,850x ll68毫米, 880x l230毫米。
卷筒纸规格:宽度787毫米,1092毫米, 1575毫米;长度约6000~8000米。
3.胶版纸胶版纸主要供平版(胶印)印刷机或其他印刷机印制较高级彩色印刷品,如彩色画报、画册、宣传画、彩印商标及一些高级书籍,以及书籍封面,插图等。
胶版纸按纸浆料的配比分为特号、1号和2号三种,有单面和双面,有超级压光与普通压光两个等级。
胶版纸伸缩性小,对油墨的吸收性均匀,平滑度好,质地紧密不透明,白度好.抗水性能强。
应选用结膜型胶印油墨和质量较好的铅印油墨。
油墨的粘度也不宜过高,否则会出现脱粉、拉毛现象。
还要防止背面粘脏,一般采用防脏剂、喷粉或夹衬纸。
重量: 50,60,70,80,90,100, 120,150,180克/米2。
平板纸规格:787 ×l092毫米;850×1168毫米。
卷筒纸规格:787毫米,1092毫米,850毫米。
4,铜版纸铜版纸又称印刷涂料纸,这种纸是在原纸上涂布一层白色浆料,经过压。
光而制成的.纸张表面光滑,白度较高,纸质纤维分布均匀,厚薄一致,伸缩性小、,有较好的弹性和较强的抗水性能和抗张性能,对油墨的吸收性与接收状态十分良好。
铜版纸主要用于印刷画册、封面、明信片、精美的产品样本以及彩色商标等。
铜版纸印刷时压力不宜过大,要选用胶印树脂型油墨以及亮光油墨。
要防止背而粘脏,可采用加防脏剂,喷粉等方法。
重量: 70,80,100, 120, 128 150, 157 180 200,210.240,250克/米2。
300平板纸规格:648×953毫米,787×970毫米,787×1092毫米5.画报纸画报纸的质地细白、平滑,于印刷画报、图册和宣传画等。
重量:65 ,91和12克/米2平板纸规格:787×l092毫米。
6.书面纸书面纸也叫书皮纸,是印刷书籍封面用的纸张。
书面纸造纸时加了颜料,有灰、蓝、米黄等颜色。
重量:120克/米2。
平板纸规格:690×960毫米,787×l092毫米。
7.压纹纸压纹纸是专门生产的一种纣面装饰用纸。
纸的表面有一种不十分明显的花纹。
颜色分灰、绿、米黄和粉红等色,一般用来印刷单色封面。
压纹纸性脆,装订时书脊容易断裂。
印刷时纸张弯曲度较大,进纸困难,影响印刷效率。
重量:150~180克/米2。
平板纸规格:787×l092毫米,850×ll68毫米。
8.字典纸字典纸是一种高级的薄型书刊用纸,纸薄而强韧耐折,纸面洁白细致,质地紧密平滑,稍微透明,有一定的抗水性能。
主要供印刷字典、经典书籍一类页码较多、便于携带的书籍。
字典纸对印刷工艺中的压力和墨色有较高的要求,因此印刷时必须从工艺上特别重视。
重量:30~40克/米2。
平板纸规格:787×l092毫米。
9.毛边纸毛边纸纸质薄而松软,呈淡黄色,没毛。
抗水性能,吸墨性较好。
毛边纸只宜单面印刷,主要供古装书籍用。
10,书写纸书写纸是供墨水书写的纸张,纸张要求书写时不泅。