高一政治生活期中考试试卷26页PPT
- 格式:ppt
- 大小:2.98 MB
- 文档页数:26
高一第一学期政治科期中考试试卷(考试时刻:100分钟卷面分值:100分)命题学校:江苏省常熟市梅李中学一、单选题。
下列各题,只有一个是最符合题意的答案,请选出来,将其选项前的字母填入题后的括号内。
(共20题,每题1.5分)1、商品的使用价值和价值的关系是:()A.没有使用价值就没有价值B.价值是由使用价值决定的C.使用价值是价值的表现形式D.价值是使用价值的表现形式2、在商品生产中,商品的价值量与社会必要劳动生产率成反比。
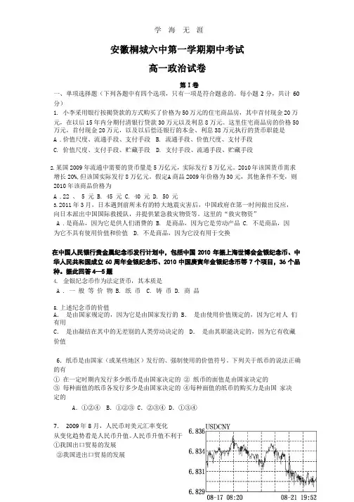
因此,社会劳动生产率越高,同一劳动在同一时刻内制造的单位商品的价值量(),而商品的价值总量()A.越大越大B.越小越小C.越小不变D.越大不变3、下列物品属于商品的有:()A.农民卖剩下的,供自己消费的粮食B.同学之间互赠的礼品C.农民向地主交纳的实物地租D.市集上出卖的牛肉4、一些本来只有少数人有能力购买的高档商品,过了一段时刻后,其价格会逐步降低,成为平常百姓都买的起的一般商品。
上述材料现象显现的缘故是:()A.随着个别劳动生产率不断提高,单位商品的价值量不断减小B.随着个别劳动生产率不断提高,生产的商品价值总量不断减小C.随着社会必要劳动率不断提高,单位商品的价值量不断减小D.随着社会劳动生产率不断提高,生产商品的价值总量不断减小5、1袋米=2只羊,2只羊是1袋米的:()①交换价值②价值表现形式③一样等价物④等价物A.①②③B.①②④C.①③④D.②③④6.由中国人民银行决定某种人民币的流通与否说明:()A.人民币的面值是由国家规定的B.人民币的价值是由国家确定的C.人民币的流通量是由社会需求决定的D.人民币的发行权集中于国家,中国人民银行负责发行事宜7、在我国,人民币能够在市场上购买各种商品。
这要紧是因为:()A.人民币是货币B.人民币是商品,本身有价值C.人民币是由国家发行的.并强制使用的购物凭证D.人民币是代替金属货币执行流通手段职能的符号8、关于纸币本身有没有价值和使用价值的问题,下列正确的说法是:()A.纸币既有价值又有使用价值B.纸币没有价值也没有使用价值C.纸币没有价值但有使用价值D.纸币有价值但没有使用价值9、价值尺度是货币的差不多职能之一,在执行价值尺度职能时,货币是:()A.价值不变的专门商品B.想象的货币C.现实的货币D.一种价值符号10、货币的差不多职能是:()A流通手段和储藏手段B流通手段和支付手段C价值尺度和流通手段D价值尺度和世界货币《经济参考报》报道,曾几何时,广州房地产业一度成了各界人士抢着端的“金饭碗”。
云天化中学学年春季学期期中考试卷高一政治[考生注意]:必须在答题卡上指定位置按规定要求作答,答在试卷上一律无效。
第一卷选择题〔共分〕一、选择题〔每题只有个答案正确,共小题,每题分〕.我国必须坚持人民民主专政,根本上是因为①人民民主专政是民主及专政的统一②人民民主专政就是人民当家作主③坚持人民民主专政作为四项根本原那么之一,是我国的立国之本,已被写入我国宪法④坚持人民民主专政是社会主义现代化建立的政治保障.在我国,既是公民的根本民主权利,又是公民参及国家管理的根底与标志的是.生存权与劳动权.选举权与被选举权.言论、集会等自由权利.对国家机关及其工作人员的监视权.“公民必须依照?中华人民共与国集会游行示威法?行使自己的集会、游行、示威权利,这是对公民政治自由权利的限制。
〞这种观点①认为公民应无拘无束地行使政治自由权利②认为法律与自由是统一的③主张公民在法律范围内行使政治自由权利④割裂了自由与法律的关系,因而是错误的某县某村村民一大早就来到投票站,参加对村民委员会主任的投票。
此前,名候选人已经进展了场演讲与辩论,面对面地答复了村民提出的多个问题。
据此答复题。
.村民对村委会主任的选举属于①直接选举②间接选举③等额选举④差额选举.这种选举有利于①使每个选民都有表达自己意愿的时机,选出自己心目中最值得信赖的当家人②在选民较多、分布较广的情况下使用③充分考虑中选者构造的合理性④为选民行使选举权提供了选择的余地⑤在被选举人之间形成了相应的竞争.在某市开展的“我为创立文明城市献一计〞活动中,广阔市民纷纷建言献策。
不到半年时间,市政府就收到多条建议。
这说明.决策机关的决策能力不如市民.拓宽民意反映渠道,是决策机关进展科学决策的重要前提.公民享有对决策的知情权.公民建言献策是为了能进入决策机关.专家指出,虽然人身自由是公民的根本权利与自由,但是,公民的权利并不是在任何条件下都不受限制的,当其在行使个人权利过程中侵害了他人的合法权益时,法律就要对其进展强制限制。
《政治生活》期中考试试卷(含答案)《政治生活》期中考试试卷(含答案)《政治生活》期中考试试卷(含答案)5 c 《政治生活》期中考试试卷(含答案)一判断题判断正误,正确的选A,错误的选B。
1人民当家作主是社会主义民主政治的本质和核心。
()2选举权和被选举权是我国全体民都享有的基本政治权利。
()3村民委员会和居民委员会是我国最基层政权机关。
()4依法有序扩大民的政治参是实现全面建设小康社会奋斗目标的新要求。
()5我国政府是国家权力机关的执行机关,是国家的行政机关。
()6我国各级人大代表由民主选举产生,任期三年。
()7中国共产党是中国特色社会主义事业的领导核心。
()8中国共产党和各民主党派的关系是领导与被领导、监督与被监督的关系。
()9人民政协是发扬社会主义民主的重要形式。
()10民族平等是实现民族团结的政治基础。
()二、单项选择题在每小题给出的四个选项中,只有一项是最符合题意的。
11“以前,感觉国家很抽象、离我很遥远;但现在,感觉国家很具体、很真实”,这是四川灾区百姓发自内心的感言。
在重大灾难里,国家“不抛弃、不放弃”任何一个生命,这彰显了①“以人为本”的治国理念②我国人民民主的真实性③我国的国家性质④我国新型民主的超阶级性A①②③④ B①②③ c①②④ D②③12十一届人大代表中第一次出现了农民工代表,这一现象A能够杜绝农民工合法权益的事情发生 B体现了我国人民民主的广泛性c有利于农民工制定法律维护自己的合法权益D表明我国农民工权益已得到充分保护13建设好国家是表达爱国热情的最好方式,而偏激的、缺乏理性的“爱国”行为,如发表一些过激的言论等则会给国家带伤害。
这告诉我们A要把学习政治知识与参加政治实践统一起B要把政治参与纳入到法制和有序的轨道上c要把热爱本民族与热爱祖国的浓厚感情结合起D要把少数民族的特殊利益与国家整体利益协调起14.2018年1月1日新《劳动合同法》正式实行,但是很多企业主都把新《劳动合同法》解读为保护劳动者权利和合法利益的法律,而没有保护他们的权益甚至侵犯他们的权益,这些人错在忽视了A民主与专政的统一 B发展与稳定的统一c权利与义务的统一 D改革与开放的统一15.2018年上半年,浙江省各地村委会换届选举按照有关规定陆续展开,这种做法表明A我国的国家基层政权机关得到巩固和加强B人民代表大会制度是我国人们享有广泛民主权利的制度保障c我国人民管理国家和社会事务的权力已充分实现D我国的社会主义民主不断完善,基层民主逐步走向制度化16.《关于深化医药卫生体制改革的意见(征求意见稿)》2018年10月14日发布,开向社会征求意见,征求意见时间为10月14日至11月14日。
2024—2025学年度上学期期中考试高一思想政治试题本试卷满分100分,考试用时75分钟。
注意事项:1.答题前,考生务必将自己的姓名、考生号、考场号、座位号填写在答题卡上。
2.回答选择题时,选出每小题答案后,用铅笔把答题卡上对应题目的答案标号涂黑。
如需改动,用橡皮擦干净后,再选涂其他答案标号。
回答非选择题时,将答案写在答题卡上。
写在本试卷上无效。
3.考试结束后,将本试卷和答题卡一并交回。
4.本试卷主要考试内容:必修1,必修2第1课。
一、选择题:本题共30小题,每小题2分,共60分。
在每小题给出的四个选项中,只有一个是符合题目要求的。
1.辽宁朝阳牛河梁遗址是国内发现的早期文明形态,这里发掘出土了女神庙、祭坛等,是红山文化先民崇拜先祖的圣地。
此外,该遗址还出土了石铲、石锄、石耜、石磨盘、石磨棒等石器。
下列符合牛河梁遗址所处时代社会状况的有()①生产力比较低下,原始崇拜盛行②人类社会已迈入了文明时代的门槛③人们共同劳动,平均分配劳动产品④氏族大事在议事会上由全氏族共同决定A.①②B.①③C.②④D.③④2.在奴隶社会中,奴隶被视为奴隶主的财产,被看作是“会说话的工具”,可以买卖。
据此可以推断()①奴隶主完全占有奴隶②奴隶毫无人身自由③奴隶拥有少量的土地④奴隶劳动创造的部分产品归奴隶支配A.①②B.①③C.②④D.③④3.从秦始皇建立中央集权制的封建帝国开始,历代统治者不断加强皇权。
我国封建社会在文化上,以儒家思想为核心,主张仁政,提倡经世济民,以助君主;在社会结构上,是族权和政权相结合的封建宗法等级制度。
这些举措()①是地主阶级剥削农民阶级的制度基础②旨在缓和地主阶级和农民阶级的矛盾③反映了封建国家君主专制的政治制度④钳制劳动人民的思想,能维护封建统治A.①②B.①③C.②④D.③④4.资产阶级在它不到一百年的阶级统治中所创造的生产力,比过去创造的全部生产力还要多,还要大。
自然力的征服,机器的采用,化学在工业和农业中的应用,轮船的行驶,铁路的通行,电报的使用,整个大陆的开垦,河道的通航,仿佛用法术从地下呼唤出来的大量人口……这说明资本主义制度的确立()①极大地推动了人类思想的大解放②带来了经济社会发展的巨大飞跃③促使了资本主义生产关系的形成④使人类进入了一个新的历史阶段A.①②B.①③C.②④D.③④5.法国空想社会主义者圣西门指出,资本主义社会是真正黑白颠倒的世界,对社会作出有益贡献的劳动者没有得到社会任何报酬,而特权阶级则受到尊敬和奖励,没有才能的人统治着有才能的人。
广西贺州市高一上学期政治期中考试试卷姓名:________ 班级:________ 成绩:________一、单选题 (共12题;共24分)1. (2分) (2019高二下·辽宁开学考) 2018俄罗斯世界杯揭幕战门票价格为3万元。
这里的3万元执行了()A . 价值尺度职能B . 流通手段职能C . 支付手段职能D . 交换媒介职能2. (2分) (2019高一上·三明期中) 小李在商场购物结账时发现,除现金结账外,还可以用支付宝和微信付款,与现金结账相比,微信和支付宝结账的特点有()①其支付安全性还需进一步提高②简化收款手续,是一种便捷的支付工具③减少现金的使用,使货币的职能越来越少④不需现金因此货币不再是商品交换的媒介A . ①②B . ①④C . ②③D . ③④3. (2分)(2017·顺义模拟) 在市场上,有些经济活动的影响超出了对买卖双方的福利影响,经济学家把人们从事的活动对旁观者的影响称作外部性。
如果这种影响是不利的,就称为负外部性;如果这种影响是有利的,就称为正外部性。
下列活动所产生的影响不一样的是()A . 《舌尖上的中国》第二季中养蜂人——四川某省的一对夫妇,追逐花季,传播花粉,收获琼浆B . 20世纪初的一天,英国经济学家A·C·庇古,边欣赏风光,边对同伴说:列车在田间经过,机车喷出的火花(蒸汽机车)飞到麦穗上,给农民造成了损失C . 1971年,美国经济学家乔治·斯蒂格勒和阿尔钦同游日本,他们在高速列车问列车员,铁路附近的农田是否受到列车的损害而减产。
列车员说,恰恰相反,飞速驰过的列车把吃稻谷的飞鸟吓走了,农民反而受益D . 殷玉珍在阒(qù)无人迹的沙海中起早摸黑,花费20多年的光阴,让7万多亩毫无生机和活力的大漠披上了象征生命的绿色盛装4. (2分) (2017高一上·汪清期末) 近期,国际市场石油价格大幅下降,受油价下跌的影响,莆田居民购买电动车的少了,购买摩托车的反而有所增加。
高二级部假期收心考试政治试题一、单项选择题(每题只有一个正确答案,每小题 2 分,共60 分)1、十二届全国人大代表中,来自一线的工人、农民代表401 名,占代表总数的13.42%,比十一届提高了 5.18 个百分点;专业技术人员代表610 名,占代表总数的20.42%,提高了 1.2 个百分点;党政领导干部代表1042 名,占代表总数的34.88%,降低了 6.93 个百分点。
这一变化主要体现了我国的人民民主具有A.广泛性 B .真实性 C .全民性 D .绝对性2、党的十七大报告指出:我们要继续“坚持和完善工人阶级领导的、以工农联盟为基础的人民民主专政”。
人民民主专政是新型的民主和专政。
“新型”是指①人民民主专政不具有阶级性②人民民主专政对广大劳动人民实行民主,对极少数敌人实行专政③人民民主专政与资产阶级专政有根本的区别④人民民主专政在人类历史上真正实现了大多数人的统治A. ①②③B. ①②④C. ①③④D. ②③④3、某公民在报名参加浙江地区医师资格考试时,认为由于卫生部人才交流服务中心封网过早导致其错过私自报名而耽误了考试,遂向卫生部申请行政复议却被驳回。
为此,该公民将卫生部告上了法庭。
这位公民行使的是A. 政治自由B. 质询权C. 求偿权D. 监督权4、围绕快递引发的安全、隐私、责任等问题,某市政府有关部门拟酝酿实行快递实名制。
对此, 某市民提出异议,他认为不良商家倒卖客户信息的事件时有发生,若实行快递实名制,个人信息可能会被不法分子利用,希望相关部门能同时出台政策有效保证个人信息安全。
这种观点A.坚持了公民在法律面前一律平等的原则 B .坚持了权利和义务统一的原则C.坚持了个人利益与国家利益相结合的原则 D .坚持了民主集中制原则5、某市吹响了创建全国文明城市的号角,开展了“我为创建文明城市献一计”活动,在这一活动中,广大市民纷纷建言献策。
不到半年时间,市政府就收到4000 多条建议。
广西贺州市高一上学期期中考试政治试题姓名:________ 班级:________ 成绩:________一、单选题 (共29题;共58分)1. (2分) (2018高一上·长春月考) 商品的价值量由生产该商品的社会必要劳动时间决定。
生产者想多盈利就应该()A . 尽量延长生产该商品的个别劳动时间B . 尽量缩短生产该商品的社会必要劳动时间C . 尽量延长生产该商品的社会必要劳动时间D . 尽量缩短生产该商品的个别劳动时间2. (2分) (2017高一上·石家庄期中) 下列关于影响商品价格的因素图示中,正确的是()A . AB . BC . CD . D3. (2分) (2017高一上·哈尔滨期中) 改革开放30多年来,从粮油食品凭票供应到大鱼大肉席满盘,再到现在的粗细搭配、营养配餐,人们的“胃”变得越来越“小”的同时,食品方面的开支占消费的比重也越来越低。
这意味着()A . 勤俭节约是当今时代的美德B . 恩格尔系数呈下降趋势C . 科学消费观已普遍树立D . 全面小康社会已经形成4. (2分)据中国塑协塑料再生利用专业委员会统计,我国每天对塑料袋的使用量高达30亿个,其中仅用于买菜的塑料袋就达10亿个。
中国连锁经营协会发布的超市节能报告显示,全国超市行业每年消耗的包装袋价值高达50亿元人民币,其中以塑料购物袋为主。
据有关部门测算,每生产1吨塑料,需消耗3吨石油。
塑料袋废弃后,如果焚烧,会产生大量有毒有害气体污染空气;如果掩埋地下,大约200年才能腐烂,会对土壤的酸碱度产生不良影响。
根据上述材料,我们可以得出()①正是人们对塑料袋的需求,导致了塑料袋的大量生产和使用②应该大力倡导保护环境,绿色消费的观念③塑料袋的大量使用违背了科学发展观④应增加塑料成本,提高使用塑料袋支出A . ①②③B . ②③④C . ①②④D . ①②③④5. (2分) (2016高一上·应县期中) “商品—货币—商品”,这个公式说明()①在商品流通中货币充当商品交换的媒介②买和卖两种行为在同一时间和空间中进行③货币具有流通手段的职能④货币具有价值尺度的职能A . ①③④B . ①②③C . ②③④D . ①②③④6. (2分) (2017高一上·泉州期中) 小王从企业领取了2016年9月份的4000元工资后,用380元在天猫购买了一件打折羊毛衫,该羊毛衫原标价为500元。