居民住宅小区安全防范系统工程技术规范版
- 格式:docx
- 大小:346.07 KB
- 文档页数:18
GB50348—2004 《安全防范工程技术规范》第一章总则一、概述二、内容简介三、条文、条文说明及解释一、概述(一) 制定《规范》的背景及编制过程(二) 标准的属性、级别及其在安防标准体系中的地位(三) 《规范》主要内容的确定及章节设置(四) 与相关标准的比较和协调关系(五) 《规范》的主要特点及实施后的效益分析(六) 《规范》贯彻实施中今后需要进行的主要工作《安全防范工程技术规范》是我国安全防范领域第一部内容完整、格式规范的工程建设技术标准。
该规范总结了我国安全防范工程建设20多年来的实践经验,吸收了国内外相关领域的最新技术成果,是一部既具有实践性、适用性,又具有前瞻性和创新性的工程建设技术标准。
该规范对安全防范工程的现场勘查、工程设计、施工、检验、验收等各个环节都提出了严格的质量要求,较好地贯彻了全面质量管理的理念,对我国安防工程的建设和管理,具有较强的指导意义和实用价值。
该规范的贯彻实施,对于确保安防工程的质量,维护公民人身安全和国家、集体、个人财产安全,具有重大的社会意义和经济效益。
该规范的主要内容包括:总则、术语、安全防范工程设计、高风险对象的安全防范工程设计、普通风险对象的安全防范工程设计、安全防范工程施工、安全防范工程检验、安全防范工程验收。
该规范为强制性国家标准,共有8章,36节,384条,501款。
其中91条(款)为强制性条文,必须严格执行。
为帮助读者较全面地了解该规范的主要技术内容,有必要对规范编制过程中的有关问题予以介绍。
(一)制定《规范》的背景及编制过程1.立项背景安全防范工作是公安业务的重要组成部分。
我国改革开放以来,安全防范行业已发展成为一个独立的社会经济产业。
由于国民经济的迅速发展和社会安全需求的全面增长,特别是在建筑物或构筑物的规划建设过程中,同时规划建设安全技术防范系统已成为安防业和建筑业的共同需求。
和消防安全系统一样,技术防范系统是保护公民人身安全和国家、集体、个人财产安全的重要防范设施。
居民住宅小区安全防范系统工程技术规范(2016 版)1 范围1.1 本要求规定了居民住宅小区(以下简称小区)安全防范系统的要求,是小区安全技术防范系统设计、施工和验收的基本依据。
1.2 本要求适用于新建、改建、扩建的住宅小区安全防范系统。
单幢、多幢住宅楼、公寓楼、商住楼、别墅的安全防范系统应参照执行。
1.3 开放式小区按国家和地方相关标准、要求执行。
2 规范性引用文件2.1 下列文件中对于本要求的应用是必不可少的。
凡是注日期的引用文件, 仅注日期的版本适用于本要求。
凡是不注日期的引用文件,其最新版本(包括所有的修改单)适用于本要求。
GB 12663 防盗报警控制器通用技术条件GB 20815-2006 视频安防监控数字录像设备GB 50198-2011 民用闭路监视电视系统工程技术规范GB 50303-2015 建筑电气工程施工质量验收规范GB 50343 建筑物电子信息系统防雷技术规范GB 50348-2004 安全防范工程技术规范GB 50394 入侵报警系统工程设计规范GB 50395 视频安防监控系统工程设计规范GB 50396-2007 出入口控制系统工程设计规范GB 50057-2010 建筑物防雷设计规范GB 50311-2007 建筑与建筑群综合布线系统工程设计规范GB 17565-2007 防盗安全门通用技术条件GB/T 28181-2016 安全防范视频监控联网系统信息传输、交换、控制技术要求GB/T 21741 住宅小区安全防范系统通用技术要求GB/T 31070.1-2014 楼寓对讲系统第1部分:通用技术要求GB/T 50314-2006 智能建筑设计标准GB/T 20299-2006 建筑及居住区数字化技术应用标准GB/T 7401 彩色电视图像质量主观评价方法GB/T 7946—2015 脉冲电子围栏及其安装和安全运行GB/T 1032—2013 张力式电子围栏通用技术要求GB/T 20271-2006 信息安全技术信息系统通用安全技术要求GB/T 21050-2007 信息安全技术网络交换机安全技术要求GB/T 25724-2010 安全防范监控数字视音频编解码技术要求GA 308-2001 安全防范系统验收规则GA/T 72 楼寓对讲系统及电控防盗门通用技术条件GA/T 75 安全防范工程程序与要求GA/T 644 电子巡查系统技术要求GA/T 669.1 城市监控报警系统技术标准第1 部分:通用技术要求GA/T 678-2007 联网型可视对讲系统技术要求GA/T 367-2001 视频安防监控系统技术要求GA/T 669.5-2008 城市监控报警联网系统第5 部分:信息传输、交换、控制技术要求GA/T 1302-2016 停车服务与管理信息系统通用技术条件YD/T 1171-2001 IP 网络技术要求- 网络性能参数与指标YD/T 1475-2006 基于以太网方式的无源光网络EPONISO/IEC 14496 通用视听业务的先进视频编码(AVC)3 术语与定义3.1 《住宅小区安全防范系统通用技术要求》GB/T 21741 中确立的术语和定义适用于本要求。
居民住宅小区安全防范系统工程技术规范(2016版)1范围1. 1本要求规定了居民住宅小区(以下简称小区)安全防范系统的要求,是小区安全技术防范系统设计、施工和验收的基本依据。
1 . 2本要求适用于新建、改建、扩建的住宅小区安全防范系统。
单幢、多幢住宅楼、公寓楼、商住楼、别墅的安全防范系统应参照执行。
1. 3开放式小区按国家和地方相关标准、要求执行。
2规范性引用文件2. 1下列文件中对于本要求的应用是必不可少的。
凡是注日期的引用文件,仅注日期的版本适用于本要求。
凡是不注日期的引用文件,其最新版本(包括所有的修改单)适用于本要求。
GB 12663防盗报警控制器通用技术条件GB 20815-2006视频安防监控数字录像设备GB 50198-2011民用闭路监视电视系统工程技术规范GB 50303-2015 建筑电气工程施工质量验收规范GB 50343建筑物电子信息系统防雷技术规范GB 50348-2004安全防范工程技术规范GB 50394入侵报警系统工程设计规范GB 50395视频安防监控系统工程设计规范GB 50396-2007出入口控制系统工程设计规范GB 50057-2010建筑物防雷设计规范GB 50311-2007建筑与建筑群综合布线系统工程设计规范GB 17565-2007防盗安全门通用技术条件GB/T 28181-2016 安全防范视频监控联网系统信息传输、交换、控制技术要求GB/T 21741住宅小区安全防范系统通用技术要求GB/T 31070.1-2014 楼寓对讲系统第1部分:通用技术要求GB/T 50314-2006 智能建筑设计标准GB/T 20299-2006建筑及居住区数字化技术应用标准GB/T 7401彩色电视图像质量主观评价方法GB/T 7946—2015脉冲电子围栏及其安装和安全运行GB/T 1032—2013张力式电子围栏通用技术要求GB/T 20271-2006信息安全技术信息系统通用安全技术要求GB/T 21050-2007信息安全技术网络交换机安全技术要求GB/T 25724-2010安全防范监控数字视音频编解码技术要求GA 308-2001安全防范系统验收规则GA/T 72楼寓对讲系统及电控防盗门通用技术条件GA/T 75安全防范工程程序与要求GA/T 644 电子巡查系统技术要求GA/T 669.1 城市监控报警系统技术标准第1部分:通用技术要求GA/T 678-2007 联网型可视对讲系统技术要求GA/T 367-2001 视频安防监控系统技术要求GA/T 669.5-2008 城市监控报警联网系统第5部分:信息传输、交换、控制技术要求GA/T 1302-2016 停车服务与管理信息系统通用技术条件YD/T 1171-2001 IP 网络技术要求-网络性能参数与指标YD/T 1475-2006 基于以太网方式的无源光网络EPON ISO/IEC 14496通用视听业务的先进视频编码(AVC3术语与定义3. 1《住宅小区安全防范系统通用技术要求》GB/T 21741中确立的术语和定义适用于本要求。
《住宅小区安全防范系统工程技术规范》标准编制说明《住宅小区安全防范系统工程技术规范》是我省住宅小区安全防范系统工程领域第一部内容完整、格式规范的工程建设技术标准。
该规范从工作实践出发,总结了我省住宅小区安全防范系统建设30多年来的实践经验,吸收了国内外相关领域的最新技术成果,是一部既具有实践性、适用性,又具有前瞻性和创新性的住宅小区安全防范工程建设技术标准。
规范对住宅小区安全防范工程的现场勘查、工程设计、施工、检验、验收等各个环节都提出了严格的要求,较好地贯彻了全面质量管理的理念,对我省住宅小区安全防范系统工程的建设和管理,具有较强的指导意义和实用价值。
该规范的贯彻实施,对于确保住宅小区安全防范系统工程的质量,维护公民人身安全和国家、集体、个人财产安全,具有重大的社会意义和经济效益。
规范的主要内容包括:范围,规范性引用文件,术语和定义,住宅小区安全防范系统基本构成,系统技术要求,监控中心,安全防范系统管理平台,系统管网、配线设备,实体防护,系统检验,验收与维护保养。
1.立项背景住宅小区安全防范系统是保护公民人身安全和国家、集体、个人财产安全的重要防范措施。
在我省住宅小区的规划建设过程中,同时规划建设安全技术防范系统已成为安防业和建筑业的共同需求。
由于法规尚不健全,住宅小区安全防范系统建设一直未能正式纳入我省工程建设的计划管理之中,严重影响和制约了我省住宅小区安全防范事业的发展。
我国已先后制定了多项关于安全防范系统工程设计规范的国家标准和行业标准其中也有一部分省涉及到了住宅小区安全防范的内容。
虽然2004年颁布的国标GB50348中对住宅小区的安设全防范做了一些规定,但十分简单,颁布十年來,执行者极少,不具备操作性。
国内其它部分省、市、自治区也根据自己的情况制定了与住宅小区安全防范系统建设相关的地方标准,但不能照搬到本省。
全国各省的经济状况,社会治安状况,安防系统建设的管理模式各有不同,加之小区安防需求,环境变化较大,急需一部适合我省实际情况具有对设计,施工,运行维护等工程全过程规范性标准。
GB50348—2004 《安全防范工程技术规范》第一章总则一、概述二、内容简介三、条文、条文说明及解释一、概述(一)制定《规范》的背景及编制过程(二)标准的属性、级别及其在安防标准体系中的地位(三)《规范》主要内容的确定及章节设置(四)与相关标准的比较和协调关系(五)《规范》的主要特点及实施后的效益分析(六)《规范》贯彻实施中今后需要进行的主要工作《安全防范工程技术规范》是我国安全防范领域第一部内容完整、格式规范的工程建设技术标准。
该规范总结了我国安全防范工程建设20多年来的实践经验,吸收了国内外相关领域的最新技术成果,是一部既具有实践性、适用性,又具有前瞻性和创新性的工程建设技术标准。
该规范对安全防范工程的现场勘查、工程设计、施工、检验、验收等各个环节都提出了严格的质量要求,较好地贯彻了全面质量管理的理念,对我国安防工程的建设和管理,具有较强的指导意义和实用价值。
该规范的贯彻实施,对于确保安防工程的质量,维护公民人身安全和国家、集体、个人财产安全,具有重大的社会意义和经济效益。
该规范的主要内容包括:总则、术语、安全防范工程设计、高风险对象的安全防范工程设计、普通风险对象的安全防范工程设计、安全防范工程施工、安全防范工程检验、安全防范工程验收。
该规范为强制性国家标准,共有8章,36节,384条,501款。
其中91条(款)为强制性条文,必须严格执行。
为帮助读者较全面地了解该规范的主要技术内容,有必要对规范编制过程中的有关问题予以介绍。
(一)制定《规范》的背景及编制过程1.立项背景安全防范工作是公安业务的重要组成部分。
我国改革开放以来,安全防范行业已发展成为一个独立的社会经济产业。
由于国民经济的迅速发展和社会安全需求的全面增长,特别是在建筑物或构筑物的规划建设过程中,同时规划建设安全技术防范系统已成为安防业和建筑业的共同需求。
和消防安全系统一样,技术防范系统是保护公民人身安全和国家、集体、个人财产安全的重要防范设施。
住宅小区安全防范工程设计完整版随着人们生活水平的不断提高,对居住环境的安全性要求也越来越高。
住宅小区的安全防范工程成为了保障居民生命财产安全的重要措施。
一个完善的住宅小区安全防范工程设计应当涵盖多个方面,包括人员和车辆的出入管理、周界防范、视频监控、入侵报警、门禁系统等等,以形成一个全方位、多层次的安全防护体系。
一、人员和车辆出入管理系统人员和车辆的出入管理是小区安全防范的第一道防线。
在小区的出入口设置智能化的门禁系统,通过刷卡、人脸识别、车牌识别等技术,对进出小区的人员和车辆进行身份验证和记录。
对于人员门禁系统,可以采用IC 卡、指纹识别或者人脸识别技术。
IC 卡门禁系统成本较低,但存在卡片丢失或被冒用的风险;指纹识别和人脸识别技术则具有更高的安全性和便捷性,但成本相对较高。
在实际设计中,可以根据小区的档次和预算进行选择。
车辆出入口管理系统通常采用车牌识别技术,能够快速准确地识别车辆车牌,实现自动抬杆放行。
同时,系统还应具备车辆信息记录、查询和统计功能,以便对小区内的车辆进行有效管理。
二、周界防范系统周界防范是防止非法入侵的重要手段。
常见的周界防范设备包括红外对射探测器、电子围栏、振动光缆等。
红外对射探测器通过发射和接收红外线来检测是否有物体穿越周界,但其容易受到环境因素的影响,如恶劣天气、小动物等。
电子围栏则通过在周界上设置带电的金属导线,当有人触碰时会产生报警,具有较强的威慑力。
振动光缆则通过检测周界围墙或围栏的振动来发现入侵行为,具有隐蔽性好、误报率低的优点。
在设计周界防范系统时,应根据小区的周边环境、地形地貌等因素选择合适的防范设备,并合理设置探测器的安装位置和间距,确保周界无盲区。
三、视频监控系统视频监控系统是小区安全防范的重要组成部分。
通过在小区内的公共区域、楼道、电梯、停车场等部位安装摄像机,实现对小区内情况的实时监控。
摄像机的类型应根据监控场景的不同进行选择,如在室外开阔区域可以选择球型摄像机,能够实现大范围的监控;在楼道、电梯等狭窄区域则可以选择枪型摄像机。
住宅小区安全防范系统技术规范(印刷).pdf 【住宅小区安全防范系统技术规范(印刷).pdf】1 引言1.1 文档目的与范围1.2 文档背景1.3 术语和定义2 总体要求2.1 安全防范系统规划原则2.2 安全防范系统功能要求2.3 安全防范系统性能要求3 硬件设备要求3.1 视频监控设备3.1.1 摄像机要求3.1.2 视频存储设备要求3.2 门禁系统设备3.2.1 门禁控制器要求3.2.2 门禁刷卡设备要求3.3 报警系统设备3.3.1 报警控制器要求3.3.2 报警探测器要求4 网络及通信要求4.1 网络规划要求4.2 通信设备要求5 软件要求5.1 视频监控软件要求5.2 门禁管理软件要求5.3 报警管理软件要求6 安装和调试要求6.1 摄像机安装、调试及布放要求6.2 门禁系统安装、调试及布放要求6.3 报警系统安装、调试及布放要求7 维护和运维要求7.1 故障排除和维修要求7.2 设备保养要求7.3 安全防范系统运维要求8 附件【附件1】安全防范系统示意图【附件2】设备清单及参数表【附件3】技术方案图纸【注释】1. 安全防范系统指综合利用现代安全技术手段和管理手段,维护住宅小区人员、财产和公共安全的系统。
2. 视频监控设备是指用于对住宅小区进行实时监控和录像的设备。
3. 门禁系统设备是指用于对住宅小区出入口进行控制和管理的设备。
4. 报警系统设备是指用于对住宅小区潜在危险及异常情况进行自动报警的设备。
5. 网络是指住宅小区内各设备之间互联互通的通信网络。
6. 通信设备是指用于住宅小区内设备间通信的设备。
7. 视频监控软件是指用于对视频监控设备进行管理和操作的软件。
8. 门禁管理软件是指用于对门禁系统设备进行管理和操作的软件。
9. 报警管理软件是指用于对报警系统设备进行管理和操作的软件。
【商业广告宣传策划方案.pdf】1 引言1.1 文档目的与范围1.2 文档背景1.3 术语和定义2 宣传目标和策略2.1 宣传目标确定2.2 宣传策略选择3 目标受众分析3.1 目标受众群体划分3.2 目标受众特征分析3.3 目标受众需求分析4 广告媒介选择4.1 电视广告4.2 广播广告4.3 网络广告4.4 印刷广告4.5 户外广告5 创意和设计5.1 广告创意构思5.2 宣传语言和图片设计5.3 广告美术设计6 宣传时间和地点6.1 宣传时间安排6.2 宣传地点选择7 宣传预算7.1 广告费用预算7.2 媒介费用预算7.3 制作费用预算8 宣传效果评估8.1 宣传效果指标确定8.2 宣传效果评估方法8.3 宣传效果分析与总结9 附件【附件1】广告创意图【附件2】广告预算表【附件3】广告投放计划表【注释】1. 宣传目标是指商业广告宣传活动所要达到的预期结果。
GB50348—2004 《安全防范工程技术规范》第一章总则一、概述二、内容简介三、条文、条文说明及解释一、概述(一) 制定《规范》的背景及编制过程(二) 标准的属性、级别及其在安防标准体系中的地位(三) 《规范》主要内容的确定及章节设置(四) 与相关标准的比较和协调关系(五) 《规范》的主要特点及实施后的效益分析(六) 《规范》贯彻实施中今后需要进行的主要工作《安全防范工程技术规范》是我国安全防范领域第一部内容完整、格式规范的工程建设技术标准。
该规范总结了我国安全防范工程建设20多年来的实践经验,吸收了国内外相关领域的最新技术成果,是一部既具有实践性、适用性,又具有前瞻性和创新性的工程建设技术标准。
该规范对安全防范工程的现场勘查、工程设计、施工、检验、验收等各个环节都提出了严格的质量要求,较好地贯彻了全面质量管理的理念,对我国安防工程的建设和管理,具有较强的指导意义和实用价值。
该规范的贯彻实施,对于确保安防工程的质量,维护公民人身安全和国家、集体、个人财产安全,具有重大的社会意义和经济效益。
该规范的主要内容包括:总则、术语、安全防范工程设计、高风险对象的安全防范工程设计、普通风险对象的安全防范工程设计、安全防范工程施工、安全防范工程检验、安全防范工程验收。
该规范为强制性国家标准,共有8章,36节,384条,501款。
其中91条(款)为强制性条文,必须严格执行。
为帮助读者较全面地了解该规范的主要技术内容,有必要对规范编制过程中的有关问题予以介绍。
(一)制定《规范》的背景及编制过程1.立项背景安全防范工作是公安业务的重要组成部分。
我国改革开放以来,安全防范行业已发展成为一个独立的社会经济产业。
由于国民经济的迅速发展和社会安全需求的全面增长,特别是在建筑物或构筑物的规划建设过程中,同时规划建设安全技术防范系统已成为安防业和建筑业的共同需求。
和消防安全系统一样,技术防范系统是保护公民人身安全和国家、集体、个人财产安全的重要防范设施。
厦门市住宅小区安全防范工程技术规定1 总则1.1 为规范本市住宅小区安全技术防范工程的设计、施工、检测和验收,提升安全防范工程的质量,爱护公民人身安全和国家、集体、个人财产安全,特制定本规定。
1.2 本规定适用于本市行政区域内新建、改建和扩建住宅小区的安全技术防范工程。
1.3 安全技术防范工程的建设,应纳入工程建设的总体规划,按照其使用功能、治理要求和建设投资等因素,进行统一设计、同步施工和验收。
1.4安全技术防范工程应具有安全性、可靠性、开放性、可扩充性和使用灵活性,做到技术先进,经济合理,有用可靠。
1.5安全技术防范工程的建设应推广应用可靠、先进、适用、优化集成的技术和设备。
1.6安全技术防范工程的建设必须实行严格的质量操纵,并达到规定的验收标准。
1.7 安全技术防范工程的建设,除执行本规定外,还应符合国家现行工程建设强制性标准及有关技术标准、规范的规定。
2 术语2.1封闭式住宅小区封闭式住宅小区是指有围墙、栅栏、河道等固定封闭周界的住宅小区。
2.2非封闭式住宅小区非封闭式住宅小区是指没有固定封闭周界的住宅小区或住宅楼。
2.3其它术语参照《安全防范工程技术规范》GB50348-2004。
4 技术要求4.1周界报警系统4.1.1周界报警系统应具备以下差不多要求:周界报警系统设防应无盲区和死角;防区划分应有利于报警时准确定位;监控中心通过显示屏、报警操纵器或电子地图能准确识别报警区域;监控中心在收到警情时能同时发出声光报警信号,并具有记录功能;报警响应时刻≤2s。
4.1.2周界报警系统前端设备需选用稳固可靠误报率低的入侵探测器。
4.1.3入侵探测器安装规定:入侵探测器的探测距离应以100m以内为宜。
周界入侵探测器在安装时,应充分考虑气候对有效探测距离的阻碍,实际使用距离不超过产品有效探测距离的70%。
4.1.4周界报警系统应符合GB10408.1《入侵探测器,通用要求》、GB 10408.4《入侵探测器,主动红外入侵探测器》、GB12663《防盗报警操纵器通用技术条件》的技术要求。
GB0住宅小区安全技术防范系统要求一、引言随着社会的发展和科技的进步,安全技术防范系统在住宅小区中的应用越来越广泛。
为了提高住宅小区的安全性,保障居民的生命财产安全,GB0住宅小区安全技术防范系统应运而生。
本文将详细介绍GB0住宅小区安全技术防范系统的要求。
二、GB0住宅小区安全技术防范系统的基本要求1、系统设计应符合国家有关安全技术防范的标准和规定,同时结合住宅小区的实际情况,确保系统的安全、可靠、先进、实用。
2、系统应包括视频监控、入侵报警、出入口控制、电子巡查等子系统,各子系统之间应实现信息共享和联动控制。
3、系统应采用先进的技术设备和系统软件,确保系统的稳定性和安全性,同时方便使用和维护。
4、系统应满足24小时全天候工作要求,并具备防雷、防静电、防水、防腐蚀等防护功能。
5、系统应设立安全技术防范管理中心,对系统进行实时监控和管理,同时为物业管理提供方便。
三、视频监控子系统要求1、视频监控系统应覆盖住宅小区的主要公共区域和出入口,同时对重要设备、设施进行监控。
2、视频监控系统应采用高清数字摄像机,图像清晰度应不低于720P。
3、视频监控系统应具备夜视功能,保证在夜间和低照度条件下正常工作。
4、视频监控系统应具备录像功能,录像资料应能够保存30天以上。
5、视频监控系统应具备远程访问功能,方便管理者随时查看监控画面。
四、入侵报警子系统要求1、入侵报警系统应采用先进的红外线、微波等探测器技术,对住宅小区进行全面的防范。
2、入侵报警系统应具备防拆、防破坏等功能,一旦探测到异常情况,应立即发出警报并自动向管理中心报警。
3、入侵报警系统应能够与视频监控系统实现联动,一旦发生报警,系统应自动将报警区域的监控画面切换到管理中心的大屏幕上。
4、入侵报警系统应具备远程报警功能,方便管理者随时掌握住宅小区的安全状况。
五、出入口控制子系统要求1、出入口控制系统应采用智能卡技术,对住宅小区的主要出入口进行控制和管理。
GB50348—2004 《安全防范工程技术规范》第一章总则一、概述二、内容简介三、条文、条文说明及解释一、概述(一)制定《规范》的背景及编制过程(二)标准的属性、级别及其在安防标准体系中的地位(三)《规范》主要内容的确定及章节设置(四)与相关标准的比较和协调关系(五)《规范》的主要特点及实施后的效益分析(六)《规范》贯彻实施中今后需要进行的主要工作《安全防范工程技术规范》是我国安全防范领域第一部内容完整、格式规范的工程建设技术标准。
该规范总结了我国安全防范工程建设20多年来的实践经验,吸收了国内外相关领域的最新技术成果,是一部既具有实践性、适用性,又具有前瞻性和创新性的工程建设技术标准。
该规范对安全防范工程的现场勘查、工程设计、施工、检验、验收等各个环节都提出了严格的质量要求,较好地贯彻了全面质量管理的理念,对我国安防工程的建设和管理,具有较强的指导意义和实用价值。
该规范的贯彻实施,对于确保安防工程的质量,维护公民人身安全和国家、集体、个人财产安全,具有重大的社会意义和经济效益。
该规范的主要内容包括:总则、术语、安全防范工程设计、高风险对象的安全防范工程设计、普通风险对象的安全防范工程设计、安全防范工程施工、安全防范工程检验、安全防范工程验收。
该规范为强制性国家标准,共有8章,36节,384条,501款。
其中91条(款)为强制性条文,必须严格执行。
为帮助读者较全面地了解该规范的主要技术内容,有必要对规范编制过程中的有关问题予以介绍。
(一)制定《规范》的背景及编制过程1.立项背景安全防范工作是公安业务的重要组成部分。
我国改革开放以来,安全防范行业已发展成为一个独立的社会经济产业。
由于国民经济的迅速发展和社会安全需求的全面增长,特别是在建筑物或构筑物的规划建设过程中,同时规划建设安全技术防范系统已成为安防业和建筑业的共同需求。
和消防安全系统一样,技术防范系统是保护公民人身安全和国家、集体、个人财产安全的重要防范设施。
苏州市居民住宅小区安全防范系统技术要求2016版(定)概览苏州市居民住宅小区安全防范系统技术要求(2016版)1 范围1.1 本要求规定了居民住宅小区(以下简称小区)安全防范系统的要求,是小区安全技术防范系统设计、施工和验收的基本依据。
1.2 本要求适用于新建、改建、扩建的住宅小区安全防范系统。
单幢、多幢住宅楼、公寓楼、商住楼、别墅的安全防范系统应参照执行。
1.3 开放式小区按国家和地方相关标准、要求执行。
2 规范性引用文件2.1 下列文件中对于本要求的应用是必不可少的。
凡是注日期的引用文件,仅注日期的版本适用于本要求。
凡是不注日期的引用文件,其最新版本(包括所有的修改单)适用于本要求。
GB 12663 防盗报警控制器通用技术条件GB 20815-2006 视频安防监控数字录像设备GB 50198-2011 民用闭路监视电视系统工程技术规范GB 50303-2015 建筑电气工程施工质量验收规范GB 50343 建筑物电子信息系统防雷技术规范GB 50348-2004 安全防范工程技术规范GB 50394 入侵报警系统工程设计规范GB 50395 视频安防监控系统工程设计规范GB 50396-2007 出入口控制系统工程设计规范GB 50057-2010 建筑物防雷设计规范GB 50311-2007 建筑与建筑群综合布线系统工程设计规范GB 17565-2007 防盗安全门通用技术条件GB/T 28181-2016 安全防范视频监控联网系统信息传输、交换、控制技术要求GB/T 21741 住宅小区安全防范系统通用技术要求GB/T 31070.1-2014 楼寓对讲系统第1部分:通用技术要求GB/T 50314-2006 智能建筑设计标准GB/T 20299-2006 建筑及居住区数字化技术应用标准GB/T 7401 彩色电视图像质量主观评价方法GB/T 7946—2015 脉冲电子围栏及其安装和安全运行GB/T 1032—2013 张力式电子围栏通用技术要求GB/T 20271-2006 信息安全技术信息系统通用安全技术要求GB/T 21050-2007 信息安全技术网络交换机安全技术要求GB/T 25724-2010 安全防范监控数字视音频编解码技术要求GA 308-2001 安全防范系统验收规则GA/T 72 楼寓对讲系统及电控防盗门通用技术条件GA/T 75 安全防范工程程序与要求GA/T 644 电子巡查系统技术要求GA/T 669.1 城市监控报警系统技术标准第1部分:通用技术要求GA/T 678-2007 联网型可视对讲系统技术要求GA/T 367-2001 视频安防监控系统技术要求GA/T 669.5-2008 城市监控报警联网系统第5部分:信息传输、交换、控制技术要求GA/T 1302-2016 停车服务与管理信息系统通用技术条件YD/T 1171-2001 IP网络技术要求-网络性能参数与指标YD/T 1475-2006 基于以太网方式的无源光网络EPONISO/IEC 14496 通用视听业务的先进视频编码(AVC)3 术语与定义3.1 《住宅小区安全防范系统通用技术要求》GB/T 21741中确立的术语和定义适用于本要求。
安全防范工程技术规范目录第一章总则 (4)一、概述 (4)(一)制定《规范》的背景及编制过程 (4)(二)标准的属性、级别及其在安防标准体系中的地位 (9)(三)《规范》主要内容的确定及章节设置 (10)(四)与相关标准的比较和协调关系 (11)(五)《规范》的主要特点及实施后的效益分析 (13)(六)《规范》贯彻实施中今后需要进行的主要工作 (13)二、内容简介 (14)三、条文、条文说明及解释 (14)第二章术语 (15)一、内容简介 (15)二、条文、条文说明及解释 (16)第三章安全防范工程设计 (18)一、内容简介 (18)二、条文、条文说明及解释 (18)3.1 一般规定 (19)3.2 现场勘察 (20)3.3 设计要素 (22)3.4 功能设计 (23)3.5 安全性设计 (26)3.6 电磁兼容性设计 (26)3.7 可靠性设计 (27)3.8 环境适应性设计 (28)3.9 防雷与接地设计 (28)3.10 集成设计 (29)3.11 传输方式、传输线缆、传输设备的选择与布线设计 (29)3.12 供电设计 (32)3.13 监控中心设计 (32)三、安防工程设计中应注意的主要问题 (33)第四章高风险对象的安全防范工程设计 (34)一、内容简介 (34)二、条文、条文说明及解释 (35)4.1 风险等级与防护级别 (35)4.2 文物保护单位、博物馆安全防范工程设计 (36)4.3 银行营业场所安全防范工程设计 (41)4.4 重要物资储存库安全防范工程设计 (46)4.5 民用机场安全防范工程设计 (48)4.6 铁路车站安全防范工程设计 (50)三、《企业事业单位内部治安保卫条件》与高风险对象的安全防范 (52)第五章普通风险对象的安全防范工程设计 (53)一、内容简介 (53)二、条文、条文说明及解释 (53)5.1 通用型公共建筑安全防范工程设计 (53)5.2 住宅小区安全防范工程设计 (55)三、《企业事业单位内部治安保卫条例》与普通风险对象的安全防范 (57)第六章安全防范工程施工 (58)一、内容简介 (58)二、条文、条文说明及解释 (58)6.1 一般规定 (58)6.2 施工准备 (58)6.3 工程施工 (58)6.4 系统调试 (60)三、安防工程施工中应注意的问题 (63)第七章安全防范工程检验 (64)一、内容简介 (64)二、条文、条文说明及解释 (64)7.1 一般规定 (64)7.2 系统功能与主要性能检验 (65)7.3 安全性及电磁兼容性检验 (66)7.4 设备安装检验 (67)7.5 线缆敷设检验 (67)7.6 电源检验 (67)7.7 防雷与接地检验 (68)三、安防工程检验中应注意的问题 (68)第八章安全防范工程验收 (69)一、内容简介 (69)二、条文、条文说明及解释 (69)8.1 一般规定 (69)8.2 验收条件与验收组织 (69)8.3 工程验收 (71)8.4 工程移交 (74)三、安防工程验收中应注意的问题 (75)第九章《规范》贯彻实施中相关各方责任的分析与说明 (77)一、建设方责任 (77)二、县级以上各级人民政府的责任 (78)三、各级公安机关和对行业、系统有监管职责的政府有关部门的责任 (78)四、从业企业、人员的责任 (79)五、正确理解、深入贯彻《企业、事业单位内部治安保卫条例 (80)GB50348—2004《安全防范工程技术规范》第一章总则一、概述《安全防范工程技术规范》是我国安全防范领域第一部内容完整、格式规范的工程建设技术标准。
南京市住宅小区安全技术防范系统建设技术规范(试行)为加强住宅小区安全技术防范系统的建设和管理,市公安局技防办参照相关国标、行标的要求,结合南京本地实际,组织相关技术专家共同研究制定《南京市住宅小区安全技术防范系统建设技术规范(试行)》。
2013年12月1日,该技术规范正式执行。
1 范围本标准规定了住宅小区(以下简称小区)安全技术防范系统的要求,是小区安全技术防范系统设计、施工和验收的基本依据。
本标准适用于新建的小区、单幢(多幢)独立住宅楼的安全技术防范系统。
已建小区、住宅楼安全技术防范系统的改建、扩建应参照本标准执行。
2 规范性引用文件下列文件中对于本标准的应用是必不可少的。
凡是注日期的引用文件,仅注日期的版本适用于本标准。
凡是不注日期的引用文件,其最新版本(包括所有的修改单)适用于本标准。
12663 防盗报警控制器通用技术条件20815-2006 视频安防监控数字录像设备50057 建筑物防雷设计规范50198-1994 民用闭路监视电视系统工程技术规范50303 建设电气工程施工质量验收规范50343 建筑物电子信息系统防雷技术规范50348-2004 安全防范工程技术规范50394 入侵报系统工程设计规范50395 视频安防监控系统工程设计规范50396-2007 出入口控制系统工程设计规范50339-2003 (T) 智能建筑工程质量验收规范条文说明) 7964-2008 脉冲电子围栏及其安装和安全运行21741 住宅小区安全防范系统通用技术要求28181 安全防范视频监控联网系统信息传输、交换、控制技术要求72 楼寓对讲系统及电控防盗门通用技术条件75 安全防范工程程序与要求644 电子巡查系统技术要求669.1 城市监控报警系统技术标准第1部分:通用技术要求678-2007 联网型可视对讲系统技术要求308 安全防范系统验收规则144433 术语与定义50348-2004、 21741中确立的术语和定义适用于本标准。
苏州市老旧住宅小区安全防范系统技术要求(2016版)1 范围本技术要求适用于苏州市老旧住宅小区安全防范系统改造及补建,是其设计、施工和验收的基本依据。
2 规范性引用文件下列文件中对于本要求的应用是必不可少的。
凡是注日期的引用文件,仅注日期的版本适用于本要求。
凡是不注日期的引用文件,其最新版本(包括所有的修改单)适用于本要求。
规范性应用文件如下:GB 12663 防盗报警控制器通用技术条件GB 20815-2006 视频安防监控数字录像设备GB 50198-2011 民用闭路监视电视系统工程技术规范GB 50303-2015 建筑电气工程施工质量验收规范GB 50343 建筑物电子信息系统防雷技术规范GB 50348-2004 安全防范工程技术规范GB 50394 入侵报警系统工程设计规范GB 50395 视频安防监控系统工程设计规范GB 50396-2007 出入口控制系统工程设计规范GB 50057-2010 建筑物防雷设计规范GB 50311-2007 建筑与建筑群综合布线系统工程设计规范GB 17565-2007 防盗安全门通用技术条件GB/T 28181-2016 安全防范视频监控联网系统信息传输、交换、控制技术要求GB/T 21741 住宅小区安全防范系统通用技术要求GB/T 31070.1-2014 楼寓对讲系统第1部分:通用技术要求GB/T 50314-2006 智能建筑设计标准GB/T 20299-2006 建筑及居住区数字化技术应用标准GB/T 7401 彩色电视图像质量主观评价方法GB/T 7946—2015 脉冲电子围栏及其安装和安全运行GB/T 1032—2013 张力式电子围栏通用技术要求GB/T 20271-2006 信息安全技术信息系统通用安全技术要求GA 308-2001 安全防范系统验收规则GA/T 72 楼寓对讲系统及电控防盗门通用技术条件GA/T 75 安全防范工程程序与要求GA/T 644 电子巡查系统技术要求GA/T 669.1 城市监控报警系统技术标准第1部分:通用技术要求GA/T 678-2007 联网型可视对讲系统技术要求GA/T 367-2001 视频安防监控系统技术要求GA/T 669.5-2008 城市监控报警联网系统第5部分:信息传输、交换、控制技术要求GA/T 1302-2016 停车服务与管理信息系统通用技术条件YD/T 1171-2001 IP网络技术要求-网络性能参数与指标YD/T 1475-2006 基于以太网方式的无源光网络EPONISO/IEC 14496 通用视听业务的先进视频编码(AVC)3 术语与定义《住宅小区安全防范系统通用技术要求》GB/T 21741中确立的术语和定义适用于本要求。
居民住宅小区安全防范系统工程技术规范(2016版)1范围1.1本要求规定了居民住宅小区(以下简称小区)安全防范系统的要求,是小区安全技术防范系统设计、施工和验收的基本依据。
1.2本要求适用于新建、改建、扩建的住宅小区安全防范系统。
单幢、多幢住宅楼、公寓楼、商住楼、别墅的安全防范系统应参照执行。
1.3开放式小区按国家和地方相关标准、要求执行。
2规范性引用文件2.1下列文件中对于本要求的应用是必不可少的。
凡是注日期的引用文件,仅注日期的版本适用于本要求。
凡是不注日期的引用文件,其最新版本(包括所有的修改单)适用于本要求。
GB 12663 防盗报警控制器通用技术条件GB 20815-2006 视频安防监控数字录像设备GB 50198-2011 民用闭路监视电视系统工程技术规范GB 50303-2015 建筑电气工程施工质量验收规范GB 50343 建筑物电子信息系统防雷技术规范GB 50348-2004 安全防范工程技术规范GB 50394 入侵报警系统工程设计规范GB 50395 视频安防监控系统工程设计规范GB 50396-2007 出入口控制系统工程设计规范GB 50057-2010 建筑物防雷设计规范GB 50311-2007 建筑与建筑群综合布线系统工程设计规范GB 17565-2007 防盗安全门通用技术条件GB/T 28181-2016 安全防范视频监控联网系统信息传输、交换、控制技术要求GB/T 21741 住宅小区安全防范系统通用技术要求GB/T 31070.1-2014 楼寓对讲系统第1部分:通用技术要求GB/T 50314-2006 智能建筑设计标准GB/T 20299-2006 建筑及居住区数字化技术应用标准GB/T 7401 彩色电视图像质量主观评价方法GB/T 7946—2015 脉冲电子围栏及其安装和安全运行GB/T 1032—2013 张力式电子围栏通用技术要求GB/T 20271-2006 信息安全技术信息系统通用安全技术要求GB/T 21050-2007 信息安全技术网络交换机安全技术要求GB/T 25724-2010 安全防范监控数字视音频编解码技术要求GA 308-2001 安全防范系统验收规则GA/T 72 楼寓对讲系统及电控防盗门通用技术条件GA/T 75 安全防范工程程序与要求GA/T 644 电子巡查系统技术要求GA/T 669.1 城市监控报警系统技术标准第1部分:通用技术要求GA/T 678-2007 联网型可视对讲系统技术要求GA/T 367-2001 视频安防监控系统技术要求GA/T 669.5-2008 城市监控报警联网系统第5部分:信息传输、交换、控制技术要求GA/T 1302-2016 停车服务与管理信息系统通用技术条件YD/T 1171-2001 IP网络技术要求-网络性能参数与指标YD/T 1475-2006 基于以太网方式的无源光网络EPON ISO/IEC 14496 通用视听业务的先进视频编码(AVC)3 术语与定义3.1 《住宅小区安全防范系统通用技术要求》GB/T 21741中确立的术语和定义适用于本要求。
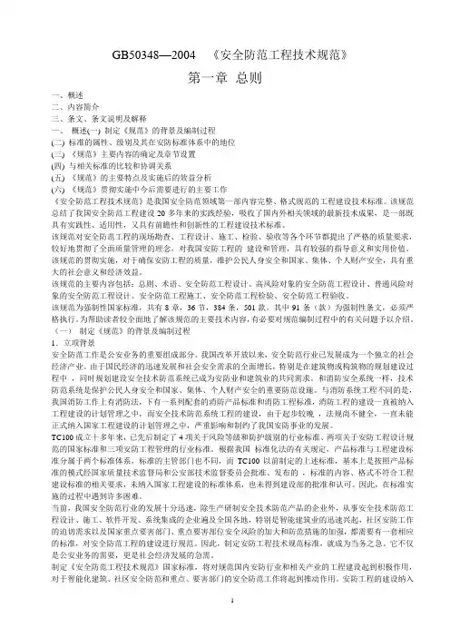
4 安全技术防范系统基本组成4.1 住宅小区安全防范系统一般由周界防护、公共区域安全防范、住户安全防范及小区监控中心(安全管理系统)四部分组成。
系统基本架构见图1。
5系统工程技术要求5.1基本要求5.1.1安全防范系统应与小区的建设综合设计、同步施工、独立验收,同时交付使用。
5.1.2小区安全防范工程程序应符合《安全防范工程程序与要求》GA/T75的规定,安全防范系统的设计原则、设计要素、系统传输与布线,以及供电、防雷与接地设计应符合《安全防范工程技术规范》GB50348-2004第3章的相关规定。
5.1.3安全防范系统中使用的设备和产品,应符合国家法律法规、现行强制性标准和安全防范管理的要求,并经产品质量认证或国家权威部门检验、检测合格。
5.1.4小区安全防范系统的设计宜同本市公安监控报警联网系统的建设相协调、配套,作为社会监控报警接入资源时,其网络接口、性能要求应符合《城市监控报警系统技术标准第1部分:通用技术要求》GA/T 669.1等相关标准要求。
5.1.5各系统的设置、运行、故障等信息的保存时间应≥30天,以下另行有要求的以具体要求为准。
5.1.6小区技防设施基本配置应符合表1的规定。
5.2周界报警系统要求5.2.1系统的前端应选用不易受气候、环境影响,误报率较低的周界电子围栏系统,在不宜安装周界电子围栏的地方可补充红外对射等其它技术的报警装置。
脉冲式电子围栏每个防区应不大于70米,张力式电子围栏每个防区应不大于40米。
脉冲式电子围栏安装离地高度应不小于2米,电子围栏应不少于6线制,最下面一根金属导体与围墙的间距应为12CM±1CM, 底部三根金属导线相邻两根的垂直距离为12CM士1CM,其他相邻两根金属导线的垂直距离为15CM±1CM,最上面一根金属导体离墙顶或栅栏顶部的间距应不小于80CM。
周界报警系统现场应有报警警示灯。
电子围栏承力杆和支撑杆应固定牢固,防区内有拐角的地方应安装承力杆,承力杆应为金属材质。
5.2.2小区周界应监控覆盖,通过视频监控与报警的联动,对入侵行为进行图像确认、复核。
系统的联动、图像确认、复核、记录等应符合5.3的相关规定。
覆盖周界的监控每个防区应不少于一个摄像机。
小区周界为河道的周界监控应有防越界报警。
5.2.3系统的防区应无盲区和死角,且应24h设防。
5.2.4小区周界与住宅相连的裙房顶层平台且高度在6m以下的,应在墙或裙房外沿顶端安装入侵探测装置。
5.2.5一般入侵探测装置的系统报警响应时间应≤2s。
张力式电子围栏入侵探测装置的系统报警响应时间应≤5s。
5.2.6系统报警时,小区监控中心应有声光报警信号,并应在显示屏或电子地图上准确标识报警的周界区域。
联动摄像机对应区域的监控图像应在监控平台上弹出,用来显示、确认报警发生的区域状况。
5.2.7系统的其他要求应符合《入侵报警系统工程设计规范》GB50394的规定。
5.3视频监控系统要求5.3.1摄像机基本要求:1)应使用不低于1080P的数字摄像机,电梯轿厢摄像机镜头应不大于2.8mm;2)小区出入口、机动车库车行出入口应24h彩色录像;室外摄像机应采用低照度摄像机,不允许使用红外一体机;室内摄像机可使用阵列式红外一体机;3)小区出入口、主要通道应安装固定焦距摄像机,监控范围内的平均照度应≥50Lux,照度不足的应设置与摄像机指向一致的辅助照明光源;4)前端数字摄像机应采用集中供电方式,应合理配置;室外及重要部位摄像机不得采用POE供电方式。
其它采用POE供电的,其传输距离应不超过75米;5)监控区域应无遮挡,室内摄像机逆光安装的,应采用宽动态摄像机;6)固定摄像机的安装指向与监控目标形成的垂直夹角宜≤30°,与监控目标形成的水平夹角宜≤45°;7)摄像机应采用稳定、牢固的安装支架,安装位置及高度应不易受外界干扰、破坏,且应不影响现场设备运行和人员正常活动;室外摄像机安装高度宜为2.8-4米(出入口等特殊位置除外),立杆应采用整体热镀锌防腐处理工艺,基础应采取地笼安装方式,整体应有效防止图像抖动;8)带有云台、变焦镜头控制的摄像机,在停止云台、变焦操作2min±0.5 min 后,应自动恢复至预置设定状态;9)室外摄像机应采取有效防雷击保护措施,配置单独接电桩,前端监控设备与接地桩的连接应采用铜质线,线径不小于4mm2。
5.3.2小区出入口应设全景摄像机、行人和非机动车通道摄像机和车辆抓拍系统摄像机,全景摄像机根据出入口的实际情况确定数量,全景摄像机的拍摄角度应能覆盖整个出入口无死角,用于出口的全景摄像机没有条件安装在小区外部拍摄正面的可允许安装在小区内部向外。
道闸车牌识别摄像机不得代替车辆抓拍系统摄像机,车辆抓拍系统摄像机必须拍摄车辆的正面图像,能看清车牌和前排司乘人员。
车辆抓拍系统应符合以下要求:1)车辆抓拍系统摄像机应内置嵌入式操作系统(支持车辆抓拍、号牌识别、视频检测、连续视频流的压缩与传输),支持双码流,视频与图像分流设计;2)抓拍方式:视频检测;夜间应采用LED补光灯;3)连续视频流、抓拍车辆照片、识别车辆数据应传输至监控中心存储;抓拍车辆照片和识别车辆数据在本地存储时间应不少于1年,监控中心专用设备硬盘容量不得低于2T;4)机动车辆捕获率应不低于95%,识别正确率应不低于90%;5)小区出入口车辆抓拍设备应在监控中心提供至少1个以太网接口,并实现数据上传至公安管理部门平台;6)小区出入口车辆抓拍设备的名称、编号由相对应的公安管理部门平台统一定义并分配;7)系统应能对通过小区出入口的每一辆车自动采集号牌及车辆特征信息,并记录车辆和驾驶员等关联的图片信息,时间、地点、方向等动态信息应叠加在相应的图片上,车辆抓拍图片应以JPEG格式存储;8)上传数据至少包含过车记录编号、前端平台/设备所在小区编号、前端设备id号、过车时间、车道号(如1、2、3…)、车辆行驶方向、车头车牌号码、车辆抓拍图片;9)车辆的抓拍数据,苏州市区范围原则上与苏州市公安局联网平台进行联网对接,各县级市和吴江区范围与所属公安局联网平台进行联网对接;10)详细数据接口应满足《苏州市车辆抓拍数据接入规范》。
5.3.3建筑物所有出入口(含楼梯出入口)摄像机安装方向应拍摄出行人员正面图像。
5.3.4设于小区内的地下停车库机动车辆出入口全景摄像机朝向应一致向内。
车库出入口各个车道的摄像机应拍摄车辆的正面图像且带宽动态强光抑制功能。
5.3.5电梯轿厢的摄像机应安装在电梯轿厢门体上方一侧的顶部或操作面板上方,且应配置楼层显示器。
5.3.6视频监控图像应符合以下要求:1)实时监视图像和回放图像质量按五级损伤制评定,应不低于4分(级);2)小区周界的视频图像应清晰显示人员的行为特征;3)小区出入口行人和非机动车通道摄像机的视频图像应清晰地显示进出人员面部特征,且进出人员的面部有效画面宜≥显示画面的1/60,车道摄像机画面应覆盖整个车道,能清楚拍摄车身、车牌和前排司乘人员;4)小区内地下停车库车辆出入口车道摄像机的视频图像应能清楚拍摄车辆前身、车牌和前排司乘人员,全景摄像机应能清楚拍摄走进(出)人员的体貌特征;5)地下停车库与小区地面及住宅楼相通的人行出入口、地下非机动车停车库与地面相通的出入口、住宅楼出入口,以及小区商铺、会所与外界相通的出入口等处视频图像,应清晰地显示进出人员面部特征;6)地面车辆集中停放区、地下机动车停车库主要通道、主要道路交叉路口、小区主要通道的视频图像,应清晰显示过往人员的行为特征和机动车的行驶情况。