应用程序池属性详解及配置
- 格式:docx
- 大小:20.23 KB
- 文档页数:5
什么是应用程序池呢?这是微软的一个全新概念:应用程序池是将一个或多个应用程序链接到一个或多个工作进程集合的配置。
因为应用程序池中的应用程序与其他应用程序被工作进程边界分隔,所以某个应用程序池中的应用程序不会受到其他应用程序池中应用程序所产生的问题的影响。
Windows 2003同时支持两种工作模式,默认为ISS 6.0工作进程隔离模式。
工作进程隔离模式防止一个应用程序或站点停止了而影响另一个应用程序或站点,大大增强了IIS的可靠性。
那么如何设置两种工作模式呢?启动IIS管理器,右击网站,选择“属性”,打开属性对话框(图1)。
在IIS 6.0工作进程隔离模式下,所有的应用程序代码都在隔离环境中运行,它们是如何进行隔离的呢?Windows 2003新增了应用程序池,工作进程隔离模式允许客户创建多个应用程序池,每个应用程序池都可以有不同的配置。
因为这些应用程序池直接从内核(而非WWW 服务)接收它们的请求,所以性能和可靠性得到了增强。
要隔离运行在同一台计算机上但属于不同网站的Web应用程序,需要为每个网站创建单独的应用程序池。
创建应用程序池在IIS管理器中,打开本地计算机,右键单击“应用程序池”,选择新建“应用程序池” (必须在工作进程隔离模式下才能建立应用程序池)。
“应用程序池名称”框中,输入新的应用程序池名称。
如果在“应用程序池ID”框中出现的ID (如:AppPool #1)不是您想要的,可进行重命名。
如果您单击了“将现有应用程序池作为模板”,请在“应用程序池名称”框中右键单击想要用来作为模板的应用程序池。
最后单击[确定]。
指派应用程序池在IIS 管理器中,右键单击您要为其指派应用程序池的应用程序,然后单击“属性”。
单击“主目录”选项卡,确认您正在指派的目录或虚拟目录的“应用程序名”是否已被填写。
如果“应用程序名”框尚未被填写,请单击“创建”,然后输入名称。
在“应用程序池”列表框中,选择您想要为其指派的应用程序池的名称。
Wind ows2008 R2下配置IIS()1. 先要设置应用程序池(ApplicationPool) 为 AppPool,而不是默认的DefaultAppPool,可以在网站目录里对每个站点设置,也可以在站点进行单独设置。
控制面板--系统和维护--管理工具--Internet信息服务(IIS)管理器,打开IIS管理器。
选中左侧的默认网站,单击右侧的高级设置,将应用程序池设置为AppPool,如图1;图 12. 选中左侧的“应用程序池”,选中“AppPool”,单击右侧的高级设置,将标识改为localSystem或NetworkService,如图2;图23. 选中默认网站,点击右侧的基本设置,点击“连接为”,选择“特定用户”,点击设置,输入系统用户名密码,如图3。
这里必须用操作系统的登录名和密码,不然无权访问硬盘分区;息服务(IIS)管理器后,选择默认网站,双击主界面IIS栏目下“身份验证”配置项,如图4。
安装IIS时增加的几个身份验证,需要在要调试的站点上启用。
注意:是要调试的站点,而不是要调试的应用程序目录!图 45. 然后,控制面板--> 管理工具-->Internet 信息服务(IIS)管理器-->应用程序池,选中对应的IIS 应用程序池中,单击右侧“设置应用程序池默认属性”/“常规”/"启用32位应用程序",设置为true,如下图,这里设置很重要;图 56. 让同一局域网里面的人也能访问自己的电脑上的网站。
(1)依次选择:开始-->控制面板-->系统和维护-->管理工具-->高级安全Windows 防火墙,如下图,双击打开如图6;图 6(2)在高级安全Windows 防火墙的左边栏,选择“入站规则”,在右边栏选择“新建规则”,如图7;图7(3)在弹出的窗口依次选择:选中端口(如图8)-->下一步-->选中TCP以及特定本地端口,填入要开放的端口号(如图9)-->下一步-->选中允许连接(如图10)-->下一步-->选中所有选项(如图11)-->下一步-->填入名称(这里填入IIS,如图12)-->完成。
IIS应用程序池多工作进程设置及Session共享1 概述微软的IIS作为Windows平台下网站发布的默认WEB服务器,在性能上提供了比较大的弹性和可伸缩性,通过应用程序池工作进程数的设置,可以支持从几十到上万并发数量的访问。
本文档对相应设置过程进行操作指引,并对设置过程中的注意事项进行重点描述。
2 应用程序池多工作进程设置根据以往的经验值,在主流的PC-SERVER主机(Xeon E5645 @ 2.4GHz,6核心12线程,32G内存)上,每个应用程序池的单一工作进程,能够大约承受30-50个左右的并发,如果超出此并发数量,可能会出现IIS无法响应、或响应时间明显变长的问题。
通过合理设置应用程序池的最大工作进程数,可显著提高IIS应对高并发的能力,减少网站响应时间。
2.1 设置步骤1、找到待设置网站对应的应用程序池,如图 1所示:图 1 找到应用程序池2、在所选应用程序池上点击右键,选择【高级设置】,如图 2所示:图 2 高级设置3、在弹出的【高级设置】窗口中找到【最大工作进程数】,并设置为合理值,如图 3所示:图 3 设置最大工作进程数4、点击【确定】按纽保存设置。
2.2 注意事项图 5 启动服务4、打开待修改网站主目录下的web.config配置文件,搜索找到“<sessionstate>”配置节点,如果不存在配置节点,则在“<system.web>”节点下新建“<sessionstate>”配置节点,并将节点属性修改为:<sessionState mode="StateServer" stateConnectionString="tcpip=127.0.0.1:42424" /> 其中“tcpip=*”后的主机IP地址和端口可根据实际情况修改。
修改完后保存配置文件即可。
3.2 注意事项1、 Session中保存的自定义对象必须显示标记为可序列化“[serializable]”。
2011-05-20 23:46 108人阅读评论(0) 收藏举报" 为应用程序池'AppPool #1' 提供服务的进程关闭时间超过了限制" 的错误出现究其原因是由于网站的访问量连接数过大,引起应用程序池处理连接的时候,新的还没有接替,而旧的又要回收,但在回收的过程中不及时,照常应用程序池当机,网站无法访问,出现了这个错误。
当网站无法访问的时候,手动回收应用程序池,即可恢复,不过手动恢复的话,毕竟很麻烦,你不能一天都盯着这个网站看吧?问题出在应用程序池的话,那我们就从应用程序池的配置下手来看是否能解决问题。
1、首先建议每个网站分别建立一个应用程序池,一个应用程序池将对应不同的w3wp.exe 进程,在“命令提示符”下使用iisapp命令可以察看网站对应的w3wp.exe的pid值,方便查找出问题的进程。
2、应用程序池的配置个人意见觉得在应用程序池的属性窗口中,“回收”和“运行状况”2个选项卡的配置比较重要。
2.1、回收选项卡1、回收工作进程(分钟):在工作进程运行多少分钟后回收工作进程,默认启用,并且设置为1740分钟(29小时);2、回收工作进程(请求数目):在工作进程处理多少个HTTP请求后终止此工作进程,默认禁用,如果启用则默认值为35000;3、在下列时间回收工作进程:在指定的时间回收工作进程,默认禁用;如需启用,勾选后点击添加按钮添加回收的时间即可,使用24小时制定义回收的时间;4、消耗太多内存时回收工作进程:最大虚拟内存(兆):当工作进程使用的虚拟内存达到设置的值时回收工作进程,默认禁用,如果启用则默认值为500 M;建议设置为不超过虚拟内存总数的70%;最大使用的内存(兆):当工作进程使用的物理内存达到设置的值时回收工作进程,默认禁用,如果启用则默认值为192 M;建议设置为不超过物理内存总数的60%;2.2、性能1、在空闲此段时间后关闭工作进程(分钟):当工作进程空闲多少分钟后关闭此工作进程,这降低了空闲工作进程对系统资源和CPU性能的消耗,默认启用并且设置为20分钟;2、核心请求队列限制为(请求次数):当HTTP.sys接收到某个客户端发送的HTTP 请求时,如果处理此请求的对应应用程序池的工作进程还处于忙状态,则HTTP.sys将接收到的请求保存在对应应用程序池的请求队列中,直到工作进程空闲为止。
什么是应用程序池呢?这是微软的一个全新概念:应用程序池是将一个或多个应用程序链接到一个或多个工作进程集合的配置。
因为应用程序池中的应用程序与其他应用程序被工作进程边界分隔,所以某个应用程序池中的应用程序不会受到其他应用程序池中应用程序所产生的问题的影响。
Windows 2003同时支持两种工作模式,默认为ISS 6.0工作进程隔离模式。
工作进程隔离模式防止一个应用程序或站点停止了而影响另一个应用程序或站点,大大增强了IIS的可靠性。
那么如何设置两种工作模式呢?启动IIS管理器,右击网站,选择“属性”,打开属性对话框(图1)。
在IIS 6.0工作进程隔离模式下,所有的应用程序代码都在隔离环境中运行,它们是如何进行隔离的呢?Windows 2003新增了应用程序池,工作进程隔离模式允许客户创建多个应用程序池,每个应用程序池都可以有不同的配置。
因为这些应用程序池直接从内核(而非WWW 服务)接收它们的请求,所以性能和可靠性得到了增强。
要隔离运行在同一台计算机上但属于不同网站的Web应用程序,需要为每个网站创建单独的应用程序池。
创建应用程序池在IIS管理器中,打开本地计算机,右键单击“应用程序池”,选择新建“应用程序池”(必须在工作进程隔离模式下才能建立应用程序池)。
“应用程序池名称”框中,输入新的应用程序池名称。
如果在“应用程序池 ID”框中出现的 ID (如:AppPool #1)不是您想要的,可进行重命名。
如果您单击了“将现有应用程序池作为模板”,请在“应用程序池名称”框中右键单击想要用来作为模板的应用程序池。
最后单击[确定]。
指派应用程序池在 IIS 管理器中,右键单击您要为其指派应用程序池的应用程序,然后单击“属性”。
单击“主目录”选项卡,确认您正在指派的目录或虚拟目录的“应用程序名”是否已被填写。
如果“应用程序名”框尚未被填写,请单击“创建”,然后输入名称。
在“应用程序池”列表框中,选择您想要为其指派的应用程序池的名称。
应用程序池的配置文件如何管理在当今的信息技术领域,应用程序池是 Web 服务器(如 IIS)中用于管理应用程序的重要组件。
而对于应用程序池的有效管理,其中一个关键方面就是对其配置文件的妥善处理。
理解和掌握如何管理应用程序池的配置文件,对于确保 Web 应用程序的稳定运行、性能优化以及安全性都具有至关重要的意义。
首先,我们需要了解应用程序池配置文件的存放位置。
在常见的Web 服务器环境中(以 IIS 为例),应用程序池的配置文件通常存储在服务器的特定目录中。
通过服务器的管理界面或者相关的文件系统路径,可以找到这些配置文件。
那么,这些配置文件中都包含了哪些重要的信息呢?一般来说,它涵盖了诸如应用程序池的名称、标识、运行模式(集成模式或经典模式)、回收设置、进程模型配置(包括最大工作进程数、闲置超时时间等)、健康监测设置等关键参数。
对于应用程序池的回收设置,这是配置文件中的一个重要部分。
合理的回收设置可以避免应用程序因为长时间运行而出现内存泄漏或性能下降的问题。
我们可以设置基于时间间隔的回收,例如每隔一定的小时数进行回收;也可以根据内存使用量或者请求数等指标来触发回收操作。
进程模型配置也是不容忽视的。
最大工作进程数的设置需要根据服务器的硬件资源和应用程序的负载情况来权衡。
如果设置得太少,可能无法充分利用服务器的性能;而设置得太多,则可能导致资源竞争和系统不稳定。
闲置超时时间的设置则决定了在没有请求的情况下,工作进程保持活动的时长。
健康监测设置用于确保应用程序池的正常运行。
通过设置定期的Ping 操作或者检查特定的页面响应,可以及时发现应用程序池出现的故障,并采取相应的措施,如自动重启应用程序池。
接下来,谈谈如何修改应用程序池的配置文件。
这通常可以通过服务器的图形化管理界面来完成,大多数 Web 服务器都提供了直观的操作方式,允许管理员对各项配置参数进行修改。
但对于一些高级用户或者需要批量处理的情况,也可以直接编辑配置文件。
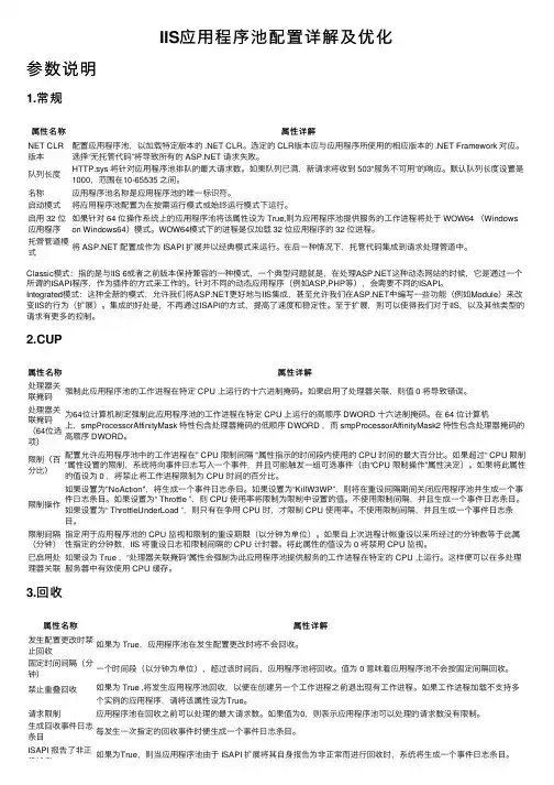
IIS应⽤程序池配置详解及优化参数说明1.常规属性名称属性详解NET CLR 版本配置应⽤程序池,以加载特定版本的 .NET CLR。
选定的 CLR版本应与应⽤程序所使⽤的相应版本的 .NET Framework 对应。
选择“⽆托管代码”将导致所有的 请求失败。
队列长度HTTP.sys 将针对应⽤程序池排队的最⼤请求数。
如果队列已满,新请求将收到 503“服务不可⽤”的响应。
默认队列长度设置是1000,范围在10-65535 之间。
名称应⽤程序池名称是应⽤程序池的唯⼀标识符。
启动模式将应⽤程序池配置为在按需运⾏模式或始终运⾏模式下运⾏。
启⽤ 32 位应⽤程序如果针对 64 位操作系统上的应⽤程序池将该属性设为 True,则为应⽤程序池提供服务的⼯作进程将处于 WOW64 (Windows on Windows64)模式。
WOW64模式下的进程是仅加载 32 位应⽤程序的 32 位进程。
托管管道模式将 配置成作为 ISAPI 扩展并以经典模式来运⾏。
在后⼀种情况下,托管代码集成到请求处理管道中。
Classic模式:指的是与IIS 6或者之前版本保持兼容的⼀种模式,⼀个典型问题就是,在处理这种动态⽹站的时候,它是通过⼀个所谓的ISAPI程序,作为插件的⽅式来⼯作的。
针对不同的动态应⽤程序(例如ASP,PHP等),会需要不同的ISAPI。
Integrated模式:这种全新的模式,允许我们将更好地与IIS集成,甚⾄允许我们在中编写⼀些功能(例如Module)来改变IIS的⾏为(扩展)。
集成的好处是,不再通过ISAPI的⽅式,提⾼了速度和稳定性。
⾄于扩展,则可以使得我们对于IIS,以及其他类型的请求有更多的控制。
2.CUP属性名称属性详解处理器关联掩码强制此应⽤程序池的⼯作进程在特定 CPU 上运⾏的⼗六进制掩码。
如果启⽤了处理器关联,则值 0 将导致错误。
处理器关联掩码(64位选项)为64位计算机制定强制此应⽤程序池的⼯作进程在特定 CPU 上运⾏的⾼顺序 DWORD ⼗六进制掩码。
应用配置标准应用配置是指软件或应用程序中的一些参数或选项,用于调整应用的行为和功能。
应用配置主要用于指定应用程序的设置,比如数据库连接信息、服务端口号、日志级别、缓存设置等。
标准的应用配置应该具备以下几个方面的内容。
1. 配置文件结构和格式要规范统一。
配置文件应该使用特定的格式,比如XML、JSON或者Properties文件,以便于读取和修改。
配置文件结构应该清晰易懂,方便开发人员快速定位到需要修改的配置项。
2. 配置项命名要有一定规则。
配置项的命名应该具有一定的规范性,以便于开发人员识别和理解。
可以通过使用统一的命名规则,比如全大写或者小写字母、下划线分隔单词等方式。
命名应当简洁明了,尽量避免使用过长或者过于复杂的命名。
3. 提供默认配置值。
对于每一个配置项,应该设置默认值,以确保即使在没有明确配置的情况下,应用程序仍能正常运行。
默认配置值应该合理选择,尽量满足大多数用户的需求。
4. 具备注释和说明。
配置文件中的每个配置项都应该附带注释和说明,清楚地解释该配置项的用途和取值范围。
注释和说明可以帮助开发人员理解每个配置项的作用,以及正确地进行配置。
5. 支持多环境配置。
应用程序不仅需要在开发环境中运行,还需要在测试环境、生产环境中运行。
因此,配置文件应该支持多环境的配置,以便于针对不同的环境使用不同的配置项值。
可以通过在配置文件中添加环境变量、使用不同的配置文件等方式实现多环境配置。
6. 提供配置项验证和容错机制。
配置文件中应该具备配置项的验证和容错机制,以确保配置项的取值符合要求。
可以通过正则表达式、范围限制、枚举限制等方式对配置项进行验证。
在配置项取值错误或缺失时,应该给出明确的错误提示信息。
7. 配置文件的位置和加载方式要统一。
配置文件应该存放在固定的位置,并且应用程序应该能够准确地加载该位置的配置文件。
可以通过在应用程序的某个目录下存放配置文件,或者通过配置文件路径参数等方式指定配置文件的位置。
Windows server 2008 R2 + IIS7.5,ASP网站设置1.让IIS7支持ASPWin2008IIS7默认不安装ASP,如果需要ASP的支持,需要将这个角色服务选上。
2、相关设置应用程序池-->DefaultAppPool-->高级设置-->启用32位应用程序,置为True如果只使用ASP功能,可将2项以及 AppPool停止网站-->编辑权限-->网站目录属性,安全-->添加IUSR:修改、读取、写权限(仅读权限可能读不出.mdb)网站-->IIS-->ASP-->行为-->启用父路径,置为True;并视需要修改“调试”里的参数网站-->IIS-->默认文档-->添加网站首页文档,如index.asp以下的权限设置可以参考:1、在服务器计算机管理中新建一网站用户用于对网站的匿名访问,比如用户名为vcoo2、IIS7.5中新建网站时物理路径下面有个【连接为...】,点开后设置为特定用户为之前新建的vcoo3、IIS7.5中选择网站,在右边的功能视图中选择身份验证,编辑【匿名身份验证】为新建的vcoo4、在磁盘网站目录中添加vcoo用户的读取和修改权限5、值的注意的是硬盘网页目录权限要设置网页web目录上级目录的权限(暂时不知为何)6、可笑的是从网上搜索到的答案是给网页目录添加Everyone用户的完全控制权,找黑呢!可笑!以下是IIS7.5的权限介绍:工作进程(Worker Process)Worker Process是IIS应用程序的宿主,在任务管理器中可以看到每一个Worker Process就是一个w3wp.exe.工作进程标识(Worker Process Identity-WPI)是Worker Process运行时的身份:*在IIS6,Windows2008IIS7下,默认关联权限是NetworkService.*在Windows2008R2IIS7.5下,默认是关联权限是Application Pool Identity.这里并没有提供一个直接的手段来设置Worker Process在什么身份标识下运行,而是通过Application Pool的身份标识设定来实现的.应用程序池(Application Pool)Application Pool包含至少一个或多个Worker Process(Web Garden模式).在运行时会将Application Pool的身份注入到Worker Process中,就会以ApplicationPool的身份运行.可以认为Application Pool与其包含的Worker Process的运行身份是一致的.应用程序池标识(Application Pool Identity)是Application Pool运行时的身份:*在IIS6,Windows2008IIS7下,默认关联权限是NetworkService.*在Windows2008SP2IIS7下,运行身份设置时除了LocalService,NetworkService,LocalSystem外增加了Application Pool Identity一个选项,而这个则是一个可以设置权限的虚拟标识.*在Windows2008R2IIS7.5下,默认是关联权限是Application Pool Identity.虚拟帐户Application Pool Identity只是一个统称,并不存在实际的这个命名。
iis建立站点的基本步骤IIS建立站点的基本步骤IIS(Internet Information Services)是一种Web服务器软件,用于在Windows操作系统上托管网站。
如果你想要在Windows上搭建自己的网站,那么建立一个IIS站点是必不可少的。
下面将介绍IIS建立站点的基本步骤。
一、安装IIS在开始之前,你需要确保已经安装了IIS。
如果没有安装,可以按照以下步骤进行:1. 打开“控制面板”并选择“程序和功能”。
2. 点击“打开和关闭Windows功能”。
3. 在弹出的窗口中找到“Internet Information Services”并勾选它。
4. 点击“确定”并等待安装完成。
二、创建站点1. 打开IIS管理器。
在Windows操作系统中,可以通过以下方式打开IIS管理器:- 打开“控制面板”,选择“管理工具”,然后选择“Internet Information Services(IIS)管理器”。
- 或者,在运行框中输入inetmgr命令。
2. 添加站点。
- 在左侧导航栏中右键单击“网站”,然后选择“添加网站”。
3. 配置站点设置。
- 输入网站名称和物理路径。
- 选择IP地址和端口号。
- 选择主机名(如果有)。
- 选择SSL证书(如果需要)。
4. 配置应用程序池。
- 应用程序池是一组应用程序的进程,它们共享相同的配置和资源。
在创建站点时,可以选择现有的应用程序池或创建新的应用程序池。
- 选择“应用程序池”选项卡并点击“添加应用程序池”按钮。
- 输入名称并选择.NET Framework版本和管理模式。
- 点击“确定”。
5. 配置权限。
- 在站点上右键单击并选择“属性”。
- 选择“安全性”选项卡,并配置所需的权限。
6. 测试站点。
- 在浏览器中输入站点URL并访问网站。
三、发布网站1. 将网站文件复制到物理路径中。
2. 配置文件夹权限。
- 右键单击物理路径,选择“属性”,然后选择“安全性”选项卡。
IIS 配置MIME类型2011-05-11 15:40:53| 分类:技术心得| 标签:程序池 iis 进程 mime web |字号大中小订阅配置IIS通常情况下对于IIS本身我们需要做的配置不多,主要集中在以下几个方面:配置IIS的应用程序隔离模式;配置HTTP压缩;配置MIME类型;配置Web服务扩展;配置应用程序池。
配置IIS的应用程序隔离模式我们在IIS使用指南之一:IIS 6 新特性中介绍过,默认情况下IIS 6工作在工作进程隔离模式下,如果你的Web应用程序不能兼容此模式,那么你需要将IIS 6配置为工作在IIS 5 隔离模式下,配置过程如下:点击开始,指向控制面板,然后选择Internet信息服务(IIS)管理器,在弹出的Internet信息服务(IIS)管理器上右击网站文件夹,选择属性,然后在弹出的网站属性对话框上点击服务标签,在隔离模式下勾选以IIS 5.0隔离模式运行WWW服务即可,需要重启整个IIS服务。
配置HTTP压缩如上图中的配置,你可以看到IIS 6支持HTTP压缩。
HTTP压缩是一种牺牲CPU性能来降低带宽消耗的功能,如果IIS中启用了HTTP压缩并且客户端浏览器支持HTTP压缩,那么IIS在传送文件之前,会对数据进行压缩后再进行传送。
它的工作原理是这样的:IIS接收到客户端浏览器发送的请求时,将检查客户端浏览器是否支持HTTP压缩;然后IIS检查客户端浏览器请求的文件的扩展名,以确定请求的文件为静态文件或包含动态内容。
如果为静态文件,IIS将查看是否已将此文件以压缩格式存储在临时目录中。
如果文件没有以压缩格式存储,IIS会将未压缩的文件发送至发起请求的客户端浏览器,并将此文件进行压缩后存储在临时目录中;如果文件已经以压缩格式存储在临时目录中,IIS会将压缩过的文件发送给浏览器。
在客户端浏览器首次请求之前,IIS不会压缩任何文件;在客户端浏览器首次请求某个文件之前,此文件不会被压缩;并且在客户端浏览器首次请求某个文件时,它获得的文件并未经过压缩。
IIS8配置IIS8(Internet Information Services 8)是由微软开发的一款用于在Windows操作系统上部署和托管Web应用程序的服务器软件。
本文将介绍如何配置IIS8,以便于您能够成功地部署和管理您的网站。
一、安装IIS8首先,您需要确保您的计算机已经安装了Windows Server操作系统,并且具备管理员权限。
接下来,按照以下步骤安装IIS8:1. 打开控制面板,点击"程序",然后点击"启用或关闭Windows功能"。
2. 在弹出的窗口中,展开"Internet Information Services",选中"Web管理工具"和"World Wide Web服务",然后点击"确定"。
3. 系统将开始安装所选的组件,这可能需要一些时间。
安装完成后,您将在控制面板中看到"Internet Information Services (IIS) Manager",这表示IIS8已成功安装。
二、配置网站安装完成后,您可以使用IIS Manager进行网站的配置。
下面是一些常见的配置选项:1. 创建网站:在IIS Manager中,右键点击"网站",选择"添加网站"。
然后按照向导的指示填写网站的名称、物理路径和绑定的IP地址/端口。
2. 绑定域名:如果您想通过特定的域名访问您的网站,可以在网站的属性中添加绑定。
选择网站,右键点击"编辑网站",然后在"绑定"选项中添加域名。
3. 配置SSL:如果您的网站需要使用HTTPS协议进行安全访问,可以在网站的属性中配置SSL证书。
选择网站,右键点击"编辑网站",然后在"绑定"选项中选择一个可用的SSL证书。
windows2008 iis7配置说明(带图)一、安装必须的iis7 组件iis7 被分成了很多个组件,你需要安装这些组件。
下图对应的功能,可以通过以下步骤打开:开始--> 控制面板--> 程序--> 打开或关闭windows 功能二、配置iis71、为站点设置单用户,绑定硬盘独立站点文件夹。
双击创建的用户,将该用户隶属于guests组打开硬盘上对应的网站所在文件夹,点右键—属性,增加这个单用户,并设置权限为允许修改、读取、写入权限,如下图:2、iis7配置使用环境默认装完iis7之后,使用asp程序会发现提示数据库连接失败,在网上找了找,说是因为ms jet引擎改变了临时目录的位置,但是又没有对临时的存取权限,导致数据库使用失败。
如果使用access。
先要设置应用程序池(application pool)为classic .net apppool,而不是默认的default apppool,可以在网站目录里对每个站点设置,也可以在站点进行单独设置。
选择好要设置的站点之后,点右边的“基本设置”即可调出应用程序池设置对话框。
特殊说明下:x64系统没有提供64位的access数据库连接驱动,所以需要修改classic .net apppool应用程序池:“编辑应用程序池”——“高级设置”中的“启用32位应用程序”设为true,而默认是flase。
如果你是vista+iis7,那么还需要再给“系统盘:\windows\serviceprofiles\networkservice\appdata\local\temp”目录添加一个“authenticatedusers”的用户,其中appdata目录是隐藏的,在进入的时候可以直接在地址栏输入路径,或者在文件夹选项里显示隐藏文件。
iis 的应用程序池根据托管管道模式分了两种类型:集成和经典集成.net 模式下,应用程序不应在<system.web>/<httpmodules> 配置节中指定 模块组件,而应使用<system.webserver>/<modules> 配置节来加载 模块组件。
应用程序池的高可用架构如何设计在当今数字化时代,应用程序的稳定性和可用性对于企业和用户来说至关重要。
应用程序池作为承载应用程序运行的关键组件,其高可用架构的设计直接关系到系统的可靠性和业务的连续性。
那么,如何设计应用程序池的高可用架构呢?首先,我们需要了解什么是应用程序池。
简单来说,应用程序池是IIS(Internet Information Services,互联网信息服务)中的一个概念,它是一组应用程序的集合,这些应用程序共享相同的配置和资源,并在同一个进程中运行。
通过将应用程序分组到不同的应用程序池中,可以更好地管理和隔离应用程序,提高系统的安全性和稳定性。
要设计应用程序池的高可用架构,第一步是进行负载均衡。
负载均衡的目的是将传入的请求均匀地分配到多个服务器上,以避免单个服务器过载。
常见的负载均衡算法包括轮询、加权轮询、最少连接等。
通过使用负载均衡设备或软件,如 F5 BIGIP、Nginx 等,可以实现请求的智能分配,提高系统的整体处理能力。
在负载均衡的基础上,还需要考虑服务器的冗余。
冗余意味着有多个相同配置的服务器同时运行,当其中一台服务器出现故障时,其他服务器能够立即接管其工作,确保应用程序的持续运行。
为了实现服务器的冗余,可以采用主备模式或集群模式。
主备模式中,一台服务器为主服务器,另一台为备用服务器,当主服务器故障时,备用服务器自动切换为主服务器。
集群模式则是多台服务器共同工作,通过共享资源和状态信息,实现协同处理和故障切换。
为了保证应用程序池在服务器故障时能够快速切换,监控和故障检测机制必不可少。
监控系统需要实时监测服务器的性能指标,如 CPU 利用率、内存使用率、网络带宽等,以及应用程序的运行状态,如响应时间、错误率等。
当检测到服务器或应用程序出现异常时,能够及时发出警报,并触发故障切换流程。
数据存储也是高可用架构设计中的一个重要环节。
应用程序通常需要依赖数据库来存储数据,如果数据库出现故障,将导致应用程序无法正常工作。
iis使用手册IIS(Internet Information Services)是微软公司开发的一种Web服务器,用于提供Web服务。
IIS具有易于使用、功能强大、安全性高等特点,是微软Windows操作系统中常用的Web服务器软件。
下面是一个简要的IIS使用手册,以帮助您快速了解如何使用IIS。
一、安装IIS在Windows操作系统中,您可以通过“控制面板”中的“程序和功能”来安装IIS。
在列表中找到“打开或关闭Windows功能”,在弹出的窗口中找到“Internet Information Services”并勾选,然后点击“确定”。
安装完成后,您可以在开始菜单中找到IIS管理器应用程序。
二、配置IIS打开IIS管理器应用程序,您将看到一个树形结构,其中包含您的计算机上的所有网站和应用程序池。
右键单击您想要配置的网站或应用程序池,选择“编辑绑定”来配置端口和IP地址。
您还可以设置其他选项,如SSL和HTTP/2支持。
三、创建虚拟主机虚拟主机允许您在同一台服务器上托管多个网站。
要创建虚拟主机,请右键单击“网站”节点,选择“添加虚拟主机”。
在弹出的窗口中,输入您想要使用的域名和应用程序池名称,并选择绑定到的端口和IP地址。
单击“确定”以创建虚拟主机。
四、管理网站目录您可以使用IIS管理器来管理网站目录。
右键单击网站节点,选择“管理网站目录”。
在弹出的窗口中,您可以创建、删除、重命名和复制目录,还可以设置目录权限。
五、配置应用程序池应用程序池是用于托管Web应用程序的独立运行时环境。
要配置应用程序池,请右键单击应用程序池节点,选择“管理应用程序池”。
在弹出的窗口中,您可以创建、删除、重命名和回收应用程序池。
您还可以设置应用程序池的托管管道模式和其他选项。
六、安全性和身份验证IIS提供了多种安全性和身份验证选项,以确保只有授权用户才能访问您的网站或应用程序。
要配置身份验证方法,请右键单击网站或应用程序池节点,选择“编辑身份验证”。
应用程序池配置参数如何设置合理在当今的数字化时代,应用程序的运行效率和稳定性对于企业和个人来说至关重要。
而应用程序池作为IIS(Internet Information Services,互联网信息服务)中的一个重要组件,其配置参数的合理设置能够显著影响应用程序的性能和可靠性。
那么,如何才能设置合理的应用程序池配置参数呢?这可不是一件简单的事情,需要我们对应用程序的需求、服务器的资源以及相关的技术有深入的了解。
首先,我们来了解一下应用程序池的基本概念。
应用程序池可以理解为一组应用程序的容器,这些应用程序在相同的进程中运行,并共享一些资源和设置。
通过将应用程序分配到不同的应用程序池中,可以实现隔离和管理,从而提高服务器的可靠性和可扩展性。
在设置应用程序池配置参数之前,我们需要明确应用程序的类型和负载特征。
例如,如果是一个高并发的 Web 应用程序,那么对资源的需求可能会比较大;而如果是一个内部使用的小型应用程序,负载相对较低。
其中,“回收”相关的参数是比较关键的一部分。
“回收”是指定期重新启动应用程序池的工作进程,以释放资源、清除可能的内存泄漏等问题。
常见的回收参数包括“固定时间间隔”“特定的内存使用量”和“请求数”等。
对于“固定时间间隔”回收,如果应用程序的负载比较稳定,且没有明显的内存泄漏问题,可以将时间间隔设置得较长,比如每天或每周回收一次。
这样可以减少由于频繁回收导致的性能下降。
但如果应用程序存在内存泄漏的风险,或者负载变化较大,可能需要缩短回收间隔,比如每几个小时回收一次。
“特定的内存使用量”回收则是当应用程序池的工作进程使用的内存达到设定的阈值时进行回收。
这个阈值的设置需要根据服务器的实际内存资源和应用程序的内存使用情况来确定。
如果设置得过低,可能会导致频繁回收;设置得过高,则可能无法及时释放内存,影响系统性能。
“请求数”回收是基于处理的请求数量来决定是否回收应用程序池。
对于请求量较大且稳定的应用程序,可以根据实际情况设置一个适当的请求数阈值。