《机电设备故障诊断与维修》
- 格式:ppt
- 大小:1.66 MB
- 文档页数:19
机电设备故障诊断与维修教案教学目标:1.掌握机电设备故障诊断的基本原理和方法;2.理解机电设备维修的基本流程和操作规范;3.培养学生分析问题和解决问题的能力,增强团队合作意识。
教学内容:一、机电设备故障诊断1.了解机电设备故障的常见类型及原因;2.学习使用故障诊断工具的方法;3.掌握基于信号处理的故障诊断方法;4.学会应用专家系统进行智能诊断。
二、机电设备维修1.熟悉机电设备维修的基本流程;2.学习拆卸和安装机电设备的技巧;3.掌握常见故障维修方法:更换部件、修复损坏部位、调整参数等;4.了解维修记录的填写和档案管理。
教学步骤:一、导入新课1.通过案例展示,让学生了解机电设备故障诊断与维修在企业生产中的重要性和实际应用;2.引导学生思考:如何高效准确地诊断机电设备故障并实施维修?二、新课学习1.机电设备故障诊断方法与技巧讲解;(1)介绍常见故障类型及原因,如机械故障、电气故障、液压故障等;(2)讲解常用的故障诊断工具和方法,如感官检查法、仪表测量法、专家系统等;(3)应用实例进行故障诊断操作演示,如使用振动分析法对旋转机械进行故障诊断。
2.机电设备维修基本流程与注意事项介绍;(1)讲解机电设备维修的基本流程:先进行故障诊断,确定维修方案,实施维修操作,最后进行验收和记录;(2)强调维修过程中的注意事项,如安全操作、规范拆卸安装、保护零部件等;(3)通过实例介绍常见的维修方法和技巧,如更换部件、修复损坏部位、调整参数等。
3.基于信号处理的故障诊断方法讲解;(1)介绍信号处理的基本概念和方法,如滤波、频谱分析、小波变换等;(2)通过实例讲解如何应用信号处理方法进行故障诊断,如利用频谱分析判断旋转机械的轴承故障。
4.专家系统在机电设备故障诊断中的应用讲解;(1)介绍专家系统的基本原理和组成;(2)通过实例讲解如何构建和应用专家系统进行故障诊断,如基于案例的故障诊断专家系统;(3)强调专家系统的优势和应用局限性。
机电设备故障诊断与维修课程标准一、课程基本信息先修课程:机械设计、电工电子技术、液压与气动技术、数控原理后续课程:毕业设计、毕业实习课程类型:专业必修二、课程性质(一)课程的性质与作用《机电设备故障诊断与维修》是三年制高职高专机电类专业学生必须掌握的一门理论性和实践性都很强的专业课,这门学科的实践性应用性很强,随着制造技术发展的要求,对设备的平均维修时间要求越来越高,对该专业学科的理论和实践能力的要求亦将有更高的要求。
(二)课程的地位通过本课程的学习,使学生能够根据常见机电设备的故障现象,合理地分析,诊断出故障原因,并确定合适的维修方案,掌握常用设备的日常维护知识,培养学生分析生产实际问题和解决实际问题的能力,培养学生的团队协作、用于创新、敬业乐业的工作作风。
三、课程的基本理念通过本课程的学习让学生掌握机电设备故障诊断所必需的理论知识,并配合相关的实验与实训,使学生在理论知识与实践相结合的情况下初步学会用机电设备中常用的检测技术与方法去分析现象,故障定位,并学会用基本方法去排除常见故障。
四、课程设计(一)课程设计理念该课程是依据“机电一体化专业工作任务与职业能力分析表”中的职业岗位工作项目设置的。
其总体设计思路是为以工作任务为中心组织课程内容,让学生在完成具体项目的过程中构建相关理论知识,发展职业能力。
课程内容突出对学生职业能力的训练,并融合了相关职业资格证书对知识、技能和态度的要求。
(二)课程设计思路该课程以机电维修工等职业标准所要求的知识技能为载体,以训练学生的维修技能为目标,选取维修基础、数控系统、伺服系统、主轴系统、换刀等内容,采用案例组织教学内容,以典型工作任务为载体讲述维修技巧,培养学生维修应用能力.(三)课程设计的具体内容课程具体内容包括:机电设备故障诊断与维修基础,数控系统故障诊断与维修,伺服系统的故障诊断与维修,主轴系统的故障诊断与维修,输入输出模块的故障诊断,刀架维修改造等。
《机电设备故障诊断与维修》
1卷答案
一填空答案:
1.间歇性故障、永久性故障
2.大修、项修、小修、定期精度调整
3.磨损、变形、断裂、蚀损
4.支承回转零件、传递运动和动力
5.冷压、热压、冷却轴件
6.断路、短路
7.机械方面、电气方面、数控系统
二单项选择题答案
1 A
2 A
3 D
4 B
5 B
三判断题答案
1(✕)2 (✓)3(✓)4(✓)5(✓)
四问答题答案
1
(1)对故障现场进行调查;
(2)对现场进行初步分析;
(3)组织会诊,全面分析,对故障提出进一步的精细分析与处置的基本对策;(4)检测试验,查清故障原因。
2
(1)试电笔诊断法
(2)校灯诊断法
(3)万用表诊断法(电压法、电阻法、短接法)
3
(1)负载过高
(2)电源电压低
(3)缺相启动和运行
(4)匝间短路或绕组绝缘受潮
(5)接线错误
(6)启动频繁及力矩的影响
4
(1)速度环增益太高或速度反馈故障;
(2)位置环增益太高或位置反馈故障
(3)系统加减速时间设定过小
五故障分析答案
1
2
(1)根据液压原理图分析:12液压缸无右行动作,为向右进给回路故障;
(2)进给回路中包括如下环节:16过滤器、液压泵2、溢流阀5、换向阀6右位、单向顺序阀10、行程阀9、单向阀11、液压缸12。
(3)可以通过空载试验,进行换向测试,进一步缩小故障环节。
《机电设备故障诊断与维修实训总结报告》
实训目的:本次机电设备故障诊断与维修实训旨在提升学员的实际操作能力,培养他们对机电设备故障的诊断和维修技能。
实训内容:2.1 学习故障诊断原理:掌握机电设备故障的常见原因和故障诊断的基本方法。
2.2 实际操作训练:通过模拟真实的机电设备故障案例,进行故障定位和维修操作。
2.3 安全注意事项:学习和遵守机电设备维修的相关安全操作规范和注意事项。
实训过程: 3.1 理论学习:通过课堂讲授和教材学习,掌握机电设备故障诊断和维修的理论知识。
3.2 实操训练:在实验室中使用真实的机电设备进行实操训练,模拟各种故障场景,进行故障定位和维修操作。
3.3 实际案例分析:对实际的机电设备故障案例进行分析和解决,培养学员的问题解决能力。
实训成果:4.1 掌握了机电设备故障诊断的基本原理和方法。
4.2 具备了故障定位和维修的实际操作能力。
4.3 加强了对机电设备维修安全的认识和操作规范。
实训总结:通过本次机电设备故障诊断与维修实训,我深刻认识到了故障诊断的重要性和实操操作的必要性。
实训过程中,我不断学习和提升自己的技能,克服了许多困难和挑战。
在与实际案例的接触中,我逐渐培养了解决问题的能力,并对机电设备维修工作有了更深入的了解。
同时,我也意识到了维修安全的重要性,坚守操作规范,确保自身安全和设备正常运行。
通过本次实训,我不仅提高了专业技能,还增强了自信心和团队合作能力。
我将继续努力学习,不断提升自己在机电设备故障诊断与维修领域的专业水平,并将所学应用于实际工作中,为机电设备的运行和维护做出贡献。
机电设备故障诊断与维修课程总结机电设备故障诊断与维修课程总结机电设备故障诊断与维修课程是一门重要的专业课程,旨在培养学生掌握机电设备故障诊断与维修的基本理论和实践技能。
通过本课程的学习,学生可以了解机电设备故障的原因和诊断方法,掌握常见故障的维修技术,提高设备故障排除能力。
首先,在课程的学习过程中,我们学习了机电设备的基本原理和结构,包括机械、电气、液压和气动等方面的知识。
通过学习这些基础知识,我们对机电设备的工作原理有了深入的了解,为后续的故障诊断和维修打下了坚实的基础。
其次,课程重点介绍了机电设备常见的故障和诊断方法。
我们学习了故障的分类和诊断流程,掌握了故障排查的基本技巧和常用工具的使用。
通过实际案例的分析和讨论,我们学会了如何根据设备的工作情况和故障现象来判断故障的原因,并采取相应的修理措施。
此外,课程还注重培养学生的实践能力。
我们参与了一系列实验和实践操作,例如使用示波器和万用表测量电路参数,使用维修工具进行设备的拆卸和组装,以及进行设备的调试和测试等。
通过这些实践环节的训练,我们掌握了一些实用的维修技巧和操作技能,提高了我们解决实际故障的能力。
最后,课程还注重培养学生的团队合作和沟通能力。
在课程中,我们组成小组进行了一些团队项目,例如共同解决故障案例、协作完成设备的维修任务等。
通过与同学的合作,我们学会了有效地分工合作、协商解决问题,并加深了对团队合作的理解和认识。
综上所述,机电设备故障诊断与维修课程是一门重要的专业课程,通过学习这门课程,我们不仅掌握了机电设备故障诊断和维修的基本理论和实践技能,还提高了我们的实践能力和团队合作能力。
这些知识和技能对我们今后从事机电设备维修工作具有重要意义。
中,应融入对学生职业道德和职业意识的培养。
②坚持“做中学、做中教”,积极探索理论和实践相结合的教学模式,使电工电子技术理论的学习和技能的训练与生产生活中的实际应用相结合。
引导学生通过学习过程的体验或典型电工电子产品的制作等,提高学习兴趣,激发学习动力,掌握相应的知识和技能。
3、考核与评价
①考核与评价要坚持结果评价和过程评价相结合,定量评价和定性评价相结合,教师评价和学生自评、互评相结合,使考核与评价有利于激发学生的学习热情,促进学生的发展。
②考核与评价要根据本课程的特点,改革单一考核方式,不仅关注学生对知识的理解、技能的掌握和能力的提高,还要重视规范操作、安全文明生产等职业素质的形成,以及节约能源、节省原材料与爱护工具设备、保护环境等意识与观念的树立。
③要注意改革考核手段与方法,可通过课堂提问、学生作业、平时测验、实践及考试情况综合评价学生成绩。
4、教学建议
①课堂教学应多采用教具、模型、实物和现代教育技术,以增强学生的感性认识。
教师应注意电工电子技术的新发展,适时引进新的教学内容。
②教师应重视现代教育技术与课程教学的整合,充分发挥计算机、互联网等现代信息技术的优势,提高教学的效率和质量。
应充分利用数字化教学资源,创建适应个性化学习需求、强化实践技能培养的教学环境,积极探索信息技术条件下教学模式和教学方法的改革。
《机电设施故障诊疗与维修技术》期末试题一、名词解说(每题5分,共25分)故障的定义及其两层含义:热喷涂:压电效应:无损检测:白口组织:二、填空题(每空1分,共20分)1.润滑油的四大功能分别是:、、。
2.磨损分为三个阶段、、。
3. 温度的丈量方式分为和。
4.预防性计划维修的类型主要有四种,分别是:、、、。
5.解说粘结力产生的理论主要有5种:、、、化学键和。
6.金属腐化按其作用和机理分为和电化学腐化。
7. 常用的电镀技术有、。
三、选择题(每题3分,共3分)1.以下哪一项不属于零件的机械修复()。
A.维修尺寸法B.镶装零件法C.焊接修复D.热扣合法2.以下那一项不属于非接触式温度传感器()。
A.红外测温仪B.光学高温计C.热电偶温度计D.总辐射热流传感器3.()是液压元件中最常有的变形。
A.应力断裂B.腐化C.疲惫D.热变形4.设施出现故障时表现出来的振动方式是()。
A.周期振动B.非周期振动C.宽带振动D.窄带振动5.()时一种危险的无效形式。
A.断裂B.磨损C.变形D.腐化6.以下那一项不属于无损检测()。
A.浸透检测射线C.磁粉探伤D.铁谱剖析以下那种形式不属于磨损的五种形式之一。
()A.磨料磨损B.断裂磨损C.粘着磨损D.疲惫磨损设施故障诊疗的目的之一是在同意的条件下充足发掘设施潜力,延伸使用寿命,减低设施()的花费。
A.寿命周期B.维修周期C.能耗D.设施闲置9.以下哪个阶段的耐磨寿命最长()A.磨合阶段B.稳固磨合阶段C.强烈磨损阶段D.报废阶段10.以下不属于防备中、高碳钢零件补焊过程中产生裂纹的举措是()。
A.焊前预热B.知足零件的工作条件C.采用多层焊D.焊后热办理四、简答题(共25分)1.经过油样剖析,可以获取哪三个方面的信息?(12分)2.详述强固扣合法及其使用范围。
(5分)试用图示方法表示强固扣合法。
(5分)请写出金属扣合法的此外三种扣合方式。
(3分)(共13分)答案一、名词解说设施(系统)或零零件丧失了规定功能的状态。
机电设备故障诊断与维修2一、引言机电设备的故障可能会影响生产效率、增加维修支出和降低设备寿命。
因此,对机电设备的故障诊断和维修是非常重要的。
在本篇文档中,我们将探讨机电设备的故障诊断与维修的一些常见问题,并提供一些建议和解决方案。
二、常见故障及解决方案2.1 机械故障1.设备异响,传动系统异常震动可能原因:润滑油不足或质量不合格。
连接件齿轮松动或断裂,导致传动系统紊乱。
异物进入或在传动系统内部积累。
那么应该如何解决:检查设备润滑油的质量和量,并及时更换。
紧固齿轮连接件,并定期检查。
清除传动系统内部的异物。
2.设备卡死或卡住可能原因:设备部件磨损或损坏。
设备制动或控制系统故障。
那么应该如何解决:更换磨损的部件。
检查设备制动或控制系统的工作状态。
2.2 电气故障1.电气系统无法正常启动可能原因:设备电源故障。
开关无法连接线路。
那么应该如何解决:确保设备的电源供应稳定。
检查线路和开关的工作状态。
2.设备启动后,电气系统出现断电或短路可能原因:设备内部线路相互碰撞,因而电气系统出现短路。
设备线路因过载而烧断。
那么应该如何解决:检查设备内部线路,确保线路之间不会相互碰撞。
检查设备并且记录设备过载情况,如果经常出现过载就要考虑设备的升级或者加装设备。
三、维修保养技巧以下是一些机电设备的维修保养技巧,可以减少机电设备出现故障的可能性:•定期保养设备:定期检查和保养机械设备和电气系统以确保设备运行正常。
•时常更换润滑油:无论是电子设备还是机械设备,润滑油的质量和量对于设备的长期运行是非常重要的。
•定期进行设备清洁:注意设备保洁,将保持设备清洁的状态降低机械故障的可能性。
四、总结机电设备的故障可能会给生产和维护带来很大的负担,因此需要对机电设备进行定期维护和保养,及时发现并解决故障。
通过建立维护计划和培训维护人员会带来更好的维护效果。
我们希望本篇文档能为大家提供有价值的信息,并帮助大家更好的进行设备维护和管理工作。
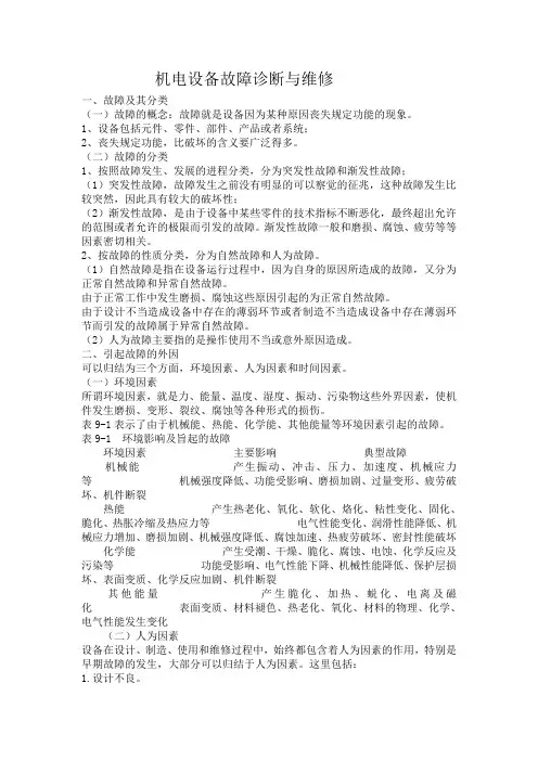
机电设备故障诊断与维修一、故障及其分类(一)故障的概念:故障就是设备因为某种原因丧失规定功能的现象。
1、设备包括元件、零件、部件、产品或者系统;2、丧失规定功能,比破坏的含义要广泛得多。
(二)故障的分类1、按照故障发生、发展的进程分类,分为突发性故障和渐发性故障;(1)突发性故障,故障发生之前没有明显的可以察觉的征兆,这种故障发生比较突然,因此具有较大的破坏性;(2)渐发性故障,是由于设备中某些零件的技术指标不断恶化,最终超出允许的范围或者允许的极限而引发的故障。
渐发性故障一般和磨损、腐蚀、疲劳等等因素密切相关。
2、按故障的性质分类,分为自然故障和人为故障。
(1)自然故障是指在设备运行过程中,因为自身的原因所造成的故障,又分为正常自然故障和异常自然故障。
由于正常工作中发生磨损、腐蚀这些原因引起的为正常自然故障。
由于设计不当造成设备中存在的薄弱环节或者制造不当造成设备中存在薄弱环节而引发的故障属于异常自然故障。
(2)人为故障主要指的是操作使用不当或意外原因造成。
二、引起故障的外因可以归结为三个方面,环境因素、人为因素和时间因素。
(一)环境因素所谓环境因素,就是力、能量、温度、湿度、振动、污染物这些外界因素,使机件发生磨损、变形、裂纹、腐蚀等各种形式的损伤。
表9-1表示了由于机械能、热能、化学能、其他能量等环境因素引起的故障。
表9-1 环境影响及旨起的故障环境因素主要影响典型故障机械能产生振动、冲击、压力、加速度、机械应力等机械强度降低、功能受影响、磨损加剧、过量变形、疲劳破坏、机件断裂热能产生热老化、氧化、软化、烙化、粘性变化、固化、脆化、热胀冷缩及热应力等电气性能变化、润滑性能降低、机械应力增加、磨损加剧、机械强度降低、腐蚀加速、热疲劳破坏、密封性能破坏化学能产生受潮、干燥、脆化、腐蚀、电蚀、化学反应及污染等功能受影响、电气性能下降、机械性能降低、保护层损坏、表面变质、化学反应加剧、机件断裂其他能量产生脆化、加热、蜕化、电离及磁化表面变质、材料褪色、热老化、氧化、材料的物理、化学、电气性能发生变化(二)人为因素设备在设计、制造、使用和维修过程中,始终都包含着人为因素的作用,特别是早期故障的发生,大部分可以归结于人为因素。
机电设备故障诊断与维修课程总结
机电设备故障诊断与维修课程是一门涉及到机械、电力、电子等多个领域的综合性课程。
通过学习这门课程,我深入了解了机电设备的工作原理、故障诊断和维修方法。
在课程中,我学习了机电设备的基本工作原理和构造,包括各种传动装置、电动机原理、控制电路等。
通过学习这些基础知识,我能够更好地理解机电设备的工作过程,为后续的故障诊断和维修提供基础。
在故障诊断方面,我学习了多种故障诊断方法和技术,包括故障现象分析、故障排除法、故障检测仪器的应用等。
通过学习这些方法和技术,我能够准确地判断机电设备的故障原因,并采取相应的维修措施。
在维修方面,我学习了机电设备的常见故障维修方法和技巧,包括维修工具的使用、零部件更换、系统调试等。
通过学习这些方法和技巧,我能够熟练地进行机电设备的维修工作,提高了自己的实际操作能力。
除了理论知识的学习,课程还注重培养我们的实际操作和解决问题的能力。
在课程中,我们进行了大量的实验和实际案例分析,通过实际操作和问题解决,我能够更好地将理论知识应用到实际工作中。
通过学习机电设备故障诊断与维修课程,我不仅掌握了机电设备的工作原理和维修技术,也提高了自己的问题解决能力和实际操作能力。
这门课程对我的职业发展和工作能力提升有着重要的意义。