第一章旅游资源的形成和分布
- 格式:doc
- 大小:2.43 MB
- 文档页数:7
旅游资源的形成和分布1. 引言旅游资源是指具有观赏性、娱乐性和使用价值的具体自然、人文、社会要素,能为旅游者提供感官和心理上的愉悦以及满足物质和精神需求的一切条件,是旅游业发展的基础。
旅游资源的形成和分布与地理、环境、人文、历史等多种因素密切相关,本文将从这些角度来探讨旅游资源的形成和分布。
2. 地理因素对旅游资源形成的影响地理条件对旅游资源的形成起着至关重要的作用。
地形、气候、水文等地理要素决定了某地区的自然景观特色和旅游资源的类型。
比如,山水风光的形成需要具备丰富的地貌资源,如奇岩怪石、河流湖泊和瀑布等。
而气候对于海滨度假资源和温泉资源的形成也起着重要的作用。
因此,地理因素是旅游资源形成的根本基础。
环境是旅游资源的重要组成部分,它包括自然环境和人工环境两个方面。
自然环境主要指自然景观,如山脉、高原、湖泊、河流等。
人工环境主要是指人为创造的旅游设施和服务设施,如酒店、景点、交通设施等。
环境优美、清洁、舒适将吸引更多的游客前来旅游,因此环境是旅游资源形成和分布的重要因素之一。
4. 人文因素对旅游资源形成的影响人文因素是指人类创造的与旅游活动有关的社会、文化、历史等方面的要素,它对旅游资源的形成起着重要的作用。
历史和文化遗产、传统节日、民俗风情等都是独具魅力的旅游资源。
例如,中国的故宫、长城以及世界各地的世界文化遗产都成为了旅游资源的重要组成部分,吸引了大量的游客。
因此,人文因素也是旅游资源分布的主要考虑因素之一。
经济因素对旅游资源的形成和分布也起着重要的作用。
旅游业对于一个地区来说,既是一种经济活动,也是一种产业。
旅游业所带来的经济效益对于地方政府和居民来说是重要的收入来源。
因此,政府和当地居民将会积极发展旅游业,以提高地方经济发展水平。
这将进一步促进旅游资源的形成和分布。
6. 旅游资源的分布规律旅游资源的分布规律主要受到地理、环境、人文和经济因素的共同影响。
一般来说,地形起伏大、河流湖泊众多的山区地带有更多的自然景观资源,适合发展自然风光旅游;气候温暖、沿海地区通常具备丰富的海滨度假资源;具有丰富历史和文化遗产的城市则具备丰富的人文景观资源。
第一章旅游地理学一、旅游1、旅游的产生与发展(1)古代旅行(公元前3000多年前)(2)近代旅游(19世纪40年代)(3)现代旅游(20世纪50年代)2、旅游的概念是一定社会经济条件下产生的一种社会经济现象是人们以游览为主要目的的非定居者的旅行和暂时居留引起的一切现象和关系的总合。
3、旅游的本质(1)以审美为主要特征的消闲活动。
(2)高层次的消费活动。
(3)积极健康的社会交往形式。
(4) 是人类的一种精神活动.4、旅游的特征(1)异地性(2)暂时性(3)综合性5、旅游的条件•2、旅游业:指凭借旅游资源和设施,专门或主要从事招徕、接待旅游者,为旅游者提供交通、游览、住宿、餐饮、购物、文娱等综合性服务的行业。
•地理学:研究人类活动与地理环境相互关系的科学。
二、旅游与地理的关系4、旅游活动的根本特征是旅游者在地理环境中的空间流动。
5、旅游活动也影响和改变着地理环境。
6、旅游与地理知识自古相连。
7、旅游活动的综合性确决定了旅游地理的综合性。
第二节旅游地理学概述一、旅游地理学的概念是研究人类的旅游活动与地理环境关系的新兴学科。
•研究对象:旅游与地理环境关系。
二、旅游地理学的研究对象与基本内容1、客源2、资源3、规划开发4、影响5、区划6、信息三、旅游地理学的性质新兴边缘学科.具有实用性、综合性、边缘性的特点第三节中国旅游地理学概述一、发展状况古代:远早于西方,成绩显著。
现代:起步晚、发展快。
二、研究任务与内容(一)中国旅游地理概念是研究中国旅游资源和旅游环境的时空分布规律形成原因和可持续开发利用的学科。
(二)研究对象中国旅游资源和旅游环境。
(三)研究任务1、中国旅游资源的形成分布规律。
2、中国区位与旅游客源市场。
3、区域旅游发展。
4、逐个旅游的可持续发展。
(四)研究内容1、中国旅游地理环境2、中国旅游资源3、中国旅游客源与客流4、中国旅游业5、中国区域旅游开发6、中国旅游区划三、学习中国旅游地理的目的与方法(一)目的1、提高从事旅游业所需的意识水平与文化素质。
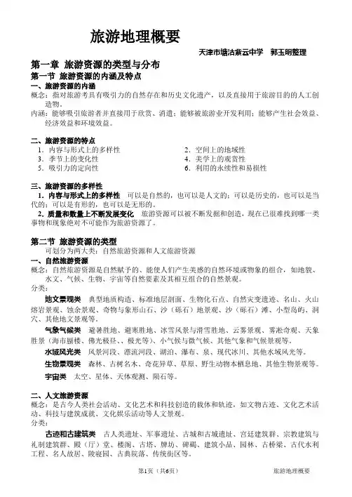
旅游地理概要天津市塘沽紫云中学郭玉明整理第一章旅游资源的类型与分布第一节旅游资源的内涵及特点一、旅游资源的内涵概念:指对旅游考具有吸引力的自然存在和历史文化遗产,以及直接用于旅游目的的人工创造物。
内涵:能够吸引旅游者并直接用于欣赏、消遣;能够被旅游业开发利用;能够产生社会效益、经济效益和环境效益。
二、旅游资源的特点1.内容与形式上的多样性2.空间上的地域性3.季节上的变化性4.美学上的观赏性5.吸引力的定向性6.利用的永续性和易损性三、旅游资源的多样性1.内容与形式上的多样性可以是自然的,也可以是人文的;可以是历史的,也可以是当代的;可以是有形的,也可以是无形的。
2.质量和数量上不断发展变化旅游资源可以被不断发掘和创造,现在已很难找到哪一类事物和现象绝对不可能作为旅游资源了。
第二节旅游资源的类型可划分为两大类:自然旅游资源和人文旅游资源一、自然旅游资源概念:自然旅游资源是自然赋予的、能使人们产生美感的自然环境或物象的组合,如地貌、水文、气候、生物、宇宙等自然要素及其相互组合的自然景观。
分类:地文景观类典型地质构造、标准地层剖面、生物化石点、自然灾变遗迹、名山、火山熔岩景观、蚀余景观、奇物与象形山石、沙(砾石)地景观、沙(砾石)滩、小型岛屿、洞穴、其他地文景观等。
气象气候类避暑胜地、避寒胜地、冰雪风景与滑雪胜地、云雾景观、雾凇奇观、天象胜景(海市蜃楼、佛光极昼、、极光等)、小气候与微气候、其他气象和气候景观等。
水域风光类风景河段、漂流河段、湖泊、瀑布、泉、现代冰川、其他水域风光等。
生物景观类森林、古树名木、奇花异草、草原、野生动物本栖息地、其他生物景观等。
宇宙类太空、星体、天体观测、陨石等。
二、人文旅游资源概念:是古今人类社会活动、文化艺术和科技创造的载体和轨迹,如文物古迹、文化艺术活动、科技与建筑成就、文化娱乐活动等人文景观。
分类:古迹和古建筑类古人类遗址、军事遗址、古城和古城遗址、宫廷建筑群、宗教建筑与礼制建筑群、殿(厅)堂、楼阁、古塔、牌坊、碑碣、建筑小品、园林、古桥梁、古代水利工程、名人故居、陵寝园、古典院落、传统街区等。
选修三《旅游地理》知识点概括第一章旅游和旅游资源一、旅游活动1、旅游活动的三要素:旅游者(主体)、旅游资源(客体)、旅游服务业(中介体)。
旅游服务业的三大支柱:旅游饭店、旅行社和旅游交通。
2、基本类型:⑴按游览区域分:国内旅游和国际旅游。
⑵按旅游目的分:观光、度假保健、公务、宗教和购物。
我国,多数旅游者的旅游属于观光型;一些经济发达地区开始步入度假保健型和购物型。
二、旅游资源1、旅游资源的定义:旅游资源是指能够吸引旅游者产生旅游动机并实施旅游行为的事物和因素。
●旅游资源的形成必须具备的条件:一是对旅游者具有一定的吸引力,能使旅游者得到一定的物质享受和精神满足;二是具有一定的经济、社会、文化价值,能给旅游业带来一定的经济效益和社会效益。
只有同时具备这两个条件的事物才能被称为旅游资源。
●旅游资源形成的核心:对旅游者的吸引力。
2、旅游资源的特性:位置相对稳定性;物质景象组合性;美学属性;历史文化属性;非消耗性(长存性)。
3、旅游资源的类型:⑴自然景观旅游资源(地质地貌景观—如五大连池,山水组合景观—如壶口瀑布,生物景观—如自然保护区,气象与其他自然景观组合景观—如松花雪柳)。
⑵文化景观旅游资源(宗教文化、历史文物古迹、民土风情)。
(3)自然与文化旅游资源种类自然旅游资源人文旅游资源形成天然形成的自然事物和现象人类创造的文化事物和现象规模一般较大一般较小变化一般比较缓慢一般比较迅速分布野外较多居民地较多功能生态旅游、探险旅游、体育旅游、度假旅游、健身旅游文化旅游、宗教旅游、休闲旅游、购物旅游、会议旅游等示例山体、水域、植被、野生动物群、气象奇观、天文奇观、构景地貌、自然灾害遗迹、自然保护区等历史古迹、园林、工艺品、表演艺术、民俗、宗教礼仪、城乡风貌、社会风情等4、旅游资源的形成:⑴自然地理条件是旅游资源形成的基础——对景点、景区的自然特征有决定性的影响(华山:暖温带,花岗岩地貌;黄山、九华山:亚热带,花岗岩地貌;丹霞地貌:红色砂岩风化、流水侵蚀;长江三峡、玉龙雪山、黄龙:山水组合地貌)。
高中地理选修3旅游地理知识归纳整理第一章旅游资源的类型与分布1.旅游资源的含义:对旅游者具有吸引力的自然存在和历史文化遗产,以及直接用于旅游目的的人工创造物。
既可以是风景的、文物的,也可以是风俗民情的。
2.旅游资源的内涵:(1)直接用于欣赏、消遣(不包括服务设施)。
(2)能被旅游业开发利用。
(3)能产生经济、社会、环境效益。
3.旅游资源的特性:(1)多样性①内容上:既有自然又有人文;既有景观又有文化;既有古迹又有现代;既有实物又有体验。
②地域上:不同地域的旅游资源各具地方特色。
③季节上:同一旅游资源在不同季节表现出不同的景观。
④组成上:多要素相互组合。
⑤价值上:美学价值(形式美、朦胧美、色彩美、动态美、声音美)、艺术欣赏价值、历史文化价值、科学价值、经济价值。
(2)独特性(3)变异性(4)观赏性4.旅游资源的两种基本类型:(1)自然旅游资源:自然赋予的,能使人们产生美感的自然环境或物象的组合。
(2)人文旅游资源:古今人类社会活动、文化、艺术和科学创造的载体和轨迹。
5.我国的“世界文化与自然遗产”的价值及其保护的重要性。
(1)世界遗产可分为三类:文化遗产、自然遗产、文化与自然遗产。
(2)中国已有37处世界遗产(截止到2008年底)。
文化遗产:除教材上长城等24处,新增了2处:开平碉楼、福建土楼(共26处)自然遗产:九寨沟、黄龙、武陵源、三江并流、四川大熊猫栖息地、“中国南方喀斯特”地形地貌奇观、江西上饶三清山(7处)文化与自然遗产:泰山、黄山、峨眉—乐山大佛、武夷山(4处)此外,人类口述和非物质文化遗产代表作---昆曲、古琴(4)中国世界遗产的价值:世界遗产本身都有一段漫长的历史,不仅有它的科学价值、历史文化价值,还有它的美学价值和经济价值。
(5)中国世界遗产保护的重要性:中国的世界遗产是人类的共同遗产,认识和研究它的价值十分必要,一方面可提高和深化公众对世界遗产的认知和主动保护意识,另一方面可提高旅游业管理者与从业人员的职业道德和专业知识水平。
第三节旅游资源的形成与分布
一、教学目标
1.举例说明旅游资源的形成及其影响因素;
2. 简述影响旅游资源分布的因素,并举例说明;
3.读图说明我国的“世界文化与自然遗产”分布,归纳我国旅游资源的分布特征;
二、教学重、难点
重点:1.旅游资源的形成与发展
2.影响旅游资源分布的因素
难点:1.理解自然地理条件是旅游资源形成的基础
2.影响气象气候旅游资源分布的因素
三、教学过程设计:
【新课导入】
我们伟大的祖国幅员辽阔,山河壮丽,历史悠久,文化灿烂,可供游览的风景和名胜古迹不胜枚举,无论是泰山日出、长江三峡、黄山奇峰、桂林山水,还是万里长城、北京故宫、敦煌石窟、布达拉宫,无不令人心驰神往,流连忘返。
那么这些旅游资源是如何形成的?与哪些因素有关?其分布有何规律呢?这节课我们一起来探讨。
【自主学习】
一、旅游资源的形成
火山地貌景观:如⑴
1.自然地理条件是旅游花岗岩地貌景观:如⑵、⑶
资源形成的基础砂岩地貌景观:如⑷
山水组合景观:如⑸
2.人类活动与旅游资源开发:对认知自然环境资源,提升其⑹的一些景点、景区形成起主导作用。
二、旅游资源分布
自然地理因素:包括⑺和自然地理条件两个方面。
1.影响旅游资源古代的⑻、⑼中心;
分布的因素人文地理因素人类一些重大行为留下的地理“痕迹”;
人类对自然景观和人文景观等的⑽。
社会认知因素
分布广泛,相对集中(集中分布于⑾)
2.中国旅游资源的分布特征旅游点或旅游区呈明显的⑿分布
旅游资源的分布与⒀密切相关。
【知识梳理】
一、旅游资源的形成
1.自然地理条件是旅游资源形成的基础
分布:在以内力作用为主的构造带上 ⑴ 火山地貌景观 成因:岩浆活动强烈,岩浆喷出地表冷凝而成
实例:美国的夏威夷、欧洲的冰岛、我国的五大连池火山景观 ⑵ 花岗岩地貌景观:
⑶ 砂岩地貌景观:
① 砂岩地貌景观的地位表现:
在中低山的旅游资源中占突出地位,是典型造景地貌,构成风景名胜的核心旅游资源。
② 砂岩地貌旅游资源的形成:
在砂岩地貌旅游资源的形成过程中,充分体现了旅游资源的两个特性:一是物质景象的组合性;二是审美属性。
同时,正是由于多种物质景象巧妙组合,产生了审美价值。
如下图所示:
红色砂岩———→丹霞地貌———→ → 丰茂植被——— ⑷ 山水组合景观:
山水组合景观往往能够形成极具特色的旅游资源,如著名的张家界、九寨沟、黄龙、长江三峡、玉龙雪山、虎跳峡等。
2.人类活动与旅游资源开发
人类活动对优美自然环境旅游资源的被认知、提升其文化内涵,具有重要的作用,甚至对一些景点、景区形成起到主导作用。
相互映衬
二、旅游资源分布
1.影响旅游资源分布的因素
→←2.中国旅游资源的分布特征
分析旅游资源的形成原因时,应主要从自然地理条件和人类活动量方面分析,而分析影响旅游资源分布的因素应主要分析其自然地理因素、人文地理因素和社会认知因素三大因素。
2.歌诀法记忆中国旅游资源的分布特征:分布广泛,集中东南。
点区带片,交通相关。
【能力提升】
1.调查学校所在地区(或县市)的旅游资源,做一个简单的名录。
2.影响传统旅游资源和新旅游资源地理分布的因素主要有哪些?
3.对当地的旅游资源提出开发与保护建议。
【课堂达标】
1.一般来说,在自然景观中处于相对重要地位的是
A、生物景观
B、水域风光
C、天象与气候景观
D、地质地貌景观
2.主要是依托气候条件的旅游资源的分布特点是
A、与地形无关
B、具有明显的地带性
C、具有非地带性
D、只分布在热带、亚热带地区
3.读图文,回答下列问题。
材料一我国十大旅游胜地:承德避暑山庄、八达岭长城、北京故宫、秦始皇陵兵马俑、长江三峡、桂林山水、苏州园林、安徽黄山、台湾日月潭、杭州西湖。
材料二我国十大旅游胜地分布图
(1) 按旅游资源分类,图中A为景观旅游资源,B为景观旅游资源。
(2) 按旅游资源价值,A以价值为主,B以价值为主。
(3)试分析影响杭州西湖景区形成的因素有哪些?
(4) 图中显示出我国旅游资源分布特点有哪些?
4.石窟艺术是古代文化中的一朵奇葩,具有极高的艺术价值、历史价值和科学价值。
下图是云冈石窟所在区域示意图,读图并结合所学知识回答问题。
(1)图中标出的旅游资源中属于自然景观的是。
(2)图中作为我国重要地形区分界线的山脉名称是。
云冈石窟所在地属于气候区,气温年较差。
该石窟开凿于北魏,建在岩层近于水平、较坚硬的砂岩石壁上,历经多次地震,至今仍保存完好。
试从岩性、构造、降水量分析石窟保存完好的原因。
答案
自主学习
⑴美国夏威夷的火山景观或冰岛的火山景观或我国黑龙江省的五大连池⑵西岳华山⑶黄山和九华山⑷丹霞地貌景观⑸九寨沟⑹文化内涵⑺地质基础⑻政治⑼经济和文化⑽审美活动⑾东南部⑿片状或带状⒀交通状况
能力提升
1.可以以自己所在省份为例,作为参考案例。
2.在分析传统旅游资源时,应将侧重点放在自然地理因素方面;在分析新旅游资源时,除自然地理因素外,应将侧重点放在人文地理因素方面。
3.应根据当地旅游资源的现状,加以分析并提出旅游资源开发和保护的建议。
注意在合理开发的同时,既要适应当地经济建设的发展,又要使原始风貌得以保存。
课堂达标
1.D 2.B
3.解析:影响西湖景区的形成因素既包括自然地理条件,也包括人文地理因素以及人类对自然和人文景观的审美活动。
答案:
(1)文化自然
(2)历史文化美学
(3)山水景观秀丽,自然地理条件优越;我国的六大古都之一,是古代的政治、经济、文化中心;京杭运河的终点,交通方便;人类对自然、文化景观的审美活动,例如苏轼的“欲把西湖比西子,淡妆浓抹总相宜”;美丽传说的渲染,如白蛇与许仙的凄美故事。
(4 )集中分布于东南部;旅游点或旅游区呈明显的片状或带状分布
4.
[解析〕第(1)题,从图中可以看出,壶口瀑布属于自然景观。
第(2)题,图示西部和中部属于黄土高原,其东部的太行山是我国第二阶梯和第三阶梯的分界线,云冈石窟位于秦岭一淮河以北,气温年较差大。
云冈石窟所在地区岩石坚硬、岩层稳定、地表水侵蚀能力弱使该石窟保存完整。
答案
(1)壶口瀑布
(2)太行山温带季风大原因:①岩石较坚硬,抗风化、侵蚀能力较强;②岩层稳定,抗地质灾害能力较强;③降水量较小,流水侵蚀作用弱。