高中化学研究有机物的一般步骤和方法全解
- 格式:ppt
- 大小:3.61 MB
- 文档页数:46
研究有机物的一般步骤和方法复习目标:1.了解测定有机化合物元素含量、相对分子质量的一般方法,并能根据其确定有机化合物的分子式。
2.知道通过化学实验和某些物理方法可以确定有机化合物的结构。
复习重点:了解测定有机化合物元素含量、相对分子质量的一般方法。
复习难点:根据测定方法确定有机化合物的分子式。
课时划分:一课时。
教学过程知识梳理[链接]下列物质中的杂质(括号中是杂质)分别可以用什么方法除去。
①酒精(水)②壬烷(己烷)③KNO3(NaCl)④乙酸乙酯(乙醇)⑤甲烷(乙烯)⑥NaCl(泥沙)⑦溴水(水)⑧CO2(HCl)[板书]一、分离、提纯1、蒸馏:当液态有机物____________相差较大时(一般约大于30℃),就可以用蒸馏法提纯此液态有机物。
条件:热稳定性较强,与杂质的沸点相差较大。
[注意](1)蒸馏实验中的温度计如何放置?为什么?冷却水的流向与冷凝管中气体流向相反,为什么?(2)能否通过蒸馏得到纯净的乙醇?(3)素烧瓷片在实验中起什么作用?2、重结晶:重结晶的首要工作是选择适当的溶剂,要求该溶剂:(1)杂质溶解度很__或溶解度很__ (2)被提纯的有机物受温度的影响较__。
冷却后___于结晶析出。
重结晶步骤:溶解→过滤→结晶。
3、萃取液一液萃取:利用___________________的过程。
主要仪器:___。
固一液萃取:用有机溶剂从固体物质中溶解出有机物的过程。
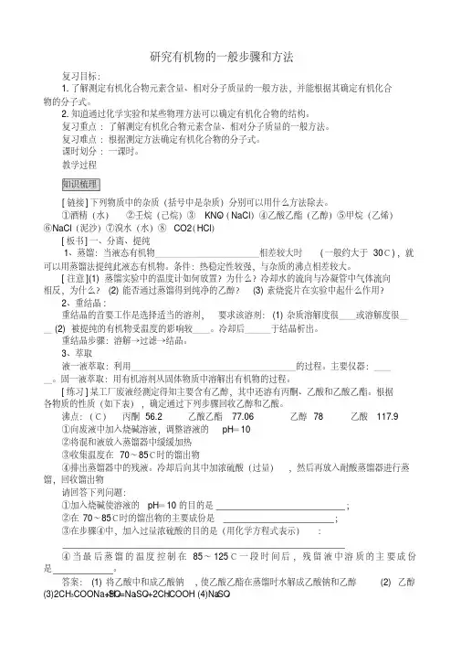
[练习]某工厂废液经测定得知主要含有乙醇,其中还溶有丙酮、乙酸和乙酸乙酯。
根据各物质的性质(如下表),确定通过下列步骤回收乙醇和乙酸。
沸点:(℃)丙酮 56.2 乙酸乙酯 77.06 乙醇 78 乙酸 117.9①向废液中加入烧碱溶液,调整溶液的pH=10②将混和液放入蒸馏器中缓缓加热③收集温度在70~85℃时的馏出物④排出蒸馏器中的残液。
冷却后向其中加浓硫酸(过量),然后再放入耐酸蒸馏器进行蒸馏,回收馏出物请回答下列问题:①加入烧碱使溶液的pH=10的目的是;②在70~85℃时的馏出物的主要成份是;③在步骤④中,加入过量浓硫酸的目的是(用化学方程式表示):④当最后蒸馏的温度控制在85~125℃一段时间后,残留液中溶质的主要成份是。
研究有机化合物的一般步骤和方法—————————————————————————————————————[课标要求]1.了解研究有机化合物的一般步骤和方法。
2.初步学会分离提纯有机物的常规方法。
3.初步了解测定元素种类、含量以及相对分子质量的方法。
4.了解确定分子式的一般方法与过程以及根据特征结构和现代物理技术确定物质结构的方法。
1.研究有机化合物结构的基本步骤:分离、提纯→元素定量分析确定实验式→测定相对分子质量确定分子式→波谱分析确定结构式2.采用蒸馏法可将沸点差大于30 ℃热稳定性强的有机混合物提纯。
3.利用萃取剂将有机物从另一种溶剂中提取出来的过程叫萃取。
4.质谱图中最大质荷比即为相对分子质量。
5.红外光谱测定有机物分子中的化学键或官能团。
6.核磁共振氢谱图中峰数即氢原子种类数,面积之比为各类氢原子个数之比。
有机物的分离与提纯1.研究有机化合物的一般步骤2.有机物的分离与提纯(1)蒸馏①用途:分离、提纯液态有机物。
③装置和主要仪器:(2)重结晶①用途:分离提纯固态有机物。
②原理:利用两种物质在同一溶剂中溶解度随温度的变化相差较大,采用冷却或蒸发将物质分离提纯。
③适用条件a.杂质在所选溶剂中溶解度很小或很大,易于除去。
b.被提纯的有机化合物在所选溶剂中的溶解度,受温度的影响较大。
该有机化合物在热溶液中的溶解度较大,冷溶液中的溶解度较小,冷却后易于结晶析出。
④实验仪器与操作步骤:(3)萃取①原理:液-液萃取是利用有机化合物在两种互不相溶的溶剂里溶解度的不同,将有机化合物从一种溶剂转移到另一种溶剂的过程。
固-液萃取是用有机溶剂从固体物质中溶解出有机化合物的过程。
②适用条件:有机化合物与杂质在某种溶剂中的溶解度有较大差异。
③实验装置:④实验操作:加萃取剂后充分振荡,静置分层后,打开分液漏斗活塞,从下口将下层液体放出,并及时关闭活塞,上层液体从上口倒出。
[特别提醒] 选用萃取剂的三原则(1)萃取剂与原溶剂互不相溶。
一、研究有机化合物的基本步骤常用的分离、提纯方法包括蒸馏、萃取、重结晶。
二、蒸馏1.蒸馏原理:利用有机物与杂质的沸点差异,将有机化合物以蒸汽的形式蒸出,然后冷凝得到产品。
2.适用对象:互相溶解、沸点不同的液态有机混合物3.适用条件:①有机物的热稳定性较强;②有机物与杂质的沸点相差较大(一般约大于30 ℃)4.实验仪器:铁架台、酒精灯、石棉网、蒸馏烧瓶、温度计、直形冷凝管、牛角管(尾接管)、锥形瓶。
5.实验装置与注意事项①蒸馏烧瓶里盛液体的用量不超2/3,不少于1/3; ②加入沸石或碎瓷片,防止暴沸;③温度计水银球应与蒸馏烧瓶的支管口平齐; ④冷凝水应下口进入,上口流出;⑤实验开始时,先通冷凝水水,后加热;实验结束时,先停止加热,后停止通冷凝水;第03讲 有机物的分离、提纯知识导航知识精讲三、萃取1.原理:(1)液—液萃取:利用待分离组分在两种不互溶的溶剂中的溶解性不同,使待分离组分从溶解度较小的溶剂中转移到溶解度较大的溶剂中。
(2)固—液萃取:用溶剂从固体物质中溶解出待分离组分。
2.萃取剂(1)选择原则①与原溶剂互不相溶;②与溶质、原溶剂均不反应;③溶质在萃取剂中的溶解度远大于原溶剂。
(2)常用萃取剂乙醚(C2H5OC2H5)、乙酸乙酯、二氯甲烷等3.分液:将萃取后的两层液体(互不相溶、密度也不同的两种液体)分离开的操作方法。
4.主要仪器:分液漏斗5.实验装置与注意事项①分液漏斗使用之前必须检漏(在分液漏斗中注入少量的水,塞上玻璃塞,倒置,看是否漏水,若不漏水,正立分液漏斗后将玻璃塞旋转180°,再倒置看是否漏水)。
②使用时需将漏斗上口的玻璃塞打开,或使玻璃塞上的凹槽对准分液漏斗上的小孔。
③漏斗下端管口紧靠烧怀内壁,分液时下层液体从下口流出,上层液体从上口倒出。
四、重结晶1.重结晶原理:利用被提纯物质与杂质在同一溶剂中的溶解度不同而将杂质除去。
2.适用对象:固体有机化合物3.溶剂选择:要求杂质在此溶剂中溶解度很小或溶解度很大,易于除去;被提纯的有机化合物在此溶剂中的溶解度受温度的影响较大,能够进行冷却结晶。
1.2 研究有机化合物的一般方法基本步骤:分离和提纯→元素定量分析确定实验式→测定相对分子质量确定分子式→波谱分析确定结构式一、分离和提纯1、蒸馏:利用有机物与杂质沸点的差异(一般温度差大于30℃),将有机物以蒸汽的形式蒸出,然后冷凝得到产品(1)适用条件:①分离提纯互溶的液体混合物,也可用于分离液体和可溶性固体②被提纯的有机物的稳定性较强③有机物与杂质的沸点相差较大(一般大于30℃)(2)仪器:铁架台、酒精灯、温度计、蒸馏烧瓶、冷凝管、尾接管、锥形瓶、石棉网(3)装置:(4)注意事项:①蒸馏烧瓶中所盛液体体积:1/3≤V≤2/3②蒸馏烧瓶加热时要垫上石棉网③蒸馏烧瓶中加入沸石,防止暴沸④温度计的水银球应位于蒸馏烧瓶的支管口处⑤冷水从下口进,上口出⑥检查装置气密性:用酒精灯对蒸馏烧瓶微热,伸入到水槽的牛角管有连续均匀的气泡冒出,且停止加热后,牛角管口形成一段水柱,说明不漏气⑦操作顺序:实验前:先通水,再加热;实验后:先停止加热,再停水2、萃取:(1)分类:①液液萃取:利用待分离组分在两种不互溶的溶剂中的溶解性不同,将其从一种溶剂转移到另一种溶剂的过程。
②固液萃取:用溶剂从固体物质中溶解出待分离组分的过程。
例:用水浸取甜菜中的糖类;用酒精浸取黄豆中的豆油以提高产量(2)萃取剂:萃取用的溶剂称为萃取剂。
萃取剂的选择原则:①萃取剂与原溶剂互不相溶,且密度相差较大,易于静置分层②萃取剂与原溶剂、原溶质均不发生反应③被萃取物质在萃取剂中的的溶解度要比在原溶剂中的溶解度大得多常见与水互不相溶的有机溶剂:乙醚、石油醚、二氯甲烷、苯(密度小于水)、四氯化碳(密度大于水)3、分液:把两种互不相溶的液体分开的操作(1)仪器:分液漏斗(2)步骤:验漏→装液→振荡(排气)→静置分层→分液(上上,下下)(3)注意事项:①通过打开其上方的玻璃塞和下方的活塞可将两层液体分离②下层液体从下口放出,上层液体从上口倒出③萃取和分液是两个不同的概念,分液可以单独进行,但萃取之后一定要进行分液④萃取或分液之前必须检查分液漏斗是否漏液。
第一章认识有机化合物第四节研究有机化合物的一般步骤和方法第1课时有机化合物的分离、提纯●新知导学1.研究有机化合物的基本步骤分离、提纯→元素定量分析确定实验式→质谱分析→测定相对分子质量→确定分子式→波谱分析确定结构式。
2.有机物的分离、提纯(1)蒸馏①用途:常用于分离、提纯沸点不同的液态有机物。
②适用条件。
A.有机物热稳定性较强。
B.有机物与杂质的沸点相差较大(一般约大于30℃)。
(2)重结晶是提纯固态有机物的常用方法适用条件:在所选溶剂中:①杂质在此溶剂中溶解度很小或溶解度很大,易除去。
②被提纯的有机物在该溶剂中溶解度受温度影响较大。
(3)萃取包括液—液萃取和固—液萃取①液—液萃取原理是:利用有机物在两种互不相溶的溶剂中的溶解性不同,将有机物从一种溶剂转移到另一种溶剂的过程。
常用玻璃仪器是分液漏斗。
②固—液萃取原理是用固体物质溶剂从有机中溶解出有机物的过程。
●自主探究1.蒸馏是分离液态有机物的常用方法,蒸馏是否也能用于提纯液态有机物?提示:能。
如由工业酒精制无水酒精就是采用加入新制生石灰后再蒸馏的方法。
2.如何区别物质的分离与提纯?提示:分离的对象中不分主体物质和杂质,其目的是得到混合物中一种纯净的物质(保持原来的化学成分和物理状态),提纯的对象分主体物质和杂质,其目的是净化主体物质,不必考虑提纯后杂质的化学成分和物质状态。
知识点一蒸馏的原理及实验注意事项●教材点拨1.蒸馏的原理:蒸馏是利用混合物各组分在沸点上的差异,使它们在不同温度下进行汽化而将它们进行分离。
蒸馏是分离、提纯液态有机物的常用方法。
2.蒸馏装置和主要仪器:3.蒸馏的实验注意事项(1)注意仪器组装的顺序:“先下后上,由左至右”。
(2)不得直接加热蒸馏烧瓶,需垫石棉网。
(3)蒸馏烧瓶盛装的液体,最多不超过容积的2/3,不得将全部溶液蒸干;需使用沸石或碎瓷片。
(4)冷凝水水流方向应与蒸气流方向相反(逆流:下进上出)。
(5)温度计水银球位置应与蒸馏烧瓶支管口齐平,以测量馏出蒸气的温度。
走进有机王国的第一步——认识有机化合物第六讲:研究有机化合物的一般步骤和方法一、有机物的分离提纯1、蒸馏:利用混合物中各种成分沸点不同而使其分离的方法。
常用于分离提纯液态有机物。
如石油的分馏。
★蒸馏操作应注意的问题(1)在蒸馏烧瓶中放入少量沸石,防止液体暴沸;(2)温度计水银球的位置应与支管口处相平;(3)蒸馏烧中所盛放液体不能超过其容积的2/3,也不能少于1/3;(4)冷凝管中冷却水下进上出(逆流);(5)实验开始前要检查装置气密性。
2、重结晶将晶体用蒸馏水溶解,经过.滤.、蒸发浓缩..等步骤,得....、冷却结晶....、过滤到更加纯净的晶体的方法。
常用于提纯固体有机物。
★条件(特点):(1)杂质在溶剂中的溶解度很小或很大;(2)被提纯的有机物在此溶剂中的溶解度受温度的影响较大。
3、萃取※原理:利用混合物中一种溶质在互不相溶的两种溶剂中的溶解度不同,用一种溶剂把溶质从它与另一种溶剂组成的溶液中提取出来的方法。
※主要仪器:分液漏斗例1:下列每组中各有三对物质,它们都能用分液漏斗分离的是A .乙酸乙酯和水,酒精和水,植物油和水B .四氯化碳和水,溴苯和水,硝基苯和水C .甘油和水,乙酸和水,乙酸和乙醇D .汽油和水,苯和水,己烷和水例2:下列各组混合物的分离或提纯方法不正确的是A.用过滤法分离Fe(OH)3胶体和FeCl3溶液的混合物B.用重结晶法提纯NaCl和KNO3的混合物中的KNO3C.用蒸馏法分离乙醇和甲醇的混合物D.用萃取和分液的方法可以分离碘和水的混合物二、元素分析与相对分子质量的测定1、元素分析:定性分析——有机物的组成元素分析;定量分析——分子内各元素原子的质量分数。
分析方法:李比希氧化产物吸收法、现代元素分析法例1:某含C、H、O三种元素的未知物A,经燃烧分析实验测定该未知物A中碳的质量分数为52.16%,氢的质量分数13.14%。
试求该未知物A 的实验式(最简式)。
2、确定相对分子质量的常用方法(1)根据标况下气体的密度可求:M = 22.4L/mol · ρg/L=22.4ρ g/mol (2)依据气体的相对密度:M1 = D·M2(D:相对密度)(3)求混合物的平均式量:(4)运用质谱法来测定相对分子质量测定相对分子质量最精确快捷的方法——质谱法(了解)用高能电子流轰击分子,使其失去电子变成带正电荷的分子离子和碎片离子,带正电荷的分子离子和碎片离子具有不同质量,它们在磁场下达到检测器的时间不同,结果被记录为质谱图。
研究有机化合物的一般步骤和方法1.化合物合成:有机化合物的合成是研究有机化合物的首要步骤。
化合物的合成通常基于已有的化合物合成路线,也可以根据需要进行新的合成路径的设计。
常用的有机合成方法包括:催化反应、导向合成、环化反应、加成反应、氧化还原反应等。
2. 结构鉴定:鉴定有机化合物的结构是研究有机化合物的重要环节。
常用的结构鉴定方法包括:核磁共振波谱(NMR)、红外光谱(FT-IR)、质谱(MS)、紫外可见光谱(UV-Vis)等。
这些技术可以提供有关分子中原子连接方式和官能团的信息。
3.形态表征:除了结构鉴定外,有机化合物的形态表征也是研究的重要内容。
常用的表征方法包括:X射线衍射(XRD)、扫描电子显微镜(SEM)、透射电子显微镜(TEM)、原子力显微镜(AFM)等。
这些手段可以提供关于化合物的晶体结构、形貌和尺寸信息。
4. 性质研究:有机化合物的研究还包括对其性质的研究。
例如,热稳定性、溶解性、热导率、光学性质等。
这些性质的研究通常通过热重分析、差示扫描量热法(DSC)、循环伏安法(CV)、紫外可见光谱(UV-Vis)等方法来完成。
5.反应机理研究:了解有机化合物的反应机理对于研究其应用有重要意义。
反应机理研究通常通过实验和计算化学手段来实现。
实验方法包括动力学研究、反应中间体的生成和检测等。
计算化学方法包括分子轨道理论、密度泛函理论等。
综上所述,研究有机化合物的一般步骤和方法包括合成化合物、结构鉴定、形态表征、性质研究和反应机理研究。
这些方法的选用根据研究目的和化合物的特性而定,综合运用这些方法可以为有机化合物的研究提供全面的信息。
第四节研究有机化合物的一般步骤和方法第1课时有机化合物的分离、提纯学习目标 1.了解研究有机化合物的基本步骤。
2.学会分离、提纯有机化合物的常规方法。
一、有机物的研究步骤及分离提纯方法1.研究有机物的一般步骤2.物质分离的原则和方法适用于有机物的分离,那么有机物分离的原则是什么?可能的分离方法有哪些?提示分离原则:把有机混合物的各组分物质逐一分离,得到各纯净有机物。
分离过程中要尽量减少各组分的损失,各组分要尽量纯净。
分离方法:①物理方法:过滤、重结晶、升华、蒸发、蒸馏、分馏、液化、渗析、盐析等。
②化学方法:加热分解、氧化还原转化、生成沉淀等。
3.什么是有机物的提纯?有机物的分离和提纯的主要区别是什么?提示提纯是采用物理或化学方法将有机混合物中的杂质除去以得到目标有机物质的过程。
分离和提纯的主要区别为分离是有机混合物分成几种纯净有机物,提纯是除去有机混合物中的杂质。
4.根据有机物的性质选择分离提纯的方法。
(1)若有机混合物中各组分物质的溶解性差异较大,应选择什么方法分离该混合物?提示过滤或结晶。
(2)若有机混合物中各组分物质互溶且沸点差异较大,应选择什么方法分离该混合物?提示蒸馏。
(3)若有机物在不同溶剂中的溶解性差异较大,应选择什么方法分离提纯该有机物?提示萃取、分液。
进行有机混合物的分离与提纯时,需了解有机物的性质,并根据性质考虑适合采取的方法。
一般应先考虑是否能用物理方法分离与提纯,再考虑用化学方法分离与提纯。
练中感悟1.下列方法可用于提纯液态有机物的是()A.过滤B.蒸馏C.重结晶D.萃取答案 B2.如果你家里的食用花生油不小心混入了大量的水,利用你所学的知识,最简便的分离方法是()答案 B3.下列有关实验的说法错误的是()A.在蒸馏实验中,温度计的水银球位于支管口处是为了测出馏分的沸点B.用结晶法分离硝酸钾和氯化钠的混合物,用分液法分离水和硝基苯的混合物C.在重结晶的实验中,使用短颈漏斗趁热过滤是为了减少被提纯物质的损失D.作为重结晶实验的溶剂,杂质在此溶液中的溶解度受温度影响应该很大答案 D解析在蒸馏实验中,温度计的水银球位于支管口处是为了测出馏分的沸点,故A正确;硝酸钾的溶解度随温度升高而急剧增大,氯化钠的溶解度随温度变化很小,所以用结晶法分离硝酸钾和氯化钠的混合物,水和硝基苯不互溶,所以用分液法分离水和硝基苯的混合物,故B正确;在重结晶实验中,要求被提纯物和杂质的溶解度随温度的变化差别很大,杂质在此溶液中的溶解度受温度影响较小,故D错误。