不同大气压下水的沸点
- 格式:xls
- 大小:20.00 KB
- 文档页数:2
真空下水的沸点
一、水的沸点与大气压高低成正比,即气压升高,水的沸点也升高,气压下降,水的沸点就跟着下降。
二、对于纯净的水来说,高度每升高300米,沸点温度大约要下降1℃。
两组数据: (1)水的沸点与压强的关系:压强为760/mmHg时水的沸点是100℃。
当压强分别为:380、710、780、760*2、760*5、760*10/mmHg时,水的沸点分别是:81℃、98.1℃、100.7℃、120℃、152℃、179。
(2)水的沸点海拔高度的关系:海拔高度为0时水的沸点是100℃。
海拔高度分别为-600m、-300m、3000m、6000m、8848m,水的沸点分别是102℃、101℃、91℃、80℃、72℃。
三、其实在真空下,没有压强,所以,水只要存在于真空,就会立马汽化,理论上讲,真空中不存在液体。
是在实际生活中,并不存在完全的真空,所以,真空中,水会汽化的极快,但并不是不存在。
水在不同压力下的沸点Boiling Points of Water at Different Pressures水的沸点和压力的关系:用Antoine公式ln(P)=9.3876-3826.36/(T-45.47)【T在290~500K之间】P:MPaT:Kt=[100 110 120 130 140 150 160 170 180 190 200]T=t+273.15T= 373.1500 383.1500 393.1500 403.1500 413.1500 423.1500 433.1500 443.1500 453.1500 463.1500 473.1500P= 0.1013 0.1432 0.1983 0.2698 0.3609 0.4754 0.6174 0.7913 1.0019 1.2543 1.5540水在不同压力状态下的沸点对照表(小于一个大气压)教你如何用WORD文档(2012-06-27 192246)转载▼标签:杂谈1. 问:WORD 里边怎样设置每页不同的页眉?如何使不同的章节显示的页眉不同?答:分节,每节可以设置不同的页眉。
文件――页面设置――版式――页眉和页脚――首页不同。
2. 问:请问word 中怎样让每一章用不同的页眉?怎么我现在只能用一个页眉,一改就全部改了?答:在插入分隔符里,选插入分节符,可以选连续的那个,然后下一页改页眉前,按一下“同前”钮,再做的改动就不影响前面的了。
简言之,分节符使得它们独立了。
这个工具栏上的“同前”按钮就显示在工具栏上,不过是图标的形式,把光标移到上面就显示出”同前“两个字来。
3. 问:如何合并两个WORD 文档,不同的页眉需要先写两个文件,然后合并,如何做?答:页眉设置中,选择奇偶页不同与前不同等选项。
4. 问:WORD 编辑页眉设置,如何实现奇偶页不同比如:单页浙江大学学位论文,这一个容易设;双页:(每章标题),这一个有什么技巧啊?答:插入节分隔符,与前节设置相同去掉,再设置奇偶页不同。
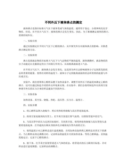
不同外压下液体沸点的测定液体沸点是指在标准大气压下液体变成气体的温度,通常用于鉴定、分离和纯化化学物质。
但是,在不同大气压下,液体的沸点会发生变化,因此,为了准确测定液体的沸点,需要控制外压。
一、实验目的通过实验测定在不同大气压下乙醇的沸点,从中探究外压对液体沸点的影响,并熟悉沸点测定的方法。
二、实验原理沸点是指液态物质在标准大气压下与气态物质平衡的温度。
液体沸腾时,液态物质的分子动能足以克服固定的分子间相互作用力,从而脱离液面进入气态。
在不同大气压下,液体沸点会发生变化。
这是因为外压会影响液体分子达到蒸发的状态所需要的能量,使得在同样的温度下,液体分子达到脱离液面的状态所需要的能量与外压成正比。
实验中,我们需要将乙醇样品置于加热设备中,调整不同外压下的温度来测定乙醇的沸点。
这可以通过制造不同的外压环境来实现。
在实验中,我们会使用制造外压的真空泵和调节外压的压力计来给样品施加不同的外压。
三、实验设备加热设备、真空泵、烧瓶、热轮、高压管、压力计、温度计。
四、实验步骤1、将乙醇样品倒入烧瓶中,然后用热轮将烧瓶与高压管连接起来。
2、将真空泵连接到高压管上,打开真空泵进行排气处理,以排除管道中的空气。
3、当高压管中的压力达到目标值时,关闭真空泵。
使用热轮将烧瓶与高压管的头盖紧密连接起来。
打开超高压阀从顶部冲孔以确保高压管内部的正压。
4、使用温度计对乙醇样品进行温度测量,并用加热设备烘烤乙醇样品至常压下的沸点。
当乙醇样品到达沸腾点时,记录样品的温度并关闭加热设备。
等待乙醇降温,直到温度稳定后,记录下乙醇的沸点。
5、接下来,打开真空泵使管道进入气体的状态,将管道内的压力降到目标值,并对样品进行温度测量,记录样品的沸腾点。
6、依次在不同压力下进行温度测量,测量完成后将数据记录下来,并根据外压和温度的关系确定该乙醇样品的沸点。
五、实验注意事项1、根据实际情况选用合适的外压。
过高的外压会导致仪器的损坏和数据的不准确。
5个大气压下水的沸点
在标准大气压(1个大气压)下,水的沸点为100°C(摄氏度)。
根据气体压力和液体沸点之间的关系,可以使用Clausius-Clapeyron方程来计算不同大气压下水的沸点。
方程如下:
ln(P2/P1) = (-ΔHvap/R) * (1/T2 - 1/T1)
其中,P2和P1分别是两个不同大气压下的水的蒸气压,
ΔHvap是水的汽化热,R是气体常数,T2和T1是两个不同大
气压下的水的沸点(绝对温度)。
假设水的汽化热为40.79 kJ/mol,气体常数为8.314 J/(mol·K),并令T1 = 373 K(标准大气压下的水沸点),可以通过解方程来计算其他大气压下的水的沸点。
根据计算,5个大气压下的水的沸点约为:
T2 = 509 K 或 236°C(摄氏度)。
需要注意的是,这只是一个近似值,真实的水沸点可能略有不同。
沸水是多少度
1、沸水一般是100度的水,维度不同,沸点不同。
2、在标准大气压下水的沸点是100摄氏度即沸水的温度是100摄氏度。
3、水的沸点随大气压强的变化而变化,气压增大,沸点则升高。
因为水面上的大气压力,总是要阻止水分子蒸发出来,所以气压升高的时候,水要化成水蒸气必须有更高的温度。
一般在海拔不高的地面上,大气压强基本相同。
低于海平面的地方,气压高于标准大气压,在那里烧水,水的沸点较高。
据测定,深度每增加一公里,水的沸点提高3摄氏度。
相反,气压减小,沸点也随之降低。
比如在世界之巅珠穆朗玛峰上烧水,则水的沸点为73、5摄氏度。
50个大气压下水的沸点摘要:一、引言1.介绍大气压和水的沸点的关系2.阐述50个大气压下水的沸点研究的意义二、大气压与水的沸点的关系1.一般情况下,大气压与水的沸点的关系2.特殊情况,如高海拔地区的大气压与水的沸点的关系三、50个大气压下水的沸点实验研究1.实验背景及目的2.实验过程与方法3.实验结果与分析四、50个大气压下水的沸点应用领域1.工业领域2.医学领域3.科学研究领域五、结论1.总结50个大气压下水的沸点的研究成果2.展望未来研究方向正文:一、引言水是我们生活中最常见的物质之一,而水的沸点也是我们在生活中常常接触到的物理现象。
我们都知道,在标准大气压下,即1个大气压下,水的沸点是100摄氏度。
然而,在不同的气压环境下,水的沸点会有所变化。
本文将重点探讨在50个大气压下,水的沸点会发生怎样的变化,以及这一研究的重要意义。
二、大气压与水的沸点的关系一般情况下,大气压与水的沸点呈正相关关系。
也就是说,大气压越高,水的沸点也越高;反之,大气压越低,水的沸点也越低。
这个现象可以通过查阅沸点与气压的对应表格得到证实。
然而,在特殊情况下,如高海拔地区,大气压降低,水的沸点也会相应降低。
这就是为什么在高海拔地区,例如我国的西藏,水的沸点会低于100摄氏度的原因。
三、50个大气压下水的沸点实验研究为了研究50个大气压下水的沸点,我国科研人员进行了一系列实验。
实验的背景是为了探索在特殊气压环境下,水的沸点会发生怎样的变化,以及这种变化会对我们的生活产生哪些影响。
实验的过程与方法主要包括:首先,通过特殊设备,模拟出50个大气压的环境;然后,将水置于这个环境中,观察并记录水的沸点。
实验结果表明,在50个大气压下,水的沸点明显高于100摄氏度。
通过对实验结果的分析,我们得出这一结论:在高压环境下,水的沸点会相应提高。
四、50个大气压下水的沸点应用领域50个大气压下水的沸点的研究成果在多个领域都有广泛的应用。
在工业领域,这一研究可以帮助工程师在设计和运行高压设备时,更好地了解水的沸点变化,以保证设备的正常运行。