河北省安全技术防范管理规定2号令
- 格式:doc
- 大小:29.00 KB
- 文档页数:6
河北省人民政府修改29件省政府规章目录正文:---------------------------------------------------------------------------------------------------------------------------------------------------- 河北省人民政府令(【2013】第2号)为推进依法行政,加强法治政府建设,使政府立法更好地适应改善发展环境和生态环境的需要,省政府对2012年12月31日前公布的现行有效的省政府规章进行了清理。
经2013年4月27日省政府第3次常务会议通过,决定对《河北省经济信息市场管理实施办法》等29件省政府规章进行修改,现予公布。
本决定自公布之日起施行。
修改的29件省政府规章,根据本决定作相应修改,重新公布。
省长张庆伟2013年5月10日河北省经济信息市场管理实施办法修正案第十四条中的“并处以违法所得三倍以下的罚款,但最多不超过三万元;构成犯罪的,由司法机关依法追究刑事责任”修改为“处以违法所得二倍最高不超过三万元的罚款;涉嫌构成犯罪的,由司法机关依法处理”。
河北省经纪人管理办法修正案第十四条中的“并对有违法所得的处以三万元以下的罚款,对没有违法所得的处以五千元以下的罚款”修改为“对有违法所得的处以违法所得二倍最高不超过三万元的罚款,对没有违法所得的处以一千元以上五千元以下的罚款”。
河北省重大危险源监督管理规定修正案第十二条第一款修改为:“重大危险源每3年进行一次安全评估。
”河北省城市临时建设和临时用地规划管理办法修正案一、第十七条修改为:“未取得城市临时建设规划许可证或者违反城市临时建设规划许可证的规定进行建设,严重影响城市规划的,由所在地县级以上人民政府城市规划行政主管部门依照《中华人民共和国城乡规划法》、《河北省城乡规划条例》等法律、法规的规定处罚。
”二、删去第二十条。
河北省安全生产风险管控与隐患治理规定2018年7月1日起施行第一章总则第一条为贯彻落实总体国家安全观和安全发展理念,健全公共安全体系,构建风险分级管控和隐患排查治理双重预防工作机制,落实生产经营单位安全生产主体责任,强化安全生产监督管理,预防和减少生产安全事故,根据《中华人民共和国安全生产法》《河北省安全生产条例》等有关法律、法规的规定,结合本省实际,制定本规定。
第二条本省行政区域内生产经营单位的安全生产风险因素辨识管控(以下简称风险管控)、生产安全事故隐患排查治理(以下简称隐患治理)及其监督管理,适用本规定。
第三条安全生产风险管控与隐患治理工作应当坚持关口前移、源头管控、预防为主、综合治理的原则。
第四条生产经营单位是风险管控与隐患治理的责任主体,应当健全全员安全生产责任制,明确本单位主要负责人、分管负责人、其他负责人、各部门、各岗位及从业人员的责任,并保障安全生产资金投入。
依法设置安全生产管理机构的生产经营单位应当设立安全总监(首席安全官),专职负责安全生产工作。
生产经营单位应当将风险管控与隐患治理教育培训纳入本单位安全生产教育培训计划,开展有针对性的教育和培训,确保从业人员知悉工作岗位和作业环境的风险因素、风险等级、防范措施、应急方法以及隐患排查治理的相关知识和技能。
生产经营单位应当按照可视、有痕、便捷、实用的原则,科学设计作业审批票(证)、生产作业现场点检表、告知卡(单)、工作流程图、公示牌(板)等各类安全生产管理工具,用于本单位各层级、各岗位的风险管控与隐患治理工作。
生产经营单位发包或者出租生产经营项目、场所、设备,应当在专门安全生产管理协议或者承包、租赁合同中,约定涉及风险管控与隐患治理的相关责任。
生产经营单位委托社会服务机构提供风险管控与隐患治理服务的,安全生产责任仍由本单位负责。
第五条县级以上人民政府应当加强对风险管控与隐患治理工作的领导,协调解决重大问题。
乡(镇)人民政府以及街道办事处、各类开发(园)区管理机构等应当按照职责做好风险管控与隐患治理相关工作,并协助上级人民政府有关部门依法履行监督管理职责。
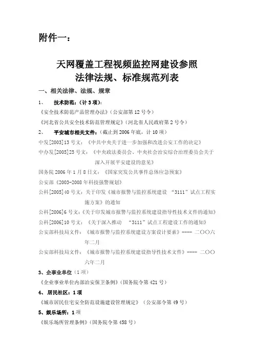
附件一:天网覆盖工程视频监控网建设参照法律法规、标准规范列表一、相关法律、法规、规章1、技术防范:(计3项):《安全技术防范产品管理办法》(公安部第12号令)《河北省公共安全技术防范管理规定》(河北省人民政府第2号令)2、平安城市相关文件:(截止到2006年底,计10项)中发[2003]13号文:《中共中央关于进一步加强和改进公安工作的决定》中办发[2005]25号文:《中央政法委员会、中央社会治安综合治理委员会关于深入开展平安建设的意见》国务院2006年1月8日文:《国家突发公共事件总体应急预案》公安部《2003-2008年科技强警规划》公科[2005]40号文:关于印发《城市报警与监控系统建设 “3111”试点工程实施方案》的通知公科[2006]6号文:《关于印发城市报警与监控系统建设指导性技术文件的通知》公科[2006]10号文:《关于深入推动 “3111”试点工程建设工作的通知》公安部科技局文件:《城市报警与监控系统建设方案设计要素》---- 二〇〇六年二月公安部科技局文件:《城市报警与监控系统建设指导性技术文件》---- 二〇〇六年二月3、企事业单位(1项)《企业事业单位内部治安保卫条例》(国务院令第421号)4、居民社区:1项《城市居民住宅安全防范设施建设管理规定》(公安部令第49号)5、娱乐场所:1项《娱乐场所管理条例》(国务院令第458号)共计:16项二、相关标准、规范:1、技术防范标准:(21项)GB 50348-2004 安全防范工程技术规范GB 50198-1994 民用闭路监控电视系统工程技术规范GB/T 21741-2008 住宅小区安全防范系统通用技术要求GA/T 367-2001 视频安防监控系统技术要求GA/T 368-2001 入侵报警系统技术要求GA/T 379-2002 报警传输系统串行数据接口的信息格式和协议GA/T 394-2002 出入口控制系统技术要求GA2-1999 车辆防盗报警系统(小客车)GA26-1992 军工产品储存库风险等级和安全防护级别的规定GA27-2002 文物系统博物馆风险等级和安全防护级别的规定GA28-1992 文物系统博物馆风险等级和安全防护级别的规定GA38-2004 银行营业场所风险等级和防护级别的规定GA/T70-2004 安全防范工程费用预算编制办法GA/T74-2000 安全防范系统通用图形符号GA/T75-1994 安全防范工程程序与要求GA/T249-2000 安全技术防范产品分类与代码GA308-2001 安全防范系统验收规则GA/T440-2003 车辆反劫防盗联网报警系统中车载防盗报警设备与车载无线通信终接设备之间的接口GA/T405-2002 安全技术防范产品分类与代码GA/T600-2006 报警传输系统的要求GA586-2005 广播电影电视系统重点单位重要部位的风险等级和安全防护级别2、城市监控报警联网系统标准:(11项)GA/T 669.1-2008《城市监控报警联网系统技术标准第1部分:通用技术要求;》GA/T 669.2-2008《城市监控报警联网系统技术标准第2部分:安全技术要求;》GA/T 669.3-2008《城市监控报警联网系统技术标准第3部分:前端信息采集技术要求;》GA/T 669.4-2008《城市监控报警联网系统技术标准第4部分:视音频编、解码技术要求;》GA/T 669.5-2008《城市监控报警联网系统技术标准第5部分:信息传输、交换、控制技术要求;》GA/T 669.6-2008《城市监控报警联网系统技术标准第6部分:视音频显示、存储、播放技术要求;》GA/T 669.7-2008《城市监控报警联网系统技术标准第7部分:管理平台技术要求;》GA/T 669.8-2008《城市监控报警联网系统技术标准第8部分:传输平台技术要求;》GA/T 669.9-2008《城市监控报警联网系统技术标准第9部分:卡口信息识别、比对、监测系统技术要求;》GA/T 669.10-2008《城市监控报警联网系统技术标准第10部分:无线视音频监控系统技术要求;》GA/T 669.11-2008《城市监控报警联网系统技术标准第11部分:关键设备通用技术要求。
河北省安全生产风险管控与隐患治理规定《河北省安全生产风险管控与隐患治理规定》已经2018年5月7日省政府第12次常务会议通过,现予公布,自2018年7月1日起施行。
省长许勤2018年5月21日河北省安全生产风险管控与隐患治理规定第一章总则第一条为贯彻落实总体国家安全观和安全发展理念,健全公共安全体系,构建风险分级管控和隐患排查治理双重预防工作机制,落实生产经营单位安全生产主体责任,强化安全生产监督管理,预防和减少生产安全事故,根据《中华人民共和国安全生产法》《河北省安全生产条例》等有关法律、法规的规定,结合本省实际,制定本规定。
第二条本省行政区域内生产经营单位的安全生产风险因素辨识管控(以下简称风险管控)、生产安全事故隐患排查治理(以下简称隐患治理)及其监督管理,适用本规定。
第三条安全生产风险管控与隐患治理工作应当坚持关口前移、源头管控、预防为主、综合治理的原则。
第四条生产经营单位是风险管控与隐患治理的责任主体,应当健全全员安全生产责任制,明确本单位主要负责人、分管负责人、其他负责人、各部门、各岗位及从业人员的责任,并保障安全生产资金投入。
依法设置安全生产管理机构的生产经营单位应当设立安全总监(首席安全官),专职负责安全生产工作。
生产经营单位应当将风险管控与隐患治理教育培训纳入本单位安全生产教育培训计划,开展有针对性的教育和培训,确保从业人员知悉工作岗位和作业环境的风险因素、风险等级、防范措施、应急方法以及隐患排查治理的相关知识和技能。
生产经营单位应当按照可视、有痕、便捷、实用的原则,科学设计作业审批票(证)、生产作业现场点检表、告知卡(单)、工作流程图、公示牌(板)等各类安全生产管理工具,用于本单位各层级、各岗位的风险管控与隐患治理工作。
生产经营单位发包或者出租生产经营项目、场所、设备,应当在专门安全生产管理协议或者承包、租赁合同中,约定涉及风险管控与隐患治理的相关责任。
生产经营单位委托社会服务机构提供风险管控与隐患治理服务的,安全生产责任仍由本单位负责。
省政府二号令专项执法宣讲提纲省监察总队副总队长刘景垣(2018年10月24日)同志们:按照会议安排,我就贯彻落实《河北省安全生产风险管控与隐患治理规定》(简称“省政府2号令”),开展专项执法工作讲三个方面的内容,供大家学习参考。
一、风险管控和隐患治理基本概念(一)风险管控。
1.风险。
在社会生活、生产活动中,充满了来自自然的、人为(技术)的风险。
风险是通过事故现象和损失事件表现出来的。
危险是事物(人的行为、机器设备、物资材料、作业环境、规章制度)所处的一种不安全状态,在此状态下,可能导致某种事故或一系列的损坏或损失事件。
风险是描述系统危险程度的客观量,又称作风险度或危险性,具有概率和后果的二重性。
安全专家罗云对风险的定义是:安全生产不期望的事件的发生或存在概率与可能发生事故后果的组合。
风险,按其引发事故原因要素分为人因风险、物固风险、环境风险和管理风险。
人因风险,例如失误,违章指挥、违章作业、执行不力、执行不到位等人为因素引发事故的风险。
物因风险,例如设备、设施、工具、器械、能量等物质因素(缺陷、故障、隐患)引发事故的风险。
环境风险,如环境条件不良、异常等因素引发事故的风险。
管理风险,例如制度缺失、责任不明、规章不健全、监督不力、培训不到位、证照不全等因素导致事故的风险。
风险,按其程度分为重大风险、较大风险和一般风险。
2.安全生产风险管理。
安全生产风险管理是指通过识别生产经营活动中存在的危险、有害因素,并运用定性或定量的统计分析方法确定风险严重程度,进而确定风险控制的优先顺序和风险控制措施,以达到改善安生产环境、最大限度地降低风险所目的。
安全生产风险管理包括危险辨识、风险评估和风险控制。
风险控制是指企业根据风险评价的结果及生产经营运行情况等,确定不可接受的风险,制定并落实控制措施,将风险尤其是重大风险控制在可以接受的程度。
企业在选择风险控制措施时应考虑其可行性、安全性和可靠性。
具体措施包括工程技术措施、管理措施、培训教育措施和个体防护措施等。
河北省安全技术防范管理规定2号令河北省公共安全技术防范管理规定河北省人民政府令〔2004〕第2号《河北省公共安全技术防范管理规定》已经2004年2月3日省政府第20次常务会议通过,现予公布,自2004年4月1日起施行。
省长季允石二○○四年二月十二日河北省公共安全技术防范管理规定第一条为加强公共安全技术防范管理,保障国家、集体财产和公民生命、财产安全,维护社会稳定,制定本规定。
第二条在本省行政区域内从事公共安全技术防范,以下简称安全技术防范产品生产、销售和安全技术防范系统设计、安装、维修和使用,以及对上述活动的管理)适用本规定。
法律、法规另有规定的,从其规定。
第三条本规定所称安全技术防范,是指运用科学技术手段,预防、发现、制止违法犯罪行为和重大治安事件,提高反恐怖科学技术水平,维护公共安全的活动。
本规定所称安全技术防范产品,是指具有防入侵、防抢劫、防盗窃、防破坏、防爆炸等功能的专用产品。
本规定所称安全技术防范系统,是指综合运用安全技术防范产品及其他相关产品组成的防范体系。
第四条各级人民政府应当加强对安全技术防范工作的领导,将其纳入社会治安综合治理工作目标,协调、督促有关部门做好管理工作。
第五条县、市、区以上公安机关负责本行政区域内的安全技术防范工作。
建设、质量技术监督、工商行政管理等部门按照各自职责,做好相关工作。
第六条县、市、区,以上公安机关负责规划、指导本辖区内报警网络系统的建设)逐步建立以报警中心为主的社会联动信息网络系统)形成跨地区、跨部门的多级报警网络、紧急救助信息网络和指挥协调服务网络。
第七条下列场所、部位必须采取安全技术防范措施(一)武器、弹药的存放场所(二)易燃、易爆、剧毒、放射性物品、易制毒化学品、管制药品、致病毒菌等危险品的集中存放场所(三)涉及国家秘密的档案、资料的存放场所(四)金库,运钞车,金融机构的营业场所(五)金、银等贵重金属或者珠宝的经营场所及集中存放场所(六)博物馆等集中陈列、存放重要文物、资料和贵重物品的场所(七)国家战略物资储备库)国防尖端产品的生产场所和储备库(八)电力、电信、供水、供电、广播电视等部门的要害部位(九)机场、车站、客运码头等其他需要进行安全检查的场所(十)国家和省人民政府确定的场所、部位。
河北省安全生产风险管控与隐患治理规定第一章总则第一条为贯彻落实总体国家安全观和安全发展理念,健全公共安全体系,构建风险分级管控和隐患排查治理双重预防工作机制,落实生产经营单位安全生产主体责任,强化安全生产监督管理,预防和减少生产安全事故,根据《中华人民共和国安全生产法》《河北省安全生产条例》等有关法律、法规的规定,结合本省实际,制定本规定。
第二条本省行政区域内生产经营单位的安全生产风险因素辨识管控(以下简称风险管控)生产安全事故隐患排查治理(以下简称隐患治理)及其监督管理,适用本规定。
第三条安全生产风险管控与隐患治理工作应当坚持关口前移、源头管控、预防为主、综合治理的原则。
第四条生产经营单位是风险管控与隐患治理的责任主体,应当健全全员安全生产责任制,明确本单位主要负责人、分管负责人、其他负责人、各部门、各岗位及从业人员的责任,并保障安全生产资金投入。
依法设置安全生产管理机构的生产经营单位应当设立安全总监(首席安全官),专职负责安全生产工作。
生产经营单位应当将风险管控与隐患治理教育培训纳入本单位安全生产教育培训计划,开展有针对性的教育和培训,确保从业人员知悉工作岗位和作业环境的风险因素、风险等级、防范措施、应急方法以及隐患排查治理的相关知识和技能。
生产经营单位应当按照可视、有痕、便捷、实用的原则,科学设计作业审批票(证)生产作业现场点检表、告知卡(单)工作流程图、公示牌(板)等各类安全生产管理工具,用于本单位各层级、各岗位的风险管控与隐患治理工作。
生产经营单位发包或者出租生产经营项目、场所、设备,应当在专门安全生产管理协议或者承包、租赁合同中,约定涉及风险管控与隐患治理的相关责任。
生产经营单位委托社会服务机构提供风险管控与隐患治理服务的,安全生产责任仍由本单位负责。
第五条县级以上人民政府应当加强对风险管控与隐患治理工作的领导,协调解决重大问题。
乡(镇)人民政府以及街道办事处、各类开发(园)区管理机构等应当按照职责做好风险管控与隐患治理相关工作,并协助上级人民政府有关部门依法履行监督管理职责。
河北省人民政府令2007第2号河北省安全生产违法行为行政处罚规定已经2007年1月12日省政府第77次常务会议通过,现予公布,自2007年3月1日起施行.省长郭庚茂二○○七年二月十日第一章总则第一条为规范对安全生产违法行为的行政处罚,依法处罚安全生产违法行为,保障安全生产,根据中华人民共和国安全生产法和河北省安全生产条例等有关法律、法规的规定,制定本规定.第二条在本省行政区域内对从事生产经营活动的单位以下简称生产经营单位违反安全生产法律、法规和规章的行为实施行政处罚,适用本规定.法律、法规对安全生产违法行为的行政处罚另有规定的,从其规定.第三条县级以上人民政府安全生产监督管理部门及其他有关部门在各自的职责范围内,依据法律、法规和规章的规定,对安全生产违法行为实施行政处罚.安全生产监督管理部门可以委托符合法定条件的乡镇安全生产管理组织,按简易程序实施行政处罚.第四条乡镇人民政府、街道办事处依法设立的安全生产管理组织以及负责安全生产的人员应当对生产经营单位的安全生产情况进行监督检查,及时发现并督促消除事故隐患,遇到重大情况及时向县市、区安全生产监督管理部门报告,并对安全生产违法行为行政处罚给予配合.第五条村民委员会、居民委员会发现生产经营单位存在事故隐患或者安全生产违法行为,应当及时向安全生产监督管理部门报告,并配合安全生产监督管理部门依法实施行政处罚.第六条安全生产监督管理部门依法行使职权,不受任何机关、组织或者个人的非法干涉.生产经营单位及其有关人员不得拒绝和阻挠安全生产监督管理部门及其执法人员依法行使职权.第二章行政处罚第七条生产经营单位应当取得而未依法取得安全生产许可证擅自进行生产的,责令停止生产,没收违法得所,并处十万元以上三十万元以下罚款;造成生产安全事故的,处三十万元以上五十万元以下罚款.第八条生产经营单位应当取得而未依法取得安全生产许可证以外的其他安全生产批准文件擅自从事生产经营活动的,或者超出安全生产许可证以外的其他安全生产批准文件核准登记的经营范围擅自从事生产经营活动的,依法予以取缔,没收违法所得,并处二万元以下罚款;生产经营活动规模较大、社会危害严重的,并处二万元以上二十万元以下罚款;生产经营活动危害人体健康、存在重大安全隐患、威胁公共安全的,没收专门用于生产经营活动的工具、设备、原材料、产品商品等财物,并处五万元以上五十万元以下罚款.第九条危险化学品生产、经营、储存单位有下列行为之一的,予以关闭或者责令停产停业整顿,并按下列规定处以罚款:一未经依法批准,擅自从事危险化学品生产、储存的,没收违法所得;违法所得在十万元以上的,处违法所得一倍以上五倍以下罚款;没有违法所得或者违法所得不足十万元的,处十万元以上五十万元以下罚款;二未经审查批准,危险化学品生产、储存企业擅自改建、扩建的,处三十万元以上五十万元以下罚款;三未取得危险化学品经营许可证,擅自从事危险化学品经营的,没收违法所得;违法所得在十万元以上的,处违法所得一倍以上五倍以下罚款;没有违法所得或者违法所得不足十万元的,处十万元以上三十万元以下罚款;四生产、经营、使用国家明令禁止的危险化学品,或者用剧毒化学品生产灭鼠药以及其他可能进入公民日常生活的化学产品和日用化学品的,责令无害化销毁,没收违法所得;违法所得在十万元以上的,处违法所得三倍以上五倍以下罚款;没有违法所得或者违法所得不足十万元的,处五万元以上三十万元以下罚款.第十条未取得相应资质、资格证书从事安全评价、检测检验、认证、培训、咨询工作的,没收违法所得,并按下列规定处以罚款:一违法所得在五万元以下的,处五万元罚款;二违法所得超过五万元的,处五万元以上二十万元以下罚款;三导致发生生产安全事故的,处二十万元以上五十万元以下罚款.第十一条知道或者应当知道属于未取得安全生产许可证或者其他批准文件擅自从事生产经营活动,而为其提供生产经营场所、运输、保管、仓储等条件的,责令立即停止违法行为,没收违法所得,并处二万元以下罚款;为危害人体健康、存在重大安全隐患、威胁公共安全的无照生产经营行为提供生产经营场所、运输、保管、仓储等条件的,没收违法所得,并处五万元以上五十万元以下罚款;导致发生重、特大生产安全事故的,没收违法所得,并处五十万元罚款.第十二条转让安全生产许可证的,对转让者依法没收违法所得,吊销安全生产许可证,并按下列规定处以罚款:一接受转让的单位和个人未发生生产安全事故的,对转让者处十万元以上三十万元以下罚款;二接受转让的单位和个人发生生产安全事故没有造成人员死亡的,对转让者处三十万元以上四十万元以下罚款;三接受转让的单位和个人发生人员死亡事故的,对转让者处四十万元以上五十万元以下罚款.第十三条行政许可申请人弄虚作假,骗取批准,或者勾结串通行政审批工作人员取得安全生产许可证及其他安全生产批准文件的,撤销批准的事项,没收违法所得,并处违法所得一倍以上三倍以下罚款.申请人在3年内不得再次申请该行政许可.第十四条生产经营单位的决策机构、主要负责人、个人经营的投资人未依法保证下列安全生产所必需的资金投入,致使生产经营单位不具备安全生产条件的,责令限期改正;逾期未改正的,责令生产经营单位停产停业整顿:一未保证安全技术措施工程建设资金的;二未保证安全设备、设施的更新、改造和维护资金的;三未保证安全生产宣传、教育和培训资金的;四未保证劳动防护用品配备资金的;五未按规定缴纳安全生产风险抵押金的;六未按规定提取安全费用的.有前款违法行为,导致发生生产安全事故的,对生产经营单位的主要负责人给予撤职处分,对其所在生产经营单位死亡一人处十万元罚款,发生重伤、急性工业中毒一人处二万元罚款;对个人经营的投资人依照河北省安全生产条例第五十二条的规定予以行政处罚.第十五条生产经营单位的主要负责人未履行安全生产管理职责的,责令限期改正;逾期未改正的,责令生产经营单位停产停业整顿.生产经营单位的主要负责人有前款违法行为,导致发生生产安全事故的,给予撤职处分或者按下列规定对生产经营单位主要负责人处以罚款:一发生九人以下重伤、急性工业中毒事故,未造成人员死亡的,处二万元以上五万元以下罚款;发生十人以上重伤、急性工业中毒事故,未造成人员死亡的,处五万元以上十万元以下罚款;二发生一至二人死亡事故的,处五万元以上十万元以下罚款;三发生三人以上死亡事故的,处十万元以上二十万元以下罚款.第十六条生产经营单位不依法设立安全生产管理机构或者配备管理人员的,责令限期改正;逾期未改正的,责令停产停业整顿,并可以按下列规定处以罚款:一从业人员不足三十人的非煤矿山、建筑施工单位和危险物品生产、经营、储存单位,以及从业人员在三百人以下的其他生产经营单位,未按规定配备专职或者兼职安全生产管理人员,也未委托具有国家规定的相关专业技术资格的工程技术人员提供安全生产管理服务的,处五千元以上一万元以下罚款;二煤矿、从业人员在三十人以上的非煤矿山、建筑施工单位和危险物品生产、经营、储存单位,以及从业人员超过三百人的其他生产经营单位,未按规定设置专门从事安全生产管理的机构并配备与安全生产管理工作相适应的安全生产管理人员的,处一万元以上二万元以下罚款;三建筑施工单位在分部分项工程施工时,无专职安全生产管理人员现场监督的,处五千元以下罚款.第十七条生产经营单位未依法对从业人员进行教育培训的,责令限期改正;逾期未改正的,责令停产停业整顿,并可以按下列规定处以罚款:一危险物品生产、经营、储存单位以及矿山、建筑施工单位的主要负责人、分管负责人和安全生产管理人员未按规定经考核合格上岗的,处二万元罚款;二特种作业人员未取得特种作业操作资格证书上岗的,每发现一人处五千元罚款;其他从业人员未按规定进行安全生产教育培训上岗的,每少培训一人处五百元罚款,但罚款总额不得超过二万元.第十八条生产经营单位有下列行为之一的,责令限期改正;逾期未改正的,责令停止建设或者停产停业整顿,并可以按下列规定处以罚款:一矿山建设项目或者用于生产、储存危险物品的建设项目没有安全设施设计或者安全设施设计未按规定报经安全生产监督管理部门审查同意的,处五万元罚款;二矿山建设项目或者用于生产、储存危险物品的建设项目的施工单位未按批准的安全设施设计施工的,处三万元以下罚款;三矿山建设项目或者用于生产、储存危险物品的建设项目投入生产或者交付使用前,安全设施未经验收合格的,处三万元以上五万元以下罚款.其他建设项目的安全设施未与主体工程同时设计、同时施工、同时投入生产和使用的,对建设单位处三万元罚款,对其主要负责人处五千元以上一万元以下罚款.施工单位未按批准的安全设施设计施工的,处一万元以上三万元以下罚款.第十九条生产经营单位与从业人员订立免除或者减轻其对从业人员因生产安全事故伤亡依法应承担的责任协议的,该协议无效,对生产经营单位的主要负责人、个人经营的投资人按下列规定处以罚款:一在协议中减轻因生产安全事故伤亡对从业人员依法应承担的责任的,处二万元以上五万元以下罚款;二在协议中免除因生产安全事故伤亡对从业人员依法应承担的责任的,处五万元以上十万元以下罚款.第二十条生产经营单位将矿山开采项目承包或者出租,将建设项目发包或者分包,将设备出租,将其他生产经营项目、场所、设备发包、出租给不具备安全生产条件或者相应资质的单位或者个人的,责令限期改正,没收违法所得;违法所得在五万元以上的,并处违法所得一倍以上五倍以下罚款;没有违法所得或者违法所得不足五万元的,单处或者并处一万元以上五万元以下罚款;导致发生生产安全事故给他人造成损害的,与承包方、承租方承担连带赔偿责任.第二十一条生产经营单位有下列行为之一的,责令限期改正;逾期未改正的,责令停止建设或者停产停业整顿,并可以按下列规定处以罚款:一安全设备的安装、使用、检测、改造和报废不符合国家标准或者行业标准的,处二万元以上三万元以下罚款;二未对安全设备进行经常性维护、保养和定期检测的,处二万元以下罚款;三特种设备以及危险物品的容器、运输工具未经取得专业资质的机构检测、检验合格,取得安全使用证或者安全标志,投入使用的,处四万元以上五万元以下罚款;四使用国家明令淘汰、禁止使用的危及生产安全的工艺、设备的,处三万元以上四万元以下罚款.第二十二条生产经营单位有下列行为之一的,责令限期改正,并按下列规定处以罚款;逾期未改正的,责令停止产生职业病危害的作业,或者提请有关人民政府按国务院规定的权限予以关闭:一擅自拆除或者停止运行职业卫生防护设备、应急救援设施、通信报警装置的,处五万元以上十万元以下罚款;二职业卫生防护设备、应急救援设施、通信报警装置处于不正常状态而不停止作业的,处十万元以上三十万元以下罚款;三使用国家明令禁止使用的可能产生职业病危害的设备或者材料的,处二十万元以上三十万元以下罚款.第二十三条生产经营单位未按规定为从业人员提供劳动防护用品的,按下列规定给予行政处罚:一未给从业人员提供劳动防护用品,或者提供不符合国家标准、行业标准的劳动防护用品,或者以货币及其他物品代替劳动防护用品的,责令限期改正;逾期未改正的,责令停止建设或者停产停业整顿,可以并处五万元以下罚款;二未给产生职业病危害岗位的作业人员提供职业病防护用品,或者提供不符合国家职业卫生标准和卫生要求的职业病防护用品的,给予警告,责令限期改正;逾期未改正的,处五万元以上二十万元以下罚款.情节严重的,责令停止产生职业病危害的作业,或者提请有关人民政府按照国务院规定的权限责令关闭.第二十四条生产经营单位在爆破、吊装等危险作业中有下列行为之一的,责令限期改正;逾期未改正的,责令停产停业整顿,并可以按下列规定处以罚款:一未安排专门管理人员在爆破、吊装等危险作业现场进行安全管理的,处五万元以上十万元以下罚款;二现场安全管理人员未坚守岗位、擅离职守的,处二万元以上五万元以下罚款.第二十五条生产经营单位主要负责人或者其他主管人员有下列行为之一的,给予警告,可以并处一万元以下罚款:一违章指挥作业人员或者强令作业人员违章、冒险作业的;二对工人屡次违章作业熟视无睹,不加制止的;三对重大事故预兆或者已发现的事故隐患不及时采取措施的.产生职业病危害的生产经营单位违章指挥劳动者进行没有职业病防护措施作业的,责令限期治理,并处五万元以上十五万元以下罚款;强令劳动者进行没有职业病防护措施作业的,责令限期改正,并处十五万元以上三十万元以下罚款.情节严重的,责令停止产生职业病危害的作业,或者提请有关人民政府按照国务院规定的权限责令关闭.第二十六条生产经营单位在有毒作业场所有下列行为之一的,给予警告,责令限期改正,并按下列规定处以罚款;逾期未改正的,提请有关人民政府按国务院规定的权限予以关闭:一未对职业卫生防护设备、应急救援设施、通信报警装置进行维护、检修和定期检测,导致上述设施处于不正常状态的,处五万元以上十万元以下罚款;二使用有毒物品作业场所未按规定设置警示标识和中文警示说明的,处十万元以上十五万元以下罚款;三高毒作业场所未按规定设置警示线的,处十五万元以上二十万元以下罚款.第二十七条生产经营单位未在有较大危险因素的生产经营场所和有关设施、设备上,或者施工现场的危险部位设置明显的安全警示标志的,责令限期改正;逾期未改正的,责令停止建设或者停产停业整顿,并可以处五万元以下罚款.第二十八条生产经营单位在重大危险源管理中有下列行为之一的,责令限期改正;逾期未改正的,责令停产停业整顿,并可以按下列规定处以罚款:一未制定重大危险源应急救援预案的,处二万元以上三万元以下罚款;二未对重大危险源登记建档的,处三万元以上五万元以下罚款;三未对重大危险源进行定期安全评估的,处五万元罚款;四未对重大危险源设施、设备进行监控的,处五万元以上十万元以下罚款.第二十九条生产经营单位违反安全生产国家标准、行业标准、操作规程要求的,责令限期改正;逾期未改正的,对其主要负责人处五千元以上一万元以下罚款,对生产经营单位按下列规定处以罚款:一未制定安全生产规章制度或者操作规程的,处二万元以上三万元以下罚款;二违反安全生产国家标准、行业标准、操作规程组织生产经营的,处三万元罚款.第三十条生产、经营、储存、使用危险物品的单位有下列行为之一的,责令限期改正;逾期未改正的,责令停产停业整顿,并可以按下列规定处以罚款:一未建立专门的安全管理制度的,处五万元以上十万元以下罚款;二未采取可靠的安全措施的,处二万元以上五万元以下罚款.第三十一条生产经营危险化学品的单位在转产、停产、停业或者解散时,处置危险化学品生产、储存设备、库存产品及生产原料不彻底,遗留安全隐患的,责令改正,处二万元以上五万元以下罚款;对危险化学品生产、储存设备、库存产品及生产原料不予处置的,责令改正,处五万元以上十万元以下罚款;导致生产安全事故的,处八万元以上十万元以下罚款.第三十二条承担安全评价、认证、检测、检验工作的机构有下列情形之一的,按下列规定给予行政处罚:一资质证书有效期满未办理延期手续,或者应当办理而未办理变更手续继续从事安全中介活动的,责令停止工作,限期补办延期或者变更手续,并处一万元以下罚款;逾期仍不补办延期或者变更手续,继续从事安全中介活动的,按本规定第八条规定处罚;二弄虚作假骗取安全评价资质证书,转让或者出借安全评价资质证书的,给予警告,并处一万元以下罚款;三转包安全评价项目,超出业务范围从事安全评价活动,评价内容与实际情况不符,或者泄露被评价单位的技术和商业秘密的,给予警告,并处三万元以下罚款.第三十三条公众聚集的经营场所,有下列行为之一的,责令限期改正;逾期未改正的,处违法所得一倍以上三倍以下罚款,但最高不超过三万元;没有违法所得的,处一万元以下罚款:一用电布设线路不符合安全标准的;二燃气设施设备不符合安全标准或者操作人员违反操作规程使用燃气的;三锁闭、堵塞、占用安全出口通道的;四出租柜台、摊点、景点等未与承租单位或者个人明确双方安全管理职责,或者对用电安全、消防安全等未尽统一协调管理职责的;五组织临时性大型商业活动或者其他公众聚集活动未制定专项应急预案的.第三十四条公众聚集的经营场所使用涉及生命安全及危险性较大的电梯、客运索道、大型游乐设施等特种设备有下列行为之一的,责令限期改正;逾期未改正的,处违法所得一倍以上三倍以下罚款,但最高不超过三万元;没有违法所得的,处一万元以下罚款:一无专职人员在现场疏导、管理或者现场管理人员擅离职守的;二未将危险情况下求救措施在醒目位置张贴公告或者采用其他方法告知顾客的;三发生危险情况不及时处理的.第三十五条生产经营单位有下列行为之一的,按下列规定给予行政处罚:一生产、经营、储存、使用危险物品的生产经营单位拒绝接受安全生产监督管理部门依法监管的,责令限期改正;逾期未改正的,责令停产停业整顿,可以并处二万元以上十万元以下罚款.其他生产经营单位拒绝、阻碍安全生产监督管理部门监督检查的,处一万元以下罚款;二阻碍、干涉事故调查,拒绝接受调查取证,拒绝提供有关情况和资料,拒不执行安全生产监督管理部门安全监察指令,或者对查封、扣押的设施、设备、器材擅自启封、使用的,给予警告,可以并处五千元以上一万元以下罚款;三提供虚假情况,伪造或者故意破坏事故现场,隐瞒事故隐患或者其他安全问题的,给予警告,可以并处五千元以下罚款.第三章适用与执行第三十六条生产经营单位接到限期整改通知后,应当在规定期限内完成整改.因客观原因在整改期限内无法按期完成的,应当在进行整改的同时,于整改期满前7日内书面提出延期申请,安全生产监督管理部门应当于3日内书面答复是否准予延期.整改期限涉及有关技术问题的,应当在征求有关专家意见后合理确定.第三十七条安全生产监督管理部门应当在整改期满7日内对整改情况进行复查,并根据复查情况作出处理决定.第三十八条对有根据认为不符合保障安全生产的国家标准或者行业标准的设施、设备、器材,安全生产监督管理部门应当予以查封或者扣押,并在15日内依法作出处理决定.实施查封、扣押,应当当场交付查封、扣押决定书和查封、扣押财物清单.在交通不便地区,或者不及时查封、扣押可能影响案件查处,或者存在安全隐患的,可以先行实施查封、扣押,并在48小时内补办查封、扣押决定书,送达当事人.第三十九条生产经营单位有下列违法行为的,应当从重处罚:一导致发生生产安全事故的;二可能危及公共安全的;三多次违法,屡纠屡犯的;四拒不整改或者整改不力的;五拒绝、阻碍对安全生产违法行为的行政处罚,或者对执行公务的安全生产行政执法人员进行辱骂、威胁和恐吓的;六对生产安全事故谎报、迟报或者隐瞒不报的;。
河北省人民政府令〔2018〕第2号)【2018-07-01实施】河北省安全生产风险管控与隐患治理规定第一章总则第一条为贯彻落实总体国家安全观和安全发展理念,健全公共安全体系,构建风险分级管控和隐患排查治理双重预防工作机制,落实生产经营单位安全生产主体责任,强化安全生产监督管理,预防和减少生产安全事故,根据《中华人民共和国安全生产法》《河北省安全生产条例》等有关法律、法规的规定,结合本省实际,制定本规定。
第二条本省行政区域内生产经营单位的安全生产风险因素辨识管控(以下简称风险管控)、生产安全事故隐患排查治理(以下简称隐患治理)及其监督管理,适用本规定。
第三条安全生产风险管控与隐患治理工作应当坚持关口前移、源头管控、预防为主、综合治理的原则。
第四条生产经营单位是风险管控与隐患治理的责任主体,应当健全全员安全生产责任制,明确本单位主要负责人、分管负责人、其他负责人、各部门、各岗位及从业人员的责任,并保障安全生产资金投入。
依法设置安全生产管理机构的生产经营单位应当设立安全总监(首席安全官),专职负责安全生产工作。
生产经营单位应当将风险管控与隐患治理教育培训纳入本单位安全生产教育培训计划,开展有针对性的教育和培训,确保从业人员知悉工作岗位和作业环境的风险因素、风险等级、防范措施、应急方法以及隐患排查治理的相关知识和技能。
生产经营单位应当按照可视、有痕、便捷、实用的原则,科学设计作业审批票(证)、生产作业现场点检表、告知卡(单)、工作流程图、公示牌(板)等各类安全生产管理工具,用于本单位各层级、各岗位的风险管控与隐患治理工作。
生产经营单位发包或者出租生产经营项目、场所、设备,应当在专门安全生产管理协议或者承包、租赁合同中,约定涉及风险管控与隐患治理的相关责任。
生产经营单位委托社会服务机构提供风险管控与隐患治理服务的,安全生产责任仍由本单位负责。
第五条县级以上人民政府应当加强对风险管控与隐患治理工作的领导,协调解决重大问题。
河北省2号令题库内容(主要负责人和安全管理人员)河北省风险管控与隐患治理复习题一、单选题1、根据《河北省安全生产风险管控与隐患治理规定》要求,企业定期评估分析和改进有关管理制度,并告知( C )。
A.安全管理人员B.社会公众C. 从业人员2、根据《河北省安全生产风险管控与隐患治理规定》要求,鼓励(A)参与“双控”工作。
A. 社会力量 B. 社会公众 C. 中介机构3、根据《河北省安全生产风险管控与隐患治理规定》要求,单位主要负责人应当每( C )至少组织检查一次双控方案落实情况。
A. 天B. 月C. 季度4、根据《河北省安全生产风险管控与隐患治理规定》要求,发生生产安全事故的应进行(A)排查。
A. 专项B. 全面C. 必要5、根据《河北省安全生产风险管控与隐患治理规定》要求,生产经营单位应当对生产工艺和生产技术开展(A)风险辨识。
A. 全面 B. 部分 C. 专门6、根据《河北省安全生产风险管控与隐患治理规定》,(A)是风险管控与隐患治理的责任主体。
A. 生产经营单位B. 政府C. 工会7、根据《河北省安全生产风险管控与隐患治理规定》,安全生产风险“双控”是指( C)。
A安全风险分级与管控B隐患排查与治理C安全风险管控和隐患排查治理8、《河北省安全生产风险管控与隐患治理规定》施行起三年内,生产经营单位应当每( A )年组织开展一次全面辨识。
A. 1 B. 2 C. 39、根据《河北省安全生产风险管控与隐患治理规定》,安全生产风险管控与隐患治理工作应当坚持关口前移、源头管控、(B)、综合治理的原则。
A. 安全第一B. 预防为主C. 以人为本10、根据《河北省安全生产风险管控与隐患治理规定》:生产经营单位(B)将风险管控与隐患治理教育培训纳入本单位安全生产教育培训计划。
A. 可以B. 应当C. 不必11、根据《河北省安全生产风险管控与隐患治理规定》,生产经营单位委托社会服务机构提供风险管控与隐患治理服务的,安全生产责任由(A)负责。
重大/较大安全风险专项管控方案为确保安全生产经营活动正常进行,根据河北省政府2号令相关要求,认真贯彻落实安全风险分级管控的要求,通过安全风险辨识评估,对我公司安全风险进行查找并制定措施。
为实现我公司辨识出的较大及以上安全风险的超前预控,规范安全风险,有效防范和遏制事故的发生,特制定重大/较大及以上安全风险专项管控方案。
一、目标任务以安全风险管控及隐患排查工作为抓手,落实安全生产主体责任,强化安全监督管理,进一步夯实安全生产基础,消除事故隐患,遏制防范重特大事故发生,构建安全生产监管长效机制,杜绝发生锅炉爆炸、容器爆炸、火灾、其他爆炸、淹溺、中毒和窒息等事故。
二、组织机构1、成立较大及以上安全风险管控领导小组组长:成员:2、风险管控领导小组职责(1)组长职责:1)总体管控公司重大/较大风险,确保公司不发生锅炉爆炸、容器爆炸、火灾、其他爆炸、淹溺、中毒和窒息等事故;2)负责对安全风险管控的整体决策,组织制定重大/较大风险点管控措施;3)定期、不定期(至少每季度一次)组织开展一次对重大/较大风险管控措施执行落实情况的专项检查;(2)组员职责:1)提出对重大/较大风险管控的合理化建议,以便持续改善安全生产经营环境;2)具体执行职责范围内的重大/较大风险针对性管控措施;3)对重大/较大风险的管控措施提出改善建议,供风险管控小组分析,确保重大/较大风险受控。
4)负责责任范围内重大/较大风险管控措施落实情况的日常检查。
三、资金保障建立安全生产投入保障制度,完善和改进安全生产条件,按规定提取安全生产费用,专项用于安全生产,并建立安全费用台账。
四、较大及以上安全风险及管控措施4.1重大风险“蒸汽锅炉”风险因素:2t/h蒸汽锅炉两台,天然气燃料,设计压力1.6MPa,B级锅炉;根据《河北省特种设备安全风险分级管控与印隐患排查治理指导手册》(试行)中附件4-1,直接判定为较大风险,燃气锅炉风险上调一级,定为红色重大风险。
公安部关于贯彻实施《安全技术防范产品管理办法》有关问题的补充通知正文:---------------------------------------------------------------------------------------------------------------------------------------------------- 公安部关于贯彻实施《安全技术防范产品管理办法》有关问题的补充通知(公科安[2001] 18号)各省、自治区、直辖市公安厅、局科技处(技防办):《安全技术防范产品管理办法》从2000年9月1日开始实施以来,各地都进行了宣传贯彻并严格按照《管理办法》认真执行,但也存在一些如产品范围界定不清、证书发放标准掌握不一等问题,现针对各地在执行过程中出现的问题,做如下补充说明:一、产品范围界定、划分问题:1、生产登记批准书的发放要严格限制在十类产品范围之内;2、第四类、第十类产品原则上是指系统产品。
除电子类密码锁、硬盘录像机外,其它单一产品(如IC 卡、指纹锁等)暂不发生产登记批准书;3、家用防盗报警器、电话报警器列入报警控制器类,参照报警控制器标准执行,由检测中心制定检测细则。
二、没有标准的产品如何掌握的问题:家用防盗报警器、电话报警器、电子密码锁、硬盘录像机、机动车报警联网系统五类产品列入发证范围,可持部属两个检测中心出具的型式检验报告或鉴定证明办理生产登记批准书,今后各地如认为有其它需要单列的产品,可报部技防办,由公安部审批并公布。
鉴定证明是指由公安部授权的检测机构出具的鉴定报告。
检测细则由部属两个检测中心针对不同产品,依据国家或行业相关标准以及企业标准分别制定。
三、同类型不同型号产品的检测问题:对在设计、结构、材料、关键元器件、主要性能指标等方面基本相同的系列产品,允许在一个检测报告中包合多种型号的产品,如何分类由检测中心根据送检产品的具体情况决定。
河北省应急管理厅、河北省生态环境厅关于协同做好安全生产和生态环境保护工作的通知文章属性•【制定机关】河北省应急管理厅,河北省生态环境厅•【公布日期】2019.12.20•【字号】冀应急〔2019〕43号•【施行日期】2019.12.20•【效力等级】地方规范性文件•【时效性】现行有效•【主题分类】自然生态保护正文河北省应急管理厅、河北省生态环境厅关于协同做好安全生产和生态环境保护工作的通知冀应急〔2019〕43号各市(含定州、辛集市)应急管理局、生态环境局,雄安新区安全监管局、生态环境局:近年来,我省安全生产形势总体平稳,生态环境质量持续改善,公众满意度不断提升。
为进一步作好安全生产和生态环境保护工作,依据《安全生产法》《环境保护法》等法律法规要求,增强工作协同性、科学性,各级应急管理和生态环境部门要抓紧建立协调联动工作机制。
现将有关要求通知如下,请各地结合工作实际,认真抓好落实。
一、提高政治站位,高度重视安全生产和生态环境保护工作党的十八大以来,以习近平同志为核心的党中央高度重视安全生产和生态环境保护工作。
习近平总书记站在党和国家事业发展、人民幸福安康的高度,就加强安全生产和生态环境保护工作作出了一系列重要论述和批示指示。
习近平总书记多次强调,要牢固树立以人民为中心的发展思想,始终把人民生命安全放在首位,发展绝不能以牺牲安全为代价,绝不能回到以牺牲环境换取发展的老路上去,坚持生态优先,绿色发展。
各级、各部门要提高政治站位,把安全生产和生态环境保护工作作为践行“四个意识”、落实“两个维护”的实际行动,切实维护好人民生命财产安全和生态环境安全,确保党中央和省委、省政府各项决策部署落到实处。
各地生态环境部门和应急管理部门要在落实好各自职责的基础上,深入分析研究两部门工作中存在的关联因素,加强信息沟通,坚持安全第一,在确保安全的前提下采取积极有效的对策措施,做好安全生产与生态环境保护工作中各类生产安全事故的预防和处置工作。
河北省住房和城乡建设厅关于发布《建筑施工安全风险辨识与管控技术标准》的公告
文章属性
•【制定机关】河北省住房和城乡建设厅
•【公布日期】2018.08.21
•【字号】2018年第40号
•【施行日期】2018.11.01
•【效力等级】地方规范性文件
•【时效性】现行有效
•【主题分类】标准定额
正文
河北省住房和城乡建设厅
关于发布《建筑施工安全风险辨识与管控技术标准》的公告
2018年第40号
《建筑施工安全风险辨识与管控技术标准》(编号为DB13(J)/T268-2018)已经本机关审查并批准为河北省工程建设标准,现予发布,自2018年11月1日起实施。
河北省住房和城乡建设厅
2018年8月21日。
《河北省安全生产风险管控与隐患治理规定》测试题单位名称:姓名:得分:一、填空题(共10题,每小题2分)1、安全生产风险管控与隐患治理工作应当坚持关口前移、源头管控、、的原则。
2、是风险管控与隐患治理的责任主体,应当健全全员安全生产责任制,明确本单位主要负责人、分管负责人、其他负责人、各部门、各岗位及从业人员的责任,并保障。
3、风险因素辨识分为辨识和辨识。
4、生产经营单位应当根据生产工艺和生产技术,综合考虑职业病危害风险和生产安全事故风险,将辨识出的风险确定为重大、较大、一般和低四个等级,分别以、、、四种颜色标注。
5、生产经营单位主要负责人应当每季度至少组织检查一次风险管控措施和管控方案的。
6、事故隐患排查包括排查和排查。
7、生产经营单位组织开展安全生产检查,应当对照,检查风险部位、风险管控措施或者管控方案的落实情况。
8、生产经营单位应当按照各自行业的重大事故隐患判定标准,将隐患等级确定为隐患和隐患。
9、重大隐患整改方案实施前应当由生产经营单位主要负责人组织相关负责人、、和具体负责整改人员进行论证,必要时可以聘请参加。
10、生产经营单位主要负责人未按规定检查风险管控措施和管控方案落实情况、组织并参加事故隐患排查的,处万元以上万元以下的罚款。
二、判断改正题(共10题,每小题2分)1、《河北省安全生产风险管控与隐患治理规定》已经2018年5月7日省政府第12次常务会议通过,自2018年7月1日起施行。
()2、构建风险分级管控和隐患排查治理双重预防工作机制简称“双控”。
()3、依法设置安全生产管理机构的生产经营单位应当设立安全总监(首席安全官),专职负责安全生产工作。
()4、生产经营单位发包或者出租生产经营项目、场所、设备,应当在专门安全生产管理协议或者承包、租赁合同中,可以免除自己涉及风险管控与隐患治理的相关责任。
()5、在生产经营环节或者生产经营要素发生重大变化,高危作业实施前,新技术、新材料试验或者推广应用前以及发生生产安全事故后应当及时开展专项辨识,并根据辨识情况及时调整风险管控信息台账(清单)。
河北省建设厅对《河北省安全技术防范管理办法》的修改意
见
【法规类别】机关工作综合规定
【发文字号】冀建法函[2002]185号
【发布部门】河北省建设厅
【发布日期】2002.10.16
【实施日期】2002.10.16
【时效性】现行有效
【效力级别】地方规范性文件
河北省建设厅对《河北省安全
技术防范管理办法》的修改意见
(冀建法函[2002]185号2002年10月16日)
省政府法制办:
我厅认真研究了《河北省安全技术防范管理办法》,提出如下修改意见:
一、按照《中华人民共和国建筑法》、《建设工程质量管理条》、《建设工程勘察设计管理条例》和《河北省建设工程勘察设计管理条例》等法律、法规的规定,建设工程设计、施工单位的资质管理和建设工程施工图审查,由建设行政主管部门负责。
《建筑法》第六条规定:“国务院建设行政主管对全国的建筑活动实施统一监督管理。
”第十三条规定:“从事建筑活动的建筑施工企业、勘察单位、设计单位和工
程监理单位,……,经资质审查合格,取得相应等级的资质证书后。
河北省公共安全技术防范管理规定
河北省人民政府令
〔2004〕第2号
《河北省公共安全技术防范管理规定》已经2004年2月3日省政府第20次常务会议通过,现予公布,自2004年4月1日起施行。
省长季允石
二○○四年二月十二日
河北省公共安全技术防范管理规定
第一条为加强公共安全技术防范管理,保障国家、集体财产和公民生命、财产安全,维护社会稳定,制定本规定。
第二条在本省行政区域内从事公共安全技术防范,以下简称安全技术防范产品生产、销售和安全技术防范系统设计、安装、维修和使用,以及对上述活动的管理)适用本规定。
法律、法规另有规定的,从其规定。
第三条本规定所称安全技术防范,是指运用科学技术手段,预防、发现、制止违法犯罪行为和重大治安事件,提高反恐怖科学技术水平,维护公共安全的活动。
本规定所称安全技术防范产品,是指具有防入侵、防抢劫、防盗窃、防破坏、防爆炸等功能的专用产品。
本规定所称安全技术防范系统,是指综合运用安全技术防范
产品及其他相关产品组成的防范体系。
第四条各级人民政府应当加强对安全技术防范工作的领导,将其纳入社会治安综合治理工作目标,协调、督促有关部门做好管理工作。
第五条县、市、区以上公安机关负责本行政区域内的安全技术防范工作。
建设、质量技术监督、工商行政管理等部门按照各自职责,做好相关工作。
第六条县、市、区,以上公安机关负责规划、指导本辖区内报警网络系统的建设)逐步建立以报警中心为主的社会联动信息网络系统)形成跨地区、跨部门的多级报警网络、紧急救助信息网络和指挥协调服务网络。
第七条下列场所、部位必须采取安全技术防范措施(一)武器、弹药的存放场所(二)易燃、易爆、剧毒、放射性物品、易制毒化学品、管制药品、致病毒菌等危险品的集中存放场所(三)涉及国家秘密的档案、资料的存放场所(四)金库,运钞车,金融机构的营业场所(五)金、银等贵重金属或者珠宝的经营场所及集中存放场所(六)博物馆等集中陈列、存放重要文物、资料和贵重物品的场所(七)国家战略物资储备库)国防尖端产品的生产场所和储备库(八)电力、电信、供水、供电、广播电视等部门的要害部位(九)机场、车站、客运码头等其他需要进行安全检查的场所(十)国家和省人民政府确定的场所、部位。
第八条列入国家《安全技术防范产品目录》的专用产品,
按照国家规定分别实行工业产品生产许可证、安全认证制度,未纳入工业产品生产许可证或者安全认证制度的安全技术防范产品)实行生产登记制度。
第九条安全技术防范产品应当符合国家标准、行业标准或者地方标准,无上述标准的,生产企业应当制定企业标准)并向省质量技术监督部门和省公安机关备案。
第十条省内的单位在第七条规定的场所、部位从事安全技术防范系统设计、安装、维修业务的)应当具备下列条件)并向省公安机关提出申请(一)已取得营业执照(二)有完善的、向用户公开承诺的安全技术防范系统质量保证制度(三)有必要的检测、调试设备(四)有五名以上具备相关专业知识)并熟练掌握安全技术防范产品标准、系统标准和设计规范的人员(五)从业人员中无身份不明或者受过刑事处罚的人员。
省公安机关应当自收到申请之日起7日内进行审核)符合条件的予以批准)不符合条件的)以书面形式说明理由。
省外的单位在本省行政区域内从事安全技术防范系统设计、安装、维修业务的)应当持有所在地省、自治区、直辖市公安机关出具的批准证明。
第十一条采取安全技术防范措施的单位)应当查看安全技术防范系统设计、安装、维修单位持有的由省、自治区、直辖市公安机关出具的批准证明,不得由无批准证明的单位设计、安装或者维修安全技术防范系统。
第十二条采取安全技术防范措施的单位)应将安全技术防范系统设计方案及有关资料报县)市、区)以上公安机关审核)需要变更设计的)应当经原审核的公安机关同意。
公安机关应当组织专家对安全技术防范系统设计方案进行论证,并自收到设计方案及有关资料之日起15日内审定。
第十三条需要安装安全技术防范系统的新建、改建、扩建的建筑工程)应将安全技术防范系统的建设纳入建筑工程规划,并与建筑工程同时设计、同时施工、同时投入使用。
第十四条安全技术防范系统使用前,应当由县,市、区)以上公安机关组织验收。
未经验收或者验收不合格的)不得投入使用。
公安机关应当自收到验收申请之日起10日内验收完毕。
公安机关验收不得收费。
第十五条涉及国家秘密和国家安全的安全技术防范系统的设计、安装、维修,应当由符合国家规定的企业承担。
第十六条安全技术防范系统的使用单位,应当接受公安机关的指导和监督,建立各项规章制度)加强安全技术防范系统的日常维护,保障其正常运行。
第十七条任何单位和个人不得利用安全技术防范产品和安全技术防范系统侵犯他人的合法权益。
第十八条公安机关和安全技术防范产品的生产、销售、使用单位,安全技术防范系统的设计、安装、维修、使用单位)应当
遵守国家有关保密规定)制定严格的保密制度,妥善保管有关资料。
第十九条公安机关应当对采取安全技术防范措施的单位进行不定期检查,对安全技术防范工作中存在的问题)提出整改意见,责令其制定整改措施,并监督整改措施的落实。
公安机关在进行检查时,不得妨碍被检查单位正常的生产经营活动。
第二十条公安机关及其工作人员不得向安装、使用安全技术防范产品或者安全技术防范系统的单位指定或者推荐安全技术防范产品的品牌、销售单位或者设计、安装、维修单位。
第二十一条违反本规定第七条、第十四条第一款规定的,由县,市、区,以上公安机关责令限期改正,逾期未改正的)处以五百元以上一千元以下罚款,并对直接负责的主管人员和有关责任人员处以二百元以上五百元以下罚款。
第二十二条未经批准擅自从事安全技术防范系统设计、安装、维修业务的单位,由县,市、区,以上公安机关处以二千元以上一万元以下罚款)有违法所得的)处以违法所得一倍以上三倍以下罚款)但最高不得超过三万元。
第二十三条采取安全技术防范措施的单位)允许无批准证明的单位从事安全技术防范系统设计、安装、维修业务的)由县)市、区)以上公安机关处以一千元以下罚款。
第二十四条公安机关及其工作人员有下列行为之一的)对
主管人员和有关责任人员给予行政处分)构成犯罪的)依法追究刑事责任
(一)违反规定条件和时限批准安全技术防范系统安装、设计、维修单位的
(二)违反规定条件和时限审核设计方案及有关资料的
(三)违反规定条件和时限验收的
(四)指定或者推荐安全技术防范产品品牌、销售单位或者安全技术防范系统设计、安装、维修单位的
(五)其他玩忽职守、滥用职权、徇私舞弊的行为。
第二十五条本规定自2004年4月1日起施行。