考 核 复 议 申 请 书
- 格式:wps
- 大小:18.00 KB
- 文档页数:2
艺术类成绩复核申请表怎么写?1、艺术类成绩复核申请表怎么写?当然是写出申请成绩复核的主要原因,也就是你是因为什么原因要申请成绩复核的。
2、高考艺术类统考成绩复核一般有两种方式,各省根据具体情况会选择一种方式:第一种是网上申请复核,考生需要登录当地官方招考网站填写科目复核申请,填写好后提交申请,显示成功后说明申请完毕。
一般在提交网上申请后的一周就可以查询复核结果。
第二种是纸质申请复核,考生需要提出书面申请,填写相应的申请单,注明姓名、考生号、复核科目及理由等事项,经学校或单位同意并签字盖章后交送到规定的招考机构。
如何申请成绩复查考生如果觉得自己的预估分和实际分差距很大,可以申请复查成绩。
明天起考生可以到学校领取成绩单,如果想复查成绩,可以在学校登记。
社会考生可以凭准考证和高考通知单在规定的时间内向所在的区(县)招办一次性提出申请,经审查通过后,考生填写《复查高考卷面分数申请表》。
市教育考试院接收(县、区)招办汇总后的考生准考证号以及复查科目的信息,并打印出核对单;工作人员两人一组在计算机上进行对比检查;检查结果当天反馈给(区、县)招生办,第二日由(区、县)招办通知考生。
其中北京不收取费用。
复查卷面分包括复查试卷漏评、成绩漏登、统分误差三类情况,阅卷教师掌握评分标准的执行情况不属于复查范围。
在考生提出申请后,市教育考试院分学科打印核对单。
在复查办公室,工作人员两人一组,一人通过扫描计算机上的试卷报出考生该门学科的每题得分,另一人持单核对,如果同事报出来的得分与核对单上的情况一致,就在该题下方打一个红钩,证明无误。
他们先核对经扫描是试卷与申请复查考生姓名、考号是否一致;然后核查试卷图像是否清晰;第三步就是核查试题是否经过至少两名阅卷老师的评分;第四步核查阅卷教师的给分与核对单上的是否一致;最后如果有试卷被判零分,工作人员就要核查试卷,看看是否漏评和漏登,如果没有错误,就算完成一科分数复查。
现场还有两名公证人员全程监督复查过程。
复议申请书范本(第一篇)此文档协议是通用版本,可以直接使用,符号*表示空白。
申请人:姓名*****性别****年龄*****职业*******住址:*************(法人或者其他组织名称*******住宅*******法定代表人或者主要负责人姓名******职务*******)法定(托付)代理人:姓名*****单位******住址*****联系方式:***********被申请人:名称*******地址**********申请人不服被申请人(详细行政行为)现申请行政复议。
行政复议恳求:************事实和理由:*************此致(行政复议机关全称)申请人:******(签名或盖章)****年**月**日复议申请书范本(第二篇)【合同摘要】合同标题:复议申请书范本【中文合同范文】尊敬的XXX:感谢您对我所提交材料的审查,我谨以此复议申请书向贵方提出复议申请。
本申请旨在请求认真重新审查我所提交的材料,并希望能够得到贵方的公正裁定。
一、申请理由自我所提供的材料进行评估并未得到贵方的预期结果,对此我予以异议。
我相信我的材料充分符合贵方要求,并且具备足够的有效证据予以支持。
我请求贵方重新审查我的申请材料,并据此作出公正的决定。
二、申请内容我谨向贵方提出以下具体要求:1. 重新评估我所提交的材料,请贵方认真、全面地审查材料,并给予合理的认可和处理。
2. 根据我的材料重新考量,公正地决定我所申请的XXX 事项。
三、申请提交方式请您回复此复议申请书以确认是否接受我所提出的复议请求,并告知我所需补充或修改的材料。
我将在接到贵方通知后的规定时间内提交相关材料。
我对贵方给予的重视致以衷心的感谢。
请您尽快处理本复议申请,并于接受申请后向我通知有关结果和进展。
祝顺利!此致,XXX【排版注意事项】- 使用标准的正式文书格式,包括日期、申请人姓名、申请内容等。
- 标题“复议申请书范本”需居中、加粗,并使用合适的字体。
成绩复核申请书在经济飞速发展、人们往来越来越密切的今天,申请书与我们的关系越来越密切,写作层面上,申请书下级向上级的行文方式。
一起来参考申请书是怎么写的吧,以下是小编帮大家整理的成绩复核申请书,希望对大家有所帮助。
成绩复核申请书篇1申请人:身份证号:地址:电话:复核请求:1、恳请贵部核查卷一、卷二、卷三答题纸是否属于申请人,成绩合成、录入是否准确,复核此三卷应得分。
2、恳请贵部核查券四成绩录入、合成是否准确;复核卷四应得分。
3、恳请贵部予以书面通知复核结果。
事实与理由:申请人系杭州区考生。
于20XX年9月11日,12日在杭州市开元商贸职业学校长德校区参加贵办组织的20XX年国家司法考试,准考证号码为:XXXXXXXXXXX,申请人现查询得分卷一至卷四依次为XX、XX、XX、XX,总分计XXX,此为申请人第二次参加司法考试,距司法部部商最高院、最高检后所公布的答案的估分与实际成绩相差巨大。
申请人对卷四科目考试成绩有疑义,主要理由是:卷四系人工阅券,成绩合成、录入等均由人工完成,工作量大,难免偏差。
申请人对卷一、卷二、卷三科目考试成绩亦存有疑义,主要理由是前三券虽系机器阅读,但在系统录入、核校等方面仍由人工辅助完成,工作量大,难免偏差。
且就前三卷微机读卡阅卷,鉴于技术本身即利用红外线感应炭(石墨)技术存在各种误读的可能,申请人亦存有疑义。
申请人考试时被要求使用2B铅笔进行填涂,并被“电脑读卡设备”进行“阅卷”。
读卡设备“读卷”时通过炭对红外线的敏感反应两项指标:指标一,铅笔中炭(石墨)的浓度;指标二,被涂黑区域的面积的大小。
正是根据这两项指标对申请人的答题做出判断。
但正是这种看似快速的阅卷方式却存在明显误判的可能,原因主要有以下四点:1、申请人考试时被要求使用2B铅笔,但却未被提供2B铅笔,尽管被收取220元考试费,而一支2B铅笔的市场价只有2元左右,因此申请人只能去市场另行购买并使用,但市场上的2B铅笔却充斥大量假货或不合格商品(详见附件证据,新闻报道等),部分铅笔中碳浓度不达标,达不到“电脑读卡设备”“阅卷”要求。
行政复议申请书模版尊敬的行政复议机构:本人(姓名),身份证号码为(身份证号码),现住址为(住址),特此向贵机构提出行政复议申请,请求贵机构依法进行复议。
一、行政行为的主体和内容本人对(行政行为名称)一事不服,该行政行为主体为(主体名称),行政行为的内容如下:(详细描述行政行为的事实情况、发生的时间和地点等)就上述行政行为,本人提出以下复议请求:二、复议请求的理由1. 法律依据针对行政行为主体在执行行政行为时是否符合相关法律法规的规定,本人认为(列举相关法律法规条款)。
2. 行政行为的事实和证据(陈述相关事实和提供证据,包括但不限于书面材料、证明文件、现场照片等)3. 行政行为的合法性、合理性和公正性(对行政行为的合法性、合理性和公正性提出质疑,说明为何认为行政行为存在不合法、不合理或不公正的情况)三、复议请求的依据根据《行政复议法》第(条款)规定,本人对上述行政行为提出复议请求,请求贵机构予以复议,并依法纠正上述行政行为。
四、申请人的声明和授权(本人声明无其他申请被受理的行政复议机构,如有,需说明并提供相关材料)。
本人授权(代理人姓名和身份证号码)代为申请和处理本次行政复议事宜,特此声明并提供相关授权材料。
五、附属材料1. 身份证明材料复印件(正反面)2. 相关证明材料复印件(如有)6. 代理授权委托书(如有)以上内容是本人对上述行政行为的复议申请,请贵机构根据法律法规的规定,依法进行复议,并对相关行政行为进行合法性、合理性和公正性的审查和判断。
本人将积极配合复议程序,提供必要的证据和材料。
特此申请。
申请人:(申请人姓名)联系电话:(联系电话)申请日期:(申请日期)行政复议申请书模版(二)尊敬的行政复议机关:我,(申请人姓名),系中国国籍,现居住于(申请人居住地),特此向贵机关提出行政复议申请,请求对(被复议行政行为、决定或处罚)予以复议和改正,详细情况如下:一、复议的事实和理由(1)被复议行政行为的具体内容:(2)复议的事实和理由:1. 事实一(阐述事实):对被复议行政行为中的某一事实进行具体描述。
复议申请书尊敬的XXX办公室:我是XXX,身份证号码XXXXXX,因为某项行政决定不服,特向贵办公室提出复议申请,并陈述如下理由:一、事实及理由我认为该项行政决定对我的权益造成了损害,具体表现如下:首先,该行政决定对相关法律法规的解释存在错误。
根据《XXX法》第X条的规定,我享有XX权利,但该项决定却将此权利限制得过于严格,不符合法律的原意。
我希望贵办公室可以重新审查相关法律法规,并纠正此错误。
其次,该行政决定在程序上存在违法行为。
根据《行政程序法》第X条的规定,作出行政决定应当听取当事人的意见,但在该项决定中,贵办公室未充分听取我的陈述和申辩意见。
我认为这是违法行为,并希望贵办公室能对此进行重新审查和处理。
再次,该行政决定在事实认定上存在错误。
根据我掌握的相关证据,该行政决定的事实认定有误,与实际情况不符。
因此,我要求贵办公室能够重新对事实进行认定,并在此基础上做出合理、公正的决定。
最后,该行政决定的执行可能会对我造成严重的损失。
我在此呼吁贵办公室能够充分考虑我的利益,在决定是否执行前进行深入的调查和评估,并给予我一个公正的解释和处理结果。
二、证据材料我将在附件中附上我认为可以证明我的上述理由的证据材料,希望贵办公室能够认真审查。
三、复议请求基于上述理由,我特此请求贵办公室能够重新审查并决定该项行政决定。
希望贵办公室能够在法律法规的范围内,充分考虑我的权益和合理需求,并作出符合法律原意的决定。
四、联系方式我将在以下提供我的联系方式,以便贵办公室与我取得联系,并进行进一步的沟通和处理。
姓名:身份证号码:联系电话:地址:请贵办公室尽快受理我的复议申请,并在法定期限内做出决定。
谢谢!XXX日期:。
尊敬的考试院领导:您好!我是一名参加今年高考的学生,考号为【考号】,报考了【报考院校】。
在此,我向您提出成绩复核的申请。
首先,我要感谢高考工作人员的辛勤付出,使得我们能够顺利完成这场人生重要的考试。
然而,在查询到自己的成绩后,我感到十分惊讶和困惑,因为成绩与我平时的模拟考试成绩和自我评估相去甚远。
我不敢相信这是我的真实成绩,所以我决定向您提出成绩复核的申请,希望能够在您的帮助下找到问题的所在,得到一个公平、公正、客观的成绩。
我深知成绩复核的过程需要严谨、细致的工作,因此我在此提供以下信息,以便您更好地了解我的情况:1. 在高考前,我参加了多次模拟考试,成绩都在【成绩范围】之间,且排名在班级【排名范围】之内。
此外,我在高中三年的学习中,一直保持认真的学习态度,努力学习各门功课,特别是【科目名称】,这是我未来规划中最为重视的学科。
2. 在高考期间,我遵守了考试纪律,认真审题,尽力完成每一道题目。
考试结束后,我也对自己的答案进行了复盘,认为自己在【科目名称】的考试中,应该能够得到【预估分数】的成绩。
3. 然而,在查询到的高考成绩中,我在【科目名称】的得分却远远低于我的预期,这与我之前的模拟考试和自我评估相差太大。
我对此感到非常困惑,不明白为什么会出现这样的情况。
基于以上情况,我恳请您能够对我的高考成绩进行复核,找出可能存在的误差,给予我一个公平、公正、客观的成绩。
我相信,您和您的团队一定会以严谨的态度对待我的申请,为我提供一个准确的答案。
如果需要我提供更多的信息或材料,请随时告诉我,我会积极配合您的调查。
在此,我再次向您表示感谢,期待您的回复。
此致敬礼!【姓名】【联系方式】【日期】。
复核申请书(10篇)复核申请书篇一申请人:申请事项:请求对号交通事故认定书做出复核,并对该事故书中形成的原因及当事人责任作出同等责任的认定。
申请人在提出本复核之前已认识到交通事故给对方当事人及家属和本人带来的严重伤害,对受害人的家属在事故认定书做出之前,按照城镇户籍标准给予了充分的赔偿,包括精神损害在内的赔偿共计万元人民币;申请人也深刻认识到离开事故现场,未及时向公安机关报案的错误性。
现本着实事求是的态度提出请求和理由:一、对方当事人的过错认定不全面,导致未充分减轻申请人的责任,其原因是未充分遵照《道路交通安全法》中的路权原则。
《道路交通安全法实施条例》第42条第4款规定,发生交通事故后当事人逃逸的,逃逸的当事人承担全部责任。
但是,有证据证明对方当事人也有过错的,可以减轻责任。
当事人故意破坏、伪造现场、毁灭证据的,承担全部责任。
号交通事故认定书(以下简称认定书)中对基本事实的描述是,“受害人在机动车道内玩耍……”,而在交通事故形成原因及当事人责任中的陈述是:“受害人在机动车道上通行,未有监护人带领,违反了《道路交通安全法》第64条第1款之规定”而依照我国《道路交通安全法》及《实施条例》等相关规定,受害人在机动车道路内玩耍和通行分别是两种不同性质的违法行为,《道路交通安全法实施条例》第74条规定,行人不得有下列行为:……在车行道内坐、卧、停留、嬉闹,《道路交通安全法》第61条规定,行人应当在人行道内行走,第64条第1款规定,学前儿童以及不能辩认、不能控制自己行为的精神病患者、智力障碍者,在道路上通行,应当由其监护人、监护人委托的人或者对其负有管理、保护责任的人带领。
认定书仅认定了受害人(患有脑瘫后遗症)违反了《道路交通安全法》第64条第1款之规定,似乎只有受害人的监护人是有过错的,而忽视和遗漏了受害人行为的种种违法性和由此产生的事故中过错。
因此,申请人认为对方当事人作为事故当事人一方的行为,在发生交通事故起主要作用以及受害人的过错严重程度认定不全面,并且未区分一般过错与严重过错之间的基本界限是导致未充分减轻申请人的责任对主要原因,也是该认定书对责任划分不当的主要原因。
复议申请书(15篇)复议申请书(15篇)在这个高速发展的时代,申请书在生活中的使用越来越广泛,通过申请书,我们可以提出自己的请求。
那么相关的申请书到底怎么写呢?以下是小编精心整理的复议申请书,仅供参考,希望能够帮助到大家。
复议申请书1申请人:XXX 性别:女年龄:岁单位:职业:住址:XXXXX市XXX区XXX小区 120 幢 35号被申请人:XXXXX市劳动和社会保障局地址:XXXXX 市 XXX 路 X 号法定代表人:XXX 职务:申请人因不服被申请人XXX年X月XX日作出的《工伤认定结论通知书》(20xxX劳工伤认326号)具体行政行为,向XXXXX市**提出复议申请,要求撤销该具体行政行为。
事实及理由:我丈夫王XX系XXXXX市XX公司职工,X年X月被借调至XXXXX 市XXX区XXXX单位,从事xx岗位工作。
20xx年3月13日上午10时30分许,在XXXX单位办公室突发病,同事当即拨打120急求电话,XXXXX市人民医院现场抢救,并以“呼吸心跳骤停”收住院,住院后诊断为:多发脑干出血、蛛网膜下腔出血;深度昏迷,提示脑死亡。
在抢救治疗过程中,XXXX单位、XX公司领导十分关心,聘请专家,医院也是本着人道主义精神积极采取措施救,最终王XX于20xx 年3月19日呼吸心跳停止,3月28日医院出具死亡医学证明书,死亡原因系:多发脑干大量出血。
XX公司于20xx年3月30日向XXXXX市劳动和社会保障局提出工伤申请,劳动和社会保障局核实,认为王XX在工作中突发疾病,经抢救155小时后死亡的情形,不属于视同认定工伤范围。
我认为XXXXX市劳动和社会保障局作出的结论不正确。
理由:一是王XX系在XXXX单位工作岗位发病,属于工作时间工作岗位上突发疾病,有4名同事证人证言为证;二、王XX突发疾病没有当场死亡,但病情严重,呼吸心跳骤停,送往医院后,经医院评定,达深度昏迷7分,诊断为脑死亡。
后经医院的积极救治,延迟了呼吸心跳停止的时间,有医院的诊断证明书及抢救经过为证。
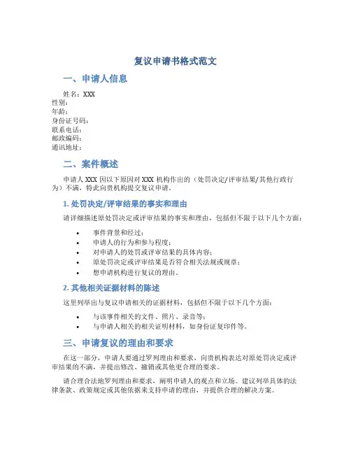
复议申请书格式范文一、申请人信息姓名:XXX性别:年龄:身份证号码:联系电话:邮政编码:通讯地址:二、案件概述申请人XXX因以下原因对XXX机构作出的(处罚决定/评审结果/其他行政行为)不满,特此向贵机构提交复议申请。
1. 处罚决定/评审结果的事实和理由请详细描述原处罚决定或评审结果的事实和理由,包括但不限于以下几个方面:•事件背景和经过;•申请人的行为和参与程度;•对申请人的处罚或评审结果的具体内容;•原处罚决定或评审结果是否符合相关法规或规章;•想申请机构进行复议的理由。
2. 其他相关证据材料的陈述这里列举出与复议申请相关的证据材料,包括但不限于以下几个方面:•与该事件相关的文件、照片、录音等;•与申请人相关的相关证明材料,如身份证复印件等。
三、申请复议的理由和要求在这一部分,申请人要通过罗列理由和要求,向贵机构表达对原处罚决定或评审结果的不满,并提出修改、撤销或其他更合理的要求。
请合理合法地罗列理由和要求,阐明申请人的观点和立场。
建议列举具体的法律条款、政策规定或其他依据来支持申请的理由,并提供合理的解决方案。
四、其他事项的陈述在这一部分,申请人可以对相关事项进行陈述,包括但不限于以下几个方面:•申请人希望主权机构进行的调查或核实;•对申请过程中特别需要注意的事项;•其他要求或建议。
五、申请人声明与签署在这一部分,申请人需对上述所述内容进行签署,并注明提交的文件数量和材料清单。
申请人声明:本人特此声明,所提供的信息和材料均属实,如有虚假陈述,本人愿意承担相应法律责任。
申请人签名:日期:六、附件清单在这一部分,列出提交的附件清单,并进行编号。
附件1:xxx附件2:xxx以上为本人提交的复议申请书,请贵机构尽快受理并进行复议。
谢谢!注意:本文档为格式范文,仅供参考使用。
在填写申请书时,请根据具体情况进行修改和完善。
复核申请书精选10篇复核申请书篇一申请人:委托代理人:被申请人:第三人:委托代理人:申请人不服被申请人的(具体行政行为),于年月日提起行政复议申请,本机关依法已予受理。
申请人请求:申请人称:被申请人称:经查。
本机关认为:(具体行政行为认定事实是否清楚,证据是否确凿,适用法律依据是否正确,程序是否合法,内容是否适当)。
根据《中华人民共和国行政复议法》第二十八条规定,本机关决定如下:(符合行政诉讼受案范围的,写明:对本决定不服,可以自接到本决定之日起15日内向人民法院提起行政诉讼。
)(法律规定行政复议决定为最终裁决的,写明:本决定为最终裁决,申请人、被申请人或者第三人应于xx年xx月xx日前履行。
)xxx20xx年x月x日复核申请书篇二xx车辆管理所:我叫刘安荣,身份证号码:是四川省亚成驾校的一名学员,于20xx年2月11日和20xx 年2月18日分别参加了两次场地技能考试,均没有通过。
第一次考试的项目为坡道起步、侧方停车、绕圆饼三项,其中侧方停车时车身出线,压了两个圆饼而没有通过;第二次为补考侧方停车和绕圆饼,其中侧方停车没有问题,但又轧两个圆饼而仍然没有通过考试。
对于第一次考试没有通过,我没有理由,因为侧方位停车本是没有悬念的,只是看错了杆,是本人疏忽大意而致,轧了两个圆饼是因技术不佳造成的。
对于第二次考试没有通过,我提出一点意见:1、公安机关对驾驶证申请人提供考核是依法行使行政权,赋予申请人驾驶资格的行政行为,应当遵循行政行为的一般原则。
据我所知,在最近较长一段时间里,场地考试均没有进行圆饼、单边桥这两项考试,至少2月4日和2月18日的这两次场地考试没有进行圆饼、单边桥的抽考。
为什么2月11日这天突然要进行圆饼的考试呢?并且是当天进了考场才知道要抽考的。
这样有违行政行为公平原则!2、对于第二次考试轧两个圆饼,我也有意见:根据《科目二、科目三考试评判标准》“(八)通过连续障碍1、不按规定路线行驶的,不合格;2、车轮驶出边缘线,不合格;3、车轮轧路边缘线,每次扣20分;4、轧一个圆饼,扣20分;5、碰、擦一个圆饼,扣10分。
尊敬的[复核机关名称]:您好!我是[申请人姓名],我因[申请事项],于[申请日期]向贵机关提交了[申请文件名称]。
然而,我于[答复日期]收到了贵机关的[答复文件名称],对于其中所涉及的[具体事项]持有异议,因此特此向贵机关申请复核。
一、申请事项及答复情况概述1. 申请事项:我于[申请日期]向贵机关提交了[申请文件名称],申请[申请事项]。
2. 答复情况:我于[答复日期]收到了贵机关的[答复文件名称],其中对[具体事项]作出了[答复内容]的决定。
二、申请复核的理由1. 事实依据:在申请事项中,我提供了[事实依据1]、[事实依据2]等,这些事实依据充分证明了我申请的合理性和必要性。
然而,在贵机关的答复中,对我的事实依据未给予充分重视,导致答复内容与实际情况不符。
2. 法律依据:在申请事项中,我依据[法律依据1]、[法律依据2]等规定,认为我申请的事项符合法律规定。
然而,贵机关在答复中未能提供充分的法律法规依据,证明其决定的有效性。
3. 程序公正:在处理我的申请过程中,贵机关未能按照法定程序进行,如未能在规定时间内作出答复,未能充分听取我的意见等,违反了程序公正的原则。
4. 权益保障:贵机关的答复内容可能对我的合法权益造成不利影响,如导致我[具体损失或影响]。
因此,为保障我的合法权益,特申请贵机关进行复核。
三、申请复核的要求1. 重新审查我的申请事项,依据事实和法律,作出公正、合法的决定。
2. 对我提出的异议,给予充分重视,充分听取我的意见,确保程序公正。
3. 保障我的合法权益,对可能造成的不利影响,采取相应的补救措施。
4. 及时作出复核决定,并在规定时间内告知我复核结果。
四、申请复核的依据1. 《中华人民共和国行政诉讼法》第二十四条:“公民、法人或者其他组织认为行政机关的具体行政行为侵犯其合法权益,可以向行政机关申请复核。
”2. 《中华人民共和国行政复议法》第九条:“公民、法人或者其他组织认为具体行政行为侵犯其合法权益,可以向作出该具体行政行为的行政机关申请复议。
尊敬的教育考试院:您好!我是参加2023年上半年中小学教师资格考试的考生,笔试成绩公布后,我对自己在XX科目中的考试成绩存在异议,因此特此向贵院提出成绩复核申请。
一、考试成绩情况我在2023年4月13日查询到的笔试成绩中,XX科目的成绩为65分。
在考试过程中,我认真作答,遵守考试纪律,对自己的答题情况有一定的把握。
然而,成绩公布后,我感到非常困惑,成绩与我预期的相去甚远。
因此,我希望通过成绩复核,对自己的考试成绩进行核实。
二、成绩复核理由1. 考试成绩与个人实力不符:我在备考过程中,认真学习了相关知识点,参加了多次模拟考试,成绩都在70分以上。
而且,在本次考试中,我严格遵循考试纪律,认真作答,答题内容自觉完整。
因此,65分的成绩与我个人的实际水平存在较大差距。
2. 考试成绩可能存在录入错误:成绩公布后,我仔细检查了答题卡和答案,认为自己在该科目中的答题情况较好。
但是,由于成绩公布时的录入误差,导致我的成绩偏低。
因此,我希望通过成绩复核,确认成绩录入是否准确。
3. 成绩复核有助于维护公平正义:作为一名有志于从事教育事业的考生,我深知公平正义的重要性。
如果我的考试成绩存在误差,不仅会影响到我的个人发展,还会对其他考生造成不公平。
因此,我恳请贵院对我本次考试的成绩进行复核,确保考试的公平正义。
三、成绩复核请求1. 请贵院对我本次考试的XX科目成绩进行详细复核,包括漏登分、错累分、漏评阅试题、试卷等。
2. 请贵院在复核过程中,关注成绩与考生实际水平之间的差距,以及可能存在的录入误差。
3. 请贵院在复核结束后,将复核结果及时通知我,并采取相应措施,纠正可能存在的成绩误差。
四、个人信息及联系方式1. 姓名:XXX2. 身份证号码:XXX3. 准考证号码:XXX4. 联系电话:XXX5. 电子邮箱:XXX敬请贵院认真对待我的成绩复核申请,期待您的回复。
在此,我表示感谢!此致敬礼!考生:XXX2023年4月14日。
行政复议申请书范文尊敬的行政复议机关:我是XXXX公司(个人)的法定代表人(姓名),根据《中华人民共和国行政复议法》的规定,在我司(个人)受到的行政行为上提出复议申请。
特此向贵机关递交复议申请书,并希望能够得到公正的复议处理。
一、基本情况我公司(个人)的基本情况如下:公司(个人)名称:XXXX公司(个人)法定代表人(个人):XXX注册资本:XXX万元公司(个人)所属行业:XXX公司(个人)所在地:XXX市XXX区XXX街道XXX号联系电话:XXX二、行政复议事项1. 行政行为的内容和决定的机关(以下详细列出行政行为的内容和决定的机关)2. 行政行为的事实与理由(以下详细叙述行政行为的事实与理由)三、复议请求与理由鉴于上述行政行为的事实和理由,我公司(个人)向贵机关提出以下复议请求和理由:1. 撤销或变更行政行为(详细说明为什么请求撤销或变更行政行为)2. 补偿损失(详细说明为什么请求行政机关承担相应的赔偿责任)3. 其他(根据实际情况,提出其他复议请求)四、附属材料1. 行政行为通知书原件及复印件;2. 相关证据材料复印件(包括但不限于合同、协议、收据等);3. 法律及行政法规等的依据原件及复印件;4. 其他相关材料。
五、联系方式我公司(个人)的联系方式如下:联系人姓名:XXX联系电话:XXX电子邮箱:XXX特此申请。
XXXX公司(个人)法定代表人(签名):年月日注:以上为行政复议申请书的范文,仅供参考使用。
实际复议申请书的内容应根据具体情况进行调整和修改。
行政复议申请书范文(二)申请人(单位):法定代表人(负责人):联系电话:邮政编码:地址:被申请机关:法定代表人(负责人):联系电话:邮政编码:地址:申请事项:1.事实和理由:(在此详细陈述申请事项的事实和理由,包括但不限于受理单位的行政行为、生效法律文书等的内容、理由及影响等。
)2.申请依据:(在此列出适用的法律法规、规章制度等的具体条款,用以支持申请人的主张。
有关行政复议申请书5篇行政复议申请书中应写明申请人知道行政机关作出具体行政行为的日期和争议的具体行政行为。
以下是小编给大家整理的一些有关行政复议申请书,希望对大家有所帮助,欢迎阅读与借鉴。
觉得有用的话可以收藏起来。
有关行政复议申请书1申请人:被申请人:法定代表人:复议请求:撤销被申请人作出的《关于省道s268线中山市歧江路段改建工程项目申请报告的核准意见》(粤发改【__】788号)的具体行政行为。
事实和理由:20__年10月19日,申请人知悉,被申请人于__年9月29日作出了《关于省道s268线中山市歧江路段改建工程项目申请报告的核准意见》(粤发改【__】788号)的具体行政行为,核准省道s268线中山市歧江路段改建工程项目。
因该建设项目用地范围内包括申请人享有合法使用权的厂房,故与申请人存在法律上的利害关系。
申请人认为该具体行政行为违法、错误,依法应予撤销。
具体理由如下:一、涉案具体行政行为违反有关立项的法律法规。
1、未经用地预审核准立项,程序严重违法。
《国务院关于严格改革深化土地管理的决定》第九条规定,“……发展改革等部门要通过适当方式告知项目单位开展前期工作,项目单位提出用地预审申请后,国土资源部门要依法对建设项目用地进行审查。
项目建设单位向发展改革等部门申报核准或审批建设项目时,必须附国土资源部门预审意见;没有预审意见或预审未通过的,不得核准或批准建设项目。
”《广东省企业投资核准暂行办法》第十条规定,“项目申请单位向项目核准机关提交申请报告时,应根据国家和省法律法规规定,附送以下文件:(二)国土资源行政主管部门出具的项目用地预审意见;”然而,被申请人作出粤发改《关于省道s268线中山市歧江路段改建工程项目申请报告的核准意见》(粤发改【__】788号)的具体行政行为前,国土资源行政主管部门并没有出具建设项目用地预审意见,这严重违反上述法律法规规定。
2、欠缺环境影响评价文件、城市规划意见等核准立项的法定要件。
我是贵校XX学院XX年级XX专业的学生,学号:XXXXXXXX。
在此,我谨向贵处提交一份关于本人XX课程成绩复查的申请书,恳请贵处给予复查并给予公正的处理。
一、申请复查原因在本次XX课程期末考试中,我的成绩为XX分。
由于我对此次考试成绩存在质疑,故特此申请复查。
具体原因如下:1. 试卷评分存在争议。
在考试结束后,我发现自己的试卷在部分题目上存在评分争议。
我认为部分题目的答案符合题目要求,但评分老师给出了较低的分数。
2. 评分标准不明确。
在考试前,评分老师并未明确告知评分标准,导致学生在答题过程中难以把握答题要点,从而影响了考试成绩。
3. 考试过程存在异常。
在考试过程中,我注意到部分同学存在抄袭现象,这严重影响了考试的公平性。
虽然我没有参与抄袭,但考虑到这一因素,我对自己的成绩产生了质疑。
二、复查申请事项1. 请贵处对XX课程期末考试试卷进行复查,重点关注存在争议的题目,确保评分的公正性。
2. 要求评分老师在复查过程中明确告知评分标准,以便学生更好地掌握答题要点。
3. 对于考试过程中存在的异常情况,请贵处进行调查核实,确保考试的公平公正。
三、本人承诺1. 我保证在申请复查过程中,提供真实、准确的信息,如有虚假陈述,愿承担相应责任。
2. 我将积极配合贵处进行的复查工作,确保复查工作的顺利进行。
3. 我理解复查结果可能对我的学业产生影响,但我会尊重复查结果,接受贵处的处理决定。
综上所述,鉴于我对XX课程考试成绩的质疑,特向贵处申请复查。
恳请贵处给予重视,并尽快给予答复。
在此,我衷心感谢贵处的关注与支持!此致申请人:XXX联系电话:XXXXXXXX申请日期:XXXX年XX月XX日。
第1篇尊敬的教务处领导:您好!我是贵校XX学院XX专业XX级XX班的学生,学号:XXXXXXXX。
在近期学校组织的一次期末考试中,我取得了XX科目的考试成绩为XX分。
在收到成绩通知后,我仔细核对了自己的答题情况,发现与公布的分数存在较大差异。
为了维护自己的合法权益,确保成绩的公正性,我特向贵处提出成绩复核的申请,恳请予以审批。
以下是我申请成绩复核的具体原因及过程:一、成绩复核申请原因1. 成绩差异较大:在本次考试中,我的主观题部分得分较高,但客观题部分得分较低,导致整体成绩与我的预期相差较大。
经过仔细比对,我发现部分题目答案与标准答案存在出入,且我的答案与标准答案的相似度较高。
2. 答题过程回忆:在考试过程中,我认真审题,仔细作答,并未出现重大失误。
在考试结束后,我对自己的答题情况充满信心,认为取得好成绩是理所当然的。
3. 其他同学情况:在了解周围同学的成绩后,我发现部分同学与我成绩相近,但分数却比我高,这使我产生了疑问。
二、成绩复核申请过程1. 初步核对:在收到成绩通知后,我首先对自己的答题卡进行了初步核对,发现部分题目答案与标准答案存在出入。
2. 查阅标准答案:为了进一步核实情况,我查阅了该科目的标准答案,发现部分题目的答案确实与我的答案相似,但分数却相差较大。
3. 咨询同学:我向与我成绩相近的同学咨询,他们表示对自己的成绩没有异议,且在考试过程中也未出现重大失误。
4. 申请成绩复核:在综合以上情况后,我认为自己的成绩存在误差,为了确保成绩的公正性,我决定向贵处提出成绩复核的申请。
三、个人承诺1. 诚信原则:我承诺在此次成绩复核过程中,将本着诚信原则,如实反映情况,不隐瞒事实。
2. 积极配合:我将积极配合贵处的工作,提供必要的证明材料,以便于贵处进行核实。
3. 尊重结果:无论成绩复核的结果如何,我都将尊重贵处的决定,并对自己的行为负责。
四、希望与请求1. 希望:我衷心希望贵处能够认真审核我的成绩复核申请,还我一个公正、公平的成绩。
学校复议申请书如何书写的《学校复议申请书》尊敬的校领导:您好!我系XXXX级XXXX专业学生,学号为XXXXXXXX,因对XXXXXXXX(具体事项)的处理结果不满,现向贵校提出复议申请,请予以审查。
一、复议事项1. 申请人:本人(姓名)。
2. 复议对象:XXXXXXXX(具体事项)。
3. 复议原因:本人认为原处理结果存在以下问题:(1)……(具体问题1)(2)……(具体问题2)(3)……(具体问题3)二、事实与理由1. 事实部分:(1)……(具体事实1)(2)……(具体事实2)(3)……(具体事实3)2. 理由部分:(1)根据《中华人民共和国教育法》第XX条规定,本人认为原处理结果有失公正,请求贵校予以复议。
(2)根据《XX学校学生手册》第XX条规定,本人认为原处理结果与相关规定不符,请求贵校予以复议。
三、复议请求1. 请求贵校对本次复议事项进行认真审查,并给予公正、公平的处理。
2. 请求贵校在收到本复议申请书后,尽快组织相关人员调查核实,并在规定时间内给予答复。
3. 请求贵校对原处理结果进行修改,以保障本人的合法权益。
四、联系方式本人联系方式如下:电话:xxxxxxxxxxx邮箱:xxxxxxxxxxx地址:xxxxxxxxxxx五、结尾本人承诺,本次复议申请内容真实有效,如有虚假陈述,愿意承担相应法律责任。
同时,本人将积极配合贵校的调查核实工作,为维护校园公平正义尽一份责任。
敬请校领导予以重视,期待贵校的公正处理。
此致敬礼!申请人:(签名)日期:XXXX年XX月XX日注:本文仅供参考,具体内容需根据实际情况进行修改。
如有需要,请咨询专业律师。