通用技术控制与设计
- 格式:ppt
- 大小:4.95 MB
- 文档页数:63
第一节什么是控制教学设计一、本节内容的地位、作用:本节课内容相对比较简单,主要是调动学生对控制及其设计的兴趣,引起他们的重视,激发他们的学习热情,初步掌握控制及其设计的思想和方法。
这样做比较符合学生的认知规律,既能减轻学生的负担,又能够保证学生有充足的实践、讨论和探究的时间,使学生能真正消化知识,提高技术素养。
二、本节内容分析:本节是通用技术必修模块《技术与设计2》(地质版)第四章控制与设计第一节。
本节是控制与设计的了解性内容,是学习控制与设计全章的导入和基础。
让学生通过身边的例子,了解控制的涵义,并对控制的一般性分类有一个基本的认识,同时感受控制技术与生活、生产的密切关系。
三、教学目标:(一)、知识与技能1、理解控制的涵义及其在生活中的应用。
2、通过简单的系统分析,判断控制系统的三个要素。
3、能正确判断生产、生活中的各种实例的类别。
(二)、过程与方法通过案例分析和实践体验,体会控制在生活、生产中的应用,以及人在其过程中所起的作用。
(三)、情感态度与价值观通过介绍现在控制技术的发展,使同学们感受对控制技术对人类生活的影响,升华情感。
四、教学重、难点:(一)教学重点:理解控制的涵义(二)教学难点:简单分析控制的三个要素五、教材分析(一)通过引入三个案例,使学生建立关于控制的初始经验。
以控制效果为线索,形成关于控制的基本认识。
并通过学生活动加以扩展。
(二)控制的基本表述;控制在人类生活中的广泛应用。
(三)通过分析身边的控制案例强化对于控制的基本认识。
在教学过程中,可以把本单元的教学内容设计为五个环节:总体架构是从古至今,从大到小,从感性到理性,从理论到实践的讲授过程。
【教学过程详案】【师】生活离不开技术,技术服务于生活。
同学们这节课我们一起学习的是控制相关的知识,本节课既需要同学们动脑,也需要同学们动手。
同学们有没有信心完成本节课的学习?【学生】有!【师】说到控制其实从古至今一直以来都体现在我们的社会中。
《控制与设计》作业设计方案第一课时一、作业内容本次作业主要围绕控制与设计的相关知识展开,旨在帮助学生深入理解控制与设计的原理与应用。
作业内容包括以下几个方面:1. 理论知识:学生需以书面形式对控制与设计的相关理论知识进行总结和归纳,包括但不限于控制系统的基本概念、控制器的分类和功能、PID控制器的原理、控制系统的稳定性分析等。
2. 实践操作:学生需设计一个简单的控制系统,并进行仿真实验。
要求学生选择一个具体的控制对象和一种控制策略,利用仿真软件进行系统建模和参数调试,最终实现对控制对象的准确控制。
3. 创新设计:学生根据自己的兴趣和专业方向,针对一个现实问题提出创新性的控制与设计方案。
要求学生在设计中考虑到系统的可行性、稳定性和实用性,尽量做到创意与实用相结合。
二、作业要求1. 写作规范:理论知识部分要求学生用清晰简洁的语言阐述相关概念和原理,实践操作部分需详细记录实验过程和结果,创新设计部分要求学生提供详细的设计思路和方案。
所有文字材料需经过审阅才能提交。
2. 实践能力:学生需通过实践操作展现出对控制系统的基本理解和操作技能,能够独立完成仿真实验并准确调试控制参数。
3. 创新性思维:学生需在创新设计中展现出独立思考和创造力,能够提出独特的解决方案并进行合理的论证和实施。
三、作业提交1. 作业提交时间:学生需在规定的时间内完成作业并提交给指导老师。
逾期提交将扣除相应的分数。
2. 作业形式:以电子文档的形式提交作业,包括理论总结、实践操作记录、创新设计方案等内容。
实践操作部分需提交仿真软件的相关文件。
3. 作业评分:作业将综合考虑理论知识的深度、实践操作的准确性和创新设计的实用性等方面进行评分,学生需全面展现出自己的能力和水平。
以上即为《控制与设计》作业设计方案的详细内容,希望同学们认真对待这次作业,通过实践操作和创新设计来深化对控制与设计的理解,提升自身的综合能力和素质水平。
祝大家取得优异的成绩!第二课时一、课程背景《控制与设计》是一门专业课程,其主要内容涵盖控制系统的设计、分析与应用。
通用技术_控制与设计教案一、教学目标1. 知识与技能:(1)了解控制与设计的基本概念及其在实际应用中的重要性;(2)掌握常用的控制方法和技术,如PID控制、模糊控制等;(3)学会使用相关设计软件进行控制系统的设计和仿真。
2. 过程与方法:(1)通过案例分析,培养学生分析问题和解决问题的能力;(2)通过实践操作,培养学生动手能力和团队协作精神。
3. 情感态度与价值观:(1)培养学生对通用技术的兴趣和好奇心;(2)培养学生勇于创新、不断探索的精神。
二、教学内容1. 控制与设计的基本概念(1)控制的概念及其分类;(2)设计的原则和方法。
2. 常用的控制方法和技术(1)PID控制原理及应用;(2)模糊控制原理及应用。
3. 控制系统的设计与仿真(1)使用MATLAB进行控制系统设计;(2)使用Simulink进行控制系统仿真。
三、教学重点与难点1. 教学重点:(1)控制与设计的基本概念;(2)常用的控制方法和技术;(3)控制系统的设计与仿真。
2. 教学难点:(1)PID控制和模糊控制的设计与应用;(2)MATLAB和Simulink在控制系统设计中的应用。
四、教学过程与方法1. 课堂讲解:通过讲解控制与设计的基本概念,让学生了解控制与设计的重要性;通过案例分析,让学生掌握常用的控制方法和技术。
2. 实践操作:让学生动手实践,使用MATLAB和Simulink进行控制系统的设计与仿真。
3. 小组讨论:让学生分组讨论,分享各自的设计成果,互相学习,提高设计能力。
五、教学评价1. 课堂讲解:通过提问、回答等方式评估学生对控制与设计基本概念的理解程度;2. 实践操作:通过学生提交的设计报告和仿真结果,评估学生对控制方法和技术掌握的程度;3. 小组讨论:通过学生之间的互动和讨论,评估学生的团队协作能力和创新能力。
1. 教材:《通用技术_控制与设计》教材2. 软件:MATLAB、Simulink3. 案例素材:各类控制系统的实际应用案例4. 网络资源:相关学术论文、教程、案例等七、教学安排1. 课时:45分钟2. 教学环节:课堂讲解、实践操作、小组讨论3. 教学流程:(1)课堂讲解(20分钟):介绍控制与设计的基本概念、常用控制方法和技术;(2)实践操作(15分钟):学生使用MATLAB和Simulink进行控制系统设计;(3)小组讨论(5分钟):学生分享设计成果,互相学习,提高设计能力。
高中通用技术《控制与设计》练习题(附答案解析)学校:___________姓名:___________班级:_____________一、选择题1.如图所示是某同学设计的自动干手器原理示意图,当手靠近传感器时,传感器将感应信号发送给控制器,控制器控制继电器闭合,电吹风开始工作。
若将电吹风看作被控对象,则执行器是()A.传感器B.控制器C.继电器D.插头2.小通设计了如图所示的一款小音箱,带有音乐播放控制系统。
如果把手伸进它的口中,就会播放几首歌曲,然后自行停止。
该控制系统的控制手段和方式属于()A.自动、开环控制B.人工、开环控制C.自动、闭环控制D.人工、闭环控制3.下列控制系统中,属于开环控制系统的是()A.电冰箱的温度控制系统B.笔记本电脑CPU风扇的转速控制系统C.家用空调恒温控制系统D.红绿灯定时控制系统4.下列属于手动控制的是()A.电磁炉火力调节B.路口红绿灯控制C.电冰箱温度控制D.电饭煲保温控制5.指纹锁是具有身份识别系统的智能锁具,具有方便、快速、精确、防盗等特点。
如图所示为一种比较简单的指纹锁的控制系统示意图。
请根据示意图和描述完成下列小题。
该控制系统的执行器、输出量分别是()A.伺服电机、门锁开闭状态B.门闩、门锁开闭状态C.指纹识别器、指纹数据D.伺服电机、指纹数据6.如图所示是一款盲人导航手表,手表内的声呐和传感器测量障碍物与人的距离,并将信号发送给微处理器,随着盲人与障碍物距离的缩短,手表上的震动马达震动加快,使手表的震动频率加快.关于该控制系统,下列说法中不正确的是()A.控制器是微处理器B.控制量是障碍物与人的距离C.被控对象是手表D.执行器是震动马达7.如图所示的智能自动鱼竿支架,它采用独特的翘翘板式的架竿结构,当放下鱼竿时,利用杠杆的原理,鱼竿的压力带动机械传动结构,使咬合器自动锁紧鱼竿;上鱼后,只要轻抬钓竿,咬合器便会松开,使用极其方便。
该鱼竿的自动咬合控制的说法不正确的是()A.该控制的输入量是鱼竿的压力B.该控制的控制器是机械传动结构C.该控制是闭环控制D.该控制不存在反馈环节8.如图所示的可支持5G网络的无线监控设备,当有窃贼进入监控范围时,系统全程录像,第—时间向关联手机发送视频警报信息.此控制是()A.手动、开环控制B.手动、闭环控制C.自动、开环控制D.自动、闭环控制9.如图所示是自动变速扶梯系统控制过程示意图。
测试题控制与设计吉林省高中通用技术2018.9通用技术60分钟。
考生务必将答案答在答题卡上,在试卷上本试卷共10页,100分。
考试时长作答无效。
考试结束后,将本试卷和答题卡一并交回。
一、选择题.如图所示是一款普通抽水马桶的水箱水位控制装置。
扳动放水手柄,水箱冲水,与1此同时,浮球下降,打开进水塞,水箱开始进水。
当水位开始上升,浮球上浮到原设定)位置时,水箱停止进水。
下列有关该水箱水位控制系统的说法中正确的是(.进水量是该系统的输入量A B.出水量是该系统的主要干扰C.该系统的控制手段是液压控制D.往水箱中放入少量砖块,水箱水位的设定值将受影响2.如图所示是一款自动伸缩式遮阳篷的示意图,当传感器检测到雨水、阳光时,将感应信号发送给控制器,启动电机展开遮阳篷。
关于该控制系统,下列说法中不正确的是A.输入量是雨水、阳光信号 B.控制量是前杆的位移量C.执行器是电机 D.被控对象是遮阳篷3.如图所示为一款循迹小车,在其车头底部装有两个金属感应探测头,当左探测头探页16页,总1试卷第测到金属信号,增加小车右轮电机速度,使车子左转,直到探测头探测不到金属信号;右探测头探测到金属信号时,情况相反;当左右探测头都没有探测到金属信号时,左右轮电机转速相同,车子直行。
关于该控制,以下说法正确的是A.被控对象是轨道 B.控制器是探测头C.执行器是电机 D.输入量是车子速度4.要设计一个花房的温室温度控制系统,最好选择()作为控制量。
A.太阳的光照B.加热量C.散热量D.时间5.如图所示为坐便器的水箱水位控制器(左)和双按钮放水阀门(右),请完成问题。
)按下双按钮放水控制器的左侧或右侧按钮,挡水活塞向上抬起不同高度,然后在1(从而控制冲洗马桶的出水量不一样的目的。
重力和水流作用下逐渐下落直至封闭出水口,)该出水量控制系统中被控对象是(.放水按钮A B.活塞C.水箱里的水.坐便器D)水位控制器中,当水箱水位下降,浮球随之下落,连杆带动上端的水阀门进水,2()浮球上浮到一定高度后停止进水。
《控制与设计》作业设计方案一、课程背景《控制与设计》是一门重要的工程技术课程,主要涉及控制系统的基本原理、设计方法和应用技术。
通过进修本课程,可以帮助学生掌握控制系统的基本观点和设计方法,培养学生的工程实践能力和解决实际问题的能力。
二、课程目标1. 了解控制系统的基本原理和分类;2. 掌握控制系统的设计方法和技术;3. 学会运用控制系统解决实际工程问题;4. 培养学生的创新认识和工程实践能力。
三、作业设计方案1. 作业一:控制系统基本原理要求:根据所学控制系统的基本原理,设计一个简单的控制系统模型,并分析其稳定性和性能指标。
提交要求:设计报告,包括模型图、控制方案、稳定性分析和性能指标评判。
2. 作业二:PID控制器设计要求:选择一个具体的控制系统实例,设计一个PID控制器,并进行仿真验证。
提交要求:仿真报告,包括系统模型、PID参数设计过程、仿真结果分析和改进方案。
3. 作业三:控制系统应用案例分析要求:选择一个控制系统在实际工程中的应用案例,分析其设计过程和实施效果。
提交要求:案例分析报告,包括案例介绍、控制系统设计方案、实施效果评判和改进建议。
4. 作业四:控制系统创新设计要求:结合自身专业领域或兴趣,设计一个创新的控制系统方案,并进行理论分析和实际验证。
提交要求:创新设计报告,包括系统方案、理论分析、实验结果和创新意义。
四、评分标准1. 作业质量:内容完备、逻辑清晰、深度适当;2. 创新性:独立思考、创新设计、解决问题;3. 实践能力:理论联系实际、实验验证、工程实践;4. 报告规范:格式规范、语言流畅、图表清晰。
五、参考资料1. 《摩登控制工程》(第四版),李宇飞,机械工业出版社;2. 《控制系统设计与应用》,张三,清华大学出版社;3. 《控制理论与应用实例》,王五,电子工业出版社。
六、总结通过《控制与设计》作业设计方案的实施,可以有效提高学生的控制系统设计能力和实践能力,培养学生的创新认识和工程素养,为学生未来的工程实践奠定坚实基础。
专题八控制与设计1、公开汽车车门的开关由司机操作,司机操作开关装置,电流控制“电磁阀〞的启闭,电磁阀决定压缩空气的流向,最后由压缩空气推动活塞开门或关门。
公共汽车车门的开关控制属于〔D〕A、机械控制B、电子控制C、液压控制D、气压控制2、平移型感应自动门控制系统的工作过程是:传感器检测到人,触发开门系统的开关,把门打开。
该控制系统的执行器是:A、门B、传感器C、主控器D、电机3、如下属于开环控制系统的是A、学校里的定时铃声控制系统B、抽水马桶的水箱水位控制系统C、电冰箱温度控制系统D、能根据交通路口车流量的大小自动改变、调整红绿灯时间的红绿灯控制系统4、关于控制,如下说法不正确的答案是( )A、能将控制的结果反响回来与期望值进展比拟,并根据它们的误差与时间调整控制作用的系统,称为闭环系统B、手动控制系统与自动控制系统最大的区别在于控制的过程中需不需要人的直接干预C、在控制过程中,所有能引起被控量量值变化的各种因素都可以称只为干扰D、闭环控制系统的核心是通过反响来减少被控量的偏差5、以下属于交通路口红绿灯按时间自动控制系统的干扰因素的是( )A、穿过斑马线的人群B、正常按红绿灯指挥的车辆C、闯红灯行驶的违规车辆D、使红绿灯产生频闪的电磁波6、声控灯控制系统中,传感器接收声音信号,经控制电路处理后驱动开关接通或关闭灯泡。
该系统的控制对象是灯泡,控制量是A、灯泡的发光B、声音的大小C、电源电压的高和低D、开关的通与断7、张伟同学设计了国旗自动升旗的简易控制装置,其根本的原理是:通过定时器控制电动机,用电动机带动国旗上升。
对该控制系统,以下的说法中,不合理的是( )A、定时器设定的时间就是国歌播放的时间B、国旗的上行速度=旗杆长度/国歌播放时间C、该控制系统属于开环控制系统D、该控制系统的被控对象就是国旗上升的速度阅读以下材料,回答第8-11题许多商店和旅馆都采用的自动门的工作过程为:当人走近自动门时,门上方的检测装置检测到人体信号,控制电路接收到该信号后,便发出相应的指令,启动电机转动,带动门自动打开;当人里开门口一段时间后,控制电路将作出判断,通知电机反向转动,门又自动关闭。
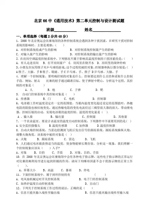
北京66中《通用技术》第二单元控制与设计测试题班级___________ 姓名______________一、单项选择(每题2分共40分)1.2008年北京奥运会比赛场馆的各种控制系统会遇到各种干扰因素,在研究干扰对控制系统的影响时,主要是观察:()A.对控制系统组成产生的影响 B.对控制系统控制量产生的影响C.对输入量产生的影响D.对控制系统的输出量产生的影响2.在房间空调温度控制系统中,下列情况不属于影响其温度控制的干扰因素的是:()A.有人走进房间 B.打开房间窗户 C.房间里在烧开水 D.房间里的闹钟铃响3、小朋友在玩用筷子夹乒乓球的游戏,这个过程的被控对象、控制器和执行器分别是:()A筷子、大脑、手B筷子、眼睛、手C乒乓球、手、筷子 D乒乓球、大脑、手4.理解一个控制现象,要明确控制的对象是什么,控制要达到什么目的和采取什么控制手段。
例如,射击比赛的射手通过瞄准目标,使子弹射中靶心,分析这个过程,其控制的对象是()A.人 B.枪 C.子弹 D.靶5.自动门控制系统中其控制对象是()A.传感器 B.门 C.电机 D.控制器6、电冰箱工作时温度设定在一定的范围值,当箱内温度变化超过设定的范围值时,热敏电阻的阻值也相应地变化,通过热敏电阻的变化电流经过三极管放大器的放大,带动继电器,控制压缩的启动,实现电冰箱的温度控制。
温度的变化量是()A 、输入量 B、输出量 C、控制量 D、其他量7、一个农业温室。
要设计该温室的温度自动控制系统,下列器件中不需要用到的是( )A.安全监控摄像头B.温度传感器C.加热器D.温度控制器8.自动火炮控制系统,当雷达检测到飞机后发出信号给跟踪系统,跟踪系统操纵火炮,调整火炮角度,该系统中被控对象是()A.火炮 B.跟踪系统 C.雷达 D.飞机9.人们通过电冰箱获得适当的温度,使食物能够长期存放,分析这一现象,我们理解一个控制现象应该从()入手?A、对象B、目的C、手段D、对象、目的、手段10.在2008年北京奥运会比赛场馆中会有各种电子指示牌,这些电子指示牌的正常运行对比赛的顺利有序进行起到积极的作用,请问下列哪项因素不会干扰指示牌的正常工作()。
第四章控制与设计(一)本章重点知识阐述:(1)控制是人们根据自己的目的,通过一定的手段,使事物沿着某一确定的方向发展。
这里所说的手段就是控制技术。
(2)简单的控制系统由两部分组成,即被控对象和控制装置。
其中的控制装置,包括传感器、控制器、执行器等环节,对于闭环系统来说,还包括反馈环节和比较环节。
(3)闭环控制系统是信息流经一个闭合环路,在其系统中将输出信息反传给比较环节的做法,称之为反馈。
开环控制系统是信息总是自输入端单向传至输出端,不存在信息逆向流动,也就不存在闭环。
(4)干扰就是控制系统的外部环境或条件对系统的工作准确性产生的影响,这种影响越小越好。
分析一个控制系统的干扰因素要分析控制系统易受到其外部环境或条件中的哪些因素的影响。
(5)控制系统的运行调试通常有以下几方面的内容,即:系统的试运行、系统参数的调整、其他问题的发现与解决。
(6)控制系统的评价与优化通常有以下几个方面内容,即系统方案的评价与优化,系统制作水平的评价与优化,系统的总体评价与优化等。
(二)基础知识再现:1、信息流经一个闭合环路,这类系统称之为。
此系统中将输出信息反传给比较环节的做法,称之为。
2、闭环控制系统与开环控制系统,是两类不同的系统。
从构成形式上看,二者的不同表现为。
从本质上讲,二者的不同在于。
3、简单的控制系统由两部分组成,即和。
其中的控制装置,包括传感器、控制器、执行器等环节,对于闭环系统来说,还包括环节与环节。
4、开环控制系统的结构和原理比较简单,信息从输入端传到输出断,仅有一条路径。
它的最大缺点是不高;闭环控制系统的结构较为复杂,信息流经的路径有两条,它可以有较高的和较强的性能。
5、控制系统框图中,信息流经的路径叫做,对于闭环控制系统来说,有两个基本通道,那就是和。
6、在控制系统中,将控制器的信号转换成能影响被控对象的信号的装置,称为。
7、在人体温度控制系统中,皮肤相当于。
8、就是控制系统的外部环境或条件对系统的工作准确性产生的影响。
专题八控制与设计考点过关练考点一控制的方式与应用1.(2024届宁波高二期末,15节选)小刚是一位汽车发烧友,他对如图a所示的汽车电动助力转向控制系统(TIF)原理进行了探究。
汽车转向时,微控制器ECU接收到扭矩传感器检测到的扭矩信号和车速传感器检测到的车速信号,通过计算向电机发出指令,使电机输出相应大小和方向的转向助力扭矩,保证汽车低速转向轻便灵活,高速转向平稳可靠。
为了更好地验证TIF的功能,小刚通过CATIA设计软件对TIF进行了仿真测试(如图b)。
请完成以下任务:(1)该TIF的控制过程包含了(多选)。
A.电动控制B.气动控制C.液压控制D.机械控制答案(1)AD2.(2023七彩阳光联盟高二联考,13节选)如图所示是小明根据通用技术课上所学知识,设计并制作的站立式办公桌,能方便、快捷地实现桌面的上升和下降,请根据图片和描述完成以下任务:(1)小明设想电机安装后采用遥控器来控制桌面的上升和下降,按下上升或下降按钮后,电机驱动桌面上升或下降。
按照小明的设想,该装置控制方式属于。
A.开环控制B.手动控制C.闭环控制D.自动控制答案(1)A3.(2023三锋联盟高二联考,15节选)受鼓刹系统的启发,小明同学在通用技术实践活动中设计制作了如图所示的刹车系统,用于某机床滑轮的制动。
顺时针方向拉动Y形手柄,刹车臂1和刹车臂2向内收缩实现刹车,撤去外力后两臂会在弹簧的作用下自动复位。
根据示意图和描述完成以下任务:(1)该制动结构的控制手段和控制方式属于、(在“A.自动控制;B.手动控制;C.机械控制;D.电动控制”中选择合适的选项,将序号填入“”处)。
答案(1)B C考点二开环控制系统的工作过程1.(2023绍兴二模,9)如图所示的货箱封装检测分拣系统(图a为系统示意图,图b为系统框图模型),包含货箱传输子系统、封装子系统和分拣子系统。
其工作过程为:待封货箱等间距整齐排列在传送带Ⅰ上,当位置检测器检测到货箱时,传送带Ⅰ暂停,工控机控制机械手对货箱进行封装,封装检测器检测货箱是否封装完好并将检测信息传递至工控机,若货箱未封装好,则工控机控制推动杆将未封装好的货箱推至传送带Ⅱ上,若货箱封装完好,则推动杆不推动货箱。
通用技术必修《技术与设计2》第四章控制及其设计一、单元基本信息二、单元教学整体规划1、主题名称控制及其设计——无接触手部消毒控制系统的设计2、主题概述控制是一门综合性学科,控制和控制系统在人们的生活和生产中有广泛应用,疫情背景下本单元以无接触手部消毒控制系统的设计为载体,学习控制及其设计的知识,了解不同种类的控制,理解控制系统中控制的目标、控制的过程和控制的机制等的含义,有助于发展良好的逻辑思维及运用控制方法解决问题的能力。
3、单元教学设计意图兼顾理论学习与实践应用,应用所学的控制知识设计制作无接触手部消毒控制系统,并结合所学知识进行优化,培养通用技术学科核心素养:技术意识、工程思维、创新设计、图样表达、物化能力。
三、单元内容分析1.单元内容本单元作为《技术与设计2》的结束单元,是在《技术与设计1》中学习设计的相关知识,经历了完整的设计过程后,再结合结构及其设计、流程及其设计、系统及其设计的相关知识,升级设计理念,运用控制方法解决实际问题。
2.单元项目实施《无接触手部消毒控制系统的设计》在《控制及其设计》的第一节课《了解控制》即可创设情境,抛出设计任务,了解其中的控制现象;然后分析其控制的实现需要哪些组成部分、控制如何一步步实现;接下来让学生尝试进行设计;设计、制作中难免遇到问题,设法去解决;设计制作完成进行测试,发现干扰因素并尝试消除。
整个项目活动过程串连了《了解控制》、《控制系统的组成和描述》、《简单控制系统的设计》、《控制中的干扰》,学生得到的不再是“点”状、“碎片式”的知识,他们的眼中不再是一棵棵树木,而是整片森林。
四、学习者分析控制是生活中常见的技术现象,在此之前学生没有从技术理论层面分析和理解。
在学习了《技术与设计1》和《技术语设计2》前三章的内容,学生对结构、流程、系统的相关知识有一定的储备,学生学习控制的不同类型、控制系统的组成和描述相对较容易,但学会用控制方法解决实际问题存在一定困难。