一、再款业务操作流程(一)
- 格式:doc
- 大小:168.00 KB
- 文档页数:17
K3业务操作流程一、采购流程:【销售订单】→【采购申请单】→【采购订单】→【付款申请单】(应付款模块)→【付款单】(应付款模块)→【外购入库单】→【采购发票】1、业务员填制【采购订单】时,需填写拟采购供应商外的另两家供应商的报价信息,特殊情况不能提供另两家报价信息的,需在备注栏注明原因;2、钢厂采购以外的其他采购,业务员根据【销售订单】生成【采购申请单】,【采购申请单】审核完成后,再根据【采购申请单】生成【采购订单】,业务员提货后次日下班前需提供供应商开具的提货单据给仓库库管,昆明五区以外次日下班前取得供应商的提货单据有困难的,可以先取得供应商提货单据的传真件,10个工作日内必须取得供应商开具的提货单据原件,库管根据审核完全的【采购订单】及供应商开具的提货单据原件及时生成【外购入库单】并将供应商开具的提货单据原件交由计划员做数据修正。
修正后计划员打印出【外购入库单】将【外购入库单】财务联附上供应商开具的提货单据原件一并交由会计入账。
3、供应商采购发票收回时,计划员需根据【外购入库单】生成对应的【采购发票】,计划员将收回的发票交由会计,会计据此审核【采购发票】无误后入账。
4、支付购货款时业务员根据【采购订单】生成【付款申请单】,出纳根据审批完全的【付款申请单】并打印出来后生成【付款单】,【付款单】需修改成实际付款金额,付款完成后将【付款单】打印出来并附上银行回单等对应原始单据交会计入账。
5、钢厂采购直接根据仓库入库单生成【外购入库单】,【外购入库单】中的单价为结算单价,不为调整单价即不包括运费及承现比加价或减价部分;钢厂的运费及承现比加价或减价部分在“应付模块”的其他应付单中填具,运费及承现比加价金额填正数,承现比减价金额填负数。
计划员打印出【外购入库单】将【外购入库单】财务联附上钢厂结算单据原件一并交由会计入账。
支付钢厂货款时,计划员可以不根据【采购订单】而是直接填制【付款申请单】;6、钢厂采购,库管根据仓库开具的“入库单”或“调拔单”直接生成【外购入库单】,然后将仓库开具的“入库单”或“调拔单”交与计划员审核。
商业银行个人贷款业务操作流程一、贷前准备阶段在个人贷款业务操作流程中,贷前准备阶段是非常关键的。
3.客户面谈:银行会安排客户与贷款专员面谈,核实客户的个人资料以及贷款需求,并解释相关贷款产品和政策。
4.客户提交申请材料:客户根据银行要求准备个人借款申请书、借款担保准备文件、个人征信报告、收入证明等相关材料,并提交给银行。
6.资料审核结果通知:银行根据审核结果通知客户是否符合申请条件,以及贷款的可行性。
7.审批流程:银行将符合申请条件的客户资料提交给审批部门,进行贷款审批。
审批部门会对客户的贷款申请进行风险评估和信用评级,并根据情况决定是否批准贷款。
二、贷款审批阶段1.评估贷款额度:审批部门会根据客户的个人资料、收入情况、还款能力等,评估客户的贷款额度。
2.贷款条件和利率确定:根据客户评估结果,银行会确定贷款的条件和利率,并发放贷款合同给客户。
3.合同签约:客户阅读并同意借款合同,签署合同后提交给银行。
4.还款方式选择:客户可以在合同签约阶段选择还款方式,如等额本息、等额本金、按月付息等。
5.放款准备:银行核实客户提供的担保文件、合同和其他必要文件,并进行内部流程审核,确保合规。
6.放款:银行根据合同约定,将贷款金额划入客户指定的账户。
三、贷中管理阶段1.担保物权登记:如果客户提供抵押担保,银行会办理相应的抵押物权登记手续。
2.贷款账户管理:银行建立贷款账户,记录客户的还款情况,并提供还款提醒和催收服务。
3.贷款支用:客户根据贷款合同约定的用途,使用贷款金额。
4.还款提醒和管理:银行会根据还款安排向客户发送还款提醒,并及时管理客户的还款情况。
5.变更申请:如果客户有变更贷款合同的需求,如调整还款方式、贷款期限、利率等,可以向银行提交变更申请。
四、贷后管理阶段1.还款管理:银行会持续跟踪客户的还款情况,并提供还款管理服务,如提供还款明细、还款计划等。
2.催收管理:如果客户逾期未还款,银行会采取更加积极的催收措施,如法律诉讼、征信记录等。
银行业务流程银行业务流程是指银行在开展各项金融服务活动时所遵循的一系列操作规程和程序。
银行业务流程的规范化和标准化,不仅可以提高银行的运营效率,还可以保障客户的权益,确保金融交易的安全可靠性。
下面将从客户开户、存取款、贷款、理财和结算等方面,对银行业务流程进行详细介绍。
首先,客户开户是银行业务流程中的第一步。
客户前来银行办理开户手续时,银行工作人员需核对客户的有效身份证件、填写开户申请表、进行风险评估等程序。
随后,客户将获得银行账户、银行卡等金融产品,完成开户流程。
其次,存取款是银行业务流程中的常见操作。
客户可以通过柜台、自助设备、网上银行等渠道进行存取款操作。
在存款时,客户需填写存款单并存入现金或支票;在取款时,客户需出示银行卡并输入密码,选择取款金额完成取款操作。
再次,贷款业务是银行业务流程中的重要环节。
客户在办理贷款时,需向银行提供个人或企业的资信状况、贷款用途、还款来源等相关材料。
银行工作人员将根据客户的信用状况和还款能力进行贷款审批,最终完成贷款发放流程。
此外,理财业务也是银行业务流程中的一项重要内容。
客户可以根据自身的风险偏好和投资需求,选择适合的理财产品进行投资。
银行通过提供多样化的理财产品,满足客户的投资需求,从而实现双赢局面。
最后,结算业务是银行业务流程中的必要环节。
客户在进行资金结算时,可以选择使用支票、汇票、电汇、网银转账等方式进行资金清算。
银行将根据客户的结算指令,及时、准确地完成资金结算流程。
综上所述,银行业务流程涵盖了客户开户、存取款、贷款、理财和结算等多个方面。
银行通过规范化和标准化的业务流程,提高了金融服务的效率和质量,为客户提供了便利、安全的金融服务,也为银行自身的可持续发展奠定了基础。
希望本文能够对银行业务流程有所了解,并对银行业务的规范化和标准化有所启发。
XX银行XX分行个人贷款业务操作流程规定第一条为加强个人贷款业务管理,规范个人贷款业务操作,促进个人贷款业务健康有序发展,根据总行有关个人贷款管理办法和我行“个贷管理中心实施方案”,特制定个人贷款业务操作流程规定。
第二条为确保个人贷款业务操作流程正常运行,分设营销岗、审查岗、决策岗、档案管理岗、综合岗等岗位。
具体的岗位职责要求参见“XX 银行X X分行个贷管理中心实施方案”。
第三条本规定所称个人贷款业务操作流程包括:营销、初审、信息录入和上传、审查、审批、法律审查、放款和核算、档案管理、监控和检查、催收、保险理赔、处理抵押物、质物和保证、变更借款合同、结清贷款等。
第四条营销一、营销方式。
各支行营销岗通过网点营销,或与房产商、汽车经销商、个体协会等合作,为银行推荐客户,或主动上门到已落实货币化分房和干部用车管理的大型企事业单位及大型小商品市场营销,向客户介绍个人贷款产品和其他银行产品,回答客户咨询的有关问题,收集有意向贷款客户的借款申请资料。
所有借款人提交的申请资料必须是原件,确认材料真实性后,复印件留存。
二、各产品所需的主要申请资料(一)贷款申请表;(二)申请人个人收入证明或其他足以证明其收入水平的证明(包括贷款人认可的工资单、税单、纳税证明等);(三)首期付款证明或首付款发票复印件;—1 —(四)户口簿复印件;(五)身份证(包括配偶)复印件;(六)婚姻证明复印件;(七)以财产抵押或质押担保的,应提供抵押(质)物的权属证明、贷款人认可部门出具的抵押物估价证明原件、质物原件;(八)由第三方提供保证担保的,必须提供保证人身份证件、户籍证明、婚姻状况证明等原件(自然人保证担保时)、法人保证人的营业执照和法人代码证及近期财务报表等(法人保证担保时);(九)有权处分人同意抵押或质押的证明;(十)他项权证和保单原件;(十一)贷款人认为必要的其他资料。
三、各产品所需的个性化申请资料(一)申请个人住房、商铺贷款时,借款人必须提供购房合同;(二)申请个人汽车贷款时,借款人必须提供购车合同;(三)申请留学贷款时,必须提供国外留学学校出具的入学通知书或其他有效入学证明,已办妥留学学校所在国入境签证的中华人民共和国护照;(四)申请经营类贷款时(除商铺贷款外),借款人必须提供营业执照和税务登记证复印件;(五)申请个人消费贷款时,借款人必须提供合理消费、需求的合同或其他有效证明文件。
宁业务操作流程一、业务流程:(一)业务流程图送货退货(二)宁订单1、由宁采购中心下达订单,同时订单上须加盖宁采购中心的业务专用章或采购专用章后生效;2、订单的类型以订单号首位数字区分:4.常规机 6.特价机7.包销机8.工程机,订单类型不同扣点就不一样请严格区分;3、检查订单类型、收货型号、数量、单价是否正确;4、订单有效期为15天(三)送货验收1、依据宁采购订单进行开单、送货,不得合并多采购订单进行单一凭证的发货,每一单发货凭证的发货必须完整、基本同时到达目的地;送货时请带上宁采购订单并提供我司指令单的随货同行联;宁收货后,会打印采购商品入库单并加盖“宁电器股份采购中心**物流库”方章。
2、宁单采购订单金额,超过我司开票限额的,需通知宁作废订单,重下订单。
3、单证员要检查司机取回的入库单与提货指令单容是否一致,检查容包括:A、入库单上的订单号与申请指令的订单号是否一致。
B、宁入库单数量与指令单数量是否一致。
C、送货时开了一指令单,宁打印了多入库单,要根据入库单调整指令单。
这三项容有变更,单证员不能验收指令单,要通知办事处开票申请员做相应的调整。
4、直接送顾客家里的电视,把顾客的提货联收回;依据顾客的提货联、出库单随货同行联两项到相应地点办理入库单(宁订单下的是门店库的去门店办理入库单、订单下的是大库的去宁大库办理入库单);特殊情况下,如宁顾客提货联丢失的,需要凭顾客证明、复印件、发票复印件、我司随货同行联方可协商补办理入库手续。
(四)退换货1、残损机:由于我公司原因产生的残损机,应每半个月处理一次。
各办应在接到通知后15天完成退换货;针对宁已付款,同时超过30天的残损机,宁按在库30天以上残损机的金额每天收取我司1%的仓储费用。
2、滞销机:从入库之日起,30天未销售完毕的产品,宁将首先书面告知我司,我公司各办应在收到通知30日促销销售完毕,对从宁通知之日起超过30天而仍未销售完毕的产品,我司各办应给予无条件退货,针对90天以上各办仍未完成退货的商品,宁将按在库90天以上商品金额每天收取我司1%的仓储费用。
银行工作中的贷款和担保操作流程在日常的银行工作中,贷款和担保操作是一项非常重要的业务。
本文将介绍银行工作中的贷款和担保操作流程,以帮助读者更好地理解这一过程。
一、贷款操作流程1. 客户咨询和申请贷款操作的第一步是客户咨询和申请。
当客户对贷款感兴趣时,他们可以向银行咨询相关信息,如可贷款金额、利率、还款方式等。
如果客户确定申请贷款,他们需要填写贷款申请表,并提交所需的个人或企业资料。
2. 贷款初步审查银行贷款部门将对客户提交的申请资料进行初步审查。
这包括验证客户的身份、收入情况、信用记录等。
初步审查的目的是筛选出符合银行贷款标准的客户。
3. 申请审批和评估在通过初步审查后,银行将进行详细的申请审批和评估。
这涉及对客户的综合信用评估、财务状况分析等。
同时,银行还会评估客户所提供的质押品或担保品的价值和风险。
4. 签订合同一旦贷款申请获得批准,银行将与客户签订贷款合同。
合同中包含了贷款金额、利率、还款期限、逾期利率等重要条款和条件。
客户需要仔细阅读合同,并确保了解其中的权责。
5. 贷款发放在合同签订之后,银行将直接将贷款款项划入客户的指定账户。
客户可以根据需求随时使用贷款资金,但需按合同约定的还款方式和期限进行偿还。
6. 还款客户需要按时还款以避免逾期产生的额外费用。
还款可以通过自动扣款、网银转账等方式进行。
银行会将还款记录记入客户的信用报告,对于按时还款的客户,将有效提升其信用评级。
二、担保操作流程1. 客户需求确认当客户需要提供担保时,银行会与客户进行需求确认。
银行将了解客户所需担保的性质、金额以及担保期限等。
同时,银行也会告知客户所需提供的担保品种类。
2. 担保品评估在客户提供担保品后,银行会对其进行评估。
担保品评估的目的是确定担保品的价值和风险,以保证其具有足够的价值来覆盖所担保的贷款金额。
3. 担保协议签订在担保品评估合格之后,银行与客户将签订担保协议。
担保协议中包括了担保品的详细信息、担保责任的范围和期限等重要内容。
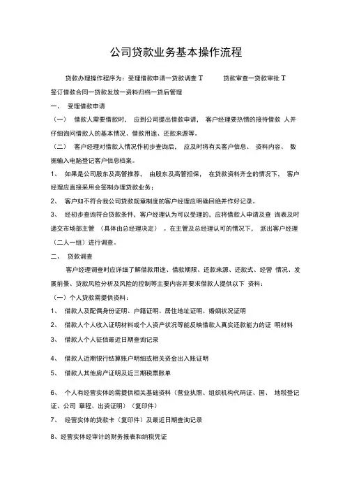
公司贷款业务基本操作流程贷款办理操作程序为:受理借款申请一贷款调查T 贷款审查一贷款审批T签订借款合同一贷款发放一资料归档一贷后管理一、受理借款申请(一)借款人需要借款时,应到公司提出借款申请,客户经理要热情的接待借款人并仔细询问借款人的基本情况、借款用途、还款来源等。
(二)客户经理对借款人情况作初步查询后,应及时将有关客户信息、资料内容、数据输入电脑登记客户信息档案。
1、如果是公司股东及高管推荐,由股东及高管担保,在贷款资料齐全的情况下,客户经理应直接采用会签制办理贷款业务;2、客户如不符合我公司贷款规章制度的客户经理应明确回绝并作好记录。
3、经初步查询符合贷款条件,客户经理认为可以受理的,应将借款人申请及查询表及时递交市场部主管(具体由总经理决定)。
在主管及总经理认可的情况下,派出客户经理(二人一组)进行调查。
二、贷款调查客户经理调查时应详细了解借款用途、借款期限、还款来源、还款式、经营情况、发展前景、贷款风险分析及风险的控制等主要内容并要求借款人提供以下资料:(一)个人贷款需提供资料:1、借款人及配偶身份证明、户籍证明、居住地址证明、婚姻状况证明2、借款人个人收入证明材料或个人资产状况等能反映借款人真实还款能力的证明材料3、借款人个人征信最近日期查询记录4、借款人近期银行结算账户明细或相关资金出入账证明5、借款人其他房产证明及近三期税票账单6、个人有经营实体的需提供相关基础资料(营业执照、组织机构代码证、国、地税登记证、公司章程、出资证明)(复印件)7、经营实体的贷款卡(复印件)及最近日期查询记录8、经营实体经审计的财务报表和纳税凭证9、经营实体近期内任意二至三期的水电气账单(二)生产企业贷款需提供资料:1、经年检的企业法人营业执照、法人组织机构代码证、国税和地税登记证、(复印件)2、企业章程、注册资本验资报告(工商调档)3、法人代表身份证和法人授权委托书及代理人身份证4、特殊行业经营许可证(生产经营许可证、进出口许可证、安全生产许可证、特殊行业许可证等)、排污许可证(或工业企业达标排放验收合格证或环境监测报告)(复印件)5、贷款卡(复印件)及最近日期查询记录6、上年度纳税凭证、所有账户的上年度及近三个月银行发生额明细对账单(含个人账户)7、最近二年经审计的财务报告及上月财务报表(复印件)8、主要经营管理人员简历及通讯联络方式(复印件)9、固定资产及资产权属证明(复印件)10、近期主要采购、销售合同等。
业务运行流程图目录
一、再贷款业务操作流程(一)
二、贷款业务操作流程(二)
三、再贴现业务操作流程(一)
四、再贴现业务操作流程(二)
五、存款准备金业务操作流程
六、贷款卡业务操作流程
七、信用信息业务操作流程
八、支付结算业务操作流程
九、税款报解入库业务操作流程
十、拨款退库业务操作流程
十一、出口收汇核销业务操作流程
十二、进口付汇核销业务操作流程
十三、非贸易外汇管理业务操作流程
十四、法定存款准备金业务操作流程
十五、财政性缴存款业务操作流程
十六、帐户开户流程图
一、再贷款业务操作流程(一)
二、再贷款业务操作流程(二)
三、再贴现业务操作流程(一)
四、再贴现业务操作流程(二)
五、存款准备金业务操作流程
六、贷款卡业务操作流程
七、信用信息业务操作流程
八、支付结算业务操作流程
九、税款报解入库业务操作流程
十、拨款退库业务操作流程
十一、出口收汇核销业务操作流程
十二、进口付汇核销业务操作流程
十三、非贸易外汇管理业务操作流程
十四、法定存款准备金业务操作流程
十五、财政性缴存款业务操作流程
十六、帐户开户流程。
贷款业务操作流程第一条本公司贷款业务流程具体包括:客户申请、受理与调查、审查、审批、签订合同、落实条件、放款审核、提供贷款、贷后管理、贷款收回.第二条客户申请客户应填写贷款业务申请表,向公司业务部门提出贷款业务申请,并按要求提供以下基本资料:一、借款人为个人的:(一)借款人有效身份证明的原件及复印件;(二)涉及保证贷款的,需提供担保方同意担保的证明文件;涉及抵押和质押贷款的,需提供抵押物或质押权利的权属证明文件以及有处分权人同意抵质押的书面证明;(三)已领取营业执照的借款人,需提供经年检合格的营业执照,从事许可证经营的,应提供相关行政主管部门的经营许可证原件及复印件;(四)本公司要求的其他资料.二、借款人为企业法人的:(一)营业执照、组织机构代码证、贷款卡、税务登记证;(二)公司章程、验资报告、董事会或股东会同意申请贷款授权书公司章程未作规定的可不提供、法定代表人身份证明;(三)企业近2年年度财务报表、近期财务报表及近1年纳税证明新建企业可不提供;(四)贷款用途证明,如购销合同或其他经济、商务合同书、招投标协议等;(五)担保资料;(六)其他必要的资料.对于不予受理的,应及时通知申请人.第三条贷款受理和调查客户提交贷款申请后,由公司调查人员负责受理审核,对其中符合贷款要求的申请,由业务部门负责人指定调查人员进行贷前调查工作.贷款业务须采取双人实地调查方式.调查人员可通过与客户面谈、走访当地个体工商户、借助社区、村委会及其他专业合作社、金融机构等组织进行贷前调查,核实借款人的申请材料,并对以下内容展开调查;一、借款人为自然人的:(一)借款人及家庭基本信息1、借款人年龄、婚姻状况、个人品质、健康状况、信用记录等;2、家庭主要成员情况,包括家庭成员基本情况、主要收入情况、支出情况、信用记录等;3、家庭主要财产、负债及对外担保情况.财产包括金融类资产、生产物资资产等流动资产,房产、车辆、土地经营使用权等非流动资产;负债包括银行借款、信用社借款、其他金融机构贷款及民间借款等.(二)借款人生产经营信息1、对于从事种养殖业等农业生产经营的借款人,主要调查以下内容:(1)土地或其他经营场所权利证明,包括自有、承包、租赁等证明文件;(2)生产经营情况,包括经营品种、经营项目、经营规模、投入成本、生产周期、销售渠道、预期销售收入、利润等;2、对于从事工商业等非农业生产经营的借款人,主要调查以下内容:(1)经营场所产权证明或承包、租赁合同;(2)已领取营业执照的,要提供借款人的营业执照,税务登记证和近一年的纳税证明经营时间不满一年的需提供经营时间内的纳税证明,未领取的可不提供;(3)经营项目情况,包括项目基本情况、项目投入、经营年限、存货情况、应收帐款情况、销售渠道、预期年销售收入及年净收益等;(三)担保信息核实担保人的担保能力、担保人的个人收入证明、实地调查抵押物的产权归属、地理位置、变现能力等情况,质押财产的权属和真实性.调查人员应根据调查核实的信息,编制借款人的财务状况简表,作为分析个体工商户和农户财务状况和偿还能力的主要依据之一.二、借款人为企业法人的:(一)查验营业执照、组织机构代码证、贷款卡、税务登记证、公司章程、验资报告、董事会或股东会同意申请信用授权书公司章程未作规定的可不提供、法定代表人身份证明;(二)法定代表人以及主要投资人、实际控制人、关键管理人员资信状况和经营管理能力;(三)企业财务情况,包括调查分析企业近2年年度财务报表、近期财务报表及近1年纳税证明经营不满1年的新建企业可不提供等;(四)在各银行办理信贷业务情况及其他资产负债情况;(五)实物资产情况、销售收入归行情况,主营业务的市场状况和发展前景;(六)担保物价值评估、价值稳定性以及变现能力;(七)保证人保证资格、保证能力以及信用记录;(八)对于超过半年以上的贷款,还应包括合格、有效的相关批准文件,预计资金来源及使用情况、预计的资产负债情况、损益情况、贷款项目建设进度及营运计划等;(九)借款人关联方关系.此外,还应调查以下内容:(一)企业授信月份前12个月的银行对帐单;(二)对外贸类企业应参考企业授信月份前12个月的报关单;(三)对制造类、住宿餐饮类企业应参考企业授信月份前12个月水电费单据.第四条调查结论调查人员根据调查、分析结果,填写贷款业务调查表,贷款超过一定额度还需撰写调查报告,对客户借款事由、还款能力、现金流量、个人信用情况、担保情况进行分析,提出调查结论,明确拟提供的担保方式、金额、期限、利率、还款方式、担保方式等,移送审查岗审查.调查认为不符合贷款条件的,经业务部门负责人同意可终止信贷程序,并及时通知申请人.第五条贷款审查审查部门审查人员负责贷款业务的审查,主要审查以下内容:(一)对调查人员提交的信贷材料的合规性、有效性和完整性,及信贷业务的合法合规性进行审查.(二)对调查人员提交的财务状况简表进行审查,对影响客户财务状况的各项主要因素、客户经营状况、资信情况、抵质押物或保证情况及其他非财务信息等进行分析评价,审查或验证贷款金额、授信期限和用途的合理性及合规性.第六条审查人员根据审查、分析结果,就是否同意贷款以及贷款方式、额度、期限、利率、还款方式、担保方式等提出明确意见,并移送有权审批人审批.第七条贷款审批有权审批人在授权范围内,根据调查、审查结论等因素审批贷款业务事项.对审批不同意贷款的,签署意见后退回审查部门,由调查部门及时通知借款人.第八条贷款实施贷款业务批复后,审核是否办妥保证担保手续、抵押物是否已依法办妥登记、质押物是否办妥止付和交付、是否按规定办理保险等完善担保手续.在上述手续办妥后,与客户及担保人共同签订抵押合同或质押合同、保证合同.在落实贷款批复中限制性条款后,与借款人、保证人当面签订借款合同、保证合同.然后由贷款审核岗负责信贷合同文件和放款审核,制作借款借据,经审核无误后,通知财务部门办理贷款帐务处理手续.第九条贷后检查(一)调查人员首次跟踪检查.贷款发放后15天内,调查人员必须进行首次跟踪检查.(二)调查人员定期检查.管户调查人员负责每月至少进行一次定期检查,监测借款人借款、还款交易记录.(三)上级部门及领导检查.上级部门及领导对贷款业务每季至少组织一次检查.第十条调查人员贷后检查主要检查以下内容:(一)重点检查客户是否按照合同约定用途使用信贷资金,是否存在私贷公用、冒名贷款、多人承贷一人使用等违规问题.(二)客户的家庭情况、健康状况、生产经营是否正常,主要产品的市场变化情况;(三)客户是否有违法经营行为,是否卷入经济纠纷,与其他债权人的合作关系;(四)担保人担保资格、保证能力、抵质押物的完整性和安全性.抵押物的价值是否受到损失,抵押权是否受到侵害,质押物的保管是否符合规定.第十一条风险预警信号.调查人员和其他人员在实地检查的过程,如发现客户存在潜在风险,应及时进行风险预警提示,部分风险预警信号如下:(一)与客户本人及贷款使用有关的信号,如客户失踪或无法联系、擅自改变贷款用途、存在私贷公用、冒名贷款、多人承贷一人使用等问题、卷入对生产经营或财务状况产生负面影响的法律纠纷、出现健康问题、存在违法经营等;(二)与生产经营有关的信号,如出现严重的自然灾害、病虫害或其他疫情、生产规模异常变化、主要业务发生变动、客户产品或服务的市场需求下降、产品市场价格出现大幅度回落、主要产品线上的供货商或客户流失,以往的合作伙伴不再与其合作、工人工资不能正常发放或有劳资争议等;(三)与财务状况和履约能力有关的信号,如客户自身的配套资金不到位或不充足、付息或还本拖延、向他人提供抵质押物担保或保证、本公司无法控制抵押品和质押权、抵押物的价值受到损失或抵押权受到侵害、质押物的保管不符合规定等.第十二条风险监测和监管的主要内容包括:(一)业务制度执行情况.如贷款业务合规合法性,调查人员贷后管理情况,贷款档案资料管理情况,违规责任人落实和处理情况等.(二)业务风险状况.如公司业务运行情况、客户风险变化情况,新发生不良贷款情况及处置情况等.第十三条业务部门应根据监测结果和风险状况及时采取措施,并视情况报请贷款审批机构对贷款进行调整,包括展期、缩减额度、追加担保、要求借款人提前还款、自助可循环额度的调整、冻结、解冻、终止等.第十四条提前收回贷款.发生合同约定事项应提前收回贷款的,经公司负责人同意并报原贷款审批机构备案后,向借款人和担保人发出贷款提前到期通知书,办理还款手续.第十五条还款计划变更(一)提前还款.借款人征得本公司同意可以部分或全部提前归还贷款.(二)贷款展期.贷款展期应取得担保人书面同意,须在当期贷款到期前15日向本公司提出展期书面申请,报有权审批行审批.贷款展期须结清全部利息,展期后必须采用分期还款方式.半年以内的贷款展期期限不得超过原贷款期限,半年以上的贷款展期期限不超过原贷款期限的一半.第十六条到期处理(一)采用一次性还本方式的,在贷款到期前应采取电话、短信、发放通知书等有效方法及时通知借款人按时归还贷款本息.(二)对到期尚未归还的贷款业务,调查人员应按规定及时报告总经理,列入逾期催收管理,及时发送逾期贷款催收通知书;在地方政府、专业合作社、信用村等机构协助清收贷款仍无效后,或上述机构不予配合时,应按有关规定及时采取诉讼等清收或补救措施.。
商业银行个人贷款业务操作流程个人贷款是商业银行的重要业务之一,其操作流程主要包括贷款申请、贷款审批、贷款发放、贷款管理和贷款还款等环节。
下面将详细介绍商业银行个人贷款业务的操作流程。
一、贷款申请阶段3.贷款资格评估:商业银行根据借款人提供的资料,进行贷款资格评估,包括收入分析、征信查询等。
4.贷款额度测算:商业银行根据借款人的收入、信用状况等评估结果,测算出借款人的贷款额度。
二、贷款审批阶段1.贷款申请初审:商业银行对借款人的贷款申请进行初步审核,包括核对资料的真实性和完整性。
3.贷款审批决策:审查员根据借款人的资格、还款能力、还款保障措施等综合因素,决定是否批准贷款,并确定贷款利率、担保方式等。
4.贷款审批结果通知:商业银行将贷款审批结果通知借款人,包括审批通过、审批不通过等。
三、贷款发放阶段1.贷款合同签订:借款人在商业银行签订贷款合同,并按照合同约定的方式提供相关的担保物。
3.贷款发放款项核放:商业银行根据贷款合同约定,将贷款额度划拨至借款人指定的账户。
四、贷款管理阶段1.贷款账户管理:商业银行设立贷款专属账户,用于借款人还款、利息结算等相关事务。
3.贷款信息更新:商业银行对借款人的个人资料、还款记录等进行定期更新,确保贷款管理的准确性。
5.贷后监管:商业银行对借款人的还款情况进行监控和评估,及时发现和处理还款逾期等风险。
五、贷款还款阶段1.还款方式选择:借款人根据自身情况选择适合的还款方式,包括等额本息、等额本金、到期一次还本付息等。
2.还款计划制定:商业银行根据借款人选择的还款方式,制定还款计划,并告知借款人还款日程表。
3.按时还款:借款人按照还款计划,按时进行贷款还款,包括本金、利息、手续费等。
4.还款确认和记录更新:商业银行收到借款人的还款后,确认还款金额,并及时更新还款记录。
综上所述,商业银行个人贷款业务的操作流程主要包括贷款申请、贷款审批、贷款发放、贷款管理和贷款还款等环节。
在整个流程中,商业银行对借款人进行综合评估,确保贷款的安全性和可行性。
第二章信贷业务基本操作流程2.1对公信贷业务基本操作流程信贷业务基本操作流程包括受理、调查评价、审批、发放及贷后管理五大阶段。
按照信贷业务先客户评级、后额度授信、再具体支用的原则,除总行特别规定可以不予确定授信额度的客户外,所有客户在我行办理具体信贷业务均应先评级并报批授信额度。
如下图所示。
2.1.1 受理受理阶段主要包括:客户申请——资格审查——客户提交材料——初步审查等操作环节。
受理人员依据有关法律法规、规章制度及建设银行的信贷政策审查客户的资格及其提供的申请材料,决定是否接受客户的信贷业务申请。
2.1.1.1 客户申请该环节可以是客户主动到建设银行申请信贷业务,也可以是建设银行主动向客户营销信贷业务,请客户向建设银行提出信贷申请。
信贷人员既要认真了解客户的需求情况,又要准确介绍建设银行的有关信贷规定(包括借款人的资格要求、信贷业务的利率、费率、期限、用途、优惠条件及客户的违约处理)等。
2.1.1.2 资格审查1.客户资格要求:按照《贷款通则》的要求,借款人应当是经工商行政管理机关(或主管机关)核准登记的企业(事业)法人、其他经济组织和兼具经营和管理职能且拥有贷款卡(证)的政府机构。
其他经济组织包括:依法登记领取营业执照的独资企业、合伙企业(须经全体合伙人书面同意);依法登记领取营业执照的合伙型联营企业(须经联营各方书面同意);依法登记领取营业执照但不具有独立法人资格的中外合作经营企业(须经合作各方书面同意);经民政部门核准登记的从事经营活动的社会团体;依法登记领取了营业执照但不具备法人地位的乡镇、街道、村办企业;依法登记领取营业执照并经法人书面授权的企业法人分支机构。
客户向建设银行申请信贷业务,应当具备产品有市场、生产经营有效益、不挤占挪用信贷资金、恪守信用等基本条件。
(1)客户基本条件①有按期还本付息能力,原应付贷款利息和到期贷款已清偿,没有清偿的,已经做了建设银行认可的偿还计划;②除不需要经工商部门核准登记的事业法人外,应当经过工商部门办理年检手续;③在建设银行开立存款帐户(业务品种另有规定的除外);④除国务院规定外,有限责任公司和股份有限公司对外股本权益性投资累计额未超过其净资产总额的50%;⑤借款人的资产负债率符合有关规定要求;⑥申请固定资产贷款的,新设项目法人的所有者权益与项目总投资的比率不低于国家规定的投资项目资本金比例;⑦持有人民银行核发的年检合格的贷款卡(证);(2)限制性条件客户若有下列情况之一的,建设银行一般不接受其申请:①连续三年亏损,或连续三年经营现金净流量为负;②向建设银行提供虚假或隐瞒重要事实的资产负债表、损益表等财务报告;③违反国家规定骗取、套取贷款,用借贷等行为以牟取非法收入的;④违反国家外汇管理规定使用外币贷款的;⑤违反国家规定用建设银行信用从事股本权益性投资,或从事股票、期货、金融衍生产品等投资的;⑥生产、经营或投资国家明文禁止或严重有损于社会公益和道德的产品或项目的;⑦项目建设或生产经营未取得土地、环保、规划等有权部门批准的;⑧在进行承包、租赁、联营、合并(兼并)、合作、分立、产权有偿转让、股份制改造等体制变更过程中,未清偿、落实原有债务或未对其清偿债务提供足额担保的;⑨有其它严重违法或危害建设银行信贷资金安全行为的;⑩列入建设银行不良信用记录黑名单的。
财务制度实施细则(一)山东禾宝药业有限公司采购付款操作流程工程、设备等资产购建付款流程原材料、辅料等采购付款流程费用报销业务流程办公用品、低值易耗品等采购付款流程一、工程、设备等资产支出付款业务流程1、工程部(项目部)等工程或设备职能管理部门应在项目合同签订后及时将“合同复印件”传递给财务部门。
2、项目(工程及设备等)预付进度款时,由工程部或相应部门填写“请款单”,具体写明:项目名称、承建单位、工程进度及意见。
注明项目进度预付款。
经部门负责人、分管领导、董事长签字、然后交由财务经理审核签字,最后由出纳付款。
3、办理结算工程款时,由工程部或相应部门填写“请款单”,具体写明:项目名称、承建单位、工程进度及意见。
部门负责人签署意见。
财务部会计主管根据工程部的意见,并与财务保存的工程合同或协议相核对,并审查票据合规性及合法性。
若都同意付款,则签署应付金额、已付金额、本次应付金额。
报分管领导及董事长签批。
工程部将以上签字后的“请款单”,连同“工程(设备)验收单”、“发票”等。
交由财务经理审核签字,最后由出纳付款。
4、预付全款后来发票的,工程或设备职能管理部门经办人员将“工程(设备)验收单”、“发票”等经分管领导及董事长签字后,一并交财务入账。
5、以上“合同复印件”、“请款单”、“工程(设备)验收单”、“发票”四项资料是付款或销账的必要条件,缺一不可。
特殊情况须注明并经董事长签批。
二、原材料辅料等采购付款流程1、采购部门应在采购合同签订后及时将“合同复印件”传递给财务部门。
2、原材料及辅料采购需预付款时,由采购部门填写“请款单”,具体写明:供货单位、材料名称数量单价金额等、预付款原因及意见。
注明材料采购预付款。
经部门负责人、分管领导、董事长签字、然后交由财务经理审核签字,最后由出纳付款。
3、材料采购支付尾款时,由采购部门根据“发票”、“入库单”填写“请款单”,具体写明:供货单位、材料名称数量单价金额等,部门负责人签署意见。
支小再贷款操作规程中国人民银行某某市中心支行支小再贷款操作规程(试行)第一章总则第一条为进一步引导地方法人金融机构加大对小微企业信贷资金扶持力度,根据《中国人民银行关于开办支小再贷款支持扩大小微企业信贷投放的通知》(银发[2022]90号)、《中国人民银行某某中心支行办公室关于印发〈中国人民银行某某中心支行支小再贷款管理实施细则〉的通知》(长银办[2022]108号)、《中国人民银行某某中心支行转发中国人民银行关于完善信贷政策支持再贷款管理支持扩大“三农”、小微企业信贷投放的通知》(长银发[2022]4号)等文件精神,结合辖内实际,特制定本操作规程。
第二条支小再贷款是指向辖内小型城市商业银行(按人民银行确定的标准)、农村商业银行、农村合作银行和村镇银行等四类地方性法人金融机构(以下称借款人)发放的中央银行专项贷款,用于解决借款人发放小微企业贷款的合理流动性需求,促进降低融资成本。
第二章支小再贷款条件第三条借款人申请支小再贷款须具备以下条件:(一)具有法人资格;(二)在人民银行设立准备金存款账户;(三)上季度末小微企业贷款增速不低于同期各项贷款平均增速、贷款增量不低于上年同期水平;(四)符合宏观审慎管理要求,财务状况健康,且上年末本外币小微企业贷款(含个人经营性贷款)比例不低于30%。
(五)可足额提供人民银行规定的合格质押品;(六)曾借用过支小再贷款的金融机构,借用期间符合人民银行支小再贷款的监督管理要求;(七)人民银行规定的其他条件。
第三章支小再贷款期限、利率和限额第四条支小再贷款期限分为3个月、6个月、1年三个档次。
贷款可以展期,最多展期两次。
具体期限根据借款人发放小微企业贷款流动性需求确定,但每次展期期限不得超过原定期限。
是否展期由承办人民银行县(市)支行调查,拿出初步意见,报人民银行某某市中心支行并报人民银行某某中心支行审批。
第五条支小再贷款利率按人民银行总行规定的贷款基准利率减点执行。
目前执行的利率水平为3个月3.3%、6个月3.5%、1年期3.6%,遇利率调整按新规要求执行。
超实用的信贷业务流程——贷前、贷中、贷后(收藏吧!)本文由本平台原创,转载需注明作者及出处阅读提示:本期文章为一套完整的信贷业务流程,在流程中根据业务进程加入了本平台精华文章的链接,可直接点开阅读,本期文章适合收藏起来慢慢读,在做业务过程中遇到什么问题也可打开查阅一下,还在等什么,赶紧收藏起来吧!当然,除了收藏,别忘了将本文发送给你公司的信贷人员。
前言小额信贷业务是流程性非常强的工作,从操作流程上大体上可分为客户申请、受理、贷前调查、贷款审查与审批、贷款发放、贷后管理及逾期贷款清收等几个阶段。
信贷机构经营的是信用,管理的是风险,从事信贷业务的企业其核心竞争力本质上体现为管理风险的能力,尤其是管理法律风险的能力,信贷机构的基本职能就是预测、承担和管理风险,要提升上述相关行业管理风险的能力需要从文化、理念、流程和制度、技术和人才培养等多方面入手进行建设。
要想做好信贷业务,对信用、风险、授信、还款意愿和还款能力、违约成本和违约率、财务信息和非财务信息等基本概念要有详细的了解,具体可参见本平台文章做好信贷业务必须了解这八大问题!以及文章把民间借贷知识浓缩为六十个问题(上)——放假了,想充电的同学赶紧收藏!和把民间借贷知识浓缩为六十个问题(下)——假期近半,想充电的同学赶紧收藏!笔者一直将组织架构及岗位职责、业务流程、文本和表单定义为信贷机构风险管理体系的三驾马车,在这三驾马车里面,业务流程和管理制度是居于核心地位的,因为其一边对接的是具体的岗位和人,一边对接的是合同文本和表单,一套好的业务流程对提高信贷机构的风险管理能力具有重要意义。
本文以小贷公司作为视角,向大家推荐一套业务流程,供大家参考。
当然制度再好,也得有具备相应素质和能力的人去实施和执行,对于信贷员应具备的素质,可参见本平台文章客户经理胜任素质模型分析——客户经理应具备的基本素质!以及文章信贷小白和老信贷员,差距到底在哪?从风险控制的角度,如何评估和增加借款人的违约成本是控制风险的关键,具体可参见本平台文章提升违约成本是降低违约率的关键!模块一申请与受理操作流程贷款业务申请和受理阶段主要包括:客户申请——资格审查——客户提交材料——初步审查等操作环节。
业务运行流程图目录
一、再贷款业务操作流程(一)
二、贷款业务操作流程(二)
三、再贴现业务操作流程(一)
四、再贴现业务操作流程(二)
五、存款准备金业务操作流程
六、贷款卡业务操作流程
七、信用信息业务操作流程
八、支付结算业务操作流程
九、税款报解入库业务操作流程
十、拨款退库业务操作流程
十一、出口收汇核销业务操作流程十二、进口付汇核销业务操作流程十三、非贸易外汇管理业务操作流程十四、法定存款准备金业务操作流程十五、财政性缴存款业务操作流程十六、帐户开户流程图
一、再贷款业务操作流程(一)
二、再贷款业务操作流程(二)
三、再贴现业务操作流程(一)
四、再贴现业务操作流程(二)
五、存款准备金业务操作流程
六、贷款卡业务操作流程
七、信用信息业务操作流程
八、支付结算业务操作流程
九、税款报解入库业务操作流程
十、拨款退库业务操作流程
十一、出口收汇核销业务操作流程
十二、进口付汇核销业务操作流程
十三、非贸易外汇管理业务操作流程
十四、法定存款准备金业务操作流程
十五、财政性缴存款业务操作流程
十六、帐户开户流程。