高考地理《中国的河流和湖泊》知识点复习
- 格式:docx
- 大小:19.37 KB
- 文档页数:6
我国的河流和湖泊考点热度★★☆☆☆一、我国的河流1.我国外流河水文特征的差异地区河流流量汛期含沙量结冰期东北黑龙江、松花江水量丰富(流经湿润、半湿润区)汛期较短(有春汛、夏汛)小(森林茂密)长(纬度高,位于中温带、寒温带)秦岭—淮河以北辽河、海河、黄河水量较小(流经半湿润、半干旱地区)汛期短(雨季短)大(植被少,水土流失严重)短(位于暖温带)秦岭—淮河以南长江、珠江水量丰富(降水量大,流经湿润区)汛期长(雨季长)小(流域内植被好)无(流经亚热带、热带,冬温在0℃以上)2.长江、黄河、珠江的开发与治理长江黄河珠江水利灌溉;航运—“黄金水道”;发电—“三峡”;调水—“南水北调”;冲积出长江中下游平原及长江三角洲—主要农业区引黄灌溉;发电(上中游水能的梯级开发)水能的梯级开发;航运水害中下游洪涝灾害上游凌汛;下游“地上河”、凌汛下游河口附近“咸潮”;中下游洪涝整治措施防洪是首要任务。
加固江防大堤,兴建分洪、蓄洪工程;营造防护林(长江中上游防护林)和退耕还湖关键是治沙,根本在于加强黄土高原的水土保持。
兴修水利,上拦下排;退耕还林、还草、还蓄洪区,营造水土保持林;加固堤坝引淡压咸;植树造林,保持水土二、我国的湖泊1.湖泊分类(1)按性质分①咸水湖:内流湖多咸水湖,如青海湖。
②淡水湖:外流湖多淡水湖,如鄱阳湖。
(2)按成因分①构造湖:地壳运动形成,如世界最深的湖贝加尔湖、最咸的湖死海等。
②冰川湖:冰川作用形成,如北美五大湖群。
③堰塞湖:火山熔岩堵塞河道而成,如五大连池。
④火山口湖:火山口积水成湖,如长白山天池。
⑤河迹湖:河流改道,淤积而形成的。
2.我国湖泊的分布(1)青藏高原湖区:是世界上海拔最高的高原湖区,也是我国湖泊分布最为集中的区域。
绝大多数属咸水湖(蒸发),青海湖(青)是我国最大的内陆湖泊,也是我国最大的咸水湖(属咸水湖)。
纳木错(藏)为西藏面积最大和海拔最高的大湖。
察尔汗盐湖(青海柴达木盆地)是我国柴达木盆地最大的盐湖。
高中地理---中国的河流和湖泊常考知识点汇总中国的河流和湖泊1.我国内、外流区域的界线——北段大体沿着大兴安岭—阴山—贺兰山—祁连山(东端)一线,南段比较接近200mm的年降水量线。
2.河流的水文特征——可以从以下几方面分析:水位(汛期)、流量、含沙量、冰情、流速或水能。
3.河流的水系特征——指源地、流程(长度)、流向、流域面积、支流数量与河网密度、河流弯曲系数、水系形状等。
4.我国四类地区河流的判断:①春汛、夏汛→东北地区河流;②流量小、冬季断流→西北地区河流;③流量大、汛期长→南方地区河流;④流量小、汛期短、季节变化大→华北地区河流。
5.影响河流含沙量的因素有:①地形起伏大小;②气候因素中的降水强度;③植被覆盖状况;④土壤质地等。
6.长江中下游的洪灾及防治A、洪水的来源——三个主要来源:一是上游的干支流,二是南面的洞庭湖和鄱阳湖水系,三是北面的汉江。
在有些年份,若流域内普降暴雨,三股洪水来自同一时期,河水猛涨,就会使长江干流出现特大洪水。
B、长江中下游洪灾严重的原因①上游干流及中游支流洪水来量大,这是因为:流域内气候湿润,雨季长,暴雨多,加之流域面积大,支流众多,使长江干流汛期长、水量大。
在有些年份,流域内普降暴雨,干支流多股洪水汇合在一起,长江干流就会出现特大洪水。
②中游没有足够的调洪、滞洪场所,原因:一是人口稠密,用地紧张;二是围湖造田、泥沙淤积,导致湖泊萎缩,调蓄洪峰的功能削弱。
③河道宣泄能力不足,原因:中下游地势低洼,且河道弯曲(如荆江河段等),使河水流速较缓,水流不畅,排洪不畅;中上游水土流失使大量泥沙入江,淤积抬高河床,使河道的泄洪能力降低。
此外,由于人们破坏植被导致的水土流失,还使得流域涵养水源、调节径流、削峰补枯的能力降低,加大了河流的洪峰流量。
可见,造成长江洪灾的原因,既有自然原因,又有人为原因。
但首先是自然因素,其次才是人为原因,人为原因起到了加剧洪水灾害的作用。
C、防治措施①中下游加固江防大堤;②中上游兴修水库,中下游修建分洪、蓄洪工程;③重点治理荆江河段(裁弯取直、分洪等);④长江上游造林和水土保持(营造长江中上游防护林);⑤修建三峡工程——防洪是三峡工程建设的首要目标。
中国的河流和湖泊1.外流区和内流区,主要河流及其水文特征,湖泊的分布,主要湖泊。
2.长江、黄河的源流概况,水系及水文特征,开发利用和治理。
3.珠江的水系组成和水文特征,红水河水能资源的开发利用。
一.河流河流的各项水文特征的影响因素:水量含沙量结冰期流量汛期分析我国外流河的水文特征,并填入下表读图 1.写出内流区和外流区分界线。
2. 我国内流区的水文特征①分布地区:西北内陆地区水源补给:冰雪融水②主要特征季节性河流: 8 为丰水期,其他季节水量少,甚至断流流程:不长(原因:蒸发、下渗。
③塔里木河: 8 (月份)为汛期1.主要河流长江:长江流域图训练一:在图上填注(填字母): E.唐古拉山 F.东海 G.宜昌 H.湖口 I.重庆 J.武汉 K.南京 L.上海;2、a.二滩 b.葛洲坝 c.三峡;3、d.岷江 e.雅砻江 f.嘉陵江g.湘江 h.汉江 I.赣江;4、甲.太湖乙.鄱阳湖丙.洞庭湖训练二:读图分析长江中游洪涝灾害频繁的主要原因以及治理措施黄河黄河流域图训练一:在图上填注A.巴颜喀拉山 B.渤海 C.河口 D.孟津 E.汾河 F.渭河 G.河套平原H.宁夏平原 I.河西走廊;a.龙羊峡 b.刘家峡 c.三门峡 d.小浪底训练二:简要分析黄河下游河段流域特别狭小又无支流的原因。
训练三:在图中描出黄河凌汛发生河段并说明其发生的条件、时间。
训练六:简要分析黄河水患的原因以及解决措施 珠江:珠江水系图训练一:珠江流程比黄河要短,但水量却是黄河的7倍,主要原因是 降水多 ,水量大 珠江水运发达,内河航运量仅次于长江,特别是珠江三角洲,这里航运发达的原因是 经济发达、人口众多、货运量大训练二:珠江水系红水河流域水能资源丰富的主要原因是什么?训练三:结合红水河流域的矿产资源和能源情况,分析该区域发展炼铝工业的有利条件。
4.京杭运河概况 二、湖泊分类(按湖泊所在流域特点)内流湖→内流区→基本上是咸水湖。
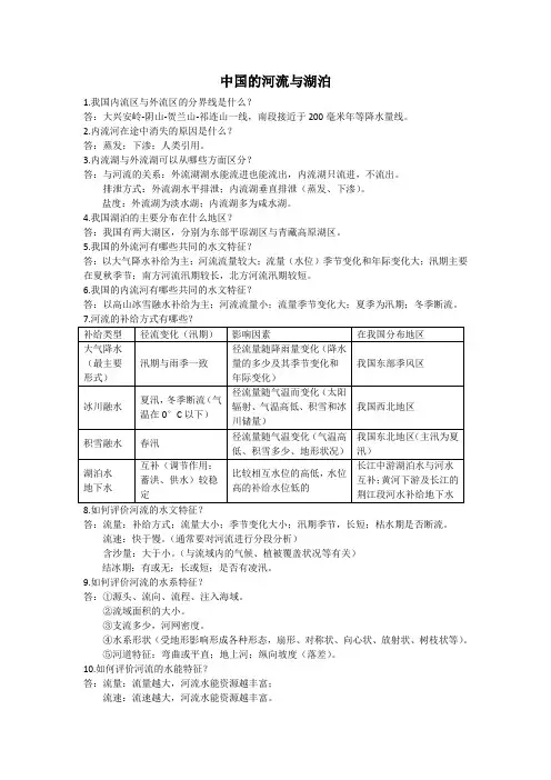
中国的河流与湖泊1.我国内流区与外流区的分界线是什么?答:大兴安岭-阴山-贺兰山-祁连山一线,南段接近于200毫米年等降水量线。
2.内流河在途中消失的原因是什么?答:蒸发;下渗;人类引用。
3.内流湖与外流湖可以从哪些方面区分?答:与河流的关系:外流湖湖水能流进也能流出,内流湖只流进,不流出。
排泄方式:外流湖水平排泄;内流湖垂直排泄(蒸发、下渗)。
盐度:外流湖为淡水湖;内流湖多为咸水湖。
4.我国湖泊的主要分布在什么地区?答:我国有两大湖区,分别为东部平原湖区与青藏高原湖区。
5.我国的外流河有哪些共同的水文特征?答:以大气降水补给为主;河流流量较大;流量(水位)季节变化和年际变化大;汛期主要在夏秋季节;南方河流汛期较长,北方河流汛期较短。
6.我国的内流河有哪些共同的水文特征?答:以高山冰雪融水补给为主;河流流量小;流量季节变化大;夏季为汛期;冬季断流。
8.如何评价河流的水文特征?答:流量:补给方式;流量大小;季节变化大小;汛期季节,长短;枯水期是否断流。
流速:快于慢。
(通常要对河流进行分段分析)含沙量:大于小。
(与流域内的气候、植被覆盖状况等有关)结冰期:有或无;长或短;是否有凌汛。
9.如何评价河流的水系特征?答:①源头、流向、流程、注入海域。
②流域面积的大小。
③支流多少,河网密度。
④水系形状(受地形影响形成各种形态,扇形、对称状、向心状、放射状、树枝状等)。
⑤河道特征:弯曲或平直;地上河;纵向坡度(落差)。
10.如何评价河流的水能特征?答:流量:流量越大,河流水能资源越丰富;流速:流速越大,河流水能资源越丰富。
11.如何评价河流的航运条件与航运价值?答:①流量:流量大小;季节变化大小。
流量大,季节变化小利于航运。
②流速:快慢。
流速慢利于航运。
③含沙量:大或小。
含沙量小,不易淤积,利于航运。
④结冰期:有无,长短,是否凌汛。
无冰期,无凌汛,或冰期短利于航运。
⑤通航里程:长或短。
通航里程长利于航运发展。
第4讲中国的河流和湖泊基础整理一河流和湖泊概况内外流区的分界线:大兴安岭——贺兰山—底斯山。
2.内外流区概况(1)外流区:约占全国面积的2/3,水量较大,分别注入太平洋、印度洋和北冰洋。
(2)内流区:约占全国面积的1/3,水量较小。
3.主要河流分布 (1)外流河内流河:⑦塔里木河等。
4.主要湖泊分布⎩⎨⎧青藏高原湖区:⑧青海湖等东部平原湖区:⑨洞庭湖、太湖、 ⑩鄱阳湖等5.京杭运河自北向南贯通海河、黄河、淮河、长江、钱塘江五大水系,在南水北调工程中已作为东线输水通道。
基础整理二长江2.水能资源(1)地位:长江水能蕴藏量占全国的1/3,可开发利用的水能资源占全国的一半。
(2)分布:主要集中在地势落差大的上游。
3.航运价值(1)特点:干流横贯东西,江阔水深,终年不冻,宜宾以下四季通航。
(2)地位:干支流通航里程达7万多千米,占全国内河通航总里程的2/3,形成一个纵横广阔的水运网。
有“黄金水道”之称。
4.治理(1)首要的任务是防洪。
(2)措施⎩⎨⎧上游:造林和水土保持中游:重点治理荆江河段、退田还湖下游:加固江防大堤、兴修水库及分洪蓄洪工程基础整理三 黄河2.流域特点:⎩⎨⎧上游:多峡谷,水能丰富中游:流经黄土高原,支流较多下游:流经华北平原,形成“地上河”3.开发与治理(1)上游:有计划地对水能资源进行梯级开发,同时注重生态保护。
(2)中游:流经黄土高原区注意水土保持工作。
(3)下游:疏浚河道,加固大堤,防治洪涝。
考点一| 我国主要河流的水文特征1.河流水文特征的描述及其影响因素河流的水文特征一般从水位、流量、含沙量、结冰期、凌汛等方面描述,具体特征及影响因素如下表所示:内流河主要分布在我国西北内陆地区,其主要水文特征如下:(1)流量较小:主要以高山冰雪融水和山地降水补给为主,补给量较少。
(2)汛期短,冬季断流,流程短。
①夏季气温高,冰雪融水多,山地降水也较多,水量丰富; ②冬季气温低,冰雪基本不融化,河流断流,多属季节性河流。
高考地理专题复习中国的河流和湖泊、自然资源一、重要知识点梳理(一)中国的河流和湖泊1.河流湖泊概况(1)内流河(区)和外流河(区)外流河:最终流入海洋的河流(黑龙江、辽河、海河、黄河、淮河、长江、珠江等河流向东流入洋,怒江、雅鲁藏布江等向南流入洋,唯一向北流入北冰洋的河流是河)内流河:最终未流入海洋的河流,河我国最大的内流河内、外流区比较(2)外流河的水文特征水文特征的含义:从水位、流量、含沙量、有无结冰期等方面来分析。
外流河共同的水文特征及成因外流河水文特征的差异及其成因水源补给:高山冰雪融水和山地降水(3)内流河主要特征季节性河流:夏季为丰水期,其它季节水量少,甚至断流流程:不长(蒸发、下渗、灌溉用水多)塔里木河: 7~9月为汛期(天山、昆仑山等冰雪融水)(4)珠江——南方最大的河流,在我国各大河中,汛期最长,水量仅次于长江;水能资源蕴藏量丰富;水运发达。
长度:1800千米概况流经六个省市:京、津、冀、鲁、苏、浙(5)京杭运河沟通五大水系:海河、、、、作用历史上:沟通南北交通现在:苏、浙境内航运发达(6)湖泊内流湖→青藏高原湖区(世界最大的高原湖泊群分布区)→多咸水湖外流湖→东部平原湖区(如鄱阳湖、洞庭湖等)→属淡水湖2.主要河流——长江、黄河3、黄河各段的水文特征黄河以河口和旧孟津为界分为上、中、下游。
内蒙古的河口镇以上为上游,其中流经青藏高原的为河源段,这里河面不宽,不也不深,水流缓慢,地面浅草平铺,土壤冲刷极微,河水常是清澈的。
在青海省东部,河流进入峡谷段,这一段有洮河、湟水等支流汇入,水量大增,再加上落差很大,蕴藏有丰富的水力资源。
出青铜峡后,进入宁夏平原和内蒙古河套平原,水流平稳,泥沙有所沉积,这一带气候干旱,几乎没有支流汇入,加上引黄灌溉和蒸发,耗水较多,水量减少。
河口镇至河南的旧孟津为黄河中游。
中游河段支流较多,水量增加,由于中游地区大部分是黄土分布区,这里土质疏松、植被稀少,加上夏季雨水集中且多暴雨,使河水变成滚滚泥流,黄河成为世界上泥沙含量最大的河流。
高考地理——《中国的河流和湖泊》知识点复习
1、河流的基本特点
2、内外流河及其水文特征。
(延伸内流湖)
[注意]河流水文特征分析:①水位(决定于河流补给类型,以雨水补给的河流,水位变化由降水特点决定;冰川融水补给的河流,水位变化由气温特点决定),②流量(以雨水补给的河流,看降水量的多少;流域面积大,一般流量大),③含沙量(决定于流域内地面植被状况),④结冰期有无或长短(最冷月月均温),⑤水能蕴藏量(由流域内的地形、气候特征决定)
(1)不同地区外流河的水文特征和成因:
3、长江概况
长江源于青藏高原唐古拉山各拉丹冬雪峰,干流沿途流经青海,西藏,四川,云南,重庆,湖北,湖南,江西,安徽,江苏,上海11个省(市,区)。
注入东海,为我国最长、年径流量最大、流域面积最大的河流。
其中自源头到湖北宜昌为上游,主要流经了我国地势的第一、二级阶梯,接纳了大量支流,水量大增,落差大,水力资源丰富;自宜昌到江西湖口为中游,长江中游流经平原区接纳了鄱阳湖,洞庭湖,汉江等水系,水量大增,荆江河段九曲回肠,易泛滥成灾;江西湖口以下为下游,下游流经平原地区河流支流已不多,但由于水量大,地势低平,防洪任务艰巨,长江重要的支流有:雅砻江、岷江、嘉陵江、乌江、湘江、汉江、赣江等,其中汉江是长江最大的支流。
已建成的大型水利工程有葛洲坝(三峡的上游干流)、丹江口(汉江)、安康、二滩(雅砻江)、龚嘴(岷江支流大渡河),隔河岩(清江)、五强溪(沅江)、乌江渡(乌江)、在三峡的西陵峡中三斗坪正在建设世界最大的三峡水利工程枢纽工程。
(1)防洪与灌溉
4、黄河概况
黄河发源于青藏高原上巴颜喀拉山北麓,流经9个省级政区(青、陇、川、宁、内蒙、陕、晋、豫、鲁),注入渤海,长度与流域面积均居我国第二,但水量很小。
内蒙古河口镇以上为上游,黄河上游青海省境内,流经青藏高原,水量不大,水流平缓,河水清澈;自青海龙羊峡、经甘肃刘家峡至宁夏青铜峡的峡谷段,水能资源丰富;在宁夏,内蒙古境内,黄河流经平缓的地形区,水流平缓,气候干旱,加上宁夏平原,河套平原大量引水灌溉,水量有所减少;河口镇至河南孟津为中游,流经黄土高原,接纳了汾河,渭河等支流,水量增加,特别是河水含沙量大增(90%黄河泥沙来于此);孟津以下为下游,流经华北平原,由于长期人工筑堤束水,黄河下游河床高于两岸地面数米,形成“地上河”,所以黄河下游沿途水量渐少,支流很少,且易发洪涝灾害。
而由于中上游地区用于生产、生活的引水量过大,造成下游河段在春末夏初季节几乎每年发生断流现象。
黄河主要的支流有:上游河段有洮河和湟水,中游段有无定河、延河、汾河和渭河(其支流有泾河、洛河)等。
(1)母亲河的奉献
(2
调峰济枯;另一面要加强全流域水资源的统一调配与管理,增强节水,护水意识;同时要加快黄河上游“引长济黄”工程的论证。
5、珠江:
发源于云贵高原,云南省东北部乌蒙山区,全长2197千米,流域面积45万平方干米,流经黔、桂、粤等省区,最后注入南海,主要支流有右江、左江、桂江、郁江。
珠江水系包括西江、东江、北江三大江,西江为珠江的主流。
整个水系河道弯曲,水量丰富、汛期长、含沙量小。
西江上游红水河段,落差大,水能资源蕴藏丰富且集中。
西江上游红水河段实行梯级水力资源开发,建设大型水电枢纽,积极发展航运。
[补充]位于红水河上游的龙滩水电站是我国装机规模仅次于长江三峡的第二大水电工程。
①西电东送的龙头:它的建设对于促进全国电力联网,实现能源的优化配置,满足广东和广西电力增长的需要,优化华南地区电力结构具有重要的作用。
②防洪效益:对减轻西江和珠江三角洲的洪水灾害具有明显的效益。
③航运效益:红水河自此将成为沟通黔、桂、粤三省区通江达海的黄金水道,为黔、桂两省区煤炭及其他矿产资源外运开辟了便捷的新通道。
④促进西部大开发:将带动当地建材、冶金、机械、农牧业和第三产业
的极大发展。
广西地处“中国-东盟自由贸易区”的战略前沿和“泛珠三角”经济圈的结合部,是粤港澳资本、技术、产业西进和参与西部大开发的热点地区。
龙滩水电站将为广西境内的区域合作提供有竞争力的电价,优化投资环境,有利于这一地区自然资源的开发和促进工业现代化、推动经济、社会的全面发展,对西部少数民族地区经济发展具有重要拉动力。
6、京杭运河:
6
我国湖泊众多,分布范围广而不均匀,以青藏高原和长江中下游平原分布最为集中。
长江中下游平原湖区,全部为外流湖、淡水湖。
鄱阳湖(赣)、洞庭湖(湘)、太湖(苏)、洪泽湖(苏)、巢湖(皖)为我国五大淡水湖泊,其中鄱阳湖是我国面积最大的淡水湖。
①青藏高原湖区是世界上海拔最高的高原湖区,也是我国湖泊分布最为集中的区域。
绝大多数属内流湖,为咸水湖和半咸水湖。
其中青海湖(青)是我国面积最大的湖泊(属咸水湖),纳木错(藏)为海拔最高的大湖。
察尔汗盐湖(青海柴达木盆地)是我国最大的盐湖。
除天然湖泊外,我国还有许多人工湖泊──水库。
天然湖泊与水库具有调节气候、调蓄水量、灌溉、航运、养殖、发电、提取化工原料和旅游等多种功能。
我国不少湖区风景秀丽,如西湖、太湖、洱海、天池等,都是著名的旅游胜地。
[补充]关注湿地 2月2日世界湿地日
我国湿地的主要类型包括沼泽湿地、湖泊湿地、河流湿地、河口湿地、海岸滩涂、浅海水域、水库、池塘、稻田等自然湿地和人工湿地。
我国湿地面积,占世界湿地的10%,位居亚洲第一位,世界第四位。
青海湖的鸟岛、湖南省的洞庭湖、江苏盐城国家级珍禽保护区和香港米浦等7处湿地已被列为“国际重要湿地名录”。
湿地的直接利用功能有:①提供水资源及丰富的动植物产品。
②提供矿物资源及能源和水运条件。
湿地的间接利用功能有:①调蓄水量、调节气候;②沉积营养物质和净化污水;③与地下水交流和防止海水入侵;④独特的生态功能和生物多样性;⑤具有景观和旅游价值;⑥具有教育和科研价值。