反贪污常见作案手段及查账方法
- 格式:docx
- 大小:33.16 KB
- 文档页数:3
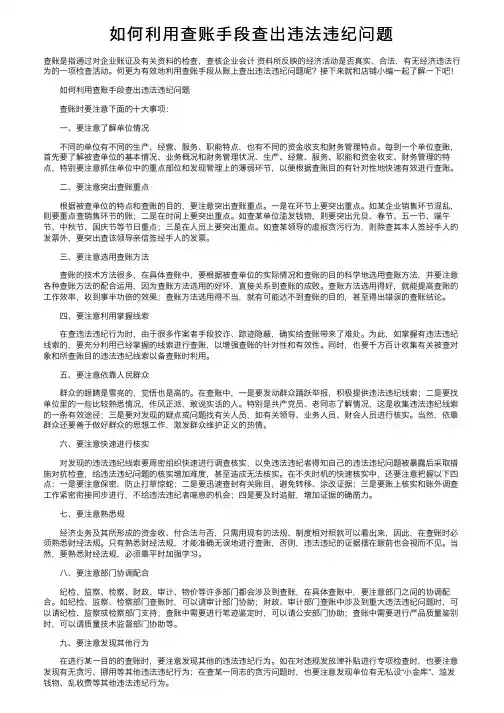
如何利⽤查账⼿段查出违法违纪问题查账是指通过对企业账证及有关资料的检查,查核企业会计资料所反映的经济活动是否真实、合法,有⽆经济违法⾏为的⼀项检查活动。
何更为有效地利⽤查账⼿段从账上查出违法违纪问题呢?接下来就和店铺⼩编⼀起了解⼀下吧!如何利⽤查账⼿段查出违法违纪问题查账时要注意下⾯的⼗⼤事项:⼀、要注意了解单位情况不同的单位有不同的⽣产、经营、服务、职能特点,也有不同的资⾦收⽀和财务管理特点。
每到⼀个单位查账,⾸先要了解被查单位的基本情况、业务概况和财务管理状况、⽣产、经营、服务、职能和资⾦收⽀、财务管理的特点,特别要注意抓住单位中的重点部位和发现管理上的薄弱环节,以便根据查账⽬的有针对性地快速有效进⾏查账。
⼆、要注意突出查账重点根据被查单位的特点和查账的⽬的,要注意突出查账重点。
⼀是在环节上要突出重点。
如某企业销售环节混乱,则要重点查销售环节的账;⼆是在时间上要突出重点。
如查某单位滥发钱物,则要突出元旦、春节、五⼀节、端午节、中秋节、国庆节等节⽇重点;三是在⼈员上要突出重点。
如查某领导的虚报贪污⾏为,则除查其本⼈签经⼿⼈的发票外,要突出查该领导亲信签经⼿⼈的发票。
三、要注意选⽤查账⽅法查账的技术⽅法很多,在具体查账中,要根据被查单位的实际情况和查账的⽬的科学地选⽤查账⽅法,并要注意各种查账⽅法的配合运⽤,因为查账⽅法选⽤的好坏,直接关系到查账的成败。
查账⽅法选⽤得好,就能提⾼查账的⼯作效率,收到事半功倍的效果;查账⽅法选⽤得不当,就有可能达不到查账的⽬的,甚⾄得出错误的查账结论。
四、要注意利⽤掌握线索在查违法违纪⾏为时,由于很多作案者⼿段狡诈、踪迹隐蔽,确实给查账带来了难处。
为此,如掌握有违法违纪线索的,要充分利⽤已经掌握的线索进⾏查账,以增强查账的针对性和有效性。
同时,也要千⽅百计收集有关被查对象和所查账⽬的违法违纪线索以备查账时利⽤。
五、要注意依靠⼈民群众群众的眼睛是雪亮的,觉悟也是⾼的。
【重要】纪检监察办案中数十种查账方法及其技巧全整理来源:纪法正义等。
文章仅供参考,如需引用,请以正式文件为准。
转载用作学习,如有问题请及时联系处理。
纪检监察案件涉猎范围很广,但涉及经济问题需要进行查账的案件占了很大比例。
查帐是纪检监察机关在经济案件调查中,揭露违纪人员、证实违纪行为、收集违纪证据的重要手段,是调查经济案件的中心环节,所以学会查账是我们纪检监察人员的必要基础。
这里结合我们基层案件的特点,探讨经济违纪案件的查账方法和技巧。
一经济案件查账要注意的几点一要查清违纪事实。
就是通过查帐,掌握足以说明违纪的事实材料。
包括查清经济活动的来龙去脉,违纪违法者运用什么手段、通过什么途径、采取什么方式进行违纪违法的,并获取有关证据,这是查账要点中的要点。
二要查证受害客体的经济损失。
任何经济案件总会使某一客体遭受损失,在进行查帐时,不仅要查清受损失财产的种类、数量,而且要计算出这些经济损失的总价值,这对案件的定性和处理起着重要作用。
三要查证违纪者的非法所得。
违纪违法者的非法所得数额与受害客体的经济损失数额往往相差很大,查证违纪违法者的非法所得,必须建立在查清违纪违法事实的基础上,只有查清违纪违法者的非法所得数额,才能准确地认定违纪责任。
四要查证赃款、赃物的去向。
有非法所得,必定有赃款赃物。
查证赃款赃物的去向,也可以反过来证实非法所得,这在贪污贿赂案件中保证证据链完整的必要一环。
二查账的基本方法查帐的方法多种多样,从不同角度,可以对查帐方法做不同的分类。
这里首先介绍5种常用的财务检查式的基本方法。
1、顺查法:是根据会计业务处理的先后程序进行检查的方法。
即按照所有原始凭证的发生时序逐一进行检查。
首先以原始凭证为依据,核对并检查记帐凭证,根据记帐凭证核对检查日记帐、总分类帐、明细分类帐,最后以帐簿来核对会计报表。
检查程序为凭证→帐簿→报表。
一般在内部控制制度不健全,帐实不符的单位,可以通过此种方法,将问题一点点查出来。
反贪查账实务讲稿思路:从了解反贪查账原理学习财务会计的基本知识出发做好知识储备,然后宏观掌握反贪查账的方法组织、针对常见贪污贿赂案件提出具体的查账方法与策略。
第一部分反贪查账概述一、反贪查账的内涵反贪查账是指反贪污贿赂部门侦查案件过程中进行的查账查物的简称,反贪查账的主体应当是反贪侦查人员,通过查账、查物获取相关的证据是反贪侦查人员义不容辞的职责。
反贪查账的目的是为了查明贪污贿赂案件的案情,具体讲就是为了查明贪污贿赂案件所涉及的财务会计事实。
反贪查账的任务是收集财务会计资料针具和勘验、检查笔录用于查明案件涉及的财务会计事实。
概括而言包括发现和收集破案线索、寻找并发现和收集证据、收集司法鉴定的检材三个方面。
反贪查账的分类反贪查账可以按照公开性、主体、和目的任务的不同进行分类。
首先按照反贪查账的公开性将反贪查账分为秘密查账和公开查账两类;其次按照反贪查账的主体可以讲反贪查账分为派员查账和委托查账两类;最后按照反贪查账的目的可以将反贪查账分为查账取证和规模性查账两类。
二、反贪查帐的客观需要(一)贪污贿赂案件均涉及财务会计事实,多数案件有帐可查。
贪污贿赂犯罪案件案件属于职务经济犯罪,因而所有贪污贿赂案件都会包括财务会计事实:贪污贿赂案件基本上属于非法占有财务的行为,都会涉及财物的收付存的财务过程,因而贪污贿赂案件都会由一定得财务事实构成;同时大部分财务活动都会受到会计活动的反映和控制,因而多数贪污贿赂案件也会涉及会计事实。
由于财务会计活动通常都会留有会计资料,因而大多数贪污贿赂案件的犯罪过程或犯罪结果都会涉及一定的账目。
因而反贪查账在贪污贿赂案件侦查中扮演着十分重要的角色。
(二)贪污贿赂案件多为历史现场(犯罪现场按照可见程度分为历史现场和可视现场,历史现场指案发时犯罪痕迹已经灭失或发生变化,无法看到原始犯罪痕迹的犯罪现场),从侦查角度看,只有历史现场案件的侦查顺序通常为:举报线索分析---采取侦查措施---获取犯罪信息—还原历史现场---核实现场其他痕迹—再现犯罪。
贪污的主要手段1、收入不入账。
把收入的原始凭证截留下来或者销毁不做收入账,有的甚至收款后不开发票、收据或部分不开发票、收据。
2、开假发票、收据报销,甚至用白条虚报贪污。
3、多开发票、收据金额报销以贪污其差额。
4、涂改原始凭证。
对收款业务采取涂改发票、收据记账联等原始凭证以减少票据金额、对付款业务采取涂改发票、收据等原始凭证以加大票据金额的手段进行贪污。
如对领款人已签名领款的款项发放花名表进行涂改,加大发放金额,以达到贪污的目的。
5、大头小尾。
在开具发票或收据时,发票或收据联填写较大金额,存根、记帐等联填写较小金额,即一票两开,贪污发票或收据联与记账联之间的差额部分。
6、假公济私。
把私人购物等的票据,作为公用开支的报销凭证报销。
7、重复报销。
一笔业务报销两次,即凭发票、收据报销一次,又凭发票、收据副联或其他凭据再报销一次。
8、虚报冒领款项。
发放工资、奖金等钱时,采取虚报人头,冒领其工资、奖金等款的手段进行贪污。
9、贪污未领款项。
将他人应领而未领的工资、奖金、补贴等款不收回入账而贪污,甚至还在领款人签名栏内签上应领款人的姓名。
10、代扣、代收的款项既不交给有关单位,又不入账,而占归己有。
11、故意让合计数与分项数不符,贪污其差额。
在编制发钱花名表等支出表时,故意让合计数大于分项数之和,在编制收款汇总表等收入表时,故意让合计数小于分项数之和,从而达到贪污其差额的目的。
12、虚报补助。
如没有加班填报加班补助,没有出差填报出差补助,没有下乡填报下乡补助等。
13、采取记账凭证与其附件不符的手段,使付款性质记账凭证上的金额大于其所附附件金额或收款性质记账凭证上的金额小于其所附附件金额,从而达到贪污其差额的目的。
14、涂改记账凭证。
将收款记账凭证的金额改小或将付款记账凭证的金额加大进行贪污。
15、贪污应收款和预收款。
将已收到的应收款和预收款不交财会上入账而占为己有。
16、贪污应付款和预付款。
将付出的应付款和预付款不给对方而占为己有。
《关于贪污贿赂案查帐取证技巧经验》罪行为,能否突破案件的关键,也是一项专业技术性强,工作量大而复杂的工作,在很大程度上决定着侦查工作的成败。
为此,笔者就常见的贪污贿赂案查账取证方法,结合办案实践谈些浅显的看法,以期抛砖引玉。
(一)对虚支虚报的调查取证在侦查实践中,采取虚报冒领手段进行贪污的案件,大都发生在直接经手管理财物的人员中。
他们为了骗取公共财物,往往采用伪造凭证、使用作废的凭证进行报销,或者勾结他人开具假单据、虚增数量进行虚列、虚支的手法共同贪污。
对该类贪污行为,在侦查中应采取以下方法进行查账:一是审查可疑凭证的来源,看所报销的票据是单位还是个人出具的,有无收款人的姓名或印章。
二是审查所报销的票据与费用支出的关系,看费用支出是经常性还是偶然性的,是否正常支出,有无反常现象。
如某电力公司副总经理王某贪污案,王某利用职务之便,虚列招待费、虚支维修费合计5万元,据为已有,又在购买原材料及修建库房过程中受贿3万元。
该案就是通过审查报销的票据侦破的。
三是注意审查款项支出的流向和形式,是否人为从中作弊。
如某市场中心主任俞某某贪污案,俞某某利用职务之便,指使下属为其从某金属装潢厂虚开两张合计金额67000余元的安装、维修发票,并伪造了两份工程预(决)算书及资金使用审批表,由自己审批后报账,将上述款项打入其个人长城卡,据为己有。
四是将支付货款与所购货物进行核对,从货物数量上综合判断收支的真实性,然后从账目中审查出的疑点着手,与领款人或单位核对,获取有无虚报的依据。
如在侦破童某某受贿犯罪证据的过程中,侦查人员提取到一份总金额为12万余的发票及采购microsoftwindow标准版10套、microsoftsqlserver标准版3套的购销合同,经分析认为,在同一时间段内,一般不需要这么多正版软件,在与软件鉴收单上的签名人逐一核对后,最终查明童某某与张某某密谋,采用少购货多付款的欺骗手段,将虚增货款48000余元贪污的犯罪事实。
常见酒店工作人员贪污方法42种在酒店行业中,工作人员的贪污行为一直存在。
为了探讨这一问题,本文将介绍常见的酒店工作人员贪污方法,共计42种。
这些方法包括:利用酒店资源、侵吞客人资金、与供应商勾结等。
在阅读过程中,请了解这些方法并提高对酒店工作人员贪污行为的警惕性。
方法一:利用酒店资源1. 隐藏酒店房间收入:工作人员可以控制房间的销售情况,并隐藏一部分收入或直接私自占有,造成酒店损失。
2. 虚报酒店房间数量:工作人员虚报酒店房间数量,通过房间差额来获利。
3. 内外勾结骗保:工作人员与客人勾结,故意损坏酒店设备并骗取保险赔偿。
4. 私自领取酒店会员权益:工作人员利用客人的酒店会员权益,以低价或免费形式将房间转让给其他人,获得非法利益。
方法二:侵吞客人资金5. 酒店储值卡充值私吞:工作人员在客人使用酒店储值卡进行充值时,将一部分金额私自占有。
6. 内外串通偷窃财物:工作人员与熟悉酒店系统的窃贼合谋,利用职务之便盗窃客人财物。
7. 内鬼盗刷客人信用卡:部分酒店工作人员私自窃取客人信用卡信息,并盗刷客人的账户。
方法三:与供应商勾结8. 贪污供应商回扣:工作人员与供应商勾结,以虚高的价格购买酒店所需的物品,然后与供应商分享回扣。
9. 收受供应商贿赂:工作人员通过收受供应商的贿赂来影响酒店采购决策,以获取不正当利益。
10. 折价转卖酒店采购:工作人员将酒店采购的物品以低价转卖,获得私人收益。
方法四:腐化内部管理制度11. 虚报酒店营业额:工作人员虚报酒店的实际营业额,以获取虚高的奖金和提成。
12. 私自调整员工工资:工作人员私自调整员工工资并将多余部分占有,获得非法收入。
13. 合同内外勾结:工作人员与合同签约方勾结,故意违背合同规定,获得违约赔偿或其他利益。
方法五:偷税漏税14. 虚报酒店收入:工作人员通过虚报酒店收入,降低纳税额度,获得非法利润。
15. 操纵酒店账目:工作人员伪造酒店账目,隐瞒部分收入,从而减少纳税金额。
对贪污案件如何查帐查帐是检察机关在侦查贪污贿赂案件中,揭露犯罪、证实犯罪、收集犯罪证据的重要手段,也是一项专业技术性强,工作量大而复杂的工作,应当重视。
在这里,我们谈一下常规的查帐方法。
1、应如何进行调查?一般说,重复报销贪污,是指一张单据报销两次或者正副联各入帐报销一次,把已经挂失和作废的单据又私自报销,把前个年度已入帐的单据抽出在下个年度报销。
这类作案成员一般是直接从事财务工作的财会人员或管财物的人员。
他们钻管理混乱或制度不健全的漏洞,寻机作案。
对采取这种手段进行贪污犯罪的,在组织查帐时应注意,从以下几个方面入手:一是要审查入帐的票据凭证是正联还是副联,一般副联是不能作为记帐凭据的;二是要审查票据的发生时间,看是否是当年当月发生,发现跨年度票据,尤其是原因不明的要当做重点进行追查;三是帐据核对,查验是否重复报销,例如某乡工作人员李某,在负责乡总务帐期间,将一笔印刷费5200元在总务帐报销正联,查财政帐发现报销的是副联,经核对才发现是重复报销。
2、对多收少记和收款不上交者应如何进行调查?从侦查实践看,这类作案手段多发生在商业、物资、供销、粮食系统,近几年金融系统也时有发生。
作案的手段大都是那些直接经手管理财物的人员。
例如采购员、出纳员、仓库保管人员以及收款员等。
这些作案成员有的是开票时提高单价从中吃回扣或报销后占有,有的是内外勾结一票两开进行贪污,有的是收款后只给交款人开收据不上帐,情况比较复杂。
针对这种贪污手段,一般应从以下几个方面组织调查:一是对收款人员和交款人保存的单据相互核对,挤出差额,追去向;二是笔数、金额相核对,挤差额追去向;三是从人与人之间收集人证与其他资料相核对;四是帐实核对,然后进行综合分析,实事求是地加以判断。
例如某公司仓库保管员王某,在任职期间销售商品收款不上交,把应交给会计的记帐联混入数量较大的凭证中,到会计处偷盖印鉴,然后混入上交。
会计在清理帐目过程中对不住帐,为此进行追查,核对双方保管的单据,发现王某有6张票据7000余元没有会计开据的收款凭证,只交有报帐联。
中华人民共和国反腐败法的反腐措施由于腐败对一个国家的发展和稳定造成了严重的危害,各国都在积极采取措施打击腐败现象。
作为中国最高立法机关通过的重要法律,中华人民共和国反腐败法明确规定了严惩腐败行为的法律框架和反腐措施。
本文将介绍中华人民共和国反腐败法中的几项重要反腐措施。
1. 审查调查制度中华人民共和国反腐败法对反腐败机关开展审查调查工作提出了明确的要求。
通过规定的审查调查制度,反腐败机关可以依法对涉嫌腐败违法行为的人员展开调查,确保相关证据的收集和保存。
同时,该制度还对询问、传唤、扣押、搜查等行为作出了具体规定,确保了调查工作的合法性和规范性。
2. 财产申报制度为了防止腐败分子利用职权之便牟取不正之利,中华人民共和国反腐败法规定了财产申报制度。
根据该制度规定,公职人员需要履行财产申报义务,向相关机关报告自己及其配偶、子女的财产状况。
这样一来,反腐败机关可以通过比对申报信息与实际财产情况来发现和查处隐藏的贪污腐败行为。
3. 监察机关设立中华人民共和国反腐败法中鼓励设立独立的监察机关,以加强对反腐败工作的监督和管理。
监察机关的职责包括对公职人员的廉政教育、财产申报的审核、审查调查的协助等。
通过设立监察机关,可以形成对公职人员进行全方位监督的体制机制,提升反腐败工作的效果。
4. 贪污行为定罪从重处罚根据中华人民共和国反腐败法,贪污行为的定罪从重处罚是一项重要的反腐措施。
该法明确规定,犯罪嫌疑人如果贪污数额特别巨大,或者具有特别严重的后果,将会被判处更重的刑罚,包括无期徒刑、死刑等。
这种定罪从重的措施充分体现了对腐败行为的零容忍态度,通过高刑罚来警示和震慑潜在的腐败分子。
5. 国际合作与资产追回除了以上国内的反腐措施,中华人民共和国反腐败法还强调了反腐败国际合作和资产追回的重要性。
该法规定,反腐败机关可以与其他国家的反腐败机关开展合作,共同打击跨国贪污行为。
同时,中方还加大力度追回腐败分子非法转移出境的资产,确保贪污者不得逍遥法外。
职务犯罪案件查帐取证的方法与技巧时间:2011-08-25 作者:张振光李守瑞来源:正义网在查办职务犯罪案件过程中,做好财务查帐工作,是揭露犯罪,查清犯罪事实,获取犯罪证据的重要方法之一。
司法会计查帐在办案实践中比司法会计鉴定使用更广泛,为侦查工作提供帮助,提前介入固定证据,发挥更大作用。
特别是在审讯过程中口供无法突破时,司法会计会根据侦查人员的要求有目标的快速进行查账,寻查疑点,发挥司法会计专业特长,查找违反财务制度的会计核算和凭证,对相应的财务数据进行统计、审查和分析,寻找与案件有关联的线索和证据,为侦查人员提供审讯的方向。
近年来,作为司法会计在协助自侦部门办职务犯罪案件实践中,通过不断摸索,总结了下面一些查帐的方法和技巧。
其中,部分做法对成功突破案件起到了关键性作用。
一、注重细节,善于从清查核对单位财务帐务中发现端倪单位财务帐务,是查帐的最基本对象。
贪污、挪用公款等职务犯罪行为往往会在单位帐面上留下蛛丝马迹。
但是,随着当前财务管理的规范化要求不断提高,以及涉案人员反侦查能力的不断增强,通过清查核对单位财务帐务发现犯罪的难度也越来越大。
这就要求侦查机关查帐人员要心细眼明,善于从细微之处发现问题,尤其是要特别关注三个环节:一是要看帐面上是否存在大量长时间未还借条的现象。
从中发现有无挪用公款、占用单位资金的问题。
在协助办理某水利安装公司会计王某挪用公款一案时,通过清查该公司财务帐务,发现大量王某给财务人员写的借据,且长时间未予归还。
通过进一步追查该笔款项的去踪,很快发现了王某私自截留挪用大量单位资金长期不还的犯罪事实。
二是要看是否存在突发性的或者长期挂帐的大额经济往来帐。
特别是与有关单位长年没有经济往来,而突然在短时间内频繁发生大额经济帐目,或者长期空挂的大额经济往来帐,更要特别关注,必要时要到有关对方往来单位核对,以查证其帐目往来是否属实,是否存在空挂虚假帐目,实为非法挪用单位资金的问题。
在协助办理某水泥厂朱某挪用公款案中,清查财务帐目时,发现该单位与某冷藏厂长期不再发生经济往来,但是帐面仍挂有往来帐,这引起了我们的怀疑,经到对方单位核对,发现对方单位在2002年2月已经归还该笔欠款,根本不再存在业务交往,是一笔空挂帐。
【收藏】监察委办案实战总结:监察调查中调取银行往来流水的工作技巧及其运用调取银行往来流水的工作技巧摘要:充分运用调取银行往来流水技巧对保证案件顺利推进具有重要意义。
调取银行往来流水工作应从以下三个方面考虑:一是怎么调取银行往来流水。
二是如何分析调取的银行往来流水资料。
三是巧妙运用调取的银行往来流水资料佐证事实。
关键词:银行流水;调取技巧;其他技巧银行的流水往来记录、签发领取票据的原始凭证、转账原始凭证等资料对初核工作有重要意义,随着查办职务犯罪案件难度的越来越大,初核工作在纪委监委查办贪污、受贿、挪用公款等职务犯罪案件中的比重也越来越突出,初核也就几乎成了立案前必须开展的活动。
纪委监委在调查受贿、贪污、私分国有资产、挪用公款等职务犯罪案件时,调取银行往来流水是发现犯罪、证实犯罪和扩大战果的重要手段。
然而,一个个体、单位尤其是大型国有企事业单位的银行往来流水资料浩如烟海,且许多行为是精心策划的结果,故应充分运用一定的调查技巧,才能保证调查工作的效率和效果。
为避免打草惊蛇,引起被调查人的警觉,导致被调查人隐匿、毁灭证据、串供及逃跑,开展调取银行往来流水的初核工作一般应当秘密进行,这就给有效开展初核工作带来了挑战。
摆在办案人员面前最大的难题就是,在秘密初核的条件下如何获取银行往来流水、分析获取银行往来流水等资料及运用银行往来流水证实被调查人的行为事实。
笔者结合查办职务犯罪案件的实践,从三个方面对调取银行往来流水工作加以探讨。
一、怎么调取银行往来流水在调取银行往来流水之前,参与办案的工作人员应先就案件线索进行分析,确定初核的方向和重点。
准备开展调取银行往来流水的时候,往往还只掌握一些粗略的线索,待证的事实还未浮现出水面,方向是什么,重点查什么,先查什么,后查什么,这些都很难清楚地确定,换言之,这是一个充满困惑的时候。
围绕被调查人行为特征、日常工作使用行为及活动范围初步选定被调查人的银行。
比如一个县区的纪委监委,辖区内有不同性质的国有、民营、地方性银行,首先要确定被调查人经常会使用的银行,找到有权限能调取开户银行情况及流水银行机构,若未在有权限的银行分支机构只能调取查阅到开户人的余额,对于下一步调取分析银行往来流水就会无意义。
反贪调查技巧反贪调查是指对腐败行为及相关犯罪行为进行调查和打击的一项工作。
在进行反贪调查时,调查人员需要掌握一定的技巧和方法,以便能够有效地获取证据、搜集相关信息,并最终成功破案。
以下是一些反贪调查的技巧。
一、信息搜集技巧1.多渠道搜集:通过多种途径搜集信息,如利用网络、报纸、杂志、书籍等获取相关资料,还可以通过走访、调查问卷、聆听等方式获取民众反馈的重要情报。
2.线索分析:对收集到的信息进行归类、比对和分析,以找出关键线索。
调查人员需要有较高的鉴别能力和敏锐的洞察力,以便发现可能存在的关联和破绽。
3.动态监控:对嫌疑人进行密切监控,采取监视器材、无人机、定位设备等技术手段,掌握其行踪动态,抓住犯罪嫌疑人的犯罪证据。
二、审讯技巧1.计划审讯:在进行审讯前,调查人员需要制定详细的计划,包括确定目标及审讯主题、准备好相关证据和问题等。
合理的计划能够提高审讯的效果和效率。
2.创造压力:通过恰当的方式给嫌疑人施加一定的心理压力,比如利用时间限制、直接质问等方式,使其感到不安并更易泄露重要信息。
3.跳跃式审讯:调查人员在审讯时可以采用跳跃式审讯,从一个角度突然转变为另一个角度,让嫌疑人无暇准备和伪装。
这样可以使嫌疑人更容易在紧张情况下泄露真相。
三、技术手段应用1.大数据分析:利用大数据技术对大量的数据进行分析,快速找到相关信息和线索。
通过建立模型、运用算法等方法,对犯罪行为进行预测和分析,并提供参考意见。
2.取证技术:调查人员需要掌握现代取证技术,如指纹、DNA、声纹等。
利用这些技术手段,可以方便快捷地获得犯罪嫌疑人的物证和证据。
3.数据挖掘:通过数据挖掘技术,对海量的数据进行分析和筛选,发现隐藏在其中的相关信息。
调查人员可以在关键词、联系方式、交易金额等方面进行搜索和分析,从而找到重要线索。
四、心理策略运用1.心理分析:对犯罪嫌疑人的心理进行分析,洞察其心理需求和行为模式。
调查人员可以针对性地采取柔性手段,满足其心理需求,以获得更多的信息。
反贪污常见作案手段及查账方法
贪污罪是指国家工作人员利用职务上的便利侵吞、窃取、骗取或以其手段非法占有公共财物的行为。
其侵占的对象是公共财物,因此危害极大,是当前反腐败中打击的重点。
由于贪污案件的主体不同,贪污主体的便利条件不同和贪污的对象不同,在作案手段上也有所不同,不同的作案手段有其不同的帐证检查方法。
司法实践中常见的贪污犯罪的作案手段及其帐证司法会计检查要点一般可以概括为以下十点:
一、报销假发票贪污公款。
也称虚报冒领,作案人采用借、资、骗等方法得到发票填写后在本单位报销走帐,贪污现金。
或作案人与开票人合谋虚开或多开票据用途及金额在单位报销、骗取公款。
这类报假发票的作案手段常导致开票单位和报帐单位入帐金额不一致,对这类与实际状况有明显出入的发票,通过核对双方。
入帐金额,可查明真相,即本单位入帐,则对方单位可能没有入帐或少入帐。
二、涂改凭证,贪污现金。
涂改原始凭证是作案人贪污现金的一种常见手段,根据原始凭证的来源和业务性质不同其涂改手法也不同,对收款业务采用减少收据金额的办法,对付款业务则采用增加发票金额办法,其特点都是涂改金额,从而达到贪污目的。
另外还有采用模仿领导或经办人签字办法报假发票。
这类案件可以采用以下查证方法,首先审查原始凭证,审查内容为有无主管领导签字,字迹是否清楚,金额有无涂改痕迹,笔体是否一致,必要时可进行笔迹鉴定或检查出票单位该发票存根,进而运用侦查手段查明案情。
三、大头小尾,贪污现金。
作案人员在填制收款收据时,在发票联填写较大金额,在存根,记帐等联填较小金额,即一票两开,贪污报销联与记帐联之间的差额部分。
采用上述方法贪污通常有以下几种情况,一是与购方人员合谋,虚增发票联金额,据实填写存根和记帐联金额,合谋贪污购方单位货款。
二是出纳与会计合谋少写记帐联,存根联金额,据实填写发票联金额,贪污本单位现金。
三是出纳员利用自己平时掌管发票和现金收付的工作之便采用少写记帐联、存根联金额贪污现金。
在这类案件的查证过程中,首先是通过调阅该公司商品销售收入明细帐,发现有多笔低于正常销售价格销售的记录,通过核对有关购货方购货原始发票,发现了同一发票号码下两者金额的差异,在确凿证据面前出纳员承认自己的贪污行为。
四、收入不记帐,贪污公款。
作案人有两种手段,一是收取现金或银行存款时不给交款人开收据、发票或打白条将款侵吞;另一种是收款时开收款收据或购货发票给对方。
但将其记帐联和存根联私自隐藏或销毁,将收入的款项不入帐,进行贪污。
两者特点都是截留单位收入款归己不入单位财务帐。
对这样贪污方法,帐证检查的重点应放在收入和记帐两个方面,对收入要全面核实,对帐目要逐笔核对,凡给对方打过收条或开过收据的一般通过核对双方有关帐目,就可找出未记本单位收入的款项。
五、重复报销,贪污公款。
作案人利用财务管理制度或其他制度不健全,就一种事项重复报销两次或两次以上贪污多报的金额。
常见有两种作案手段,一是一事两票贪污法,即在一项经济业务取得几份或几联原始凭证时,先用一份或一联凭证报销一次,然后再用一另份或另联凭证重复报销。
二是一事一票两报贪污法,就是会计人员在制作会计记帐凭证中,把原来已经记帐的单据手续,揭下重新下帐,虚报开支进行贪污的一种方法。
如某厂现金出纳员王某利用自己制作,保管会计凭证便利将以前走过帐的发票手续揭下在本月重复下帐,仅一年多时间便贪污公款15000元。
对于这样二次报销贪污法,其帐证检查重点应放在二次报销手续上,由于二次报销是为同一经济往来,作案人二次报销理由是一致的,帐证检查可以某一类为对象,进行类别帐目的审查,从中找出二次报销原始单据,也可以根据缺少原始凭证或原始凭证不全的记帐凭证,查找该次经济业务下原始凭证的去向,依据两张单据再通过
复核双方单位有关帐证,案情很快就能真相大白,
六、虚报坏帐,贪污货款。
即作案人员尚能对收回的货款作为坏帐转销,然后到对方要回全部或部分货款,将其据为已有。
如某一酿酒厂,96年销给某供销社白酒2吨,价值2万余元。
03年报知该供销社已抽本经营,由一内部职工搞个体经营,货款无法偿还,会计人员便将此应收帐款作坏帐处理。
该厂业务员陈某知道该供销社虽已抽本经营,但按规定还要继续偿还以前债务,于是不到这家供销社讨回2万元货款,没有上交厂里,私自侵吞。
上述案件帐证检查是办案人员在酒厂查帐时发现有坏帐处理就到对方进行落实,该供销杜财务人员说货款已在6个月前由酒厂业务员陈某全部要走,并提供了陈某收款收据。
经询问陈某,其承认了贪污公款的事实。
七、公款私存,贪污利息。
作案人利用掌握现金和单位内控制度不健全的机会,将公款以个人的名义进行储蓄侵吞存款利息。
作案方法有二。
一是收入不记帐,截留现金搞储蓄。
二是多留存现金或直接从库存现金中拿出现款搞个人储蓄。
如我县检察院查处的某国营企业出纳员张某涉嫌贪污一案,通过对企业的库存现金进行突击盘点,发现库存现金短缺30万元,又对现金日记帐进行审查,发现该企业经常超限额存留现金,只有月末才将现金压到限额以内,这表明出纳人员有挪用公款的重大嫌疑,侦查人员就此询问张某,在强大攻势下,张某不得不承认公款私存,吞食利息的犯罪行为。
根据张某提供的储蓄存折,侦查人员到储蓄所进行了调查,查明张某自2001年开始挪用公款搞储蓄,三年共侵吞利息15万余元。
八、胡冲乱转,贪污公款。
会计进行冲转帐目是一种正常的帐务手续处理方法,但有的作案人就是利用这种合法的,中销,转帐手段达到贪污目的。
利用冲转帐作案手段常见有:①红票冲款式;就是先开商品销售收入蓝票,再开红票进行冲销,蓝票、红票在本单位下帐相抵后,直接贪污所收到的货款。
此类案件的查证重点可放在该红票冲销的经济往来商品材料帐,到对方单位看有无购该商品的付款支出,本单位该材料是否已卖出,依据双方帐证记载确定红票款被侵吞的金额和作案人。
②冲销个人所借公款式,就是记帐单位将收入的款物冲减个人帐面所借公款的记帐方式。
审查此类冲销款方式,重点注意把握两点:一是了解资金来源的单位确定其性质。
二是掌握资金的去向,防止公款所有关系转变。
转出现金贪污式:作案人把一些非法款项或本单位收入从本单位转帐到其他单位帐户上或自己开设的帐户上,再取出侵吞的方式。
由于直接侵吞单位公款,很容易被查出或发现,有很多作案人采取帐转帐的方式,虚构款项用途,甚至有时连转几个单位,最后套出现金归己。
也有人采取让付款单位将款不汇往本单位而汇到其指定帐户加以侵吞。
如某厂财务人员吕某采用帐转帐的方式,将本单位销售款虚构支出汇到另一公司帐户,然后套出现金,用此法先后贪污公款3万余元。
凡这一类案件,汇款凭证下往往没有原始凭证,或款汇出后没有发现该款最后用途,所以对这类汇款凭证应严格审查,按款的转向追查款的最终下落,找到职款人。
九、汇总增列或减列,贪污现金。
作案人在汇总现金收支记帐凭证或结帐时;有意同时多加借贷双方金额,或多减借贷双方金额,虚增凭证或帐面数额,并保持借贷平衡,而使库存现金多于帐面结存数额,将多出的现金据为已有。
针对这种情况,帐证检查应对现金收付凭证进行帐证核对,通过核对查明出纳员通过汇总增列和减列现金的手法贪污公款的犯罪行为。
十、监守自盗,贪污公款或公物。
作案人利用其保管经营财物的便利条件,采取盗窃手段侵吞公共财物。
这种作案主体主要是财物的保管者,包括仓库保管员、现金出内临时经管他人或单位财务的人员等。
由于贪污分子贪欲难填其作案手段也是因时而化、多种多样、日趋隐蔽,有些还是以上形式的多种表现,但是其最终目的都是非法占有公共财物。
因此,贪污者实施贪污行为必然引起公共财物所有权的变化,并通过会计—帐目直接或间接地反映出来,会计帐目是证实贪污行为侵害公共财物所有权的书证,通过帐证检查发现并证实贪污案件证据易职,调查职证能
抓住要害。
因此在贪污案件的查帐中一定要灵活的运用多种查帐方法,做到有的放失,把问题查清、查准、使贪污腐败分子无藏身之所。