学术期刊认定办法
- 格式:docx
- 大小:46.08 KB
- 文档页数:11
南京师范大学文件宁师大〔2011〕40号关于下发《南京师范大学学术期刊认定办法》的通知各学院、各部门:《南京师范大学学术期刊认定办法》经学校研究通过,现予以下发,请遵照执行。
特此通知。
南京师范大学二O一一年十月二十七日主题词:学术期刊△认定△通知南京师范大学2011年10月27日印发南京师范大学学术期刊认定办法为加强我校科研成果的管理,促进学术精品的产生,提升学校的整体科研水平,现对学术期刊予以认定。
一、认定标准(一)权威期刊1.我校认定的一级、二级权威期刊(包括中、英文版)。
2. 《国外人文社会科学核心期刊总览》入选期刊论文以及在《人民日报》、《光明日报》上发表3000字以上的理论文章,视同一级权威期刊论文;在《中国教育报》上发表3000字以上的理论文章,视同二级权威期刊论文。
3. 有限认定《南京师大学报》(社会科学版)为我校二级权威期刊。
(二)核心期刊1. 人文社科类中CSSCI(中国社会科学引文索引)入选期刊;2. 理工科类中《中国科学引文数据库》(CSCD)核心库源期刊;3. 《高等学校文科学术文摘》、《人大复印资料》和《南京师大学报》(自然科学版、工程技术版);4. 未被SCI(科学引文索引)、SSCI(社会科学引文索引)、A&HCI(艺术与人文科学索引)、SCIE(科学引文索引扩展版)和EI(工程索引)收录的具有正式刊号的国外、海外学术期刊。
(三)省级期刊未列入权威期刊和核心期刊范围,但具有正式刊号并在国内—2—外公开发行的学术期刊。
二、认定说明(一)各种索引收录的论文必须是全文发表的论文。
(二)研究综述类论文、学术性书评视同该级别期刊当中的学术论文。
论文摘要、一般性科普文章、研究介绍、译文等不予认定。
(三)同一刊物在多个期刊级别认定来源中重复出现时,采用高级别认定优先原则;同一刊物因学科交叉等因素,可能出现在多个学科中,以在某学科中的最高类别为其期刊类别。
(四)论文作者单位只统计第一作者单位和通讯作者单位。
大学学术论文认定办法为调动广大教师开展科学研究的积极性,鼓励全校教师发表更多高质量的学术论文,科学合理地认定学术论文级别,特制订本办法。
一、期刊论文认定1.期刊论文分为核心期刊论文和一般期刊论文。
核心期刊论文是指在南京大学《中文社会科学引文索引(CSSCI)》和北京大学《中文核心期刊要目总览》范围内的期刊上发表的学术论文。
一般期刊论文是指在上述范围之外的公开发行的期刊上发表的学术论文。
2.核心期刊论文分为:权威核心期刊论文、重要核心期刊论文和一般核心期刊论文,具体见目录。
3.期刊论文每篇字数原则上需超过4000字。
二、咨政报告认定1.咨政报告或成果被国家领导人(政治局委员或国务委员)批复肯定性意见,或被国家级项目主管部门主办的《成果要报》采用,或被党和政府在决策中采纳吸收的视为权威核心期刊论文。
2.咨政报告或成果被省部级领导人(正省部级或自治区党委常委)批复肯定性意见,或被省部级项目主管部门主办的《成果要报》采用,或被省部级党和政府在决策中采纳吸收的视为重要核心期刊论文。
3.咨政报告或成果被自治区厅级主要领导批复肯定性意见,并在决策中采纳吸收的视为一般核心期刊论文。
三、重要报纸论文认定1.在《人民日报》、《光明日报》、《经济日报》理论版上发表的学术论文,视为权威核心期刊论文。
2.在《文汇报》、《中国教育报》理论版上发表的学术论文,视为重要核心期刊论文。
3.在《新疆日报》、《新疆经济报》理论版上发表的学术论文,视为一般核心(CSSCI来源版)期刊论文。
4.字数均须超过2000字。
四、附则本办法由科研处负责解释,自发布之日起执行。
附件:大学国内核心期刊目录注:我校核心期刊目录中的权威、重要核心期刊,从退出北京大学图书馆中文核心期刊目录和南京大学中文核心期刊目录之时,自动从我校权威、重要核心期刊目录中删除。
学术报刊认定办法学术报刊认定办法为了加强科研管理,规范学术研讨活动,激励和引导教研⼈员多出⾼质量研究成果,提⾼科研整体⽔平,⽀持我校学科建设、学位申报和学者培养等⼯作,结合教学科研实践中出现的新情况、新问题,现对2008年6⽉颁布实施的《学术报刊认定办法》进⾏修订。
第⼀条本办法所指的科研成果包括:在国内公开发⾏的报刊或集刊(有正式刊号或书号)上发表、转载的理论⽂章和研究报告,以及我校编发的《调研成果专报》、《舆情信息专报》、《送阅件》等。
第⼆条按照“统筹兼顾、突出优长”和“少⽽精”的原则,所有科研成果按发表刊物划分为“权威报刊”、“重要核⼼报刊”、“⼀般核⼼报刊”、“其他报刊”四个层次。
第三条有领导批⽰的科研成果按领导任职相应级别认定。
党和国家主要领导⼈批⽰按“权威报刊”认定;其他党和国家领导⼈、省部级主要领导批⽰按“重要核⼼报刊”认定;其他省部级领导批⽰按“⼀般核⼼报刊”认定。
第四条⼊选北京⼤学图书馆认定的中⽂核⼼期刊⽬录和南京⼤学认定的中⽂社会科学引⽂索引来源期刊、集刊(CSSCI期刊、集刊)⽬录的期刊以⽂章发表当年对应的期刊⽬录为准。
第五条报纸发表⽂章1500字以上、期刊发表⽂章3000字以上,按相应级别认定,低于上述标准以及综合类报纸⾮理论版— 1 —刊发的⽂章按下⼀个级别认定;报纸发表少于1000字、期刊发表少于2000字的不予认定。
第六条所有期刊增刊(专刊)刊发的⽂章均按“其他报刊”认定。
第七条我校《⾼层次科研成果随时奖励办法》和《科研⼯作量考核办法》相关规定与本办法不⼀致的按本办法执⾏。
第⼋条本办法⾃颁布之⽇起执⾏,由科研处负责解释。
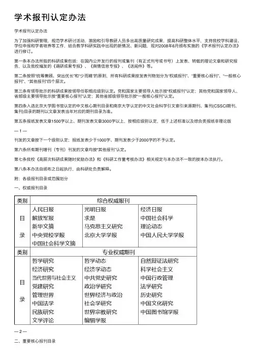
附:各级报刊⽬录或范围划分⼀、权威报刊⽬录— 2 —⼆、重要核⼼报刊⽬录三、⼀般核⼼报刊1、除上述刊物外的中⽂核⼼期刊、CSSCI来源期刊(集刊);2、各省、⾃治区、直辖市党报(理论版);3、《⼈民政协报》、《中国纪检监察报》,国家各部委、各民主党派中央及全国性⼈民团体主办的期刊和报纸(理论版);4、国家⼀级学会主办的会刊;5、《当代陕西》(正刊)。
刊物级别的认定(一)国家权威刊物的认定执行《国家权威学术期刊参考名录》(见附件)(二)省部级学术期刊的认定认定省部级学术期刊的原则为:1.国家行业学会、专业学会和国家部委主办或主管的学术期刊(列入国家权威学术期刊名录除外)。
2.全省大行业学会和省直厅局主办、经省级以上出版部门批准登记的学术期刊。
3.省部大报理论版。
4.一般本科院校学报。
5.在正式出版的全国性本专业学术会议论文集上发表的论文,可视同在省部级学术刊物上发表的论文。
(三)下列情况一般不作为学术论文对待:1.评论、文摘、短篇报道、科普文章、科技新闻等,以及不足一个印刷页的资料;2.会议简报、动态、讲座等资料性质的材料。
附件国家权威学术期刊参考名录一、名录《中国社会科学》、《哲学研究》、《中国法学》、《法学研究》、《民族研究》、《世界民族》、《求是》、《国际问题研究》、《人民日报》理论版(3000字以上论文)、《解放军报》理论版(3000字以上论文)、《光明日报》理论版(3000字以上论文)、《自然辨证法通讯》、《马克思主义研究》、《国际共运史研究》、《中共党史研究》、《高校理论战线》、《自然辩证法研究》、《政治学研究》、《社会学研究》、《世界宗教研究》、《孔子研究》、《中国行政管理》、《新华文摘》(3000字以上论文)、《人民大学复印资料》(3000字以上论文)、《国际社会科学杂志》、《中国人才》、《经济法制》、《党建研究》、《中国青年研究》、《科学社会主义研究》、《法学》、《法学评论》、《中国人口科学》、《史学月刊》、《中国党政干部论坛》、《哲学动态》、《中国科技论坛》、《当代世界与社会主义》、《道德与文明》。
《中国语文》、《文学评论》、《文学遗产》、《文艺研究》、《外国文学评论》、《外语教学与研究》、《中国翻译》、《辞书研究》、《文艺理论研究》、《古代语研究》、《红楼梦学刊》、《中国现代文学研究丛刊》、《民族语文》、《文艺理论与批评》、《方言》、《民族文学研究》、《外国文学研究》、《中国语言学报》、《外国语》、《外语界》、《现代外语》、《美学与艺术学研究》、《语文建设》、《语文研究》、《语言研究》、《当代语言学》、《当代作家评论》、《鲁迅研究月刊》、《文艺争鸣》、《新文学史料》、《中国比较文学》、《电影艺术》、《民族文学》、《明清小说研究》、《中国藏学》、《西藏研究》、《语言与翻译》、《回族研究》、《蒙古语言文学》、《中国民族教育》《外语学刊》、《外语研究》、《外语教学》、《外语电化教育》、《外语与外语教学》。
大学学术期刊等级分类办法第一条为了推动我校科研事业向高层次发展,不断提高科研成果的档次和水平,鼓励广大科研工作人员深入开展高水平的科学研究,结合学校实际,在《XX大学学术期刊等级分类办法(试行)》的基础上,特修订形成本办法。
第二条学术期刊等级分类:(一)A类学术期刊1.SCI源期刊;2.SSCI、A&HCI源期刊;3.EI核心库源期刊;4.由校学术委员会审定的国内学术权威期刊(从CSSCI和CSCD核心库源期刊中遴选);5.被《新华文摘》转载或摘录主要观点、被《红旗文摘》转载或摘录主要观点、被人大复印资料全文转载、被科学院《科学技术文摘》、社会科学院《社会科学文献题录》、《社会科学文摘》、《高等学校文科学报文摘》等级文摘收录的学术论文视同为在A类学术期刊发表的学术论文。
(二)B类学术期刊1.EI扩展库源期刊;2.科学引文数据库(CSCD)核心库刊物(按对应版本);3.中文社会科学引文索引(CSSCI)核心库刊物和CSSCI集刊(按对应版本)。
(三)C类学术期刊1.《中文核心期刊要目总览》所列国内学术期刊(按对应版本);2.科学引文数据库(CSCD)扩展区刊物(按对应版本);3.中文社会科学引文索引(CSSCI)扩展区刊物(按对应版本);4.XX大学学报。
(四)D类学术期刊1.国外一般性学术期刊;2.省级以上(含省级)一般性学术期刊;3.性学术会议论文集(具有正式出版号)。
(五)国际会议论文的认定标准,另行制订《XX大学国际会议论文认定办法》。
(六)港、澳、台学术期刊的级别由校学术委员会审定。
第三条实行核心期刊退出机制。
对学术性、专业性不强,各方面意见比较大的期刊,由各学科向科研处提出建议,然后由科研处提交校学术委员会讨论审定,审定通过后退出核心期刊目录。
第四条对于报道类文章或除医学等特殊学科外,论文篇幅少于一个版面的学术论文,降低一个等级认定。
第五条本办法由科研处负责解释。
第六条本办法自XXXX年1月1日起执行,原XXXX 年11月30日发布的《XX大学学术期刊等级分类办法(试行)》同时废止。
东华科〔2005〕4号东华大学哲学社会科学学术刊物分类认定办法(试行)各院、部、处、室,松江校区,直属单位:为了进一步繁荣我校哲学社会科学研究,提升哲学社会科学研究成果的水平和层次,引导教师的科研取向,为职称评聘、业绩考核、科研奖励和研究生培养等提供基本依据,特制定学术刊物分类和认定办法。
一、分类认定的基准1.我校对哲学社会科学学术刊物分为A、B、C、D四种类别。
2.哲学社会科学学术刊物分级依据是CSSCI(中文社会科学引文索引)、SSCI(社会科学引文索引)和A&HCI(艺术人文科学引文索引)检索的学术论文。
二、学术期刊和出版社的类别1.A类期刊包括四大类:(1)以外文发表且纳入SSCI或A&HCI检索的论文。
(2)从CSSCI来源期刊中选取的部分期刊。
包括:《中国社会科学》、《管理世界》、《管理科学学报》、《哲学研究》、《文学评论》、《文艺研究》、《新闻与传播研究》、《历史研究》、《当代世界与社会主义》、《政治学研究》、《法学研究》、《社会学研究》、《民族研究》、《经济研究》、《教育研究》、《求是》、《外语教学与研究》等。
(3)在《人民日报》理论版和《光明日报》理论周刊上发表的学术理论文章。
(4)《新华文摘》全文转载的理论文章。
2.B类期刊包括四类:(1)除A类期刊之外,在CSSCI中选取部分期刊,具体包括:《马克思主义研究》、《哲学动态》、《自然辩证法研究》、《世界宗教研究》、《语言教学与研究》、《语言研究》、《文学遗产》、《外国文学评论》、《编辑学报》、《新美术》、《敦煌研究》、《科研管理》、《经济管理》、《会计研究》、《中国管理科学》、《中国行政管理》、《历史档案》、《中国史研究》、《世界历史》、《现代国际关系》、《国际问题研究》、《世界经济与政治》、《美国研究》、《中国法学》、《法学评论》、《中国人口科学》、《宏观经济研究》、《改革》、《中国工业经济》、《经济学动态》、《经济学家》、《经济理论与经济管理》、《金融研究》、《经济社会体制比较》、《中国图书馆学报》、《情报学报》、《档案学研究》、《高等教育研究》、《体育科学》、《统计研究》、《心理学报》、《国外社会科学》、《学术研究》、《学术月刊》、《读书》、《北京大学学报》(哲学社会科学版)。
职称评定中论文要求及刊物级别认定办法为了在职称评审中客观、准确地评价专业技术人员的学术理论水平,进一步提高评审质量,现将职称评定中论文要求及学术刊物级别的认定等有关问题通知如下:一、关于职称评审中对专业技术人员的论文要求根据各专业系列评审条件,申报晋升相应的职称须由本人独立或作为第一撰写人或作为通讯作者,在相应级别的学术刊物上(不含增刊、综合刊、副刊、专刊、专辑)发表本专业学术论文。
二、关于刊物级别的认定(一)国家级(核心)学术刊物的认定认定国家级(核心)学术刊物的原则是:1.国家行业主管部委或全国行业学会主办的主要刊物。
2.刊物在同行读者中影响较大并具有较高的学术权威性。
3.国家重点本科院校学报。
(二)省部级学术期刊的认定认定省部级学术刊物的原则为:1.国家行业学会、专业学会和国家部委主办或主管的学术期刊(列入国家级(核心)学术期刊名录除外)。
2.省行业学会、专业学会和省直厅局主办或主管,经省级以上出版部门批准,公开发行的学术期刊。
3.省行业学会或省直厅局主办,经省级以上出版部门批准登记的学术期刊。
4.在正式出版的全国性本专业学术会议论文集上发表的论文,可视在省部级学术刊物上发表的论文。
5.一般本科院校学报。
三、有关问题说明(一)下列情况一般不作为学术论文对待:1.评论、文摘、短篇报道、科普文章、科技新闻、综述、医学个案等。
2.会议简报、动态、讲座等资料性质的材料。
3. 在论文集上发表的论文。
(二) 由于技术保密等原因,国家有关部门规定不得公开发表论文的部门、单位,其专业技术人员申报职称须附国家有关的保密规定。
(三)个别在国外学术期刊上发表的论文,由系列职改办征求专家意见后,确认刊发等级。
莆田学院学术刊物级别认定办法(试行)(征求意见稿)为进一步提高我校科研水平,提升教师科研积极性,推动学科发展,更好地开展专业技术职务评聘与考核等工作,结合我校实际,制定本办法。
一、刊物级别类型莆田学院学术刊物认定级别分为A级、B级、C级、D级四个级别。
二、刊物级别认定(一)A级刊物:1.在《中国科学》、《中国社会科学》发表的学术论文。
2. 在国内外学术刊物发表的论文被SCI、EI和SSCI、A&HCI(核心版)收录的(非会议论文),不包含网络版、扩展版。
3.中国科学院、中国社会科学院所属研究院所主办的本专业相关领域的学术刊物。
4. 在中国科学院国家科学图书馆《中国科学引文数据库》(CSCD)、南京大学中国社会科学研究评价中心《中文社会科学引文索引》(CSSCI)目录中,国家部委、全国性专业学会(不含分会、研究会、协会)主办的本专业相关领域的学术刊物。
5、中国音乐家协会、中国美术家协会、中国舞蹈家协会主办的本专业相关领域的学术刊物。
6. 985大学学报。
7.《北京体育大学学报》、《上海体育大学学报》(仅限体育类教师发表);《中国美术学院学报》、《中央美术学院学报》、《装饰》、《美术》(仅限美术类教师发表);《中国音乐学院学报》、《中央音乐学院学报》、《中国音乐学》(仅限音乐类教师发表);《北京舞蹈学院学报》(仅限舞蹈类教师发表)。
8. 在《人民日报》(理论版)、《光明日报》(理论版)、CHINA DAILY(理论版)上发表的学术论文(字数不少于2500字),在其他刊物发表并被《新华文摘》转载的学术论文(字数不少于4000字)。
(二)B级刊物:1. 中国科学院国家科学图书馆《中国科学引文数据库》(CSCD)、南京大学中国社会科学研究评价中心《中文社会科学引文索引》(CSSCI)最新核心版中所列的期刊(如未被最新核心版收录,应提供当年版收录证明)。
2. 211大学学报。
3.在国内外学术刊物发表的论文被SCI、EI、SSCI、A&HCI网络版或扩展版收录的(非会议论文)。
东北石油大学核心期刊文章认定办法
国家级论文:
1、凡被SCI、SSCI、EI、ISTP四大国际检索所及CSSCI收录的中外文文章(以中国科技信息所年度检索报告和学校的学术通讯为依据)。
2、在外文学术期刊上发表的文章(指国外出版发行的外文版学术期刊)。
3、在《人民日报》、《光明日报》、《经济日报》、《中国教育报》等国家级报刊理论版上发表的1500字以上的本专业学术论文。
4、在《新华社内参》发表的1500字以上的学术论文、调查报告。
5、被中国人民大学报刊复印资料全文转载的本专业学术论文。
6、在统计源期刊目录中由国家级学会(协会)主办的刊物上发表的文章;统计源期刊目录指由校科协提供的最新版本《中国科技论文统计源期刊目录》。
7、在《中文核心期刊要目总览》中带*号的且由国家一级学会(协会)主办的刊物上发表的文章。
8、在《学位与研究生教育中文重要期刊目录》(最新版本)中所列期刊上发表的文章。
9、在经教育部批准设立研究生院的高等学校学报上发表的文章。
10、在上述已经认定为中文核心期刊的外文版上发表的外文文章。
附件:
1、全国56所研究生院名单
2、学位与研究生教育中文重要期刊目录
3、中国科协全国性一级学会名单
4、中文期刊带*目录。
广东工业大学学术期刊认定办法(初稿)为加强我校科研成果的管理,提升学校整体科研水平,把学校建设成特色鲜明高水平教学研究型大学,通过充分调研,经过二级学院学术委员会通过,学校学术委员会讨论,现对我校学术期刊等级从高到低按第一到第六层次予以认定。
一、理工科第一层次:被SCIⅠ区收录的学术期刊论文。
第二层次:被SCI Ⅱ区收录的学术期刊论文、《中国科学》中英文版。
第三层次:被SCI Ⅲ区收录的学术期刊论文、CHINESE JOURNAL OF MECHANICAL ENGINEERING、INTERNATIONAL JOURNAL OF COMPUTER INTEGRATED MANUFACTURING 、IEEE TRANSACTIONS ON CIRCUITS AND SYSTEMS I、IEEE TRANSACTIONS ON SYSTEMS MAN AND CYBERNETICS PART A、IEEE TRANSACTIONS ON POWER SYSTEMS、IET ELECTRONICS LETTERS IEEE SIGNAL PROCESSING LETTERS、IEEE TRANSACTIONS ON VEHICULAR TECHNOLOGY、IEEE SENSORS JOURNAL、JOURNAL OF SENSORY STUDIES、EARTHQUAKE ENGINEERING AND ENGINEERING VIBRATION、ACTA MECHANICA SOLIDA SINICA、APPLIED MATHEMATICS AND MECHANICS、CHINESE SCIENCE BULLETIN、ACTA MECHANICA SINICA、JOURNAL OF TRANSPORTATION SYSTEMS ENGINEERING AND INFORMATION TECHNOLOGY IEEE TRANSACTIONS ON COMMUNICATION、IEEE TRANSACTIONS ON KNOWLEDGE BASED SYSTEM、JOURNAL OF ENVIRONMENTAL SCIENCE(CHINA)、ACTA MATHEMATICA SINICA、ACTA MATHEMATICA APPLICATAE SINICA、CHINESE PHYSICS LETTER、CHINESE PHYSICS(B、C)。
南京工业大学文件南工校科[2014]3号南京工业大学学术期刊(哲学社会科学)认定办法为加强我校科研成果的管理,促进学术精品的产生,提升学校的整体科研水平,服务于“综合性、研究型、全球化”高水平大学建设,现对我校哲学社会科学类学术期刊等级予以认定。
一、认定标准(一)权威期刊1、社科综合:中国社会科学、江苏社会科学、江海学刊、社会科学;2、哲学:哲学研究、自然辩证法研究;3、经济学:经济研究、中国工业经济、世界经济、金融研究、财贸经济、会计研究、统计研究、农业经济问题、经济学动态、经济学家、数量经济技术经济研究、经济学(季刊);4、法学:法学研究、中国法学、政治学研究、社会学研究、马克思主义研究、世界经济与政治、中外法学、政法论坛、法学评论、法学、法商研究、法学家、法律科学、科学社会主义、马克思主义与现实、高校理论战线;5、教育学:教育研究、心理学报、体育科学、高等教育研究、中国体育科技、体育与科学、教学与研究;6、文学:文学评论、中国语文、文学遗产、外语教学与研究、外国文学评论、现代外语、外国语、当代语言学、中国翻译、新闻与传播研究;7、历史学:历史研究;8、管理学:管理科学学报、系统工程理论与实践、管理世界、中国软科学、管理工程学报、中国行政管理、中国图书馆学报、科学学研究、科研管理、情报学报、中国管理科学、南开管理评论;9、艺术学:文艺研究、美术研究、美术与设计、装饰、艺术百家;—1—10、SSCI(社会科学引文索引)、A&HCI(艺术与人文科学索引)及SCI(科学引文索引)一区、二区中的哲学社会科学入选期刊;11、在《人民日报》、《光明日报》上发表的理论文章(2000字以上),在全国哲学社会科学规划办公室主办的《成果要报》刊登的论文或研究报告,以及被《新华文摘》、《中国社会科学文摘》全文转载的理论性文章(3000字以上),视同权威期刊论文。
(二)核心期刊1. CSSCI(中国社会科学引文索引)入选期刊(不含扩展版);2.《中文核心期刊要目总览》入选期刊;3. 被《人大复印报刊资料》、《高等学校文科学术文摘》全文转载的理论性文章(3000字以上),视同核心期刊。
附件:甘肃政法学院学术期刊分类办法第一章总则第一条为充分发挥科研育人,以及科研在一流学科、一流大学建设中的推进作用,为学校科研评价和考核、人才引进和队伍建设提供依据,鼓励教师产出高水平的科研成果,特制定本办法。
第二条本办法以《中文社会科学引文索引》(简称CSSCI)、《科学引文索引》(简称SCI)、《社会科学引文索引》(简称SSCI)、艺术与人文科学引文索引》((简称A&HCI)、《工程索引》(简称EI)、《中国科学引文数据库》(简称CSCD)、《中文核心期刊要目总览》(简称北大核心)等来源期刊为基础,结合学校科学研究、学科建设实际以及学校中长期发展目标编制而成。
若上述索引(数据库、要目总览)更新,以其更新版本为标准。
具体期刊等级的认定,以论文发表时该期刊在各索引收录的目录为准,国外论文以检索数据库收录的时间为准且需相关权威机构的认定证明。
第二章期刊分类与认定第三条根据学术期刊的办刊质量和影响因子,学校将学术期刊分为T、A、B、C1、C2、D六个等级。
第四条 T类期刊1、《中国社会科学》;2、Science、Nature。
第五条A类期刊1、CSSCI收录来源期刊求是、马克思主义研究、管理世界、哲学研究、世界宗教研究、中国语文、外国文学评论、文学评论、文艺研究、历史研究、经济研究、政治学研究、法学研究、中国法学、社会学研究、民族研究、新闻与传播研究、中国图书馆学报、教育研究、体育科学、统计研究、心理学报、中国软科学、中国人口·资源与环境;2、SCI一区收录的学术期刊;3、中国科学(任一专业版);4、《新华文摘》(不含会议综述、论点摘编);5、被党和国家领导人批示的智库成果。
第六条 B类期刊1、CSSCI收录来源期刊(1)马克思主义理论马克思主义与现实、教学与研究、红旗文稿、思想教育研究;(2)管理学南开管理评论、中国行政管理、科学学研究、公共管理学报、科研管理、科学学与科学技术管理、研究与发展管理、外国经济与管理、管理科学、管理评论;(3)哲学自然辩证法研究、道德与文明、世界哲学;世界宗教文化;(5)语言学汉语学报、古代汉语研究、外语教学与研究、外语界;(6)外国文学当代外国文学;(7)中国文学文艺理论研究、中国比较文学;(8)艺术学美术研究、音乐研究、艺术设计研究、南京艺术学院学报(美术与设计版)、民族艺术;(9)历史学中国边疆史地研究、中国经济史研究;(10)经济学经济学(季刊)、世界经济、金融研究、中国工业经济、会计研究、数量经济技术经济研究、经济学家、经济科学、中国农村观察、财经研究、南开经济研究、农业经济问题、中国农村经济、国际金融研究、财贸经济、国际贸易问题、经济评论、经济理论与经济管理、产业经济研究;(11)政治学公共行政评论、行政论坛、当代亚太、世界经济与政治、国际问题研究、国家行政学院学报、中共中央党校学报;中外法学、法商研究、清华法学、法学家、法学、法制与社会发展、法律科学、现代法学、政法论坛、法学评论;(13)社会学社会、人口研究、青年研究;(14)民族学与文化学世界民族、中央民族大学学报(哲学社会科学版);(15)新闻学与传播学编辑学报、新闻大学、国际新闻界、现代传播;(16)图书馆、情报与文献学图书情报工作、大学图书馆学报;(17)教育学高等教育研究、北京大学教育评论、清华大学教育评论、中国高等教育、中国高教研究、复旦教育论坛、高等工程教育研究、教育发展研究;(18)体育学上海体育学院学报、天津体育学院学报;(19)统计学数理统计与管理;(20)心理学心理科学进展;(21)环境科学资源科学;(22)综合社科期刊开放时代、学术月刊、社会科学、南京社会科学、江海学刊、探索与争鸣、社会科学研究、浙江社会科学、思想战线、学术研究、学海、天津社会科学;(23)高校综合学报中国人民大学学报、浙江大学学报(人文社会科学版)、华中师范大学学报(人文社会科学版)、清华大学学报(哲学社会科学版)、南京大学学报(哲学·人文科学·社会科学)、新疆师范大学学报(哲学社会科学版)、吉林大学社会科学学报、北京大学学报(哲学社会科学版)、北京师范大学学报(社会科学版)、复旦学报(社会科学版)、厦门大学学报(哲学社会科学版)、中山大学学报(社会科学版)、湖南师范大学社会科学学报、河南大学学报(社会科学版)、武汉大学学报(哲学社会科学版)、山东大学学报(哲学社会科学版)、西南大学学报(社会科学版)、南开学报(哲学社会科学版);2、SCI二区收录的学术期刊;3、《人民日报》、《光明日报》、《经济日报》和《解放军日报》的理论版(发表的文章在2000字以上),《中国社会科学文摘》(不含会议综述、论点摘编)、《人大复印资料》(在C1类期刊上发表的文章被全文转载);4、被省部级主要领导明确批示、且已采纳的智库成果。
西安石油大学文件西石大研〔2014〕139号关于印发《西安石油大学全日制硕士研究生发表学术论文期刊认定管理办法(试行)》的通知各院(部、系)及有关单位:现将《西安石油大学全日制硕士研究生发表学术论文期刊认定管理办法(试行)》印发你们,请遵照执行。
西安石油大学2014年10月9日西安石油大学全日制硕士研究生 发表学术论文期刊认定管理办法(试行)第一条为促进研究生发表学术论文质量的提升,进一步提高我校研究生培养质量和学位授予质量,根据国家深化研究生教育改革文件精神,结合我校学位与研究生教育工作实际,特制定本办法。
第二条研究生发表学术论文期刊认定范围1.学术期刊(1)国外公开出版发行的、具有ISSN国际刊号的学术期刊;(2)国家新闻出版广电总局备案的、具有CN和ISSN号的、复合影响因子在0.2及以上的公开出版的学术期刊;(3)科技处认定的特种期刊、权威期刊和核心期刊。
2.会议论文集被EI、ISTP检索收录的会议论文集。
第三条学术论文认定原则1.研究生用于申请学位的学术论文,须在本办法第二条规定的期刊上以第一或第二作者(本人为第二作者时,第一作者应为其导师)、第一署名单位为西安石油大学的身份发表;2.被检索收录的会议论文需提供由教育部科技查新工作站出具的论文收录检索证明;3.学术期刊复合影响因子认定以《中国学术期刊(光盘版)》电子杂志社出版、中国科学文献计量评价研究中心和清华大学图书馆研制的《中国学术期刊影响因子年报》为依据,以研究生入学当年《中国学术期刊影响因子年报》发布的期刊复合影响因子为准。
第四条认定程序1.研究生应及时将学术论文信息录入研究生信息化管理平台,并提交发表学术论文的原件及复印件(复印件含“期刊封面、目录和发表论文页”),在特种期刊、权威期刊和核心期刊上发表的学术论文,因出版时间原因可以提交录用通知和版面费缴纳发票,会议论文须提交收录检索证明,以上材料交院(部、系);2.院(部、系)对研究生所提交的材料进行审核,将审核合格者名单汇总,经院(部、系)分管研究生工作领导签字后,报研究生部;3.研究生部对院(部、系)提交的相关资料进行审定和备案存档,作为研究生学位审核和对院(部、系)年度考核的依据。
学术论文分级标准与认定暂行办法大连海事大学学术论文分级标准与认定暂行办法第一章总则第一条为进一步提高我校的学术水平和学术影响力,强化学术能力与学术贡献评议的质量标准,并与国内外普遍认同的学术论文分类及认定标准相衔接,促进我校科学研究、队伍建设和人才培养工作发展,结合学校实际,特制定本办法。
第二章学术论文认定范围第二条学术论文是指某一学术课题在实验性、理论性或观测性上具有新的科学研究成果或创新见解的知识和科学记录,或是某种已知原理应用于实际中取得新进展的科学总结,用以提供学术会议上宣读、交流或讨论,或在学术刊物上发表,或作其他用途的书面文件。
按研究领域分为自然科学类学术论文、人文社会科学类学术论文和经济与管理类学术论文,按出版形式分为学术期刊论文和学术会议论文。
第三条学术期刊论文认定范围主要包括在科学引文索引(Sciences Citation Index,简称SCI)数据库,工程索引(The Engineering Index,简称EI)数据库,社会科学引文索引(Social Sciences Citation Index,简称SSCI)数据库,艺术与人文引文索引(Arts&Humanities Citation Index,简称AHCI)数据库,北京1大学图书馆《中文核心期刊要目总览》(含人文社会科学、自然科学及国外人文社会科学核心期刊),南京大学中文社会科学引文索引(Chinese Social Sciences Citation Index,简称CSSCI)数据库,中国科学技术信息研究所公布的中国科技论文与引文数据库(Chinese Science and Technology Paper Citation Database,简称CSTPCD),《中国科学引文数据库》(Chinese ScienceCitation Database,简称CSCD)和《百种中国杰出学术期刊》等刊源(不含增刊)上正式公开发表的各类学术论文。
期刊杂志与核心期刊认定的标准如何判断《期刊、杂志》我国内地的出版物可以分为合法出版物和非法出版物两类。
合法出版物是指经过国家新闻出版部门批准的出版物,它又分为正式出版物和非正式出版物两种,正式出版物由国家新闻出版署严格审批,既有国际标准刊号ISSN,也有国内统一刊号CN;非正式出版物一般只限行业内部交流,不公开发行,其出版必须经过行政部门审核,并领取“内部报刊准印证”。
非法出版物指既没有经过国家新闻出版部门批准,也没有注册为“内部刊物”的出版物。
怎样辨别内地出版的刊物是“合法出版物”,还是“非法出版物”呢?提醒大家注意以下几点:只有国际标准刊号ISSN,而没有国内统一刊号CN,或者虽然有国内统一刊号CN,但CN号有问题的一定是非法出版物。
——《中国标准连续出版物号》规定:CN号是由国家出版管理部门负责分配给各省连续出版物的代号,它以CN为前缀,由6位数字和分类号组成,其结构格式为CNXX-XXXX/YY,CN与6位数字之间空半个汉字空,6位数字的前2位与后4位之间用半字线“—”隔开,前2位为地区号,依据GB/T 2260中的数字码前两位给出,后4位数字为地区连续出版物的序号,其中,0001~0999为报纸的序号,1000~5999为印刷版连续出版物的序号,6000~8999为网络连续出版物的序号,9000~9999为有形的电子连续出版物(如光盘等)的序号。
”分类号主要用来说明连续出版物的主要学科范畴,通常是按《中国图书馆分类法(第4版)》的基本大类给出,如:文化教育类为G,分类号置在国内统一连续出版物号6位数字之后,用一斜线“/”隔开。
连续出版物较多的北京地区,当地区代码“11”使用完毕后,北京地区的连续出版物使用“10‟‟‟‟‟‟‟‟为扩充代码。
非法出版物的刊号最常见的问题有这样几种:一、是在境外注册刊号,在境内非法编辑、出版、印刷和发行,为了蒙蔽作者,他们通常只在版权页上注明国际标准刊号ISSN,而不标注国内统一刊号CN。
第一条为进一步规范科技成果评审与认定,加强专业学科建设,提升学科学术水平和为办成有特色应用型大学。
根据陕西省教育厅职称改革办公室期刊核心目录刊名检索手册上的规定,结合学院实际,特制定本办法。
第二条特种期刊、权威期刊、核心期刊的认定:(一)特种期刊Science(科学)和Nature(自然)。
(二)权威期刊1、自然科学类一类:SCI光盘收录。
二类:SCI网络版收录。
三类:EI(期刊版核心或光盘版、网络版)收录、会议ISTP收录。
2、人文社会科学类一类:中国社会科学、SSCI、A&HCI收录。
二类:新华文摘全文转载、哲学研究、经济研究、法学研究、政治学研究、马克思主义研究、社会学研究、中国人口科学、心理学报、文学评论、文学遗产、外国文学评论、历史研究。
三类:求是、北京大学学报(社科版)、科学学研究、人大报刊复印资料全文收录的文章、中国哲学史、自然辩证法研究、世界宗教研究、世界经济、财贸经济、数量经济技术经济研究、中国工业经济、金融研究、统计研究、管理世界、会计研究、中国法学、中共党史研究、民族研究、中国高等教育、教育研究(中央教育科学研究所)、高等教育研究(华中科技大学、中国高等教育学研究会)、中国语文、外语教学与研究、外国语、文艺研究、中国音乐学、中国史研究、世界历史、近代史研究、中国图书馆学报、体育科学、新闻与传播研究。
以上权威期刊如在当年CSSCI源期刊中没有列入,则予以取消。
(三)核心期刊1、自然科学类一类:中国科学引文索引(CSCI)核心库期刊。
二类:北京大学图书馆出版发行的《中文核心期刊要目总览》中认定的核心期刊。
2、人文社会科学类一类:中国社会科学引文索引(CSSCI)源期刊。
二类:北京大学图书馆出版发行的《中文核心期刊要目总览》中认定的核心期刊。
(四)普通期刊1. 自然科学类、人文社科类中国知网、万方数据库,可检索到。
第三条由于CSCI、CSSCI源期刊每两年变动一次,《中文核心期刊要目总览》每四年变动一次,因此学院认定的学术期刊目录随原期刊目录标准同步更新,不再另行下文。
陕西师范大学人文社会科学学术论文级别认定办法(2004年修订)
2010-06-29 21:36
陕师校发[2004]54号
关于实施新的《陕西师范大学人文社会科学
学术论文级别认定办法》的通知
校内各有关单位:
根据我校学科建设发展的需要,在征求各院(系)、中心意见的基础上,学校对2001年制订的《陕西师范大学人文社会科学学术论文级别认定办法》进行了修订,重点对权威和核心学术期刊的范围作了调整。
修订后的学术论文级别认定办法经校学术委员会审议,并于2004年12月12日经校务委员会审议通过。
新的《陕西师范大学人文社会科学学术论文级别认定办法》将从2005年1月1日起正式实施。
特此通知
附件:《陕西师范大学人文社会科学学术论文级别认定办法》(2004年修订)
陕西师范大学
二○○四年十二月二十四日
注:根据中国人文社会科学研究评价中心2005年12月31日公布的2006年度CSSCI来源期刊(493种),《办法》
对核心期刊名录作了相应调整。
陕西师范大学
人文社会科学学术论文级别认定办法
(2004年修订)
一.认定原则及相关说明
1.陕西师范大学人文社会科学学术论文级别的认定,主要依据2004年新修订的期刊目录及相关认定办法。
2.新的认定办法对核心期刊的认定严格按照CSSCI来源期刊收录的范围划定。
凡是为CSSCI收录的期刊,为陕西师范大学认定的核心学术期刊。
CSSCI来源期刊的收录具有动态性。
在一定时期,南京大学中国社会科学研究评价中心会根据期刊的影响因子,按照末位淘汰原则等规则,对来源期刊作一些微调。
陕西师范大学在核心期刊的认定上,也将相应执行动态原则。
凡论文发表时(以
刊物出版的月份计算)刊载论文的期刊为CSSCI有效来源刊物的,认定为核心期刊论文。
《人民日报》、《光明日报》上发表的学术研究类文章,字数在2500字以上的,按核心论文认定。
3.新的认定办法将CSSCI来源期刊中的70种中文学术刊物确定为权威期刊,包括11种为教育部确定的名刊工程建设的高校学报。
其中,为保证质量,在《陕西师范大学学报》(哲学社会科学版)上发表的学术论文,符合下述条件之一时,才可视为权威论文:第一,为《新华文摘》转载;第二,为《中国社会科学文摘》转载;第三,为《高等学校文科学术文摘》转载;第四,由学报编辑部推荐、为校学术委员会评议认可的优秀论文。
发表在SSCI、AHCI源期刊上的学术论文仍按权威论文对待。
4.重要学术期刊的认定,除成为CSSCI有效来源期刊的刊物外,仍延续过去的认定原则。
5.所有认定的论文必须是学术研究类论文。
字数在4000字以上的学术论文,按照所发期刊的级别认定;不足4000字的,按其所发表期刊级别降一级认定。
6.学术研究综述类文章按照所发表刊物的级别认定;发表在各级学术期刊上的书评,字数在1500字以上的,按其所发表的期刊级别降一级认定;会议综述类文章按照一般刊物级别认定。
7.本办法自2005年1月1日起实施。
2005年1月1日前发表的论文,其级别的认定仍执行修订前的办法。
鉴于专业发展的特殊性,经学校审议批准,我校外国语学院及艺术学院美术和舞蹈专业教师发表的学术论文的认定,在2006年1月1日前仍执行修订前的办法。
8.本办法的解释权在校学术委员会。
未尽事宜和期刊级别认定中的特殊问题,由校学术委员会商议决定。
二.中文权威学术期刊(69+1种)
(一)管理学(1种)
1、管理世界(国务院发展研究中心主办)
(二)马克思主义(2种)
2、马克思主义研究(中国社会科学院马列主义毛泽东思想研究所主办)
3、当代世界与社会主义(中共中央编译局主办)
(三)哲学(3种)
4、哲学研究(中国社会科学院哲学研究所主办)
5、中国哲学史(中国哲学史学会主办)
6、自然辩证法研究(中国自然辩证法研究会主办)
(四)宗教学(1种)
7、世界宗教研究(中国社会科学院世界宗教研究所主办)
(五)语言学(6种)
8、中国语文(中国社会科学院语言研究所主办)
9、外语教学与研究(北京外国语大学主办)
10、外国语(上海外国语大学主办)
11、当代语言学(中国社会科学院语言研究所主办)
12、方言(中国社会科学院语言研究所方言室主办)
13、中国翻译(中国外文局编译研究中心、中国翻译工作者协会主办)
(六)中国文学(4种)
14、文学评论(中国社会科学院文学研究所主办)
15、文学遗产(中国社会科学院文学研究所主办)
16、中国现代文学研究丛刊(北京现代文学馆主办)
17、文艺理论研究(中国文艺理论学会、华东师范大学主办)
(七)外国文学(2种)
18、外国文学评论(中国社会科学院外国文学研究所主办)
19、国外文学(北京大学主办)
(八)艺术学(4种)
20、文艺研究(中国艺术研究院主办)
21、中国音乐学(中国艺术研究院音乐研究所主办)
22、音乐研究(人民音乐出版社主办)
23、新美术(中国美术学院主办)
(九)历史学(6种)
24、历史研究(中国社会科学院主办)
25、中国史研究(中国社会科学院历史研究所主办)
26、近代史研究(中国社会科学院近代史研究所主办)
27、世界历史(中国社会科学院世界历史研究所主办)
28、史学理论研究(中国社会科学院世界历史研究所、近代史研究所、历史研究所主办)
29、中国边疆史地研究(中国社会科学院中国边疆史地研究中心主办)
(十)考古学(1种)
30、考古学报(中国社会科学院考古研究所主办)
(十一)经济学(5种)
31、经济研究(中国社会科学院经济研究所主办)
32、世界经济(中国世界经济学会,中国社会科学院世界经济与政治研究所主办)
33、经济社会体制比较(当代马克思主义研究所主办)
34、中国工业经济(中国社会科学院工业经济研究所主办)
35、数量经济技术经济研究(中国社会科学院数量经济与技术经济研究所主办)(十二)政治学(6种)
36、政治学研究(中国社会科学院政治学研究所主办)
37、求是(中共中央委员会主办)
38、国际问题研究(中国国际问题研究所主办)
39、中共党史研究(中共中央党史研究室主办)
40、欧洲(中国社会科学院欧洲研究所主办)
41、美国研究(中国社科学院美国研究所、中华美国学会主办)
(十三)法学(1种)
42、法学研究(中国社会科学院法学研究所主办)
(十四)社会学(1种)
43、社会学研究(中国社会科学院社会学研究所主办)
(十五)民族学(2种)
44、民族研究(中国社会科学院民族研究所主办)
45、世界民族(中国社会科学院民族研究所主办)
(十六)新闻与传播学(4种)
46、新闻与传播研究(中国社会科学院新闻与传播研究所、宁波日报社主办)
47、中国广播电视学刊(中国广播电视学会主办)
48、出版发行研究(中国出版科学研究所主办)
49、现代传播(北京广播学院主办)
(十七)图书、情报与档案学(1种)
50、中国图书馆学报(中国图书馆学会、国家图书馆主办)
51、情报学报(中国科技情报学会、中国科技信息研究所主办)
(十八)教育学(4种)
52、教育研究(中央教育科学研究所主办)
53、高等教育研究(华中科技大学,中国高等教育学研究会主办)
54、华东师范大学学报(教科版)
55、电化教育研究(中国电化教育研究会、西北师范大学主办)
(十九)体育学(1种)
56、体育科学(中国体育科学学会主办)
(二十)心理学(2种)
57、心理学报(中国心理学会、中国科学院心理研究所主办)
58、心理科学(中国心理学会主办)
(二十一)社科总论(1种)
59、中国社会科学(中国社会科学院主办)
(二十二)入选教育部名刊工程的高校哲学社会科学学报(11种)
60、北京大学学报
61、文史哲(山东大学)
62、南京大学学报
63、中国人民大学学报
64、复旦学报
65、北京师范大学学报
66、思想战线(云南大学)
67、厦门大学学报
68、吉林大学社会科学学报
69、南开学报(南开大学)
70、陕西师范大学学报
三.中文核心期刊
中文核心学术期刊的认定以南京大学中国社会科学研究评价中心对外公布的CSSCI来源期刊为准。
以下493种学术刊物为2006年新公布的来源期刊,仅供参考。
其中70(69+1)种已被学校确定为权威期刊。
2006年度CSSCI来源期刊(共493种)
【备注】各学科期刊以期刊五年年均他引影响因子的高低横向顺序排序。
四.中文重要学术期刊
CSSCI有效来源期刊之外、符合下列条件之一的学术期刊,为陕西师范大学认定的重要学术论文期刊。
1.教育部直属高等院校哲学社会科学版学报。
2.各省、自治区、直辖市社科院、社会科学联合会主办的学术期刊。
3.各省重点综合大学、师范大学哲学社会科学版学报。
4.高等院校主办的专业性学术期刊。
5.省级以上专业学术团体主办的学术期刊。
6.国家重要出版社主办的专业性学术期刊。
7.省级以上报纸发表的学术研究类论文(2500字以上)。