浙江省引进人才居住证申请表资料
- 格式:doc
- 大小:51.50 KB
- 文档页数:9
浙江省引进人才居住证申请流程下载温馨提示:该文档是我店铺精心编制而成,希望大家下载以后,能够帮助大家解决实际的问题。
文档下载后可定制随意修改,请根据实际需要进行相应的调整和使用,谢谢!并且,本店铺为大家提供各种各样类型的实用资料,如教育随笔、日记赏析、句子摘抄、古诗大全、经典美文、话题作文、工作总结、词语解析、文案摘录、其他资料等等,如想了解不同资料格式和写法,敬请关注!Download tips: This document is carefully compiled by theeditor. I hope that after you download them,they can help yousolve practical problems. The document can be customized andmodified after downloading,please adjust and use it according toactual needs, thank you!In addition, our shop provides you with various types ofpractical materials,such as educational essays, diaryappreciation,sentence excerpts,ancient poems,classic articles,topic composition,work summary,word parsing,copy excerpts,other materials and so on,want to know different data formats andwriting methods,please pay attention!浙江省引进人才居住证是针对非本地户籍人才在浙江省工作、生活的一种居住凭证。
您好!我叫[您的姓名],出生于[出生年月],性别[男/女],汉族,籍贯[籍贯],现居住于[现居住地]。
我怀着无比激动的心情,向您提交这份浙江人才引进落户申请书,希望能得到贵领导小组的审批,让我成为浙江省的一份子,为浙江省的发展贡献自己的力量。
首先,请允许我简要介绍一下自己的基本情况。
我毕业于[毕业院校],专业为[专业名称],本科学历。
在校期间,我成绩优异,多次获得奖学金,并在各类学科竞赛中取得了优异成绩。
此外,我还积极参与社会实践活动,曾在[实习单位/公司]担任[职位],积累了丰富的实践经验。
在专业领域,我对[专业方向]有着浓厚的兴趣,并在此方向上取得了以下成就:1. 发表论文:在[期刊名称]上发表学术论文一篇,题为《[论文题目]》,该论文被广泛引用,具有一定的学术影响力。
2. 科研项目:参与[科研项目名称],担任[角色],项目已成功结题,并获得[奖项/荣誉]。
3. 技能证书:持有[技能证书名称]证书,具备较强的专业能力。
4. 实践经验:在[实习单位/公司]实习期间,我积极参与项目研发,为团队解决了[问题],提高了工作效率。
鉴于以上情况,我认为自己具备以下优势:1. 专业素养:扎实的专业基础和丰富的实践经验使我能够迅速融入浙江省的工作环境,为浙江省的发展贡献力量。
2. 创新能力:我善于思考,勇于创新,能够不断提出新的思路和方法,为浙江省的科技进步和产业升级提供支持。
3. 团队协作:我具备良好的沟通能力和团队协作精神,能够与团队成员共同完成任务,共同成长。
4. 爱岗敬业:我对自己的工作充满热情,愿意为浙江省的发展付出努力,实现个人价值。
因此,我恳请贵领导小组审批我的落户申请,让我有机会在浙江省这片充满活力和机遇的土地上,为实现个人价值和社会发展贡献力量。
我将严格遵守国家法律法规,遵守浙江省的各项规章制度,努力工作,为浙江省的发展贡献自己的力量。
最后,感谢您在百忙之中审阅我的申请书。
如有需要,我愿意提供任何必要的材料和信息。
(红色仅做打印顺序说明,不需要打印,规定是A3 双面打印下面这页是正面右边那页,也就是第二页)杭州市人才居住证申请表申请人:___________________单位:___________________申请日期:___________________编号:___________________(红色不需要打印,下面这页是反面左边那页,也就是第三页)《杭州市人才居住证申请表》填表说明一、此表由本人或单位经办人按实际情况如实填写并加盖公章。
二、此表一式三份,人力社保部门、公安部门、申请人本人各存一份。
三、申请人准备三张一寸近期白底免冠彩色证件照片。
三张表格只需在其中两张贴照片,另一张照片交公安部门制证使用。
四、带选择的项目在“□”上打“√”,如选“其他”项,请注明。
五、请按以下说明填写代码。
代码不足两位数的,前面加“0”,如“农林牧渔业”,必须填写“01”,不能只填“1”。
1、行业代码:(01)农林牧渔业、(02)采掘业、(03)制造业、(04)电力、煤气及水的生产和供应业、(05)建筑业、(06)地质勘查业、水利管理业、(07)交通运输、仓储及邮电通信业、(08)批发和零售贸易、餐饮业、(09)金融、保险业、(10)房地产业、(11)社会服务业、(12)卫生、体育和社会福利业、(13)教育、文化艺术和广播电影电视业、(14)科学研究和综合技术服务业、(15)国家机关、政党机关和社会团体、(16)其他行业。
2、所学专业门类代码:(01) 哲学、(02)经济学、(03)法学、(04)教育学、(05)文学、(06)历史学、(07)理学、(08)工学、(09)农学、(10)医学、(11)管理学。
3、专业技术系列代码:(01)高等学校教师、(02)中等专业学校教师、(03)中学教师、(04)小学(幼儿园)教师、(05)实验技术人员、(06)自然科学研究人员、(07)社会科学研究人员、(08)技工学校教师、(09)工程技术人员、(10)经济专业人员、(11)会计(审计)专业人员、(12)统计专业人员、(13)农业技术人员、(14)卫生技术人员、(15)新闻专业人员、(16)体育教练员、(17)翻译、(18)广播电视播音、(19)出版专业人员、(20)工艺美术专业人员、(21)律师、(22)公证员、(23)图书资料专业人员、(24)文物博物专业人员、(25)档案专业人员、(26)艺术专业人员、(27)海关、(28)船舶技术人员、(29)民用航空飞行技术人员。
浙江省引进人才居住证办理居住证流程下载温馨提示:该文档是我店铺精心编制而成,希望大家下载以后,能够帮助大家解决实际的问题。
文档下载后可定制随意修改,请根据实际需要进行相应的调整和使用,谢谢!并且,本店铺为大家提供各种各样类型的实用资料,如教育随笔、日记赏析、句子摘抄、古诗大全、经典美文、话题作文、工作总结、词语解析、文案摘录、其他资料等等,如想了解不同资料格式和写法,敬请关注!Download tips: This document is carefully compiled by theeditor. I hope that after you download them,they can help yousolve practical problems. The document can be customized andmodified after downloading,please adjust and use it according toactual needs, thank you!In addition, our shop provides you with various types ofpractical materials,such as educational essays, diaryappreciation,sentence excerpts,ancient poems,classic articles,topic composition,work summary,word parsing,copy excerpts,other materials and so on,want to know different data formats andwriting methods,please pay attention!浙江省引进人才居住证是针对在浙江省工作的各类人才的一种居住证,持证人可以享受当地居民同等的教育、医疗、就业等公共服务。
浙江省引进人才居住证申请表申请人:单位:申请日期:编号:填表说明1.此表由本人或单位经办人按实际情况如实填写并加盖公章。
2.此表一式三份,人力社保行政部门、公安部门、申请人本人各存一份。
3.申请人准备三张一寸近期白底免冠彩色证件照片。
三张表格只需在其中两张贴照片,另一张照片交公安部门制证使用。
4.带选择的项目在“□”上打“√”,如选“其他”项,请注明。
5.请按以下说明填写代码。
代码不足两位数的,前面加“0,”如“农林牧渔业”,必须填写“01,”不能只填“1。
”“行业代码”:(01)农林牧渔业、(02)采掘业、(03)制造业、(04)电力、煤气及水的生产和供应业、(05)建筑业、(06)地质勘查业、水利管理业、(07)交通运输、仓储及邮电通信业、(08)批发和零售贸易、餐饮业、(09)金融、保险业、(10)房地产业、(11)社会服务业、(12)卫生、体育和社会福利业、(13)教育、文化艺术和广播电影电视业、(14)科学研究和综合技术服务业、(15)国家机关、政党机关和社会团体、(16)其他行业。
“所学专业门类代码”:(01)哲学、(02)经济学、(03)法学、(04)教育学、(05)文学、(06)历史学、(07)理学、(08)工学、(09)农学、(10)医学、(11)管理学。
“专业技术系列代码”:(01)高等学校教师、(02)中等专业学校教师、(03)中学教师、(04)小学(幼儿园)教师、(05)实验技术人员、(06)自然科学研究人员、(07)社会科学研究人员、(08)技工学校教师、(09)工程技术人员、(10)经济专业人员、(11)会计(审计)专业人员、(12)统计专业人员、(13)农业技术人员、(14)卫生技术人员、(15)新闻专业人员、(16)体育教练员、(17)翻译、(18)广播电视播音、(19)出版专业人员、(20)工艺美术专业人员、(21)律师、(22)公证员、(23)图书资料专业人员、(24)文物博物专业人员、(25)档案专业人员、(26)艺术专业人员、(27)海关、(28)船舶技术人员、(29)民用航空飞行技术人员。
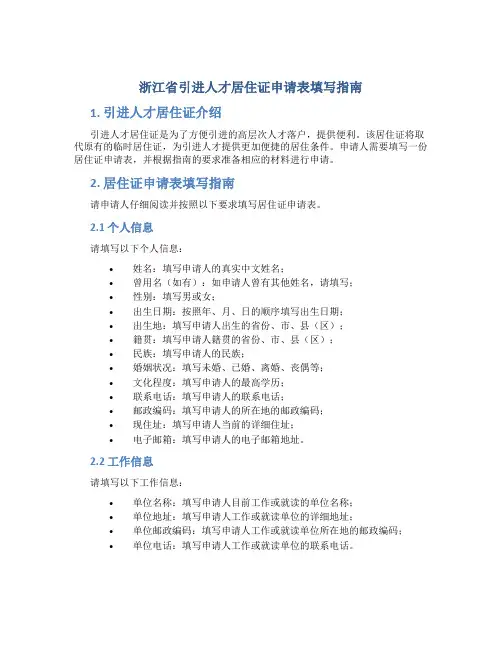
浙江省引进人才居住证申请表填写指南1. 引进人才居住证介绍引进人才居住证是为了方便引进的高层次人才落户,提供便利。
该居住证将取代原有的临时居住证,为引进人才提供更加便捷的居住条件。
申请人需要填写一份居住证申请表,并根据指南的要求准备相应的材料进行申请。
2. 居住证申请表填写指南请申请人仔细阅读并按照以下要求填写居住证申请表。
2.1 个人信息请填写以下个人信息:•姓名:填写申请人的真实中文姓名;•曾用名(如有):如申请人曾有其他姓名,请填写;•性别:填写男或女;•出生日期:按照年、月、日的顺序填写出生日期;•出生地:填写申请人出生的省份、市、县(区);•籍贯:填写申请人籍贯的省份、市、县(区);•民族:填写申请人的民族;•婚姻状况:填写未婚、已婚、离婚、丧偶等;•文化程度:填写申请人的最高学历;•联系电话:填写申请人的联系电话;•邮政编码:填写申请人的所在地的邮政编码;•现住址:填写申请人当前的详细住址;•电子邮箱:填写申请人的电子邮箱地址。
2.2 工作信息请填写以下工作信息:•单位名称:填写申请人目前工作或就读的单位名称;•单位地址:填写申请人工作或就读单位的详细地址;•单位邮政编码:填写申请人工作或就读单位所在地的邮政编码;•单位电话:填写申请人工作或就读单位的联系电话。
2.3 申请事项请填写以下申请事项:•目前在浙江省居住情况:填写申请人目前在浙江省的居住情况,如在浙江有无住房、是否租房等;•申请人所属人才类别:根据个人情况选择适合自己的人才类别,如高层次人才、国际化人才等;•申请居住事由:简要说明申请人申请居住证的事由;•工作单位或学校意见:填写申请人工作单位或学校的意见,包括单位或学校的联系人、联系方式等。
2.4 申请人声明请申请人仔细阅读并签署声明,声明内容包括申请人对填写的信息的真实性负责,并承诺遵守相关法律法规。
3. 提交材料提交申请时,申请人需要准备以下材料:•身份证复印件:申请人的身份证复印件;•学历证书复印件:申请人的学历证书复印件;•工作单位或学校证明信:申请人工作单位或学校出具的证明信;•户口本复印件:申请人户口本复印件;•其他相关证明材料:根据个人情况可能需要提供其他相关证明材料。
杭州市人才居住证
/art/2017/6/23/art_106899_217030.html
1.申请表一式三份,A3双面打印
2.白底1寸免冠照片3张
3.身份证复印件和原件
4.劳动合同复印件和原件
5.学历证书复印件
6.租房合同及房东房产证明(房产证)复印件各1份
注:劳动合同名称和社保缴纳单位为同一名称公司
审核地址在:杭州市人力资源与社会保障局中河中路240号
这个大门,不是医疗社保服务大厅。
上班时间:周一到周五上午8:30-11:50 下午13:30-17:00 审核通过后,会返回一个类似确认单的东西,还有两份申请表
然后去杭州市公安局华光路35号杭州博物馆旁边
公安局正门想左走,办事大厅
上班时间:周一到周六上午8:30-12:00 下午14:30-17:00。
浙江省人才引进居住证办理条件
一、申请条件
1、申请人必须是外籍人士,年满18周岁;
2、申请人应具有在浙江省从事专业技术工作的资格,或者在浙江省投资开办企业的资格;
3、申请人应具有在浙江省有稳定的经济收入来源和居住场所;
4、申请人应具有满足居住生活所需的资金;
5、申请人应具有良好的道德品质和健康状况;
6、申请人应遵守中华人民共和国的法律、法规,具有良好的社会活动表现。
二、申请材料
1、申请人护照复印件;
2、申请人有效的签证或居留许可复印件;
3、申请人在浙江省从事专业技术工作的资格证明,或者在浙江省投资开办企业的资格证明;
4、申请人在浙江省的工作单位出具的工作证明;
5、申请人在浙江省的居住场所的住宿证明;
6、申请人在浙江省的经济收入来源的证明;
7、申请人提供的其他有关资料。
杭州市余杭区人才居住证申请表杭州市余杭区人才居住证申请表申请人单位申请日期编号一寸证件照杭州市余杭区人才居住证申请表编号申报单位单位性质□机关□事业□企业□社团□其他单位行业代码申报单位经办人联系电话姓名曾用名性别□男□女出生年月年月日民族婚姻状况□已婚□未婚□离异□丧偶政治面貌籍贯(国籍、地区籍)身份证(护照)编号留学回国人员工作证(外国专家证编号最高学历□研究生□本科□大专□中专及以下最高学历专业名称最高学历专业代码最高学历毕业院校毕业时间最高学位□博士□硕士□学士是否有博士后经历□是□否是否为两院院士□工程院□科学院□否是否为博士生导师□是□否专业技术资格□ 正高□ 副高□ 中级□ 初级□ 高级技师□ 技师□ 高级技工□ 其他专业技术系列代码资格证书名称及编号原户口类别□省内非农□省内农□省外非农□ 省外农常住户口所在地址省市县区街道路原工作单位职务原工作状况□在职□退休□辞职□无业□其他来余杭工作或创业日期年月日来余杭工作方式□创办实业□技术入股□投资□兼职□应聘□其他在余杭投资产业及投资额本区工作单位职务现从事岗位□ 教育□管理□科研□技术□文化□体育□技能□其他申请居住证期限从年月日至年月日在余杭详细住址邮编联系电话手机号房屋情况□租住□自购房□其他学习工作简历起止年月在何地何单位何部门学习、工作从事何工作、任何职本申请人声明,本表所填写的内容及所提交的书面材料完全真实、有效。
申请人(签章)年月日聘用单位意见领导签名(单位盖章)年月日审核部门意见审核人(盖章)年月日公安部门意见经办人(盖章)年月日杭州市余杭区人才居住证申请表填表说明一、此表一式三份, 人事或劳动部门、公安部门、申请人本人各存一份。
二、申请人准备三张一寸近期白底免冠彩色证件照片。
三张表格只需在其中两张贴照片,另一张照片交公安部门制证使用。
三、带选择的项目在“□”上打“√”, 如选“其他”项, 请注明。
四、请按以下说明填写代码。
浙江省引进人才居住证申请表申请人:单位:申请日期:编号:填表说明1. 此表由本人或单位经办人按实际情况如实填写并加盖公章。
2. 此表一式三份,人力社保行政部门、公安部门、申请人本人各存一份。
3. 申请人准备三张一寸近期白底免冠彩色证件照片。
三张表格只需在其中两张贴照片,另一张照片交公安部门制证使用。
4. 带选择的项目在“□”上打“√”,如选“其他”项,请注明。
5. 请按以下说明填写代码。
代码不足两位数的,前面加“0”,如“农林牧渔业”,必须填写“01”,不能只填“1”。
“行业代码”:(01)农林牧渔业、(02)采掘业、(03)制造业、(04)电力、煤气及水的生产和供应业、(05)建筑业、(06)地质勘查业、水利管理业、(07)交通运输、仓储及邮电通信业、(08)批发和零售贸易、餐饮业、(09)金融、保险业、(10)房地产业、(11)社会服务业、(12)卫生、体育和社会福利业、(13)教育、文化艺术和广播电影电视业、(14)科学研究和综合技术服务业、(15)国家机关、政党机关和社会团体、(16)其他行业。
“所学专业门类代码”:(01)哲学、(02)经济学、(03)法学、(04)教育学、(05)文学、(06)历史学、(07)理学、(08)工学、(09)农学、(10)医学、(11)管理学。
“专业技术系列代码”:(01)高等学校教师、(02)中等专业学校教师、(03)中学教师、(04)小学(幼儿园)教师、(05)实验技术人员、(06)自然科学研究人员、(07)社会科学研究人员、(08)技工学校教师、(09)工程技术人员、(10)经济专业人员、(11)会计(审计)专业人员、(12)统计专业人员、(13)农业技术人员、(14)卫生技术人员、(15)新闻专业人员、(16)体育教练员、(17)翻译、(18)广播电视播音、(19)出版专业人员、(20)工艺美术专业人员、(21)律师、(22)公证员、(23)图书资料专业人员、(24)文物博物专业人员、(25)档案专业人员、(26)艺术专业人员、(27)海关、(28)船舶技术人员、(29)民用航空飞行技术人员。
浙江省引进人才居住
证申请表
浙江省引进人才居住证申请表
申请人:
单位:
申请日期:
编号:
填表说明
1. 此表由本人或单位经办人按实际情况如实填写并加盖公章。
2. 此表一式三份,人力社保行政部门、公安部门、申请人本人各存一份。
3. 申请人准备三张一寸近期白底免冠彩色证件照片。
三张表格只需在其中两张贴照片,另一张照片交公安部门制证使用。
4. 带选择的项目在“□”上打“√”,如选“其他”项,请注明。
5. 请按以下说明填写代码。
代码不足两位数的,前面加“0”,如“农林牧渔业”,必须填写“01”,不能只填“1”。
“行业代码”:(01)农林牧渔业、(02)采掘业、(03)制造业、(04)电力、煤气及水的生产和供应业、(05)建筑业、(06)地质勘查业、水利管理业、(07)交通运输、仓储及邮电通信业、(08)批发和零售贸易、餐饮业、(09)金融、保险业、(10)房地产业、(11)社会服务业、(12)卫生、体育和社会福利业、(13)教育、文化艺术和广播电影电视业、(14)科学研究和综合技术服务业、(15)国家机关、政党机关和社会团体、(16)其他行业。
“所学专业门类代码”:(01)哲学、(02)经济学、(03)法学、(04)教育学、(05)文学、(06)历史学、(07)理学、(08)工学、(09)农学、(10)医学、(11)管理学。
“专业技术系列代码”:(01)高等学校教师、(02)中等专业学校教师、(03)中学教师、(04)小学(幼儿园)教师、(05)实验技术人员、(06)自然科学研究人员、(07)社会科学研究人员、(08)技工学校教师、(09)工程技术人员、(10)经济专业人员、(11)会计(审计)专业人员、(12)统计专业人员、(13)农业技术人员、(14)卫生技术人员、(15)新闻专业人员、(16)体育教练员、(17)翻译、(18)广播电视播音、(19)出版专业人员、(20)工艺美术专业人员、(21)律师、(22)公证员、(23)图书资料专业人员、(24)文物博物专业人
员、(25)档案专业人员、(26)艺术专业人员、(27)海关、(28)船舶技术人员、(29)民用航空飞行技术人员。
6. 本人学习工作简历从高中开始填写。
单位性质:□机关□事业□企业□社团□其他单位行业代码:
单位经办人:联系电话:。