四川省律师服务收费管理实施办法及标准
- 格式:pdf
- 大小:120.90 KB
- 文档页数:6
四川省物价局、四川省司法厅关于印发《四川省律师服务收费管理实施办法及标准》的通知结合我省律师服务的实际情况,对实行市场调节价的部分律师服务收费,制定行业指导标准,以供四川省各律师事务所办理相关业务时参考。
对实行政府指导价的部分律师服务收费,四川省各律师事务所应根据《国家发展改革委关于放开部分服务价格意见的通知》(发改价格[2014]2755 号)和《四川省发展和改革委员会关于贯彻<国家发展委员会关于放开部分服务价格意见的通知>的通知》(川发改价格[2015]13 号)的要求办理。
一、收费方式:1. 律师服务收费可以根据不同的服务内容、不同的服务方式,单独或综合采取固定收费、计件收费、按标的额比例收费、计时收费等方式。
2. 采取固定收费方式收取法律服务费的,委托人与律师事务所根据业务的性质、标的金额、重大疑难程度及执业风险等因素协商确定具体收费数额并在委托合同中确定。
3. 采取计件收费方式收取法律服务费的,委托人与律师事务所根据案件标的额的大小,按照一定费率,确定收费金额。
可适用于业务简单、标的额较小的律师业务。
4. 采取按标的额比例收费方式收取法律服务费的,委托人与律师事务所根据案件标的额大小,按约定的比例分段累计计算法律服务费用。
5. 采取计时方式收取法律服务费的,委托人与律师事务所根据业务的性质、标的金额、重大疑难程度、执业风险、律师事务所成本、律师法律服务水平等因素协商小时费率。
多个律师共同提供法律服务的,可以按各律师从业时间和资历经验分别计算小时费率,也可以按平均小时费率统一计费,各律师的服务时间累积计算。
律师在本地办理法律事务的在途时间减半计算,在外地乘交通工具花费的时间及必要停留时间减半计算。
律师应当及时、准确填写工作日志,报送委托人的计时清单应当经过主管合伙人或者事务所负责人审核。
二、行业指导价格名录及其标准(一)代理民事诉讼、仲裁案件1. 不涉及财产关系的,基准收费标准为5,000 元-30,000 元/件,可合理上浮。
四川省律师服务收费项目及标准一、引言。
律师服务作为法律行业的重要组成部分,对于维护社会公平正义、保障公民合法权益具有重要意义。
在四川省,律师服务收费项目及标准是律师事务所和律师必须遵循的规定,也是保障律师服务质量和公正性的重要保障。
本文将对四川省律师服务收费项目及标准进行详细介绍,以期为广大律师和当事人提供参考和指导。
二、律师服务收费项目。
1. 诉讼代理服务收费。
诉讼代理服务是律师事务所和律师的主要服务项目之一,其收费标准一般包括以下几种形式:(1)按案件金额比例收费,即按照案件争议金额的一定比例进行收费,比例一般在5%~10%之间,具体比例视具体案件情况而定。
(2)按工作时间收费,即按照律师实际投入的工作时间进行收费,按小时计费,一般根据律师的职称和经验水平,收费标准有所差异。
(3)固定收费,对于一些常规案件,律师事务所和律师也可以按照固定收费标准进行收费,这种方式一般适用于一些简单、常规的法律事务。
2. 非诉讼法律服务收费。
非诉讼法律服务是指律师在法律咨询、合同审查、法律意见书等非诉讼领域提供的法律服务,其收费形式一般包括以下几种:(1)咨询费,对于一些简单的法律咨询,律师可以按照咨询费进行收费,收费标准一般根据咨询的复杂程度和律师的职称水平而定。
(2)合同审查费,对于需要律师进行合同审查的当事人,律师可以按照合同金额的一定比例或固定收费进行收费。
(3)法律意见书费,律师在客户要求下提供法律意见书的,可以按照文件的篇幅和复杂程度进行收费,一般按照每千字或每小时计费。
三、律师服务收费标准。
四川省律师服务收费标准主要由四川省律师协会制定并监督执行,具体标准包括但不限于以下几点:1. 收费公示,律师事务所和律师应当在办公场所显著位置公示收费标准,包括诉讼代理服务和非诉讼法律服务的收费项目及标准,以保障当事人知情权。
2. 收费合理性,律师事务所和律师在收费时应当遵循合理、公平、公正的原则,不得利用职权之便进行不正当收费。
四川省律师收费标准在四川省,律师作为法律服务行业的从业人员,其收费标准是受到法律法规和行业规范的约束的。
律师收费标准的制定旨在保障律师和当事人的合法权益,同时也是对律师服务质量和行为规范的一种监督和约束。
下面将就四川省律师收费标准进行详细介绍。
首先,四川省律师收费标准主要包括以下几种形式,一是按案件收费,即律师根据案件的复杂程度、争议程度、工作量等因素来确定收费金额;二是按时间收费,即律师根据为当事人提供法律咨询、代理诉讼等服务所花费的时间来计费;三是按业务收费,即律师根据所提供的具体法律服务项目来确定收费标准。
这些收费形式在实际操作中可以相互结合,以满足不同类型案件和不同当事人的需求。
其次,四川省律师收费标准的确定是受到法律法规和行业规范的约束的。
《中华人民共和国律师法》、《中华人民共和国律师收费办法》等法律法规对律师的收费行为做出了明确规定,律师在收费时必须遵循合法、公平、合理的原则,不得擅自提高收费标准或者变相收取费用。
同时,四川省律师协会也会根据实际情况和行业发展趋势,制定相应的收费指导意见,对律师的收费行为进行规范和指导。
再次,四川省律师收费标准的确定是在律师和当事人自愿的基础上进行的。
律师与当事人在签订代理合同时,应当就收费标准达成一致意见,并在合同中明确约定收费方式、收费标准、支付时间等具体事项,以避免后期纠纷。
当事人在选择律师时,也应当充分了解律师的收费标准,选择合适的律师进行委托。
最后,四川省律师收费标准的确定是需要综合考虑多种因素的。
在确定收费标准时,律师需要考虑到案件的复杂程度、争议程度、工作量、风险程度等因素,同时也需要考虑到律师自身的专业水平、经验、声誉等因素。
当事人在选择律师时,除了要考虑收费标准外,还应当综合考虑律师的专业能力、工作态度、服务质量等因素,以选择到合适的律师进行委托。
综上所述,四川省律师收费标准是受到法律法规和行业规范的约束的,律师在确定收费标准时需要综合考虑多种因素,律师和当事人在签订代理合同时应当就收费标准达成一致意见。
关于印发四川省律师服务收费管理实施办法及标准的通知佚名
【期刊名称】《四川物价》
【年(卷),期】2009(000)001
【摘要】各市(州)物价局、司法局,扩权试点县(市)物价局、司法局:根据国家发改委、司法部《关于印发〈律师服务收费管理办法〉的通知》(发改价格[2006]611号)文件精神,省物价局、省司法厅联合印发了《四川省律师服务收费管理实施办法》、《四川省律师服务收费项目及标准》。
经过两年试行,对规范我省律师收费行为,促进律师行业的发展起了重要作用。
现正式印发给你们,请遵照执行。
【总页数】3页(P38-40)
【正文语种】中文
【中图分类】F832.33
【相关文献】
1.安徽省物价局安徽省司法厅关于印发安徽省律师服务收费管理实施办法的通知[J], ;;
2.关于印发《广东省物价局、司法厅律师服务收费管理实施办法》的通知 [J], ;;
3.关于印发四川省律师服务收费管理实施办法及标准的通知 [J],
4.重庆市物价局重庆市司法局关于制定重庆市律师服务收费管理实施办法及律师服务收费标准的通知 [J], ;
5.关于印发《西藏自治区律师服务收费管理办法》和《西藏自治区律师诉讼代理服
务收费政府指导价标准》的通知 [J], 西藏自治区发展和改革委员会;西藏自治区司法厅;
因版权原因,仅展示原文概要,查看原文内容请购买。
四川省最新律师服务收费项目及标准•四川省律师服务收费项目及标准各市(州)物价局、司法局,扩权试点县(市)物价局、司法局:根据国家发改委、司法部《关于印发〈律师服务收费管理办法〉的通知》(发改价格〔2006〕611号)文件精神,省物价局、省司法厅联合印发了《四川省律师服务收费管理实施办法》、《四川省律师服务收费项目及标准》。
经过两年试行,对规范我省律师收费行为,促进律师行业的发展起了重要作用。
现正式印发给你们,请遵照执行。
本通知自2008年12月1日起执行,原四川省物价局、四川省司法厅《关于印发四川省律师服务收费管理实施办法及标准的通知》(川价发〔2006〕258号)停止执行。
四川省律师服务收费项目及标准一、办理刑事诉讼案件实行计件收费。
(一)办理刑事案件1、侦查阶段(含检察院自侦阶段):1000-10000元;2、审查起诉阶段:2000-12000元;3、审判阶段:3000-30000元。
(二)办理刑事自诉案件:2000-15000元。
(三)办理刑事附带民事案件涉及财产关系的,按代理民事案件中涉及财产关系的收费标准执行。
二、代理民事诉讼案件(一)不涉及财产关系的,实行计件收费,每件收取1000-10000人民币;(二)涉及财产关系的,实行按标的额比例收费,具体依照以下比例分档、累计收取;50000元以下的(不含本数) 1000-3000元50000元以上500000元以内6%-5%500000元以上1000000元以内5%-4%1000000元以上5000000元以内4%-3%5000000元以上10000000元以内3%-2%10000000元以上2%-1%三、代理行政诉讼案件(一)不涉及财产关系的,实行计件收费,每件收取1000-8000元;(二)涉及财产关系的,按照民事诉讼案件中涉及财产关系的收费标准执行。
四、代理国家赔偿案件实行计件收费,每件收取1000-10000元。
五、代理各类诉讼案件的申诉(一)代理申诉案件实行计件收费,每件1000-6000元。
四川省物价局、四川省司法厅关于印发四川省律师服务收费管理实施办法及标准的通知(2008年12月15日川价发〔2008〕246号)各市(州)物价局、司法局,扩权试点县(市)物价局、司法局:根据国家发改委、司法部《关于印发〈律师服务收费管理办法〉的通知》(发改价格〔2006〕611号)文件精神,省物价局、省司法厅联合印发了《四川省律师服务收费管理实施办法》、《四川省律师服务收费项目及标准》。
经过两年试行,对规范我省律师收费行为,促进律师行业的发展起了重要作用。
现正式印发给你们,请遵照执行。
本通知自2008年12月1日起执行,原四川省物价局、四川省司法厅《关于印发四川省律师服务收费管理实施办法及标准的通知》(川价发〔2006〕258号)停止执行。
附件:1.四川省律师服务收费管理实施办法2.四川省律师服务收费项目及标准附件1:四川省律师服务收费管理实施办法第一条为了加强律师服务收费管理,规范律师事务所的收费行为,维护委托人和律师的合法权益,促进我省律师服务业的健康发展。
根据《价格法》、《律师法》和国家发改委、司法部《律师服务收费管理办法》(发改价格〔2006〕611号),结合我省实际制定本实施办法。
第二条本办法适用于在我省行政区域内登记设立的律师事务所(含省外律师事务所在川登记设立的分支机构)和获准执业的律师,为委托人提供法律服务时发生的收费行为。
律师事务所异地提供法律服务,可以执行本办法或者提供法律服务所在地的收费规定,具体办法由律师事务所与委托人协商确定。
第三条律师服务收费遵循公平、公开、自愿有偿、诚实信用的原则。
律师事务所应当便民利民,加强内部管理,降低服务成本,为委托人提供方便优质的法律服务。
第四条律师服务收费实行政府指导价和市场调节价。
政府指导价的收费项目和收费标准由省物价局、省司法厅负责制定。
具体收费标准由律师事务所和委托人在《四川省律师服务收费项目及标准》(见附件二)所规定的浮动幅度内协商确定。
四川省律师服务收费项目及标准一、办理刑事诉讼案件实行计件收费。
(一)办理刑事案件1、侦查时期(含检察院自侦时期):1000—10000元;2、审查起诉时期:2000—12000元;3、审判时期:3000—30000元。
(二)办理刑事自诉案件:2000—15000元。
(三)办理刑事附带民事案件涉及财产关系的,按代理民事案件中涉及财产关系的收费标准执行。
二、代理民事诉讼案件(一)不涉及财产关系的,实行计件收费,每件收取1000—10000人民币;(二)涉及财产关系的,实行按标的额比例收费,具体按照以下比例分档、累计收取;50000元以下的(不含本数)1000—3000元50000元以上500000元以内6%—5%500000元以上1000000元以内5%—4%1000000元以上5000000元以内4%—3%5000000元以上10000000元以内3%—2%10000000元以上2%—1%三、代理行政诉讼案件(一)不涉及财产关系的,实行计件收费,每件收取1000—8000元;(二)涉及财产关系的,按照民事诉讼案件中涉及财产关系的收费标准执行。
四、代理国家赔偿案件实行计件收费,每件收取1000—10000元。
五、代理各类诉讼案件的申诉(一)代理申诉案件实行计件收费,每件1000—6000元。
(二)进入再审程序后,未代理过一审或二审的,按各类诉讼案件的收费标准收取;原代理过一审或二审的,则按收费标准减半收取。
六、计时收费计时收费适用于上述全部法律事务,计时收费应按办理法律事务的有效时刻运算,包括向托付人提供法律咨询、调查取证、查阅有关资料、起草诉讼文书和法律文件、出庭、参与调解和谈判、代办各类手续和律师办案在途时刻等。
律师办理法律事务计费工作时刻的运算规则由省律师协会另行制定,报省物价局、省司法厅审核后执行。
律师个人的计时收费标准由律师事务所按照律师的执业年限、服务能力、社会信誉等因素原则上按每人每小时500元以内自定,并报主管的司法行政部门、物价部门备案;确需超过500元的,由律师事务所向省律师协会申报,经审核同意后报省物价局、省司法厅备案。
川律协〔2016〕39号关于印发《四川省律师法律服务收费行业指导标准(试行)》的通知各市、州律师协会:《四川省律师法律服务收费行业指导标准(试行)》经省律协第八届理事会第六次会议审议通过,现予印发。
附件:《四川省律师法律服务收费行业指导标准(试行)》四川省律师协会2016年6月6日报:厅领导送:厅办公室、厅律师公证工作处发:本会理事、监事四川省律师协会秘书处 2016年 6月6日印发附件四川省律师法律服务收费行业指导标准(试行)根据《国家发展和改革委员会关于放开部分服务价格意见的通知》(发改价格[2014]2755号)和《四川省发展和改革委员会关于贯彻<国家发展改革委关于放开部分服务价格意见的通知>的通知》(川发改价格[2015]13号)的规定,结合我省律师服务的实际情况,对实行市场调节价的律师服务收费,制定本行业指导标准。
一、收费方式1.律师服务收费可以根据不同的服务内容、不同的服务方式,单独或综合采取固定收费、计件收费、按标的额比例收费、计时收费、风险代理等方式。
2.采取固定收费方式收取法律服务费的,委托人与律师事务所根据业务的性质、标的金额、重大疑难程度及执业风险等因素协商确定具体收费数额并在委托合同中确定。
3.采取计件收费方式收取法律服务费的,委托人与律师事务所根据案件标的额的大小,按照一定费率,确定收费金额。
可适用于业务简单、标的额较小的律师业务。
4.采取按标的额比例收费方式收取法律服务费的,委托人与律师事务所根据案件标的额大小,按约定的比例分段累计计算法律服务费用。
5.采取计时方式收取法律服务费的,委托人与律师事务所根据业务的性质、标的金额、重大疑难程度、执业风险、律师事务所成本、律师法律服务水平等因素协商小时费率。
多个律师共同提供法律服务的,可以按各律师从业时间和资历经验分别计算小时费率,也可以按平均小时费率统一计费,各律师的服务时间累积计算。
律师在本地办理法律事务的路途时间减半计算,在外地乘交通工具花费的时间及必要停留时间减半计算。
四川省律师服务收费管理实施办法及标准2006-12-21四川省律师服务收费管理实施办法第一条为了加强律师服务收费管理,规范律师事务所的收费行为,维护委托人和律师的合法权益,促进我省律师服务业的健康发展。
根据《价格法》、《律师法》和国家发改委、司法部《律师服务收费管理办法》(发改价格[2006]611号),结合我省实际制定本实施办法。
第二条本办法适用于在我省行政区域内登记设立的律师事务所(含省外律师事务所在川登记设立的分支机构)和获准执业的律师,为委托人提供法律服务时发生的收费行为。
律师事务所异地提供法律服务,可以执行本办法或者提供法律服务所在地的收费规定,具体办法由律师事务所与委托人协商确定。
第三条律师服务收费遵循公平、公开、自愿有偿、诚实信用的原则。
律师事务所应当便民利民,加强内部管理,降低服务成本,为委托人提供方便优质的法律服务。
第四条律师服务收费实行政府指导价和市场调节价。
政府指导价的收费项目和收费标准由省物价局、省司法厅负责制定。
具体收费标准由律师事务所和委托人在《四川省律师服务收费项目及标准》(见附件二)所规定的浮动幅度内协商确定。
实行市场调节价的律师服务收费由律师事务所与委托人根据当地的经济发展状况,按照所代理法律事务的难易程度、耗费的工作时间、律师可能承担的风险和责任、律师的社会信誉和工作水平以及委托人的承受能力等因素协商确定。
第五条律师事务所提供以下法律服务项目,实行政府指导价:1、代理民事诉讼案件;2、代理行政诉讼案件;3、代理国家赔偿案件;4、为刑事案件犯罪嫌疑人提供法律咨询、代理申诉和控告、申请取保候审,担任被告人的辩护人或自诉人、被害人的诉讼代理人;5、代理各类诉讼案件的申诉。
律师事务所提供其他法律服务的收费,实行市场调节价。
第六条法律援助机构指派承担法律援助案件,律师事务所应当接受,并不得向受援人收取任何费用。
对于不符合法律援助范围的公民,经济确有困难,有下列情形之一者,律师事务所可酌情减收或免收律师服务费:1、因工受伤(责任事故除外)请求赔偿的;2、请求支付赡养费、扶养费、抚养费的;3、请求支付社会保险金、抚恤金、救济金的;4、其他特殊情况,无力承担律师服务费的。
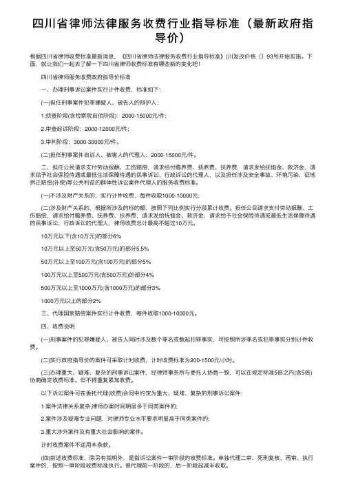
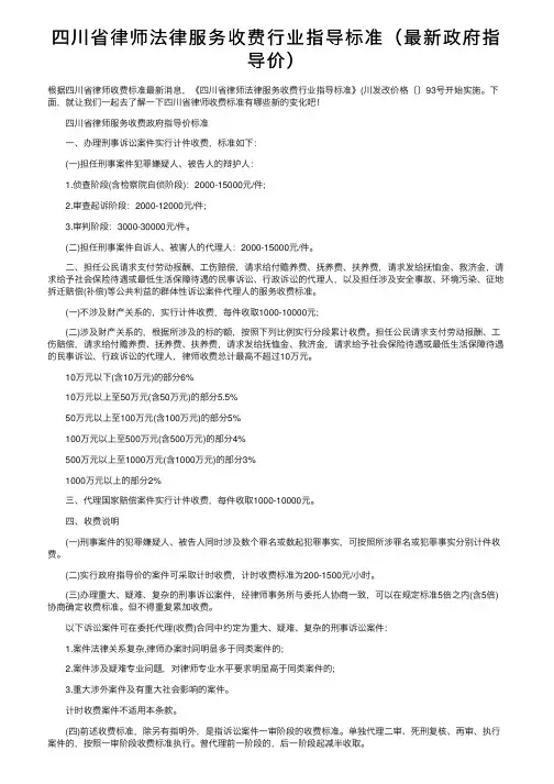
四川省律师法律服务收费⾏业指导标准(最新政府指导价)根据四川省律师收费标准最新消息,《四川省律师法律服务收费⾏业指导标准》(川发改价格〔〕93号开始实施。
下⾯,就让我们⼀起去了解⼀下四川省律师收费标准有哪些新的变化吧!四川省律师服务收费政府指导价标准⼀、办理刑事诉讼案件实⾏计件收费,标准如下:(⼀)担任刑事案件犯罪嫌疑⼈、被告⼈的辩护⼈:1.侦查阶段(含检察院⾃侦阶段):2000-15000元/件;2.审查起诉阶段:2000-12000元/件;3.审判阶段:3000-30000元/件。
(⼆)担任刑事案件⾃诉⼈、被害⼈的代理⼈:2000-15000元/件。
⼆、担任公民请求⽀付劳动报酬、⼯伤赔偿,请求给付赡养费、抚养费、扶养费,请求发给抚恤⾦、救济⾦,请求给予社会保险待遇或最低⽣活保障待遇的民事诉讼、⾏政诉讼的代理⼈,以及担任涉及安全事故、环境污染、征地拆迁赔偿(补偿)等公共利益的群体性诉讼案件代理⼈的服务收费标准。
(⼀)不涉及财产关系的,实⾏计件收费,每件收取1000-10000元;(⼆)涉及财产关系的,根据所涉及的标的额,按照下列⽐例实⾏分段累计收费。
担任公民请求⽀付劳动报酬、⼯伤赔偿,请求给付赡养费、抚养费、扶养费,请求发给抚恤⾦、救济⾦,请求给予社会保险待遇或最低⽣活保障待遇的民事诉讼、⾏政诉讼的代理⼈,律师收费总计最⾼不超过10万元。
10万元以下(含10万元)的部分6%10万元以上⾄50万元(含50万元)的部分5.5%50万元以上⾄100万元(含100万元)的部分5%100万元以上⾄500万元(含500万元)的部分4%500万元以上⾄1000万元(含1000万元)的部分3%1000万元以上的部分2%三、代理国家赔偿案件实⾏计件收费,每件收取1000-10000元。
四、收费说明(⼀)刑事案件的犯罪嫌疑⼈、被告⼈同时涉及数个罪名或数起犯罪事实,可按照所涉罪名或犯罪事实分别计件收费。
(⼆)实⾏政府指导价的案件可采取计时收费,计时收费标准为200-1500元/⼩时。
四川省律师法律服务收费⾏业指导标准(最新政府指导价)根据四川省律师收费标准最新消息,《四川省律师法律服务收费⾏业指导标准》(川发改价格〔〕93号开始实施。
下⾯,就让我们⼀起去了解⼀下四川省律师收费标准有哪些新的变化吧!四川省律师服务收费政府指导价标准⼀、办理刑事诉讼案件实⾏计件收费,标准如下:(⼀)担任刑事案件犯罪嫌疑⼈、被告⼈的辩护⼈:1.侦查阶段(含检察院⾃侦阶段):2000-15000元/件;2.审查起诉阶段:2000-12000元/件;3.审判阶段:3000-30000元/件。
(⼆)担任刑事案件⾃诉⼈、被害⼈的代理⼈:2000-15000元/件。
⼆、担任公民请求⽀付劳动报酬、⼯伤赔偿,请求给付赡养费、抚养费、扶养费,请求发给抚恤⾦、救济⾦,请求给予社会保险待遇或最低⽣活保障待遇的民事诉讼、⾏政诉讼的代理⼈,以及担任涉及安全事故、环境污染、征地拆迁赔偿(补偿)等公共利益的群体性诉讼案件代理⼈的服务收费标准。
(⼀)不涉及财产关系的,实⾏计件收费,每件收取1000-10000元;(⼆)涉及财产关系的,根据所涉及的标的额,按照下列⽐例实⾏分段累计收费。
担任公民请求⽀付劳动报酬、⼯伤赔偿,请求给付赡养费、抚养费、扶养费,请求发给抚恤⾦、救济⾦,请求给予社会保险待遇或最低⽣活保障待遇的民事诉讼、⾏政诉讼的代理⼈,律师收费总计最⾼不超过10万元。
10万元以下(含10万元)的部分6%10万元以上⾄50万元(含50万元)的部分5.5%50万元以上⾄100万元(含100万元)的部分5%100万元以上⾄500万元(含500万元)的部分4%500万元以上⾄1000万元(含1000万元)的部分3%1000万元以上的部分2%三、代理国家赔偿案件实⾏计件收费,每件收取1000-10000元。
四、收费说明(⼀)刑事案件的犯罪嫌疑⼈、被告⼈同时涉及数个罪名或数起犯罪事实,可按照所涉罪名或犯罪事实分别计件收费。
(⼆)实⾏政府指导价的案件可采取计时收费,计时收费标准为200-1500元/⼩时。
四川律师收费标准四川省发展和改革委员会四川省司法厅关于规范律师法律服务收费管理有关问题的通知(川发改价格〔2018〕93号)各市(州)发展改革委、司法局:为规范律师服务收费行为,保障自然人、法人或其他组织(以下简称委托人)和律师事务所的合法权益,促进律师事业健康发展,根据《中华人民共和国价格法》《中华人民共和国律师法》《国家发展和改革委员会关于放开部分服务价格意见的通知》(发改价格〔2014〕2755号)及《四川省定价目录(2015年版)》等有关规定,现将规范律师法律服务收费管理的有关事宜通知如下。
一、律师服务收费是指律师事务所接受委托办理法律事务,向委托人收取服务报酬。
二、本通知适用于在四川省行政区域内登记设立的律师事务所(含省外律师事务所在我省行政区域内登记设立的分所)为委托人提供法律服务的收费行为。
律师事务所在四川省行政区域外设立的分支机构适用分支机构所在地的收费规定。
省外登记设立的律师事务所在我省行政区域内提供法律服务、省内登记设立的律师事务所在外省提供法律服务,可执行本通知和《四川省律师服务收费政府指导价标准》的规定,也可执行登记设立地或提供法律服务所在地的收费规定,具体由律师事务所与委托人协商确定。
三、律师服务收费实行政府指导价和市场调节价管理,除以下案件实行政府指导价外,其他案件实行市场调节价:(一)担任刑事案件犯罪嫌疑人、被告人的辩护人以及刑事案件自诉人、被害人的代理人;(二)担任公民请求支付劳动报酬、工伤赔偿,请求给付赡养费、抚养费、扶养费,请求发给抚恤金、救济金,请求给予社会保险待遇或最低生活保障待遇的民事诉讼、行政诉讼的代理人,以及担任涉及安全事故、环境污染、征地拆迁赔偿(补偿)等公共利益的群体性诉讼案件代理人;(三)担任公民请求国家赔偿案件的代理人。
四、政府指导价的律师服务收费实行最高限价管理,具体律师服务收费项目和标准见附表。
附表外的律师服务收费项目由律师事务所和委托人遵循公平合理、诚实信用的原则,协商确定收费标准。
四川律师收费标准四川省发展和改革委员会四川省司法厅关于规范律师法律服务收费管理有关问题的通知(川发改价格〔2018〕93号)各市(州)发展改革委、司法局:为规范律师服务收费行为,保障自然人、法人或其他组织(以下简称委托人)和律师事务所的合法权益,促进律师事业健康发展,根据《中华人民共和国价格法》《中华人民共和国律师法》《国家发展和改革委员会关于放开部分服务价格意见的通知》(发改价格〔2014〕2755号)及《四川省定价目录(2015年版)》等有关规定,现将规范律师法律服务收费管理的有关事宜通知如下。
一、律师服务收费是指律师事务所接受委托办理法律事务,向委托人收取服务报酬。
二、本通知适用于在四川省行政区域内登记设立的律师事务所(含省外律师事务所在我省行政区域内登记设立的分所)为委托人提供法律服务的收费行为。
律师事务所在四川省行政区域外设立的分支机构适用分支机构所在地的收费规定。
省外登记设立的律师事务所在我省行政区域内提供法律服务、省内登记设立的律师事务所在外省提供法律服务,可执行本通知和《四川省律师服务收费政府指导价标准》的规定,也可执行登记设立地或提供法律服务所在地的收费规定,具体由律师事务所与委托人协商确定。
三、律师服务收费实行政府指导价和市场调节价管理,除以下案件实行政府指导价外,其他案件实行市场调节价:(一)担任刑事案件犯罪嫌疑人、被告人的辩护人以及刑事案件自诉人、被害人的代理人;(二)担任公民请求支付劳动报酬、工伤赔偿,请求给付赡养费、抚养费、扶养费,请求发给抚恤金、救济金,请求给予社会保险待遇或最低生活保障待遇的民事诉讼、行政诉讼的代理人,以及担任涉及安全事故、环境污染、征地拆迁赔偿(补偿)等公共利益的群体性诉讼案件代理人;(三)担任公民请求国家赔偿案件的代理人。
四、政府指导价的律师服务收费实行最高限价管理,具体律师服务收费项目和标准见附表。
附表外的律师服务收费项目由律师事务所和委托人遵循公平合理、诚实信用的原则,协商确定收费标准。
一、收费原则四川省律师服务收费遵循合法、公平、合理、公开的原则,实行政府指导价和市场调节价相结合的收费制度。
以下收费标准仅供参考,具体收费情况需根据案件实际情况与律师协商确定。
二、收费标准1. 办理劳务合同纠纷案件:(1)案件咨询、调查取证:1000-5000元/次。
(2)代理劳务合同纠纷案件:①不涉及财产关系的,按每件1000-10000元计件收费。
②涉及财产关系的,按以下比例分段累进收费:- 争议标的额在5万元以下(含5万元)的,收费比例为2%-3%。
- 争议标的额在5万元以上10万元以下(含10万元)的,收费比例为3%-4%。
- 争议标的额在10万元以上50万元以下(含50万元)的,收费比例为4%-5%。
- 争议标的额在50万元以上100万元以下(含100万元)的,收费比例为5%-6%。
- 争议标的额在100万元以上500万元以下(含500万元)的,收费比例为6%-7%。
- 争议标的额在500万元以上1000万元以下(含1000万元)的,收费比例为7%-8%。
- 争议标的额在1000万元以上5000万元以下(含5000万元)的,收费比例为8%-9%。
- 争议标的额在5000万元以上1亿元以下(含1亿元)的,收费比例为9%-10%。
- 争议标的额在1亿元以上的,收费比例为10%-15%。
2. 办理劳务合同相关法律事务:(1)起草、修改、审核劳务合同:1000-5000元/份。
(2)提供法律意见书、律师函等法律服务:1000-5000元/次。
三、服务内容1. 咨询解答:律师为客户提供关于劳务合同的法律咨询,解答客户在合同签订、履行、解除等方面的疑问。
2. 起草、修改、审核合同:律师根据客户需求,起草、修改、审核劳务合同,确保合同条款合法、合理、完善。
3. 调查取证:律师协助客户调查取证,收集证据,为案件审理提供有力支持。
4. 代理诉讼:律师代理客户参加劳动争议仲裁、诉讼等法律程序,维护客户的合法权益。
法律服务收费行业标准 LG GROUP system office room 【LGA16H-LGYY-LGUA8Q8-LGA162】四川省律师法律服务收费行业指导标准(试行)根据《国家发展和改革委员会关于放开部分服务价格意见的通知》(发改价格[2014]2755号)和《四川省发展和改革委员会关于贯彻<国家发展改革委关于放开部分服务价格意见的通知>的通知》(川发改价格[2015]13号)的规定,结合我省律师服务的实际情况,对实行市场调节价的律师服务收费,制定本行业指导标准。
一、收费方式1.律师服务收费可以根据不同的服务内容、不同的服务方式,单独或综合采取固定收费、计件收费、按标的额比例收费、计时收费、风险代理等方式。
2.采取固定收费方式收取法律服务费的,委托人与律师事务所根据业务的性质、标的金额、重大疑难程度及执业风险等因素协商确定具体收费数额并在委托合同中确定。
3.采取计件收费方式收取法律服务费的,委托人与律师事务所根据案件标的额的大小,按照一定费率,确定收费金额。
可适用于业务简单、标的额较小的律师业务。
4.采取按标的额比例收费方式收取法律服务费的,委托人与律师事务所根据案件标的额大小,按约定的比例分段累计计算法律服务费用。
5.采取计时方式收取法律服务费的,委托人与律师事务所根据业务的性质、标的金额、重大疑难程度、执业风险、律师事务所成本、律师法律服务水平等因素协商小时费率。
多个律师共同提供法律服务的,可以按各律师从业时间和资历经验分别计算小时费率,也可以按平均小时费率统一计费,各律师的服务时间累积计算。
律师在本地办理法律事务的路途时间减半计算,在外地乘交通工具花费的时间及必要停留时间减半计算。
律师应当及时、准确填写工作日志,报送委托人的计时清单应当经过主管合伙人或者事务所负责人审核。
6.采取风险代理方式收取法律服务费的,委托人与律师事务所根据争议标的金额大小、实现代理目标的难易、代理工作覆盖的诉讼阶段多少等情况协商确定。
四川省律师法律服务收费行业指导标准(2015版)结合我省律师服务的实际情况,对实行市场调节价的部分律师服务收费,制定行业指导标准,以供四川省各律师事务所办理相关业务时参考。
对实行政府指导价的部分律师服务收费,四川省各律师事务所应根据《国家发展改革委关于放开部分服务价格意见的通知》(发改价格[2014]2755 号)和《四川省发展和改革委员会关于贯彻<国家发展委员会关于放开部分服务价格意见的通知>的通知》(川发改价格[2015]13 号)的要求办理。
一、收费方式:1. 律师服务收费可以根据不同的服务内容、不同的服务方式,单独或综合采取固定收费、计件收费、按标的额比例收费、计时收费等方式。
2. 采取固定收费方式收取法律服务费的,委托人与律师事务所根据业务的性质、标的金额、重大疑难程度及执业风险等因素协商确定具体收费数额并在委托合同中确定。
3. 采取计件收费方式收取法律服务费的,委托人与律师事务所根据案件标的额的大小,按照一定费率,确定收费金额。
可适用于业务简单、标的额较小的律师业务。
4. 采取按标的额比例收费方式收取法律服务费的,委托人与律师事务所根据案件标的额大小,按约定的比例分段累计计算法律服务费用。
5. 采取计时方式收取法律服务费的,委托人与律师事务所根据业务的性质、标的金额、重大疑难程度、执业风险、律师事务所成本、律师法律服务水平等因素协商小时费率。
多个律师共同提供法律服务的,可以按各律师从业时间和资历经验分别计算小时费率,也可以按平均小时费率统一计费,各律师的服务时间累积计算。
律师在本地办理法律事务的在途时间减半计算,在外地乘交通工具花费的时间及必要停留时间减半计算。
律师应当及时、准确填写工作日志,报送委托人的计时清单应当经过主管合伙人或者事务所负责人审核。
二、行业指导价格名录及其标准(一)代理民事诉讼、仲裁案件1. 不涉及财产关系的,基准收费标准为5,000 元-30,000 元/件,可合理上浮。
四川省物价局四川省司法厅印发四川省律师服务收费管理实施办法及标准的通知版文件排版存档编号:[UYTR-OUPT28-KBNTL98-UYNN208]四川省物价局、四川省司法厅关于印发《四川省律师服务收费管理实施办法及标准》的通知结合我省律师服务的实际情况,对实行市场调节价的部分律师服务收费,制定行业指导标准,以供四川省各律师事务所办理相关业务时参考。
对实行政府指导价的部分律师服务收费,四川省各律师事务所应根据《国家发展改革委关于放开部分服务价格意见的通知》(发改价格[2014]2755 号)和《四川省发展和改革委员会关于贯彻<国家发展委员会关于放开部分服务价格意见的通知>的通知》(川发改价格[2015]13 号)的要求办理。
一、收费方式:1. 律师服务收费可以根据不同的服务内容、不同的服务方式,单独或综合采取固定收费、计件收费、按标的额比例收费、计时收费等方式。
2. 采取固定收费方式收取法律服务费的,委托人与律师事务所根据业务的性质、标的金额、重大疑难程度及执业风险等因素协商确定具体收费数额并在委托合同中确定。
3. 采取计件收费方式收取法律服务费的,委托人与律师事务所根据案件标的额的大小,按照一定费率,确定收费金额。
可适用于业务简单、标的额较小的律师业务。
4. 采取按标的额比例收费方式收取法律服务费的,委托人与律师事务所根据案件标的额大小,按约定的比例分段累计计算法律服务费用。
5. 采取计时方式收取法律服务费的,委托人与律师事务所根据业务的性质、标的金额、重大疑难程度、执业风险、律师事务所成本、律师法律服务水平等因素协商小时费率。
多个律师共同提供法律服务的,可以按各律师从业时间和资历经验分别计算小时费率,也可以按平均小时费率统一计费,各律师的服务时间累积计算。
律师在本地办理法律事务的在途时间减半计算,在外地乘交通工具花费的时间及必要停留时间减半计算。
律师应当及时、准确填写工作日志,报送委托人的计时清单应当经过主管合伙人或者事务所负责人审核。
四川省律师服务收费管理实施办法及标准2008年12月15日 川价发〔2008〕246号各市(州)物价局、司法局,扩权试点县(市)物价局、司法局: 根据国家发改委、司法部《关于印发〈律师服务收费管理办法〉的通知》(发改价格〔2006〕611号)文件精神,省物价局、省司法厅联合印发了《四川省律师服务收费管理实施办法》、《四川省律师服务收费项目及标准》。
经过两年试行,对规范我省律师收费行为,促进律师行业的发展起了重要作用。
现正式印发给你们,请遵照执行。
本通知自2008年12月1日起执行,原四川省物价局、四川省司法厅《关于印发四川省律师服务收费管理实施办法及标准的通知》(川价发〔2006〕258号)停止执行。
附件:1.四川省律师服务收费管理实施办法 2.四川省律师服务收费项目及标准四川省律师服务收费管理实施办法 第一条 为了加强律师服务收费管理,规范律师事务所的收费行为,维护委托人和律师的合法权益,促进我省律师服务业的健康发展。
根据《价格法》、《律师法》和国家发改委、司法部《律师服务收费管理办法》(发改价格〔2006〕611号),结合我省实际制定本实施办法。
第二条 本办法适用于在我省行政区域内登记设立的律师事务所(含省外律师事务所在川登记设立的分支机构)和获准执业的律师,为委托人提供法律服务时发生的收费行为。
律师事务所异地提供法律服务,可以执行本办法或者提供法律服务所在地的收费规定,具体办法由律师事务所与委托人协商确定。
第三条 律师服务收费遵循公平、公开、自愿有偿、诚实信用的原则。
律师事务所应当便民利民,加强内部管理,降低服务成本,为委托人提供方便优质的法律服务。
第四条 律师服务收费实行政府指导价和市场调节价。
政府指导价的收费项目和收费标准由省物价局、省司法厅负责制定。
具体收费标准由律师事务所和委托人在《四川省律师服务收费项目及标准》(见附件二)所规定的浮动幅度内协商确定。
实行市场调节价的律师服务收费由律师事务所与委托人根据当地的经济发展状况,按照所代理法律事务的难易程度、耗费的工作时间、律师可能承担的风险和责任、律师的社会信誉和工作水平以及委托人的承受能力等因素协商确定。
第五条 律师事务所提供以下法律服务项目,实行政府指导价: 1、代理民事诉讼案件; 2、代理行政诉讼案件;3、代理国家赔偿案件; 4、为刑事案件犯罪嫌疑人提供法律咨询、代理申诉和控告、申请取保候审,担任被告人的辩护人或自诉人、被害人的诉讼代理人; 5、代理各类诉讼案件的申诉。
律师事务所提供其他法律服务的收费,实行市场调节价。
第六条 法律援助机构指派承担法律援助案件,律师事务所应当接受,并不得向受援人收取任何费用。
对于不符合法律援助范围的公民,经济确有困难,有下列情形之一者,律师事务所可酌情减收或免收律师服务费: 1、因工受伤(责任事故除外)请求赔偿的; 2、请求支付赡养费、扶养费、抚养费的; 3、请求支付社会保险金、抚恤金、救济金的; 4、其他特殊情况,无力承担律师服务费的。
第七条 律师服务收费根据不同服务内容可采取计件收费、按标的比例收费和计时收费的方式。
不涉及财产关系的法律事务一般适用计件收费方式。
涉及财产关系的法律事务适用按标的额比例收费的方式。
计时收费可适用于全部法律事务。
第八条 办理涉及财产关系的民事案件时,律师事务所有义务告知委托人政府指导价,委托人在被告知政府指导价后仍要求实行风险代理的,律师事务所可以实行风险代理收费,但下列情形除外: 1、婚姻、继承案件; 2、请求给予社会保险待遇或者最低生活保障待遇的; 3、请求给付赡养费、抚养费、扶养费、抚恤金、救济金、工伤赔偿的; 4、请求支付劳动报酬的等。
第九条 禁止律师对刑事诉讼案件、行政诉讼案件、国家赔偿案件及群体性诉讼案件实行风险代理收费。
第十条 实行风险代理收费,律师事务所应当与委托人签订风险代理收费合同,约定双方应承担的风险责任、收费方式、收费数额或比例。
实行风险代理收费,最高收费金额不得高于收费合同约定标的额的30%。
第十一条 律师事务所接受委托,应当与委托人签订律师服务收费合同或者在委托代理合同中载明收费条款。
收费合同或收费条款应当包括:收费项目、收费标准、收费方式、收费数额或比例(实行风险代理的合同标的额可按诉讼争议标的额、裁决标的额或执行标的额计算)、付款和结算方式、收费争议解决方式等内容。
律师服务费由律师事务所向委托人收取。
律师事务所向委托人收取律师服务费,应当向委托人出具合法票据。
第十二条 律师事务所与委托人签订服务合同后,不得单方变更收费项目和提高收费标准,确需变更的,律师事务所必须事先征得委托人的书面同意。
第十三条 律师事务所在提供法律服务过程中代委托人支付的诉讼费、仲裁费、鉴定费、公证费、查档费、资料复(打)印费和异地办案差旅费等不属于律师服务费,由委托人另行支付。
第十四条 律师事务所需预收异地办案差旅费的,应当向委托人提供费用概算,经协商一致,由双方签字确认。
确需变更费用概算的,律师事务所须事先征得委托人的书面同意。
第十五条 结算第十三条和第十四条有关费用时,律师事务所应当向委托人提供代其支付的费用和异地办案差旅费清单及有效凭证。
不能提供有效凭证的部分,委托人可不予支付。
第十六条 律师服务费、代委托人支付的费用和异地办案差旅费由律师事务所统一收取,律师不得向委托人收取任何费用。
除前款所列三项费用外,律师事务所及承办律师不得以任何名义向委托人收取其他费用。
第十七条 委托人因律师的过错导致委托合同无法履行而要求终止委托关系的,律师事务所应根据律师过错责任大小退还已收或预收的全部或部分律师服务费。
非因律师过错而委托人要求终止委托关系的或因委托人过错导致委托合同无法履行的,律师事务所要求终止合同,已收取的律师服务费不予退还;未预收费用或预收费用不符合律师实际工作量的,律师事务所可依照委托合同与委托人协商收取。
办案中途经双方同意解除合同终止委托关系的,由双方协商确定退费金额。
第十八条 律师事务所应当公示《四川省律师服务收费管理实施办法》和《四川省律师服务收费项目及标准》,并严格执行,接受社会监督。
第十九条 各级价格主管部门应加强对律师事务所收费的监督检查。
律师事务所有下列价格违法行为之一的,由律师事务所所在地价格主管部门依照《价格法》和《价格违法行为行政处罚条例规定》实施行政处罚: 1、不按规定公示律师服务收费项目和收费标准的; 2、违反本实施办法的规定,提高收费标准,扩大收费范围,自立收费项目乱收费的; 3、采取分解项目、重复计费等方式,变相提高收费标准的; 4、以明显低于成本进行不正当竞争的; 5、其它价格违法行为。
第二十条 司法行政部门应加强对律师事务所、律师的法律服务活动的监督检查。
律师事务所、律师有下列违法行为之一的,由司法行政部门依照《律师法》、《律师和律师事务所违法行为处罚办法》实施行政处罚: 1、违反律师事务所统一接受委托、签订书面委托合同或者收费合同规定的;2、违反律师事务所统一收取律师服务费和其它办案经费规定的; 3、约定据实报销而不向委托人提交办案经费有效凭证的,收取律师服务费不开具合法票据的; 4、违反律师事务所统一保管、使用律师服务收费合同、财务票据、业务档案规定的; 5、其它违反律师执业纪律和职业道德的行为。
第二十一条对本办法第十七条所指过错有争议的,律师事务所应与委托人协商解决。
协商不成的,可以提请律师事务所所在地的律师协会或主管司法行政部门协调解决,也可以向人民法院提起诉讼。
因律师服务收费发生争议的,律师事务所应当与委托人协商解决。
协商不成的,可以提请律师事务所所在地的律师协会、主管司法行政部门和价格主管部门调解处理,也可以申请仲裁或者向人民法院提起诉讼。
第二十二条 公民、法人和其他组织认为律师事务所或律师存在价格违法行为,可以通过函件、电话、来访等形式,向价格主管部门、主管司法行政部门或者律师协会举报、投诉。
第二十三条 各地物价、司法行政部门不得超越本管理办法的规定,自行制定、调整律师服务收费项目、标准和政府指导价范围。
凡有前述情况的,由上级价格主管部门或同级人民政府责令改正;情节严重的,提请有关部门对责任人予以处分。
第二十四条 本办法由省物价局、省司法厅负责解释。
附件二:四川省律师服务收费项目及标准 一、办理刑事诉讼案件 实行计件收费。
(一)办理刑事案件 1、侦查阶段(含检察院自侦阶段):1000-10000元;2、审查起诉阶段:2000-12000元;3、审判阶段:3000-30000元。
(二)办理刑事自诉案件:2000-15000元。
(三)办理刑事附带民事案件涉及财产关系的,按代理民事案件中涉及财产关系的收费标准执行。
二、代理民事诉讼案件 (一)不涉及财产关系的,实行计件收费,每件收取1000-10000人民币; (二)涉及财产关系的,实行按标的额比例收费,具体依照以下比例分档、累计收取; 50000元以下的(不含本数) 1000-3000元 50000元以上500000元以内 6%-5% 500000元以上1000000元以内 5%-4% 1000000元以上5000000元以内 4%-3% 5000000元以上10000000元以内 3%-2% 10000000元以上 2%-1% 三、代理行政诉讼案件 (一)不涉及财产关系的,实行计件收费,每件收取1000-8000元; (二)涉及财产关系的,按照民事诉讼案件中涉及财产关系的收费标准执行。
四、代理国家赔偿案件 实行计件收费,每件收取1000-10000元。
五、代理各类诉讼案件的申诉 (一)代理申诉案件 实行计件收费,每件1000-6000元。
(二)进入再审程序后,未代理过一审或二审的,按各类诉讼案件的收费标准收取;原代理过一审或二审的,则按收费标准减半收取。
六、计时收费 计时收费适用于上述全部法律事务,计时收费应按办理法律事务的有效时间计算,包括向委托人提供法律咨询、调查取证、查阅有关资料、起草诉讼文书和法律文件、出庭、参与调解和谈判、代办各类手续和律师办案在途时间等。
律师办理法律事务计费工作时间的计算规则由省律师协会另行制定,报省物价局、省司法厅审核后执行。
律师个人的计时收费标准由律师事务所根据律师的执业年限、服务能力、社会信誉等因素原则上按每人每小时500元以内自定,并报主管的司法行政部门、物价部门备案;确需超过500元的,由律师事务所向省律师协会申报,经审核同意后报省物价局、省司法厅备案。
七、在办理刑事诉讼案件、代理民事诉讼案件中,对办案时间太长、专业技术要求高的案件以及集团犯罪、涉外等疑难、复杂案件,律师事务所可以与委托人协商收费,但最高不能超过本收费标准的4倍。