进销存软件的Excel表格制作教程
- 格式:doc
- 大小:17.00 KB
- 文档页数:2
excel表格怎样做库存进销存Excel是当今社会最流行用的办公软件之一,Excel可以用于数据的整理、分析、对比。
可以更直观的看到数据的变化情况,而有很多时候需要制作进销存,接下来店铺举例简单的例子告诉大家用excel表格做进销存方法。
用excel表格做进销存方法1:首先,新建一个工作表,命名为“1月”,并按照下面的图片设置表头信息。
注意:一个进销存表至少要包括:物料编号、名称、数量、单价和总金额等信息,即使是最简单的进销存表也至少要包含上述要素。
如何用excel做进销存方法1:第二,新建一张表格,命名为“数据表”,用来存储【物料编号】和【名称】。
注意:一个【物料编号】只能和一个【名称】相对应。
如何用excel做进销存方法1:下一步,将【物料编号】和【名称】定义成名称,方便进销存总表的数据录入。
步骤:选中【数据表】的A1:B11区域,点击【公式】-【定义的名称】-【根据所选内容创建】。
如何用excel做进销存方法1:在弹出的界面中,选择【首行】,并点击【确定】按钮。
注意:运行的结果是将A2:A11的区域定义为“物料编号”这样一个名称,B2:B11的区域定义为“名称”。
Ctrl+F3可以查看定义的名称。
如何用excel做进销存方法1:回到“1月”的表中,选中B列空白区域,点击【数据】-【数据有效性】- 选择下拉菜单中的【数据有效性】按钮。
如何用excel做进销存方法1:在弹出的界面中,按照下图在【允许】的下拉菜单选择“序列”,勾选【提供下拉箭头】,来源处输入:=物料编号。
设置完成后点击【确定】按钮。
如何用excel做进销存方法1:操作完成后,我们点击B列的空白单元格提供的下拉菜单,就可以快速录入物料编号了。
如何用excel做进销存方法1:选中C4单元格,双击并输入:=IF(B4="","",VLOOKUP(B4,数据表!$A$1:$B$11,2,)),这样就自动填充了B4单元格对应的名称。
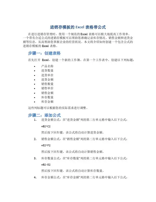
进销存模板的Excel表格带公式在进行进销存管理时,使用一个规范的Excel表格可以极大地提高工作效率。
一个带有合适公式的进销存模板可以帮助您准确记录库存情况、销售金额和进货金额等信息,从而帮助您掌握企业的经营状况。
本文将介绍如何创建一个包含公式的进销存模板的Excel表格。
步骤一:创建表格首先打开Excel,创建一个新的工作簿。
在第一个工作表中,创建以下列标题:•产品名称•进货数量•进货单价•进货金额•销售数量•销售单价•销售金额•库存数量•库存金额这些列标题可以根据您的实际需求进行调整。
步骤二:添加公式1.进货金额公式:在“进货金额”列的第二行单元格中输入以下公式:=B2*C2然后按下回车键,该公式将自动计算进货金额。
2.销售金额公式:在“销售金额”列的第二行单元格中输入以下公式:=E2*F2然后按下回车键,该公式将自动计算销售金额。
3.库存数量公式:在“库存数量”列的第二行单元格中输入以下公式:=B2-E2然后按下回车键,该公式将自动计算库存数量。
4.库存金额公式:在“库存金额”列的第二行单元格中输入以下公式:=G2*C2然后按下回车键,该公式将自动计算库存金额。
5.将公式应用于整列:选中每个计算公式的第二行单元格,然后将鼠标悬停在单元格右下角的小方块上,鼠标变成十字箭头时,点击并拖动鼠标到想要填充公式的行数,释放鼠标键即可将公式应用于整列。
步骤三:输入数据现在,您可以在表格中输入实际的进货数量、进货单价、销售数量和销售单价等数据。
步骤四:观察计算结果在输入数据后,进货金额、销售金额、库存数量和库存金额等列将根据之前输入的公式自动计算出结果。
通过观察这些计算结果,您可以方便地掌握产品的进货情况、销售情况以及库存状况。
这些信息可以帮助您进行进销存的分析和决策,从而更好地管理您的企业。
总结一个带有公式的进销存模板的Excel表格可以帮助您准确记录进货和销售信息,并实时计算出进货金额、销售金额、库存数量和库存金额等重要指标。
excel出入仓表格
出入仓表格是用来记录物品的出入库情况的,通常包括日期、物品名称、数量、出入库类型(入库或出库)、负责人等信息。
在Excel中创建出入仓表格可以通过以下步骤进行:
1. 打开Excel软件,新建一个空白工作表。
2. 在第一行输入表格的标题,比如“日期”、“物品名称”、“数量”、“出入库类型”、“负责人”等。
3. 从第二行开始逐行输入具体的出入仓信息,每一行对应一条出入仓记录,分别填入日期、物品名称、数量、出入库类型、负责人等信息。
4. 如果需要计算库存量,可以在表格的后面新增一列,使用公式计算入库总量和出库总量的差值,得出当前库存量。
5. 可以使用筛选、排序等功能对表格进行管理和查找。
6. 如果需要进一步分析出入仓数据,可以使用Excel的数据透
视表功能,快速生成统计报表和图表。
在创建出入仓表格时,需要确保数据的准确性和完整性,可以设置数据验证规则,限制输入的内容符合要求,避免错误数据的录入。
同时,定期对表格进行审查和更新,保持数据的实时性和准确性。
总之,通过以上步骤可以在Excel中创建一个简单而实用的出入仓表格,方便记录和管理物品的出入库情况。
excel进销库存报表系统操作流程下载温馨提示:该文档是我店铺精心编制而成,希望大家下载以后,能够帮助大家解决实际的问题。
文档下载后可定制随意修改,请根据实际需要进行相应的调整和使用,谢谢!并且,本店铺为大家提供各种各样类型的实用资料,如教育随笔、日记赏析、句子摘抄、古诗大全、经典美文、话题作文、工作总结、词语解析、文案摘录、其他资料等等,如想了解不同资料格式和写法,敬请关注!Download tips: This document is carefully compiled by theeditor.I hope that after you download them,they can help yousolve practical problems. The document can be customized andmodified after downloading,please adjust and use it according toactual needs, thank you!In addition, our shop provides you with various types ofpractical materials,such as educational essays, diaryappreciation,sentence excerpts,ancient poems,classic articles,topic composition,work summary,word parsing,copy excerpts,other materials and so on,want to know different data formats andwriting methods,please pay attention!Excel进销库存报表系统操作流程详解在企业管理中,进销存管理是至关重要的环节,而Excel作为一款强大的电子表格工具,可以构建出功能完备的进销存报表系统。
进销存excel表模板进销存是指企业在日常经营活动中对产品的采购、销售和库存情况进行有效管理的一种方法。
而在实际操作中,利用Excel表格进行进销存管理是一种简单而有效的方式。
本文将为大家介绍一种基于Excel的进销存表模板,帮助大家更好地进行进销存管理。
首先,我们来看一下这个进销存表模板的整体结构。
在Excel表格中,我们可以分别设置不同的工作表,比如“采购管理”、“销售管理”、“库存管理”等,以便于对不同环节的数据进行分别管理和统计。
在每个工作表中,可以设置不同的列,比如“产品名称”、“规格型号”、“单位”、“单价”、“数量”、“金额”等,以便于记录和统计相关数据。
在“采购管理”工作表中,我们可以记录每一次的采购信息,包括采购日期、供应商、产品名称、规格型号、单位、单价、数量、金额等。
通过这些数据,我们可以清晰地了解到每一次采购的具体情况,以及采购成本的构成。
在“销售管理”工作表中,我们可以记录每一次的销售信息,包括销售日期、客户名称、产品名称、规格型号、单位、单价、数量、金额等。
通过这些数据,我们可以清晰地了解到每一次销售的具体情况,以及销售收入的构成。
在“库存管理”工作表中,我们可以记录每种产品的库存情况,包括产品名称、规格型号、单位、库存数量等。
通过这些数据,我们可以清晰地了解到每种产品的实际库存情况,以及库存占用的资金情况。
除了以上基本的记录和统计功能外,我们还可以在这个进销存表模板中添加一些其他的功能,比如自动计算采购金额、销售金额、库存金额等,以及自动生成采购明细表、销售明细表、库存报表等,从而进一步简化管理工作,提高工作效率。
在使用这个进销存表模板的过程中,我们需要注意一些细节。
比如,及时更新采购、销售、库存等数据,确保数据的准确性;合理设置表格的格式,使其清晰易读;定期进行数据分析,及时发现问题并加以解决。
总的来说,利用Excel表格进行进销存管理是一种简单而有效的方式。
通过合理设置表格的结构和格式,以及及时更新和分析数据,我们可以更好地掌握企业的进销存情况,从而为企业的经营决策提供有力的支持。
用Excel做仓库管理系统制作流程在进行仓库管理时,一个高效且简单的方法是利用Excel制作仓库管理系统。
下面将介绍如何使用Excel来创建一个方便管理仓库存储和出入库的系统。
步骤一:建立数据表格首先,打开Excel并创建一个新的工作表。
在第一行中,可以设置好标题,例如:产品名称、产品编号、库存数量、入库日期、出库日期等。
这些信息将有助于更清晰地记录和跟踪仓库中存储的物品。
步骤二:录入产品信息在数据表格中逐行录入每种产品的信息,包括产品名称、编号、库存数量等。
这些信息将作为仓库管理系统的基础数据,方便后续的查询和更新。
步骤三:建立数据筛选和排序功能利用Excel的筛选和排序功能,可以更方便地检索和管理仓库中的产品信息。
通过设置筛选条件,可以轻松地查找特定产品或按照日期等条件进行排序。
步骤四:录入入库和出库信息每次有产品入库或出库时,及时更新Excel表格中的相应信息。
可以单独设置一列记录入库和出库数量,再在库存数量一栏中根据实际情况进行计算更新。
步骤五:建立库存警报机制为了及时发现库存紧张情况,可以使用Excel的条件格式功能,设置库存数量达到警戒线时自动变色提醒。
这样可以避免因为库存不足或过剩而影响仓库管理。
步骤六:创建报表和统计分析利用Excel强大的数据分析功能,可以轻松生成仓库管理系统的报表和统计数据。
比如可以生成库存盘点表、入库出库记录表、产品销售报告等,帮助管理者更清晰地了解仓库运营情况。
结语通过以上步骤,我们可以利用Excel制作一个简单而高效的仓库管理系统。
这种自制的系统不仅操作简单,成本低廉,而且可以根据实际需要进行定制化,满足不同企业仓库管理的需求。
希望以上内容对你利用Excel建立仓库管理系统有所帮助!。
excel做进销存表的方法在Excel中经常需要制作进销存表统计货物,或许有的朋友并不知道进销存表该如何制作,如果不懂的朋友欢迎一起来探究学习。
下面是店铺带来的关于excel做进销存表的方法,希望阅读过后对你有所启发!excel做进销存表的方法:制作进销存表步骤1:将仓库物料逐一对应编码,输入编码表制作编码表需要很用心,它是确保账务数据准确的最重要一项,有了编码就好办了,编码不像输入名称信息那样输入偏差就会不能汇总制作进销存表步骤2:打开“流水账”表其中流水账中的名称、规格、单位等,我们基于已经制作好的”编码表“用函数代入,使其更随编码表的更新而更新。
如图,只需在A列中输入编码,excel就好自动代入名称、规格、单位等,没有的就N/A表示在B2中输入:=VLOOKUP(A2,编码表!A$2:B$1000,2,FALSE)复制代码在C2中输入:=VLOOKUP(A2,编码表!A$2:C$1000,3,FALSE)复制代码在D2中输入:=VLOOKUP(A2,编码表!A$2:D$1000,4,FALSE)复制代码制作进销存表步骤3:然后选中这三个单号格,在右边向下拉,以使后边的单元格使用相同的公式制作进销存表步骤4:打开”库存表”首先参考第二步的方法,在B2、C2、D2中输入公式,然后进行以下操作:在E2中输入:=SUMIF(流水账!$A:$A,A2,流水账!$H:$H)复制代码在F2中输入:=SUMIF(流水账!$A:$A,A2,流水账!$I:$I)复制代码在G2中输入:=IF(F2="",编码表!E2+E2,编码表!E2+E2-F2)复制代码2013-1-10 11:30 上传经过以上三个简单的步骤,一份随着流水账自动计算进销存的简易Excel库存帐目表格就做好了,如果还有什么功能或是细节需要,那就慢慢修改与完善吧。
出入库明细及库存管理表是企业仓库管理中极为重要的一环,它记录了仓库中货物的出入情况,帮助企业及时了解库存情况,合理调配资源。
在表格处理软件excel中,我们可以通过建立表格,利用公式和图表功能,轻松实现出入库明细及库存管理。
本文将从以下几个方面介绍在excel中建立出入库明细表和库存管理表的方法和技巧:一、创建出入库明细表1.1 列出需要记录的字段1.2 建立表格格式1.3 输入出入库明细数据1.4 设定数据有效性二、实现入库出库自动计算2.1 利用公式计算入库和出库数量2.2 实现库存数量的自动更新三、利用图表分析出入库情况3.1 绘制出入库数量图表3.2 制作库存变化趋势图四、应用库存管理表4.1 建立库存管理表格4.2 设定库存报警功能4.3 利用筛选和排序功能快速查询库存情况五、提高表格处理效率的技巧5.1 使用数据透视表进行出入库分析5.2 利用条件格式进行库存管理5.3 表格数据的自动填充和自动计算技巧通过以上几个方面的介绍,相信读者对在excel中建立出入库明细及库存管理表有所了解。
在企业的仓库管理中,建立这样的表格可以帮助企业合理安排库存,避免货物积压或者库存不足的情况发生。
利用excel的强大功能,我们可以方便快捷地记录和分析出入库情况,为企业的仓库管理提供有力的支持。
希望本文对于读者们能够有所帮助。
六、实例演练:创建出入库明细及库存管理表为了更好地帮助读者理解如何在Excel中实现出入库明细及库存管理,我们将进行一个实例演练,以便读者更加直观地掌握相关操作技巧。
我们需要创建一个表格,包括日期、商品名称、入库数量、出库数量、库存数量等字段。
在Excel中,选择一个空的单元格,依次输入“日期”、“商品名称”、“入库数量”、“出库数量”、“库存数量”等字段,每个字段占据一列。
在下面的行中,可以直接输入具体的出入库明细数据,如日期为2022年2月1日,商品名称为A商品,入库数量为100,出库数量为30,则需要在对应的单元格中填入相应的数据。
入库单和出库单excel入库单和出库单Excel概述入库单和出库单是管理库存和物品流动的重要工具。
使用Excel制作入库单和出库单可以更好地跟踪和记录物品的进出流程,方便库存管理和物品追踪。
本文将介绍如何使用Excel创建入库单和出库单,以及如何进行数据分析和报告生成。
一、创建入库单Excel模板1. 打开Excel软件,新建一个工作簿。
2. 在第一个工作表中,创建以下列名:日期、物品名称、数量、供应商、单价、总价。
3. 在日期列下方依次输入入库时间。
4. 在物品名称列下方输入入库的具体物品名称。
5. 在数量列下方输入入库物品的数量。
6. 在供应商列下方输入供应商的名称。
7. 在单价列下方输入入库物品的单价。
8. 在总价列下方使用公式“=数量*单价”计算每个物品的总价。
9. 在表格底部创建一个单元格,使用公式“=SUM(总价单元格区域)”计算所有物品的总价。
二、创建出库单Excel模板1. 新建一个工作表,在第一个工作表中创建以下列名:日期、物品名称、数量、客户、单价、总价。
2. 在日期列下方依次输入出库时间。
3. 在物品名称列下方输入出库的具体物品名称。
4. 在数量列下方输入出库物品的数量。
5. 在客户列下方输入客户的名称。
6. 在单价列下方输入出库物品的单价。
7. 在总价列下方使用公式“=数量*单价”计算每个物品的总价。
8. 在表格底部创建一个单元格,使用公式“=SUM(总价单元格区域)”计算所有物品的总价。
三、数据分析和报告生成使用Excel可以对入库单和出库单进行数据分析和报告生成,从而更好地了解物品的进出流程和库存情况。
1. 数据分析a. 使用Excel的筛选功能,可以根据条件筛选出特定日期的入库或出库记录。
b. 利用Excel的排序功能,可以按照日期、物品名称、供应商或客户等字段对数据进行排序,方便进行对比和分析。
c. 利用Excel的数据透视表功能,可以对入库和出库数据进行快速汇总和统计,例如按照日期或供应商/客户进行分类统计。
每⽇Excel分享(报表)进销存报表系列教程(9)——库存分析表思路详解感谢关注导读进销存报表系列教程我的Excel1、每⽇Excel分享(报表)| 为什么要学习Excel?——进销存报表系列教程(序章)2、每⽇Excel分享(报表)| 进销存报表系列教程(1)——报表结构思路详解3、每⽇Excel分享(报表)| 进销存报表系列教程(2)——物料编码表的构建4、每⽇Excel分享(报表)| 进销存报表系列教程(3)——供应商编码表的构建5、每⽇Excel分享(报表)| 进销存报表系列教程(4)——申购单表格构建思路详解6、每⽇Excel分享(报表)| 进销存报表系列教程(5)——⼊库单表格构建思路详解7、每⽇Excel分享(报表)| 进销存报表系列教程(6)——出库单表格构建思路详解8、每⽇Excel分享(报表)| 进销存报表系列教程(7)——期初库存构建思路详解9、每⽇Excel分享(报表)| 进销存报表系列教程(8)——现存量与可出库数量控制今天主要跟⼤家分享的是进销存报表系列教程中的最后⼀篇⽂章——库存分析表的组成和思路详解。
什么是库存分析表?库存分析表没有固定的要求,⼀般只是根据公司的实际业务需要设置相关字段,⼀般公司都要求汇总统计某个⽇期或时间段的每个物料的期初数量、⼊库数量总和、出库数量总和和结存数量,有些公司还要求做预算⽤量和可⽤库存天数计算、在途数量计算等。
库存分析表结构,如下图表结构5个字段:1、开始⽇期2、截⽌⽇期4、物料名称5、品牌6、单位7、期初数量8、本期⼊库9、本期出库10、期末结存下⾯,村长将会分别就现存量表的每个字段的设置与⼤家详细讲解。
⼀、开始⽇期1、字段说明开始⽇期是指库存分析表计算的起始⽇期,该字段要求必须输⼊⽇期,不允许输⼊⽂本或其他内容。
2、字段设置操作⽅法:1、选择B2单元格,然后选择“数据”选项卡,点击“数据有效性”;2、选择“⽇期”,然后选择“⼤于或等于”,输⼊“2017-1-1”然后点确定即可。
进销存excel模板进销存是指企业在经营过程中对商品的进货、销售和库存情况进行记录和管理的一种方法。
而在实际操作中,利用Excel制作进销存表格是一种简单而有效的方式。
本文将为大家介绍如何使用Excel制作进销存表格,并提供一个简单易用的进销存excel模板。
首先,我们需要在Excel中创建一个新的工作表,然后根据实际情况设置表格的列名,一般包括日期、商品名称、进货数量、进货单价、销售数量、销售单价、库存数量、库存金额等。
接着,我们可以在表格中逐笔记录商品的进货和销售情况,每次进货或销售完成后,及时更新表格中的数据。
在进销存表格中,我们可以使用Excel提供的函数和公式来实现自动计算和统计。
比如,可以使用SUM函数来计算某一列的合计数量或金额,使用VLOOKUP函数来实现根据商品名称自动查找对应的进货单价或销售单价等。
这样不仅可以减少手工计算的工作量,还可以提高数据的准确性和可靠性。
另外,为了方便管理和查询,我们还可以在进销存表格中设置筛选、排序和条件格式等功能。
通过筛选功能,可以快速找到某一时间段内的进货或销售记录;通过排序功能,可以按照日期或商品名称等字段对数据进行排序;通过条件格式,可以对库存数量进行颜色标识,便于直观地查看库存情况。
除了基本的进销存记录外,我们还可以根据实际需要对进销存表格进行扩展和定制。
比如,可以添加销售额、利润、销售排行榜等统计分析功能;可以设置预警提醒,当库存数量低于某一阈值时自动发出警告;还可以将进销存表格与其他报表和图表进行关联,实现数据的多维分析和可视化展示。
最后,为了方便大家使用,我们提供了一个简单易用的进销存excel模板,包括了基本的进销存记录和统计分析功能。
使用这个模板,不仅可以帮助您轻松制作进销存表格,还可以提高工作效率,减少错误和纰漏。
希望这个模板能为您的工作带来便利,也欢迎大家根据实际需要进行定制和扩展,让进销存管理更加科学、高效。
通过本文的介绍,相信大家对如何使用Excel制作进销存表格有了更深入的了解。
用Excel做仓库管理系统教程在一个商业运作中,仓库管理系统是至关重要的组成部分。
通过高效的仓库管理系统,企业可以实现库存精确控制、快速查找产品、降低存储成本等优势。
如果你是一家小型企业,没有预算购买昂贵的仓库管理软件,不要担心,通过Excel也可以创建一个简单却高效的仓库管理系统。
第一步:建立数据表格首先,打开Excel,并创建一个新的工作表。
在第一行创建列标题,如“产品名称”、“产品编号”、“库存数量”、“入库日期”等。
这些列将帮助你清晰地记录每个产品的相关信息。
第二步:录入数据开始录入仓库中每种产品的信息。
在每一行输入不同产品的具体数据,包括产品名称、产品编号、库存数量、入库日期等。
确保每条记录都准确无误,以便后续查询和管理。
第三步:设置筛选功能利用Excel的筛选功能,可以方便地筛选和查找特定条件下的产品信息。
选择数据表格中的任意一个单元格,点击“数据”选项卡中的“筛选”,即可启用筛选功能。
通过设定筛选条件,可以轻松地找到需要的产品数据。
第四步:创建统计报表通过Excel的数据透视表功能,可以快速生成仓库存货统计报表。
选择数据表格中的任意单元格,点击“插入”选项卡中的“透视表”,按照提示设定行、列和值,即可生成产品库存总量、各类产品数量占比等统计数据。
第五步:实时更新数据为了保持仓库管理系统的准确性,及时更新数据至关重要。
每当有新的产品入库或出库时,及时更新Excel表格中的数据。
定期对数据进行核对和修正,确保系统的信息始终准确无误。
结语通过上述步骤,你可以在Excel中搭建一个简单而高效的仓库管理系统。
尽管功能相对有限,但对于一些小型企业和个人使用来说已经具有很高的实用性。
通过不断地实践和改进,你可以逐步完善这个系统,提高仓库管理的效率和准确性。
希望这篇教程对你有所帮助!。
excel制作仓库管理表格方法在Excel中制作仓库管理表格的朋友有很多,在办公中也颇为常见,如果有需要还没学会如何制作仓库管理表的朋友学习一下也无妨。
下面是由店铺分享的excel制作仓库管理表格的方法,供大家阅读、学习。
excel制作仓库管理表格的方法:制作仓库管理表步骤1:小编是想自己制作这样的表格吗。
自己做比较困难的,要有非常强的VBA编程能力。
制作仓库管理表步骤2:一般来说,进销存工具包含以下几个基本功能,采购入库、销售出库、库存(根据入出库自动计算),成本(移动平均法核算)、利润(销售金额减去成本价)、统计(日报月报)、查询(入出库)履历。
其他扩展内容诸如品名、规格、重量、体积、单位等也要有。
主要的难点是在自动统计库存上。
根据行业不同,可能具体条目会有点变化。
一般的做法是用到数据透视表,但如果数据量大会严重影响速度。
制作仓库管理表步骤3:采用VBA是比较好的,速度不收影响。
如果你自己做,没有相当的编程知识,估计你做不出来,我建议你去找北京富通维尔科技有限公司的网站,里面有用VBA开发的Excel工具,很多个版本,当然也有免费的下载。
有关Excel表格的推荐导读:产品介绍:Excel的中文含义就是“超越”。
确切地说,它是一个电子表格软件,可以用来制作电子表格、完成许多复杂的数据运算,进行数据的分析和预测并且具有强大的制作图表的功能;现在的新版本Excel 2000还可以用来制作网页。
由于Excel具有十分友好的人机界面和强大的计算功能,它已成为国内外广大用户管理公司和个人财务、统计数据、绘制各种专业化表格的得力助手。
Excel 版本发展(1) 1985年:Excel 1.0(2) 1993年:Excel 5.0——Office 4.2(3) 1995年:Excel 7.0(Excel 95)——Office 95(4) 1997年:Excel 8.0(Excel 97)——Office 97(5) 1999年:Excel 9.0(Excel 2000)——Office 2000(6) 2001年:Excel 10(Excel XP/2002)——Office XP/2002(7) 2003年:Excel 2003(Excel XP/2003)——Office XP/2003(8) 2007年:Excel 2007(Excel XP/2007)——Office XP/2007。
每⽇Excel分享(报表)进销存报表系列教程(5)——⼊库单表格构建思路详解感谢关注导读进销存报表系列教程我的Excel1、每⽇Excel分享(报表)| 为什么要学习Excel?——进销存报表系列教程(序章)2、每⽇Excel分享(报表)| 进销存报表系列教程(1)——报表结构思路详解3、每⽇Excel分享(报表)| 进销存报表系列教程(2)——物料编码表的构建4、每⽇Excel分享(报表)| 进销存报表系列教程(3)——供应商编码表的构建5、每⽇Excel分享(报表)| 进销存报表系列教程(4)——申购单表格构建思路详解村长昨天跟⼤家分享了申购单的构建思路和要求,今天再继续跟⼤家分享⼊库单表格的构建思路详解。
什么是⼊库单?⼊库单分很多种,最主要的有采购⼊库单和产成品⼊库单。
产成品⼊库单指的是⽣产型公司将⽣产出来的产品存放到仓库时开具的单据;采购⼊库单是指从外部采购回来的货物到了仓库后由仓库根据收货的单据信息开具的单据,记录仓库新增货物的数量,提供该货物的供应商等等信息。
我们这次要跟⼤家分享的进销存报表涉及的⼊库单是采购⼊库单,属于外部采购。
采购⼊库单与申购单有什么关系?我们前⾯分享申购单构建思路的时候有提到过申购单与⼊库单的关系,从⼀个公司内控的⾓度来说,仓库所有的采购⼊库的单据,都必须应该有相应的申购单为依据,有申购单才能说明这个货物的购买是经过领导甚⾄是⽼板审批同意购买的,⽆申购单不允许⼊库。
物料编码表结构,如下图表结构13个字段:1、单据⽇期2、⼊库单据号3、申购单单号4、⼊库类型5、供应商编码6、供应商名称7、物料编码8、物料名称9、品牌10、单位11、⼊库数量12、可⼊库数量13、备注下⾯,村长将会分别就⼊库单的每个字段的设置与⼤家详细讲解。
⼀、单据⽇期1、字段说明单据⽇期,⼀般也是⼊库⽇期,该字段为⽇期型字段,只允许输⼊标准⽇期,所以此处要做数据有效性设置,禁⽌录⼊⾮标准的⽇期信息2、字段设置操作步骤:1、选中要设置数据有效性的单元格区域,点击“数据”选项卡,选择“数据有效性”;2、选择“⽇期”,然后根据实际需要选择开始⽇期和结束⽇期,然后点确定。
如何利用Excel进行库存管理在当今的商业环境中,有效的库存管理对于企业的运营和盈利能力至关重要。
库存过多会导致资金占用和存储成本增加,而库存不足则可能导致销售机会的丧失和客户满意度的下降。
Excel 作为一款广泛使用的电子表格软件,提供了强大的功能,可以帮助我们轻松地进行库存管理。
接下来,我将详细介绍如何利用 Excel 进行库存管理。
一、建立库存管理表格首先,打开 Excel 并创建一个新的工作表。
在第一行,依次输入以下列标题:“产品编号”“产品名称”“规格型号”“单位”“库存数量”“最低库存数量”“最高库存数量”“进货单价”“进货日期”“出货单价”“出货日期”“供应商名称”“备注”等。
在输入数据时,要确保数据的准确性和一致性。
例如,产品编号应具有唯一性,单位应统一,日期格式应正确等。
二、录入初始库存数据在完成表格的设计后,接下来就是录入初始库存数据。
这包括每种产品的库存数量、进货单价、进货日期等信息。
如果库存数量较多,可以通过批量导入的方式来提高效率,但要注意数据的准确性。
三、设置数据验证和条件格式为了确保数据的准确性和有效性,可以设置数据验证规则。
例如,对于“库存数量”列,可以设置数据范围为大于等于 0 的整数;对于“进货单价”和“出货单价”列,可以设置为大于 0 的数值。
同时,还可以使用条件格式来突出显示重要的信息。
比如,将库存数量低于最低库存数量的行标记为红色,高于最高库存数量的行标记为绿色,这样可以直观地看到库存的异常情况。
四、库存的进货管理当有新的进货时,在表格中新增一行,并填写相应的产品信息、进货数量、进货单价和进货日期。
然后,更新库存数量,即原库存数量加上进货数量。
为了方便统计进货成本,可以使用公式来计算。
例如,在“进货总成本”列中,可以使用公式“=进货数量×进货单价”。
五、库存的出货管理出货时,同样在表格中新增一行,填写出货的产品信息、出货数量、出货单价和出货日期。
进销存软件的Excel表格制作教程
进销存是采购,销售,库存的动态管理过程,客户采用进销存软件可以轻松实现一体化管理过程,让生意办公化,自动化,让天下没有难做的生意;进销存EXCEL表格制作教程,详细见内容。
双击自动滚屏发布者:象过河进销存管理系统_进销存软件
方法与步骤
(一)新建工作簿
1.单击“开始”菜单,在弹出的开始菜单项中单击“新建office文档”,出现“新建office文档”对话框窗口。
2.“新建office文档”对话框窗口中的“常用”活页夹中,双击“空工作簿”,出现名为“Book1”的空工作簿。
3.将“Book1”保存为“进销存自动统计系统.xls”。
(二)定义工作表名称及数据
1.双击“Sheet1”工作表标签,输入“进货”后按【Enter】键。
2.双击“Sheet2”工作表标签,输入“销售”后按【Enter】键。
3.双击“Sheet3”工作表标签,输入“进销存自动统计”后按【Enter】键。
4.选择“进货”工作表,输入标题(进货日期、商品名称、进货数量)和相应各项数据。
限于篇幅,以及仅为说明问题起见,这里只列举甲、乙、丙三种商品(表1图)。
5.选择“销售”工作表,输入标题(销售日期、销售去向、商品名称、销售数量)和相应各项数据(表2图)。
6.选择“进销存自动统计”工作表,在第一行中分别输入标题内容:商品名称、当前总进货量、当前总销售量、当前库存量(表3图)。
(三)定义公式
1.在“进销存自动统计”工作表中选择B2单元格,输入“=SUMIF(进货!B:B,"甲",进货!C:C)”,按【Enter】键。
2.向下拖动B2单元格右下方的黑点至B4单元格,进行公式复制的
操作。
3.选择B3单元格,按F2键,修改公式中的“甲”为“乙”,同样,修改B4单元格公式中的“甲”为“丙”。
如果有更多的商品,依此类推,
直至修改完毕为止。
注意,从公式定义可以看出,此例中的单元格相加求和的条件依据是商品名称:甲、乙、丙。
4.选定B2至B4单元格,向右拖动B4单元格右下方的黑点至C列,进行公式的复制操作。
5.选择C2单元格,按F2键,将公式中的“进货”修改为“销售”,同样,再分别修改C3、C4单元格公式中的“进货”为“销售”。
如果有更
多的单元格需要定义公式,依此类推,直至修改完毕为止。
6.选定D2单元格,输入“=B2-C2”,按【Enter】键。
7.向下拖动D2单元格右下方的黑点至D4单元格(如果有更多的,一直向下拖动到最后一个单元格即可),完成公式的复制工作。
(四)库存报警(字符突出显示)设置
1.单击D列的列标,然后选择“格式”菜单中的“条件格式”命令。
2.在打开的“条件格式”对话框中,在“条件1”区域中进行最高库存量报警的突出显示设置:
首先,从左到右,分别选定“单元格数值”(Excel97中是“单元格数值为”)、“大于或等于”,并输入一个合适的最高库存量报警线数字。
然后,单击“格式”按钮,在打开的对话框中设置颜色为“红色”,字形为“加粗”。
最后按“确定”按钮,完成库存一旦超高即报警的突出显示设置。
3.在“条件格式”对话框中,单击“添加”按钮,随即便会增加一个“条件2”区域。
在“条件2”区域中进行最低库存量报警的突出显示设置:
首先,从左到右,分别选定“单元格数值”、“小于或等于”,并输入一个合适的最低库存量报警线数字(比如,输入1,表示当库存只剩一件或没有时,突出警示)。
然后单击“格式”按钮,再在打开的对话框中设置颜色为“蓝色”,字形为“加粗”。
最后按“确定”按钮,即完成库存超低的报警突出显示设置。
(五)日常应用
1.平时,每次只要在“进货”工作表和“销售”工作表中输入实际发生的进货或销售数据,“进销存自动统计”表中便会自动得到当前的总进货量、当前的总销售量以及当前库存量。
同时,当库存量超过或低于报警线数字时,就会以红色或蓝色并加粗字符来突出显示。
2.购入“进货”工作表中没有的新货时,需要按照上面所述方法在“进货”工作表和“进销存自动统计”工作表中增设相应的商品名称及其
取数公式,公式设置还是按照前面所描述的方法,采取复制加修改的方法最快捷。
结束语
本文提供和介绍了利用Excel实现有关进销存业务自动统计的一种基本思路和基本做法,其中重点是公式和条件格式的运用。
至于商品进销存业务中的“商品编号”、“业务摘要”
、“单价”、“金额”以及“备注”等,可根据各自需要在工作表中进行相应设置;也可以对举例中的数据项标题名称进行更改;还可以对公式中单元格相加求和的条件依据进行更改,比如,“商品名称”变为“商品编号”。
推荐进销存软件下载地址:&id=1443
免费版下载地址:。