唯物史观与现代意识的形成
- 格式:doc
- 大小:29.50 KB
- 文档页数:4
浅析马克思恩格斯的现代化思想摘要:马克思恩格斯对于现代化问题没有专门系统的研究,但在他们的著作中对社会发展理论、资本主义的发展以及对资产阶级社会的批判中蕴含着丰富的现代化思想,从而揭示了资本主义必然灭亡,社会主义必然胜利的真理。
通过研究马克思恩格斯的著作,挖掘出其中蕴含的有关生产力、生产关系、人的发展、社会矛盾、全球一体化、欧洲政治经济体系、资本主义的前途命运的现代化思想,从而引导我国走出具有中国特色的社会主义现代化道路,更好地推动我国实现社会主义现代化强国的目标。
关键词:马克思恩格斯;现代化思想;当代价值马克思恩格斯的现代化思想在他们对资本主义社会的研究中得以体现,尽管他们本人并没有针对性地研究现代化,但从唯物史观的角度出发,他们对前人思想批判继承的基础上和对资本主义社会的现实批判的过程中蕴含着丰富的现代化思想。
一、马克思恩格斯现代化思想的主要内容马克思恩格斯的著述中几乎从未出现过现代化一词,但马克思恩格斯一生的研究都围绕着“现代社会”一词,马恩认为的“现代社会”就是或主要是“现代资产阶级社会”,在他们对资本主义社会的研究和批判中蕴含着丰富的现代化思想。
(一)马克思恩格斯的现代化思想中蕴含着丰富的生产力理论在《1844年经济学哲学手稿》中马克思就以较为隐蔽的形式接触到了物质生产力的发展在人类历史发展中的决定作用。
马克思在《手稿》中主要是批判劳动异化,也提出要想废除私有财产,只有通过人类的物质活动才有可能实现,社会的物质活动是马克思对生产力认识的萌芽。
在《评弗里德里希·李斯特的著作<政治经济学的国民体系>》中,马克思对生产力的概念逐渐有了科学的理解。
李斯特认为生产力是国家的物质和文化能力的总和,生产力要与交换价值分割开来,在脱离交换价值的基础上进行生产力的研究,强调“每个国家都必须根据自己的国情,发展生产力。
”[2]。
马克思在对李斯特的生产力理论进行批判时,吸取了他提出的水力、马力、人力、蒸汽力都属于生产力范畴这一积极部分,但同时也对不合理的部分进行批判。
辩证唯物史观物质和意识的关系
辩证唯物史观认为物质和意识是密切相关的,它们之间存在着
相互作用和相互影响的关系。
首先,辩证唯物史观强调物质决定意识。
这意味着社会的物质生产活动和生产关系对人们的意识形态产
生深远影响。
例如,人们的思想观念、道德规范等都受到物质生活
条件的制约和影响。
同时,辩证唯物史观也指出,意识对物质具有
反作用。
人们的意识活动也会影响到社会的物质生产和发展。
例如,科学技术的进步往往受到人们的意识观念和创新能力的影响。
此外,辩证唯物史观还强调物质和意识的统一性。
它认为物质
和意识是相互依存、相互贯通的统一整体。
在社会历史发展中,物
质和意识相互作用、相互渗透,共同推动社会的变革和发展。
例如,生产力的提高和社会制度的变革往往伴随着人们意识形态的变化,
而人们的意识形态又反过来影响着物质生活和社会制度的发展。
总的来说,辩证唯物史观认为物质和意识是密不可分的,二者
之间存在着相互作用、相互影响、相互依存的关系。
这种关系在社
会历史发展中起着重要的作用,对于理解社会历史变革和推动社会
进步具有重要意义。
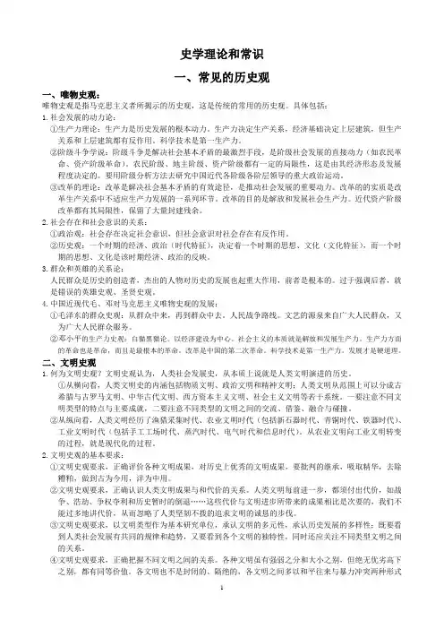
史学理论和常识一、常见的历史观一、唯物史观:唯物史观是指马克思主义者所揭示的历史观,这是传统的常用的历史观。
具体包括:1.社会发展的动力论:①生产力理论:生产力是历史发展的根本动力。
生产力决定生产关系,经济基础决定上层建筑,但生产关系和上层建筑都有反作用。
科学技术是第一生产力。
②阶级斗争学说:阶级斗争是解决社会基本矛盾的最激烈手段,是阶级社会发展的直接动力(如农民革命、资产阶级革命)。
农民阶级、地主阶级、资产阶级都有一定的局限性,这是由其经济形态及发展程度决定的。
要用阶级分析方法去研究中国近代各阶级各阶层领导的重大政治运动。
③改革的理论:改革是解决社会基本矛盾的有效途径,是推动社会发展的重要动力。
改革的的实质是改革生产关系中不适应生产力发展的一系列环节。
改革的目的是解放和发展社会生产力。
近代资产阶级改革都有其局限性,保留了大量封建残余。
2.社会存在和社会意识的关系:①政治观:社会存在决定社会意识,但社会意识对社会存在有反作用。
②历史观:一个时期的经济、政治(时代特征),决定着一个时期的思想、文化(文化特征),而一个时期的思想、文化是该时期经济、政治的反映。
3.群众和英雄的关系论:人民群众是历史的创造者,杰出的人物对历史的发展也起重大作用,前者是根本的。
过于强调后者,就是错误的英雄史观、圣贤史观。
4.中国近现代毛、邓对马克思主义唯物史观的发展:①毛泽东的群众史观:从群众中来,再到群众中去。
人民战争路线。
文艺的源泉来自广大人民群众,又为广大人民群众服务。
②邓小平的生产力史观:白猫黑猫论。
以经济建设为中心。
社会主义的本质就是解放和发展生产力。
生产力方面的革命也是革命,而且是最根本的革命。
改革是中国的第二次革命。
科学技术是第一生产力。
发展才是硬道理。
二、文明史观1.何为文明史观?文明史观认为,人类社会发展史,从本质上说就是人类文明演进的历史。
①从横向看,人类文明史的内涵包括物质文明、政治文明和精神文明;人类文明从范围上可以分成古希腊与古罗马文明、中华古代文明、西方资本主义文明、社会主义文明等若干系统。
唯物主义的三种历史形态及其主要观点唯物主义的三种历史形态是古代唯物主义、近代唯物主义和现代马克思主义唯物主义。
这三种历史形态在不同的历史阶段有不同的主要观点。
古代唯物主义将物质视为世界的本原和基础,认为一切存在都是物质的。
古代唯物主义的主要观点包括:1. 唯物论:唯物主义者认为存在的基础是物质,而精神只是物质的产物。
意识和思维现象都是物质活动的结果,没有超越物质的独立实体。
2. 内在必然性:古代唯物主义者相信自然界的发展和变化都具有内在的必然性。
一切现象和事物的变化都是由于物质本身的运动和规律性引起的。
3. 辩证法:古代唯物主义者运用辩证法的思维方式来观察和理解世界。
辩证法认为事物的发展和变化都是由矛盾的斗争和统一引起的,对立面的斗争是事物发展的动力。
近代唯物主义在十七世纪和十八世纪形成,并与启蒙时代和自然科学的发展相联系。
近代唯物主义的主要观点包括:1. 实证主义:近代唯物主义者强调通过观察和实验来获得知识。
他们认为只有通过科学方法才能真正了解世界,而超越经验的东西是无法验证的。
2. 自然法则:近代唯物主义者相信自然界运行的法则是可以被发现和解释的。
他们关注自然规律,试图通过科学方法来揭示它们。
3. 机械决定论:近代唯物主义者认为自然界和人类行为都受到机械决定论的支配。
一切现象和行为都是由于物质力量的作用引起的,没有超越物质的自由意志。
现代马克思主义唯物主义是在十九世纪中叶马克思主义的创立和发展基础上形成的。
现代马克思主义唯物主义的主要观点包括:1. 唯物史观:现代马克思主义者认为历史是物质生活条件和社会制度的演进过程。
他们关注社会经济结构和阶级斗争对于社会变革的影响。
2. 阶级斗争:现代马克思主义者强调阶级斗争是社会发展和变革的动力。
社会的进步是通过阶级斗争和革命的方式实现的。
3. 历史唯物主义:现代马克思主义者认为意识和思维现象是社会实践的产物,是社会存在决定社会意识的表现。
意识和思维的变化是由于社会实践和社会关系的变化引起的。
高三唯物史观知识点唯物史观是马克思主义的基本世界观和方法论之一,是反映客观事物发展规律的科学理论。
它指导着我们正确地认识和改造世界。
在高三学习阶段,了解和掌握唯物史观的知识点对于理解社会科学相关内容和做好相关考试至关重要。
本文将重点介绍高三唯物史观知识点,帮助同学们理解和掌握该内容。
一、唯物史观的基本观点1. 客观存在决定人的意识和行为唯物史观强调客观存在对人的意识和行为的决定作用。
人类的思维、价值观、行为方式等都是在特定的物质条件下产生和发展的。
因此,我们在学习历史和社会科学知识时,需要关注社会经济基础、社会制度等客观存在的因素,深入分析并理解事件和现象的产生原因。
2. 实践是认识的来源和人的本质特征唯物史观认为实践是认识的来源,只有通过实践才能真正理解和把握事物的本质。
在学习中,我们需要积极参与各种实践活动,如实地考察、社会实践等,通过自己亲身经历和实践,从而深化对知识的理解和认识。
3. 社会历史发展是一个客观规律的过程唯物史观认为社会历史发展是一个客观规律的过程,随着生产力的发展,社会形态会不断改变。
不同社会形态下的经济、政治、文化等方面都会有相应变化。
了解社会历史的发展规律,可以帮助我们把握历史发展的趋势和规律,更好地理解和分析历史事件。
二、历史唯物主义与历史唯心主义的区别1. 唯物史观与唯心史观的根本区别唯物史观强调物质在社会历史发展中起决定作用,历史的发展是社会经济基础变动和上层建筑随之变动的结果。
而唯心史观则认为意识在社会历史发展中起主导和决定作用,历史的发展是思想和意识变动的结果。
2. 对社会历史的解释唯物史观通过对经济、政治、文化等方面实证的分析,解释社会历史的发展和变化。
唯心史观则通过思想、意识等主观因素的分析,解释社会历史的发展和变化。
3. 对人类进步的解释唯物史观认为人类的进步是由于生产力的发展和社会制度的变革。
而唯心史观则认为人类进步是思想、意识等主观因素的推动。
三、唯物史观在学习和生活中的应用1. 学习中的应用在各科学习中,我们需要运用唯物史观的观点和方法进行分析和思考。
建设中华民族现代文明的唯物史观内涵唯物史观是指对历史发展和社会变革的一种观点和方法论,强调物质生产力的决定地位和人类社会发展的物质基础,以及物质经济关系的演变对社会形态和思想意识的影响。
建设中华民族现代文明的唯物史观内涵,包含以下几个方面的重要内容。
首先,唯物史观认为,物质生活是人民群众的基本需要,是社会发展的基础。
建设中华民族现代文明的过程中,必须主要关注人民群众的物质生活水平和质量的改善。
只有通过提高人民群众的生活质量,满足他们的物质需求,才能够在全面建设小康社会的基础上,进一步实现全面建设现代化国家的目标。
其次,唯物史观认为,物质经济的发展是推动社会进步和变革的根本动力。
建设中华民族现代文明,需要不断推动经济发展,加强创新能力,提高生产力水平,实现科技进步和产业升级。
只有通过追求经济发展的突破,才能够改变人民群众的生活方式和生活水平,提高国家整体的国际竞争力。
第三,唯物史观认为,社会制度和政治体制必须与生产力发展相适应。
建设中华民族现代文明,需要完善社会制度和政治体制,提高治理能力和效率。
只有通过改革创新,建立符合社会发展要求的制度规范和治理机制,才能够提高国家治理的能力,确保社会的稳定和可持续发展。
第四,唯物史观认为,文化的发展是社会进步和文明进程的重要因素。
建设中华民族现代文明,需要重视文化的建设,加强精神文明建设和传统文化的传承创新。
只有通过培养和弘扬社会主义核心价值观,增强民族文化自信,提倡科学精神和创新精神,才能够确保文化的繁荣和传承,保持国家和民族的核心价值观和文化自信。
第五,唯物史观认为,人民群众是历史的创造者和推动者。
建设中华民族现代文明,需要广泛凝聚人民群众的智慧和力量。
只有通过全面依靠人民群众,尊重人民群众的主体地位,调动广大人民群众的积极性、创造性和参与度,才能够实现国家整体的发展和繁荣。
最后,唯物史观认为,国际合作与交流是建设现代文明的重要支撑。
建设中华民族现代文明,需要加强与国际社会的合作与交流,借鉴国外的经验和成果,推动开放合作,打破狭隘的国际视野和壁垒,实现与世界先进水平的互通有无,为建设现代化国家提供更多的资源和机遇。
辩证唯物史观物质和意识的关系全文共四篇示例,供读者参考第一篇示例:辩证唯物史观认为物质和意识是相互联系、相互作用的。
在这一观点中,物质是客观存在的物质世界,而意识是主观存在的心理世界。
物质和意识之间既有区别又有联系,二者是辩证统一的关系。
辩证唯物主义认为物质是基础。
物质是客观存在的实体,是构成世界的基本要素。
物质是唯一的、独立的存在,是真实的、稳定的存在。
物质具有物质性质,遵循客观规律,并能通过感官感知和科学实验得到认识。
物质是一切存在的基础和前提。
意识是物质的产物。
意识是人类在社会实践中形成的对于外部世界的主观反映和认识。
意识是主观存在的心理活动,是对客观事物的主观反映。
人的意识受到社会、历史、经济、政治等方方面面的影响,是由外部世界和内部生理条件相互作用而形成的。
意识具有相对性、主观性和历史性。
物质和意识之间的关系是相互作用的关系。
物质是意识的物质基础,意识是物质的表现形式。
物质和意识是通过相互作用相互影响的。
物质对意识的影响主要表现在物质条件的限制和塑造,意识对物质的影响主要表现在认识、评价、选择等行为方面。
在人类社会历史发展过程中,物质和意识相互作用、相互转化,共同推动历史的发展进程。
在人类社会实践活动中,物质和意识之间的关系得到了充分的体现。
人类创造出了丰富多彩的物质世界,同时也形成了多种意识形态。
在社会生产、政治、文化等方面,物质和意识相互制约、相互促进,共同推动社会向前发展。
只有正确认识和把握物质和意识的关系,才能更好地实现社会发展和个人全面发展。
第二篇示例:辩证唯物史观认为,物质和意识之间存在着密切的关系,二者相互作用、相互影响,构成了人类社会历史的基础。
在这种观点中,物质是第一性的,意识是第二性的,而意识的发展则是受到物质条件的制约和推动。
从辩证唯物史观的角度来看,物质和意识的关系首先体现在于物质的决定作用。
物质是存在的根基,是世界的物质基础,也是人类社会历史发展的物质基础。
物质决定意识,意识是对物质世界的反映和表达,是在物质基础上产生和发展起来的。
马克思恩格斯的意识形态思想及其当代价值聂海杰【期刊名称】《郑州轻工业学院学报(社会科学版)》【年(卷),期】2016(017)002【摘要】针对传统意识形态理论的症结,在现实问题和时代课题的推动下,马克思、恩格斯致力于构建自己的意识形态思想。
就其发展过程而言,主要经历了四个阶段,即1844年以前的开始形成期、1844—1846年的基本确立期、1847—1867年的丰富深化期和1867—1895年的补充完善期。
马克思、恩格斯的意识形态思想主要包括:(1)揭示了意识形态的本质。
马克思、恩格斯突破了以往的单一性视角,从世界观和历史观层面将意识形态明确界定为颠倒的先验体系,并在价值观层面将之区分为统治阶级思想和无产阶级的革命意识。
(2)阐明了意识形态与社会历史发展的辩证统一关系。
马克思、恩格斯既唯物地强调了意识形态的物质根源,又辩证地分析了它对社会历史发展的能动反作用。
(3)论述了意识形态的必然性和规律。
立足于唯物史观高度,马克思、恩格斯揭示了意识形态产生、发展和消亡的运行轨迹。
(4)指明了终结传统意识形态的必然性及其现实路径。
马克思、恩格斯认为,一旦资本主义社会的矛盾,即无产者和资产者的矛盾变得不可调和,随之而起的无产阶级革命必将实践地超越资本时代,并将终结一切颠倒的和虚假的意识形态。
(5)确立了无产阶级意识形态的建构原则。
马克思、恩格斯摒弃了传统意识形态理论“批判一切”的虚无主义倾向,赋予意识形态以肯定的即革命的和批判的原则规定。
马克思、恩格斯的意识形态思想是马克思主义的重要组成部分,为马克思主义的现代意识形态理论提供了科学的世界观和方法论支撑,有助于我们认清当下我国意识形态领域的矛盾及其根源,从而采取正确的原则和策略来破解意识形态难题。
【总页数】8页(P16-23)【作者】聂海杰【作者单位】郑州轻工业学院思政部,河南郑州 450002【正文语种】中文【中图分类】A81【相关文献】1.马克思恩格斯的意识形态思想及其当代价值——基于《德意志意识形态》的文本研究 [J], 王超;王磊2.马克思恩格斯家庭伦理思想研究——《马克思恩格斯家庭伦理思想及其当代价值》简评 [J], 张多来3.马克思恩格斯意识形态批判及其意义——《德意志意识形态》中的意识形态批判思想 [J], 王莉莉4.新时代意识形态建设的思想源泉和基本原则——基于马克思恩格斯《德意志意识形态》的基本思想 [J], 王让新;胡小恒5.马克思恩格斯关于意识形态本源、发展和功能的理论及其当代价值 [J], 田恒国因版权原因,仅展示原文概要,查看原文内容请购买。
现代经济信息论马克思主义唯物史观的创立历程张佳琪 河北大学马克思主义学院摘要:马克思的《1844年经济学哲学手稿》中提出异化劳动理论以及对政治经济学的深入研究,是马克思主义唯物史观发展史过程中的关键环节,也是马克思主义唯物史观的创立的重要标志。
马克思于1845年创作的《关于费尔巴哈的提纲》和《德意志意识形态》的完成,代表着唯物史观的基本形成。
马克思和恩格斯对黑格尔以及费尔巴哈的唯心史观进行的彻底清算也是这两部巨作中完成的。
唯物史观是马克思的第一个伟大发现,更是马克思主义理论体系的重要组成部分,唯物史观的诞生在马克思主义的发展史上有着十分的重大的意义。
关键词:唯物史观;异化劳动理论;重要意义中图分类号:A81 文献识别码:A 文章编号:1001-828X(2017)028-0400-02马克思主义唯物史观的发现为空想社会主义转为科学社会主义奠定了坚固的科学理论基础,使马克思和恩格斯的理论的发展取得了巨大的进展。
同时,马克思和恩格斯也正是依据唯物史观进一步深入研究了资本主义社会的政治经济状况和阶级结构,批判了唯心史观和各种错误思潮,不断地阐述和丰富了社会主义的基本理论。
一、《1844年经济学哲学手稿》的完成在唯物史观基本理论的发现中,一个十分关键的环节就是《1844年经济学哲学手稿》这部著作的创作。
在《手稿》中,马克思对资产阶级政治经济学的内容作了十分深入的剖析,而且对黑格尔哲学以及空想社会主义思想作了深刻的批判,并在此基础上,深入的阐述了一系列唯物史观的基本理论,所以《手稿》的内容有着非常重要的意义。
马克思将政治经济学与异化劳动理论的研究巧妙融合在一起,从中揭露了资本主义社会的自我异化,并且阐述了共产主义条件下的异化的克服,在此基础上,得出了资本主义必然会灭亡和共产主义必然会胜利的重大科学命题。
《1844年经济学哲学手稿》中提出,活动的主体在自身发展和活动过程中,出现了自己本身的对立面,之后对立面作为一种异己的外来力量来抵制主体本身,这个过程被称为异化。
21世纪唯物史观
唯物史观是马克思的第一个伟大发现,是人的思想与时代相结合的产物。
唯物史观是研究社会发展的一般规律,研究社会生活的各个领域发展规律,促进生产力的发展,改进生产关系提供历史观和方法论的理论学说。
历史是发展的,经济发展一直是向前的,人类历史是从低级到高级不断发展的,生产力的发展水平决定了人类历史的进程。
最有名的是经济基础决定上层建筑,上层建筑又反作用于经济基础,稳定的社会形态是经济基础和上层建筑的统一,社会矛盾促进社会的发展,人民群众是社会物质财富和精神财富的创造者,是社会变革的决定力量。
唯物史观是经济发展到一定程度必然的产物,马克思的理论到每个时代,会产生时代特色的具有实际价值的历史观念,我们现在坚持唯物史观和正确党史观就是以它为依据的。
新的历史时期,党的群众思想、科学发展观、和谐社会等思想理论,都是唯物史观在具体新时代的思想体现。
1.意识是自然界长期发展的产物,即意识是物质自身内在矛盾发展的产物。
这一过程经历了三个决定性环节,从无机物质的反应特性→低等生物刺激感应性→高等动物感觉、心理→人类意识的产生。
2.意识是社会的产物,即是社会生产劳动的产物。
劳动使产生意识有了必要,劳动使猿脑变成人脑,为意识产生奠定了生理基础,劳动产生了语言,劳动和语言一起推动着人类意识产生。
可见,物质是本原,意识是派生的,世界统一于物质。
二、意识的本质1.意识是人脑的机能和属性。
人脑是意识的物质器官,人脑的高级神经活动是意识产生的生理基础,没有人脑,就不可能有意识现象。
2.意识是物质世界的反映,没有被反映的物质世界提供原材料,就不可能有反映者的意识。
意识的内容是客观的,形式是主观的,意识是主客观的统一。
正确的意识是对客观世界正确的反映;错误的意识是对物质世界歪曲的反映。
由此可见,物质决定意识,意识根源于物质。
唯心主义认为意识第一性,宣扬意识不依赖人脑和物质世界,是极其错误的。
三、意识的作用意识的作用表现为人类所特有的能动地认识世界,又通过实践能动地改造世界的能力,亦即人的主观能动性。
(一)能动地认识世界意识对客观存在的反映,是一个积极能动的过程。
人的意识按照一定的目的性和选择性,在实践的基础上,对大量感性材料进行分析综合、抽象判断,从认识事物的表面现象进而揭示了事物的内在本质和规律,预见事物的发展趋势。
(二)能动地改造世界人的意识在能动地认识世界的基础上,按照客观实际和客观规律,指出一定的目的、计划、办法等,指导人们进行改造世界的实践活动。
意识的能动作用有两种不同的性质:正确的思想意识能够指导人们采取正确的行动,促进事物的良性发展;相反,错误的思想意识会引导人们采取错误的行动,对事物发展产生阻碍甚至破坏作用。
四、正确认识和处理的两对关系(一)物质与意识之间的关系世界统一于物质,意识是物质的产物,物质第一性,意识第二性,物质决定意识,意识对物质具有能动的反作用。
高中政治唯物史观唯物史观是一种哲学观点,认为物质是世界的基础,自然界及社会进步和发展的根源,是思想和社会意识的产物。
唯物史观是一种历史唯物主义的思想,认为历史发展是由于物质力量的斗争和追求造成的。
在高中政治课程中,学习唯物史观是十分重要的。
因为唯物史观可以帮助学生深入理解人类社会发展的内在规律,了解人类社会和思想的形成及演变过程,同时也能够帮助学生认识到当代中国所处的历史地位和面临的问题。
下面是我对高中政治学习唯物史观的一些思考。
学习唯物史观,可以帮助我们更好地认识历史。
唯物史观认为,历史的发展是由物质生产力的不断发展和社会关系的变革所决定的。
我们可以通过分析特定历史时期的生产力水平、社会制度以及意识形态等因素,来科学地解释历史现象的产生和演变。
比如,在中国封建社会时期,物质生产方式的落后和地主阶级的剥削致使国家长期处于动荡,这就是唯物史观的典型体现。
学习唯物史观有助于我们认识现实。
唯物史观强调社会和人类行为的基础是物质生产活动,而物质生产活动又是受科技水平和生产力的制约。
因此,我们要认识到现代社会中,科技发展和生产力水平的提高是推动社会前进和改革的基础。
正如当代中国当前所处的发展阶段一样,科技创新和产业升级是实现国家现代化的关键。
学习唯物史观也为我们对世界历史和人类社会的前途提供了更深刻的思考和理解。
唯物史观提出,社会发展的终极目的是实现人的自由和平等,这是推动社会发展、民族振兴的动力和基础。
因此,我们可以发现,唯物史观的核心是思想解放和创新精神,这也是中国的现代化进程必须追求的,是我们在时代前进中所需要的坚定信念。
总之,学习唯物史观可以有效提高我们的历史、哲学和政治素养,增强我们对社会现实的认知和理解,在实际工作和实践中更好地促进中国特色社会主义事业的发展。
全面阐释唯物史观
唯物史观是马克思主义的基本哲学观点之一,它是对历史和社会发展的一种基本理论观念。
唯物史观认为,物质生产方式和社会关系是人类社会发展的基础,经济基础决定上层建筑,社会存在决定社会意识。
1.物质决定意识:唯物史观强调物质世界是客观存在的,
它对人类的实践和认识起着决定性作用。
人类的意识、思想和
文化等都是在特定的物质生产方式和社会关系的基础上产生和
发展的。
这意味着社会制度和经济结构的变革会引起社会意识
形态的变化。
2.经济基础决定上层建筑:唯物史观认为,社会的经济基
础,即物质生产方式和生产关系的组织形式,是社会发展的基
础。
在这个基础上,形成了上层建筑,包括政治、法律、文化、
宗教等各个方面的社会关系。
经济基础的改变必然会引起上层
建筑的变革。
3.社会存在决定社会意识:唯物史观强调社会存在决定社
会意识,即人们的社会地位、经济条件和生活环境等会影响他
们的意识形态和思维方式。
这意味着不同社会阶级、不同经济
地位的人们有不同的利益诉求和思想倾向。
4.阶级斗争是社会发展的动力:唯物史观认为,社会历史
的发展是通过阶级斗争推动的。
在每个历史时期,社会存在着
不同的社会阶级之间的矛盾和冲突,这些矛盾和冲突推动了社
会的变革和发展。
总的来说,唯物史观认为社会发展是由物质生产方式和社会关系的变化所决定的,经济基础决定上层建筑,社会存在决定社会意识,阶级斗争是推动社会变革的动力。
这一观点对于我们深刻理解社会历史的演变和当代社会问题的分析具有重要的指导作用。
历史唯物主义与人类社会意识形态的辩证关系历史唯物主义是马克思主义哲学的重要组成部分,是指马克思主义关于历史发展规律的基本原理和方法。
历史唯物主义认为,历史发展是由生产力和生产关系的矛盾推动的,人类社会总体的生产方式决定了社会关系和意识形态的性质。
历史唯物主义是一种辩证唯物主义,强调历史的发展是一个辩证过程,是一种矛盾的统一。
首先,历史唯物主义对人类社会意识形态的辩证关系进行了深刻的分析。
在马克思主义的视角下,人类社会的意识形态是受到经济基础的制约和影响的,意识形态是人们对现实世界的感知和认识,是人类在社会实践中形成的思想观念和文化传统。
马克思主义认为,人们的意识形态反映了社会的生产方式和生产关系,是社会意识在不同历史阶段的表现,是意识与实践的统一体现。
其次,历史唯物主义指出,人类社会意识形态的变革又反作用于社会的发展。
在人类社会的历史发展过程中,意识形态的变化往往伴随着生产方式的转变和社会制度的更替。
例如,在封建社会向资本主义社会的转型过程中,宗教信仰和道德规范等传统意识形态逐渐被现代科学、人权观念等新兴意识形态所取代。
这种意识形态变革,推动了社会的进步和发展,为新的社会制度建立奠定了思想基础。
再次,历史唯物主义认为,人类社会意识形态的形成和发展是一个相互作用、互相制约的过程。
意识形态不仅受制于经济基础,而且也具有相对独立性,能够反作用于社会结构和生产关系。
在这种相互作用中,人们的意识形态在不同社会历史阶段中表现出各种复杂多样的特征,反映了社会内部的矛盾和斗争,推动了社会制度的变革和发展。
最后,历史唯物主义强调,人类社会意识形态的辩证关系是社会发展的重要动力之一。
对于历史唯物主义来说,人类社会的发展是一个辩证的过程,是矛盾的统一体现。
在这种矛盾的推动下,人们对社会现实和历史进程的认识不断深化和扩展,为社会的前进和发展提供了强大的动力。
综上所述,历史唯物主义与人类社会意识形态的辩证关系是一个复杂而深刻的主题。
浅谈历史学科核心素养之唯物史观作者:许丽红来源:《读写算·基础教育研究》2017年第19期【摘要】历史学科核心素养之中唯物史观是学习和探究历史的核心理论和指导思想,高中历史教学中以史料教学为载体、引导学生运用思维导图进行自主学习、鼓励学生通过自身的思考和探索去发现问题提出问题解决问题,可培养学生的唯物史观。
【关键词】历史学科素养唯物史观思维导图史料教学发现问题提出问题解决问题随着课程改革的深化,学科核心素养逐渐成为历史课程建设中的关注重心,唯物史观、时空观念、史料实证、历史解释、家国情怀等核心素养之中唯物史观是学习和探究历史的核心理论和指导思想。
有学生甚至有同仁将唯物史观和革命史观、文明史观、全球史观、现代化史观、社会史观、生态史观并称为七大史观,抑或将唯物史观和革命史观称为旧史观,文明史观、全球史观、现代化史观、社会史观、生态史观称为新史观。
笔者认为这是不恰当的,唯物史观高于革命史观、文明史观、全球史观、现代化史观、社会史观、生态史观、是指导性的史观,革命史观、文明史观、全球史观、现代化史观、社会史观、生态史观是唯物史观下看问题的多重视角。
唯物史观是马克思、恩格斯创立的揭示人类社会历史客观基础及发展规律的科学历史观和方法论,1919年李大钊发表《我的马克思主义观》一文,唯物史观在中国系统的传播,其基本理论包括:历史的所有事件发生的根本原因是物资的丰富程度,社会历史的发展有其自身固有的客观规律,人类社会是从低级向高级不断发展的;物质生活的生产方式决定社会生活、政治生活和精神生活的一般过程;社会存在决定社会意识,社会意识又反作用于社会存在;生产力和生产关系之间的矛盾、经济基础与上层建筑之间的矛盾,是推动一切社会发展的基本矛盾;在阶级社会中,社会基本矛盾表现为阶级斗争,阶级斗争是阶级社会发展的直接动力;阶级斗争的最高形式是进行社会革命,夺取国家政权;社会发展的历史是人民群众的实践活动的历史,人民群众是历史的创造者,但人民群众创造历史的活动和作用总是受到一定历史阶段的经济、政治和思想文化条件的制约等等。
唯物史观与现代意识的形成唯物史观是马克思主义中国化的重要组成部分,国人接受马克思主义也是从接受唯物史观开始的,特别是社会性质论战的最主要的结果就是唯物史观在学界得到普遍认可。
唯物史观在中国近代历史观演进的过程中扮演着重要角色,吸收了唯物史观以后的国人才以一种真正积极的态度融入世界的现代化浪潮当中。
唯物史观与中国近代学人的历史观相比较而言,既有共通之理,又有发展之处。
唯物史观作为我国近代史观发展的最后一个环节,为国人现代意识的形成发挥了关键性的作用。
标签:唯物史观;历史观;现代意识马克思主义在中国的传播经历了一个极为复杂的过程。
早在1903年,日本社会主义思潮的成果就开始系统地译入我国。
此后,梁启超主持的《新民丛报》和孙中山领导的《民报》围绕社会主义问题开展了长达两年的论战。
不过,论战双方对马克思主义理论的理解都相当肤浅。
由于“大逆事件”等的消极影响,中日两国的社会主义运动在20世纪10年代同时陷入低潮,直到俄国十月革命之后,我国对马克思主义的研究热情才再一次高涨起来。
马克思主义,特别是唯物史观,震动了那时的知识界,并引发了著名的社会性质论战。
在这次论战中,马克思主义的历史观与其他理论流派一起改造传统的历史观,并吸收了它们的理论精神,对中国的历史和发展前景提出了崭新的解释方式。
这是马克思主义第一次实质性地与中国实际相结合,对中国近代历史观和现代意识的形成产生了深远影响。
一、国人视野从中国扩展到世界中国古代基本没有出现过自成体系的历史观,或者说,中国古代的历史观与宇宙观混杂在一起,以循环论解释历史,以中国为中心解释世界。
这个中心不仅是指地理意义上的中心,而且是经济、文化、宗法乃至神学意义上的中心。
在儒家传统的夷夏之辨中,国人习惯于将自己当作世界的中心。
由于对西方国家缺乏了解,甚至清朝的大部分知识分子还是习惯于以夷夏观念来看待西方,认为西方是未开化的蛮夷之族,所以对西方文化完全没有必要学习借鉴,否则就是数典忘祖。
如果没有遭受入侵,这种以中国为中心的循环历史观也许还能为中国传统社会的超稳定结构提供依据。
然而,随着西方资本主义在世界范围内的流动,中国历史王朝更替的循环开始瓦解,学人也开始自我反思。
从近代中国“睁眼看世界”的首批知识分子的优秀代表——魏源将西方人称作“奇士、良友”那个时候开始,中国人对西方的认知观念才开始转变。
他说:“夫蛮狄羌夷之名,专指残虐性情之民,未知王化者言之。
……非谓本国而外,凡教化之国,皆谓之夷狄也。
……诚知乎远客之中,有明礼行义,上通天象,下察地理,旁彻物情,贯通今古者,是瀛寰之奇士,域外之良友,尚可称之曰夷狄乎?”此后的国人将西方一方面当做学习的对象,另一方面当做竞争的对手,不断地加深着对世界的理解。
不过,大多數人还是认为中国拥有一种有异于西方的特质,不愿将中国与世界融入同一潮流当中去。
唯物史观进入中国后,国人开始以一种新的视角来将中国放在世界历史的范畴中来思考。
中国古代社会存在一种类似于“亚细亚生产方式”的超稳定结构,朝代不停地更替,但经济结构却从未有根本的变化。
这种超稳定结构难以从自身发育出资本主义的生产方式,因而长期维持着封建的生产关系。
然而,资本是天生的国际派。
资产阶级必须不断扩大商品生产和销售的范围,不断开拓新的原料供应和商品销售市场,否则就难以生存下去。
国外的资本主义由于其本性使然,必定要侵入中国这个巨大的市场。
这种外来的入侵让国人终于认识到,自己不再是一个屹立于东方的民族,中国已经沦落为西方列强的附属。
国人从这个时候才真正开始放低身价,以落后者的身份寻求自我解放的道路。
不过,这种放低身价不仅没有限制中国此后的发展,反而向中国打开了一个更为广阔的空间。
今天,我们已经很难再看到有人脱离世界大谈中国中心论了。
这一方面是由于现代社会的全球化已经成为公众的常识;另一方面当年的那场大论战对我们世界视野的形成仍然在发挥着作用。
二、国人从被动接受现代化到主动融入现代化当西方资本主义以入侵者的身份进入中国,中国始终以一种抵制的心态面对。
但清末的士大夫阶层并没有将资本主义世界化当作历史进步的潮流,因而很难融入历史进步的潮流当中去。
封建知识分子只是将西方人看作一种完全异己的势力,认为中国与西方只存在竞争的关系,没有先进与落后的差别,没有发现全球化本身是世界发展的必然趋势。
近代的变易史观基本上继承了“以循环论解释历史,以中国为中心解释世界”这样一种精神,仍然在用三世循环的理论去解释当时的现实。
对于中国同外国的关系,也基本上保持着天朝上国的自信,认为只要实行变法,学来西方的“火具、火轮机、火轮舟、自来火”,就可以重新确立中国的中心地位。
变易史观的代表有龚自珍、魏源以及洋务运动中的一些人物。
变易史观的转变是在传统史观内部发生的,基本上是利用“穷则思变”的变易思想来鼓励当时的国人奋发图强,改变中国落后的局面。
在这个时候,知识分子普遍对西方列强缺乏清醒的认识,还只是将西方的到来类比于东晋时期“五胡乱华”。
这时的人们没有意识到这场战争是两种生产方式的殊死较量,是关系到民族危亡的终极竞争。
直到洋务运动晚期,还有人说“万世而不变者,孔子之道也;以孔子之道德名教,辅之以西方富国之道”。
中国与世界的关系始终处在入侵与反入侵、灭种与反灭种关口,没有看到资本主义的全球扩张乃是世界历史发展的客观要求。
随着甲午海战的失败,中国中心论一去不复返,继而循环论对世界的解释力也进一步瓦解。
严复将社会达尔文主义介绍到中国之后,进化历史观最终成为影响数代中国人的基本观念。
在这种言语环境中,世界是一个弱肉强食的残酷世界,中国人唯有抛弃自我中心的迷狂,不断奋斗,才能免于亡国灭种。
不过,在运用的过程中,国人常常将进化的作用绝对化,出现了许多奇怪的言论。
中国社会性质论战之后,“半殖民地半封建”成为当时公认的社会性质定位。
国人渐渐意识到,在帝国主义和封建势力的双重压力下,中国无法独立走向资本主义。
唯有对外驱逐帝国主义势力,对内清除封建生产关系,才能走向富强之路。
从此中国开始了有意识的独立运动和社会改造,中国人也是从那个时候开始真正地有意识地融入全球化大潮之中,并在其中寻找走向现代化的力量。
另外,主动参与现代化进程的不仅包含知识分子,全体国民的自觉参与也是一个重要维度。
从整个近现代的过程来看,参与到现代化浪潮中的国人呈现出一种逐步增加的趋势。
比如,龚自珍虽然早就提出“众人造史说”,不过这里的“众人”指的是“有心力者”,“有心力者”也就是人才、豪杰。
章太炎和孙中山的革命理论已经将革命者扩展到了全体国民。
直到社会性质论战结束后,占国民大多数的农民阶级才进入现代化的过程,中国的现代化从那个时候才真正扭转被动的局面。
三、从对历史现象的评价到对历史本质的剖析李大钊曾经这样评价中国传统的历史观:“从前的历史,专记王公世爵纪功耀武的事……而解释此类事实,则全用神学的方法……所記载于历史的事变,……都要归之于天命,夸之以神武,使读者认定无论他所遭逢的境遇如何艰难,都是命运的关系。
只有祈祷天帝,希望将来,是慰借目前痛苦的唯一方法。
”这种唯心史观,使人“认定自己境遇的苦难,都是天命所确定,都是超出自己所能辖治的范围以外的势力所左右的,那么以自己的努力企图自救,便是至极愚妄的事,只有处于忍受的一途,对于现存的秩序,不发生疑问,设若发生疑问,不但丧失了他现在的平安,并且丧失了他将来的快乐。
他不但要服从,还要祈祷,还要在杀他的人的手上接吻”[1]。
从龚自珍开始,中国的知识分子们就已经或暗或明地开始挑战传统儒家史学的经验基础及其范围的有效性了,然而他们的贡献仍然局限于揭示此前被遮蔽或忽略的中国历史的方面。
尽管他们的工作为此后的史学家提供了一种可以证明的历史研究模式,但是并没有提出一套取代儒家观念且能解释历史现象与历史变革动力的相互关系的综合的史学理论。
而历史唯物主义所提供的,正是这样一种急需的历史理论。
唯物史观将历史视为一个具有自主规律的领域,从而用一种现世的历史观取代传统儒家理想主义的历史幻象,为二十世纪中国知识分子的持久梦想——“新史学”的创造提供了现实主义的理论基础。
唯物史观进入中国后,经过数十年的论战,最终代替进化史观融入国人的话语体系当中。
唯物史观更为具体实在地解释了人类历史,不再是一个相当简单的生存竞争原则或比较空泛的社会有机体观念,而是以经济发展作为基础来解释社会的存在和各种社会上层建筑、意识形态、观念体系以至风习民情,具有很大的理性说服力。
唯物史观,比当时任何一种历史理论程度更倾向于将社会置于历史研究的中心,并断定那些与经济活动最直接相关的社会要素的逻辑优先性。
这种历史观的结果是产生了一种与此前历史观根本不同的关于历史现象与历史变革动力的相互关系的看法。
而现今的国人,已经习惯于从社会制度和经济结构上思考问题。
当我们面临困境的时候,从制度上找原因已然是一种下意识的反应。
现代人评价历史不再局限于朝代更替、政治得失,这也是近代史观演进的一大成果。
回顾历史是认识自己、认识世界的最好方式。
国人在近一个世纪的屈辱与革命中苦苦探索,在血与火的洗礼中不断追寻,他们的历程是中国走向现代化的最佳例证,也是我们反思历史观的生动教程。
唯物史观的合理性不只在于其本身,而且在于它为中国的历史观注入了与不同于以往的新鲜血液,而这一剂血液让中国的现代化道路重焕生机。
参考文献:[1](美)阿里夫·德里克.革命与历史[M].翁贺凯,译.南京:江苏人民出版社,2005.[2]何干之.中国社会性质问题论战[M].上海:生活书店,1937.[3]李泽厚.中国现代思想史论[M].北京:生活·读书·新知三联书店,2008.[4]王科,王让新. 关于唯物史观的问题意识与体系意识的思考[J].社科纵横,2015(12).[5]吴晓明.作为历史科学方法论的历史唯物主义[J]. 中国社会科学,2008(1).[6]张奎良.马克思的社会形态学说的形成[J]. 求是学刊,1984(6).[7]卢钟锋.马克思的社会形态学说与历史发展阶段性问题[J].中国史研究,2010(2).[8]何兹全.我所经历的20世纪中国社会史研究[J]. 史学理论研究,2003(2).[9]温乐群.二三十年代中国社会性质和社会史论战[M]. 南昌:百花洲文艺出版社,2004.。