大工13春《SQL数据库课程设计》模板及要求
- 格式:doc
- 大小:112.00 KB
- 文档页数:2
大学sql课程设计一、课程目标知识目标:1. 理解SQL语言的基本概念,掌握数据库查询、更新、删除和插入等基本操作;2. 学会使用SQL语言进行数据定义,掌握创建、修改和删除表格、索引等数据库对象的方法;3. 掌握SQL语言中的复杂查询,包括连接查询、子查询、联合查询等,并能够运用到实际项目中;4. 了解数据库事务和并发控制的基本概念,掌握事务处理和SQL中的锁定机制。
技能目标:1. 能够独立使用SQL语言完成数据库的基本操作,包括查询、更新、删除和插入数据;2. 能够运用SQL语言编写复杂的查询语句,解决实际问题;3. 能够创建和修改数据库表格、索引等对象,进行数据库设计;4. 能够运用事务处理和并发控制技术,保证数据库的一致性和安全性。
情感态度价值观目标:1. 培养学生对数据库技术的兴趣,激发学习热情,提高自主学习的积极性;2. 培养学生严谨、细致、负责任的科学态度,养成良好的编程习惯;3. 培养学生团队协作精神,提高沟通与协作能力,为将来从事项目开发打下基础。
本课程针对大学计算机相关专业高年级学生,结合课程性质、学生特点和教学要求,明确以上课程目标。
通过本课程的学习,学生将能够掌握SQL语言的基本知识和技能,为后续的数据库原理、数据库设计和项目开发等课程打下坚实基础。
同时,注重培养学生的学习兴趣和团队协作能力,提高其综合素质。
后续教学设计和评估将围绕以上具体学习成果展开。
二、教学内容本课程教学内容依据课程目标进行选择和组织,主要包括以下几部分:1. SQL语言基础:介绍SQL语言的基本概念、功能特点及用途,涵盖数据定义、数据操纵、数据查询等基本操作。
教学内容:- 数据库基本概念- SQL语言概述- 基本数据类型- 表格创建与修改2. 数据查询与操作:学习使用SELECT语句进行数据查询,以及INSERT、UPDATE、DELETE等语句进行数据操作。
教学内容:- 简单查询- 条件查询- 排序与分组- 数据更新、删除与插入3. 复杂查询:学习连接查询、子查询、联合查询等高级查询技术。
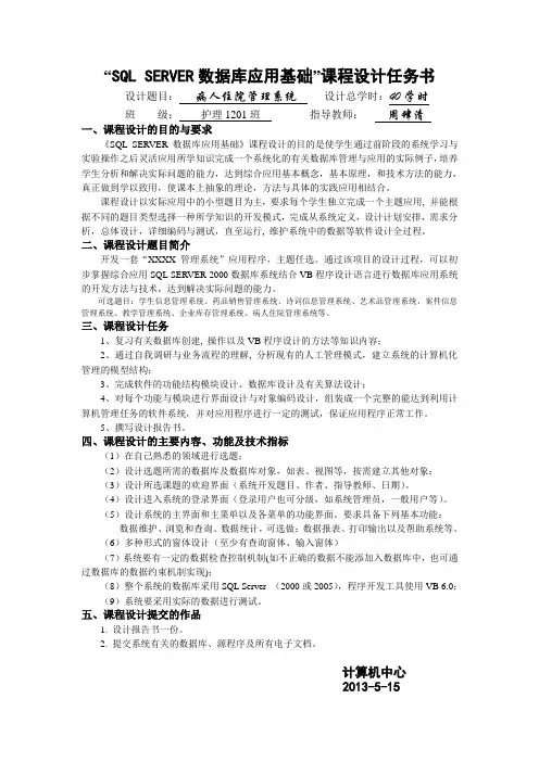
“SQL SERVER数据库应用基础”课程设计任务书设计题目:病人住院管理系统设计总学时:40学时班级:护理1201班指导教师:周肆清一、课程设计的目的与要求《SQL SERVER数据库应用基础》课程设计的目的是使学生通过前阶段的系统学习与实验操作之后灵活应用所学知识完成一个系统化的有关数据库管理与应用的实际例子,培养学生分析和解决实际问题的能力,达到综合应用基本概念,基本原理,和技术方法的能力,真正做到学以致用,使课本上抽象的理论,方法与具体的实践应用相结合。
课程设计以实际应用中的小型题目为主,要求每个学生独立完成一个主题应用, 并能根据不同的题目类型选择一种所学知识的开发模式,完成从系统定义,设计计划安排,需求分析,总体设计,详细编码与测试,直至运行, 维护系统中的数据等软件设计全过程。
二、课程设计题目简介开发一套“XXXX管理系统”应用程序,主题任选。
通过该项目的设计过程,可以初步掌握综合应用SQL SERVER 2000数据库系统结合VB程序设计语言进行数据库应用系统的开发方法与技术,达到解决实际问题的能力。
可选题目:学生信息管理系统、药品销售管理系统、诗词信息管理系统、艺术品管理系统、案件信息管理系统、教学管理系统、企业库存管理系统、病人住院管理系统等。
三、课程设计任务1、复习有关数据库创建, 操作以及VB程序设计的方法等知识内容;2、通过自我调研与业务流程的理解, 分析现有的人工管理模式,建立系统的计算机化管理的模型结构;3、完成软件的功能结构模块设计、数据库设计及有关算法设计;4、对每个功能与模块进行界面设计与对象编码设计,组装成一个完整的能达到利用计算机管理任务的软件系统,并对应用程序进行一定的测试,保证应用程序正常工作。
5、撰写设计报告书。
四、课程设计的主要内容、功能及技术指标(1)在自己熟悉的领域进行选题;(2)设计选题所需的数据库及数据库对象,如表、视图等,按需建立其他对象;(3)设计所选课题的欢迎界面(系统开发题目、作者、指导教师、日期)。
SQL数据库设计课程设计格式要求
课程设计文档必须按照以下格式及要求排版:
1、课程设计文档按下列次序排列:
1)封面; 2)中文摘要及关键词; 3)目录;4)正文;5)参考文献;6)附录:部分关键代码及软件使用说明书(或者用户手册)。
2、课程设计文档书写格式要求:
1)课程设计文档版面为A4,页边距上下均为2cm,左为3cm、右为2cm。
页码置于页底边,居中。
2)正文为小四号,宋体,页码从1开始编号;
章节标题(如1.1)为四号,黑体,顶格;
小节标题(如1.1.1)为小四号,楷体,顶格;
表、图标题为五号,黑体,表题居中位于表上方,图题居中位于图下方,表、图标题与图表不能分页;表、图内容为五号,宋体;
“参考文献”标题四个字为小四号,黑体,居中;参考文献内容为五号,宋体,顶格。
3)行距为21磅,章节标题上下均空一行,小节标题上空一行。
中文摘要及关键词、目录均需单起页。
十六周每组应提交的清单:
1.课程设计文档打印稿一份
2.光盘一个(包括课程设计软件和课程设计文档电子稿)。
数据库开发课程设计报告学生选课管理系统系别:计算机工程系班级:软件1408班学号:1130505140830姓名:金科目的:掌握PowerBuilder与SQL Server的连接方法掌握设计窗口的方法掌握设计菜单的方法掌握PowerScript语言的程序设计方法掌握控件的使用方法掌握建立数据窗口对象的方法掌握数据窗口控件的使用方法掌握数据窗口控件函数的使用方法掌握数据窗口控件事件掌握数据报表的设计方法掌握统计图表的设计方法了解输出打印的设计方法掌握用户权限的设置方法工具:PowerBuilderSQL Server目录:数据库系统设计工具——PowerBuilder 错误!未定义书签。
一、使用PowerBuilder 错误!未定义书签。
二、创建应用程序错误!未定义书签。
三、连接数据库错误!未定义书签。
界面设计错误!未定义书签。
一、窗口设计错误!未定义书签。
二、菜单设计错误!未定义书签。
三、菜单捆绑错误!未定义书签。
程序设计错误!未定义书签。
一PowerScript语言错误!未定义书签。
二、控件错误!未定义书签。
二、控件脚本实例错误!未定义书签。
数据浏览错误!未定义书签。
一数据窗口简介错误!未定义书签。
二数据窗口对象错误!未定义书签。
三数据窗口控件错误!未定义书签。
四数据窗口实例错误!未定义书签。
数据编辑错误!未定义书签。
一数据窗口控件函数错误!未定义书签。
二数据窗口控件函数实例错误!未定义书签。
三、数据窗口控件事件错误!未定义书签。
四、数据窗口控件事件实例错误!未定义书签。
五、数据窗口控件事件实例错误!未定义书签。
一、数据窗口控件事件实例错误!未定义书签。
一、数据报表设计基础错误!未定义书签。
二、数据报表实例错误!未定义书签。
三、统计图表设计基础错误!未定义书签。
四、统计图表实例错误!未定义书签。
五、输出打印设计44一:使用数据库:创建用户表“<班级>_<学号>_u”,。
第一章系统功能分析系统需求分析学生基本档案:可以了解学生的基本信息,便于老师学校对学生基本信息的了解。
学生档案查询:可以对学生的信息进行查询,也方便了公司对学生情况的调查。
学生成绩查询:可以对学生的成绩进行查询,便于了解学生基础知识水平。
学生成绩打印:可以对学生的期末成绩打印出来,寄回家给父母看。
学生数据维护:可以对学生的课程表,成绩表,系部表,学生信息表进行维护与查询。
学籍卡片与名册打印:便于学校对学生的管理,如学生的升级,留级,休学管理等等。
系统可行性分析可行性分析也称为可行性研究,是在系统调查的基础上,针对新系统的开发是否具备必要性和可能性,对新系统的开发从技术、经济、社会的方面进行分析和研究,以避免投资失误,保证新系统的开发成功。
可行性研究的目的就是用最小的代价在尽可能短的时间内确定问题是否能够解决。
该系统的可行性分析包括以下几个方面的内容。
1.2.1技术上的可行性技术可行性分析主要分析技术条件能否顺利完成开发工作,硬、软件能否满足开发者的需要等。
考试系统的设计采用了当前较流行的Visual 进行开发,而数据库服务器选用微软公司的Access2003数据库,它是功能强大、操作简单的关系数据库管理软件,它的灵活性、安全性和易用性为数据库编程提供了良好的条件。
因此,系统的软件开发平台已成熟可行。
硬件方面,科技飞速发展的今天,硬件更新的速度越来越快,容量越来越大,可靠性越来越高,价格越来越低,其硬件平台完全能满足此系统的需要。
1.2.2 经济上的可行性经济可行性主要是对项目的经济效益进行评价。
考试系统的设计作为一个毕业设计,无需开发经费,对于学院在经济上是可以接受的,并且本系统实施后可以显著提高考试效率,有助于学院完全实现网络化管理。
所以本系统在经济上是可行的。
第二章数据库概念设计系统总体规划该系统主要是规划对象是学生基本档案,学生档案查询,成绩查询,简历查询,数据维护,系统登陆,学籍卡片与学生名册打印,学生成绩打印等。
sql数据库课程设计报告书⽬录⼀、课题来源 (2)⼆、创建数据库和数据表 (3)三、使⽤Transact-Sql语句创建查询和视图 (7)四、创建触发器 (13)五、创建存储过程 (14)六、关系图 (17)七、创建数据维护计划 (17)⼀、课题来源创建系统的来源与意义:随着计算机信息化的迅速发展,运⽤计算机进⾏辅助管理也逐渐在各⼤中型超市普及。
采⽤计算机管理可以节约⼤量的⼈⼒、物⼒资源,也可以避免⼤量的错误。
所设计的⼩型超市管理系统可为超市管理者提供⽅便的平台,更加有效地管理货物的进出等⽅⾯的问题。
⼩型超市的现状:⽬前看来,虽然⼤型超市都已运⽤了计算机管理,但有些⼩型超市的管理仍不能⾼度信息化,还必须依靠⼈⼒来计算货物的数量等,这样存在⼤量的错误与不⾜,并且是在浪费⼈⼒和资源等。
解决⽅案就是编辑了这个系统。
整个系统基本包括了⼩型超市所要⽤到的模块。
包括收款操作,库存的查询,供应商管理,销售管理,会员管理等等。
1、库存管理:综合查询库存明细记录。
仓库信息搜索。
仓库调度以及仓库货物信息查询。
2、商品录⼊:根据超巿业务特点制定相关功能,可以通过输⼊商品名称等来实现精确或模糊的商品录⼊。
其中将商品划分成不同的类型,⽅便管理和查询。
3、会员管理:通过这个可以查到所有会员的情况,并且可以在有⼈想成为新会员的时候追加会员。
通过直接输⼊商品名称系统⾃动显⽰该商品的详细信息。
明确显⽰折扣,现卖价,以及仓库剩余粮,⾃动计算本次交易的总⾦额和判断购买数量的准确性。
如果顾客是本店会员并持有本⼈会员卡,则在交易时选择顾客类型,并对所购物品全部实⾏等级折扣优惠,并将所购物品的总⾦额累计到该会员的总消费⾦额中。
4、供应商管理:根据销售情况及库存情况,制定进货计划(亦可⼿⼯制定修改),强⼤的查询功能可以避免盲⽬进货造成商品积压。
按计划单有选择性地进⾏⾃动⼊库登记。
综合查询进货与⼊库记录及⾦额。
订货的时候可以很容易的找到要进货的供应商的所有信息,便于联系和记录。
网络教育学院《SQL 数据库课程设计》题 目:XX 系统的设计与实现学习中心: 学 学1 项目概况本章需简单介绍具体使用的哪个版本SQL数据库,选用的前台开发工具以及自己所设计的具体什么系统。
2.1 SQL 数据库简介具体描述SQL数据库的基本情况,最好以SQL Server 2008以上版本为主作业答案没有上传,先供大家复习使用,如果需要答案的具体看我的注册名字来找2.2 XX概述具体描述前台开发工具2.1 XX系统概述具体介绍设计的XX系统2 需求分析2.1 需求分析简单介绍XX系统具备的可行性,如可操作性、实用性等。
2.2 数据分析代写Q491532508具体描述设计的各类数据表,要求以表格的形式把数据表全部列出。
数据表中包含字段名称、数据宽度、允许空值、主键。
如下表所示:表2.1 学生姓名表2.3 功能分析详细描述系统所具备的各项功能,如查询、修改等功能3 详细设计详细设计是本课程设计的重点,要求学生列出系统的具体设计模块,要求图文并茂,并附上涉及数据库的核心代码。
3.1 系统结构图系统的结构图可用层次图表示,按照个人设计的系统绘制出系统结构图。
要求至少绘制一幅总体的设计结构图。
学生可以根据个人情况可以挥着各个模板结构图。
3.2 系统实现详细介绍系统的各个模板,文字可以稍微少一点,但是每一个模板都必须包含一幅截图。
3.3.1 主界面模块3.3.2 XX模块3.3.3 XX模块3.3 数据库实现该小节是文章的重点,要求学生列出实现数据库部分的核心代码3.3.1 数据库的建立列出建立的一个数据库或数据表的代码。
3.3.2 数据库的更新列出删除数据表或插入数据表的核心代码。
目录1. 需求分析 (2)1.1用户需求 (2)1.2业务流程分析 (3)1.3功能需求分析 (4)2.数据库概念模式设计 (7)2.1ERD四条原则及相应的实体、联系、属性以及标识特征 (7)2.2改进的ERD (8)3.数据库逻辑模式设计 (9)3.1一般逻辑模型设计 (9)3.2具体逻辑模型设计 (10)4.数据库的物流设计与数据库的保护设计 (12)4.1表间关系设计 (12)4.2完整性设计 (13)5.数据库系统的实现 (14)5.1数据库及其表结构的建立 (14)5.2数据输入 (18)6.报告总结 (22)参考文献 (23)1.需求分析1.1 用户需求1.1.1 系统现状及主要解决问题近年来,随着图书馆规模的不断扩大,图书数量也相应的增加,有关图书的各种信息量也成倍的增加,面对着庞大的信息量,传统的人工方式管理的记录中我们可以发现这样的问题:(1)检索速度慢、效率低。
因为图书馆的藏书种类多、数量多,将藏书准确地分门别类,快速检索,手工进行非常困难往往是终于查到了书的信息,馆中没有此书或已被别人借走。
图书馆的规模越大,这个问题越突出。
(2)借书、还书工作量大。
借书、还书频率越大,说明图书馆的作用越大,然而随之而来的大量的借书、还书登记、实存图书的更新以及借出图书超期、遗失等的处理,其工作量之大,往往是人工操作所难以胜任的。
而且经常会出现这样那样的差错。
(3)图书统计工作难、藏书更新不能及时完成。
图书馆的图书应根据科学技术的发展和教学工作的需要及时添加和更新,然而由于藏书数量及图书种类越来越多,加上自然损耗,人为破坏,使图书的统计工作难以及时完成,藏书的更新也就很难有针对性地进行,藏书的知识结构得不到良好地控制。
因此必须制定一套合理、有效、规范和实用的图书管理系统,对图书资料进行集中统一的管理。
系统开发的总的设计目标是实现图书管理的系统化、规范化和自动化,实现对图书资料的集中统一的管理。
湖北汽车工业学院数据库系统概论课程设计报告题目:指导老师:学号姓名成绩200907302222009073023220090730227目录第一章简介 (3)1.1系统设计开发背景 (3)1.2系统开发的意义 (3)1.3开发工具介绍 (4)1.4讨论记录概括 (5)第二章需求分析 (6)2.1系统性能需求分析 (6)2.2数据分析 (6)2.3功能分析 (10)第三章概念结构设计 (11)第四章逻辑结构设计 (14)第五章数据库实施 (16)5.1基本表 (16)5.2存储过程说明 (17)5.3触发器说明 (18)5.4建立视图 (20)第六章课程设计总结 (22)第一章简介1.1系统设计开发背景大学数据库课程设计是信息管理与信息系统专业集中实践性教学环节之一,是学习完《数据库系统概论》课程后进行的一次全面的综合练习。
其目的在于加深对数据库课程理论和基本知识的理解,掌握使用数据库进行软件设计的基本方法,提高运用数据库解决实际问题的能力。
培养我们信管专业学生正确的设计思想,理论联系实际的工作作风,严肃认真、实事求是的科学态度、勇于探索的创新精神以及综合运用所学知识与生产实践经验,分析和解决工程技术问题的能力。
随着计算机的飞速发展及网络技术的广泛应用,当今社会正快速向信息自动化社会前进,信息自动化对当今社会所起的作用也越来越大,特别是社会各行业的管理领域,智能化信息处理已是提高效率、规范管理、客观审查的最有效途径。
开发电影院订票管理系统,正是完善剧场信息化管理的重要环节。
对于电影院订票如果仍沿用传统的排队订票方式将是一项复杂而繁重的工作。
该订票方式现主要存在以下弊端:1、排队订票信息管理混乱,容易发生一些意外情况,如因插队致使口角、暴力,致使对观众的服务不到位,对剧场的企业形象产生一定负面影响;2、订票统计报告提交延迟,致使主管部门不能及时全面地掌握电影院订票的实际情况,某种程度上导致了电影院工作重心不能快速转移,不利于剧场的长远发展;3、订票过程中,难以避免观众退票、改票等现象,致使工作人员的工作效率低下;4、“黑票”现象致使订票数据的不准确,电影院场管理系统的许多基础数据也存在较大误差,给电影院的相关部门的许多全局性的统计工作也带来了不准确性;因此,排队订票已很难满足剧场规范化管理的要求,而建立现代化的信息电子化的电影院订票管理信息系统势在必行。
大学sql课程设计一、教学目标本课程的教学目标是使学生掌握SQL语言的基本语法和用法,能够使用SQL进行数据库的创建、修改、查询和删除操作,掌握SQL的基本事务处理和存储过程的使用,了解SQL语言在数据库管理中的应用和实践。
具体来说,知识目标包括:1.掌握SQL语言的基本语法和用法。
2.理解数据库的基本概念和原理,了解SQL在数据库管理中的应用。
3.掌握SQL的基本事务处理和存储过程的使用。
技能目标包括:1.能够使用SQL进行数据库的创建、修改、查询和删除操作。
2.能够编写简单的SQL事务处理和存储过程。
情感态度价值观目标包括:1.培养学生的信息素养,使学生能够正确使用和保护数据库信息。
2.培养学生的团队合作意识,使学生能够在团队中有效沟通和合作。
二、教学内容本课程的教学内容主要包括SQL语言的基本语法和用法、数据库的基本概念和原理、SQL的基本事务处理和存储过程的使用等方面的知识。
具体来说,教学大纲如下:1.SQL语言的基本语法和用法:SQL的数据类型、SQL的运算符、SQL的函数、SQL的查询语句、SQL的插入和更新语句、SQL的删除语句等。
2.数据库的基本概念和原理:数据库的概念、数据库的体系结构、数据库的建模方法等。
3.SQL的基本事务处理和存储过程的使用:事务的概念、事务的处理方法、存储过程的定义和调用、存储过程的参数传递等。
三、教学方法本课程的教学方法主要包括讲授法、案例分析法、实验法等。
具体来说,教学方法如下:1.讲授法:通过教师的讲解,使学生掌握SQL语言的基本语法和用法、数据库的基本概念和原理、SQL的基本事务处理和存储过程的使用等方面的知识。
2.案例分析法:通过分析实际案例,使学生了解SQL语言在数据库管理中的应用和实践。
3.实验法:通过实验操作,使学生掌握SQL语言的基本语法和用法、数据库的基本概念和原理、SQL的基本事务处理和存储过程的使用等方面的技能。
四、教学资源本课程的教学资源主要包括教材、实验设备等。
sql 课程设计范例一、教学目标本节课的教学目标是让学生掌握SQL语言的基本语法和操作方法,能够使用SQL语言进行数据库的创建、表的创建、数据的插入、查询和删除操作。
同时,通过实践操作,培养学生的动手能力和解决问题的能力,提高他们对数据库技术的兴趣和认识。
具体来说,知识目标包括:1.理解SQL语言的基本概念和语法结构。
2.掌握数据库的创建、表的创建、数据的插入、查询和删除操作的基本方法。
技能目标包括:1.能够独立完成数据库的创建和表的创建操作。
2.能够使用SQL语言进行数据的插入、查询和删除操作。
3.能够运用SQL语言解决实际问题,如数据库的设计和优化等。
情感态度价值观目标包括:1.培养学生对数据库技术的兴趣和认识,使他们意识到数据库技术在实际生活中的重要性。
2.培养学生动手实践的能力,提高他们解决问题的自信心。
3.培养学生团队合作的精神,让他们在解决实际问题的过程中学会与他人交流和合作。
二、教学内容本节课的教学内容主要包括以下几个部分:1.SQL语言的基本概念和语法结构。
2.数据库的创建和表的创建操作。
3.数据的插入、查询和删除操作。
具体来说,教学内容安排如下:第一部分:SQL语言的基本概念和语法结构(20分钟)1.介绍SQL语言的背景和基本概念。
2.讲解SQL语言的基本语法结构,如SELECT、INSERT、UPDATE和DELETE等。
第二部分:数据库的创建和表的创建操作(30分钟)1.讲解如何使用SQL语言创建数据库和表。
2.演示数据库的创建和表的创建操作,并让学生跟随操作。
第三部分:数据的插入、查询和删除操作(30分钟)1.讲解如何使用SQL语言进行数据的插入、查询和删除操作。
2.演示数据的插入、查询和删除操作,并让学生跟随操作。
三、教学方法本节课采用讲授法、案例分析法和实验法相结合的教学方法。
1.讲授法:用于讲解SQL语言的基本概念和语法结构,以及数据库的创建和表的创建操作。
2.案例分析法:通过分析实际案例,让学生理解和掌握数据的插入、查询和删除操作。
《SQL数据库技术》课程设计一、题目:学生成绩管理二、因为我做的是学生成绩管理,所以数据库中至少有个一个表是来存储学生的各课成绩的。
有了学生成绩,得知道这个成绩是哪个学生的,所以此表中也得有学生姓名,但是学生姓名肯定有重复的,所以得必须有个标志来惟一标识一个学生,所以得给每个学生一个编号(学号),但是也得必须清楚,这个成绩是哪门课程的,所以给课程定义了一个编号。
之后,得想到有了学生成绩表,总得有个表来存放学生信息吧,所以又建立一个学生信息表,此表中的必须的字段得有学号、姓名、班级,其他的字段可以根据需要来添加。
然后就是得有个课程表来存放哪个教师教哪门课程信息,所以此表中至少得有课程号,课程名称和教师的惟一标识(教师编号),再有一个表来存放教师的信息的,其中的字段必须有教师编号,教师姓名和所在的部门,当然也可以有教师出生日期、职称、电话号码等字段。
总之,这个学生管理系统总共包括四个表学生信息表student、教师信息表teacher、成绩表score和课程表course。
Student表:在建表时,除了添加学号、姓名、班级必要字段,还添加一些其他的字段,比如:出生日期、性别、邮箱地址和类型等。
Teacher表:在建表时,除了添加教师编号,教师姓名,部门必要字段,还可以添加一些其他的字段,比如:出生日期、性别、和电话等。
Score表:此表应该包括学生学号、课程号和成绩等。
Course表:应包括课程号,对应的课程名称和教此课程的教师编号。
(1)、建立一个数据库,然后在此数据库中建立这四个数据表。
(2)、向表中添加记录。
(3)、用一些查询语句来查看表中的特定记录。
(4)、向表中添加一些字段。
如:向teacher表中添加字段tel(5)、创建一个自定义数据类型,并修改student表中的某个字段为此数据类型。
(6)、创建几个视图⏹查询某个班级的学生信息⏹查看每门课程的平均成绩⏹查看选修计算机课程的学生信息⏹查看所有男教师和所有男学生的信息(7)、创建几个存储过程●显示成绩表中的课程号在课程表中且所任教师性别为男、计算机系的成绩表●显示某学生的学号,姓名,所学课程号,课程名称和对应的成绩●在执行此存储过程时,如果没有给出参数(学生姓名),则输入全部的学生的学号,姓名,班级,任课教师编号及其姓名,所学课程名称和成绩,如果有,则显示此学生的以上信息。
《sql数据库课程设计》要求一、教学目标本课程的教学目标是使学生掌握SQL数据库的基本知识、操作技能以及应用能力。
通过本课程的学习,学生应能理解数据库的基本概念,熟练掌握SQL语言的基本操作,包括数据定义、数据查询、数据更新和数据控制等,并能够运用所学知识解决实际问题。
具体来说,知识目标包括:1.理解数据库的基本概念,如数据、数据库、表、视图等。
2.掌握SQL语言的基本操作,包括数据定义(如创建、修改、删除表)、数据查询(如选择、投影、连接)、数据更新(如插入、修改、删除数据)和数据控制(如权限管理)。
技能目标包括:1.能够使用SQL语言进行数据库的创建、修改、删除等操作。
2.能够使用SQL语言进行数据的查询、更新和控制。
3.能够运用SQL语言解决实际问题,如数据统计、分析、报表生成等。
情感态度价值观目标包括:1.培养学生的信息素养,使他们对数据库技术有一定的认识和理解。
2.培养学生的问题解决能力,使他们能够运用数据库技术解决实际问题。
3.培养学生的团队合作意识,使他们能够在团队项目中有效运用数据库技术。
二、教学内容本课程的教学内容主要包括SQL数据库的基本概念、SQL语言的基本操作和数据库应用实例。
具体来说,教学内容安排如下:1.数据库基本概念:介绍数据库的定义、特点、发展历程以及常见的数据库管理系统。
2.SQL语言基础:介绍SQL语言的基本语法、数据类型、运算符、函数等。
3.数据定义操作:包括表的创建、修改、删除等操作。
4.数据查询操作:包括选择、投影、连接等操作。
5.数据更新操作:包括插入、修改、删除等操作。
6.数据控制操作:包括权限管理、角色管理等。
7.数据库应用实例:通过实际案例,使学生掌握数据库在实际问题中的应用。
三、教学方法本课程采用多种教学方法,以激发学生的学习兴趣和主动性。
具体来说,教学方法包括:1.讲授法:教师通过讲解、演示等方式,向学生传授数据库的基本概念和操作方法。
2.案例分析法:通过分析实际案例,使学生掌握数据库在实际问题中的应用。
SQL数据库课程设计课程设计(论文)任务书一、课程设计(论文)题目:图书管理系统二、课程设计(论文)工作:自 2012 年 12 月 22日起三、课程设计(论文)内容要求:1.本课程设计的目的(1)使学生掌握数据库开发的基本工作流程;(2)巩固数据库课程所学的内容;(3)培养学生的计算机思维能力以及合作的精神;(4)培养学生分析、解决问题的能力;(5)提高学生的科技论文写作能力。
2.课程设计的任务及要求1)基本要求:(1)研究课程设计任务,并进行系统需求分析;(2)对系统进行总体设计,分解系统功能模块,进行任务分配,以实现分工合作;(3)实现各功能模块代码;(4)组装各模块,并测试、完善系统。
2)创新要求:在基本要求达到后,可进行创新设计,如改进界面、增加功能或进行代码优化。
3)课程设计论文编写要求(1)要按照书稿的规格打印誊写课程设计论文(2)论文包括封面、设计任务书(含评语)、摘要、目录、设计内容、设计小结(3)论文装订按学校的统一要求完成4)参考文献:(1)《数据库系统概论》(第四版)王珊、萨师煊编著高等教育出版社(2)《SQL-结构化查询语言详解》高守传编著人民邮电出版社(3)《Visual C++.NET程序设计实用教程》曾宪权编著清华大学出版社5)课程设计进度安排内容天数地点系统总体设计 2 实验室软件设计及调试 4 实验室、图书馆撰写报告 2 实验室、图书馆答辩 2 实验室学生签名:目录一项目内容、要求与分组情况总体介绍 (1)二概要设计 (1)2.1开发工具及环境 (1)2.2 系统设计任务分析 (1)2.3 系统相应数据字典及实体联系图 (1)2.4 系统功能流程图 (3)三具体实现 (5)3.1 数据库的建立语句 (5)3.2系统运行界面及部分功能的实现和介绍 (6)3.3 数据库与VC的连接实现 (13)四设计体会与小结 (15)五参考文献 (16)一项目内容、要求与分组情况总体介绍本实验的目标是利用数据库实现一个简单的图书管理系统,实现了管理员登录、图书查询、图书借阅、图书增删、图书借阅排行榜以及其他一些对图书以及用户进行管理的功能。
网络教育学院《SQL数据库课程设计》题目:学生成绩管理系统的设计与实现学习中心:专业:年级:年春/秋季学号:学生:指导教师:龙珠春季入学则去掉“/秋”字,秋季入学则去掉“/春”字。
添加内容的时候注意文字下划线要完整。
阅后删除此文本框。
请把你所在的学习中心名称完整填写。
阅后删除此文本框1 项目概况随着科技的发展,基本上所有的具有一定数量数据的机构都开始使用计算机数据库来做管理。
几乎所有学校也都已经在使用计算机管理数据的机制,大大减少了学校学生成绩管理的工作量。
该课程设计要求设计一个学生成绩的数据库管理系统,数据库中要求包含学生的基本信息,学科基本信息,以及学生所学课程的考试成绩。
要方便学生进行成绩查询,通过该课程设计,应该达到把数据库理论知识更加的巩固加深,加强动手能力与实践能力,学以致用,与现实生活中的应用充分的结合起来。
2.1 SQL 数据库简介SQL Server 2008是一个重大的产品版本,它推出了许多新的特性和关键的改进,使得它成为至今为止的最强大和最全面的SQL Server版本。
这篇文章详细介绍了Microsoft SQL Server 2008中的新的特性、优点和功能。
在现今数据的世界里,公司要获得成功和不断发展,他们需要定位主要的数据趋势的愿景。
微软的这个数据平台愿景帮助公司满足这些数据爆炸和下一代数据驱动应用程序的需求。
微软将继续投入和发展以下的关键领域来支持他们的数据平台愿景:关键任务企业数据平台、动态开发、关系数据和商业智能。
SQL Server 2008出现在微软数据平台愿景上是因为它使得公司可以运行他们最关键任务的应用程序,同时降低了管理数据基础设施和发送观察和信息给所有用户的成本。
这个平台有以下特点:1.可信任的:使得公司可以以很高的安全性、可靠性和可扩展性来运行他们最关键任务的应用程序。
2.高效的:使得公司可以降低开发和管理他们的数据基础设施的时间和成本。
3.智能的:提供了一个全面的平台,可以在你的用户需要的时候给他发送观察和信息。
《SQL数据库课程设计》要求
《SQL数据库课程设计》是大连理工大学网络教育学院计算机应用技术专业开展的一项实践教学环节,是理论联系实践的纽带和桥梁,是培养学生综合运用所学知识解决实际问题的有效手段。
该课程设计要求如下:
1.要求学生以SQL Server 2008或其他版本为后台数据库,以VB、VC或其他开发工具作为前台开发工具,围绕自己选定的某一个具体的系统完成一个小型数据库应用系统的开发,例如《图书管理系统的设计与实现》《学生学籍管理系统的设计与实现》等。
其课程设计具体内容包括项目概况、需求分析、详细设计等,详见课程离线作业中上传的《SQL数据库课程设计模板》。
2.要求学生必须按照《SQL数据库课程设计模板》提供的格式和内容进行课程设计,完成课程设计模板提供的全部课程设计内容,字数要求达到3000字以上。
3.学生在进行课程设计的过程中,可参考辅导教师在导学资料中上传的文献资料,有问题可通过课程论坛答疑。
4.2013年春季学期学生提交本课程设计形式及截止时间
学生需要以附件形式(附件的大小限制在10M以内)将完成的课程设计以“离线作业”形式上传至课程平台中的“离线作业”模块,通过选择已完成的课程设计,点“上交”即可,如下图所示。
截止时间:2013年9月3日。
在此之前,学生可随时提交课程设计,如需修改,可直接上传新文件,平台会自动覆盖原有文件。
5.课程设计批阅
老师会在离线作业关闭后集中批阅课程设计,在离线作业截止时间前不进行任何形式的批阅。
注意:
本课程设计应该独立完成,不准抄袭他人或者请人代做,如有雷同作业,成绩以零分计。