地球自转线速计算公式是什么
- 格式:docx
- 大小:10.75 KB
- 文档页数:2
地球运动知识点归纳1. 向北度数增大为北纬;向南度数增大为南纬;向东度数增大为东经;向西度数增大为西经。
2. 20°W向东至160°E为东半球;20°W向西至160°E为西半球;经度度数小于20°,为东半球,经度度数大于160°,为西半球;经度度数在20°至160°之间,为相应半球。
×COSθ(θ为当地纬度)3. 纬线长度:L=L赤道赤道是最长的纬线,长度大约为4万千米,纬线长度从赤道向两极递减;纬度度数相同,纬线长度相同;纬度度数不同,纬线长度不同。
纬度相差1°,实地距离相差111千米;经度相差1°,实地距离相差111千米×COSθ(θ为当地纬度)。
4. 同纬度飞行,先向高纬飞,后向低纬飞。
(即:北半球先向北飞,南半球先向南飞)。
位于晨昏线上的两点之间,沿晨昏线的劣弧飞行最短。
位于经线圈上的两点,沿经线过极点飞行。
赤道上两点一般按赤道的劣弧飞行。
若两点相差180°,则有无数种飞行方法。
5. 地球自转和公转方向相同,都是自西向东;即:从北极上空看呈逆时针方向,从南极上空看呈顺时针方向。
×COSθ(θ为当地纬度)6. 地球自转线速度:V=V赤道地球自转线速度从赤道向两极递减;纬度度数相同,线速度相同;纬度度数不同,线速度不同。
7. 除南北两极点外,全球各点地球自转角速度都相等。
地球自转角速度:W=15°/h=1°/4分钟太阳直射点在地球表面移动速度大约为0.25°/天当自转方向与公转方向相同时,1太阳日>1恒星日;当自转方向与公转方向相反时,1太阳日<1恒星日。
8. 地球公转速度:近日点(1月初)最大,远日点(7月初)最小自近日点向远日点移动,公转速度逐渐变慢;自远日点向近日点移动,公转速度逐渐变快。
近日点(1月初)V、W最大远日点(7月初)V、W最小由近日点向远日点移动,公转速度V、W变小由远日点向近日点移动,公转速度V、W变大9. 春秋分日,太阳光线与黄赤两平面交线相平行;两至日时,太阳光线与黄赤两平面交线相垂直。
物理公式高一地理知识点地理是一门综合性的学科,与其他学科相互关联,形成了博大精深的知识体系。
在地理学习的过程中,我们不仅需要了解地理的概念和理论,还需要掌握一些基本的物理公式。
下面,我将介绍一些高一地理学习中常用的物理公式。
1. 地球的自转公式:地球自转是指地球绕着自身的轴线旋转。
地球自转周期为24小时,我们可以使用以下公式计算地球自转角度:θ = 360°/24h × t其中,θ为地球自转角度,t为时间(单位为小时)。
2. 地球的公转公式:地球公转是指地球围绕太阳运动。
地球公转周期为365.25天,我们可以使用以下公式计算地球公转角度:θ = 360°/365.25d × t其中,θ为地球公转角度,t为时间(单位为天)。
3. 纬度与经度的换算公式:纬度和经度是地理上常用的坐标表示方式。
纬度表示地球表面的纬线,经度表示地球表面的经线。
纬度和经度可以相互转换,使用以下公式:纬度 = (距赤道的角度)× 111km经度 = (距本初子午线的角度)× 111km × cos(纬度)4. 高度和大气压力的关系公式:大气压力随着高度的增加而逐渐减小,这是由于大气的密度随高度的增加而降低所致。
使用以下公式计算高度和大气压力的关系:P = P0 × e^(-h/H)其中,P为特定高度处的大气压力,P0为地面上的大气压力,h为高度,H为尺度高度。
5. 地球表面温度的计算公式:地球表面温度受到多个因素的影响,包括太阳辐射、大气层、云层等。
使用以下公式计算地球表面温度:T = Te + L/ρC其中,T为地球表面温度,Te为地球表面的平均温度,L为大气层对太阳辐射的吸收量,ρ为大气层密度,C为大气层的比热容。
6. 地球的引力公式:地球的引力是地球吸引其他物体的力,使用以下公式计算地球的引力:F =G × (m1 × m2)/r^2其中,F为地球对物体施加的引力,G为引力常量,m1和m2为相互作用的两个物体的质量,r为两个物体之间的距离。
地球自转和公转的知识点总结一、地球自转。
1. 定义。
- 地球绕着地轴自西向东旋转的运动。
地轴是地球自转的假想轴,它的北端始终指向北极星附近。
2. 方向。
- 自西向东。
从北极上空看呈逆时针方向旋转,从南极上空看呈顺时针方向旋转。
3. 周期。
- 恒星日:地球自转的真正周期,时间为23小时56分4秒。
它是以遥远的恒星为参照点,地球自转360°所用的时间。
- 太阳日:以太阳为参照点,地球自转360°59′所用的时间,时间为24小时。
这是我们日常生活中使用的一天的时间。
4. 速度。
- 角速度:除极点外,地球上各点的角速度均为15°/小时。
极点的角速度为0。
- 线速度:从赤道向两极递减,赤道处的线速度最大,约为1670千米/小时;两极点的线速度为0。
计算公式为v = ωr(v是线速度,ω是角速度,r是该点到地轴的距离)。
5. 地球自转的地理意义。
- 昼夜交替。
- 原因:地球是一个不发光、不透明的球体,在同一时间里,太阳只能照亮地球表面的一半,即昼半球和夜半球;由于地球不停地自转,昼夜也就不断地交替。
- 周期:一个太阳日,24小时。
- 晨昏线(圈):昼半球和夜半球的分界线。
顺着地球自转方向,由夜半球进入昼半球的为晨线,由昼半球进入夜半球的为昏线。
- 地方时。
- 原因:由于地球自西向东自转,在同纬度地区,相对位置偏东的地点,要比位置偏西的地点先看到日出,这样时刻就有了早迟之分。
- 计算:经度每隔15°,地方时相差1小时;经度每隔1°,地方时相差4分钟。
东边地点的时刻总是早于西边地点。
所求地方时=已知地方时±经度差×4分钟(“±”遵循东加西减原则,即所求地在已知地东边用加法,在西边用减法;经度差为同侧相减,异侧相加)。
- 沿地表水平运动物体的偏移。
- 规律:北半球向右偏,南半球向左偏,赤道上不偏转。
判断方法为:伸开手掌,掌心向上,四指指向物体运动方向,拇指指向即为物体偏转方向。
一、地方时、区时和日界线计算专题1、关于区时计算知识回顾:区时划分时区和区时的计算类型1)即已知某地的经度求该地所在时区(某地的经度+7.5°)÷15°所得的整数商即为该地所在的时区或某地经度÷15°所得的商若大于7.5,商进1,若小于7.5,商不变,商为该地所在的时区。
2)求时区差区时差的求法有两种情况。
A. 两地都在东时区或西时区,则:区时差=(大时区数-小时区数)×1小时;B. 两地中一地在东时区,一地在西时区,则:区时差=(东时区数+西时区数)×1小时(不过日界线,不超过12个时区)或区时差=[(12-东时区数)+(12-西时区数)]×1小时(过日界线,即两地在日界线两侧即过日界线的时差);3)求区时区时的计算可以分两种情况:过日界线或不经过日界线。
不过日界线:A. 所求地区时=已知地区时+区时差(所求时区在已知时区以东);B. 所求地区时=已知地区时-区时差(所求时区在已知时区以西);过日界线:A. 所求地区时=已知地区时+区时差-1天(所求时区在已知时区以东);B. 所求地区时=已知地区时-区时差+1天(所求时区在已知时区以西)。
所求区时=己知区时士时差(正负号的取选原则是:东加西减。
)注意:在区时的计算过程中,计时采用全天24小时制,区时计算结果如果大于24小时,则为第二天,该数值减去24小时,即为所求时刻;如果区时计算结果小于0,则为前一天,用24小时减去所得值的绝对值,即为所求区时。
这种计算方法是避开跨越日界线计算区时,因为日界线西侧的日期比日界线东侧的日期早一天,不然就涉及到加一天与减一天的问题。
如果有飞行时间(即路程时间),则要加上路程时间。
由此可见,利用公式计算,不必绘制时区图,但学生要理解并掌握公式的使用情况。
即根据题干的信息,确定应该用哪一个公式。
当然我们还可以用一个更为简便的公式。
这个公式不用管两地在哪一个时区。
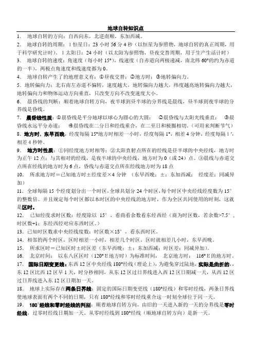
地球自转知识点1.地球自转的方向:自西向东,北逆南顺,东加西减。
2.地球自转的周期:1恒星日:23小时56分4秒(以恒星为参照物,地球自转的真正周期,用于科学研究计时)。
1太阳日:24小时(以太阳为参照物,昼夜交替周期,用于生产生活计时)3.地球自转的速度:角速度(每小时15°),线速度(自赤道向两极递减,南北纬60°的约为赤道的一半),两极点角速度和线速度都为0。
4.地球自转产生了的地理意义有:○1昼夜交替;○2地方时;○3地转偏向力。
5.地转偏向力:北右南左赤道不偏转,速度越大,地转偏向力越大,纬度越高地转偏向力越大,地转偏向力和物体运动方向垂直,只改变方向不改变速度大小。
6.晨昏线的判断:顺着地球自转方向,夜半球到昼半球的分界线是晨线,昼半球到夜半球的分界线是昏线。
7.晨昏线性质:○1晨昏线是平分地球以球心为圆心的大圆;○2晨昏线与太阳光线垂直;○3晨昏线永远平分赤道;○4晨昏线在二分日和经线重合,在二至日和极圈相切。
(可用来判断节气)8.地方时,东早西晚,经度每隔15°地方时相差一小时,经度每隔1°,相差4分钟,经度每隔1′,相差4秒钟。
9.地方时性质:①同经度地方时相等;②太阳直射点所在的经线是昼半球的中央经线,地方时为正午12点;与其相对的经线,是夜半球的中央经线,地方时为0(或24)点。
③晨线与赤道交点所在经线的地方时为6点,昏线与赤道交点所在经线地方时为18点10.所求地方时=已知地方时±经度差×4分钟(东早西晚;±:东加西减;经度差:同减异加)11.全球每隔15个经度划分出一个时区,全球共划分24个时区,每个时区中央经线经度数为15°的整数倍。
并且规定每个时区都以本时区的中央经线的地方时,作为全区共同使用的时刻,这就是区时。
12.已知经度求时区数:经度除以15°,看商看余数看东经西经(商为时区数,若余数>7.5°,时区数+1;东经西经对应东西时区。
高中地理地球自传公转计算公式总结地球公转是指地球围绕太阳运动的过程,是地球绕太阳轨道运动的一种。
地球的公转运动对于地理学和气候变化等领域有着重要意义。
下面是对地球公转计算的一些常用公式的总结。
地球公转周期:地球公转周期是指地球完成一次绕太阳运动所需要的时间,也就是一年的长度。
地球的公转周期约为365.25天,这是由地球绕太阳一周时间为365天,再加上每四年进行一次闰年调整所得。
地球公转周期公式为:T = 365.25 days地球公转速度:地球公转速度是指地球在绕太阳运动时,每单位时间所经过的距离。
地球的公转速度是不均匀的,因为地球在椭圆轨道上运动,离太阳近时速度较快,离太阳远时速度较慢。
平均地球公转速度可以通过地球绕太阳的总距离除以公转周期来计算。
V=2πR/T其中,V为地球公转速度,R为地球到太阳的平均距离,T为地球公转周期。
地球公转轨道:地球的公转轨道是一个椭圆,离太阳较近的点称为近地点,离太阳较远的点称为远地点。
地球公转轨道的离心率为0.0167,即轨道基本接近于圆形,但也不完全是圆形。
这使得地球到太阳的距离在公转周期内有所变化。
地球公转轨道的倾角:地球的公转轨道与地球自转轴之间的夹角称为地球公转轨道的倾角。
地球的公转轨道倾角为23.5度,这是地球季节变化的主要原因之一地球公转对季节的影响:地球公转的一年时间中,由于地球与太阳之间的距离和轨道倾角的变化,不同地区的太阳辐射量也会不同,进而导致季节的变化。
当地球公转到近地点时,即冬至,北半球离太阳更近,太阳辐射更强,天气更冷,这是北半球冬季的原因。
相反,当地球公转到远地点时,即夏至,北半球离太阳较远,太阳辐射较弱,天气较热,这是北半球夏季的原因。
综上所述,地球公转是地球围绕太阳运动的过程,它对于地理学和气候变化等领域有着重要意义。
地球的公转周期、公转速度、公转轨道和轨道倾角等参数可以通过上述公式进行计算和描述。
这些参数的变化导致了地球不同季节和气候的出现。
知识点总括:(一)地球自转(二)地球公转地球自转和公转的关系,可以用赤道平面和黄道平面的关系表示。
地球公转有两个重要特点:一是地轴与公转轨道面(黄道面)保持66°34ˊ的交角;二是地轴的空间指向基本不变,北极延长线指向北极星附近。
因此,地球自转形成的赤道平面和公转形成的黄道平面构成23°26ˊ的交角,称为黄赤交角。
黄赤交角的大小基本不变。
3、太阳直射点的移动地球在公转轨道的不同位置,黄道平面与赤道平面的交线、地轴与太阳光线之间的位置是变化的,由此产生了太阳直射点的移动。
太阳直射的范围由黄赤交角的大小来决定,最北到达23°26ˊN(北回归线),最南到达23°26ˊS(南回归线)。
太阳直射点在南北回归线之间往返运动称为太阳直射点的回归运动。
4、地方时、时区、区时(1)地方时经度每隔15°,时间相差1小时,所以两地的地方时之差要通过经度差来求得。
经度相差1°的两地,地方时相差4分钟,经度相差1′的两地,地方时就相差4秒钟。
地方时的计算公式是:公式中“±”的选用,依两地相对的东西方向而言,若所求某地位于已知地方时一地的东方,选用“+”号;若所求某地位于已知地方时一地的西方,选用“-”号。
如已知北京地方时,求太原地方时则选用“-”号,已知太原地方时,求沈阳地方时则选用“+”号。
(2)时区、区时相邻两个时区的区时相差l小时。
在任意两个时区之间,相差几个时区,就相差几个小时,其中较东的时区,区时早。
因此,出国旅行的人,向东每跨入一个时区,应把表往前拨一小时,向西每跨入一个时区,应把表倒拨一小时,这样才能使游客的表与当地时间一致。
东十二区与西十二区相隔24个时区,因此东西十二区的时刻相同,但东十二区比西十二区日期早一天。
区时的计算方法:①求区时差,同区相减、异区相加;②东边的时刻总比西边的时刻早。
求东边的时刻加时差,求西边的时刻减时差。
5、正午太阳高度的变化正午太阳高度角主要取决于太阳直射点,离直射点越近,正午太阳高度越大,反之越小。
(完整版)八年级地理公式大全八年级地理公式大全1. 海拔海拔是指某点地面到海平面的垂直距离。
计算海拔的公式如下:海拔 = 高程 - 海平面高度2. 经度和纬度经度和纬度是地理位置的坐标表示方式。
计算经度和纬度的公式如下:经度 = 东经度度数 + 东经度分数 / 60 + 东经度秒数 / 3600纬度 = 北纬度度数 + 北纬度分数 / 60 + 北纬度秒数 / 36003. 地球表面积地球表面积是指地球球面上的总面积。
计算地球表面积的公式如下:地球表面积= 4 * π * 地球半径^24. 地球体积地球体积是指地球的总容积。
计算地球体积的公式如下:地球体积= 4/3 * π * 地球半径^35. 地球自转速度地球自转速度是指地球自转一周需要的时间。
计算地球自转速度的公式如下:地球自转速度 = 360度 / 地球自转周期6. 地球公转速度地球公转速度是指地球绕太阳公转一周的时间。
计算地球公转速度的公式如下:地球公转速度 = 地球公转轨道周长 / 地球公转周期7. 比例尺比例尺是指地图上距离与实际距离之间的比例关系。
计算比例尺的公式如下:比例尺 = 实际距离 / 地图距离8. 风力等级风力等级是指根据风速划分的不同级别。
计算风力等级的公式如下:风力等级 = a * 风速 + b其中a和b是根据具体气象条件确定的参数。
9. 小时角小时角是指某个地点的太阳时与当地子午线时之间的差别。
计算小时角的公式如下:小时角 = (太阳时 - 当地子午线时) * 15以上是八年级地理公式的大致概括,希望能对你的学习有所帮助!。
中考地理必备公式大全
1. 地球的微转运动公式
地球的日微转速度:$v = \frac{2\pi r}{T}$
其中,$v$为地球的微转速度,$r$为地球的半径,$T$为地球的自转周期。
2. 地理纬线长度公式
地理纬线长度:$L = \frac{2\pi r \cos \phi}{360}$
其中,$L$为地理纬线的长度,$r$为地球的半径,$\phi$为纬度。
3. 海拔高度与气温的关系
气温随海拔上升而降低的公式:$T_2 = T_1 - 0.6H$
其中,$T_2$为海拔高度为$H$时的气温,$T_1$为海平面的气温。
4. 负偏差和正偏差的计算
负偏差:$D = M - X$
正偏差:$D = X - M$
其中,$D$为偏差,$M$为平均值,$X$为测量值。
5. 计算地震震级的公式
地震震级:$M = \log_{10}\left(\frac{A}{A_0}\right)$
其中,$M$为地震的震级,$A$为地震波的振幅,$A_0$为参照振幅。
6. 波长和波速的计算
波速:$v = f \lambda$
其中,$v$为波速,$f$为频率,$\lambda$为波长。
7. 计算电流强度的公式
电流强度:$I = \frac{Q}{t}$
其中,$I$为电流强度,$Q$为电量,$t$为时间。
以上是中考地理必备的公式大全,希望对你的学习有所帮助!。
地球自转角速度公式好嘞,以下是为您生成的关于“地球自转角速度公式”的文章:咱都知道,地球一直在不停地转啊转,就像个永不停歇的大陀螺。
这一转可就有了好多学问,其中就包括地球自转角速度。
先来说说啥是地球自转角速度。
简单讲,就是地球自转的速度表现。
想象一下,地球这个大家伙,每天都在自顾自地转动,而这个转动的快慢程度,咱们就能用角速度来衡量。
地球自转角速度的公式是:ω=2π/T 。
这里的ω就是角速度啦,π大家都熟悉,约等于 3.14 。
T 呢,则是地球自转一周所用的时间,也就是 24 小时,换算成秒就是 86400 秒。
那这个公式到底咋用呢?咱举个例子。
假如有个小朋友好奇地问:“地球转得有多快呀?”这时候咱就可以用这个公式算一算。
把数值代入公式,ω=2×3.14÷86400 ,算出来的结果就是大约 7.27×10^(-5) 弧度每秒。
这就表示地球每秒钟大约转过 7.27×10^(-5) 弧度。
我记得有一次,我给学生们讲这个知识点的时候,有个小调皮鬼瞪大了眼睛问我:“老师,这地球转得这么慢,为啥咱们感觉不出来呢?”我笑着跟他说:“这就好比你坐在一辆飞速行驶的高铁上,如果车开得特别平稳,没有颠簸摇晃,你不看窗外,是不是也感觉不出来车在跑啊?地球也是一样,咱们跟着地球一起转,周围的一切也都跟着转,所以就感觉不出来啦。
”这小家伙似懂非懂地点了点头。
说到这,可能有人要问了,知道这个角速度有啥用呢?其实用处还不少呢!比如说,对于天文观测来说,了解地球的自转角速度能帮助科学家更准确地计算天体的位置和运动轨迹。
对于导航系统,比如咱们手机里的导航,也得考虑地球自转的影响,才能给咱们更精准的导航服务。
再往深了说,研究地球自转角速度的变化,还能帮助我们了解地球内部的结构和运动情况。
就好像通过一个人的脚步声,能推测出他的体重和身体状况一样。
总之,地球自转角速度虽然看起来是个小小的公式,但里面蕴含的学问可大着呢!它就像一把小钥匙,能帮我们打开了解地球这个神奇大家伙的一扇大门。
不同纬度线速度公式咱们先来说说啥是纬度线速度。
简单来讲,纬度线速度就是在不同纬度上,地球自转的速度是不一样的。
想象一下,你站在赤道上,地球就像个大转盘,转得飞快,你也跟着风风火火地转。
可要是你跑到北极点或者南极点,嘿,地球在转,你却感觉自己好像站着没咋动!这就是因为纬度不同,线速度也就不同啦。
那不同纬度线速度的公式是啥呢?就是V = 2πRcosθ / T 。
这里的 V 就是线速度,π 大家都熟悉,约等于3.14 。
R 呢,是地球的平均半径,大概是 6371 千米。
T 是地球自转的周期,差不多 24 小时,也就是86400 秒。
θ 就是纬度啦。
比如说,咱们在北纬 30 度的地方。
先把北纬 30 度的余弦值算出来,大概是 0.866 。
然后把 R 和 T 还有这个余弦值带进公式里,就能算出北纬 30 度的线速度啦。
我记得有一次给学生们讲这个知识点的时候,有个调皮的小家伙瞪着大眼睛问我:“老师,这线速度有啥用啊?”我笑着跟他说:“用处可大啦!比如飞机飞行,如果不考虑线速度的影响,可能就会偏离航线哦。
”那孩子似懂非懂地点点头。
咱们再深入想想,这不同纬度线速度的差异,还影响着气候呢。
赤道地区线速度快,大气环流活跃,气候就比较炎热潮湿。
而高纬度地区线速度慢,气候就相对寒冷干燥。
而且啊,对于天文观测也很重要。
不同纬度观测到的天体位置和运动轨迹也会因为线速度的不同而有所差别。
在日常生活中,虽然咱们可能感觉不到这线速度的直接影响,但它其实默默在背后发挥着作用。
就像咱们平时用的导航系统,背后可都有对不同纬度线速度的精确计算呢。
总之,不同纬度线速度这个公式虽然看起来有点复杂,但只要咱们认真琢磨,就能发现它在好多领域都有着不可或缺的作用。
所以啊,同学们可得好好掌握,说不定哪天就能派上大用场!。
自转线速度怎么判断大小
自转线速度怎么判断大小
地球自转线速度的结论为:赤道处的线速度最快,且向两极减小,极点为零。
下面是小编为大家整理的自转线速度怎么判断大小,仅供参考,欢迎阅读。
自转线速度怎么判断大小
一般情况下,纬度越低,线速度越大。
自转线速度的大小与地理纬度的高低有关系。
一个是北半球一个在南半球,判断的时候比较它们纬度的高低,纬度越高自转线速度越小,纬度越低自转线速度越大。
自转线速度大小跟南北半球没有关系。
地球自转线速度
地球自转线速度的结论为:赤道处的线速度最快,且向两极减小,极点为零。
这一结论是在没有考虑地形起伏的条件下得出的,由于地形起伏的'实际存在,则计算地球上某点线速度大小的公式为:V=COSθ*(R+h)*2π/T。
v是线速度,T是自转周期,R是赤道半径,h是海拔高度,θ为地理纬度。
此式说明线速度的大小随海拔高度增加而增加,随地理纬度增加而减小(θ的余弦为减函数)。
地球自转线速计算公式是什么
地球自转线速度的结论为:赤道处的线速度最快,且向两极减小,极点
为零。
这一结论是在没有考虑地形起伏的条件下得出的,由于地形起伏的实
际存在,则计算地球上某点线速度大小的公式为:V=COSθ*(R+h)*2π/T。
1 地球自转线速度怎幺算公式为:V=COSθ*(R+h)*2π/T
v 是线速度,T 是自转周期,R 是赤道半径,h 是海拔高度,θ为地理纬度。
此式说明线速度的大小随海拔高度增加而增加,随地理纬度增加而减小( θ的
余弦为减函数)
自转速度
地球的自转是绕轴自转在北极上空观察呈逆时针方向,南极上空观察则呈
顺时针方向,习惯上称为自西向东旋转。
自转周期为一日。
自转角速度为每
小时15 度,线速度则因纬度和海拔不同而异,但是这种影响比较微小,因为
地面上的高山相对于地球半径实在微不足道,这点高度完全被自转周期的
86400 秒所“稀释”了,例如肯尼亚山所在地赤道海平面线速度为:
v=6378140×cos0.09º×2×3.14159/(24×60×60)=463.8m/s,海拔高度增加了5199 米,线速度只增加了0.4m/s。
自转线速度大有什幺用?
在地球上抛出的物体,当它的速度足够大时,物体就永远不会落到地面上,
它将围绕地球旋转,成为一颗人造地球卫星,简称人造卫星。
(1)人造卫星按运行轨道可分为低轨道卫星、中轨道卫星、高轨道卫星,以
及地球同步轨道卫星、极地轨道卫星等。