北理工考研机械原理大纲及模拟题
- 格式:doc
- 大小:446.50 KB
- 文档页数:26
P8 考研试题[1.1] 简答题(5)(吉林工业大学1999年)图示一拐形零件,当A 点受一垂直向下的力F 时,试分析其与板联接处B 截面的应力种类,并判断B 截面有可能产生的失效形式。
(3.5分)图1(6)(中南大学2001年)在图示零件的极限应力线图中,零件的工作应力位于M 点,在零件的加载过程中,可能发生哪种失效?若应力循环特性r 等于常数,应按什么方式进行强度计算?(10分)(7)(北京理工大学1997年)判断下列工况零件的主要失效形式。
(4分)A. 开式传动的齿轮B. 润滑不良的高速滑动轴承C. 低速重载的滚动轴承D. 初拉力F 。
过大的传动Ⅴ带(13)(国防科学技术大学1998年)试比较以下三种情况,哪一种的润滑条件最好,并简述其理由。
( 注:题中有F l >F 2>F 3 ,v l <v 2<v 3 )(5分)图2(15)(华中理工大学1995年)何谓产品的可靠度R t ?若有一批零件的件数为N ,在预定的时间t 内,有N t 个零件随机失效,剩下N t ’个零件仍能继续工作,则此种零件的可靠度R t =?(6分)图3σσm(20)(模拟)机械零件设计计算准则与失效形式有什么关系?有哪些常用的计算准则?它们是针对什么失效形式建立的?(22)(模拟)什么是静载荷、变载荷,静应力和变应力?试举出两个机械零、部件在工作时受静载荷作用而产生变应力的例子。
(23)(模拟)作用在机械零件上的变应力有哪几种类型?如何区分它们?(25)(模拟)怎样区分表面挤压应力和表面接触应力?试说明两圆柱体接触应力计算公式2111ρρπσ±⋅=L F Z n E H 中各符号的意义。
(27)(模拟)试根据材料的疲劳曲线(σ-N 曲线),说明什么叫循环基数N 0、条件疲劳极限σrN 和疲劳极限σr ,并根据疲劳曲线方程导出σrN 的计算式。
(28)(模拟)试述金属材料的疲劳断裂过程。
*(29)(摸拟)影响机械零件疲劳强度的主要因素有哪些?原因是什么?为什么影响因素中的K σ、εσ、β只对变应力的应力幅部分有影响?*(30)(模拟)零件设计中常见的有哪些应力集中源?若零件危险剖面上有几个应力集中源,在疲劳强度计算中应如何考虑K σ(K τ)对零件疲劳强度的影响?试比较形状、尺寸一致,工作条件相同,分别用铸铁、低碳钢、高强度钢制造的三个零件,哪一个的K σ(K τ)数值最大?哪一个的K σ(K τ)数值最小?在设计零件选用材料时如何考虑这些问题?(31)(模拟)如何绘制考虑K σ、εσ、和β影响的极限应力图?它有何用途?(34)(模拟)何谓摩擦?常见的摩擦(润滑)状态有哪几种?各有何特点?试画出各种摩擦(润滑)状态的几何形貌图。
北京理工大学精密机械设计考研真题A卷2009年攻读硕士学位研究生入学考试试题科目代码:818科目名称:精密机械设计一、填空题:(每空格2分,共50分)1.当计算的凸轮机构滚子半径太小,为保证强度和满足结构需要,可增大(1)。
2.减小基圆半径,凸轮机构的压力角(2),传力性能(3)。
3.平面铰链四杆机构曲柄存在的条件是(4)及(5)。
4.齿轮渐开线的基圆半径越大,渐开线越(6),因此渐开线的形状取决于(7)。
5.按结构特点,利用运动件自重和外力构成(8)的导轨称为开式导轨,依靠结构本身构成(9)的导轨称为闭式导轨。
6.轴的强度计算方法有(10)、(11)和(12)三种。
7.带传动工作时由于存在弹性滑动,主、从动轮的(13)。
8.带传动的有效拉力为(14)之差,可视为带和带轮接触面上(15)的等效力。
9.滚动轴承进行寿命计算是为了保证轴承运转106转不发生点蚀,可靠度应保证为(16);为了防止轴承发生塑性形变,应对轴承进行(17)。
10.按摩擦性质轴承分为(18)和(19)两大类。
11.在铰链四杆机构中,当机架杆最短时,可得(20)机构,当连杆最短时,可得(21)机构。
12.设计螺旋圆柱形拉、压弹簧时,若减小弹簧指数C(设弹簧直径d 不变),则弹簧的刚度变(22),若减小弹簧的有效圈数n,则弹簧的刚度变(23)。
13.标准渐开线直齿圆柱齿轮不产生根切的最少齿数为(24)齿,标准渐开线斜齿圆柱齿轮不产生根切的最少齿数为(25)齿。
第1页共4页试题答案必须书写在答题纸上,在试题和草稿纸上答题无效2009年攻读硕士学位研究生入学考试试题科目代码:818科目名称:精密机械设计二、分析题(总计50分)1.计算图1a、b所示机构的自由度(若有复合铰链、局部自由度或虚约束请明确指出),在图1b所示机构中,杆FE和杆GH均与杆CD平行且相等。
(10分)a b图12.分析螺旋传动中径向间隙产生的原因,并提出见效或消除螺旋传动中径向间隙的两种措施。
机械原理一、填空题:1.机构具有确定运动的条件是机构的自由度数等于。
2.同一构件上各点的速度多边形必于对应点位置组成的多边形。
3.在转子平衡问题中,偏心质量产生的惯性力可以用相对地表示。
4.机械系统的等效力学模型是具有,其上作用有的等效构件。
5.无急回运动的曲柄摇杆机构,极位夹角等于,行程速比系数等于。
6.平面连杆机构中,同一位置的传动角与压力角之和等于。
7.一个曲柄摇杆机构,极位夹角等于36o,则行程速比系数等于。
8.为减小凸轮机构的压力角,应该凸轮的基圆半径。
9.凸轮推杆按等加速等减速规律运动时,在运动阶段的前半程作运动,后半程作运动。
10.增大模数,齿轮传动的重合度;增多齿数,齿轮传动的重合度。
11.平行轴齿轮传动中,外啮合的两齿轮转向相,内啮合的两齿轮转向相。
12.轮系运转时,如果各齿轮轴线的位置相对于机架都不改变,这种轮系是轮系。
13.三个彼此作平面运动的构件共有个速度瞬心,且位于。
14.铰链四杆机构中传动角为,传动效率最大。
15.连杆是不直接和相联的构件;平面连杆机构中的运动副均为。
16.偏心轮机构是通过由铰链四杆机构演化而来的。
17.机械发生自锁时,其机械效率。
18.刚性转子的动平衡的条件是。
19.曲柄摇杆机构中的最小传动角出现在与两次共线的位置时。
20.具有急回特性的曲杆摇杆机构行程速比系数k 1。
21.四杆机构的压力角和传动角互为,压力角越大,其传力性能越。
22.一个齿数为Z,分度圆螺旋角为的斜齿圆柱齿轮,其当量齿数为。
23.设计蜗杆传动时蜗杆的分度圆直径必须取值,且与其相匹配。
24.差动轮系是机构自由度等于的周转轮系。
25.平面低副具有个约束,个自由度。
26.两构件组成移动副,则它们的瞬心位置在。
27.机械的效率公式为,当机械发生自锁时其效率为。
28.标准直齿轮经过正变位后模数,齿厚。
29.曲柄摇杆机构出现死点,是以作主动件,此时机构的角等于零。
30.为减小凸轮机构的压力角,可采取的措施有和。
本资料由理硕教育整理,理硕教育是全国唯一专注于北理工考研辅导的学校,相对于其它机构理硕教育有得天独厚的优势。
丰富的理工内部资料资源与人力资源确保每个学员都受益匪浅,确保理硕教育的学员初试通过率89%以上,复试通过率接近100%,理硕教育现开设初试专业课VIP 一对一,假期集训营,复试VIP 一对一辅导,满足学员不同的需求。
因为专一所以专业,理硕教育助您圆北理之梦。
详情请查阅理硕教育官网模拟试题(一)一、(25分)图示平面机构,半径为 r 的圆盘C 以匀角速度ω沿水平地面向右纯滚动;杆AB 的长度 r l 32=,A 端与圆盘边缘铰接,B 端与可沿倾斜滑道滑动的滑块B 铰接;试求图示位置(此时AB 杆水平)滑块B 的速度和加速度。
二、(25分)图示平面机构,杆A O 1绕1O 轴作定轴转动,带动半径为R 的圆轮绕2O 轴转动,图示瞬时,杆A O 1的角速度和角加速度分别为1ω,1α,转向为逆时针。
试求该瞬时圆轮的角速度和角加速度。
三、(20分)几何尺寸如图所示的平面系统处于铅垂面内,自重不计的两杆在接触处C 的静滑动摩擦因数25.0=s f ,轴O 、B 处光滑。
今在杆OA 的A 端作用一个铅垂向上的主动力F,为使系统在图示位置保持平衡状态,需在杆BC 上作用一顺时针、其矩为M 的主动力偶。
试求该M 能取的值。
四、(20分)图示支架结构,AB=AC=BC=2l ,D ,E 分别为AB ,AC 的中点,杆DE 上作用有三角形分布载荷,B 点作用有铅垂集中力,ql P 125= ,试求DE 杆在D ,E 两处的约束力。
五、(25分)如图所示结构,圆盘O 半径为r ,质量m ,以角速度ω 转动,均质杆AB,BD 的质量均为m ,长均为2r ,滑块B ,D 质量均为m ,分别在水平和铅垂滑道内运动,A,B,D 处为铰接,某瞬时杆AB 水平,杆BD 与铅垂方向夹角为30° ,求此瞬时系统的动能,动量,以及系统对O 点的动量矩。
北京理工大学机械考研科目
北京理工大学机械考研科目经历了多年的沉淀和发展,机械考研已经成为一个极具吸引力的课程。
下面,我们将详细介绍北京理工大学机械考研科目的详细内容。
首先,机械考研科目包括机械制造与自动化、运动控制理论与技术、机械结构设计、计算机辅助设计与制造等课程。
这些课程主要围绕机械工程基础知识、机械系统设计与制造、机械系统控制理论与技术、计算机辅助设计与制造等方面进行研究,旨在培养学生掌握现代机械系统设计、制造、控制理论与技术的基本理论与实际技能。
其次,机械考研科目还包括机械制造过程设计、机械制造技术、机械制造工艺与机械制造设备等课程,旨在培养学生掌握现代机械制造过程设计、机械制造技术、机械制造工艺及其相关设备的基本理论与实际技能。
此外,机械考研科目还包括机械系统组装与维护、机械制造质量控制、机械制造经济学等课程,旨在培养学生掌握机械系统的组装、维护、质量控制及其经济学的基本理论与实际技能。
最后,机械考研科目还包括一些实践性的课程,如机械系统的控制实验、机械系统的设计综合实验、机械制造技术实验
等,旨在培养学生掌握机械系统控制、机械系统设计综合、机械制造技术实践等基本理论与实际技能。
综上所述,北京理工大学机械考研科目包括以上课程,旨在培养学生掌握现代机械系统设计、制造、控制理论与技术、机械制造工艺及其相关设备、机械系统组装与维护、机械制造质量控制、机械制造经济学等基本理论与实际技能的能力。
面对未来,机械考研科目将不断发展,以满足社会对机械专才的日益增长的需求。
北京理工大学2014年攻读硕士学位研究生入学考试试题(模拟2)一.填空1.计算平面机构自由度时应注意的特殊情况:________,________,________。
2.构件所具有的独立运动参数或者确定构件位置的独立参数称为___________,独立运动受到的限制称为:______。
3.根据两连架杆运动形式的不同,可将铰链四杆机构分成三种形式:______________,_______________,_____________。
4.平面机构的高副低代方法为:_____________________。
5.铰链四杆机构存在曲柄的条件:________________,_____________。
6.铰链四杆机构中最长杆和最短杆之和大于其余两杆之和时,不管哪个构件作为机架,都不可能存在曲柄,只能构成___________。
7.在凸轮机构中,选择从动件时,应从三方面考虑:_______________,______________,_______________。
8.渐开线齿廓啮合时,齿廓在k点所受正压力与速度方向之间的夹角称为:___________。
9.直齿圆柱渐开线齿轮正确啮合条件:___________,___________。
10.齿轮连续传动条件是:___________。
11.如果滚子半径太小以至于不能满足结构或强度条件,可___________。
12.两齿线的接触点沿法线方向相对速度为0,即两齿形在接触点的速度v1和v2在___________。
13.齿轮齿条机构正确啮合条件是___________。
14.蜗轮蜗杆的正确啮合条件___________,___________。
15.压簧的设计比较复杂,要注意压簧___________、_________,_________等问题。
16.螺旋弹簧分为_______,________,和___________。
17.为避免打滑和增大传递力矩的能力,在带传动的基础上出现了___________,这是精密带传动的一个重要发展。
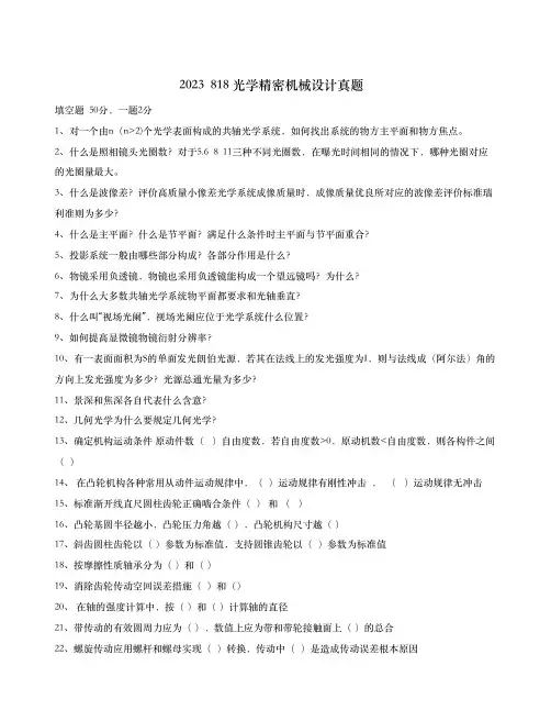
2023 818 光学精密机械设计真题填空题 50分,⼀题2分1、对⼀个由n(n>2)个光学表⾯构成的共轴光学系统,如何找出系统的物⽅主平⾯和物⽅焦点。
2、什么是照相镜头光圈数?对于5.6 8 11三种不同光圈数,在曝光时间相同的情况下,哪种光圈对应的光圈量最⼤。
3、什么是波像差?评价⾼质量⼩像差光学系统成像质量时,成像质量优良所对应的波像差评价标准瑞利准则为多少?4、什么是主平⾯?什么是节平⾯?满⾜什么条件时主平⾯与节平⾯重合?5、投影系统⼀般由哪些部分构成?各部分作⽤是什么?6、物镜采⽤负透镜,物镜也采⽤负透镜能构成⼀个望远镜吗?为什么?7、为什么⼤多数共轴光学系统物平⾯都要求和光轴垂直?8、什么叫“视场光阑”,视场光阑应位于光学系统什么位置?9、如何提⾼显微镜物镜衍射分辨率?10、有⼀表⾯⾯积为S的单⾯发光朗伯光源,若其在法线上的发光强度为I,则与法线成(阿尔法)⾓的⽅向上发光强度为多少?光源总通光量为多少?11、景深和焦深各⾃代表什么含意?12、⼏何光学为什么要规定⼏何光学?13、确定机构运动条件 原动件数( )⾃由度数,若⾃由度数>0,原动机数<⾃由度数,则各构件之间( )14、 在凸轮机构各种常⽤从动件运动规律中,( )运动规律有刚性冲击 , ( )运动规律⽆冲击15、标准渐开线直尺圆柱齿轮正确啮合条件( ) 和 ( )16、凸轮基圆半径越⼩,凸轮压⼒⾓越( ),凸轮机构尺⼨越( )17、斜齿圆柱齿轮以( )参数为标准值,⽀持圆锥齿轮以( )参数为标准值18、按摩擦性质轴承分为( )和( )19、消除齿轮传动空回误差措施( )和()20、 在轴的强度计算中,按( )和( )计算轴的直径21、带传动的有效圆周⼒应为( ),数值上应为带和带轮接触⾯上( )的总合22、螺旋传动应⽤螺杆和螺母实现( )转换,传动中( )是造成传动误差根本原因23、齿轮和轴的联接⽅式( )和( )24、利⽤运动件⾃重和外⼒构成⼒封闭的导轨叫( )导轨,利⽤结构本⾝构成⾃封闭的导轨叫 ( )导轨25、曲柄摇杆机构的 ( )不等于0度,则急回特性系数就( ),机构就具有急回特性叙述题1、根据螺旋传动部分在仪器中的作⽤,分为哪⼏类?各部分有什么特点? 52、圆柱形拉(压)弹簧强度计算⽬的及为什么引⼊曲度系数K 53、齿轮空回误差产⽣原因及消除空回误差措施 64、对于⼼轴,转轴及传动轴进⾏最⼩轴径估算时有何不同的考虑点 65、滚动轴承主要失效形式,简述其怎样产⽣ 66、压圈法固紧圆形光学零件的特点 67、螺旋副四种运动形式,各⾃特点及适⽤情况 6计算题 ⼀题15,⼀共60分1、计算(a) (b)机构⾃由度,复合铰链、虚约束、局部⾃由度需特殊说明,并说明机构是否有确定运动2、在四杆机构中,LAB=20mm,LBC=60mm,LCD=85mm,LAD=50mm,LAD为机架(1) 机构中有⽆曲柄(2) 极位夹⾓,⾏程速⽐系数K(3)最⼩传动⾓3、平底直动从动件盘形凸轮机构,凸轮轮廓是圆,逆时针以等⾓速度(欧⽶茄)转动,圆半径R=30mm,AO=20mm。
机械原理考试大纲
在机械原理考试大纲中,以下是一些常见的考点:
1. 机械原理基础知识
- 牛顿定律
- 动力学和静力学基本概念
- 动力学方程和静力学平衡条件
2. 力的分解和合成
- 力的合力和分力
- 力的三角形法则和平行四边形法则
- 力的正交分解
3. 简化模型
- 离散质点系
- 刚体
- 平面力系
4. 动力学和静力学分析
- 直线运动和平面运动
- 动态平衡和静态平衡
- 惯性力和约束反力
5. 杠杆原理
- 杠杆的平衡条件和运动条件
- 杠杆的机械优势和功率传递
6. 摩擦力分析
- 摩擦力的计算和应用
- 静摩擦和动摩擦的特性
7. 齿轮传动
- 齿轮的基本概念和分类
- 齿轮传动的速比和转矩传递
8. 曲柄机构
- 曲柄机构的运动分析
- 曲柄机构的速度和加速度分析
9. 运动学分析
- 速度和加速度的计算
- 运动学图示法和几何法
10. 动力学分析
- 动力学方程的建立和求解
- 弹簧与阻尼的影响
以上是一些常见的机械原理考点,考生可以根据大纲进行有针对性的复习和准备。
本资料由理硕教育整理,理硕教育是全国唯一专注于北理工考研辅导的学校,相对于其它机构理硕教育有得天独厚的优势。
丰富的理工内部资料资源与人力资源确保每个学员都受益匪浅,确保理硕教育的学员初试通过率89%以上,复试通过率接近100%,理硕教育现开设初试专业课VIP一对一,初试专业课网络小班,假期集训营,复试VIP一对一辅导,复试网络小班,考前专业课网络小班,满足学员不同的需求。
因为专一所以专业,理硕教育助您圆北理之梦。
详情请查阅理硕教育官网844:机械制造工程基础1.考试内容生产过程与工艺过程的基本原理和概念;切削与磨削加工过程的基本现象、规律和方法;机械加工质量的概念和保证方法;工艺过程设计和机械加工中表面的位置精度的保证;机械加工的生产率与经济性问题;装配工艺的基本概念及工艺方法;现代加工方法基本概念。
2.考试要求①了解:了解生产过程、制造过程、加工工艺过程的各种基本概念、加工过程的各种误差因素、基准与工艺尺寸链的概念和保证位置精度的方法、表面质量的基本概念、机械加工生产率与经济性的基本概念、工艺规程设计的基本原理和设计原则、现代加工工艺的形式和基本方法。
②理解:理解产品质量和机械加工精度的概念和保证方法、质量与加工因素的关系、误差统计与分析方法、机械加工中的振动与产生的原因、影响表面质量的因素和降低表面粗糙度值的工艺方法、生产类型与经济性的关系。
③掌握:掌握工艺规程设计及各种加工表面的加工方法、加工误差因素的分析方法、加工受力变形计算、工艺尺寸链设计、工序时间的组成和降低方法、定位误差计算。
3.题型及分值第一部分客观题(50分)单项选择题,四选一,共10题,每小题2分,本大题共20分。
名词解释题,共6题,用简洁文字解释所给出的专业名词或缩写词含义,每小题5分,本大题共30分。
第二部分简述题(50分)简述题,共5题,用简洁文字回答题目给出的问题,每小题10分,本大题共50分。
第三部分分析计算题(50分)分析计算题,共2题。
第二章机构自由度计算与机构结构分析一、判断题(对错)1.机构的级别就是机构中含有的杆组总数。
2.基本杆组和静定杆组的含义是相同的,它们的自由度都是零。
3.基本杆组的自由度一定是零。
4.虚约束对机构不起真正的约束作用,所以设计时应不免出现虚约束。
5.机构具有确定运动的条件是自由度等于lo6.m个构件汇交在一起,一定形成(m-1)个运动副。
7.点接触的运动副,是局副;线接触的运动副,是低副。
8.原动件的改变,可能导致机构的级别发生改变。
9.用一个含有两个低副的构件代替一个高副,机构的自由度一定不改变。
10.构件和零件一样,是运动的单元体。
二、选择题1.机构的级别是由()确定的。
A.原动件B.从动件C.机架D.杆组2.机构中只有一个()。
A.原动件B.从动件C.机架D.杆组3.某平面机构共有5个低副,1个高副,机构的自由度为1,则该机构具有()个活动构件。
A. 3B. 4C. 5D. 64.一个平面低副,引入()个约束。
A. 1B. 2C. 3D. 45.杆组中,有四个构件,一定含有()低副。
A. 2B. 4C. 6D.8第三章平面机构的运动分析一、选择题1.速度瞬心的绝对速度()为零。
A.一定B.不一定C.一定不2.由n个构件组成的平面机构,瞬心的总数为()。
A.nB.n(n-l)/2C.n-1D.l3.影像法可用于对机构中的()进行运动分析。
A.一个构件B.整个机构C.相邻两个构件4.当()为零时,哥氏加速度一定为零。
A.相对移动速度B.牵连角速度C.曲柄D.滑块5.两个相啮合的齿轮,两个()的切点就是两个齿轮的瞬心。
A.分度圆B.节圆C.齿根圆D.基圆第四章力分析、效率和自锁一、判断题1.自锁机构就是无论驱动力怎样增加永远也不能运动的机构。
2.机构串联形成的系统,其效率小于其中任意机构的效率。
3.机构并联形成的系统,其效率小于其中机构的最高效率。
4.槽面摩擦大于平面摩擦,是由于槽面摩擦的摩擦系数大。
第一章机构结构分析(6 学时)机构基本概念自由度计算自由度计算注意问题杆组分析高副低代第二章机构运动分析(4 学时)机构瞬心机构运动分析的矢量描述第三章平面连杆机构及设计( 6 学时)•连杆机构基本特性连杆机构设计按急回性设计按机构导引设计•按函数关系设计•按轨迹设计•连杆曲线第四章凸轮机构及设计( 6 学时)•凸轮机构构成•相对运动位置关系•凸轮廓线设计•压力角与基圆半径•运动失真第五章齿轮机构及设计(10 学时)…•基本啮合传动定律•渐开线形成及特性•齿轮基本尺寸与参数•啮合传动原理与啮合传动计算•齿轮范成加工的根切现象•变位齿轮•传动类型•其它齿轮的啮合传动特点第六章轮系( 4 学时)•定轴轮系传动比计算•周转轮系传动比计算•复合轮系传动比计算第七章机械运转及速度波动的调节( 4 学时)•机械系统运转•周期性速度波动调节•飞轮转动惯量计算第八章机械平衡( 2 学时)•刚性转子静平衡•刚性转子动平衡第九章其它常用机构简介( 2 学时)*•间歇运动机构•万向传动机构•差动螺旋机构•广义机构简介第十章机器人机构简介( 2 学时)•空间机构概述•开链机构•闭链机构•常用机器人机构第十一章机构运动方案及创意设计( 2 学时)•机构组合设计•机械运动循环图•机械运动方案选择与评估•机构创新设计概述机动(2 学时)实验教学(6 学时):可选作实验内容为:•机构运动简图测绘与分析( 2 学时)•齿轮范成加工原理( 2 学时)&•刚性转子的动平衡( 2 学时)•机构创意设计及组装( 2 学时)•机械运动参数测试实验( 2 学时)课外开放性实验(选做):•机械系统测绘与分析•机构创意设计与组装•机电系统创意设计与组装机械原理考试大纲1 .考试内容①平面机构的结构分析:平面机构的自由度计算;机构具有确定运动的条件;机构的高副低代、结构分析和组成原理。
②平面连杆机构的设计与分析:平面连杆机构的类型;平面连杆机构的基本性质和基本知识;平面连杆机构的设计;平面连杆机构的运动分析。
2022年北京理工大学机械与车辆学院机械工程专业考研备考成功经验必看分享一、考研心得总的来说,考研只有两个字,坚持,请你们一定要坚持!你们自己想啊,本来考研能坚持下来的人就不多,坚持下来的人肯定是少之又少,你们这一年坚持下来了,你们就已经胜利了一半了。
在我们选好院校和专业以后就是搜集信息,俗话说“得信息者得天下”,放在考研上真的是非常贴切。
像信息搜集这一块可以在学校的官网查看,考研文库里关于这个专业的相关备考信息很多,像真题、考研经验、报考分析等等,值得借鉴。
二、专业信息所属院校:北京理工大学招生类别:全日制研究生所属学院:机械与车辆学院所属代码、名称:080200机械工程研究方向:01 车辆理论与无人车技术02 智能网联汽车与电驱动03 智能制造工程05 机电系统与传感器06 光机电微纳制造科学与工程招生人数:47初试科目:①101思想政治理论②201英语一或203日语或244德语③301数学一④848理论力学或844机械制造工程基础或843控制工程基础复试要求及相关说明:笔试科目:方向01、02:机械基础(含机械原理和机械设计)、车辆基础(含车辆构造、原理与设计)任选一门;方向03、05:制造工程基础(含机械制造装备技术、数控技术、测试技术、CAD/CAM);方向06:机械设计基础综合(含机械原理、机械设计、几何精度设计、机械制图)。
面试内容:外语口语听力测试;个人学习、研究简况、个人素质能力和基础知识考查。
备注:按大类招生和二级学科相近原则,01和02统一划复试分数线;03、05和06统一划复试分数线。
近年复试分数线:2020年:01、02方向:345 03、05、06方向:317初试参考书目:848 理论力学:1.《理论力学教程》,电子工业出版社,水小平、白若阳、刘海燕,2013年9月2.《理论力学学习指导与题解》,电子工业出版社,白若阳、水小平、刘海燕,2014年3月844机械制造工程基础:《机械制造工艺学》机械工业出版社王选逵2007.01843控制工程基础:《机械控制工程基础》北京理工大学出版社张之敬主编2011年1月第1版三、初试备考经验英语一英语好多人看恋恋有词,我就不喜欢朱伟讲的,他的视频太浪费时间了,而且单词书主要就是为了把单词给记住,如果花大量时间通过视频来学习,有点被动学习的滋味儿,反正我是买了一本单词书,自己没看视频,自己给自己布置背单词的任务。
北京理工大学机械工程专业课复习规划对专业课的复习时间并没有具体指标,但是不管你的根底好坏,每个学科必都需要一段时间才能掌握透彻,但在短时间内,经过高强度复习和科学指导,也可以取得理想的成绩,建议大家的专业课复习能保存有3个月以上的复习时间。
不同的学校,考试难度和风格不一样,所以考试资料难以统一,但有一些根本教材,可以由浅入深地引导同学们了解和掌握机械专业的根底知识。
由于目前国内研究生考试的难度水平大致还是处于中初级水平,因此根本上还是可以列出一个有效的资料清单:1.报考学校的指定书目(必备)北理843指定的教材是张之敬的《机械控制工程根底》,这本书总共168页,如果学过控制工程相关教材,可以直接看此书,如果没有学过,最好先看下清华大学董景新的《控制工程根底》。
2.历年的考试题目考研的专业课考题大体有两种类型:一种是认知性质的考题,另一种是理解与应用型的,以后一种居多。
因此,同学们在复习时,首先要把概念和理论弄懂,然后要把它们串起来,多角度、多层次地进行理解。
对于真题,不能只满足于看上去会做,而要从整体分析其中的出题规律和范围,最好能够全最近五年的实考题。
复习方法主要是指复习的大致思路:首先,指定的教材是主要复习教材,首先应该把书较详细的看一遍,熟悉内容。
然后结合考试题目的深度,分章节仔细研读,把每个知识点弄清楚,并强行理解和记忆。
第三步,就是通读相关内容不同版本的教材,不同版本的教科书的着重点各不相同。
对于报考本专业的考生来说,已有本科阶段专业根底和知识储藏,相比照拟容易进入状态,但是这类考生容易产生轻敌心态,也需要重新对该学科有一个清楚的认识,做到知己知彼。
跨专业考研或者对所考科目较为陌生的同学,应迅速建立起对这一学科的认知构架,很多初学者会把注意力放在细枝末节上,这是不得要领的。
看教材不限次数,但关键的是复习效率,复习要张弛有度,考生应该做到平均一周有一天的放松时间。
根据我们的经验,机械专业课的复习以四轮复习为最正确:第一轮复习:7月—8月一轮复习的重点是熟悉专业课的根本理论知识,多看看教材和历年试题,看过书之后对试题中的知识点才会有了然于心的感觉,遇到难以理解的知识可以北理本科教学的课件或者看一些机械专业课解析的视频。
2019年北京理工大学考研专业课初试大纲818 精密机械设计1、考试要求(1)注意准确掌握三基(基本概念,基本原理,基本方法)。
(2)注意各类知识的综合和灵活应用。
2、考试内容(1). 平面机构的运动关系分析:运动副(高副、低副)自由度、平面机构自由度的计算;运动链成为机构的条件分析;平面机构的组成原理及分析。
(2).平面连杆机构:平面四杆机构的基本类型的分析及其基本特性;曲柄存在的条件、行程速度变化系数、压力角、传动角和死点的概念。
(3).凸轮机构:从动件的常用运动规律及多项运动规律公式的掌握、运用;凸轮压力角和基圆半径的关系分析。
(4).齿轮:掌握齿轮啮合基本定律和渐开线的特点;直齿圆柱齿轮各部位的基本尺寸的计算;一对渐开线齿轮的正确啮合的条件(模数、齿数);中心距的可分性、重叠系数、根切现象和最少齿数的概念。
掌握齿条与齿轮啮合、渐开线平行轴圆柱齿轮传动、蜗轮蜗杆传动的特点及啮合条件。
误差分析(运动误差、空回误差)、减小空回的结构和措施,轴与齿轮的连接方式;齿轮传动链的传动比计算与分析。
(5).弹簧:弹簧的分类、螺旋弹簧强度基本计算公式的分析与应用。
(6).摩擦传动:摩擦传动的基本条件、平行圆柱体相互接触的强度计算、定传动比摩擦传动设计概念。
(7).带传动:传动部分的几何关系、传动过程中力的分析。
(8).螺旋传动:基础知识、强度、刚度、稳定性、摩擦力矩、效率计算及分析;误差分析及减小误差的措施。
(9).联轴器及离合器:联轴器及离合器的工作原理、类型。
(10).轴承:常用轴承的种类及特点、圆柱滑动轴承的轴颈强度、摩擦力矩计算分析。
标准滚动轴承的选择标准、标准滚动轴承组合结构设计基本知识。
(11).直线运动导轨:常用直线移动导轨的典型结构、特点分析;作用力与相关参数关系;导轨误差分析。
3、题型及分值精都考研网(专业课精编资料、一对一辅导、视频网课)。
第一章机构结构分析 (6 学时 )机构基本概念自由度计算自由度计算注意问题杆组分析高副低代第二章机构运动分析 (4 学时 )机构瞬心机构运动分析的矢量描述第三章平面连杆机构及设计( 6 学时)•连杆机构基本特性连杆机构设计按急回性设计按机构导引设计•按函数关系设计•按轨迹设计•连杆曲线第四章凸轮机构及设计( 6 学时)•凸轮机构构成•相对运动位置关系•凸轮廓线设计•压力角与基圆半径•运动失真第五章齿轮机构及设计( 10 学时)•基本啮合传动定律•渐开线形成及特性•齿轮基本尺寸与参数【•啮合传动原理与啮合传动计算•齿轮范成加工的根切现象•变位齿轮•传动类型•其它齿轮的啮合传动特点第六章轮系( 4 学时)•定轴轮系传动比计算•周转轮系传动比计算•复合轮系传动比计算第七章机械运转及速度波动的调节( 4 学时)•机械系统运转•周期性速度波动调节•飞轮转动惯量计算第八章机械平衡( 2 学时)•刚性转子静平衡•刚性转子动平衡第九章其它常用机构简介( 2 学时)•间歇运动机构•万向传动机构•差动螺旋机构•广义机构简介第十章机器人机构简介( 2 学时)?•空间机构概述•开链机构•闭链机构•常用机器人机构第十一章机构运动方案及创意设计( 2 学时)•机构组合设计•机械运动循环图•机械运动方案选择与评估•机构创新设计概述机动( 2 学时)实验教学( 6 学时):可选作实验内容为:•机构运动简图测绘与分析( 2 学时)•齿轮范成加工原理( 2 学时)•刚性转子的动平衡( 2 学时)•机构创意设计及组装( 2 学时)•机械运动参数测试实验( 2 学时)课外开放性实验(选做):《•机械系统测绘与分析•机构创意设计与组装•机电系统创意设计与组装机械原理考试大纲1 .考试内容①平面机构的结构分析:平面机构的自由度计算;机构具有确定运动的条件;机构的高副低代、结构分析和组成原理。
②平面连杆机构的设计与分析:平面连杆机构的类型;平面连杆机构的基本性质和基本知识;平面连杆机构的设计;平面连杆机构的运动分析。
③凸轮机构及其设计:凸轮轮廓曲线的设计;从动件常用的基本运动规律;凸轮机构的压力角及基本尺寸的确定。
④齿轮机构及其设计:渐开线圆柱齿轮的参数和几何尺寸的计算;渐开线直齿圆柱齿轮的啮合传动;圆锥齿轮机构的啮合特点;蜗杆传动的啮合特点;定轴轮系传动比计算,周转轮系传动比计算,复合轮系传动比计算。
⑤机械的运转及其速度波动的调节:机械系统的等效动力学模型建立;机械系统真实运动求解;飞轮调节机械系统的周期性速度波动的原理及飞轮转动惯量的计算。
⑥机械平衡:刚性转子的静平衡与动平衡设计。
2 .考试要求①了解连杆机构、凸轮机构和齿轮机构的类型、特点及工作原理;机械系统的等效动力学模型建立方法;刚性转子的平衡试验等与考试内容相关的知识。
.②理解机构的组成原理;平面连杆机构的设计方法、凸轮机构的设计方法、周转轮系传动比的计算方法;齿轮机构的啮合原理;飞轮调节机械系统的周期性速度波动的原理等与考试内容有关的基本原理。
③掌握机构的自由度计算;连杆机构的运动分析;渐开线圆柱齿轮的参数和几何尺寸的计算;复合轮系传动比计算;等效构件的等效转动惯量(质量)和等效力矩(力)的计算;飞轮转动惯量的计算;转子的平衡计算等与考试内容有关的计算。
综合试题1课程编号 : BS070101 北京理工大学 2005-2006 学年第 1 学期2003 级机械设计(Ⅰ)终考试卷 (A 卷 )班级______ 学号______ 姓名______ 成绩______一(本大题 12 分)[1. 计算图示机构的自由度 (5 分 ) 。
若有复合铰链、局部自由度或虚约束,必须指出( 3 分)。
(已知AB = CD ,且相互平行。
);2. 画出该机构的低副替代机构( 4 分)二、(本大题 14 分)在图示偏置直动尖顶从动件盘形凸轮机构中,凸轮为偏心圆盘,圆心为O ,回转中心为A 。
当凸轮以逆时针方向等速回转时,试在图上画出:( 1 )该凸轮基圆(半径用表示);( 4 分)( 2 )图示位置的凸轮转角;( 3 分)( 3 )图示位置时的从动件位移s ;( 3 分)( 4 )从动件在最低位置时的压力角。
( 4 分)三、(本大题 16 分) A(如图示曲柄摇杆机构,已知,试确定:( 1 )摇杆3 的最小长度;( 5 分)( 2 )曲柄1 等速转动时机构的行程速度变化系数K ;( 5 分)( 3 )曲柄1 为主动时,机构的最小传动角。
( 6 分)注:用计算。
四、 ( 本大题 16 分 )已知机构的尺寸和位置如图所示,mm ,10 rad/s ,试求点的速度( 8 分)、加速度( 8 分)。
五、(本大题 18 分)一渐开线标准直齿圆柱齿轮和一标准直齿条标准安装并啮合传动,已知参数如下:齿轮齿数 z=20 , 压力角α =20 0 , 模数 m= 5 mm , 齿顶高系数, 试求 :;(1) 齿轮以 200 r/min 的转速旋转时 , 齿条移动的线速度为多少 m/s ( 4 分)(2) 齿条外移 1 mm 时齿轮的节圆半径和啮合角( 8 分)(3) 齿条外移 1 mm 时齿条顶线与啮合线的交点到节点P 点的距离( 6 分)六、(本大题 16 分)在图示轮系中,已知各轮齿数,,,,,齿轮1 转速r/min ,方向如图。
试求大小及方向。
七、 ( 本大题 8 分,每问各 2 分 )单缸四冲程发动机近似的等效输出转矩如图示。
主轴为等效构件,其平均转速,等效阻力矩为常数。
飞轮安装在主轴上,除飞轮以外构件的质量不计。
试求:( 1 )等效阻力矩的大小和发动机的平均功率;( 2 )稳定运转时和的位置;《( 3 )最大盈亏功;( 4 )欲使运转速度不均匀系数,在主轴上安装的飞轮的转动惯量;2003 级机械设计(Ⅰ)终考试卷 (B 卷 )班级______ 学号______ 姓名______ 成绩______一(本大题 12 分)1. 计算图示机构的自由度(6 分 ) 。
若有复合铰链、局部自由度或虚约束,必须指出( 2 分)。
2. 画出该机构的低副替代机构( 4 分)¥二、(本大题 14 分)在图示凸轮机构中,凸轮为偏心圆盘,圆盘半径R= 30mm ,圆盘几何中心到回转中心的距离l OA = 15mm , 滚子半径r r = 10mm 。
当凸轮逆时针方向转动时,试确定 :( 1 )该凸轮的基圆; (4 分 );( 2 )该凸轮的理论廓线; (3 分 )( 3 )图示位置时凸轮机构的压力角; (3 分 )( 4 )凸轮由图示位置转过 90 °时从动件的实际位移s 。
(4 分 )$三、(本大题 16 分)试设计一用于雷达天线俯仰传动的曲柄摇杆机构。
已知天线俯仰的范围为,mm ,mm 。
求曲柄和连杆的长度和,并校验传动角是否满足。
提示:雷达天线俯仰转动不应有急回现象。
四、 ( 本大题 16 分)在图示机构中,已知rad/s ,a 1 =0 ,m 。
求( 8 分)、( 8 分)。
五、(本大题 18 分)}一对渐开线外啮合直齿圆柱齿轮传动,已知,mm ,, , 实际中心距mm ,试解答下列问题:(1) 求啮合角(3 分 ) 和中心距变动系数( 2 分);(2) 按无侧隙要求确定两轮变位系数之和;( 4 分)(3) 取,计算齿轮的顶圆直径;( 5 分)(4) 计算该对齿轮传动的重合度。
( 4 分)注:无侧隙啮合方程重合度公式中心距变动系数齿顶高变动系数六、(本大题 16 分)…图示轮系中,已知,,,,,。
若r/min ,求的大小及方向。
七、 ( 本大题 8 分,每问各 2 分 )已知某机器的运动周期为,等效阻力矩的变化规律如图所示。
若等效驱动力矩为常数,平均角速度rad/s ,等效转动惯量kg ×m 2 。
试求:( 1 )等效驱动力矩;( 2 )最大盈亏功;( 3 )最大和最小角速度和的位置;( 4 )运转速度不均匀系数。
2003 级机械设计(Ⅰ)终考试卷 (A 卷答案 )—一(本大题 12 分)总分: 12 分。
(1) 4 分; (2) 5 分 ;(3) 3 分(1) D 处为复合铰链,滚子 I 处为局部自由度,E 或F 、G 或H 为虚约束,滚子两侧接触之一为虚约束。
(2) 去除虚约束和局部自由度后(3)二、( 14 分)答案:总分 14 分。
(1)4 分; (2)3 分; (3)3 分; (4)4 分图解过程如图所示。
】三、( 16 分)如图示曲柄摇杆机构,已知,试确定:( 1 )摇杆3 的最小长度;( 5 分)( 2 )曲柄1 等速转动时机构的行程速度变化系数K ;( 5 分)( 3 )曲柄1 为主动时,机构的最小传动传动角。
( 6 分)注:用计算。
答案:总分 16 分( 1 )曲柄只能是1 杆。
设(即杆3 )是中长杆,(因为是求3 杆的最短尺寸),则有,&( 5 分)( 2 )设摆杆的左极限位置为C 1 D ,右极限位置为C 2 D ,如图,而( 5 分)( 3 )机构的最小传动角可以用解析法如下求得:设,则:( 6 分)^四、 ( 本大题 16 分 )总分 16 分。
(1)8 分; (2)8 分(1) 求瞬心数, 6 个瞬心如图所示绝对瞬心在¥处, \ 构件2 瞬时平动,其上各点速度相等\ m/s , // 。
(2) 求构件2 瞬时平动, \:式中\将上式向方向投影有又\,方向由指向五、(本大题 18 分)一渐开线标准直齿圆柱齿轮和一标准直齿条标准安装并啮合传动,已知参数如下:齿轮齿数 z=20 , 压力角α =20 0 , 模数 m= 5 mm , 齿顶高系数, 试求 :(1) 齿轮以 200 r/min 的转速旋转时 , 齿条移动的线速度为多少 m/s ( 4 分)《(2) 齿条外移 1 mm 时齿轮的节圆半径和啮合角( 8 分)(3) 齿条外移 1 mm 时齿条顶线与啮合线的交点到节点P 点的距离( 6 分)( 1 )/s(2)(3)六(本题 16 分)答案:~(1) 在差动轮系 4 、 5 、 6 、 7 、 H 中① (6 分 )(2) 在定轴轮系1 、2 中r/min ()② ( 3 分 )(3) 在定轴轮系1 、3 中r/min ()③ ( 3 分 )(4) 设()为正,为负,以式②、③代入式①得r/min () ( 4 分 )`七题、(本题共 8 分)总分: 8 分。
(1) 2 分 (2) 2 分 (3) 2 分 (4)2 分(1) N × m ,平均功率N × m/s kW(2) 位于与的交点, 斜线部分的方程为当,即时 ,发生在C 点,即处。
(3) J(4) kg × m 22003 级机械设计(Ⅰ)终考试卷 (B 卷答案 ) |一(本大题 12 分)总分: 12 分。