第七章 担保法律制度
- 格式:ppt
- 大小:394.50 KB
- 文档页数:139
民法典担保制度解释第七条
民法典担保制度解释第七条是指在民法典所规定的担保制度中,债务人与担保人之间的担保关系需要以书面形式明确表示。
根据该条规定,担保合同应当以书面形式订立,并应当明确约定债权人向债务人主张权利的条件、方式和期限等事项。
该条规定明确了担保合同应当采取书面形式的要求,这是为了保护债权人的权益,确保担保关系的真实性和明确性。
只有担保合同以书面形式明确表示,债权人才能依法主张担保权利,担保人也能够清楚地了解自己的责任和义务。
此外,该条还规定了担保合同应当明确约定债权人向债务人主张权利的条件、方式和期限等事项。
这意味着担保合同中应当明确约定债权人行使担保权利的具体要求,如债务人未履行债务时债权人可以采取什么方式主张权利,以及主张权利的期限等。
这样可以避免担保权利的滥用和不当行使。
总的来说,民法典担保制度解释第七条对于担保关系的建立和行使提出了明确的要求,旨在保护债权人的合法权益,加强担保关系的法律约束力。
担保责任的法律规定2024年合同目录第一章:引言1.1 合同目的1.2 法律依据1.3 适用范围第二章:担保责任概述2.1 担保责任定义2.2 担保责任类型2.3 担保责任的法律效力第三章:担保人资格与义务3.1 担保人资格要求3.2 担保人的基本义务3.3 担保人的权利第四章:债务人与担保人的关系4.1 债务人的定义与义务4.2 债务人与担保人的责任关系4.3 债务人违约的处理第五章:担保方式5.1 保证担保5.2 抵押担保5.3 质押担保第六章:担保合同的成立与生效6.1 担保合同的成立条件6.2 担保合同的生效时间6.3 担保合同的书面形式第七章:担保责任的履行7.1 担保责任的履行条件7.2 担保责任的履行程序7.3 担保责任的履行方式第八章:担保责任的解除与终止8.1 担保责任解除的条件8.2 担保责任终止的情形8.3 担保责任解除与终止的程序第九章:违约责任9.1 违约责任的认定9.2 违约责任的承担方式9.3 违约责任的赔偿范围第十章:争议解决10.1 争议解决方式10.2 争议解决的管辖10.3 争议解决的费用承担第十一章:合同的变更与终止11.1 合同变更的条件与程序11.2 合同终止的条件11.3 合同变更与终止的法律后果第十二章:签字栏12.1 担保人签字12.2 债务人签字12.3 签订时间12.4 签订地点第十三章:附则13.1 合同的解释权13.2 合同的补充协议13.3 其他未尽事宜合同编号_______第一章:引言1.1 合同目的本合同旨在明确担保责任的法律关系,保障债权人、债务人及担保人的合法权益。
1.2 法律依据本合同根据《中华人民共和国民法典》及相关法律法规制定。
1.3 适用范围本合同适用于所有涉及担保责任的民事法律行为。
第二章:担保责任概述2.1 担保责任定义担保责任是指担保人对债务人的债务承担的保证或物权担保义务。
2.2 担保责任类型担保责任分为保证担保、抵押担保和质押担保。
专业合同封面COUNTRACT COVER20XXP ERSONAL甲方:XXX乙方:XXX2024年担保法律制度详解:民商法第七章全面解读本合同目录一览1. 第一条担保合同的定义与范围1.1 第一层级的定义1.2 第二层级的范围2. 第二条担保合同的种类2.1 第一层级的种类2.2 第二层级的分类3. 第三条担保合同的设立3.1 第一层级的设立条件3.2 第二层级的设立程序4. 第四条担保合同的效力4.1 第一层级的效力范围4.2 第二层级的生效条件5. 第五条担保合同的履行5.1 第一层级的履行原则5.2 第二层级的履行方式6. 第六条担保合同的变更与转让6.1 第一层级的变更条件6.2 第二层级的转让程序7. 第七条担保合同的解除与终止7.1 第一层级的解除条件7.2 第二层级的终止程序8. 第八条担保合同的违约责任8.1 第一层级的违约情形8.2 第二层级的责任承担9. 第九条担保合同的争议解决9.1 第一层级的争议解决方式9.2 第二层级的解决程序10. 第十条担保合同的强制执行10.1 第一层级的强制执行条件10.2 第二层级的执行程序11. 第十一条担保合同的司法解释11.1 第一层级的司法解释范围11.2 第二层级的解释效力12. 第十二条担保合同的国际惯例12.1 第一层级的国际惯例适用12.2 第二层级的国际惯例内容13. 第十三条担保合同的税收政策13.1 第一层级的税收政策规定13.2 第二层级的税收优惠政策14. 第十四条担保合同的监管要求14.1 第一层级的监管规定14.2 第二层级的监管程序第一部分:合同如下:第一条担保合同的定义与范围1.1 本合同所称担保合同,是指债务人或者第三人为确保债权人实现债权,设定担保物或者提供担保服务的法律文件。
1.2 担保合同的范围包括:保证合同、抵押合同、质押合同、定金合同等。
第二条担保合同的种类2.1 保证合同是指保证人对债务人的债务承担保证责任的合同。
担保法律制度担保法律制度是指在民法、商法等法律体系中,为确保债权的实现而设立的一系列法律规则和制度。
担保法律制度的核心目的在于通过各种担保手段,保障债权人的利益,确保债务人履行债务。
1. 担保方式:担保法律制度通常包括抵押权、质权、留置权、保证等担保方式。
每种担保方式都有其特定的法律要求和操作流程。
2. 抵押权:是指债务人或第三人将其财产作为债权实现的担保,当债务人不履行债务时,债权人有权依法以该财产的价值优先受偿。
3. 质权:是指债务人或第三人将其动产或权利交给债权人占有,作为债权实现的担保。
债务人不履行债务时,债权人有权依法以该动产或权利的价值优先受偿。
4. 留置权:是指债权人因债务人不履行到期债务,有权留置其占有的债务人的动产,并依法以该动产的价值优先受偿的权利。
5. 保证:是指保证人与债权人约定,当债务人不履行债务时,保证人按照约定履行债务或者承担责任的行为。
6. 担保合同:担保法律制度要求担保合同应当采用书面形式,明确约定担保的范围、期限、方式等内容。
7. 担保物权的设立和登记:对于需要登记的担保物权,如不动产抵押权,必须依法进行登记,未经登记不得对抗善意第三人。
8. 担保物权的实现:担保物权的实现通常需要通过法院的判决或者仲裁机构的裁决,或者按照合同约定的方式进行。
9. 担保责任的限制:担保人的责任通常受到一定的限制,例如,保证人的责任范围通常不超过主债务的范围。
10. 担保法律制度的适用:担保法律制度适用于各种债权债务关系,包括但不限于借款合同、买卖合同、租赁合同等。
担保法律制度是民商事交易中的重要组成部分,它通过为债权人提供额外的安全保障,促进了信用交易的发展和市场经济的稳定。
担保法第七条的内容、主旨及释义一、条文内容:具有代为清偿债务能力的法人、其他组织或者公民,可以作保证人。
二、主旨:本条规定了保证人应当具备的条件。
三、条文释义:法人、其他组织和公民为他人债务作保证的,当债务人不履行债务时,保证人就要按照约定履行债务或者承担责任。
所以,作为保证人必须具备一定的条件,以保障能依法承担法律责任。
根据担保法第七条的规定,具有清偿债务能力的法人、其他组织和公民,可以作保证人。
对于法人来说,作为独立承担民事责任的组织,其清偿能力主要表现在应当具有足以承担保证责任的财产。
一般来说,法人为他人提供保证时,其拥有的财产应当大于所担保的债务数额。
如果法人的财产小于其所担保的债务的,即不能认为法人具有清偿能力。
“其他组织”主要指依法登记领取营业执照又不具备法人资格的私营独资企业、合伙组织、合伙联营企业、中外合作经营企业、外资企业;法人依法设立合并领取营业执照的分支机构;中国人民银行、各专业银行设在各地的分支机构、保险公司的分支机构;经核准登记领取营业执照的乡、镇、街道、村办企业。
对于其他组织清偿债务能力的确认,也是以所拥有的财产来衡量,只有在其财产大于所担保的债务的数额的,才能认为有清偿债务的能力。
公民作保证人的条件和法人、其他组织有所不同,公民除了应当拥有足以承担保证责任的财产外,还应当具有民事法律行为能力,即只有十八岁以上或者十六岁以上不满十八岁的公民以自己的劳动收入为主要生活来源的,才可以作保证人。
无民事行为能力或者限制行为能力的人即使拥有足够的财产,也不能作保证人。
近些年来,由于法律没有对保证人条件作规定,致使在保证方面出现了一些较混乱的情况。
一些企业把保证当成形式,选择保证人时根本不考虑对方是否具有清偿债务的能力。
有的本来已连年亏损、发不出工资的企业也为他人作保证,结果造成债务人不能履行债务时,保证人根本无法承担保证责任的情况。
这样不仅使保证形同虚设,成为一纸空文,而且造成了经济秩序的混乱,损害了债权人的合法权益,不利于保障商品交易的安全。
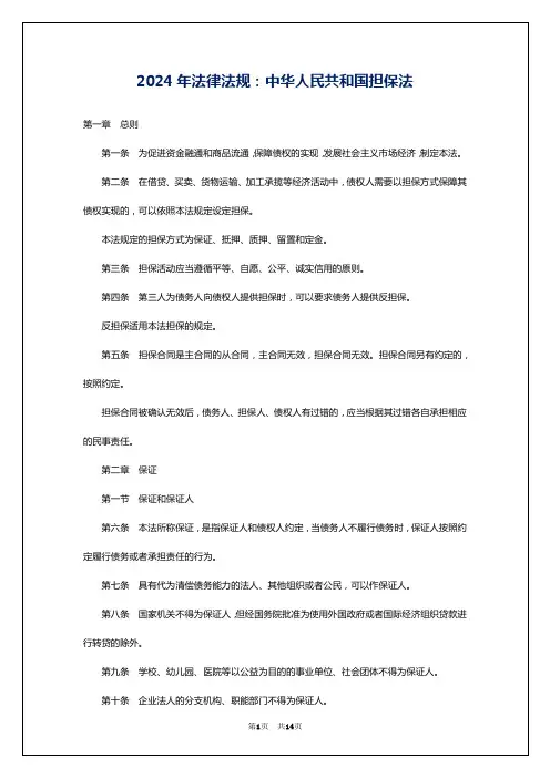
中华人民共和国担保法全文(1995年6月30日第八届全国人民代表大会常务委员会第十四次会议通过1995年6月30日中华人民共和国主席令第五十号公布自1995年10月1日起施行)第一章总则第二章保证第一节保证和保证人第二节保证合同和保证方式第三节保证责任第三章抵押第一节抵押和抵押物第二节抵押合同和抵押物登记第三节抵押的效力第四节抵押权的实现第五节最高额抵押第四章质押第一节动产质押第二节权利质押第五章留置第六章定金第七章附则第一章总则第一条为促进资金融通和商品流通,保障债权的实现,发展社会主义市场经济,制定本法。
第二条在借贷、买卖、货物运输、加工承揽等经济活动中,债权人需要以担保方式保障其债权实现的,可以依照本法规定设定担保。
本法规定的担保方式为保证、抵押、质押、留置和定金。
第三条担保活动应当遵循平等、自愿、公平、诚实信用的原则。
第四条第三人为债务人向债权人提供担保时,可以要求债务人提供反担保。
反担保适用本法担保的规定。
第五条担保合同是主合同的从合同,主合同无效,担保合同无效。
担保合同另有约定的,按照约定。
担保合同被确认无效后,债务人、担保人、债权人有过错的,应当根据其过错各自承担相应的民事责任。
第二章保证第一节保证和保证人第六条本法所称保证,是指保证人和债权人约定,当债务人不履行债务时,保证人按照约定履行债务或者承担责任的行为。
第七条具有代为清偿债务能力的法人、其他组织或者公民,可以作保证人。
第八条国家机关不得为保证人,但经国务院批准为使用外国政府或者国际经济组织贷款进行转贷的除外。
第九条学校、幼儿园、医院等以公益为目的的事业单位、社会团体不得为保证人。
第十条企业法人的分支机构、职能部门不得为保证人。
企业法人的分支机构有法人书面授权的,可以在授权范围内提供保证。
第十一条任何单位和个人不得强令银行等金融机构或者企业为他人提供保证;银行等金融机构或者企业对强令其为他人提供保证的行为,有权拒绝。
第十二条同一债务有两个以上保证人的,保证人应当按照保证合同约定的保证份额,承担保证责任。
20XX 专业合同封面COUNTRACT COVER甲方:XXX乙方:XXX2民商法第七章担保法律制度(2024年版):全面解读本合同目录一览1. 第一条担保法律制度的定义和范围1.1 第一层级担保法律制度的基本概念1.2 第二层级担保法律制度的适用范围1.3 第三层级担保法律制度的相关法律法规2. 第二条担保的种类和方式2.1 第一层级保证担保2.2 第二层级抵押担保2.3 第三层级质押担保2.4 第四层级留置担保2.5 第五层级定金担保3. 第三条担保合同的订立和生效3.1 第一层级担保合同的形式和内容3.2 第二层级担保合同的订立程序3.3 第三层级担保合同的生效条件4. 第四条担保的履行和监督4.1 第一层级担保的履行期限和方式4.2 第二层级担保的监督和的管理4.3 第三层级担保的变更和解除5. 第五条担保的效力5.1 第一层级担保的对外效力5.2 第二层级担保的对内效力5.3 第三层级担保的效力争议解决6. 第六条担保的责任和赔偿6.1 第一层级担保人的责任6.2 第二层级担保人的赔偿责任6.3 第三层级担保责任的上限和计算7. 第七条担保的实现和处置7.1 第一层级担保的实现条件7.2 第二层级担保的处置程序7.3 第三层级担保处置的争议解决8. 第八条担保的法律适用和争议解决8.1 第一层级担保法律适用的规定8.2 第二层级担保争议解决的途径9. 第九条担保的监管和合规9.1 第一层级担保的监管机构9.2 第二层级担保的合规要求10. 第十条担保法律制度的改革与发展10.1 第一层级改革与发展的背景和趋势10.2 第二层级改革与发展的具体措施11. 第十一条担保法律制度的国际比较11.1 第一层级担保法律制度的国际差异11.2 第二层级担保法律制度的国际借鉴12. 第十二条担保法律制度的风险防范12.1 第一层级担保法律制度的风险类型12.2 第二层级担保法律制度的风险防范措施13. 第十三条担保法律制度的案例分析13.1 第一层级典型案例介绍13.2 第二层级案例分析的要点和方法14. 第十四条担保法律制度的培训与宣传14.1 第一层级担保法律制度的培训内容14.2 第二层级担保法律制度的宣传途径和方式第一部分:合同如下:第一条担保法律制度的定义和范围1.1 第一层级担保法律制度的基本概念担保法律制度是指为保障债权人债权的实现,债务人或第三人提供一定的财产或者权利作为担保,当债务人不履行债务时,债权人有权依照担保合同的约定和担保法律的规定,优先受偿的权利义务关系。
民法典担保制度解释第七条根据中国民法典担保制度的第七条,担保人提供的担保所属于保证合同,它是一种合同约束行为,被担保人可以依法要求担保人履行其担保责任。
该条款是对担保制度的核心规定之一,下面将就第七条的内容进行解释。
第七条首先强调担保行为为保证合同。
保证合同是指一个人(即担保人)为了担保债务的履行,向债权人提供财产或者履行一定的行为义务,承担相应责任的合同。
保证合同的主要目的是保证债权人能够按照合同约定取得其应有的债权,并在债务人无力偿还时,能够通过担保人来实现债权的保全和追偿。
保证合同的实质是担保人承担了债务人原本应承担的义务,是一种以担保人的信誉作为依据的合同。
其次,第七条规定被担保人可以依法要求担保人履行担保责任。
这表明被担保人在债务履行过程中有权依法要求担保人履行担保责任。
担保责任是担保人在保证合同中所应承担的义务和责任。
担保责任的核心内容是在债务人无力履行债务的情况下,担保人承担起偿还债务的责任。
被担保人有权通过法律途径要求担保人承担担保责任,确保自身的合法权益。
第七条中还规定担保人提供的担保属于保证合同。
这说明担保人提供的担保是以保证合同形式出现的,是一种具有合同效力的行为。
担保合同应符合合同法的规定,具备合同的要件和合同法律关系的特征。
担保人提供的担保行为必须经过担保合同的约束,明确约定担保的具体内容、范围和期限。
同时,合同法规定了合同成立的方式和效力等问题,担保合同应依法履行,受到法律的保护。
需要注意的是,第七条在提到担保责任时没有对其具体的履行方式和条件进行明确规定。
这可能是因为担保责任的履行方式和条件在每份担保合同中可能存在差异,需要根据具体合同的约定进行解释。
不同的担保形式和担保方式会有不同的履行条件和履行方式,例如保证金、抵押物等。
担保责任的履行应该遵循担保合同中的约定,并依照法律的有关规定履行。
由上述分析可以看出,民法典担保制度的第七条是对担保行为的核心规定,明确了担保行为为保证合同,被担保人有权依法要求担保人履行担保责任且担保提供的担保属于保证合同的范畴。
20XX 专业合同封面COUNTRACT COVER甲方:XXX乙方:XXX2024年担保法律制度汇编本合同目录一览第一条担保合同的定义与范围1.1 担保合同的定义1.2 担保合同的范围第二条担保人的资格与责任2.1 担保人的资格要求2.2 担保人的责任与义务第三条担保方式3.1 物的担保3.2 人的担保3.3 信用担保第四条担保物4.1 担保物的范围与种类4.2 担保物的价值与评估第五条担保的设立与生效5.1 担保的设立条件5.2 担保的生效条件第六条担保的变更与终止6.1 担保的变更6.2 担保的终止第七条担保的实现与处置7.1 担保的实现条件7.2 担保的处置方式第八条担保责任的限制与免除8.1 担保责任的限制8.2 担保责任的免除第九条担保合同的违约处理9.1 违约行为的认定9.2 违约责任的承担第十条担保合同的争议解决10.1 争议解决的途径10.2 争议解决的时间限制第十一条担保合同的解除与终止11.1 合同解除的条件11.2 合同终止的后果第十二条担保合同的效力12.1 合同的生效条件12.2 合同的无效与撤销第十三条担保合同的继承与转让13.1 合同的继承13.2 合同的转让第十四条担保合同的适用法律与争议解决14.1 适用法律的确定14.2 争议解决的法律适用第一部分:合同如下:第一条担保合同的定义与范围1.1 担保合同的定义担保合同是指担保人与借款人之间,为保证借款人履行债务,由担保人向债权人提供一定的财产或者信用担保,当借款人不履行到期债务时,由担保人按照约定履行债务或者承担责任的合同。
1.2 担保合同的范围担保合同的范围包括:借款合同、租赁合同、货物买卖合同、服务合同等法律、行政法规规定可以设立担保的合同。
第二条担保人的资格与责任2.1 担保人的资格要求2.2 担保人的责任与义务担保人应当按照合同约定履行担保义务,保证借款人履行债务。
当借款人不履行到期债务时,担保人应当按照约定履行债务或者承担责任。
担保管理制度第一章总则第一条为规范集团的担保行为,加强集团担保业务的管理,规避集团整体或有负债的风险,根据《中华人民共和国担保法》及其他有关法律法规、公司章程,结合集团管理实际,特制定本制度。
第二条本制度所称担保主要指为境内外融资提供担保或接受担保,担保方式主要有保证、抵押、质押等。
担保承诺、意向性担保等行为均属于本制度规范的范畴。
第三条本制度所称保证是指第三人和债权人约定,当债务人不履行其债务时,该第三人按照约定履行债务或者承担责任的担保方式。
抵押是指债务人或第三人对债权人以一定财产作为清偿债务担保的法律行为。
质押是债务人或第三人将其动产移交债权人占有,将该动产作为债权的担保,当债务人不履行债务时,债权人有权依法就该动产卖得价款优先受偿。
第四条本制度适用于集团总部及各成员公司,参股公司参照本制度执行。
本制度所称“成员公司”,是指公司对之行使主要经营管理权的集团下属各级全资或控股公司。
第二章担保原则第五条战略导向原则担保业务开展要符合集团整体的发展战略,有利于引导资金投向、资源整合和优化资产配置。
第六条预算管理原则全集团范围内担保业务均应全部纳入集团预算管理,通过预算管理对集团担保进行总量和结构控制。
第七条项目合规原则担保对应的融资行为所投资项目已经通过集团的决策程序,并纳入集团年度投资计划或该融资行为是为改善本公司财务结构且已经履行决策程序。
第八条谨慎原则(一)担保业务以有利于集团业务经营和稳健发展为前提,其担保范围仅限为下属全资、控投子公司或参股公司提供融资担保。
(二)建立年度担保额度计划控制,每年年初根据集团运营效益情况、资金存量和在建项目单位投融资预算安排,由集团办公会集体研究,科学确定年度担保额度计划,在董事会批准额度范围内开展担保业务。
(三)提供担保前应严格按照内部控制程序,对申请单位主体的资格,申请担保项目的合法性,申请担保单位的资产质量、财务状况、经营情况、行业前景和信用额度、项目建设资金落实情况等进行全面评价,形成书面报告,报集团权力机构批准。
20XX 专业合同封面COUNTRACT COVER甲方:XXX乙方:XXX2024年版担保法律制度解析:民商法第七章详解本合同目录一览1. 第一条担保合同的定义与范围1.1 第二条担保合同的类型1.1.1 第三条保证担保1.1.2 第四条抵押担保1.1.3 第五条质押担保1.1.4 第六条定金担保1.2 第七条担保合同的成立与生效1.2.1 第七条第一项担保合同成立的条件1.2.2 第七条第二项担保合同生效的条件1.3 第八条担保合同的效力1.3.1 第八条第一项担保合同对当事人的效力1.3.2 第八条第二项担保合同对第三人的效力1.4 第九条担保合同的变更和解除1.4.1 第九条第一项担保合同的变更1.4.2 第九条第二项担保合同的解除2. 第十条担保责任2.1 第十条第一项保证人的担保责任2.2 第十条第二项抵押人的担保责任2.3 第十条第三项质权人的担保责任2.4 第十条第四项定金提供者的担保责任3. 第十一条担保合同的纠纷解决3.1 第十一条第一项协商解决3.2 第十一条第二项调解解决3.3 第十一条第三项仲裁解决3.4 第十一条第四项诉讼解决4. 第十二条担保合同的监管与处罚4.1 第十二条第一项监管措施4.2 第十二条第二项违规处罚5. 第十三条担保合同的违约责任5.1 第十三条第一项违约行为的认定5.2 第十三条第二项违约责任的具体承担6. 第十四条合同的终止与解除6.1 第十四条第一项合同终止的条件6.2 第十四条第二项合同解除的程序第一部分:合同如下:第一条担保合同的定义与范围1.1 本合同所称担保合同,是指担保人与债权人、债务人之间,为保证债务人履行债务,约定当债务人不履行到期债务时,由担保人按照约定承担责任的合同。
1.2 担保合同的范围包括主债权本金、利息、违约金、损害赔偿金、实现债权的费用等。
第二条担保合同的类型2.1 保证担保,是指担保人承诺,当债务人不履行到期债务时,按照约定承担履行责任。
2024民商法第七章担保法律制度合同目录第一章:担保法概述1.1 担保法的定义与作用1.2 担保法的基本原则1.3 担保法的适用范围第二章:担保的种类与特性2.1 保证担保2.2 抵押担保2.3 质押担保2.4 留置权与定金第三章:保证担保3.1 保证人的责任与义务3.2 保证合同的成立与效力3.3 保证责任的范围与限制第四章:抵押担保4.1 抵押权的设立与登记4.2 抵押物的评估与确定4.3 抵押权的实现与消灭第五章:质押担保5.1 质押权的设立与转移5.2 质押物的管理与保管5.3 质押权的实现与解除第六章:留置权与定金6.1 留置权的成立与效力6.2 留置权的行使与限制6.3 定金的支付与返还第七章:反担保7.1 反担保的概念与作用7.2 反担保合同的成立与效力7.3 反担保责任的确定与履行第八章:担保合同的变更与解除8.1 担保合同变更的条件与程序8.2 担保合同解除的条件与后果8.3 担保合同的转让与继承第九章:担保责任的追索与免除9.1 担保责任的追索程序9.2 担保责任的免除条件9.3 担保责任的时效与中断第十章:争议解决与法律责任10.1 争议解决的方式与程序10.2 法律责任的种类与适用10.3 签字栏、签订时间与签订地点以上为《2024民商法第七章担保法律制度》合同目录。
2024民商法第七章担保法律制度第一章:担保法概述1.1 担保法的定义与作用担保法是指在民商事活动中,为保障债权的实现,通过设定财产权利或提供保证人等方式,确保债务人履行债务的法律规范。
1.2 担保法的基本原则担保法遵循公平、诚实信用、合法性等基本原则,旨在维护交易安全,促进经济发展。
1.3 担保法的适用范围担保法适用于各类民商事活动中的债权债务关系,包括但不限于借款、买卖、租赁等。
第二章:担保的种类与特性2.1 保证担保保证担保是指保证人对债务人的债务向债权人提供担保,当债务人未履行债务时,保证人需承担相应的责任。
国家开放大学《建设法规》练习题参考答案第七章建设工程担保和保险法律制度一、单项选择题1.担保的种类分为人的担保、物的担保、金钱担保和反担保,保证应属于()A.人的担保B.物的担保C.金钱担保D.反担保2.下列关于抵押的说法有误的一项是()A.抵押权是担保物权B.抵押权的成立以对标的物的占有为要件C.抵押权依抵押行为而设立D.抵押物是债务人或者第三人提供担保的财产3.下列关于质押的说法有误的一项是()A.质权是为担保债权的履行而设定的,它是从属于主债权的担保物权B.质押分为动产质押和权利质押C.质权自出质人交付质押财产时发生效力D.虽然质权是一种动产物权,但对不动产也能设定质权4.下列关于留置的说法有误的一项是()A.留置权是以动产为标的物的担保物权B.留置权是一种法定担保物权C.留置权是债权人留置债务人动产的权利D.债权人对留置物的不占有,是留置权成立和存续的前提条件5.在建设工程活动中,最为常用的一种担保方式为()A.保证B.抵押C.留置D.质押6.保险合同当事人是指订立保险合同并享有和承担保险合同所确定的权利义务的人,包括()A.投保人和被保险人B.投保人和受益人C.保险人和投保人D.保险人和受益人7.依据保险合同实施形式的不同进行分类,保险合同分为()A.人身保险合同与财产保险合同B.强制保险合同与自愿保险合同C.人身保险合同与自愿保险合同D.财产保险合同与强制保险合同8.财产保险合同是指()A以人的生命或身体为保险标的的保险合同B.依据法律的规定而强制实施的保险合同C.以物或者其他财产利益为保险标的的保险合同D.基于投保人自己的意思而订立的保险合同9.受益人又称()A.投保人 B.保险人 C.保证人 D.保险金受领人10.建筑意外伤害保险期限为()A.建设工程开工之日起至竣工验收合格之日B.工程在工地动工之日起至工程的材料、设备运抵工地之日C.工程的材料、设备运抵工地之时至提交竣工报告之日D.建设工程合同签订之日至竣工验收合格之日二、判断题1.抵押担保的范围包括主债权及利息、违约金损害赔偿金和实现抵押权的费用。
2024版民商法第七章担保法律制度合同编号:__________合同各方当事人:甲方:__________乙方:__________丙方:__________鉴于:1. 甲方为(填入甲方经营范围等简要描述),乙方为(填入乙方经营范围等简要描述),丙方为(填入丙方经营范围等简要描述);2. 甲方愿意向乙方提供担保,乙方愿意接受甲方的担保,并同意在特定条件下使用甲方提供的担保;3. 丙方愿意作为担保人,为甲方向乙方的债务提供担保;第一条担保类型1.1 本合同项下的担保为(填入担保类型,如:保证担保、抵押担保、质押担保等);1.2 甲方提供的担保范围包括但不限于甲方向乙方所负有的债务本金、利息、违约金、损害赔偿金、实现债权的费用等。
第二条担保金额2.1 本合同项下的担保金额为人民币(大写):__________元整(小写):__________元;2.2 担保金额可以根据甲乙双方的协商进行调整,具体调整方式由双方另行签订补充协议。
第三条担保期限3.1 本合同项下的担保期限为(填入具体时间,如:自合同签订之日起至债务履行期限届满之日止);3.2 担保期限可以根据甲乙双方的协商进行调整,具体调整方式由双方另行签订补充协议。
第四条担保方式4.1 甲方采用(填入担保方式,如:信用担保、实物担保、权利担保等)方式提供担保;4.2 丙方作为担保人,采用(填入担保方式,如:保证担保、抵押担保、质押担保等)方式为甲方向乙方的债务提供担保。
第五条担保的实现5.1 在甲方未按约定履行债务的情况下,乙方有权依法行使担保权利,要求甲方履行债务或要求丙方承担担保责任;5.2 乙方行使担保权利时,应按照法律、法规的规定和本合同的约定进行;5.3 甲方和丙方应积极配合乙方实现担保权利,不得妨碍乙方行使担保权利。
第六条担保的变更和解除6.1 在担保期限内,经甲乙双方协商一致,可以变更或解除本合同约定的担保;6.2 担保的变更或解除应签订书面协议,并经各方当事人签字盖章生效。
专业合同封面COUNTRACT COVER20XXP ERSONAL甲方:XXX乙方:XXX2024年担保法律制度:民商法第七章详尽解析本合同目录一览1. 第一条担保合同的定义与范围1.1 第二条担保合同的成立要件1.1.1 第三条担保合同的有效要件1.1.2 第四条担保合同的无效情形1.2 第五条担保合同的种类1.2.1 第六条人保合同与物保合同的区分1.2.2 第七条保证合同的成立与效力1.2.3 第八条抵押合同的成立与效力1.2.4 第九条质押合同的成立与效力1.2.5 第十条留置权合同的成立与效力1.3 第十一条担保合同的履行1.3.1 第十二条担保合同的变更与转让1.3.2 第十三条担保合同的解除与终止1.3.3 第十四条担保合同的违约责任第一部分:合同如下:第一条担保合同的定义与范围1.1 本合同所称担保合同,是指债务人或第三人为债务人履行债务,向债权人提供一定的财产或者权利,作为债务人不履行债务时的担保。
1.2 担保合同的范围包括:借款合同、租赁合同、买卖合同、建设工程合同等法律、法规规定可以设立担保的合同。
第二条担保合同的成立要件2.1 担保合同的当事人应当具有完全民事行为能力。
2.2 担保合同的标的应当是确定的、可能实现的财产或者权利。
2.3 担保合同应当是双方真实意思表示,且不违反法律、法规的强制性规定。
第三条担保合同的有效要件3.1 担保合同的成立要件全部具备。
3.2 担保合同的当事人意思表示真实,不存在欺诈、胁迫等情形。
3.3 担保合同的标的合法,不存在法律、法规禁止设立担保的情形。
第四条担保合同的无效情形4.1 一方以欺诈、胁迫手段订立担保合同,损害国家利益、集体利益或者第三人合法权益的。
4.2 担保合同的标的违反法律、法规的强制性规定的。
4.3 担保合同的当事人无民事行为能力或者限制民事行为能力的。
第五条担保合同的种类5.1 人保合同,是指以人的信用为担保的合同,如保证合同。