八年级上学期政治期中考试试卷(含答案)
- 格式:doc
- 大小:41.50 KB
- 文档页数:5
部编⼈教版《道德与法治》⼋年级上册期中考试试卷(含答案)部编⼈教版《道德与法治》⼋年级上册期中考试试卷(含答案)考试时间:45分钟总分:50分⼀、单项选择题(每⼩题2分,共20分)1.个⼈与社会的关系是⼈⽣道路上的基础关系,对这⼀关系的表述不正确的是( ) A.⼈的成长离不开社会 B.每个⼈都是社会的⼀员C.社会的存在可以不依赖于个⼈ D.个⼈是社会的有机组成部分2.下边漫画中志愿者的⾏为,下列认识正确的是( )A.履⾏公民法定义务的⾏为B.帮助他⼈的亲社会⾏为C.实现⼈⽣价值的唯⼀途径D.主要是为了赢得他⼈的赞美3.“没有做不到,只有想不到”是⼀句⽹络流⾏语。
在这个“脑洞⼤开”的⽹络时代,很多事情,的确不是我们做不到,⽽是我们没有去想。
借助互联⽹我们可以( )①学习新知②求医问药③休闲娱乐④传播谣⾔A.①②③ B.②③④ C.①②④ D.①③④4.2016年,⼀个名为“武侠世界”的⽹站开始⾛⼊媒体视野。
这个有着中国⾊彩名字的美国⽹站,专注于翻译中国⽹络⽂学原创作品。
虽然诞⽣仅两年,却在美国拥有⼤批粉丝,并进⼀步获得其他国家读者的追捧与点赞。
这说明( )A.⽹络为经济发展注⼊新的活⼒ B.⽹络为⽂化传播搭建了新平台C.⽹络为科技创新搭建了新平台 D.互联⽹促进了民主政治的进步5.2017年3⽉29⽇,南京市钟楼区⼈民法院开庭审理了⼀起侵犯公民个⼈信息案。
不法分⼦明码标价销售公民个⼈信息。
被告⼈刘某、宋某和孙某以前是⼀家⽹络科技公司的同事,⼯作中能接触到业主个⼈信息,久⽽久之,他们发现了其中的“商机”。
于是三⼈决定合伙投资,成⽴⼀家公司贩卖业主个⼈信息。
这说明( )A.⽹络信息良莠不齐 B.沉迷于⽹络,影响⼯作和⽣活C.在⽹络上,个⼈隐私容易被侵犯 D.我们应远离⽹络,保护好个⼈信息6.2017年3⽉26⽇,南京南站⼀名男⼦在翻越站台时被动车卡住⾝亡。
4⽉6⽇晚,⼜有⼀名男⼦在柳州⽕车站上演了翻越站台的惊险⼀幕,让看到的⼈都不禁为他捏⼀把汗。
昆区九中2024-2025年度第一学期阶段性测试八年级道德与法治命题人:初二政治组审题人:初二政治组一、单项选择题(下列每小题四个选项中只有一个最符合题意,每小题3分,共计 45分)1.意大利某洞穴专家曾一个人度过了一年多暗无天日的地下生活后,变得情绪低落,不善与人交谈,丧失了交际能力。
这说明了( )①人的生存与发展离不开社会②我们需要在社会中获得精神滋养③个人是社会的有机组成部分④社会的进步和发展离不开个人A.①②B.②③C.③④D.①④2.药品生产企业根据国家相关要求推出“大字版”药品说明书。
对此,老人们感慨道:“过去药品说明书字小如蚁,现在能看清也就放心了。
”药品说明书放大的不仅是字,还是( )①换位思考的尊老之道②满腔热忱的爱国之情③文明用语的友善之行④传递温暖的关爱之举A.①③B.①④C.②③D.②④3.一些青少年网络言行失范,有的人有意无意地传播谣言,随意宣泄情绪,谩骂、中伤他人等。
以下是两位同学对此的观点,你的看法是( )甲:网络是虚拟世界,不需要在乎文明礼仪乙:在网络中也要恪守道德、遵守法律A.认同甲,文明礼仪只在现实生活中需要,在网络世界不需要B.认同甲,在网上发言属于言论自由,想说什么就可以说什么C.认同乙,网络无限,自由有界,每个人都应对自己的言行负责D.认同乙,网络违法行为都有严重的社会危害,都将受到刑罚处罚4.社交是青少年走向社会的重要途径之一。
如今,部分青少年不是宅家,就是与手机游戏相伴,在日光下呼朋唤友奔跑嬉闹的场景已逐渐消失,他们不愿主动参与社会生活,融入社会,有的甚至产生社交恐惧。
为克服“社交恐惧”,你建议( )①养成健康生活方式和良好的行为习惯②积极参与社会生活,养成亲社会行为③关注自我发展,积极谋求个人的利益④拒绝融入社会,寻求自身的舒适安逸A.①②B.①③C.②④D.③④5.古文《陈太丘与友期行》中描述到“君与家君期日中。
日中不至,则是无信;对子骂父,则是无礼。
可编辑修改精选全文完整版2020-2021学年度第一学期八年级道德与法治期中试卷本试卷共6页,33小题,满分100分。
考试用时45分钟。
第Ⅰ卷(选择题共70分)一、单项选择题:下列各题的四个选项中,只有一项是最符合题意的。
请在答题卷上填涂你认为正确的选项。
(本大题共30小题,1—20每小题2分,21—30每小题3分,共70分)1.图1漫画《不看不听不闻》从反面说明,亲近社会必须A.专心读书,丰富学识B.关注社会,服务他人C.保持冷静,少惹是非D.走出课堂,融入社会图12.正像一只离开了人的躯体的脚再也不能称其为脚一样,人如果与人群相脱离,也不能称其为人。
这句话告诉我们A.人的社会地位是不断变化的B.个人是社会的有机组成部分C.人的身份随社会关系的变化而变化D.个人只能依赖他人才能生存3.人的身份是在社会关系中确定的。
在不同的社会关系中,我们具有不同的身份。
在社区,我与李奶奶的关系属于A.血缘关系B.亲戚关系C.地缘关系D.业缘关系4.下列行为属于亲近社会表现的是A.在公交车上大声播放手机音乐B.回家帮助父母做家务活C.自觉在一米线前排队等待取款D.随意转发微信圈里各种帖子5.中国女排队主攻手朱婷,2018年一年间,捐800万为家乡铺了一条路,捐110万建了一所养老院,捐360万建了两所希望小学,将她一年所挣的钱大部分奉献给了社会。
朱婷的行为启示我们①有钱才能实现人生价值②他人比家人更重要③人生的真正价值在奉献④在社会实践中学会成长A.①②B.①③C.②④D.③④6.到2019年,双十一已走到第十一个年头。
阿里巴巴从最初的5000万销售额,发展到2018年的2135亿元,实现了千倍增长。
这充分说明A.网络促进民主政治的进步B.网络为文化的传播搭建了平台C.网络为经济发展注入了新的活力D.互联网成为众多新发明的源泉7.网络交往超越了时间与空间。
在网上,我们也许会与一位教授下象棋、交朋友,或许还会与外国友人亲切交流中国美食等。
最新八年级第一学期政治期中考试试卷(含答案)一、单项选择题(每题3 分,共60 分)1. 随着社会的发展,我们的生活越来越离不开网络。
下列对网络的认识正确的是()A. 网络只有利没有弊B. 网络可以满足我们的一切需求C. 网络是把双刃剑,有利也有弊D. 青少年上网一定会沉迷网络2. 我们在社会中生活,扮演着不同的角色,而每一种角色往往都意味着一种责任。
作为学生,我们最主要的责任是()A. 遵守学校纪律,认真学习B. 孝敬父母,尊敬师长C. 遵守社会公德,维护公共秩序D. 关爱他人,服务社会3. 个人离不开社会,是因为()①个人是社会的有机组成部分②人的身份是在社会关系中确定的③人的生存和发展离不开社会提供的各种条件④人的成长是不断社会化的过程A. ①②③B. ①②④C. ①③④D. ②③④4. 亲社会行为在人际交往和社会实践中养成。
下列属于亲社会行为的是()A. 沉迷网络游戏B. 参加义务植树活动C. 与同学打架斗殴D. 考试作弊5. 网络世界丰富多彩,但也存在一些不健康的内容。
我们在上网时应该()A. 浏览一切信息B. 学会辨析网络信息,自觉抵制不良信息C. 随意发布信息D. 只看自己感兴趣的信息6. 社会秩序是社会生活的一种有序化状态。
下列属于社会秩序的是()①生产秩序②交通秩序③公共场所秩序④社会管理秩序A. ①②③B. ①②④C. ①③④D. ①②③④7. 俗话说:“没有规矩,不成方圆。
”这里的规矩主要包括()①法律②道德③纪律④章程A. ①②③B. ①②④C. ①③④D. ①②③④8. 违法行为是指出于过错违反法律、法规的规定,危害社会的行为。
下列属于违法行为的是()A. 中学生小王在课堂上打闹B. 司机张某在高速公路上超速行驶C. 青年小赵在公园里随地吐痰D. 市民李某在商场里大声喧哗9. 一般违法行为包括()①民事违法行为②行政违法行为③刑事违法行为A. ①②B. ①③C. ②③D. ①②③10. 犯罪的最本质特征是()A. 严重社会危害性B. 刑事违法性C. 应受刑罚处罚性D. 触犯法律11. 维护我们合法权益最正规、最权威、最有效的一种手段是()A. 向政府有关部门反映B. 通过调解、仲裁解决争议纠纷C. 通过诉讼的方式来维护权益D. 找社会上的“黑律师”帮忙12. 责任产生于社会关系之中的()A. 相互承诺B. 法律规定C. 道德规范D. 风俗习惯13. 承担责任往往伴随着获得回报的权利。
期中试题注意事项:1.本试卷共6页,总分100分。
2.选择题答案用2B铅笔涂在答题纸上。
3.非选择题须用0.5毫米黑色中性笔书写在答题纸上。
一、选择题:请你慎重选出最符合题意的一项。
(本题共24小题,每小题2分,共48分)1.“双减”背景下,全国各地学校在作业设计与布置上,花样层出不穷。
如表,滦海中学给八年级学生设计的“国庆”假期作业清单中的一项。
完成该项作业有助于同学们()作业清单作业1:为家人制作一道美食作业2:参加一次家庭大扫除作业3:到抗大陈列馆参观学习作业4:到社区参加防火安全宣传①深入生活实际,提高个人实践能力②参与政治生活,提高管理国家事务能力③了解社会、融入社会,养成亲社会行为④关注社区治理和发展,指导防火安全工作A.①②B.②④C.①③D.①④2.2022年6月5日,神舟十四号载人飞船成功发射,小强在电视里看到这则新闻时,感到非常自豪,对中国航天人的进取和奉献精神感到由衷敬佩。
这说明()①个人是社会的一个“结点”②我们每个人都是社会的一员③我们对社会生活的感受越来越丰富④我们要关心国家的发展,并为祖国取得的成就感到自豪A.①②B.①④C.②③D.③④3.我们吃的粮食来自农民伯伯的辛勤耕种;我们穿的衣服来自纺织工人开动机器;我们出行的汽车、火车和飞机来自石油的提炼和钢铁、橡胶的出产……这些表明()A.每个人都能实现自身的价值B.人们在社会交往中形成了各种关系C.人的生存和发展离不开社会D.人的身份是在社会关系中确定的4.一位智者曾问他的弟子:一滴水怎样才能不干涸呢?弟子答不出来,智者说:把它放到大海里去。
这个故事告诉我们()A.要积极关心社会的变化和发展B.个人是社会中的人,个人不可能离开社会独立存在C.每个人都应有自己的独特性,不受社会环境的制约D.社会的存在和发展离不开每个人的努力5.暑假期间,小明参与社区志愿者服务,与父母游览金山岭长城、一起去商场购物,和老师同学们参观历史博物馆,从小明的暑假生活中,我们可以感受到()A.社会经济持续发展B.人民生活幸福美好C.社会生活丰富多彩D.社会服务水平不断提高6.出门打不到车?线上打车随叫随到;饿了不想做饭?外卖来送饭……这些都体现了“共享服务”和“共享经济”,它们都是借助互联网技术打造的新的商业模式。
海东市八年级上册道德与法治期中试题一、下列各小题的四个备选答案中,只有一个最符合题意。
(每小题3分,共30分)1. 人的身份是通过社会关系确定的。
在不同的社会关系中,我们具有不同的身份。
从社会关系建立的基础可分为( )①地缘关系②同学关系③业缘关系④血缘关系A. ①②③B.①②④c.②③④D.①③④2. 对于中学生参与社会实践活动,不同的同学有不同的看法。
下面同学的看法正确的是( )A. 中学生通过参与社会实践活动,可以养成亲社会行为B. 中学生学习任务重,参与社会实践活动只会影响学习C. 中学生年龄小,社会经验不足,不具备参与社会实践活动的能力D. 社会生活是复杂的,参加社会实践活动不利于我们健康成长3. 人的成长是不断社会化的过程。
通过父母的抚育、同伴的帮助、老师的教诲、社会的关爱等,我们()①知识技能不断丰富②能力不断提高③规则意识不断增强④价值观念日渐养成A.①②③B.②③④ c.①③④ D.①②③④4. 在生活中有许多规定,如“不准带手机进考场”“严禁酒后驾车”“严禁携带易燃易爆物品上车”等。
每个公民都必须遵守这些规定,因为 ( )A. 人们的行为都是不自觉的B. 良好的社会秩序是人们安居乐业的保证c. 社会规则保障社会秩序的实现D. 我国的法制不够完备5. 李某用手机发布恐怖信息,导致机场航班延迟起飞,最终受到法律的制裁,这告诉我们()①社会规则划定了自由的边界②公民的行为要遵守法律的规定③社会规则是人们享有自由的保障④违反规则、扰乱秩序的行为要受到相应处罚A.①②③B.①②③④ c.②③④ D.①③④6.两会期间,全国各地的网民通过微信、微博等方式,在人民网等各大网站对自己较为关注的问题表达心声和意愿,极献计献策。
这表明(①网络丰富了民主形式,拓宽了民主渠道②网络是公民参与国家政治生活的唯一渠道③网络对保障公民的知情权与权、表达权、参与权监督权发挥着重要作用④网络促进民主政治的进步A.①②③B.①③④ c.①②④ D.②③④7.尊重从我做起,尊重他人就要做到( )①积极关注、重视他人②平等对待他人③学会换位思考④学会欣赏他人A.①②③B.①②④ c.②③④ D.①②③④8 . 自2007年起,黑龙江省建立高考考生诚信档案,所有违规考生情况被如实记录到其诚信电子档案中,并且无论今后哪年再参加高考,这一污点都将永远记入到违规失信的档案中。
南昌县2023-2024学年度第一学期期中考试八年级道德与法治试卷(开卷)一、单项选择题(每小题3分,共54分。
把答案写在对应的括号内)1.2023年8月15日,我国迎来第()个依法设立的全国生态日,聚焦生态文明建设。
A.一B.二C.三D.四2.人民网10月7日电,我国科学家发现的战略性关键金属新矿物()获得国际矿物协会新矿物、命名及分类委员会的正式批准。
A.太平石B.嫦娥石C.灵宝矿D.铌包头矿3.2023年10月18日,第三届()国际合作高峰论坛在北京开幕,国家主席习近平在开幕式上发表《建设开放包容、互联互通、共同发展的世界》的主旨演讲。
A.圣技德堡经济B.东亚商务C.中欧跨境电商D.“一带一路”4.她们是竞争对手,更是惺惺相惜的好友。
亚运会上女子50米蝶泳颁奖仪式结束后,获得冠军的中国选手张雨霏和获得铜牌的日本选手池江璃花子紧紧拥抱在一起,两个人眼中都涌出热泪。
对此理解正确的是()①个人是社会的有机组成部分②人们在社会交往中形成了各种社会关系③人的身份在社会关系中确定④人的身份多了,容易产生混淆A.①②B.①④C.②③D.③④5.小惠说:“我和同学们参加创建清洁家园活动时,负责清理小区花园,我们两三人一组,分工协作捡垃圾,劳动过程虽然汗流浃背,但心里依然很高兴”。
参加这种活动()A.有利于走进社会,养成亲社会行为B.表明我们的社会生活枯燥无味C.表明社会实践是个人成长的必由途径D.意义全在于获得内心的喜悦6.南昌市人力资源和社会保障局计划在全市范围内建设一批市级技能大师工作室,按10万元/个的标准给予一次性建设资金补助。
这表明()①人的成长是不断社会化的过程②社会为个人实现人生价值助力③我们从社会中获得物质支持和精神滋养④社会的进步和发展离不开个人A.①②B.①④C.②③D.③④7.当前,越来越多的人喜欢在微信朋友圈、抖音和微博上分享自己生活中的点点滴滴。
大家在分享自己生活的同时,个人信息安全和隐私保障也成了备受关注的话题。
2024-2025学年度上学期期中考试八年级道德与法治试题2024.11注意事项:1.本试卷共8页,两个大题24个小题,考试时间60分钟。
2.答题前请将答题纸上的考生信息项目填写清楚,然后将试题答案书写在答题纸的规定位置。
3.请认真书写,规范答题;考试结束,只交答题纸。
一、单项选择题(下列每小题给的4个选项中,只有1项是最符合题意的,请将该项的字母代号填涂在答题卡的答题栏内)1.2024年7月15日至18日,中国共产党第二十届中央委员会第三次全体会议在北京举行。
全会听取和讨论了习近平受中央政治局委托所作的工作报告,审议通过了《中共中央关于进一步全面深化改革、推进的决定》。
A.乡村振兴B.绿色发展C.共同富裕D.中国式现代化2.2024年7月27日,在印度新德里召开的联合国教科文组织第46届世界遗产大会通过决议,将“ -中国理想都城秩序的杰作”列入《世界遗产名录》,这也是中国第59项世界遗产。
该项目的申遗成功,是对我国文化遗产保护和传承工作的高度肯定,将极大提升城市文化内涵,,增进文化自信。
A.北京长安街B.北京故宫C.北京中轴线D.雄安新区3.2024年10月22日至24日,金砖国家领导人第十六次会晤在俄罗斯喀山举行,这是金砖国家扩员后的首次峰会。
会议期间,习近平主席出席“金砖+”领导人对话会并发表题为《汇聚“ ”磅礴力量共同推动构建人类命运共同体》的重要讲话。
A.全球东方B.全球西方C.全球南方D.全球北方4.2024年10月30日,搭载载人飞船的长征二号F遥十九运载火箭在酒泉卫星发射中心点火发射并取得圆满成功。
航天员蔡旭哲、宋令东、王浩泽3名航天员执行此次飞行任务,浩瀚太空首次迎来中国“90后”访客。
A.嫦娥六号 100.神舟十九号 C.天舟八号 D.梦舟5.在家庭里,我们是父母的子女;在学校里,我们是老师的学生、同学的同学;在小区里,我们是业主,也是其他业主的邻居;在祖国大家庭中,我们是未来的建设者……这说明A.人们在社会交往中形成了不同的社会关系B.在不同的社会关系中,我们具有不同的身份 \C.个人是社会的有机组成部分D.人在不同社会关系中的身份是通过血缘关系确定的6.我们通过父母的抚育、同伴的帮助、老师的教诲和社会的关爱等,知识不断丰富,能力不断提高,规则意识不断增强,价值观日渐养成,逐步成长为一名合格的社会成员。
首都师范大学附属中学2024-2025学年八年级上学期期中考试道德与法治第I卷(共65分)一、判断题(共10题,每题2分,共20分。
)1. 直接建立在人们空间与地理位置关系基础上的社会关系,如同乡、邻居等,属于业缘关系。
()2. 人的成长离不开社会,人的成长是一个不断社会化的过程。
3. 亲社会行为会在成长中自然养成,不必参与社会实践。
()4. 网络打破了传统人际交往的时空限制,促进了人际交往。
()5. 网络是把双刃剑,我们要提高媒介素养,合理利用网络。
()6. 规则是靠国家强制力保证实施的。
()7. 诚信是社会主义核心价值观的重要内容,也是一项民法原则。
()8. 行政违法行为是违法行为中最严重的一种,就是我们常说的犯罪。
()9. 预防犯罪需要我们杜绝不良行为。
()10. 诉讼是处理纠纷和应对侵害最正规、最权威的手段。
()二、选择题(本大题共15小题,每小题3分,共45分。
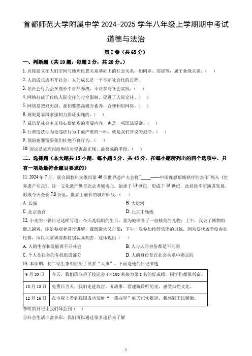
在每小题所列出的四个选项中,只有一项是最符合题目要求的)11. 2024年7月,联合国教科文组织第46届世界遗产大会将“ ——中国理想都城秩序的杰作”列入《世界遗产名录》。
这一文化遗产纵贯北京老城南北,始建于13世纪,形成于16世纪,此后经不断演进发展,形成今天全长7.8公里、世界上最长的城市轴线。
()A. 长城B. 大运河C. 北京故宫D. 北京中轴线12. 小光的一篇日记这样写道:今天是妈妈的生日,我为她准备了一份精美的礼物;上午,我去了博物馆做志愿者,能给参观者进行讲解,我既激动又自豪;下午,我参加校管乐团的训练,因为要代表学校参加比赛,所以大家训练都特别认真刻苦。
这体现出()A. 人的生存和发展离不开社会B. 人与人的身份都是不同的C. 个人是社会的有机组成部分D. 人的身份是在社会关系中确定的13. 本学期,初二学生李明经历了很多“大事”,下面是他的日记节选①社会生活丰富多彩,我们可以通过很多途径来了解②我们不仅可以从社会获得物质支持,还有精神滋养③社会为我们的成长提供各种条件,我们只需努力学习④只有走出家门才能了解社会,所以实践活动多多益善A. ①②B. ①③C. ②④D. ③④14. 通过手机上传一张正面照片,给出一些个人信息,短短数秒就能收到面相评分和命运报告,号称“准确率达95%”“能看透你的一生”……最近一段时间,“AI算命”风靡网络,背后不是算命而是盯上了你口袋里的钱。
北京市第二中学教育集团2023-2024学年八年级上学期期中道德与法治试卷考查目标知识目标:人教版《道德与法治》八年级上册第一单元、第二单元基础知识。
能力目标:观点认知能力;价值分析能力;行为实践能力。
考生须知1.本试卷分为第Ⅰ卷、第Ⅱ卷和答题卡,共12页;其中第Ⅰ卷5页第Ⅱ卷3页,答题卡4页。
全卷共二大题,20道小题。
2.本试卷满分70分,考试时间70分钟。
3.在第Ⅰ卷、第Ⅱ卷指定位置和答题卡的密封线内准确填写班级、姓名考号、座位号。
4.考试结束,将答题卡交回。
第Ⅰ卷(选择题共30分)一、选择题(以下每题只有一个正确的选项,每小题2分,共30分)1.10月17日至18日,____在北京举行。
国家主席习近平出席开幕式并发表题为《建设开放包容、互联互通、共同发展的世界》的主旨演讲。
()A.第三届“一带一路”国际合作高峰论坛B.杭州第19届亚运会C.二十国集团领导人第十八次峰会D.第六届中国国际进口博览会2.下图是小张同学绘制的“我的社会关系网络图”,从中你能得出的结论有()①不同的社会关系中,人们具有不同的身份②未成年人在社会关系网中处于核心位置③个人离不开社会,但社会可以离开个人④每个人都是社会关系“大网”上的一个“结点”A.①②B.①④C.②③D.③④3.就个人与社会的关系问题,以下观点正确的是()序号观点①人的社会身份是与生俱来的②个人的成长是不断社会化的过程③有了来自社会的物质支持和精神滋养,人才能生存和发展④中学生要努力学习,做到两耳不闻窗外事A.①②B.①④C.②③D.③④4.2022年,全国网上零售额13.79万亿元,实物商品网上零售额占社会消费品零售总额的比重为27.2%。
网络零售市场成为稳增长、保就业、促消费的重要力量。
由此可见,网络()A.打破了时空限制,促进了人际交往B.促进民主政治的进步C.为文化传播和科技创新搭建新平台D.为经济发展注入新的活力5.我们在社会中生活,应当注意保护个人隐私。
2023―2024学年度第一学期期中质量检测初三道德与法治试题说明:本试卷分为第Ⅰ卷和第Ⅱ卷两部分,考生请将第Ⅰ卷、第Ⅱ卷答案涂在或答在答题卡相应的位置上,考试结束后,只交答题卡。
第Ⅰ卷:选择题(共40分)一、选择题:下列各题选项中,只有一项是最符合题意的,请将答案涂在答题卡内。
多选、错选该小题不得分,考试结束后,只交答题卡。
(每小题2分,共40分)1.短短的几年时间,数家互联网小微企业入驻长沙西湖文化园,一座以智能应用、媒体艺术等网络科技为特色的科创小镇在此迅速崛起。
该小镇的崛起表明,网络()A.保护生态环境,建设生态文明B.搭建创新平台,推动文化传播C.丰富民主形式,拓宽民主渠道D.打破时空限制,促进人际交往2.“诚信无价”主题演讲活动中,小海同学准备说明诚实守信的意义。
下列观点中,能说明诚信对个人成长意义的是()A.以诚相待、以信为本,能够增进社会互信与和谐B.诚信经营、诚信办事,才能赢得客户,长盛不衰C.要信守承诺,不轻易许诺,许诺的事情就要做到D.真诚老实、笃守诺言,在人际交往中能赢得信任3.图示法有助于我们理解不同概念间的相互关系。
小张同学在复习第二单元《遵守社会规则》过程中,自行绘制了下列图示。
下列图示正确的个数是()A.1个B.2个C.3个D.4个4.11岁的王果听说进入某QQ群可以免费抽奖和领红包,于是马上加入该群。
根据群里“工作人员”指示,王某在群里先后发红包8次,合计被骗5000多元,这警示我们要()A.崇法治,加强网络诈骗立法B.善辨别,增强自我保护意识C.多警惕,杜绝一切网络交往D.明是非,依法打击网络诈骗5.违法行为往往就在我们身边。
在我们身边,常见的民事违法行为有()①谎报险情②破坏铁路封闭网③未经允许使用他人的照片打广告④没有依法履行合同义务A.①②B.①③C.②④D.③④6.“我希望有一个如你一般的人,如山间清晨一般明亮清爽的人,如奔赴古城道路上阳光一般的人。
”在网络世界里,我们也希望遇见阳光的彼此,希望有一个清朗健康的精神家园。
八年级上册道德与法治期中测试卷第Ⅰ卷(客观题,共56分)一、单项选择题:(每小题2分,共50分。
请将最符合题意的答案填在答题卡相应位置上)1.近代维新派代表康有为在《大同书》中说:“夫喜群而恶独,相扶而相植者,人情之所乐也。
”这句话启示我们要( )A.养成亲社会行为B.珍爱他人的生命C.养成良好的行为习惯D.主动与人沟通交流2.河北心灵花园团队是一个自发组织的专业志愿者组织,现有210名志愿者,主要由教师、医生、专职心理咨询师、心理学研究生等组成,大家“尽己力,发微光”,以“关注心理健康,促进人格发展”为服务目标,以志愿精神和专业技能援助心理弱势群体。
作为当今时代的中学生,我们要向心灵花园团队学习,就()①积极参与各种有益的社会公益活动②把个人利益和得失放在第一位③学会谦让,礼貌待人,真诚地帮助他人④关心社会发展,关注国家大事,服务社会、奉献社会A.②③④B.①③④C.①②③D.①②④3.期末考试一结束,八年级的同学纷纷走上了社会实践岗位,开始了他们为期四天的社会实践,与社会真正有了个“亲密接触”。
通过参与社会实践活动( )①能够在社会实践中发展和成就自己②能够融入社会,实现自己的人生价值③有利于我们的人际交往④参加社会实践能让我们主动关心社会A.①③④B.①②④C.②③④D.①②③④4.马克思说:“人的本质并不是单个人所固有的抽象物,实际上,它是一切社会关系的总和。
”下列理解不正确的是( )A.每个人都是社会的一员B.个人是社会的有机组成部分C.每个人都是社会这张“大网”上的一个“结点”D.个人可以脱离社会而生存和发展5.下列属于亲社会行为的是( )①主动关注、了解社会问题,积极建言献策②同情和关心遭遇挫折、不幸的人③对处于困境和危难的人能伸出援助之手④增强忧患意识,优先考虑个人前途命运A.①②④B.①②③C.②③④D.①③④6.社会关系分为不同类型。
地缘关系是指直接建立在人们空间与地理位置关系基础上的社会关系。
新人教版八年级上册政治期中考试试卷(含答案)一、选择题(每题2分,共40分)1. “五四”运动的口号是()。
A. 打倒本国封建统治B. 反对帝国主义,封建主义C. 民主、科学、民权、民生D. 爱国、进步、民主2. 太平天国革命的失败有很多原因,主要是()。
A. 内部分裂和领导人的错误B. 革命的口号不明确C. 消极应战,不善于斗争D. 缺少有组织的队伍3. 下列时期的对外关系属于被动型的是()。
A. 清朝崩溃前B. 新民主主义革命时期C. 社会主义初期D. 改革开放后4. 以下区域是我国少数民族聚居区的是()。
A. 关中平原B. 鄂尔多斯高原C. 黄河中下游平原D. 西藏高原5. 近年来我国经济增速领先于世界,其主要原因是()。
A. 改革开放政策的贯彻执行B. 国际经济大萧条的结束C. 现代化市场经济的建立D. 海外侨胞和跨国公司的大量投资6.1949年,中国成功地完成了革命任务,在全国范围内建立了新中国。
其中最重要的是()。
A. 解放军和人民解放军B. 人民民主专政制度C. 发表“向全世界宣布——中国人民站起来了!”声明D. 中共中央、国务院成立后制定的土地改革法7. 工人阶级的阶级性质表现在()。
A. 同质性B. 内部的剥削和被剥削C. 从事脑力劳动D. 具有根本性的共同利益8. 自中国历史上第一个统一的中央集权国家开始,政治权力的运作方式就是()。
A. 君主专制B. 封建王朝C. 资产阶级的共和制D. 社会主义民主9. 近年来国内生产总值增长最快的区域是()。
A. 华北平原B. 海南岛C. 长江下游地带D. 黄土高原10. 我国社会主义事业发展的第一个20年是从新中国成立至()。
A. 1976年文化大革命结束B. 1992年全国生产总值排名世界前十位C. 1982年召开D. 1997年回归祖国50周年二、解答题(共60分)1. (10分)新民主主义革命取得胜利,主要是的指导和领导的结果,请举例谈谈的主要内容。
八年级道德与法治注意事项:1. 道德与法治试卷满分 100分。
道德与法治、历史考试时间共120分钟。
2. 本试卷包括“试题卷”和“答题卷”两部分。
“试题卷”共4页, “答题卷”共2页,请务必在“答题卷”上答题。
在“试题卷”上答题无效。
3. 考试结束后,请将“试题卷”和“答题卷”一并交回。
一、选择题(本题共15小题,每小题3分,共45分。
在每小题给出的四个选项中,只有一项是符合要求的)1. 2024 年 10 月,全国农业科技成果展览盛大举行。
八年级学生小悦在网络上浏览到相关新闻以及我国近年来在农业科技创新方面取得的巨大成就后心潮澎湃。
他为我国农业科技的飞速发展感到无比自豪。
对此,下列说法正确的是……………………………………………………………【】①社会生活绚丽多彩②关心社会发展变化③关心国家发展情况④感受社会一成不变A. ①②③B. ①②④C. ①③④D. ②③④2. 在医院,医生负责诊断病情、制定治疗方案,护士协助医生进行治疗和护理工作。
他们在日常工作中密切配合,为了患者的健康共同奋斗。
从社会关系建立的基础看,医护人员属于……【】A. 血缘关系B. 地缘关系C. 业缘关系D. 亲缘关系3. 我们的生活和社会关系密切,我们不断从社会中汲取养分。
下列活动属于从社会中获取精神滋养的有· ..【】A. ①②③B. ①②④C. ①③④D. ②③④4. 一些患有疑难病症的患者,当地医院可以通过远程医疗系统与大城市的专家进行联合会诊,共同制定治疗方案。
这不仅节省了患者的时间和精力,也提高了医疗资源的利用效率。
可见,借助互联网等技术…………………………………………………………………………………………【】①人人都能参与信息的发布②人们能够打破交流的空间限制③可以满足我们的一切需要④人们能更好享受科技发展成果A. ①②B. ②③C. ②④D. ③④5. 安徽政务 APP“皖事通”的“一键反映”功能获得群众广泛好评。
八年级上学期政治期中考试试卷班级:姓名:得分:一.单项选择(每题2分,共40分)1.随着家庭结构的不断演化,过去三代同堂、四代同堂的大家庭已基本上不存在,现在一般为核心家庭和主干家庭。
核心家庭是()A.由祖父母、父母及第三代组成的家庭B.父母中的一方与子女一起生活的家庭C.由父母与未婚子女两代人组成的家庭D.由父母和多对已婚的子女组成的家庭2.我国著名作家老舍的《四世同堂》,是一部反映中国人民在抗日战争时期艰苦斗争历史的长篇小说,同时,也揭露了封建时代的大家庭背景。
而今天,这样的大家庭越来越少见了,取而代之的是小家庭。
这说明()A.小家庭要比大家庭好B.封建社会需要大家庭C.家庭越来越不像家庭了D.家庭的结构是不断演化的3.子女与父母的亲情,不会因家境状况的好坏、父母地位的高低或者父母的某种生理缺陷而改变。
这说明()A.天下没有十全十美的家庭和十全十美的父母B.父母子女关系的确定都是基于血缘关系C.只有父母位高权重,才能表现出高尚的人格D.子女与父母的关系不可选择、无法改变4.在2008年5月12日汶川地震时,一位母亲在房屋垮塌的一刻,奋力为8个月大的女儿撑出一片小小的空间,把死亡留给了自己,把生命留给了女儿。
这说明()A.母爱是伟大的、无私的、不求回报的B.感受爱、奉献爱是一切美德的生长点C.父母只有有了子女其生命才会有意义D.父母是其子女生命延续和生活的动力5.师生交往的礼仪是不可缺少的,你认为下列做法不妥的是()①见到老师主动问好②进老师的办公室先敲门③跟老师关系好,从背后突然拍打老师④在不同的场合选择不同的交往策略⑤结合老师的相貌特征给老师取绰号⑥随意进出老师的办公室,翻动老师桌上的东西⑦向老师请教,主动让座,自己站着听⑧经常向同学打听老师的隐私A.③⑤⑥⑧B.①②③④⑧C.④⑤⑥⑧D.①②④⑦我们要继承和弘扬中华民族孝亲敬长的优良传统。
据此回答6-8题。
6.在日常生活中,孝敬父母最重要的是()A.敬重和爱戴父母B.一切服从于父母C.帮助父母做家务D.尽情地享受亲情7.下列句子中能反映子女对父母的感激之情的是()A.谁知盘中餐,粒粒皆辛苦B.水是家乡美,月是故乡明C.欲穷千里目,更上一层楼D.谁言寸草心,报得三春晖8.下列关于孝敬父母的说法,不正确的是()A.我们对父母的孝敬,不是古代的愚孝,也不是盲目的服从B.我们对父母的孝敬,是对父母辛勤劳动和养育之恩的回报C.父母做出不道德的事也不批评和制止,才是孝的最高境界D.孝敬父母不仅是子女应尽的道德义务,也是应尽的法律义务9.“我们不再完全相信父母和老师的安排,我们有时也会悄悄做出一些重大决定,尽管我们知道父母和老师也是反对的,但我们还是勇敢地做出了人生中类似重大的…正确‟决定,因为我们在重复父母和老师的过去!”这段话形象地说明我们进入青春期后()C.自我意识大大增强D.情感意识逐步丰富10.小明的爸妈希望小明今后能成为建筑设计师;小可的爸妈希望小可今后能成为宇航员;小丽的爸妈希望小丽今后能成为歌唱家;小伟的爸妈则希望小伟今后能成为作家。
由此可见()A.我们和父母在成才问题上认识大不相同B.望子成龙,是天下父母共同的心愿C.父母对子女总是期望值过高,要求过严D.父母对子女未来的设计脱离了实际11.我们与父母进行沟通的过程,其实是()A.明辨是非,寻求最佳结果的过程B.战胜父母,赢得家庭主导的过程C.双方相互妥协、相互迁就的过程D.子女接受父母的批评教育的过程12.我们都希望自己拥有良好的人际关系。
良好的人际关系是()A.相互利用的结果B.相互给予的结果C.相互批评的结果D.相互选择的结果13.唐朝武则天的侄子武三思权倾朝野,炙手可热,他非常仰慕著名学者、自然科学家张遂,“请与结交”。
但张遂厌恶武三思为人卑劣,坚决拒绝与其结交,后来情愿出家为僧,退隐嵩山,也不愿与武三思来往。
这说明()A.张遂孤高自傲,瞧不起别人B.张遂交友讲原则,不交损友C.张遂特别自负,不尊重别人D.张遂缺点太多,难与人结交14.“君子和而不同,小人同而不合。
”这启示我们交友时应()A.注重礼仪,和善谦逊B.宽容他人、尊重差异C.坦诚大方,平等友善D.坚持原则、不讲情面15.在与异性相处时,我们要学会保护自己。
,以及我们的自律,是对自己最好的保护()①增强自我保护意识②掌握自我保护的方法③改变社会的风俗习惯④完善社会的法律、道德A.①②B.①④C.①③④D.②③④16.一位作家告诉自己上中学的孩子:世间万物皆有时节,过早地成熟,就会过早地凋谢。
你和班上的那位女同学既然是在春天,就不要去做秋天的事。
这段话告诉我们()A.男女生交往应心里坦坦荡荡,行为落落大方B.男女生之间的情感需要慎重对待、理智处理C.男女生交往要使人对你望而生畏,敬而远之D.男女生交往的最好时节是春天,而不是秋天17.初中生小辉在日记中写道:“过去语文老师对我好,我愿意听他的课,学习有信心,有奔头,觉得不好好学习起码对不起老师,语文成绩也在班上名列前茅。
可是一场误会中他错怪了我,让我既怕他又怨他。
从此,他讲课我不爱听,也不注意听,语文成绩直线下降。
”这一事例说明师生关系()A.是学校生活的重要内容B.影响我们的学习质量C.是不能依靠情感维系的D.影响我们的身体健康18.是老师,教给我们做人的道理,是老师,让人产生探求知识的愿望,帮助我们掌握科学文化知识。
这说明()A.老师的工作确实如诗如画B.老师是没有缺点和错误的C.老师是人类文明的传播者D.老师各个方面都优于学生19.“就如从孩子的身上可以看到其家长的品行一样,从学生的身上也可以折射出其老师的痕迹。
”这句话表明()A.一个真正的好老师是没有缺点的B.老师要向家长一样关爱自己学生C.学生的成功应当完全归功于老师D.老师的人格能影响到学生的人格20.用恰当的方式指出老师的错误是对老师的尊重。
所谓恰当的方式,就是要()A.考虑到犯错误者的情感——不伤害老师B.理解老师的批评是爱护,是鞭策和期待C.讲求交往的艺术,让老师无法逃避责任D.语气要平和些,让老师感觉到不是批评二、填空题(每空1分,共15分,)2、家庭是社会的,它是由关系、关系或收养关系合成的亲属生活组织。
3、他人、他人、他人、尊重差异、加强沟通,我们就会交到更多的朋友,获得更为持久的友谊。
4、造成我们与父母产生隔阂、代沟的原因是。
5、我们与父母进行沟通的前提是,理解父母最有效的方法是。
6、新型的师生关系建立在的基础上,与老师主动是一切交往的前提。
7、在多数情况下,逆反心理会导致对父母的反抗,其结果都是惩罚了,伤害了。
8、成年子女如果不履行赡养扶助父母的义务,不仅要受到社会的谴责,还要受到的惩罚。
三.简答题(16分)1、作为子女,应该怎样去孝敬自己的父母?2、家庭主要承担哪些功能?3、你认为男女同学之间应如何进行正常的交往?4、作为学生,主动与老师进行沟通需要掌握哪些有效的方法?四、材料分析题1、材料一:2008年5月12日14时28分,四川汶川发生8.0级特大地震,大半个中国都有明显震感。
这次地震,是新中国成立以来破坏性最强、波及范围最广、救灾难度最大的一次地震。
多少人被无情的埋在了废墟之中?多少人辛辛苦苦换来的那一个美好的家,在那一瞬间随之化为废墟?多少人失去亲人,失去生命?......材料二:地震发生后,许多家在灾区,身在异乡的人们的第一反应就是与家人联系,询问伤亡,了解灾情。
当他们因地震造成的通信中断而无法与家人取得联系时,一个个心急如焚......阅读上述材料,分析说明:(1)为什么家在灾区,身在异乡的人们的第一反应就是与家人联系?(3分)(2)家对我们每一个人来说有何意义?(6分)2、汶川地震发生的那一瞬间,地动山摇。
他弓着身子,张开双臂紧紧地趴在课桌上,任凭冰雹般的砖瓦、灰尘、树木纷纷坠落到自己的头上、手上、背上,热血顿时奔涌而出;他咬着牙,拼命地撑住课桌,如同一只护卫小鸡的母鸡,护卫着身下蜷伏着的四个学生。
4个学生都获救了,而他张开守护翅膀的身躯定格为永恒……5月13日22时12分,当搜救人员从四川省德阳市汉旺镇东汽中学教学楼坍塌的废墟中搬走压在他身上最后一块水泥板时,所有抢险人员都被震撼、落泪。
他叫谭千秋,一位湖南籍教师,他用自己51岁的宝贵生命诠释了爱与责任的师德灵魂,被湖南省委书记张春贤誉为“英雄不死,精神千秋!”(1)为什么说谭老师“英雄不死,精神千秋”?(5分)(2)现代社会老师和学生之间应该是怎样的关系? (5分)3、小丽是个性格外向的女孩,整天风风火火,和男同学打成一片。
对此,班里议论纷纷:有人说,男女同学不能交往;有人说,男女同学正常交往有好处;有人说,男女同学交往不能太过分。
结合材料运用所学的知识,分析说明:(1)小丽的做法对吗?为什么?(5分)(2)男女同学正常交往有哪些好处?(5分)参考答案一.单项选择1.C 2.D 3.D 4.A 5.C 6.A 7.D 8.C 9.C 10.B11.A 12.D 13.B 14.B 15.A 16.B 17.B 18.C 19.D 20.A二.简要回答21.(1)因为家里有亲人,家中有亲情。
(2)家,是我们情感的栖息地,是我们的物质生活后盾、安全健康保障,还是我们的娱乐天地、天然学校和今后发展的大本营。
22.(1)这个观点是错误的.(2)生活中,我们与父母在生活态度、价值观念、兴趣爱好、行为方式等方面难免产生差异,这就使我们对父母的思想观念、管教方法、严格要求,常常产生反感,即产生逆反心理。
(3)对于逆反心理和逆反行为,要具体分析,不能一概说是错的,有的反抗不无道理.因为我们的父母不是圣人,他们的观念有时滞后;在家庭教育方面,他们也难免有误区.23.(1)这是因为在生与死的紧要关头,谭老师把生的希望留给了学生,把死的威胁留给了自己,用自己的宝贵生命诠释了爱与责任的师德灵魂,弘扬了中华民族伟大的民族精神。
(2)现代社会老师和学生之间是一种新型的师生关系,这种新型的师生关系建立在民主平等的基础上,师生之间人格平等、互相尊重,互相学习、教学相长,老师是我们学习的合作者、引导者、参与者,是我们的朋友。
三.分析说明24.(1)小丽主动与男同学进行交往的做法是正确的,有利于她健康成长。
但是男女同学交往要把握分寸,不能过分。
(2)男女同学间的正常交往能让我们获得更加丰富的友谊;可以增进我们对异性的了解,学习对方的长处,完善自己的个性,促进身心健康发展;可以扩大交往范围,锻炼交往能力;还可以学习如何适应社会对不同性别的需求,增进自己的性别意识,使男生成为男子汉,女生成为好姑娘。