员工积分奖励方案
- 格式:doc
- 大小:21.00 KB
- 文档页数:3
以积分或通证的方式员工激励方案一、激励目的。
咱们公司就像一艘大船,每个员工都是船上的水手。
为了让大家更有劲儿地划船,朝着咱们的宝藏岛(公司目标)前进,咱得有个超酷的激励方案,积分和通证就是咱们的秘密武器啦。
二、积分激励方案。
1. 积分获取方式。
工作成果。
如果完成一个大项目,就像攀登了一座高峰,那可得500积分。
这个项目就像是一座等待征服的大山,你成功登顶了,积分就是你的战利品。
按时完成日常任务,每次都能收获50积分,这就像每天坚持跑步打卡一样,每次跑完就给自己一个小奖励。
创新点子。
要是你提出了一个超棒的创新想法,能让咱们公司节省成本或者增加收入,那不得了,直接给200积分。
这就好比你发现了一条隐藏的近路,让大家都能更快到达目的地。
团队协作。
在团队项目中,被同事评为最有帮助的小伙伴,每次能得100积分。
这就像在一场足球比赛里,你是那个最佳助攻手,没有你,球可进不了球门呢。
学习成长。
参加公司组织的培训课程并且通过考核,每门课给80积分。
这就像是在游戏里升级技能,每升一级都有奖励。
自己主动学习新技能并且在工作中应用,经过评估后可以得到150积分。
这就像你自己偷偷练了个绝世武功,然后在江湖(公司)里大显身手,当然得给奖励啦。
2. 积分兑换福利。
休假类。
300积分可以兑换半天带薪休假。
想象一下,用自己辛苦挣来的积分,换个小半天去放松一下,晒晒太阳或者睡个懒觉,多美呀。
800积分就能兑换一整天的假期啦,你可以去看一场期待已久的电影,或者和家人朋友来个短途旅行。
礼品类。
100积分可以换一张咖啡券,工作累了的时候,来一杯香浓的咖啡提提神。
500积分可以换一个精美的笔记本或者一支高档的笔,让你在工作的时候更有仪式感。
1500积分就能换一个按摩器啦,在办公室就能享受按摩的舒服,把工作的疲劳都赶走。
3. 积分排行榜。
每个月我们都会公布积分排行榜。
排行榜前3名的小伙伴就像公司里的明星一样。
第一名可以得到额外的500积分奖励,第二名300积分,第三名200积分。
积分制员工激励实施方案一、实施方案背景随着市场竞争的日益激烈,企业对人才的激励和培养显得尤为重要。
为充分调动员工积极性,提高工作效率,增强企业凝聚力,本公司在遵循国家法律法规和公司制度的前提下,制定积分制员工激励实施方案。
二、积分制激励原则1. 公平公正:确保每位员工在积分制激励体系中享有公平竞争的机会,激励措施一视同仁。
2. 多劳多得:根据员工工作业绩、贡献程度及表现,合理分配积分,体现多劳多得的原则。
3. 激励为主:注重激发员工潜能,引导员工积极向上,提升个人能力和团队协作水平。
4. 持续改进:根据公司业务发展和员工需求,不断调整和完善积分制激励方案,确保激励效果。
三、积分制激励对象本方案适用于公司全体在岗正式员工。
四、积分制激励措施1. 工作业绩积分:根据员工月度、季度、年度工作业绩,给予相应积分奖励。
2. 专项奖励积分:对于在项目、技术创新、管理优化等方面取得突出成绩的员工,给予专项奖励积分。
3. 培训积分:鼓励员工参加公司内外部培训,提升自身能力,根据培训成果给予积分奖励。
4. 团队协作积分:对于团队协作良好、共同推进项目完成的部门或团队,给予团队积分奖励。
5. 优秀员工评选:定期开展优秀员工评选活动,对获奖员工给予积分奖励。
五、积分兑换及使用1. 积分兑换:员工可根据积分兑换规则,将积分兑换为现金、实物、旅游等福利。
2. 积分使用:员工可使用积分参与公司组织的各类活动,如培训、团建、年会等。
六、积分制激励实施与管理1. 设立积分管理部门:负责积分制激励方案的制定、实施、监督及评估。
2. 定期公布积分排名:每月公布一次积分排名,激励员工积极争优。
3. 积分审核与发放:积分管理部门对积分申请进行审核,确保激励措施公平公正。
4. 员工反馈与改进:鼓励员工提出意见和建议,对积分制激励方案进行持续优化。
七、附则1. 本方案自发布之日起实施。
2. 本方案解释权归公司所有。
3. 如有未尽事宜,公司可根据实际情况予以调整。
员工积分激励方案员工积分激励方案1一、宗旨:为提高员工工作的积极性和主动性,提高对客服务质量,促进员工公平竞争,增强员工的自觉服务意识,制定此员工积分激励制度。
二、范围:适用于各部门一线员工(非管理人员)。
三、管理:各部门应指定专人负责相应的操作,部门第一负责人为部门总负责,总经办负责监管及汇总。
四、细则:(一)积分分类:分为自然积分、日常工作表现积分及特别贡献积分。
1、自然积分。
包括店龄、出勤情况、英语水平等;(1)店龄:依据员工入职时间长短,自20xx年1月1日起,入职不满半年者每月店龄积分10分,入职满半年不满一年者每月积分11分,入职满一年者每月积分12分,入职满两年者每月积分13分,入职满三年者每月积分14分,以此类推。
(2)考勤:员工一个月内全勤(含有薪假期)给予奖励,每月加9分,第二个月或以后连续多月全勤则自第二月开始,每月加13分;(3)英语:饭店将定期进行英语考核,凡达到饭店英语服务要求者,每人每月加6分。
2、日常工作表现积分。
包括工作主动性、服务规范、服务技巧、投诉抱怨处理的技巧、团队配合、培训参与情况、公共活动的参与性等;由部门根据对日常工作的记录,按照优秀、良好、合格、及格三个类别,依据部门人数的20%、40%、30%、10%的比例进行分值匹配,对应的分值分别为41分、29分、25分、20分。
根据日常工作完成情况,部门的绩效考核,综合素养多方面评定,可以参考以下情况(各部门逐步制定,便于操作),如:(1)规范服务起到表率作用,被例会表扬的。
(2)处理投诉抱怨有技巧,被例会表扬的。
(3)微笑服务起到表率作用、被例会表扬的。
(4)组织或参与饭店活动表现突出的。
(5)工作中能主动节约能源的。
(6)主动带新员工,并使其取得非常快的进步的。
(7)主动承担培训工作,起到积极的作用。
(8)愿意主动加班的。
(9)主动发现各种安全隐患,避免引起安全事故的。
(10)团结同事,并帮助他人有突出事迹者。
公司员工积分奖励项目有哪些公司奖励积分制度方案1.一星期内早读认真未被记录,当时每天得”你真棒”。
2.一星期内课前准备充分,未被记录或未被老师批评,当时每节课都得”你真棒”。
3.一星期内吃饭认真,未被记录或未被老师批评,可得行规章。
(等同博学章)4.一个星期眼保健操认真做,未被记录的,当时每次眼操都得”你真棒”。
5.考试在95分以上,可得你真棒”。
99分以上得博学章。
6.一个星期内座位保持干净,未被记录或未被老师批评,可得行规章(等同博学章)7.课堂作业累计得到10个a,得博学章。
8.上课认真,被老师表扬,得:你真棒”。
10.中午午休认真,表现好的,被老师表扬的,可得xxx你真棒”13、在学习、生活中有明显的进步,得”你真棒”14.值日生扫地,认真,不扣分,每人每次得”你真棒”15.每次参加任何比赛都可以得到一个xxx你真棒xxx,获奖了可得”博学章”。
16.五项循环竞赛,如果是5颗星,全班都可以得到一枚”行规章”。
如果因为一些人而把班级分数扣掉,就扣掉一个”博学章”,依次类推。
本规定适用于本集团公司参加内训所有员工;公司培训部负责员工培训奖惩的具体实施工作,其他部门给予协助和支持。
参训员工自收到培训通知当日起,应合理安排工作以确保准时参加培训。
培训开始前员工必须签到,受训者必须服从管理,严格遵守培训作息时间,不得迟到、早退、旷课,如有特殊情况须经行政人事部批准。
培训过程中不得大声喧哗、交头接耳和无故离场,如是工作原因,请事先向培训组织人员申请。
培训过程中,所有人员关掉手机或者将其调为振动。
请爱护培训设施,爱护公司财物,不要在课桌上乱写乱画;培训期间学员应主动配合讲师,积极参与讲师所安排的互动活动;学员积分学员出勤在职培训、短训、讲座和专题加2分;每次培训后提交优秀论文或心得体会者,公司视情况加1-2分;其他具体细节后续继续完善;讲师积分(待定,已有内部讲师管理制度)第4章其他奖惩规定年终奖金发放规定年度培训积分排名前5%者,年度个人奖金按标准的105%发放。
员工积分激励实施方案一、激励目的。
咱们搞这个员工积分激励啊,就是想让大家工作的时候更带劲,更有积极性。
就像打游戏升级一样,每做一件牛哄哄的事儿,就能得积分,积分攒多了就有各种好处,这样大家就会更努力地工作,公司也能越来越好,咱们大家一起赚大钱,多开心呀!二、积分获取规则。
# (一)工作成果方面。
1. 项目大功告成。
如果谁负责的项目按时完成,而且质量还特别高,没有什么大的纰漏,那这可就是大功劳啊。
根据项目的大小和难度,直接奖励[X] [X]积分。
比如说,小张负责的那个大项目,提前完成还超棒,就给他[X]积分,这就像在游戏里干掉了一个大BOSS,奖励必须丰厚!2. 日常工作出彩。
每天的日常工作虽然看着平平无奇,但要是能做出彩了也不得了。
如果你的工作效率比别人高,比如别人做一个报表要两天,你一天就搞定了,而且还做得特完美,那就能得到[X]积分。
还有,如果能提出一些特别棒的改进工作流程的建议,并且被采用了,也能获得[X] [X]积分。
就像在游戏里发现了隐藏的捷径,是不是很厉害!# (二)团队协作方面。
1. 乐于助人小天使。
在公司里,大家互相帮忙是很重要的。
要是你主动帮助同事解决了一个大难题,不管是工作上的技术问题,还是帮忙分担了一些工作量,被帮助的同事可以给你[X]积分。
这就像在游戏里组队,你给队友加了个超厉害的Buff,队友肯定要给你点赞奖励啦。
2. 团队建设大功臣。
如果积极参与公司组织的团队建设活动,而且在活动中表现特别活跃,想出了很多有趣的点子,让大家都玩得很开心,那就能获得[X]积分。
毕竟团队建设搞好了,大家关系更融洽,工作起来也更顺心嘛。
# (三)学习成长方面。
1. 技能提升达人。
自己主动去学习新技能,并且通过相关的考试或者拿到证书了,这可是很值得鼓励的。
根据技能的含金量和对工作的有用程度,给予[X] [X]积分。
比如小王学了一个新的软件,对工作帮助很大,通过考试后就给他[X]积分,这就像游戏里角色升级了技能,变得更强大了。
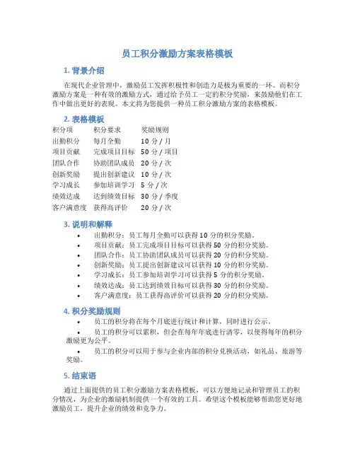
员工积分激励方案表格模板1. 背景介绍在现代企业管理中,激励员工发挥积极性和创造力是极为重要的一环。
而积分激励方案是一种有效的激励方式,通过给予员工一定的积分奖励,来鼓励他们在工作中做出更好的表现。
本文将为您提供一种员工积分激励方案的表格模板。
2. 表格模板积分项积分要求奖励规则出勤积分每月全勤10分 / 月项目贡献完成项目目标50分 / 项目团队合作协助团队成员20分 / 次创新奖励提出创新建议10分 / 次学习成长参加培训学习5分 / 次绩效达成达到绩效目标30分 / 季度客户满意度获得高评价20分 / 次3. 说明和解释•出勤积分:员工每月全勤可以获得10分的积分奖励。
•项目贡献:员工完成项目目标可以获得50分的积分奖励。
•团队合作:员工协助团队成员可以获得20分的积分奖励。
•创新奖励:员工提出创新建议可以获得10分的积分奖励。
•学习成长:员工参加培训学习可以获得5分的积分奖励。
•绩效达成:员工达到绩效目标可以获得30分的积分奖励。
•客户满意度:员工获得高评价可以获得20分的积分奖励。
4. 积分奖励规则•员工的积分将在每个月底进行统计和计算,同时进行公示。
•员工的积分可以累积,但会在每年年底进行清零,以使得每年的积分激励更为公平。
•员工的积分可以用于参与企业内部的积分兑换活动,如礼品、旅游等奖励。
5. 结束语通过上面提供的员工积分激励方案表格模板,可以方便地记录和管理员工的积分情况,为企业的激励机制提供一个有效的工具。
希望这个模板能够帮助您更好地激励员工,提升企业的绩效和竞争力。
注意:请根据自己的具体情况和需求进行调整和修改。
积分奖励制度一、目的为了充分调动员工的工作积极性,提高工作效率和服务质量,同时鼓励员工为公司发展做出贡献,特制定本积分奖励制度。
通过积分奖励制度,我们希望激发员工的潜能,促进团队协作,实现公司目标和员工个人发展的共赢。
二、适用范围本制度适用于公司全体员工。
三、积分来源1. 工作业绩:员工完成工作任务,按完成质量、进度等指标得分。
2. 团队协作:员工参与团队项目,按项目完成情况及个人贡献得分。
3. 创新改进:员工提出创新性建议或改进措施,经采纳实施后,根据效果得分。
4. 培训学习:员工参加公司组织的各类培训、学习活动,按参与程度得分。
5. 企业文化:员工积极参与公司企业文化活动,如运动会、歌唱比赛等,按活动表现得分。
6. 表彰奖励:员工获得公司内外表彰、奖励,根据表彰级别得分。
7. 考勤:员工按时上下班,无迟到、早退、请假等现象,按考勤记录得分。
四、积分奖励措施1. 积分奖励:积分达到一定数量的员工,可获得相应的奖励,如实物奖品、奖金等。
2. 晋升机会:积分较高的员工在晋升选拔时,将获得优先考虑的机会。
3. 培训发展:积分较高的员工可优先参加公司组织的各类培训、学习活动。
4. 表彰荣誉:积分较高的员工将获得公司内部的表彰和荣誉,提升个人形象和地位。
五、积分管理1. 积分计算:每月对员工的积分进行统计,积分累计有效。
2. 积分兑换:员工可在每季度末进行积分兑换,兑换相应的奖励。
3. 积分清零:每年年底,对积分进行清零,重新开始新一轮的积分累计。
4. 积分监督:人力资源部负责对积分奖励制度的监督和执行,确保制度的公平、公正、公开。
六、附则1. 本制度由公司人力资源部负责解释。
2. 本制度自发布之日起实施,如有未尽事宜,可根据实际情况予以调整。
通过积分奖励制度,我们希望能够激发员工的工作热情,提高工作效率,促进团队协作,实现公司目标和员工个人发展的共赢。
我们期待每位员工都能积极参与到公司的各项工作中,共同为公司的发展贡献力量。
员工积分考核方案我们得明确考核的目的。
简单来说,就是通过积分制度,激发员工的积极性,提高工作效率,让每个人都更有成就感。
那么,咱们就一步一步来。
一、积分制度设计1.积分获取工作任务完成度:按时完成任务的员工,可获得基础积分;项目贡献:参与项目并为团队作出贡献的员工,可获得额外积分;建议采纳:提出的合理化建议被采纳的员工,可获得积分奖励;获奖情况:在各类竞赛或活动中获得名次的员工,可获得积分奖励。
2.积分使用积分兑换:员工可用积分兑换各种福利,如购物券、电影票、团建活动等;积分晋升:积分达到一定数额,可申请晋升或调岗;积分激励:积分排名靠前的员工,可获得公司表彰和奖励。
二、积分考核流程1.积分统计每月月底,由各部门负责人对员工积分进行统计;统计结果公示,接受全体员工监督。
2.积分兑换与晋升员工根据个人积分,选择兑换福利或晋升;兑换福利需提前预约,以确保福利发放的及时性;晋升申请需提交至人力资源部,由部门负责人审批。
3.积分调整对于表现优异的员工,可适当调整积分,以示激励;对于表现不佳的员工,可适当扣除积分,以示警示。
三、积分考核注意事项1.公平公正:积分考核要确保公平公正,避免人为干扰;2.定期反馈:对积分考核结果进行定期反馈,让员工了解自己的表现;3.激励为主:积分考核以激励为主,惩罚为辅,注重员工成长;4.调整灵活:根据公司发展需求,适时调整积分考核方案。
四、积分考核实施步骤1.宣传推广:通过内部培训、海报等形式,让员工了解积分考核方案;2.方案制定:结合公司实际情况,制定详细的积分考核方案;3.实施准备:为员工提供积分兑换福利的渠道,确保考核顺利进行;4.正式实施:按照方案进行积分考核,确保每个环节的顺利进行;5.持续优化:根据实施过程中的反馈,不断优化积分考核方案。
我想说的是,积分考核方案的实施,需要我们每个人的共同努力。
让我们携手共创美好未来,为公司的发展贡献自己的一份力量!一份完善的员工积分考核方案,不仅能激发员工的积极性,还能提升团队凝聚力。
员工活动积分兑换方案一、方案背景随着公司业务不断发展,员工福利待遇逐步提升,为增强员工的企业归属感和激发工作热情,公司决定推行员工活动积分兑换制度。
本方案旨在明确积分兑换规则、流程及奖品设置,以激励员工积极参与公司活动,提升团队凝聚力。
二、积分获取途径1. 参加公司组织的各类活动,根据活动性质及参与程度,给予相应积分;2. 在工作中表现优异,获得优秀员工、优秀团队等荣誉,给予相应积分;3. 积极提出合理化建议并被采纳,给予相应积分;4. 完成公司安排的其他任务,视任务难度及完成情况给予积分。
三、积分兑换规则1. 积分兑换时间为每年6月和12月,为期一个月;2. 员工可登录公司内部平台查询积分余额,并选择心仪的奖品进行兑换;3. 积分兑换遵循先到先得原则,奖品数量有限,兑完即止;4. 积分不可转让、不可兑换现金,仅限本人使用;5. 兑换奖品后,积分不予退还。
四、奖品设置奖品分为以下几类:1. 实物奖品:如电子产品、家居用品、运动器材等;2. 优惠券:如餐饮、购物、旅游等;3. 健康体检:为公司员工提供免费体检套餐;4. 员工培训:提供外部培训课程或内部培训名额;5. 其他福利:如带薪休假、免费停车等。
五、积分兑换流程1. 员工登录公司内部平台,进入积分兑换页面;2. 选择心仪的奖品,确认积分余额充足;3. 提交兑换申请,等待管理员审核;4. 审核通过后,管理员安排奖品发放;5. 员工收到奖品后,确认收货并在平台进行评价。
六、方案实施与监督1. 本方案由公司人力资源部负责制定、解释及修订;2. 各部门负责人需积极配合,确保员工充分了解积分兑换制度;3. 人力资源部定期对积分兑换情况进行统计、分析,优化奖品设置及兑换流程;4. 如有员工在积分兑换过程中出现违规行为,一经发现,将取消其兑换资格,并按照公司规定给予相应处罚。
本方案自发布之日起实施,如有未尽事宜,公司保留最终解释权。
希望全体员工积极参与,共同创造一个和谐、积极向上的工作氛围。
积分绩效管理制度
随着经济发展,企业不断壮大,同时也为了提高企业全体员工工作积极性,激发创造性,优化公司的激励机制,提升员工的忠诚度,以加强公司核心竞争力,确保公司持续、稳健发展,特制定以下积分绩效管理制度。
适用范围为全体员工,包含最高管理者及中层管理人员,由人力资源部管理积分发放及扣除。
积分奖励体系包括以下类型:
1、节庆类:公司根据节庆,向公司全体员工发放统
一的福利积分,每人10分。
2、生日类:公司根据员工的生日日期,定期向过生
日的员工发放生日积分,每人10分。
3、团队奖励类:对于团队超额完成当月目标任务
额,公司给予该团队每人发放30分。
4、个人奖励类:针对个人当月超额完成公司目标任
务,公司给予个人每人奖励20分。
积分惩罚体系包括以下类型:
1、仪容仪表:衣衫不整、精神面貌不佳、上班时间
穿拖鞋等,每人每项扣10分。
2、职业道德及素养:上班期间大声喧哗、接听电话
对客户不礼貌、态度恶劣的,每人每次扣除50分。
3、办公制度:下班前未关闭电脑开关电源(插排总电源)、空调及其他办公设备的,每日下班前清理个人垃圾,合理整洁的摆放办公用品等,每人每项扣10分。
4、团队积分惩罚:对于团队当月为完成保底任务额,扣发该团队每人30分。
5、个人积分惩罚:针对个人当月未能完成公司保底任务额,扣除每人20分。
员工积分激励方案员工积分激励方案「篇一」目的员工积分奖励,是指将积分用于对员工的奖励,以积分来衡量员工对公司所作出的价值,反映和考核员工的综合表现,从而达到激励员工的主观能动性,充分调动员工的工作积极性。
员工积分奖励制的定义:简单的说,就是通过积分这一载体对员工的能力和综合表现进行全方位量化考核,员工可通过不断累积积分以兑换心仪的福利商品。
IRewards是现在国内很多企业都在合作的平台,通过IRewards企业可对员工进行福利积分的发放,也可对员工进行工作的奖励,购买奖励积分和选购福利产品,并直接发放到员工账户中,员工可在IRewards福利商城中选择适合自己的福利品。
规则1、确定奖励积分的项目。
即明确哪些行为或者结果可以获得绩效积分。
可选择的积分项目包括:月度、年度或者季度考核结果积分、行为态度积分、能力提升积分、司龄追述积分、出勤积分、特殊贡献积分等。
积分项目形式的选择具有较强的灵活性,可根据企业阶段性需求的.特点来设计。
2、确定各个积分项目的积分额度标准。
积分额度标准要依据各个项目的难度以及对企业相对价值的大小来确定。
如月度(年度)绩效考核积分可依据员工月度(年度)绩效考核结果的不同奖励不同额度;司龄追述积分可依据员工在公司不问断工作的年限奖励不同额度。
3、确定具体的积分规则。
积分规则包括怎样的工作表现累积积分,累积积分后可以如何消费积分,员工积分账户的管理以及员工星级的升降规则等。
例如:企业管理者通过IRewards员工奖励平台对员工进行奖励,员工登陆,并可在IRewards福利商城中兑换积分。
员工积分激励方案「篇二」一、前言企业利益的创造始于员工的劳动,如何有效地发挥企业现有员工的主观能动性是人力资源管理者的一个重大课题。
通信企业属于服务行业,产品和服务都需要员工来提供,营销激励能强化个人行为,提高工作效率,培养团队精神,增强群体凝聚力。
对员工实现有效激励,除了绩效考核与薪酬激励外,还可以辅以其他手段。
员工福利积分计划奖励项目方案一、积分获取方式1.个人表现:每个员工根据个人绩效和工作贡献,将根据公司设定的绩效考核标准获得不同数量的积分。
优秀员工将获得更多的积分。
2.团队协作:员工参与团队活动和项目时,根据其在团队中的表现和贡献,将获得积分。
通过团队合作来奖励员工的协作能力和团队精神。
3.创新提升:员工提出创新创意和改进方法,对公司业务和流程的提升有卓越贡献的,将获得额外的积分奖励。
鼓励员工主动创新,提高工作效率和质量。
4.培训学习:鼓励员工参加公司组织的培训和学习活动,在提升专业技能和知识的过程中,获得相应的积分奖励。
二、积分使用方式1.假期福利:员工可以将积分用于购买额外的带薪假期,享受更多的休闲时间和家庭欢聚时间。
2.健康福利:员工可以将积分用于购买健康产品和服务,如健身卡、保健品、医疗检查等,提升员工健康水平。
3.教育福利:员工可以将积分用于支付自己或家人的教育费用,包括培训课程、大学学费、留学费用等。
4.购物福利:员工可以将积分用于在公司指定的合作商户处购买商品和服务,享受折扣和优惠。
5.旅游福利:员工可以将积分用于购买旅游产品和服务,享受优惠的旅行和度假体验。
三、积分管理与规则1.积分设置:不同的贡献和活动将设定相应的积分奖励,并根据员工级别和职位进行适当调整。
2.积分有效期:设定积分的有效期,鼓励员工主动使用积分,同时防止积分过度累积导致系统不平衡。
3.积分转让:员工可以将积分部分或全部转让给其他员工,促进团队合作和交流。
4.积分评定:积分计算应具有透明度和公正性,员工可通过公司内部系统查询和监控积分。
四、宣传和培训1.全员宣传:通过内部通讯、会议或在线平台等方式向全公司宣传员工福利积分计划,使员工了解和参与其中。
2.培训支持:为员工提供相关培训,包括如何积累和使用积分、如何参与项目等方面的培训支持。
3.成功案例分享:定期邀请优秀员工分享他们通过福利积分计划取得的成就和体验,激励其他员工更积极地参与福利积分计划。
员工活动奖励积分制度模板一、目的:为了提高员工的工作积极性、增强团队凝聚力以及提升员工的工作技能和综合素质,特制定此积分奖励制度。
通过积分奖励机制,激励员工积极参与公司组织的各类活动,促进员工个人和公司的共同发展。
二、积分奖励对象:公司所有正式员工。
三、积分奖励方式:1. 精神奖励:包括颁发荣誉证书、通报表扬等;2. 物质奖励:包括奖金、礼品、培训机会等。
四、积分事项分类:1. 活动参与积分:员工参加公司组织的大小活动,均可获得基础积分;2. 活动表现积分:员工在活动中表现出色,可根据表现评定额外积分;3. 活动成果积分:员工在活动中取得显著成果,可根据成果评定额外积分。
五、积分具体规定:1. 活动参与积分:(1)参加公司组织的大小活动,每人每次基础积分为10分;(2)活动参与积分每月清零,重新累计。
2. 活动表现积分:(1)活动中表现出色,被评为“优秀个人”的,额外积分奖励为30分;(2)活动中积极参与,被评为“积极分子”的,额外积分奖励为20分。
3. 活动成果积分:(1)活动中取得显著成果,为公司创造经济效益或社会效益的,根据成果大小额外积分奖励;(2)活动成果积分最高不超过50分。
六、积分奖励兑换:1. 积分奖励兑换原则:积分可累积,每月清零;2. 积分兑换时间:每年底进行一次积分兑换;3. 积分兑换方式:员工可根据积分数量选择相应的物质奖励或精神奖励。
七、积分制度管理:1. 积分奖励制度由人力资源部负责解释和实施;2. 人力资源部定期对员工积分进行统计和公示;3. 积分奖励兑换时,员工需提供相关证明材料,经核实后进行兑换;4. 如有员工恶意刷积分、作弊等行为,一经发现,将取消其积分奖励资格,并视情节严重程度进行处理。
八、附则:本积分奖励制度自发布之日起实施,如有未尽事宜,可根据实际情况予以调整。
通过以上积分奖励制度,我们希望员工能够积极参与公司组织的各类活动,充分发挥个人潜能,为公司的发展贡献力量。
《积分奖励方案》一、方案背景随着市场竞争的日益激烈,企业对员工的激励措施愈发重视。
为提高员工工作积极性,提升企业整体绩效,特制定本积分奖励方案。
二、奖励对象1. 本方案奖励对象为公司全体正式员工。
2. 奖励期间,员工需保持良好的工作态度和绩效表现。
三、积分奖励标准1. 员工根据月度考核结果,获得相应积分。
2. 月度考核得分与积分对应关系如下:得分区间 积分奖励90-100分 1000积分80-89分 800积分70-79分 600积分60-69分 400积分60分以下 无积分奖励3. 年度积分累计,根据累计积分进行排名,排名越高,奖励越丰厚。
四、积分奖励兑换1. 员工积分可兑换以下奖品:(1)实物奖品:如家用电器、数码产品、生活用品等;(2)虚拟奖品:如手机充值卡、电子书卡、视频会员卡等;(3)旅游奖励:根据积分档次,提供不同价值的旅游产品;(4)培训奖励:提供国内外知名培训机构的学习课程。
2. 员工可在公司指定的平台进行积分兑换,兑换奖品时需提供有效身份证件。
3. 兑换奖品后,积分不予退还。
五、积分奖励发放1. 月度积分奖励在次月10日前发放至员工积分账户。
2. 年度积分奖励在年度结束后2个月内发放至员工积分账户。
3. 员工可登录公司指定平台查询积分余额及兑换记录。
六、其他事项1. 本方案由公司人力资源部负责解释和修订。
2. 如有疑问,请及时向人力资源部咨询。
3. 公司有权根据实际运营情况调整本方案。
4. 员工在兑换奖品时,应遵守国家法律法规及公司相关规定。
5. 本方案自发布之日起实施。
七、积分奖励的累积与清零1. 员工积分奖励有效期为一年,自积分获取之日起计算。
2. 年度积分累积达到一定数量,可享受额外奖励。
累积积分档次如下:累积积分 额外奖励10000分以上 价值2000元的额外奖励20000分以上 价值5000元的额外奖励30000分以上 价值10000元的额外奖励3. 每年12月31日,对员工积分进行清零,重新开始积分累积。
关于员工积分管理的方案一、背景与目的为提高员工工作积极性,增强员工归属感,促进企业文化建设,特制定本积分管理制度。
通过设定明确的积分获取途径和兑换规则,激励员工积极参与企业各项活动,提升个人能力和团队协作。
二、积分获取1. 工作绩效:根据员工月度、季度、年度绩效考核结果,给予相应的积分奖励。
2. 培训学习:参加公司组织的内外部培训、讲座等活动,按实际参与时间给予积分奖励。
3. 优秀员工:被评为月度、季度、年度优秀员工的,给予额外积分奖励。
4. 建议与改进:对公司的管理、技术、服务等方面提出建设性建议,并被采纳的,给予积分奖励。
5. 企业文化活动:积极参与公司组织的文化活动,如年会、运动会等,按活动要求给予积分奖励。
6. 社会公益:参与公司组织的公益活动,按实际参与时间给予积分奖励。
三、积分兑换1. 积分兑换原则:积分可兑换实物、服务、培训、旅游等多种形式的奖励,具体兑换项目由公司定期公布。
2. 兑换方式:员工可通过公司内部平台进行积分兑换,兑换时需提供有效身份3. 兑换时间:公司每年定期组织积分兑换活动,员工可在规定时间内进行兑换。
4. 积分清零:每年年底,对员工积分进行清零处理,未兑换的积分自动作废。
四、积分管理1. 积分记录:公司设立积分管理专员,负责对员工积分的记录、审核、公布等工作。
2. 积分查询:员工可通过公司内部平台查询个人积分情况,如有异议,可向积分管理专员提出。
3. 积分调整:如员工在积分获取过程中出现违规行为,公司有权对其进行积分调整。
4. 积分保密:员工积分信息属于个人隐私,公司承诺对员工积分信息进行严格保密。
五、实施与监督1. 本方案由公司人力资源部门负责解释和实施。
2. 公司设立监督举报渠道,接受员工对积分管理工作的监督和举报。
3. 公司定期对积分管理工作进行总结和评估,并根据实际情况调整方案。
4. 员工应积极参与积分管理,共同营造良好的企业氛围。
五、积分兑换细则1. 积分兑换标准:公司根据兑换物品或服务的市场价值、员工需求及公司财务状况,制定相应的积分兑换标准。
积分制管理奖励方案一、方案背景随着市场竞争的日益激烈,企业对员工的管理与激励愈发重视。
为提高员工工作积极性,提升工作效率,充分发挥员工潜能,本公司决定引入积分制管理奖励方案,以积分形式对员工进行奖励与激励。
二、积分制管理奖励方案目标1. 提高员工工作积极性,培养良好的工作氛围;2. 激发员工潜能,提升个人及团队绩效;3. 增强员工对企业文化的认同感,促进企业可持续发展。
三、积分获取途径1. 日常工作表现:员工在完成本职工作基础上,主动承担责任、提出合理化建议、创新工作方法等,均可获得相应积分;2. 培训与成长:参加公司组织的培训、取得相关证书、提升个人能力等,均可获得积分;3. 团队合作:积极参与团队活动,对团队绩效作出贡献的员工,可获得相应积分;4. 企业文化建设:参与企业文化建设活动,如企业文化分享、志愿者活动等,可获得积分;5. 优秀事迹:在工作中表现出色,获得客户表扬或同事认可的员工,可获得积分。
1. 积分兑换:员工积分可按一定比例兑换为现金、实物奖品、带薪休假等;2. 积分等级:根据员工积分累计情况,设立不同积分等级,享受相应福利待遇;3. 年度积分奖励:对年度积分排名前一定比例的员工给予额外奖励;4. 优秀团队奖励:对团队积分排名前一定比例的团队给予奖励,以鼓励团队合作。
五、积分管理机制1. 积分记录:设立专门积分管理平台,记录员工积分获取、兑换等情况;2. 积分审核:设立积分审核小组,对员工积分获取情况进行审核;3. 积分公示:定期对员工积分情况进行公示,确保公平、公正、公开;4. 积分清零:每年底对员工积分进行清零,重新开始积分累计。
六、方案实施与推广1. 制定详细实施方案,明确实施时间、对象、流程等;2. 开展培训,使员工充分了解积分制管理奖励方案;3. 加强宣传,提高员工对积分制管理奖励方案的认识;4. 定期评估方案效果,根据实际情况调整积分奖励标准及管理机制。
七、保障措施1. 公司设立专项基金,确保积分奖励的兑现;2. 各级领导重视积分制管理奖励方案的实施,为员工提供公平竞争的环境;3. 加强监督检查,防止弄虚作假、违规操作等行为;4. 不断完善积分制管理奖励方案,使其更具科学性、合理性和激励性。
奖励制度方案
为了提高全体员工的工作积极性,激发创造性,优化公司激励机制,提升员工的忠诚度,以加强公司核心竞争力,确保公司持续、稳健发展。
特制订本办法。
一、适用范围:
适用于公司全体员工
二、积分奖励体系管理
1、按当天产能进行累积积分:
日产能200-250元积5分、251-300元积10分、301-350元积12
分、350-400元积15分,400元以上积20分。
(产能按数据报表
提取为准,以自然月为周期进行兑换积分,当月积分清零)
兑换标准:400分可兑换价值10元礼品
200分可兑换价值8元礼品
100分可兑换价值5元礼品
2、按业绩进行阶段性评比:
周奖励:每月业绩前三名给予红包奖励:
第一名:10元
第二名8元
第三名5元
月、季、半年、年度进行评比,前三名,给予现金奖励。
奖励政策:
1)月评比前三名:第一名:50元
第二名:30元
第三名:20元
2)季度评比前三名:第一名:100元
第二名:80元
第三名:50元
3)半年评比前三名:第一名:168元
第二名:88元
第三名:66元
4)年度评比前三名:第一名:300元
第二名:200元
第三名:100元
2、阶段性活动评比:
现距离春节约88天,按团队进行业绩评比,到春节前进行总业绩评比,团队总业绩第一名给予团队奖励。
3、惩罚措施:
每天业绩排名倒数第一名每天早晨负责给大家打水。
三、积分奖励体系管理
1、本制度规定的积分累加,奖品发放、领取管理,由人力资源部进
行汇总。
2、如员工离职前,由人力资源部提醒员工使用完账户中的积分,如
未使用,自动清零。
3、积分兑换后清零,剩余积分不清零可继续累加。
4、人力资源部会按月告知员工个人积分情况。
四、积分发放
1、积分兑换产品由人力资源部管理发放。
2、月、季、半年、全年前三名由部门主管进行发放。
3、团队奖励由部门主管进行发放。
五、积分奖励原则
一致性:确保公司积分奖励和公司绩效导向目标的一致性。
标准化:确保全公司范围内使用同一标准化的积分奖励标准。
激励性:确保员工获得积分后,兑换商品的多样性。
六、积分的用途
1、兑换员工的奖励商品。
2、员工考评晋升等依据。
本方案于2017年12月1日起执行,特此公告!
赛维斯通讯信息有限公司齐齐哈尔分公司
人力资源。