辨析病句16看汇总
- 格式:ppt
- 大小:773.00 KB
- 文档页数:33
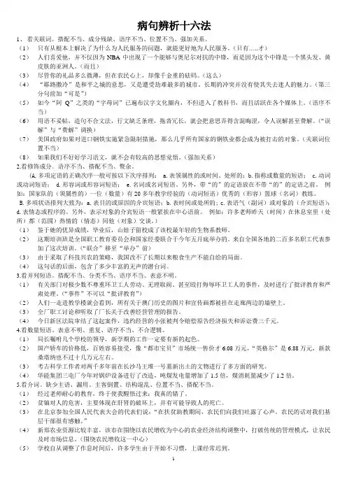
病句辨析十六法1、看关联词。
搭配不当、成分残缺、语序不当、位置不当、强加关系。
(1)只有从根本上解决了为什么为人民服务的问题,就能更好地为人民服务。
(只有…..才)(2)人们喜爱他,并不仅因为NBA中出现了一个能够与奥尼尔对抗的中锋,而是因为这个中锋是一个黑头发、黄皮肤的亚洲人。
(而且)(3)尽管你的礼品多么微薄,但在农民心上,却像千金重的砝码。
(这么)(4)“耶路撒冷”是和平之城的意思,又是遭受劫难最多的城市。
长期的冲突并没有使其失去迷人的魅力。
(第三分句前加“可是”)(5)如今“阿Q”之类的“字母词”已遍布汉字文化圈内,不但进入了教科书,而且活跃在各个媒体上。
(语序不当)(6)用语不妥帖,造句不合文法,行文缺乏条理,拖沓冗长,就会把意思弄得含混晦涩,令人误解甚至费解。
(“误解”与“费解”调换)(7)美国政府如果对进口钢铁实施紧急限制措施,那么几乎所有国家的钢铁业都会成为被打击的对象。
(关联词位置不当)(8)如果我们不好好学习语文,就不会有较高的思想觉悟。
(强加关系)2.看修饰成分。
语序不当、搭配不当、赘余。
(A.多项定语的正确次序一般可按以下次序排列: a.表领属性的或时间、处所的;b.指称或数量的短语; c.动词或动词短语; d.形容词或形容词短语; e.名词或名词短语。
另外,带“的”的定语放在不带“的”的定语之前。
例如:国家队的(领属性的)一位(数量)有20多年教学经验的(动词短语)优秀的(形容)篮球(名词)教练。
B.多项状语排列大致为:a.表目的或原因的介宾短语;b.表时间或处所的; c.表语气(副词)或对象的(介宾短语);d.表情态或程序的。
另外,表示对象的介宾短语一般紧挨在中心语前。
例如:许多老师昨天(时间)在休息室里(处所)都(范围)热情的(情态)同他(对象)交谈。
)(1)鉴于她的优异成绩,毕业后,山娃子留校成了该校最年轻的生物系教师。
(2)这期培训班是全国职工教育委员会和国家经委联合于今年五月底举办的。
病句快速判断16法一、出现了并列的短语,可能是搭配不当、分类不当、语序不当或语意不明1.有关部门对极少数不尊重环卫工人劳动、无理取闹、甚至殴打侮辱环卫工人的事件,及时进行了批评教育和严肃处理。
(搭配不当,“事件”不可以“批评教育”)2.我们家乡美丽而富饶,这里土地肥沃,特别适宜种果树、棉花、甘庶,此外,还适宜栽种梨树和枣树。
(分类不当,“梨树和枣树”都是“果树”)3.全厂职工讨论和听取了厂长关于改善经营管理的报告。
(语序不当,应为“听取和讨论”,有时间上的先后关系) 4.近日新区法院审结了这起案件,违约经营的小张被判令赔偿原告好路缘商贸公司经济损失和诉讼费三千余元。
(语意不明,是“经济损失和诉讼费”计“三千余元”还是单“诉讼费”“三千余元”)二、出现了多重定语和多重状语,可能是语序不当1.批评和自我批评是有效的改正错误提高思想水平的方法。
(应将“有效的”调至“方法”前)2.昨天,许多代表热情地在休息室里同他交谈。
(应将“热情地”调至“同他交谈”前)3.这期培训班是全国职工教育委员会和国家经委联合于今年五月底举办的,来自全国各地的二百多名职工代表参加了这次培训。
(“联合”应调至“举办”前,让位于时间状语)三、出现了数量短语,可能是语意不明、重复、语序不当、用词不当1.三个学校的学生会干部在教导处开会,研究本学期第二课堂活动的开展问题。
(表意不明,是“三个学校”还是“三个学生会干部”)2.国产轿车的价格低,适于百姓接受,像“都市贝贝”市场统一售价才6.08万元,“英格尔”是6.88万元,新款“桑塔纳”也不过十几万元左右。
(重复,“十几万元”本为约数,不可以再用“左右”)3.开展批评和自我批评是端正党风、增强党的凝聚力的行之有效的一种方法。
(语序不当,“一种”应在“行之有效”之前)4.华能集团三电厂今年对锅炉设备进行了改造,吨煤发电量增加了1.5倍,煤消耗量域少了1.2倍。
(用词不当,“减少”不可以用倍数)5.中国第一个计算机集成制造系统工程研究中心建成后,国内外同行对其先进的功能大加赞赏,先后有二万三千多人次前来参观。
历年的高考语文病句辨析题中病句的错误类型都是十分“典型”的,虽然通过各种措施增加迷惑性,但总体来说,其“病征”是十分突出的,而且也有一些规律可寻,如果能够掌握这些“病征”,就可以很容易判断出该句是不是有病,是何种语病。
语境辨析的16个规律一、出现了并列的短语,可能是搭配不当、分类不当、语序不当或语意不明1.有关部门对极少数不尊重环卫工人劳动、无理取闹、甚至殴打侮辱环卫工人的事件,及时进行了批评教育和严肃处理。
(搭配不当,“事件”不可以“批评教育”)2.我们家乡美丽而富饶,这里土地肥沃,特别适宜种果树、棉花、甘蔗,此外,还适宜栽种梨树和枣树。
(分类不当,“梨树和枣树”都是“果树”)3.全厂职工讨论和听取了厂长关于改善经营管理的报告。
(语序不当,应为“听取和讨论”,有时间上的先后关系)4.近日新区法院审结了这起案件,违约经营的小张被判令赔偿原告好路缘商贸公司经济损失和诉讼费三千余元。
(语意不明,是“经济损失和诉讼费”计“三千余元”还是单“诉讼费”“三千余元”)二、出现了多重定语和多重状语,可能是语序不当1.批评和自我批评是有效的改正错误提高思想水平的方法。
(应将“有效的”调至“方法”前)2.昨天,许多代表热情地在休息室里同他交谈。
(应将“热情地”调至“同他交谈”前)3.这期培训班是全国职工教育委员会和国家经委联合于今年五月底举办的,来自全国各地的二百多名职工代表参加了这次培训。
(“联合”应调至“举办”前,让位于时间状语)三、出现了数量短语,可能是语意不明、重复、语序不当、用词不当1.三个学校的学生会干部在教导处开会,研究本学期第二课堂活动的开展问题。
(表意不明,是“三个学校”还是“三个学生会干部”)2.国产轿车的价格低,适于百姓接受,像“都市贝贝”市场统一售价才6.08万元,“英格尔”是6.88万元,新款“桑塔纳”也不过十几万元左右。
(重复,“十几万元”本为约数,不可以再用“左右”)3.开展批评和自我批评是端正党风、增强党的凝聚力的行之有效的一种方法。
16种特殊病句的辨析规律一、出现了并列的短语,可能是搭配不当、分类不当、语序不当或语意不明1.有关部门对极少数不尊重环卫工人劳动、无理取闹、甚至殴打侮辱环卫工人的事件,及时进行了批评教育和严肃处理。
2.我们家乡美丽而富饶,这里土地肥沃,特别适宜种果树、棉花、甘庶,此外,还适宜栽种梨树和枣树。
3.全厂职工讨论和听取了厂长关于改善经营管理的报告。
4.近日新区法院审结了这起案件,违约经营的小张被判令赔偿原告好路缘商贸公司经济损失和诉讼费三千余元。
二、出现了多重定语和多重状语,可能是语序不当1.批评和自我批评是有效的改正错误提高思想水平的方法。
2.昨天,许多代表热情地在休息室里同他交谈。
3.这期培训班是全国职工教育委员会和国家经委联合于今年五月底举办的,来自全国各地的二百多名职工代表参加了这次培训。
三、出现了数量短语,可能是语意不明、重复、语序不当、用词不当1.三个学校的学生会干部在教导处开会,研究本学期第二课堂活动的开展问题。
2.国产轿车的价格低,适于百姓接受,像“都市贝贝”市场统一售价才6.08万元,“英格尔”是6.88万元,新款“桑塔纳”也不过十几万元左右。
3.开展批评和自我批评是端正党风、增强党的凝聚力的行之有效的一种方法。
4.华能集团三电厂今年对锅炉设备进行了改造,吨煤发电量增加了1.5倍,煤消耗量减少了1.2倍。
5.中国第一个计算机集成制造系统工程研究中心建成后,国内外同行对其先进的功能大加赞赏,先后有二万三千多人次前来参观。
6.早晨五六点钟,通往机场的街道两旁便站满了数万名欢送人群。
四、出现了介词,可能是搭配不当、结构混乱、主客体颠倒、主语残缺1.他们在遇到困难的时候,并没有消沉,而是在大家的信赖和关怀中得到了力量,树立了克服困难的信心。
2.3月17日,6名委员因受贿丑闻被驱逐出国际奥委会。
第二天,世界各地报纸关于这起震惊国际体坛的事件都作了详细报道。
3.焦裕禄这个名字对青年人可能还有些陌生,可对四十岁以上的人却是很熟悉的。
高考语病快速判断十六法高考语病快速判断十六法高考《考试说明》规定考查的病句类型有六种搭配不当、语序不当、残缺或赘余、结构混乱(杂糅)、语意不明(歧义)、不合逻辑。
综观历年的高考语文病句辨析试题,其所选的病句错误类型都是十分“典范”的,虽然通过各种措施增加迷惑性,但总体来说,其“病征”是十分突出的,而且也有一些规律可寻,如果抓住这些“病征”顺藤摸瓜,加以甄别,就更容易判断出该句是不是有病,是何种语病。
一、出现了并列的短语,可能是搭配不当、分类不当、语序不当或语意不明1.有关部门对极少数不尊重环卫工人劳动、无理取闹、甚至殴打侮辱环卫工人的事件,及时进行了批评教育和严肃处理。
2.我们家乡美丽而富饶,这里土地肥沃,特别适宜种果树、棉花、甘庶,此外,还适宜栽种梨树和枣树3.全厂职工讨论和听取了厂长关于改善经营管理的报告。
4.近日新区法院审结了这起案件,违约经营的小张被判令赔偿原告好路缘商贸公司经济损失和诉讼费三千余元。
二、出现了多重定语和多重状语,可能是语序不当1.批评和自我批评是有效的改正错误提高思想水平的方法。
2.昨天,许多代表热情地在休息室里同他交谈。
3.这期培训班是全国职工教育委员会和国家经委联合于今年五月底举办的,来自全国各地的二百多名职工代表参加了这次培训。
三、出现了数量短语,可能是语意不明、重复、语序不当、用词不当1.三个学校的学生会干部在教导处开会,研究本学期第二课堂活动的开展问题。
2.国产轿车的价格低,适于百姓接受,像“都市贝贝”市场统一售价才6.08万元,“英格尔”是6.88万元,新款“桑塔纳”也不过十几万元左右3.开展批评和自我批评是端正党风、增强党的凝聚力的行之有效的一种方法。
4.华能集团三电厂今年对锅炉设备进行了改造,吨煤发电量增加了1.5倍,煤消耗量域少了1.2倍。
5.中国第一个计算机集成制造系统工程研究中心建成后,国内外同行对其先进的功能大加赞赏,先后有二万三千多人次前来参观。
高考语文病句辨析题16种规律总结高考语文病句辨析题通常是要求考生在给定的一组句子中,辨析出病句并加以改正。
这种题型对于考生来说,是一种考察语文素养和语言运用能力的重要手段。
在解决这类题目时,我们可以总结出一些规律,帮助我们更好地辨析和改正病句。
下面是16种常见的规律总结,希望对大家有所帮助。
1.主谓一致错误:主谓一致是语言表达中的基本要求,错误的主谓一致会导致句子的语感不正、意思不清。
常见错误形式包括:主语与谓语在人称和数上不一致、主语与谓语在时态上不一致等。
错误示例:他们每天都忙,可是他们仍坚持多读书。
(主谓数一致错误)因为昨晚来了一场暴雨,所以球场上的泥土已经被冲走了。
(主谓时态不一致错误)改正示例:他们每天都忙,可是他们仍坚持多读书。
(主谓数一致改正)因为昨晚来了一场暴雨,所以球场上的泥土已经被冲走了。
(主谓时态一致改正)2.动词形式错误:动词形式错误是指动词的时态、语态、语气、方式等方面的错误。
在辨析和改正时,需要注意时态和语态的一致性,语气和方式的正确使用。
错误示例:他们上个月去了北京旅游,参观了许多名胜古迹。
(动词时态错误)这篇文章需要用文章透露的方式来阐述观点。
(动词方式错误)改正示例:他们上个月去了北京旅游,参观了许多名胜古迹。
(动词时态改正)这篇文章需要用文章透露的方式来阐述观点。
(动词方式改正)3.名词性用语错误:名词性用语错误包括名词、代词、数词等方面的错误。
常见的错误形式有:名词的用词不当、代词的指代错误、数词的使用错误等。
错误示例:我们班今年有上百位同学,和去年相比,人数大大增加了。
(数词使用错误)作者在这篇文章中提出了许多论点,让人感受到了他的深思熟虑。
(名词的用词不当)改正示例:我们班今年有上百名同学,和去年相比,人数大大增加了。
(数词使用改正)作者在这篇文章中提出了许多观点,让人感受到了他的深思熟虑。
(名词的用词改正)4.句子成分错误:句子成分错误是指句子中各个成分(主语、宾语、定语、状语等)的搭配、用法错误。
病句辨析的16种规律(1)高考《考试说明》规定考查的病句类型有六种,即:搭配不当、语序不当、残缺或赘余、结构混乱、语意不明、不合逻辑。
一、出现了并列的短语,可能是搭配不当、分类不当、语序不当或语意不明1.有关部门对极少数不尊重环卫工人劳动、无理取闹、甚至殴打侮辱环卫工人的事件,及时进行了批评教育和严肃处理。
(搭配不当,“事件”不可以“批评教育”)2.我们家乡美丽而富饶,这里土地肥沃,特别适宜种果树、棉花、甘庶,此外,还适宜栽种梨树和枣树。
(分类不当,“梨树和枣树”都是“果树”)3.全厂职工讨论和听取了厂长关于改善经营管理的报告。
(语序不当,应为“听取和讨论”,有时间上的先后关系)4.近日新区法院审结了这起案件,违约经营的小张被判令赔偿原告好路缘商贸公司经济损失和诉讼费三千余元。
(语意不明,是“经济损失和诉讼费”计“三千余元”还是单“诉讼费”“三千余元”)二、出现了多重定语和多重状语,可能是语序不当1.批评和自我批评是有效的改正错误提高思想水平的方法。
(应将“有效的”调至“方法”前)2.昨天,许多代表热情地在休息室里同他交谈。
(应将“热情地”调至“同他交谈”前)3.这期培训班是全国职工教育委员会和国家经委联合于今年五月底举办的,来自全国各地的二百多名职工代表参加了这次培训。
(“联合”应调至“举办”前,让位于时间状语)三、出现了数量短语,可能是语意不明、重复、语序不当、用词不当1.三个学校的学生会干部在教导处开会,研究本学期第二课堂活动的开展问题。
(表意不明,是“三个学校”还是“三个学生会干部”)2.国产轿车的价格低,适于百姓接受,像“都市贝贝”市场统一售价才6.08万元,“英格尔”是6.88万元,新款“桑塔纳”也不过十几万元左右。
(重复,“十几万元”本为约数,不可以再用“左右”)3.开展批评和自我批评是端正党风、增强党的凝聚力的行之有效的一种方法。
(语序不当,“一种”应在“行之有效”之前)4.华能集团三电厂今年对锅炉设备进行了改造,吨煤发电量增加了1.5倍,煤消耗量域少了1.2倍。
辨析病句十六看修改病句,指对一句有语病的句子进行修改,使其不改变原意,句子更通顺。
辨析病句十六看有哪些呢?下面是店铺带你们领略一下的辨析病句十六看,欢迎阅读辨析病句十六看1一、出现了并列的短语,可能是搭配不当、分类不当、语序不当或语意不明1.有关部门对极少数不尊重环卫工人劳动、无理取闹、甚至殴打侮辱环卫工人的事件,及时进行了批评教育和严肃处理。
(搭配不当,“事件”不可以“批评教育”)2.我们家乡美丽而富饶,这里土地肥沃,特别适宜种果树、棉花、甘庶,此外,还适宜栽种梨树和枣树。
(分类不当,“梨树和枣树”都是“果树”)二、出现了多重定语和多重状语,可能是语序不当1.批评和自我批评是有效的改正错误提高思想水平的方法。
(应将“有效的”调至“方法”前)2.昨天,许多代表热情地在休息室里同他交谈。
(应将“热情地”调至“同他交谈”前)三、出现了数量短语,可能是语意不明、重复、语序不当、用词不当1.三个学校的学生会干部在教导处开会,研究本学期第二课堂活动的开展问题。
(表意不明,是“三个学校”还是“三个学生会干部”)四、出现了介词,可能是搭配不当、结构混乱、主客体颠倒、主语残缺1.他们在遇到困难的时候,并没有消沉,而是在大家的信赖和关怀中得到了力量,树立了克服困难的信心。
(搭配不当,应为“从……中”)五、出现了关联词(连词),可能是搭配不当、残缺、语序不当1.只有从根本上解决了为什么人的问题,就能更好地为人民服务。
(关联词搭配不当,应为必要条件,用“只有……才”)六、出现了代词,可能是语意不明、重复1.这个精致的灯笼将作为今天得分最高的嘉宾的礼品赠送给他。
(语意不明,“他”到底指谁,指代不明)七、出现了长宾语,可能是宾语中心语残缺、搭配不当1.为了全面推广利用菜籽饼或棉籽饼喂猪,加速发展养猪事业,这个县举办了三期饲养员技术培训班。
(宾语中心语残缺,应加“的经验”)八、出现了多个谓语,可能是搭配不当、偷换主语1.这个文化站已成为教育和帮助后进青年,挽救和培养失足青年的场所,多次受到上级领导的表彰。
高考语文病句辨析题16种规律高考语文病句辨析题通常涉及一些常见的病句形式,下面列举了16种常见的病句形式及其改进方式,供参考:1. 主谓不一致:主语与谓语在人称、数、时态上不一致。
改进:主谓一致,保持人称、数、时态的一致性。
2. 介词短语不当:介词短语使用不准确,表达不清晰。
改进:使用准确的介词短语,使表达更为清晰。
3. 动词误用:使用不准确的动词来表达某种动作或状态。
改进:使用准确的动词,表达准确的动作或状态。
4. 非谓语动词误用:非谓语动词使用不准确,与主语或宾语之间的逻辑关系不清楚。
改进:使用准确的非谓语动词,使逻辑关系更为明确。
5. 语序错误:句子的语序不符合汉语的习惯用法。
改进:调整语序,使句子表达更为准确。
6. 词语搭配错误:使用不恰当的词语搭配,造成语义模糊。
改进:使用准确的词语搭配,使语义更为明确。
7. 成分缺失:句子中缺少关键的成分,导致意思不完整。
改进:补充缺失的成分,使句子意义更为明确。
8. 重复冗余:句子中存在不必要的重复或冗余表达。
改进:删除不必要的重复或冗余表达,使句子更为简洁明了。
9. 主谓宾结构不正确:主语与宾语之间的关系不清楚,导致句子意义模糊。
改进:调整主谓宾的结构,使其关系更为明确。
10. 并列句连词不当:使用不准确的连词连接并列句,导致句子意义不清楚。
改进:使用准确的连词,使句子的意义更为明确。
11. 同类词混淆:使用相似的词语,但含义不同,造成语义混淆。
改进:使用准确的词语,使语义更为明确。
12. 形容词和副词混淆:形容词和副词使用不准确,造成修饰关系不清晰。
改进:使用正确的形容词或副词,使修饰关系更为明确。
13. 代词误用:代词使用不准确,代指的对象不明确。
改进:使用准确的代词,使代指的对象明确。
14. 短语表达错误:使用不准确的短语表达,导致意义模糊。
改进:使用准确的短语表达,使句子意义更为明确。
15. 多种修饰混淆:句子中同时出现多种修饰成分,使句子复杂晦涩。
高考语文病句辨析题16种规律总结高考语文病句辨析题是考查学生对语文知识的掌握和运用能力的重要方式之一。
下面总结了高考语文病句辨析题的16种规律,希望对你的复习有所帮助。
1. 成分搭配错误:病句中存在主谓、主宾、动宾等成分搭配错误的情况,需要根据语言的逻辑关系进行正确的搭配。
2. 语序混乱:病句中的语序不合理,需要根据语法规则进行调整。
3. 主谓不一致:病句中主语和谓语不一致,需要根据主语的数、格等属性进行一致的变化。
4. 定语修饰错误:病句中的定语修饰不当,需要根据被修饰词的性质和属性进行正确的修饰。
5. 并列关系混淆:病句中的并列关系不清晰,需要根据语境进行明确的并列表达。
6. 主语缺失:病句中缺少主语,需要根据语义和语境进行主语的补充。
7. 动词误用:病句中动词的使用不当,需要根据语义和语法进行适当的动词替换。
8. 遣词不当:病句中词语使用不当,需要根据语义和语法选择合适的词语。
9. 语态错误:病句中语态使用不正确,需要根据句子的语义进行正确的语态转换。
10. 时态错误:病句中时态使用不准确,需要根据句子的语境和时间关系进行正确的时态变化。
11. 冠词误用:病句中冠词的使用不合理,需要根据名词的性质和上下文进行正确的冠词选择。
12. 介词误用:病句中介词的使用不准确,需要根据动宾关系和上下文进行正确的介词选择。
13. 连词误用:病句中连词的使用错误,需要根据句子的逻辑关系进行正确的连词替换。
14. 句子成分缺失:病句中缺少句子的必要成分,需要根据句子的结构和语境进行句子成分的补充。
15. 标点符号错误:病句中标点符号使用不当,需要根据句子的语义和语法进行正确的标点符号插入。
16. 上下文逻辑关系混乱:病句中上下文的逻辑关系不清晰,需要根据句子的语义和语法进行适当的调整。
通过对这些规律的总结和分析,我们可以更好地理解和运用语文知识,提高在高考语文病句辨析题中的得分能力。
希望以上总结对你有所帮助,祝你取得好成绩!。
16种特殊病句的辨析规律一、出现了并列的短语,可能是搭配不当、分类不当、语序不当或语意不明1.有关部门对极少数不尊重环卫工人劳动、无理取闹、甚至殴打侮辱环卫工人的事件,及时进行了批评教育和严肃处理。
2.我们家乡美丽而富饶,这里土地肥沃,特别适宜种果树、棉花、甘庶,此外,还适宜栽种梨树和枣树。
3.全厂职工讨论和听取了厂长关于改善经营管理的报告。
4.近日新区法院审结了这起案件,违约经营的小张被判令赔偿原告好路缘商贸公司经济损失和诉讼费三千余元。
二、出现了多重定语和多重状语,可能是语序不当1.批评和自我批评是有效的改正错误提高思想水平的方法。
2.昨天,许多代表热情地在休息室里同他交谈。
3.这期培训班是全国职工教育委员会和国家经委联合于今年五月底举办的,来自全国各地的二百多名职工代表参加了这次培训。
三、出现了数量短语,可能是语意不明、重复、语序不当、用词不当1.三个学校的学生会干部在教导处开会,研究本学期第二课堂活动的开展问题。
2.国产轿车的价格低,适于百姓接受,像“都市贝贝”市场统一售价才6.08万元,“英格尔”是6.88万元,新款“桑塔纳”也不过十几万元左右。
3.开展批评和自我批评是端正党风、增强党的凝聚力的行之有效的一种方法。
4.华能集团三电厂今年对锅炉设备进行了改造,吨煤发电量增加了1.5倍,煤消耗量减少了1.2倍。
5.中国第一个计算机集成制造系统工程研究中心建成后,国内外同行对其先进的功能大加赞赏,先后有二万三千多人次前来参观。
6.早晨五六点钟,通往机场的街道两旁便站满了数万名欢送人群。
四、出现了介词,可能是搭配不当、结构混乱、主客体颠倒、主语残缺1.他们在遇到困难的时候,并没有消沉,而是在大家的信赖和关怀中得到了力量,树立了克服困难的信心。
2.3月17日,6名委员因受贿丑闻被驱逐出国际奥委会。
第二天,世界各地报纸关于这起震惊国际体坛的事件都作了详细报道。
3.焦裕禄这个名字对青年人可能还有些陌生,可对四十岁以上的人却是很熟悉的。
病句16种错误类型(经典适用)高考语病辨析题的十六种规律高考《考试说明》规定考查的病句类型有六种,即:搭配不当、语序不当、残缺或赘余、结构混乱(杂糅)、语意不明、不合逻辑。
综观历年的高考语文病句辨析试题,其所选的病句错误类型都是十分“典范”的,虽然通过各种措施增加迷惑性,但总体来说,其“病征”是十分突出的,而且也有一些规律可寻,如果抓住这些“病征”顺藤摸瓜,加以甄别,就更容易判断出该句是不是有病,是何种语病。
一、出现了并列的短语,可能是搭配不当、分类不当、语序不当或语意不明1.有关部门对极少数不尊重环卫工人劳动、无理取闹、甚至殴打侮辱环卫工人的事件,及时进行了批评教育和严肃处理。
( 搭配不当,“事件”不可以“批评教育”)2.我们家乡美丽而富饶,这里土地肥沃,特别适宜种果树、棉花、甘庶,此外,还适宜栽种梨树和枣树。
( 分类不当,“梨树和枣树”都是“果树”)3.全厂职工讨论和听取了厂长关于改善经营管理的报告。
( 语序不当,应为“听取和讨论”,有时间上的先后关系)4.近日新区法院审结了这起案件,违约经营的小张被判令赔偿原告好路缘商贸公司经济损失和诉讼费三千余元。
( 语意不明,是“经济损失和诉讼费”计“三千余元”还是单“诉讼费”“三千余元”)二、出现了多重定语和多重状语,可能是语序不当1.批评和自我批评是有效的改正错误提高思想水平的方法。
( 应将“有效的”调至“方法”前 )2.昨天,许多代表热情地在休息室里同他交谈。
( 应将“热情地”调至“同他交谈”前) 3.这期培训班是全国职工教育委员会和国家经委联合于今年五月底举办的,来自全国各地的二百多名职工代表参加了这次培训。
( “联合”应调至“举办”前,让位于时间状语)三、出现了数量短语,可能是语意不明、重复、语序不当、用词不当1.三个学校的学生会干部在教导处开会,研究本学期第二课堂活动的开展问题。
( 表意不明,是“三个学校”还是“三个学生会干部”) 2.国产轿车的价格低,适于百姓接受,像“都市贝贝”市场统一售价才6.08 万元,“英格尔”是6.88 万元,新款“桑塔纳”也不过十几万元左右。
高中语文病句辨析题16种规律总结一、出现了并列的短语,可能是搭配不当、分类不当、语序不当或语意不明1.有关部门对极少数不尊重环卫工人劳动、无理取闹、甚至殴打侮辱环卫工人的事件,及时进行了批评教育和严肃处理。
(搭配不当,“事件”不可以“批评教育”)2.我们家乡美丽而富饶,这里土地肥沃,特别适宜种果树、棉花、甘庶,此外,还适宜栽种梨树和枣树。
(分类不当,“梨树和枣树”都是“果树”) 3.全厂职工讨论和听取了厂长关于改善经营管理的报告。
(语序不当,应为“听取和讨论”,有时间上的先后关系)4.近日新区法院审结了这起案件,违约经营的小张被判令赔偿原告好路缘商贸公司经济损失和诉讼费三千余元。
(语意不明,是“经济损失和诉讼费”计“三千余元”还是单“诉讼费”“三千余元”)二、出现了多重定语和多重状语,可能是语序不当1.批评和自我批评是有效的改正错误提高思想水平的方法。
(应将“有效的”调至“方法”前)2.昨天,许多代表热情地在休息室里同他交谈。
(应将“热情地”调至“同他交谈”前)3.这期培训班是全国职工教育委员会和国家经委联合于今年五月底举办的,来自全国各地的二百多名职工代表参加了这次培训。
(“联合”应调至“举办”前,让位于时间状语)三、出现了数量短语,可能是语意不明、重复、语序不当、用词不当1.三个学校的学生会干部在教导处开会,研究本学期第二课堂活动的开展问题。
(表意不明,是“三个学校”还是“三个学生会干部”)2.国产轿车的价格低,适于百姓接受,像“都市贝贝”市场统一售价才6.08万元,“英格尔”是6.88万元,新款“桑塔纳”也不过十几万元左右。
(重复,“十几万元”本为约数,不可以再用“左右”)3.开展批评和自我批评是端正党风、增强党的凝聚力的行之有效的一种方法。
(语序不当,“一种”应在“行之有效”之前)4.华能集团三电厂今年对锅炉设备进行了改造,吨煤发电量增加了1.5倍,煤消耗量域少了1.2倍。
(用词不当,“减少”不可以用倍数)5.中国第一个计算机集成制造系统工程研究中心建成后,国内外同行对其先进的功能大加赞赏,先后有二万三千多人次前来参观。
病句辨析题16种规律总结一、出现了并列的短语,可能是搭配不当、分类不当、语序不当或语意不明1.有关部门对极少数不尊重环卫工人劳动、无理取闹、甚至殴打侮辱环卫工人的事件,及时进行了批评教育和严肃处理。
(搭配不当,“事件”不可以“批评教育”)2.我们家乡美丽而富饶,这里土地肥沃,特别适宜种果树、棉花、甘庶,此外,还适宜栽种梨树和枣树。
(分类不当,“梨树和枣树”都是“果树”)3.全厂职工讨论和听取了厂长关于改善经营管理的报告。
(语序不当,应为“听取和讨论”,有时间上的先后关系)4.近日新区法院审结了这起案件,违约经营的小张被判令赔偿原告好路缘商贸公司经济损失和诉讼费三千余元。
(语意不明,是“经济损失和诉讼费”计“三千余元”还是单“诉讼费”“三千余元”)二、出现了多重定语和多重状语,可能是语序不当1.批评和自我批评是有效的改正错误提高思想水平的方法。
(应将“有效的”调至“方法”前)2.昨天,许多代表热情地在休息室里同他交谈。
(应将“热情地”调至“同他交谈”前) 3.这期培训班是全国职工教育委员会和国家经委联合于今年五月底举办的,来自全国各地的二百多名职工代表参加了这次培训。
(“联合”应调至“举办”前,让位于时间状语)三、出现了数量短语,可能是语意不明、重复、语序不当、用词不当1.三个学校的学生会干部在教导处开会,研究本学期第二课堂活动的开展问题。
(表意不明,是“三个学校”还是“三个学生会干部”)2.国产轿车的价格低,适于百姓接受,像“都市贝贝”市场统一售价才6.08万元,“英格尔”是6.88万元,新款“桑塔纳”也不过十几万元左右。
(重复,“十几万元”本为约数,不可以再用“左右”)3.开展批评和自我批评是端正党风、增强党的凝聚力的行之有效的一种方法。
(语序不当,“一种”应在“行之有效”之前)4.华能集团三电厂今年对锅炉设备进行了改造,吨煤发电量增加了1.5倍,煤消耗量域少了1.2倍。
(用词不当,“减少”不可以用倍数)5.中国第一个计算机集成制造系统工程研究中心建成后,国内外同行对其先进的功能大加赞赏,先后有二万三千多人次前来参观。