2016重庆法检考试法律基础知识:宪法基本理论
- 格式:doc
- 大小:52.00 KB
- 文档页数:3
宪法的基本理论
一、宪法的概念,宪法的法律特征和政治特征
(一)宪法的概念
宪法是法的组成部分,它集中反映了一国各种政治力量的实际对比关系,规定了国家的根本任务和根本制度,即社会制度、国家制度的基本原则和国家政治权利组织以及公民的基本权利和义务等内容的具有最高法律效力的根本大法
(二)宪法的特征
(1)内容上,宪法规定了国家的根本任务、根本制度等根本性问题。
(2)程序上,宪法的制定和修改都比其他法律更为严格。
宪法一般要求国家最高权力机关或依法成立的特定机关按特定程序制定
或修改
(3)效力上,宪法在法律体系中具有最高法律效力。
①宪法是普通法律及其他规范性法律文件的制定基础和依据,,普通法律的规
定必须具有合宪性;②宪法是一国最高的行为准则,一切组织
和个人都必须以宪法为根本活动准则。
(三)宪法的政治特征
①宪法是民主政治的法律化
②宪法是对民主政治的保障
③宪法集中表现各种集中力量的实际对比关系
④宪法规范国家权力,保障公民基本权力
二、宪法的基本原则
西方国家宪法的基本原则:我国宪法基本原则:
①人民主权原则①人民民主原则
②基本人权原则②基本人权原则
③法治原则③法制原则
④权力分立与制衡原则④民主集中制原则
三、宪法保障制度与宪法监督制度
(一)宪法保障制度
宪法保障制度是指国家为了维护宪法尊严、保证宪法实施而建立的宪法解释、宪法监督、宪法审查等一系列制度的总和。
新中国成立以来,我国的宪法保障制度逐步建立和完善。
主要由以下方面:1、宪法。
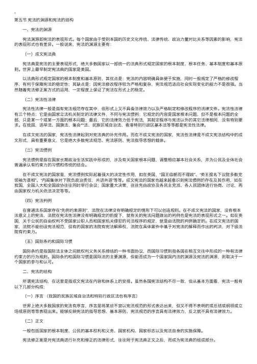
第五节宪法的渊源和宪法的结构 ⼀、宪法的渊源 宪法渊源即宪法的表现形式。
每个国家由于受到本国的历史⽂化传统、法律传统、政治⼒量对⽐关系等因素的影响,宪法的表现形式也有差异。
⼀般说来,宪法的渊源主要有: (⼀)成⽂宪法典 宪法典是宪法的主要表现形式,绝⼤多数国家以⼀部统⼀的法典形式规定国家的根本制度、根本任务、基本制度和基本原则。
世界上最早制定宪法典的国家是美国。
以法典形式规定国家的根本制度和基本原则,其优点是:宪法的内容明确具体便于实施,同时⼀般规定了严格的修改程序,有利于保障宪法的稳定性;其缺点是:因宪法修改程序较为严格和复杂,宪法规范适应社会实际变化的能⼒不是很强。
当然随着宪法修正案⽅式的运⽤,⼀定程度上保证了宪法在形式上的稳定。
(⼆)宪法性法律 宪法性法律⼀般是指有宪法规范存在其中,但形式上⼜不具备法律效⼒以及严格制定和修改程序的法律⽂件。
宪法性法律有三个特点:它是由国家⽴法机关制定的法律⽂件,不同与宪法惯例;它规定的内容是国家根本问题,但不是根本问题的全部,只是某⼀个或某⼀⽅⾯的根本问题;最后,它的法律效⼒低于宪法,其制定程序与宪法以外的其它法律相同,没有特别要求。
在我国,选举法、国旗法、集会**法、民族区域⾃治法、⾹港特别⾏政区基本法等等都是宪法性法律。
在成⽂宪法的国家,宪法性法律起到对宪法典的补充作⽤。
⽽在不成⽂宪法的国家,宪法性法律是不成⽂宪法结构中的成⽂形式,具有重要意义,它是绝⼤多数宪法规范、宪法原则、宪法指导思想的载体。
(三)宪法惯例 宪法惯例是指在国家长期政治⽣活实践中形成的,涉及有关国家根本问题,调整相应基本社会关系,并为公民及全体社会普遍承认有约束⼒的习惯和传统的结合。
在不成⽂宪法的国家⾥,宪法惯例实际起着强⼤的决定性作⽤,如在英国,“国王临朝⽽不理政”、“英王提名下议院多数党领袖为⾸相”、“内阁集体对下院负政治责任,共进共退”等等。
成⽂宪法的国家也越来越意识到宪法惯例的存在及其作⽤,如在我国,全国⼈⼤和全国政协往往同时举⾏会议;国家重⼤决策,往往先由政协及各民主党派、各⼈民团体进⾏协商、讨论,再由国家权⼒机关依法决定等等。
宪法基本理论的介绍宪法是国家的根本大法,是一国法律体系和法律制度赖以建立的依据,在整个法学体系中具有举足轻重的地位。
任何一部宪法无非就是国家权力的正确行使和公民权利的有效保障两大方面组成。
因此,说到底宪法就是通过根本大法形式,规范国家权力从而保障公民权利。
宪法具有很强的政治性、政策性。
在某种意义上,宪法学可称之为治国安邦之学,也可称为国家政治之学。
宪法所规定的都是国家最根本、最重要的问题,因而决定了它具有最高法律效力,制定和修改必须有更加严格的程序。
作为国家的总章程,宪法不仅规定了国家性质、政权组织形式、国家结构、公民基本权利和义务、国家机构等基本原则和制度,而且规定了涉及国家生活和社会生活的各个方面,包括政治、经济、文化、社会、科技、教育等基本国策。
一、宪法的含义宪法产生于资产阶级革命胜利后,发源于西方,古代西方宪法的英文字母为Constitution,它来源于古老的拉丁语Constitutio,原为组织、结构、规定之意。
古代中国宪法有两种含义:一是作名词使用,指优于刑法等一般法律的基本法或一般的典章、制度;二是作动词使用,指颁布、宣布或公布实施法律。
从中西方古代“宪法”含义的比较可以看出:对“宪法”的认识都有优于普通法的某种倾向。
但是,古代西方的宪法往往侧重于组织方面的意义,而古代中国的宪法却没有此意。
而真正意义上的宪法,也就是近现代意义的宪法是在资产阶级革命胜利并取得政权之后才得以产生的,那么,宪法的研究也才从此开始,尽管学者对宪法含义的表述不尽相同,但将宪法界定为根本法则是大家的共识。
二、宪法的特征虽然对宪法的认识存在差异,但大家普遍认为:宪法是特定国家法律体系中的一个重要组成部分,宪法具有法的一般特征。
表现为宪法也是由国家制定的并依靠国家强制力实施的行为规范,是统治阶段意志的体现,是实现其阶级统治的工具等。
但是,还需要进一步认识宪法区别于一般部门法的个性。
(一)宪法是国家的根本法宪法是国家的根本法,其根本地位体现在:1.内容上涵盖国家最根本、最重要的问题。
更多重庆法检考试资讯<<<点这里2016重庆法检考试法律基础知识:法的概念和法律的制度重庆法院检察院考试的笔试科目为行测+申论+法律基础知识,面试形式是无领导+结构化。
如果部分考生通过了国家统一司法考试,则可免考《法律基础知识》,其成绩按所有参加笔试人员中该科最高分数计算。
其中报考审判综合类和司法警察职位的,不得免考《法律基础知识》。
根据历年公告来看,重庆法检考试通常比邻重庆公务员考试,两者笔试时间很接近。
重庆中公教育希望以下重庆法检考试真题和相关备考资料能帮助广大考试全面备考,中公教育与你同行!点击这里可以进行 >>>重庆地区在线咨询。
法的概念和本质法是由国家制定、认可并保证实施的,反映由特定物质生活条件所决定的统治阶段意志,以权利和义务为内容,以确认、保护和发展统治阶级所期望的社会关系和社会秩序为目的行为规范体系。
共同本质:法是统治阶级意志的表现。
基本特征:(1)法是调整人的行为或社会关系的规范;(2)法是由国家制定或认可,并具有普遍约束力的社会规范;(3)法是以国家强制力保证实施的社会规范;(4)法是规定权利和义务的社会规范。
规范作用:作为由国家制定的社会规范,法具有指引、评价、预测、教育和强制等规范作用。
社会作用:维护统治阶级的阶级统治;执行社会公共事务。
法与其他社会现象之间的关系(1)法与经济法在市场经济宏观调控中的作用:引导作用;促进作用;保障作用;制约作用。
法在规范微观经济行为中的作用:确认经济活动主体的法律地位;调整经济活动中各种关系;解决经济活动中的各种纠纷;维护正常的经济秩序。
(2)法与政治、政策法受政治制约体现在:政治关系的发展变化是影响法的发展变化的重要因素;政治体制的改革也制约法的内容及其发展的变化;政治活动的内容更制约法的内容及其变化。
更多重庆法检考试资讯<<<点这里党的政策指导法制建设的各个环节,社会主义法是实现党的政策的重要手段和形式,同时又对党的政策起到一定的制约作用。
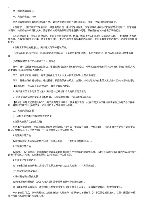
第⼀节宪法基本理论 ⼀、宪法的含义、特点 宪法是规定国家根本制度和根本任务、集中表现各种政治⼒量对⽐关系、保障公民权利的国家根本法。
1.在内容上,宪法规定国家最根本、最重要的问题:诸如国家的性质、国家的政权组织形式和国家的结构形式、国家的基本国策、公民的基本权利和义务、国家机构的组织及其职权等最重要的问题,都在国家宪法中作出了明确规定。
2.在法律效⼒上,宪法的法律效⼒。
宪法是制定普通法律的依据,我国《宪法》规定:全国各族⼈民、⼀切国家机关和武装⼒量、各政党和各社会团体、各企业事业组织,都必须以宪法为根本的活动准则,并且负有维护宪法尊严、保证宪法实施的职责。
3.在制定和修改的程序上,宪法⽐其他法律更加严格。
(1) 宪法在制定上的特点:宪法制定时往往要成⽴⼀个临时性的专门机构,如制宪委员会、制宪议会或宪法起草委员会等。
(2)在我国宪法修改⽅⾯涉及三个⼩知识点: 第⼀,谁有权提出修改宪法的建议。
根据我国《宪法》第64条的规定,对于宪法的修改有两个主体有权提出:全国⼈⼤常委会和1/5以上的全国⼈⼤代表。
第⼆,宪法修正案的通过。
宪法规定由全国⼈⼤以全体代表的2/3以上的多数通过。
第三,普通法律的制定修改、通过程序。
根据我国宪法规定,全国⼈⼤制定的法律由全国⼈⼤以全体代表的过半数通过。
【真题实例】宪法具有的法律效⼒,其主要表现包括()。
A. 宪法是⽴国之本与治国之策B. 宪法是⼀切组织和个⼈的根本⾏为准则C. 宪法是普通法律制定的基础和依据D. 与宪法相抵触的⼀切法律和法规⽆效 【解析】本题正确答案为BCD。
宪法具有的法律效⼒,其主要表现在:(1)宪法是其他法律的⽴法依据;(2)宪法与法律相⽐,具有的法律效⼒;(3)宪法是⼀切组织和个⼈的根本活动准则。
⼆、宪法的历史发展 (⼀)早期主要资本主义国家宪法的产⽣ 1.英国宪法的产⽣(宪政之母) 在资本主义国家中,英国是最早实⾏宪政的国家。
1689年,英国议会通过《权利法案》,标志着君主⽴宪制开始在英国建⽴。
一、宪法基本理论1.宪法的概念:A.“宪法”一词的首次使用:郑观应的《盛世危言》。
B.宪法是国家的根本法:a.在内容上,宪法规定国家最根本、最重要的问题。
b.在法律效力上,宪法的法律效力最高。
(一)宪法是普通法得以制定的基础和依据。
(二)普通法律的规定不得和宪法相抵触,否则无效。
(三)一切组织和个人都必须以宪法为根本的活动原则。
c.在制定和修改的程序上,宪法比其他法律更严格。
C.宪法的本质:宪法是规定民主制国家的根本制度和根本任务、集中表现各种政治力量对比关系、保障公民基本权利的国家根本法。
2.宪法的历史发展及其分类:A.近代意义宪法的产生:a.产生的原因:(一)经济基础:资本主义商品经济普遍化发展。
(二)政治基础:资产阶级革命的胜利,资产阶级国家政权的建立和民主制度的形成。
(三)思想基础:资产阶级启蒙思想家提出的民主、自由、平等、人权和法治等理论。
b.各个具体宪法的产生:(一)英国宪法:最早发生资产阶级革命的国家,最早实行宪政的国家。
(1)1215年的《自由大宪章》,虽不是近代意义的宪法,但产生了非常大的影响。
(第一个有宪法国家)(2)英国宪法是不成文宪法。
(二)美国宪法:(1)1776年《独立宣言》(马克思称其为第一个人权宣言)—《邦联条例》—《联邦宪法》。
(2)1787年美国宪法是世界上最早的资产阶级成为宪法,也是世界上第一部成文宪法。
(“三权分立”、共和制、联邦制)(三)法国宪法:(1)法国1791年宪法是欧洲大陆最早制定成文宪法典的国家。
(2)欧洲大陆第一部成文宪法的序言—《人权宣言》(3)确立了“法律面前人人平等”、“罪刑法定”、“无罪推定”等资产阶级法制原则。
(四)社会主义国家宪法:《苏俄宪法》— 1918年世界历史上第一部社会主义宪法。
B.我国的现行宪法(1982年宪法):a.新中国宪法的产生与发展:共同纲领(临时,具有宪法性质)— 1954(制宪)—1975 — 1978 — 1982(三次全面修改)-(1988、1993、1999、2004修正案)b.现行宪法的指导思想:坚持四项基本原则、邓小平理论。
第一章宪法基本理论第一节宪法的概念本节应重点掌握两个问题:一是宪法具有法的共性,二是宪法与普通法律的区别。
第一,宪法具有法的共性共涉及两个知识点。
宪法具有法的共性可以假设这样一个题目,其背景是在宪法是根本法这个共识上,宪法是不是法律?能不能由司法机关在审判实践中得以适用?这是理论和实践中都提出的问题。
讲宪法具有法的共性,应当注意任何国家的法律体系都是由宪法、刑事法、民事法、行政法等诸多法律构成,这里讲宪法具有法的共性是从部门法的角度来看宪法的特点。
宪法和法的关系实际涉及两个层面,一是作为根本法的宪法,一是作为部门法的宪法。
作为根本法的宪法是从法律效力和法律位阶角度来看,宪法效力最高、位阶最高;从部门法的角度看,宪法也是法律的一个部门,包括宪法和宪法性法律,在这个角度宪法和其他部门法的性质一样,具有司法适用性,尽管当下我国宪法并未进入诉讼领域。
第二,宪法和普通法的区别。
它们之间的区别教材写了三个方面,一是宪法的内容不同于普通法律,二是宪法的效力不同于普通法律,三是宪法的制定和修改程序不同于普通法律。
比较重要的是宪法的效力不同于普通法律,涉及三个知识点:第一,宪法是普通法利以制定的基础和依据;第二,普通法律的规定不得和宪法相抵触,否则无效;第三,一切组织和个人都必须以宪法为根本的活动原则。
将这三点概括起来可以出选择题,以往谈宪法的最高效力主要指前两个方面,现在增补了第三点,即宪法是一切组织和个人活动的最高原则。
这里涉及两个宪法条文,一是《宪法》序言第13自然段:“全国各族人民、一切国家机关和武装力量、各政党和各社会团体、各企事业组织,都必须以宪法为根本活动准则,并且负有维护宪法尊严、保证宪法实施的职责。
”其中涉及几个主体即宪法监督和宪法保障的主体,可以出选择题,这几个主体应当注意。
二是《宪法》第5条,其第1款规定:“一切法律、行政法规和地方性法规都不得和宪法相抵触。
”这是讲宪法的最高效力。
宪法的制定、修改程序不同于普通法律,也较重要,其中包含了几个知识点。
《宪法》考点:宪法基本理论第一节宪法的概念一、宪法的词源1.中国古代的宪法有三种含义:(1)宪法是和其他的法律是一样的,就是指一般的法律;(2)一般法律的基本法的含义;(3)指法律的颁布制定。
2.西方的宪法(1)古希腊的是城邦国家的组织和活动原则的法律;(2)古罗马是作为皇帝的敕令;(3)英国是用来标志国王和其他阶层之间生活关系的法律。
3.近代意义的宪法,19世纪80年代在中国有了近代宪法的意义。
法是一个统称,宪法是其中一门具体的法,它具有法的共性。
这些共同特征就是:它们都是代表统治阶级的意志;都是由国家制定或者认可的,具有国家强制力的行为规范;都是通过对社会关系参加者的权利义务的确认、保护和发展来形成对统治阶级有利的社会关系和社会秩序,是统治阶级治理国家的重要工具;宪法规范的内容取决于相应社会的物质生活条件。
二、宪法的特征:宪法是国家根本法;宪法是国家公民权利保证书;宪法是民主事实法律化的基本形式。
(一)宪法是国家根本法:(1)宪法规定的是国家的根本制度、根本任务的重大问题;(2)宪法具有最高法律效力,体现在:宪法是制定普通法律的依据;宪法是一切国家机关、一切社会组织和一切公民个人都必须遵守的最高的行为规则;全国各族人民、一切国家机关和武装力量、各政党和各社会团体、各企业事业组织,都必须以宪法为根本的活动准则,并且负有维护宪法尊严、保证宪法实施的职责。
国家维护社会主义法制的统一和尊严。
一切法律、行政法规和地方性法规都不得同宪法相抵触例1:宪法附则是指宪法对于特定事项需要特殊规定而作出的附加条款。
下列关于宪法附则的表述哪一项是错误的?(2002年试卷一第7题)A.附则是宪法的一部分,因而其法律效力当然应与一般条款相同B.附则是宪法的特定条款,因而仅对特定事项具有法律效力C.附则是宪法的临时条款,因而仅在特定的时限内具有法律效力D.附则是宪法的特别条款,根据特别法优于普通法的原则,因而其法律效力高于宪法一般条款答案:D。
第一章宪法的基本理论●宪法是调整国家根本社会关系,规定国家根本制度和根本任务,集中表现各种政治力量对比关系,使民主制度化、法律化的,巨头最高法律效力的国家根本大法。
●宪法的特征:1内容方面,宪法比普通法律更为全面、广泛和重要。
2在效力方面,宪法与普通法律相比,具有最高的法律效力。
3在制定和修改程序上,宪法比普通法律更为严格、复杂。
●宪法的分类:1形式上分类:成文宪法和不成文宪法、刚性宪法和柔性宪法、钦定宪法民定宪法协定宪法。
2实质上分类:资本主义类型的宪法和社会主义类型的宪法。
●宪法原则:1人民主权原则、基本人权原则、法治原则(其核心内容是依法治国反对法律面前人人平等,反对任何组织和个人享有任何法律之外的特权)、权力制约原则。
●宪法渊源:是指宪法基于不同效力来源所形成的外部表现形式●宪法规范:又称宪法规则,指由国家制定和确认的用以调整国家生活中基本社会关系的根本行为准则。
种类:1确认性规范2禁止性规范3授权性规范与义务性规范4程序性规范违宪审查体制的种类:1司法机关审查制2立法机关审查制3专门机关审查制●我国违宪审查制度内容:1明确宣告本宪法具有最高的法律效力2实力立法机关审查制3审查内容包括:全国人大有权改变或者撤销全国人大常委会不适当的决定,全国人大常委会有权撤销国务院制定的同宪法法律相抵触的行政法规,决定和命令,有权撤销省自治区直辖市国家权力机关制定的同宪法法律行政法规相抵触的地方性法规和决议。
4采取事前审查和事后审查相结合的审查方式。
第二章宪法的历史发展●旧中国宪法的产生和发展:清王朝统治集团迫于内外压力,1908年9月颁布《钦定宪法大纲》宣布开始进行为期9年的预备立宪。
1911年10月10日,武昌起义爆发,起草《宪法重大信条十九条》1911年公布。
民国时期1912年,孙中山为搜的资产阶级革命通过临时参议院制定了《中华民国临时约法》(是中国资产阶级革命的产物,是中国历史第一部也是仅有的资产阶级民主共和国性质的宪法性文件)北洋军阀时期天坛宪草、《中华民国约法》、贿选宪法、《中华民国宪法草案》南京国民政府时期《中华民国训政时期约法》五五草宪、《中华民国宪法》革命根据地的制宪活动《中华苏维埃共和国宪法大纲》、《陕甘宁边区施政纲领》、《陕甘宁边区宪法原则》新中国宪法的产生和发展《中国人民这都能告知协商会议共同纲领》1954年,第一届全国人大第一次会议通过《中华人民共和国宪法》,1975年1月,第四届全国人大第一次会议功过了全面修改《中华人民共和国宪法》,1978年,第五届人大会议通过《中华人民共和国宪法》, 1982年宪法是一部具有中国特色的社会主义类型宪法第三章国家性质●国家性质:即国家的本质,是指社会各阶级在国家中的地位。
宪法的基础知识和常识宪法是一部国家的基本法律,规定了国家的政治制度、国家机构的组织和职权、公民的基本权利和义务等。
它是国家的根本大法,具有最高的法律效力,其他法律都必须遵守宪法。
宪法的基础知识和常识包括以下几个方面:1. 宪法的起源和历史,宪法的起源可以追溯到古代,但现代宪法的概念和形式主要源于18世纪的美国和法国。
随着各国的独立和民主进程,宪法成为国家的基本法律。
2. 宪法的内容和结构,宪法通常包括序言、总则、基本权利和义务、国家机构和权力分配、宪法修正等内容。
宪法的结构可以根据各国的实际情况有所不同,但通常都具有一定的层次和逻辑关系。
3. 宪法的制定和修正,宪法的制定和修正一般需要经过特定的程序和程序,例如制定宪法需要制宪会议或宪法制定委员会的讨论和通过,修正宪法需要经过特定的程序和程序,例如制定宪法需要制宪会议或宪法制定委员会的讨论和通过,修正宪法需要经过特定的程序和程序,例如制定宪法需要制宪会议或宪法制定委员会的讨论和通过,修正宪法需要经过特定的程序和程序,例如制定宪法需要制宪会议或宪法制定委员会的讨论和通过,修正宪法需要经过特定的程序和程序,例如制定宪法需要制宪会议或宪法制定委员会的讨论和通过,修正宪法需要经过特定的程序和程序,例如制定宪法需要制宪会议或宪法制定委员会的讨论和通过,修正宪法需要经过特定的程序和程序,例如制定宪法需要制宪会议或宪法制定委员会的讨论和通过,修正宪法需要经过特定的程序和程序,例如制定宪法需要制宪会议或宪法制定委员会的讨论和通过,修正宪法需要经过特定的程序和程序,例如制定宪法需要制宪会议或宪法制定委员会的讨论和通过,修正宪法需要经过特定的程序和程序,例如制定宪法需要制宪会议或宪法制定委员会的讨论和通过,修正宪法需要经过特定的程序和程序,例如制定宪法需要制宪会议或宪法制定委员会的讨论和通过,修正宪法需要经过特定的程序和程序,例如制定宪法需要制宪会议或宪法制定委员会的讨论和通过,修正宪法需要经过特定的程序和程序,例如制定宪法需要制宪会议或宪法制定委员会的讨论和通过,修正宪法需要经过特定的程序和程序,例如制定宪法需要制宪会议或宪法制定委员会的讨论和通过,修正宪法需要经过特定的程序和程序,例如制定宪法需要制宪会议或宪法制定委员会的讨论和通过,修正宪法需要经过特定的程序和程序,例如制定宪法需要制宪会议或宪法制定委员会的讨论和通过,修正宪法需要经过特定的程序和程序,例如制定宪法需要制宪会议或宪法制定委员会的讨论和通过,修正宪法需要经过特定的程序和程序,例如制定宪法需要制宪会议或宪法制定委员会的讨论和通过,修正宪法需要经过特定的程序和程序,例如制定宪法需要制宪会议或宪法制定委员会的讨论和通过,修正宪法需要经过特定的程序和程序,例如制定宪法需要制宪会议或宪法制定委员会的讨论和通过,修正宪法需要经过特定的程序和程序,例如制定宪法需要制宪会议或宪法制定委员会的讨论和通过,修正宪法需要经过特定的程序和程序,例如制定宪法需要制宪会议或宪法制定委员会的讨论和通过,修正宪法需要经过特定的程序和程序,例如制定宪法需要制宪会议或宪法制定委员会的讨论和通过,修正宪法需要经过特定的程序和程序,例如制定宪法需要制宪会议或宪法制定委员会的讨论和通过,修正宪法需要经过特定的程序和程序,例如制定宪法需要制宪会议或宪法制定委员会的讨论和通过,修正宪法需要经过特定的程序和程序,例如制定宪法需要制宪会议或宪法制定委员会的讨论和通过,修正宪法需要经过特定的程序和程序,例如制定宪法需要制宪会议或宪法制定委员会的讨论和通过,修正宪法需要经过特定的程序和程序,例如制定宪法需要制宪会议或宪法制定委员会的讨论和通过,修正宪法需要经过特定的程序和程序,例如制定宪法需要制宪会议或宪法制定委员会的讨论和通过,修正宪法需要经过特定的程序和程序,例如制定宪法需要制宪会议或宪法制定委员会的讨论和通过,修正宪法需要经过特定的程序和程序,例如制定宪法需要制宪会议或宪法制定委员会的讨论和通过,修正宪法需要经过特定的程序和程序,例如制定宪法需要制宪会议或宪法制定委员会的讨论和通过,修正宪法需要经过特定的程序和程序,例如制定宪法需要制宪会议或宪法制定委员会的讨论和通过,修正宪法需要经过特定的程序和程序,例如制定宪法需要制宪会议或宪法制定委员会的讨论和通过,修正宪法需要经过特定的程序和程序,例如制定宪法需要制宪会议或宪法制定委员会的讨论和通过,修正宪法需要经过特定的程序和程序,例如制定宪法需要制宪会议或宪法制定委员会的讨论和通过,修正宪法需要经过特定的程序和程序,例如制定宪法需要制宪会议或宪法制定委员会的讨论和通过,修正宪法需要经过特定的程序和程序,例如制定宪法需要制宪会议或宪法制定委员会的讨论和通过,修正宪法需要经过特定的程序和程序,例如制定宪法需要制宪会议或宪法制定委员会的讨论和通过,修正宪法需要经过特定的程序和程序,例如制定宪法需要制宪会议或宪法制定委员会的讨论和通过,修正宪法需要经过特定的程序和程序,例如制定宪法需要制宪会议或宪法制定委员会的讨论和通过,修正宪法需要经过特定的程序和程序,例如制定宪法需要制宪会议或宪法制定委员会的讨论和通过,修正宪法需要经过特定的程序和程序,例如制定宪法需要制宪会议或宪法制定委员会的讨论和通过,修正宪法需要经过特定的程序和程序,例如制定宪法需要制宪会议或宪法制定委员会的讨论和通过,修正宪法需要经过特定的程序和程序,例如制定宪法需要制宪会议或宪法制定委员会的讨论和通过,修正宪法需要经过特定的程序和程序,例如制定宪法需要制宪会议或宪法制定委员会的讨论和通过,修正宪法需要经过特定的程序和程序,例如制定宪法需要制宪会议或宪法制定委员会的讨论和通过,修正宪法需要经过特定的程序和程序,例如制定宪法需要制宪会议或宪法制定委员会的讨论和通过,修正宪法需要经过特定的程序和程序,例如制定宪法需要制宪会议或宪法制定委员会的讨论和通过,修正宪法需要经过特定的程序和程序,例如制定宪法需要制宪会议或宪法制定委员会的讨论和通过,修正宪法需要经过特定的程序和程序,例如制定宪法需要制宪会议或宪法制定委员会的讨论和通过,修正宪法需要经过特定的程序和程序,例如制定宪法需要制宪会议或宪法制定委员会的讨论和通过,修正宪法需要经过特定的程序和程序,例如制定宪法需要制宪会议或宪法制定委员会的讨论和通过,修正宪法需要经过特定的程序和程序,例如制定宪法需要制宪会议或宪法制定委员会的讨论和通过,修正宪法需要经过特定的程序和程序,例如制定宪法需要制宪会议或宪法制定委员会的讨论和通过,修正宪法需要经过特定的程序和程序,例如制定宪法需要制宪会议或宪法制定委员会的讨论和通过,修正宪法需要经过特定的程序和程序,例如制定宪法需要制宪会议或宪法制定委员会的讨论和通过,修正宪法需要经过特定的程序和程序,例如制定宪法需要制宪会议或宪法制定委员会的讨论和通过,修正宪法需要经过特定的程序和程序,例如制定宪法需要制宪会议或宪法制定委员会的讨论和通过,修正宪法需要经过特定的程序和程序,例如制定宪法需要制宪会议或宪法制定委员会的讨论和通过,修正宪法需要经过特定的程序和程序,例如制定宪法需要制宪会议或宪法制定委员会的讨论。
宪法基本理论一宪法基本理论一一.宪法的概念(一)宪法的词源1.在中国,将“宪法”一词作为国家根本法始于19世纪80年代。
郑观应在《盛世危言》中,首次使用宪法一词。
2.宪法词义发生质的飞跃,始于17、18世纪欧洲文艺复兴时期人文主义思潮产生巨大影响以后,特别随着近代资产阶级革命的不断发展,近代意义的宪法才最终形成。
3.古代中国和西方在运用宪法一词的时候,既有相同之处,如都具有法律的意义,都有优于普通法的某种倾向;但又有不同之处,古代西方的宪法往往侧重于组织法方面的意义,而古代中国的宪法却没有此意。
(二)宪法的特征1.宪法是国家的根本法。
(1)在内容上,宪法规定国家最根本、最重要的问题。
(2)在法律效力上,宪法的法律效力最高,宪法是制定普通法律的依据,一切法律、法规都不得与宪法相违背(《宪法》第5条第2款)。
宪法是一切国家机关、社会团体和全体公民的最高行为准则(《宪法》第5条第3款)。
(3)宪法在制定和修改程序上,比普通法律严格。
2.宪法是公民权利的保障书。
(1)宪法最主要、最核心的价值在于,它是公民权利的保障书。
(2)从宪法的基本内容来看,即国家权力的正确行使和公民基本权利的有效保障,其中公民权利的有效保障居于支配地位,规范国家权力的有效行使也是为了保障公民的基本权利和自由不受侵犯。
3.宪法是民主事实法律化的基本形式。
二.宪法与法律的关系1.宪法是法2.宪法是更高的法三.宪法的分类(一)宪法的形式分类1.成文宪法与不成文宪法(1)提出者:蒲莱士(2)分类标准:宪法是否具有统一的法典形式(3)定义:成文宪法是指具有统一法典形式的宪法,有时也叫文书宪法或制定宪法, 17、18世纪自然法学派提出社会契约论是成文宪法最重要的思想渊源。
1787年《美利坚合众国宪法》是世界上第一部成文宪法,1791年法国宪法是欧洲大陆第一部成文宪法。
不成文宪法指不具有统一的法典形式,而是散见于多种法律文书、宪法判例、宪法惯例的宪法。
司法考试宪法法条串讲:宪法基本理论司法考试宪法法条串讲:宪法基本理论。
宪法在过去五年司法考试中的平均分值均为23分。
从法典整体结构来看,宪法条文的可考性很强,主要集中在第二章“公民的基本权利”和第三章“国家机构”上。
另外,历年宪法修改的内容也是考试的重点。
在司法考试中,《宪法》文本一直是最重要的考点,其主要有:一是公民的基本权利;二是国家机构的组成、职权、不同机构之间的关系;三是《宪法修正案》的内容。
此外,对于《立法法》与《选举法》的考查也很多:《立法法》的考点在于不同法律规范的立法主体、立法权限、法律适用及备案制度;《选举法》的考点主要是选举委员会、选民登记、代表候选人的提出及相关程序制度。
《全国人民代表大会组织法》、《地方各级人民代表大会和人民政府组织法》《民族区域自治法》及港澳基本法等宪法单行法也需要引起考生的注意。
除此之外,宪法学考查的另一重点在于对宪法理论的考查,外国主要宪法、新中国成立以来制定的四部宪法以及现行《宪法修正案》是宪法理论考查的重点。
一、宪法的特征与本质1.特别注意把握宪法的根本法特征;注意宪法具有最高效力和宪法的制定、修改程序严格都是针对成文宪法而言的。
2.宪法具有最高效力有三个方面的含义:①宪法是制定普通法律的依据,普通法律是由宪法派生的。
②任何普通法律法规都不得与宪法的原则和精神相违背。
③宪法是一切国家机关、社会团体和全体公民的最高行为准则。
3.宪法最主要、最核心的价值在于,它是公民权利的保障书;宪法的基本出发点是保障公民的权利与自由;就宪法的基本内容看,保障公民权利始终处于核心、主导地位。
4.宪法的本质在于它是各种政治力量对比关系的集中表现。
二、宪法与宪政特别注意以下命题(宪政的四要素):(1)宪政以制宪为前提,以民主政治为核心,以法治为基石,以保障人权为目的的政治形态;(2)宪法实施是建立宪法宪政的基本途径;(3)建立有限政府是宪政的基本精神(具体化为两项宪政原则:一是国家权力的行使必须是人们通过宪法授予的,不得行使宪法没有授予的和禁止行使的权力;二是国家权力不得侵犯宪法所规定的公民的基本权利,而且有义务保障公民权利的实现);(4)权利制约权力是宪法的核心;(5)树立宪法的最高权威是宪政的集中表现。
更多重庆法检考试资讯<<<点这里2016重庆法检考试法律基础知识:宪法基本理论重庆法院检察院考试的笔试科目为行测+申论+法律基础知识,面试形式是无领导+结构化。
如果部分考生通过了国家统一司法考试,则可免考《法律基础知识》,其成绩按所有参加笔试人员中该科最高分数计算。
其中报考审判综合类和司法警察职位的,不得免考《法律基础知识》。
根据历年公告来看,重庆法检考试通常比邻重庆公务员考试,两者笔试时间很接近。
重庆中公教育希望以下重庆法检考试真题和相关备考资料能帮助广大考试全面备考,中公教育与你同行!
点击这里可以进行 >>>重庆地区在线咨询。
一、宪法的含义、特点
宪法是规定国家根本制度和根本任务、集中表现各种政治力量对比关系、保障公民权利的国家根本法。
1.在内容上,宪法规定国家最根本、最重要的问题:诸如国家的性质、国家的政权组织形式和国家的结构形式、国家的基本国策、公民的基本权利和义务、国家机构的组织及其职权等最重要的问题,都在国家宪法中作出了明确规定。
2.在法律效力上,宪法的法律效力最高。
宪法是制定普通法律的依据,我国《宪法》规定:全国各族人民、一切国家机关和武装力量、各政党和各社会团体、各企业事业组织,都必须以宪法为根本的活动准则,并且负有维护宪法尊严、保证宪法实施的职责。
3.在制定和修改的程序上,宪法比其他法律更加严格。
(1) 宪法在制定上的特点:宪法制定时往往要成立一个临时性的专门机构,如制宪委员会、制宪议会或宪法起草委员会等。
(2)在我国宪法修改方面涉及三个小知识点:
第一,谁有权提出修改宪法的建议。
根据我国《宪法》第64条的规定,对于宪法的修改有两个主体有权提出:全国人大常委会和1/5以上的全国人大代表。
第二,宪法修正案的通过。
宪法规定由全国人大以全体代表的2/3以上的多数通过。
第三,普通法律的制定修改、通过程序。
根据我国宪法规定,全国人大制定的法律由全国人大以全体代表的过半数通过。
【真题实例】
宪法具有最高的法律效力,其主要表现包括( )。
更多重庆法检考试资讯<<<点这里
A.宪法是立国之本与治国之策
B.宪法是一切组织和个人的根本行为准则
C.宪法是普通法律制定的基础和依据
D.与宪法相抵触的一切法律和法规无效
【中公解析】本题正确答案为BCD。
宪法具有最高的法律效力,其主要表现在:(1)宪法是其他法律的立法依据;(2)宪法与法律相比,具有最高的法律效力;(3)宪法是一切组织和个人的根本活动准则。
二、宪法的历史发展
(一)早期主要资本主义国家宪法的产生
1.英国宪法的产生(宪政之母)
在资本主义国家中,英国是最早实行宪政的国家。
1689年,英国议会通过《权利法案》,标志着君主立宪制开始在英国建立。
1215年的《自由大宪章》并不是近代意义的宪法性法律。
2.美国宪法的产生
1787年制定的美国宪法是世界上第一部成文宪法——《美利坚合众国宪法》。
3.法国宪法的产生
1789年,《人权宣言》是法国资产阶级在反封建的革命斗争中颁布的著名纲领性文件。
1791 年法国宪法是欧洲大陆上的第一部资产阶级成文宪法。
该宪法就是以《人权宣言》作为序言的。
4.社会主义宪法的产生
1918年全俄苏维埃代表大会制定了世界上第一部社会主义宪法——《苏俄宪法》。
(二)中国宪法的历史发展
1.旧中国宪法的历史发展
1908年清政府颁布的《钦定宪法大纲》是中国历史上的第一个宪法性文件。
1911年辛亥革命爆发后,清政府出台的宪法性文件《重大信条十九条》,是清政府的最后一部宪法性文件。
辛亥革命胜利后,中华民国南京临时政府临时大总统孙中山于1912年颁布了《中华民国临时约法》,它是中国历史上唯一的一部资产阶级共和国性质的宪法性文件。
更多重庆法检考试资讯<<<点这里【真题实例】
我国历史上第一个具有宪法性质的文件是( )
A.《钦定宪法大纲》
B.《中华民国临时约法》
C.《中华民国约法》
D.《中华民国宪法大纲》
【中公解析】本题正确答案为A。
1908年清政府颁布的《钦定宪法大纲》是中国历史上的第一个宪法性文件。
2.新中国宪法的产生与发展
新中国先后颁布了一个宪法性文件和四部宪法,即《中国人民政治协商会议共同纲领》、1954年宪法、1975年宪法、1978年宪法、1982年宪法。
1982年宪法是我国的现行宪法,由第五届全国人大第五次全体会议于1982年12月4日通过,并分别于1988年、1993年、1999年、2004年进行了四次修正。
还有更多内容吗?我想看看重庆法院检察院考试的课程内容是如何设置的!
中公教育公务员考试培训专家提醒您,无论哪种考试都要有一个备考计划,才能在公考大战中拔得头筹!。