卡培他滨单药一线治疗老年晚期胃癌的临床观察
- 格式:pdf
- 大小:215.12 KB
- 文档页数:2
史国塞旦匡到!!!鱼生!旦筮!!鲞筮!翅g塾i堕堕!量!望塑!堕堕鲤!型丛鲤i堕堡』业:!!!Q:Y!!:!!:盟!:!卡培他滨单药联合热疗治疗老年晚期胃癌临床观察程鹏87药物与临床【摘要】目的观察卡培他滨单药联合热疗治疗老年晚期胃癌的疗效及安全性。
方法对33例具有可测量指标的老年晚期胃癌患者采用卡培他滨2500m e/(m2d),分早晚2次服用,连服14d,21d为l周期。
热疗每周2次(每次间隔72h),每次90m i n,其中每次治疗维持41—43℃的时间960m i n。
3周为l疗程。
结果33例中完全缓解(cR)1例、部分缓解(PR)1l例、稳定(SD)14例、进展(PD)7例。
总有效率(C R+PR)36.36%。
肿瘤控制率(C R+PR+SD)78.79%;主要不良反应为乏力、恶心、腹泻、手足综合征、白细胞减少、脂肪结节等。
不良反应轻微,多为I/Ⅱ级。
结论卡培他滨单药联合热疗治疗老年晚期胃癌患者有疗效较好,不良反应轻。
【关键词】卡培他滨;热疗;晚期胃癌胃癌为常见的恶性肿瘤,全国城市居民恶性肿瘤死因顺序中胃癌占第3位…。
许多患者诊断时已是中晚期。
而老年高龄患者常因年龄大,体质差不能接受联合化疗。
2007年4月至2009年3月我院以卡培他滨口服联合病变局部射频热疗治疗晚期胃癌取得了较好的疗效。
现报告如下:1资料与方法1.1一般资料:本组33例为体质较差或拒绝接受联合化疗的患者,其中男性18例,女性15例,年龄60一85岁,平均65岁。
所有病例均经胃镜或手术病理学确诊为胃癌,其中乳头状腺癌9例,粘液腺癌4例,管状腺癌8例,印戒细胞癌8例,未分化癌4例;H I b期11例,Ⅳ期22例。
既往未接受过化疗,或距末次化疗3个月以上,至少有1个以上可测量病灶。
E C O G评分:1分2例,2分11例,3分17例,4分3例。
1.2治疗方法:卡培他滨治疗剂量2500m g/(m2d),分早晚2次,饭后0.5h口服,连用14d,停药7d,21d为1周期,至少化疗2个周期以上。
卡培他滨维持化疗治疗晚期胃癌的效果观察目的:对晚期胃癌患者采用卡培他滨维持化疗法,了解治疗效果,以供参考。
方法:随机选取我院42例晚期胃癌患者作为研究对象,将其分为两组,各21例,给子常规组传统对症治疗法,研究組在此基础上,给予卡培他滨治疗法,比较两组治疗效果和毒副反应。
结果:研究组总有效率为85.71%,明显高于常规组的61.90%,差异明显,有统计学意义(P<O.05),研究组不良反应率为33.330%,常规组总不良反应率为42.860%,两者相比,差异不明显,没有统计学意义(P>0.05)。
结论:和传统对症治疗法相比,卡培他滨的治疗效果更为明显,可以减少毒副作用,避免其他器官受到损伤,值得推广使用。
标签:卡培他滨;化疗治疗;晚期胃癌;效果引言:对胃癌患者实施治疗,通常都到了晚期,治愈的可能性较小,而通过化疗,可以延缓病情发展,防止胃癌细胞的扩散。
和传统治疗法相比,卡培他滨的治疗方法更为明显,不仅可以取得较好的治疗效果,还可以减轻毒副作用,避免损伤其他器官。
基于此,我院对其展开了研究,具体结果如下:1.资料与方法1.1 一般资料随机选取我院42例胃癌患者作为研究对象,选取时间:2009年1月-2017年11月,将其分为两组,各21例,常规组男性人数和女性人数分别为:11例、10例,年龄最大和最小分别为:76岁、35岁,平均为(54.41±5.62)岁,体重在47到78kg之间,平均为(57.54±5.42)kg,;研究组男性人数和女性人数分别为:12例、9例,年龄最大和最小分别为:77岁、36岁,平均为(55.53±4.73)岁,体重在48到79kg之间,平均为(56.74±6.53)kg;排除标准:①心、肝等器官损伤严重患者;②女性患者处于哺乳期和妊娠期;③自身免疫系统损伤严重者;纳入标准:①均有腹泻、恶心等症状;②卡氏评分在70分以上;③所有患者均采取自愿原则参与此研究,且签了同意书;两组患者体重、性别等资料差异较小,具有可比性(P>0.05)。
卡培他滨治疗老年晚期消化道肿瘤的效果观察摘要:目的:对老年晚期消化道肿瘤患者采用卡培他滨治疗方案获得的效果。
方法:将随机抽取的120例老年晚期消化道肿瘤患者纳入到本组研究中,并分成治疗组(氟尿嘧啶+亚叶酸钙+奥沙利铂联合化疗+卡培他滨)和对照组(氟尿嘧啶+亚叶酸钙+奥沙利铂联合化疗),比较治疗效果。
结果:治疗组相较于对照组治疗效果存在显著差异,且治疗组优于对照组,(P<0.05)。
结论:对于老年晚期消化道肿瘤患者采用卡培他滨治疗效果更加明显,表现在较高的治疗有效性和较低的不良反应发生率,同时患者的睡眠质量也会有所改善。
关键词:卡培他滨;消化道肿瘤;治疗效果临床上常见的消化道肿瘤有很多中,如食管癌和胃癌等,其典型特点是较高的病发率和死亡率,尤其是老年晚期消化道肿瘤患者,由于其本身具有较差的耐受力,因此,临床在治疗该类患者时更加慎重,一般会采取化疗和放疗以及免疫等联合治疗方案。
晚期消化道肿瘤患者其病灶处于大面积浸润和转移的状态,根治术已经不再适用,通常会选择化疗,以此来减慢癌细胞的扩散速度,最大程度的延长患者的生存期限[1]。
目前,临床广泛关注消化道肿瘤患者的疗效和生活质量等问题。
卡培他滨是一种有效治疗消化道肿瘤的抗肿瘤药物。
现对不同药物治疗方案对老年晚期消化道肿瘤患者产生的不同效果进行如下汇总。
1材料与方法1.1一般资料患者一般资料(表1)。
表1两组患者一般资料比较(±s)组别(n)男/女年龄(岁)治疗组(n=60)35/2574.85±8.15对照组(n=60)38/2275.45±8.52t0.3780.205P0.4360.5411.2方法对照组:氟尿嘧啶+亚叶酸钙+奥沙利铂联合化疗联合化疗方案。
用药第1天,静脉滴注100mg/m2奥沙利铂,化疗第1天、第2天、第3天分别为静脉滴注200100mg/m2亚叶酸钙,静脉推注400mg/m2氟尿嘧啶,连续治疗15天。
卡培他滨治疗70岁以上老年中晚期消化道癌42例目的:观察卡培他滨(希罗达)对老年中晚期食管癌、胃癌、结肠癌的疗效和毒副作用。
方法:口服卡培他滨2 500 mg/(m2·d),2次/d,餐后服用14 d,21 d为1个周期,每2个周期治疗后评价疗效。
结果:42例可评价疗效和不良反应的患者中,无完全缓解患者,部分缓解15例,稳定22例,进展5例;中位无进展生存期8.4个月;主要毒副作用为手足综合征,其他有骨髓抑制、恶心、食欲差、皮肤色素沉着及腹泻。
结论:卡培他滨治疗中晚期消化道癌疗效好、毒副作用较少,老年人耐受性好。
标签:老年;食管癌;胃癌;结肠癌消化道癌是我国较常见的恶性肿瘤,首选的治疗手段是手术切除病灶,但由于起病隐袭,尤其老年患者临床症状不典型,检查手段耐受差等原因,大多数患者就诊时已经属于晚期,早期胃癌诊断率只有约10%[1],且早期老年患者多数不能耐受手术或术后早期并发症多、多数预后差,故只有非手术、副反应小的有效治疗才适合这部分人群。
本院2006年1月~2009年11月应用卡培他滨治疗老年中晚期癌症患者42例,取得较明显的效果,现报道如下:1 资料与方法1.1 一般资料本院2006年1月~2009年11月应用卡培他滨治疗老年中晚期消化道癌症患者42例,其中,男26例,女16例;年龄70~86岁,中位年龄75岁;经病理学检查证实食管癌5例,胃癌20例,结肠癌17例;首次化疗者20例,二次接受化疗者22例,其中肺转移2例,肝转移20例,淋巴结转移16例,骨转移12例,恶性胸腔积液6例,腹腔积液5例;合并冠心病13例,高血压病29例,糖尿病4例,陈旧性脑梗死9例。
1.2 治疗方法每例患者每天早晚2次餐后30 min给予卡培他滨(希罗达)口服,治疗剂量为2 500 mg/(m2·d), 连续服用2周后停药1周,3周为1个周期,2个周期后评价疗效。
每例患者依耐受情况予以2~10个周期治疗,同时给予止吐对症治疗及营养神经药物;骨转移患者应用双磷酸盐类药物,胸腔积液、腹腔积液患者抽取积液后灌注顺铂。
74中国处方药 第18卷 第11期·疗效评价·临床有50%以上的胃癌患者在确诊时已经丧失最佳治疗时机,即便实施根治性手术治疗,胃癌的复发和转移率也处于较高水平,治疗效果较差,目前对其治疗手段已经逐渐倾向于维持化疗[1-2]。
卡培他滨是一种口服的细胞毒类药物,副作用较小,不良反应在停药对症治疗后可得到缓解[3]。
为此,笔者在本研究中探讨分析了卡培他滨维持化疗治疗晚期和术后复发转移胃癌的效果,旨在为临床提高治疗效果提供参考。
1 资料与方法1.1一般资料选取2018年1月~2020年3月在笔者医院接受治疗的60例晚期和术后复发转移胃癌患者作为研究对象,在患者及其家属知情同意后纳入研究。
将患者随机分为两组,各30例。
观察组中,男15例,女15例;年龄43~65岁,平均(55.24±6.57)岁;病程1~3年,平均(2.13±0.35)年;术后复发转移胃癌13例,晚期胃癌17例;印戒细胞癌2例,低分化腺癌18例,中分化腺癌6例,黏液腺癌4例。
对照组中,男16例,女14例;年龄45~64岁,平均(54.72±6.46)岁;病程1~3年,平均(2.05±0.42)年;术后复发转移胃癌14例,晚期胃癌16例;印戒细胞癌2例,低分化腺癌17例,中分化腺癌7例,黏液腺癌4例。
两组患者基础资料比较无显著差异(P>0.05),具有可比性。
1.2研究方法所有患者均给予个体化临床化疗,包括:SI+顺铂、多西紫杉醇+顺铂+5-氟尿嘧啶、5-氟尿嘧啶+奥沙利铂、表柔比星+5-氟尿嘧啶+顺铂等方案。
观察组患者给予草酸铂静脉滴注联合卡培他滨维持化疗:于2 h内给予静脉滴注130 mg/m2草酸铂给药治疗,每天1次;卡培他滨1 000 mg/m2,每天2次,以患者连续接受14 d的草酸铂治疗后停药7 d的治疗期为1个疗程。
对照组患者给予草酸铂维持化疗治疗,具体操作同观察组。
伊立替康联合卡培他滨一线治疗老年转移性胃癌的临床观察摘要】目的研究伊立替康联合卡培他滨组成的方案一线治疗老年转移性胃癌的近期疗效及安全性。
方法卡培他滨1000mg/m2,每日2次,连用14天;CPT-1140-60mg/m2,第1,8天;每3周重复,2个周期后评价疗效同时记录不良反应。
结果全组32例病例中无1例CR(0%),PR12例(37.5%),SD15例(46.8%),PD5例(15.7%),总有效率CR+PR达(37.5%),疾病控制率CR+PR+SD达(62.5%)。
主要不良反应为白细胞减少,恶心、呕吐,迟发性腹泻,乙酰胆碱综合症,多为I,II度,III,Ⅳ度少见,无治疗相关性死亡。
结论伊立替康联合卡培他滨方案针对老年转移性胃癌一线治疗具有较好疗效,且安全性良好。
【关键词】转移性胃癌抗肿瘤联合化疗方案【中图分类号】R730.5 【文献标识码】A 【文章编号】2095-1752(2013)22-0374-02胃癌是我国常见的恶性肿瘤之一,且发生率在逐年上升,据卫生部信息统计中心2001年数据显示,全全国城市居民恶性肿瘤死亡顺序中胃癌仍占第3位。
然而胃癌治疗现状仍差强人意,多数患者就诊时已属晚期,多伴有远处转移,已失去手术机会,且其中老年患者居多。
因老年人群的特殊性,故选择有效,低毒的化疗方案是目前摆在肿瘤科医师的一大难题。
近年来国内外多项临床试验均表明,CPT-11单药用于晚期胃癌的客观有效率可达18—30%,但由于缺乏良好的III期临床研究数据支持,在临床实践中的用法、用量差别很大。
本组临床数据可能回味临床提供一定的数据支持。
我们于2006年1月~2009年1月采用CPT-11联合卡培他滨一线治疗老年转移性胃癌32例,现报告结果如下。
1 材料与方法1.1研究对象本组32例患者,经病理明确诊断,同时影像学证实有一个或一个以上脏器转移的胃癌患者,临床分期均为Ⅳ期,年龄65岁~80岁,其中女性10例,男性25例,中位年龄71.5岁。
卡培他滨维持化疗治疗晚期胃癌的效果观察
一、胃癌晚期治疗中卡培他滨的作用
1、作用机制
卡培他滨是一种新型抗癌药物,它通过抑制细胞信号通路来抑制肿瘤
细胞的生长和增殖抗肿瘤作用。
卡培他滨的作用机制可以归结为三个方面:1)抑制肿瘤细胞多肽素信号通路的活化;2)直接抑制肿瘤细胞的增殖和
凋亡;3)抑制肿瘤细胞机体的转移。
2、应用研究
对胃癌晚期患者进行卡培他滨的治疗的研究显示,在接受卡培他滨治
疗的患者中胃癌生存期长于未接受治疗的患者。
在一项针对胃癌患者的联
合治疗研究中,卡培他滨联合化疗的疗效明显优于单纯化疗。
总体而言,
临床试验表明,卡培他滨能够有效提高胃癌晚期患者的生存率,并显著减
少肿瘤复发率。
二、卡培他滨与化疗联合治疗的益处
1、疗效更佳
根据上述研究表明,卡培他滨联合化疗有效提高胃癌晚期患者的生存率,在有效治疗率、客观反应率、中位病理生存期和总生存期等方面均获
得了显著的改善。
2、副作用减轻
化疗治疗胃癌晚期患者会导致一定程度的副作用,如恶心、呕吐、腹泻、贫血、血小板减少等,但卡培他滨可以有效减轻化疗副作用,改善患
者的生活质量。
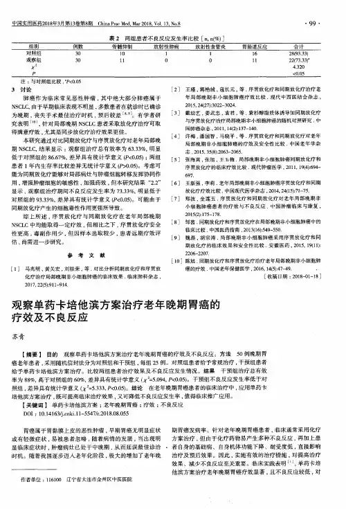
卡培他滨单药一线治疗老年晚期胃癌的临床观察
发表时间:2016-05-23T14:39:21.973Z 来源:《健康世界》2015年12期作者:彭平1(通讯作者)[导读] 华中科技大学同济医学院附属同济医院肿瘤中心卡培他滨单药一线治疗晚期老年胃癌安全有效。
华中科技大学同济医学院附属同济医院肿瘤中心湖北武汉 430030 摘要:目的:探讨卡培他滨作为晚期老年胃癌患者一线化疗的近期疗效和安全性。
方法:收集我科2009.4-2014.5接受卡培他滨单药化疗的晚期老年胃癌患者共计87例。
卡培他滨用法为每次1000mg/m2,每天2次,持续2周,休息1周,21天一个周期,连用3周期后评价疗效。
结果:共计87例患者的有效率为12.6%,疾病控制率为51.7%,治疗3周期后的主要不良反应为中性粒细胞下降,胃肠道不适,手足综合症,恶心,呕吐,口腔炎,均可耐受。
结论:卡培他滨单药一线治疗晚期老年胃癌安全有效。
Abstract
Objective:To evaluate the efficacy and adverse effect of capecitabine as first-line chemotherapy in elderly patients with advanced gastric cancer
Methods:Eight-seven elderly patients with advanced gastric cancer were collected from Apr 2009 to May 2014.All patients received capecitabine 1000mg/m2,bid.The treatment lasted for 14 days followed by one week rest period,the cycle was repeated every three weeks.Assessment of the response was made after three cycles. Results:The disease control rate was 51.7% and the overall objective response rate was 12.6% in the capecitabine group.The major adverse effect in the capecitabine group included leucocytopenia,digestive toxic reactions,hand and foot syndrome,nause,vomiting and stomatitis.
Conclusions:capecitabine offers an effective,safe and well-tolerated regimen for e elderly patients with gastric cancer. Keywords:gastric cancer;elderly patients;capecitabine
胃癌是死亡率仅次于肺癌的恶性肿瘤,尤其多发于中日韩等国。
胃癌恶性程度较高,多数发现时为晚期[1]。
对于大部分晚期老年患者来说,化疗是唯一有效的治疗方式。
其能有效的控制症状,延长生存期[2]。
我们收集了卡培他滨在晚期老年胃癌一线化疗87例,现报道如下。
1.材料与方法
1.1资料
收集我科就诊的87名患者,入组标准为:1.病理组织学或细胞学诊断为胃腺癌;2.根据AJCC分期第7版分期为IV期;3.年龄大于70岁;4.ECOG为0-2分,预期生存时间大于3个月;5.血常规,肝肾功能,电解质无化疗禁忌;6.有1个以上可评估病灶。
1.2方法
卡培他滨单药化疗方案:卡培他滨:1000mg/m2,口服,每日2次(早晚餐后半小时),第1-14天,每21天为一个周期。
1.3评价方法
疗效评价按照实体瘤评价标准RECIST1.1版评价[3]。
分为:完全缓解(CR),部分缓解(PR),稳定(SD),进展(PD)。
有效率(RR)定义为CR+PR,疾病控制率(DCR)定位为CR+PR+SD。
不良反应按照WHO分级标准共分为I-IV度。
2.结果
2.1近期疗效
87名患者均可评价疗效:其中CR0例(0),PR 11例(12.6%),SD34例(36.8%),DCR为51.7%(45/87)。
2.2不良反应
卡培他滨的不良反应主要为中性粒细胞下降,胃肠道不适,手足综合症,恶心,呕吐,口腔炎,多数为I-II度,患者耐受性良好(表1)。
3.讨论
大部分的胃癌患者发现时已处于晚期,仅能靠化疗延长其生存时间,改善其生活质量。
但老年胃癌患者,机体功能较差,基础疾病较多,往往不能耐受高剂量的化疗[4,5]。
低毒高效的化疗药物成为老年患者的新选择。
卡培他滨是氟尿嘧啶类药物,经口服肠道吸收后,最终在胸腺嘧啶磷酸化酶(TP)催化生成氟尿嘧啶。
由于大多数实体瘤中TP酶活性远高于正常组织。
因此氟尿嘧啶会高浓度的集中于肿瘤细胞,起到杀灭肿瘤细胞的作用。
从而体现出卡培他滨高效低毒的特性[6]。
有研究显示,卡培他滨单药用于胃癌,毒副反应较轻[7,8]。
我们的研究也显示,卡培他滨单药用于晚期老年胃癌患者安全有效,主要毒副反应为中性粒细胞下降,神经毒性,手足综合症,恶心,呕吐,腹泻,大多数为I-II度,经过对症治疗后均好转,并未影响到患者的生活质量。
综上所述,卡培他滨作为晚期老年胃癌患者的一线化疗安全有效,可以尝试成为晚期老年胃癌患者的另一种选择。
参考文献:
[1]Takashima A,Yamada Y,Nakajima TE,Kato K,Hamaguchi T,Shimada Y:Standard First-Line Chemotherapy for Metastatic Gastric Cancer in Japan Has Met the Global Standard:Evidence From Recent Phase III Trials.Gastrointestinal cancer research:GCR 2009,3(6):239-244.
[2]Van Cutsem E,Moiseyenko VM,Tjulandin S,Majlis A,Constenla M,Boni C,Rodrigues A,Fodor M,Chao Y,Voznyi E et al:Phase III study of docetaxel and cisplatin plus fluorouracil compared with cisplatin and fluorouracil as first-line therapy for advanced gastric cancer:a report of the V325 Study Group.Journal of clinical oncology:official journal of the American Society of Clinical Oncology 2006,24(31):4991-4997.
[3]Eisenhauer EA,Therasse P,Bogaerts J,Schwartz LH,Sargent D,Ford R,Dancey J,Arbuck S,Gwyther S,Mooney M et al:New response evaluation criteria in solid tumours:revised RECIST guideline(version 1.1).European journal of cancer 2009,45(2):228-247.
[4]夏宁俊:老年晚期胃癌的化疗.国际肿瘤学杂志 2013,10(40).
[5]王娜:卡培他滨治疗老年晚期胃癌126例.中国老年学杂志 2013,16(33).
[6]Cunningham D,Starling N,Rao S,Iveson T,Nicolson M,Coxon F,Middleton G,Daniel F,Oates J,Norman AR et al:Capecitabine and oxaliplatin for advanced esophagogastric cancer.The New England journal of medicine 2008,358(1):36-46.
[7]王华:替吉奥与卡培他滨治疗老年晚期胃癌的临床观察.中国现代药物应用 2015,02.
[8]姜永生:卡培他滨单药与联合用药治疗老年晚期胃癌的对比研究.中国医院药学杂志 2013,06(33).
第一作者及通讯作者:彭平,医学博士,主治医师,。