2021年基层政法干警考试考情分析王宝平
- 格式:doc
- 大小:26.50 KB
- 文档页数:3
给人改变未来的力量
2013山东政法干警考试:资料分析考情分析2013山东政法干警考试资料分析部分(专科类)共3个材料,每个材料有5道题,较往年题目来看没有太大的变化,出现的考点基本上都在预测范围之内。
下面,中公教育专家从三个方面简单分析一下今年试题的资料分析部分。
第一,从材料的类型来看,今年所给出的材料类型以文字和图表结合为主,纯粹的文字或者图表形式出现的较少,仅仅在第二个材料中出现完全以图表组成的材料,而在第一个材料和第三个材料当中,文字描述也比较少。
由于图表所呈现的信息更直观,因此考生能够更加迅速的查找所需要的数据,进而降低了资料分析的难度。
第二,从涉及到的概念来看,考查增长问题题目比较多,所占比重接近50%,由此可见,增长问题依然是资料分析部分最重要的考点,考生在复习的时候应该侧重于对增长问题的学习,尤其是要牢记相关公式。
另外,本次考试当中涉及到的其它概念有:比重、平均值、倍数等。
第三,从题目类型上来看,分为直接查找类、计算结果类、比较大小类。
直接查找类的题目占20%左右,这类题目相对比较容易,关键是要找准数据,不能马虎大意。
计算结果类是出现较多的题型之一,其主要考察考生的解题技巧和思维能力,即在有限的时间内快速做出准确答案。
在此次考试中,这类题目可以采用的方法主要有:有效数字法、首数法等,要想做好此类题目,考生在平时复习的时候要注意培养自己的解题思维能力。
比较大小类也是资料分析的重要题型,解决这类题目可以采用同位比较法,因此考生要熟练掌握该方法的使用技巧。
六安中公教育。
政法干警考试文化综合试卷分析湖北华图罗小小在综合分析政法干警招聘考试真题的基础之上,我们来对往年的文化综合试卷做一个全面的分析。
考试时间:150分钟分值:150分。
其中政治、历史以及地理分数各占50分。
题目类型:分为两种:一种是客观题,就是我们通常所说的单选题,一共35道;另一种是主观题,也就是非选择题,主要是给你一段材料,让考生结合材料作答,一共6道。
分值分布:单选题70分,每题2分;主观题占80分。
其中考察的知识点涉及历史、地理和政治。
下面我们就分三部分来整理一下思路。
一、政治政治板块基本上可以分为政治、哲学、经济、时政4个部分。
政治考试有个特点,就是把现实生活的一些问题作为题干考查学生。
要求考生具备再认或再现哲学、经济、政治等方面的知识,理解哲学常识、经济常识、政治常识等所涉及的基本概念和基本观点、掌握知识之间的内在联系的能力,还要能应用历史的、辩证的、阶级的观点和方法,分析、比较、解释有关的政治现象、经济现象等,认识事物的本质。
哲学以及经济常识是大多数考生感觉到比较棘手的,其中的难点同时也是考试的重点的是哲学常识中哲学派别、辩证思想以及实践了,经济常识中的商品、货币、价值规律。
时事政治考试主要会关注社会的一些热点问题,考试范围为去年7月到今年8月的国际国内重大时事,一般了解即可。
二、历史说到历史,很多人都表示不太好复习,容易忘记。
考纲当中的历史板块分为中国古代史、中国近现代史、世界近现代史3部分。
考纲对于考生的要求是:再认历史知识,理解重要的历史事物、历史概念和历史结论;掌握主要的历史术语和史学表述,能依据要求重构历史时序;阅读和解释材料,评价和运用材料;掌握比较、分析、归纳、考证等基本历史方法;组织论据,说明、论证和探究历史问题;表述清晰、史论结合。
其中,有关中国的历史的重要程度要高于世界历史,近现代历史的重要程度要高于古代史,这点需要考生要把握好。
关于中国古代史复习,我们通常认为是按照时间顺利来复习是最有效的,也是最节省时间的,考生在复习过程当中,要留心重要事件的社会性质和历史意义就好了。
2021年法干警考试文化综合之历史考情分析2021年基层法干警考试历史科目题量保持不变,客观题依然是12道题,主观题是2道.但从考查的侧重点来说,与之前几次的考试略有不同。
一、重史轻世界史此次考试,范围主要集中在史。
从卷面上来说,直观的感受就是世界史的所占比例很小,只在客观选择题里面看见其身影,12道选择中只有3道题涉及到了世界史的范围,而两道大题分别是古代史和。
总体上来看,考题的难度不大,大部分是对基础知识的考查,如战争条约的内容、淝水之战交战双方、开眼看人、文艺复兴的核心思想等。
【真题链接】下列不平等条约中,首次规定外国公使可以进驻的是(True )A.《中法新约》B.《**条约》C。
《马关条约》D。
《辛丑条约》【解析】B《**条约》。
本题考查几次战争之后签定条约的内容。
第一次战争后,中英签订《条约》;第二次战争:《**条约》、《条约》;中法战争:《中法新约》;:《马关条约》;侵华:《辛丑条约》。
1858年,第二次战争期间,俄、美、英、法先后请府签订《**条约》。
内容之一是外国公使进驻。
A选项《中法新约》19世纪80年代中法两国在战争后的和约。
丧志了对的领主权,西南门户大开。
C选项的《马关条约》1894年是中日后的条约,割让给,殖民地化大大加深了.D选项的《辛丑条约》是1900年侵华后的产物,完全沦为了半殖民地半封建.因此,本题选择B选项.二、以材料题形式来考查大题自2021年以来,基层法干警文化综合历史科目的考查形式都是以简答题的形式来提问,材料大题形式向来只是在文化综合的考试大纲中出现,但还未在实际考试中出现,此次两道大题皆是以材料带出设问,给考生一段材料,要求考生在阅读完材料后根据设问回答问题,反映了基层法干警考试考查形式的灵活性和多变性。
【2021年36题】简述安史之乱的原因、经过和影响。
【2021年37题】阅读材料,回答问题.(15分)在同治年间,大多数员承认所面临的巨大难题,并把其注意力集中于十分重要的上来。
2021年黑龙江省绥化市警察招考公安专业科目真题二卷(含答案)学校:________ 班级:________ 姓名:________ 考号:________一、单选题(10题)1. 所谓“特别强调党的领导作用”,是指从公安工作与全党的关系来说,公安工作必须置于党的()之下。
A.绝对领导B.直接领导C.特别领导D.政治领导2.( )是全心全意为人民服务的思想基础。
A.牢固树立宗旨意识B.牢固树立服务意识C.牢固树立公仆意识D.牢固树立民生意3.某市突降特大暴雨导致市中心广场地下商场漫水,导致正在购物的人群蜂拥至南入口,在上、下楼梯处形成密集的反向人流,极易发生大规模踩踏事件。
已经下班着便服的民警小张刚好路过此地,小张的恰当做法是()。
A.迅速离幵危险之地B.迅速报警,转身离开C.组织群众,抢救财物D.迅速报警,组织疏导人群4.在我国,专门的法律监督机关是指()。
A.人民法院B.人民检察院C.公安机关D.纪律检查委员会5.公安机关及其人民警察要坚持以人为本,切实把()放在公安工作的首位,做到“权为民所用,情为民所系,利为民所谋”。
A.保卫国家安全B.维护社会稳定C.服务最广大人民的利益D.为人民服务6. 鉴于历史上在贯彻群众路线问题上出现过的偏差,党的十一届三中全会以后,逐步在()上把公安工作的群众路线确定下来。
,A.制度B.法律C.政策D.组织7.《治安管理处罚法》对一人实施数行为的责任,遵循的是( )。
A.吸收原则B.择一原则C.限制加重原则D.分别决定,合并执行8.我国公安工作的政治优势是()。
A.马列主义、毛泽东思想的指导B.全心全意为人民服务C.坚持群众路线D.党对公安工作的绝对领导9.党对公安工作领导的(),就是要求公安机关必须无条件地置于党中央及各级党委的领导之下,不得以任何理由或借口削弱、抵制、损害或者摆脱党的领导。
A.绝对性B.直接性C.全面性D.无条件性10. 在农村,没有公安派出所的地方,可以由公安机关委托( )裁决。
20XX年政法干警考试民法学考试考情分析(一)总论总论部分由概述、民事法律关系、自然人、法人、合伙、民事行为、代理和诉讼时效这八部分构成的。
1.概述。
主要考点集中在民法的基本原则,尤其近两年真题都在考查这个点。
尤其注意公平原则和自愿原则。
主要考查形式选择。
2.民事法律关系。
该部分是总论当中的一个重点,该部分主要考查民事法律关系概述以及民事权利。
民事法律关系在09年真题当中以案例分析的形式出现。
而民事权利考查核心是民事权利的分类,希望广大考生多多注意。
3.自然人。
该部分重点注意民事行为能力的分类以及宣告失踪和宣告死亡。
民事行为能力是民法当中一个基础性的必会知识点,所以这部分一定要掌握,而在13年真题当中以简答形式出现。
而宣告死亡和宣告失踪几乎是每年必考点,所以希望广大考生引起注意。
4.法人。
该部分考查较少,基本上隔一年一道单选。
5.合伙。
该部分考查较少,近两年主要集中在普通合伙的入伙、退伙以及债务承担部分。
6.民事责任。
民事责任属于考试的重中之重。
重点把握民事行为的分类、民事行为的特别生效要件以及民事行为的效力三部分。
7.代理。
代理主要集中在滥用代理权这部分,而14年真题考察了表见代理,所以希望引起注意。
8.诉讼时效。
该部分主要注意诉讼时效的种类和状态。
(二)人身权这部分相对比较简单,内容较少,主要考查人格权和身份权的分类,以及一些典型的人格权,如名誉权和隐私权。
另外主要出题形式考法人与自然人共有的人格权。
14年考了一道简答,今年出答题可能性不大。
(三)物权物权主要是由概述、变动、所有权、用益物权、担保物权、占有这六部分构成。
1.概述。
主要集中在物的分类这一部分近三年每年必考。
2.物权变动。
这部分近几年真题没有出现。
但希望大家要引起重视,该部分属于物权法中一个基础性的必会知识点。
3.所有权。
这部分是物权的重点。
几乎每年的主观题都会从这部分出。
如09年论述、11年论述、12年简答、13年简答都是出自该部分。
江西政法干警面试考情深度分析政法干警考试笔试已经结束,面试即将来临。
对于进入江西政法干警面试考生来说,掌握近几年江西政法干警面试题型、题量、命题特点等内容是想要获取面试高分所必备,下面,中公教诲政法干警面试辅导专家就近几年江西政法干警面试状况为人们做进一步分析,助人们面试一臂之力!一、面试基本状况二、面试特点综述(一)面试考查重点江西省政法干警面试重要采用老式构造化形式。
近三年真题覆盖各种测评要素,考查非常全面。
其中综合分析能力、筹划组织协调能力、应变能力和言语表达能力几乎每年均有所涉及。
对求职动机与拟任职位匹配性直接出题进行考查。
人际交往意识与技巧考查比较灵活,有与应变能力、言语表达结合在一起,有与求职动机与拟任职位匹配性结合在一起。
一道题中有各种要素交叉考查是考试趋势。
因而人们在面试备考时,各种能力训练都要涉及,不可忽视任何一种能力准备。
【例题】如果你是今年刚进入单位片警小王,你所在片区人员较多,其中尚有某些劳教释放人员,居民和招工单位都看不起她们,状况比较复杂。
请问你该如何开展工作?【11月17日江西省政法干警面试第一题】【中公解读】本题考查学生综合性解决问题能力,应变能力、筹划组织协调能力、人际关系意识与技巧。
题目中身份定位是刚进入单位片警,工作中遇到岗位上常用问题,考查考生能否结合身份、岗位职责等,既能把居民和刑满释放人员关系协调好,又能协助刑满释放人员解决工作问题。
因而,回答这道题目,一方面,考生先明确自己身份职责,作为刚进入单位片警,面对这样状况,要多学、多问、寻找可行性办法来解决当前面对问题。
另一方面,阐述详细解决办法:调查获取有关信息,借鉴经验变化人们对刑满释放人员看法,协助她们顺利就业等。
最后,做好后续跟踪工作。
(二)面试题本构造分析三、面试测评要素分析(一)综合分析能力1.考查要点自从江西省政法干警开考以来,综合分析能力每年必考,题材侧重时政类题目考核,且往往以考前三个月国内比较热门话题为出题素材,内容偏重道德层面、法律层面,大多和政法干警实际密切有关,侧重考查考生时政敏感度、思想深度、全面客观分析问题能力,哲理类基本不考。
湖南政法干警资料分析试题及答案根据材料回答1~5题2021年前三季度,我国全社会同定资产投资91529亿元,同比增长25.7%。
其中,城镇固定资产投资78247亿元,增长2%;农村投资13282亿元,增长21.2%。
在城镇投资中,国有及国有控股完成投资33951亿元,增长16.2%;房地产开发完成投资16814亿元,增长30.3%。
从项目隶属关系看,中央项目投资7749亿元,同比增长15.4%;地方项目投资70497亿元,增长27.8%。
从产业看,第一、二、三产业分别完成投资938亿元、34522亿元和42787亿元,同比分别增长41.1%、29.3%和24.0%。
从行业看,煤炭开采及洗选业投资1103亿元,同比增长24.9%;电力、热力的生产与供应业投资5348亿元,增长10.6V0;石油和天然气开采业投资1232亿元,增长13.7%;铁路运输业投资1395亿元,增长7.1%;非金属矿制品业投资1890亿元,增长50.9%;黑色金属矿冶炼及压延加工业投资1741亿元,增长13.0%;有色金属矿冶炼及压延加工业投资864亿元,增长31.2%。
从注册类型看,内资企业投资69502亿元,同比增长26.8%;港澳台商投资和外商投资分别完成3742亿元和4648亿元,分别增长31.5%和18.7%。
从施工和新开工项目情况看,截止到9月底,城镇50万元以上施工项目累计259083个,同比增加27901个;施工项目计划总投资222439亿元,同比增长18.2%;新开工项目170123个,同比增加18151个;新开工项目计划总投资60309亿元,同比增长24.2%。
从到位资金情况看,城镇投资到位资金88764亿元,同比增长27.8%。
其中,国内贷款增长14.5%,利用外资增长15.5%,自筹资金增长32.2%。
1、 2021年前三季度城镇固定资产投资是。
A. 60479亿元B. 61 904亿元C. 69104亿元D. 72815亿元2、下列各项投资中。
(2021年)浙江省绍兴市警察招考公安专业科目真题(含答案)学校:________ 班级:________ 姓名:________ 考号:________一、单选题(10题)1.行政诉讼的被告应当在收到起诉状副本之日起()内向人民法院提交作出行政行为的的证据和所依据的规范性文件。
A.5日B.7日C.10日D.15日2.受益人故意造成被保险人死亡,骗取保险金,数额较大的,应定()。
A.保险诈骗罪B.故意杀人罪C.诈骗罪D.保险诈骗罪和故意杀人罪3.胡某未经批准在门前耕地上建二层楼一栋,并将该房卖给了王某,王某又将房卖给了吴某。
县土地管理局以胡某非法买卖土地为由,对其作出没收土地上建筑的处罚决定。
吴某不服,向有关部门申请复议。
下列有关复议申请当事人的说法中,正确的是()。
A.应该追加胡某为复议申请人B.王某与本案没有直接关系,不能参加到复议中C.王某和胡某可以作为第三人参加D.王某、吴某和胡某都可以成为第三人4.现场保护是公安机关的重要职责,公安民警到达现场后所采取的工作,下列做法错误的是( )。
A.核实现场情况后立即上报B.划定保护区域的范围,封锁现场C.根据现场情况,采取紧急措施D.侦查人员到达后,现场保护人员就可以撤离现场5.公安机关的侦查活动要依法直接接受( )的法律监督。
A.人大常委会B.人民检察院C.人民法院D.本级人民政府6. 坚持党对公安工作的()是我国公安工作的根本原则。
A.直接领导B.间接领导C.绝对领导D.相对领导7.公安工作具有打击与保护的双重特点,这是由( )所决定的。
A.公安工作的性质B.公安工作的任务C.公安工作的职责D.公安工作的对象8.()是我国人民民主专政的重要工具之—,是武装性质的国家治安行政力量和刑事执法力量。
A.人民军队B.人民法院C.人民检察院D.人民警察9.下列关于英国宪法构成的表述,正确的是( )。
A.由宪法典、宪法性法律、宪法惯例、宪法判例等构成B.由宪法典、宪法性法律’、宪法惯例等构成C.由宪法典、宪法性法律、宪法判例等构成D.由宪法性法律、宪法惯例、宪法判例等构成10.某市突降特大暴雨导致市中心广场地下商场漫水,导致正在购物的人群蜂拥至南入口,在上、下楼梯处形成密集的反向人流,极易发生大规模踩踏事件。
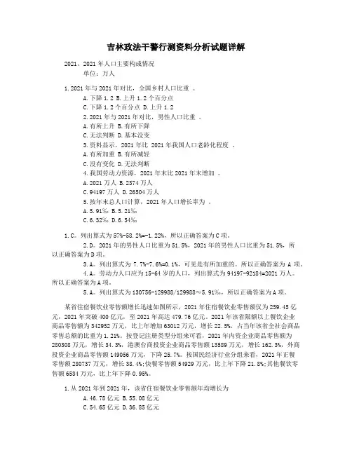
吉林政法干警行测资料分析试题详解2021、2021年人口主要构成情况单位:万人1.2021年与2021年对比,全国乡村人口比重。
A.下降1.2B.上升1.2个百分点C.下降1.2个百分点D.上升1.22.2021年与2021年对比,男性人口比重。
A.有所上升B.有所下降C.无法判断D.基本没变3.资料显示,2021年比 2021年我国人口老龄化程度。
A.有所加重B.有所减轻C.没有变化D.无法判断4.我国劳动力资源,2021年末比2021年末增加。
A.2021万人B.2374万人C.94197万人D.26504万人5.按年末总人口计算,2021年人口增长率为。
A.5.91‰B.5.21‰C.6.32‰D.6.54‰1.C。
列出算式为57%-58.2%=-1.22%,所以正确答案为C项。
2.D。
2021年的男性人口比重为51.5%,2021年的男性人口比重为51.5%,所以正确答案为D项。
3.A。
列出算式为7.7%-7.6%=0.1%,可见是有所加重的。
所以正确答案为A项。
4.A。
劳动力人口应为15-64岁的人口,列出算式为94197-92184=2021万人。
所以正确答案为A项。
5.A。
列出算式为130756-129988/129988≈5.91‰,所以正确答案为A项。
某省住宿餐饮业零售额增长迅速如图所示,2021年住宿餐饮业零售额仅为259.45亿元,2021年突破400亿元,至2021年高达479.76亿元。
2021年该省限额以上餐饮企业商品零售额为342952万元,比上年增加63012万元,增长22.5%,占当年该省全社会商品零售总额的比重为1.21%。
按登记注册类型分组来可看,2021年内资企业商品零售额为280308万元,增长34.3%,港澳台商投资企业商品零售额13589万元,增长162.3%,外商投资企业商品零售额149056万元,下降25.7%。
按国民经济行业分组来看,2021年正餐零售额280737万元,增长38.4%;快餐零售额54929万元,比上年下降21.8%;其他餐饮零售额6534万元,比上年下降0.95%。
(2021年)内蒙古自治区包头市警察招考公安专业科目测试卷(含答案) 学校:________ 班级:________ 姓名:________ 考号:________一、单选题(10题)1.关于我国公安业务工作都必须遵循的共同指导原则和指导方针,下列表述正确的是( )A.打击与保护相结合B.党委领导下的专门机关与广大群众相结合C.惩办与宽大相结合D.严肃与谨慎相结合2.王某接到一个电话,该人自称法官,称其所办案件涉及王某。
该“法官”以提供保证金就不冻结王某的个人全部账号为由。
要求王某向其提供的账号转账10万元。
王某信以为真,通过网银向对方提供的账号汇款10万元。
汇完款后,王某感觉被骗,遂报警。
通常情况下,以下行为对警方有效发现骗子行踪帮助不大的是:A.分析资金流转信息B.查看银行监控录像C.追查涉案账号取款记录D.调取骗子提供账号的开户信息3. ()是公安机关的根本建设,是一项长期的、具有战略意义的大事。
A.公安业务建设B.公安文化建设C.公安队伍建设D.公安装备建设4. 遇有拒捕、暴乱、越狱、抢夺枪支或者其他暴力行为的紧急情况,公安机关的人民警察依照国家有关规定可以使用武器。
( )A.正确B.错误5.在治安管理中说服教育不是万能的,对依法当罚的违法者,要依法分别给予()。
A.警告、罚款或行政拘留等处罚B.警告、罚款或收容遣送等处罚C.警告、罚款或刑事拘留等处罚D.警告、罚款或逮捕等处罚6.下列关于刑法的主刑和附加刑说法错误的一项是()。
A.附加刑是补充主刑的刑罚方式.不能独立适用B.犯罪时不满18周岁的,不能适用死刑C.被判处拘役的犯罪分子在执行期间参加劳动的,可以酌量发给报酬D.附加刑适用剥夺政治权利,它是作为一种比较严厉的刑罚方式适用于重罪犯7.下列关于担保物权说法,不正确的是( )。
A.担保物权具有物上代位性B.担保物权具有从属性C.担保物权具有不可分性D.担保物权是对不动产的占有、使用和收益8.下列情形中,不适用治安调解的有()。
吉林政法干警资料分析练习题附答案解析根据下面提供的信息回答第1-5题2021年,某市参加生育保险人数达51.52万人,占应参保人数的比重由上年的85.4%上升到90.9%。
该市参加基本养老保险人数69.80万人,比上年增长9.6%,其中女性30.59万人,比上年增长7.5%,占到参加基本养老保险总人数的44.1%;参加基本医疗保险人数为102.12万人,比上年增长6.8%,其中女性28.38万人,比上年增长29.6%,占到参加基本医疗保险人数的27.8%;参加失业保险人数为74万人,比上年增长1.4%,其中女性33.3万人,比上年增长1.4%,占到参加失业保险总人数的45.0%,且女性参加失业保险增加人数占到参加失业保险增加总人数的45%;参加工伤保险人数43万人,比上年增长16.9%,其中女性15.3万人,比上年增长58.7%,占到参加工伤保险总人数的32.91%,且女性参加工伤保险增加人数占到参加工伤保险增加总人数的84.1%。
1. 2021年该市应参加生育保险的人数约为多少万人?A.60.3B.65.4C.51.5D.56.72. 在除生育保险之外的4类保险中,2021年该市女性参保人数占总体比重明显高于上年的有几个?A.1B.2C.3D.43. 2021年参加基本医疗保险的男性人数约是参加工伤保险的男性人数的多少倍?A.1.9B.1.6C.2.4D.2.14. 将各种社会保险按该市2021年参保人数同比增速从高到低排列正确的是。
A.工伤保险—失业保险—基本医疗保险B.基本医疗保险—基本养老保险—失业保险C.基本养老保险—基本医疗保险—失业保险D.基本医疗保险—工伤保险—基本养老保险5. 以下关于该市2021年社会保险参保情况的描述,能够从资料中推出的是。
A.参加失业保险的男性人数与上年持平B.女性参加工伤保险的人数比上年增加了7万多人C.基本养老保险的参保人数比上年增加了9万多人D.基本医疗保险参保者中女性的比重低于工伤保险1.D[解析]2021年,某市参加生育保险的人数为51.52万人,占应参保人数的比重为90.9%,所以2021年该市应参加生育保险的人数为51.52÷90.9%,直除首位商5,由于51.5290.9%一定大于51.5,因此答案选择D选项。
吉林政法干警资料分析精选例题附答案根据所给文字、图表资料回答1~5题。
2021年上半年,我国软件产业实现软件业务收入8065亿元,同比增长29.3%,增速比去年同期高0.2年百分点;实现利润103亿元,同比增长34.9%.其中,6月份完成软件业务收入1828亿元,同比增长32.9%,增速比5月份回升3.6个百分点。
上半年,信息技术咨询服务、数据处理和运营服务实现收入761和1073亿元,同比增长36.5%和34.5%,分别高出全行业7.2和5.2个百分点;嵌入式系统软件实现收入1443亿元,同比增长33.8%,增速比去年同期高14.2个百分点。
软件产品和信息系统集成服务发展较为稳定,分别实现收入2867亿元和1673亿元,同比增长28.2%和23.9%.IC设计增长放缓,上半年实现收入248亿元,同比增长13.7%,低于去年同期20个百分点以上。
1.2021年6月份我国软件产业软件业务收入占上半年总值的比重约为A.22.7%B.24.6%C.26.5%D.29.1%2.与2021年一季度相比,二季度软件业务收入增长了约A.30.2%B.33.5%C.36.7%D.39.4%3.2021年上半年嵌入式系统软件收入同比增长了多少亿元?A.307B.365C.424D.4884.2021年上半年收入占整个软件产业的比重高于上年同期水平的是A.信息系统集成B.嵌入式系统软件C.IC设计D.软件产品5.以下说法与资料相符的是A.2021年5月份我国软件产业实现软件业务收入同比增长28.2%B.2021年3月份我国软件产业实现软件业务收入高于4月份C.2021年上半年信息技术服务实现收入超过1800亿元D.2021年上半年IC设计实现收入同比增速为6.3%1.【解析】A.本题考核比重计算。
2021年6约软件业务收入占上半年的总产值的比重为8065-6237÷8065×100%,直除首两位为22.2.【解析】B.本题考核增长率计算。
辽宁政法干警资料分析训练题附答案解析根据以下资料,回答1~5题。
2021年至2021年,我国第一产业年均增长4.6%,第二产业年均增长11.9%,第三产业年均增长11.1%,均保持较快发展态势。
2021年,我国制造业产出占世界的比重为19.8%,超过美国成为全球制造业第一大国。
2021年,服务业增加值占国内生产总值的比重上升到43.1%,比2002年提高1.6个百分点。
2021年,内需对经济增长的贡献率由2002年的92.4%提高到104.1%,外需贡献率则由2002年7.6%转化为负4.1%,2021年,我国城镇化率首次突破50%,达到51.3%,比2002年提高12.2个百分点,我国城乡结构发生历史性变化。
2021年,中部地区、西部地区国内生产总值占全国的比重分别为20.1%、19.2%,分别比2002年提高了1.3和2.0个百分点。
2021年,中部地区、西部地区、东北地区全社会固定资产投资占全国的比重分别为23.2%、23.5%和10.7%,分别比2002年提高5.5、3.2和2.4个百分点。
1.如果2021年我国制造业生产总值为135000亿元,那么2021年世界制造业生产总值约为________万亿元。
A.67B.68C.71D.722.从2002年到2021年,外需对经济增长的贡献率。
A.增长3.5个百分点B.增长了11.7%C.下降了3.5个百分点D.下降了11.7%3.与2002年相比,2021年其他地区除中部地区、西部地区以外的地区国内生产总值占全国的比重。
A.降低了3.3%B.上升了3.3个百分点C.降低了9.2%D.上升了9.2个百分点4.如果2002年、2021年我国国内生产总值分别为115000亿元、470000亿元,那么2021年第三产业生产总值是2002年的________倍。
A. 1.04B. 1.06C. 4.24D. 5.355.根据以上资料,以下说法中不正确的是。
2021年法干警考试专业课民法学考情分析2021年法干警民法学考试于9月16日进行,今年的题量与去年相比相同,其中选择题35道,简答题3道,论述题1道,案例分析题2道。
题目整体难度与往年相比相差不大。
一、总论部分选择题减少,成为论述大题今年民法总论部分选择题共6道,内容包括民事主体、诉讼时效、民事行为效力等传统重点问题,题量与去年相比减少4道。
但在分值相对较大的论述题中首次出现了总论的身影,考查了宣告失踪的概念、要件与效力.2021年民法学简答题部分曾考查过宣告死亡的知识点,宣告失踪相对宣告死亡来讲知识点较少,但本次考试将其放在论述题进行考查,这也体现了近年注重细节的命题趋势,也要求考生不仅关注传统重点方面,同时也要对细小知识点准确理解和把握。
二、物权考查侧重主观题,担保物权是重点物权部分共考查6道选择题,1道简答题和1道案例题,考查重点仍是传统的担保物权,有2道选择题和1道案例分析题。
其他考点主要集中在所有权部分,包括共有、占有类型等。
去年的论述题考查了善意取得的内容,今年简答题里又考查了所有权取得的特别方式,可见重点内容重复考查率相当之高,备考时需要对历年真题进行详细研究和掌握.担保物权涉及内容较多,一直是物权的重点考查方面.以往的担保物权侧重于双方当事人的权利义务等,但今年考查的内容更为细致:【2021法干警民法学】下列财产中,不能设定抵押的是(True)。
A。
汽车B.正在建造的船舶C。
生产设备D.公立医院的设施【答案】D.公立医院的设施【解析】根据《物权法》第184条的规定,医院等以公益为目的的**的医疗卫生设施,不得抵押。
因此,本题选择D选项。
【华图名师点评】本题并不难,即使考生考前没有复习到此知识点,根据常理分析也很容易得出答案。
但本题同样体现了命题者对细节的重视,需要对基础性、细节性的问题进行系统掌握。
三、债权比重较大,合同依旧是热点债权部分有7道选择题,和1道案例分析题.债权始终是民法学考试的重点,必然占据了大量的复习精力和准备工作。
2021年法干警面试备考:考情分析(上)【导读】2021年法干警面试即将拉开帷幕,对于广大有志于从事相关工作的应届毕业生或者退役士兵等有志青年而言是一次较好的学习和就业的机会,**位顺利进入面试的考生应提前做好准备,充分了解法干警招考录取相关的考情,才能够在众多竞争对手之中抢占先机,拔得头筹。
2021年法干警面试备考:考情分析(上)2021年法干警面试即将拉开帷幕,对于广大有志于从事相关工作的应届毕业生或者退役士兵等有志青年而言是一次较好的学习和就业的机会,**位顺利进入面试的考生应提前做好准备,充分了解法干警招考录取相关的考情,才能够在众多竞争对手之中抢占先机,拔得头筹。
笔试只是资格赛,面试才是定盘星,这里华图公务员考试(://)研究中心为广大考生介绍一下法干警面试的相关考情的信息。
近年来法干警面试的考查方式以结构化面试为主,只有如**等个别省份采用无领导小组讨论的形式进行考查。
就结构化面试而言,**考查面试题目数量为2至5个题目不等,涉及题目类型较为全面,既包括综合分析、自我认知、应急应变、组织管理、人际沟通等较为传统的题型,同时也有个别省份采用了漫画题、情景模拟以及材料题的考查形式.综合分析类题目逢考必有虽然**法干警面试在题目类型设置上有所差别,但是综合分析类题目几乎逢考必有,而且是面试试题中得分的主力。
纵观近年来法干警综合分析类面试真题,以现象类题目为主,其中热点现象的考察居多。
如2021年法干警面试题:禁烟令屡禁屡不止,谈谈你的看法2021年**法干警面试题:对公务员家庭,你有什么看法等,都是当期的热点现象,这就提醒考生在备考过程中要有效把握备考时间,提升对于热点现象或者问题的敏感性,熟练掌握该类题目的解析思路和答题技巧,善于对其进行深入挖掘和分析,并且通过反复的练习来提高自己的答题能力.组织管理和应急应变为常规题型,重点考察考生处理工作问题能力组织管理类题目和应急应变类题目是法干警面试中的常客,组织管理类题目重点考察考生组织工作的沟通、协调与组织能力,应急应变类题目重点考生在面前的心理稳定性以及应急处理问题的能力。
基层政法干警考试考情分析
面试产品研究院王宝平
《政法干警招录培养体制改革试点工作实行方案》已经发布,政法干警笔试招录之后,接踵而至就是面试,要在面试过程中胜出,一方面要理解面试试题命题规律,只有这样才干在面试准备环节中突出重点,做到有放矢。
基层政法干警考试面试采用构造化面试、无领导小组讨论和模仿法庭等各种形式展开,除吉林采用无领导小组讨论,云南采用无领导小组讨论、构造化面试、模仿法庭等各种形式结合考查之外,其她大多数省份都采用构造化面试形式,构造化面试试题大体有五类题型,分别为:自我认知类、人际沟通类、组织管理类、综合分析类、应变应急类。
本文通过对、、三年全国政法干警招考面试考情进行分析,为参加基层政法干警面试考生提供备考指引。
——全国基层政法干警题型分布
从以上图表可以看出,基层政法干警招录考试面试有如下几种明显特点:
一、综合分析类题目为重中之重,是取胜核心环节
综合分析类题目在基层政法干警考试面试中所占比重较大,特别是河北、内蒙古等省份综合分析类题目比例达到100%,辽宁省综合分析类题目比重达到82%,湖北省综合分析类题目比重达到65%,且从到该类题型所占比重有上升趋势,可见,基层政法干警考试面试对考生综合分析能力方面考查注重度有所提高。
综合分析题目涉猎广泛,形式相对于其他类
题型较为多样,涵盖社会现象类、语言理解类、演讲类、串词类、故事类等各种形式,正由于这样,此类题型成为构造化面试中较为有难度题型,而恰恰这种高难度才干更好地测评出考生看待问题立场、角度以及其他素质,因而,对于参加政法干警考试面试考生来说,一定要牢牢把握好该考题趋势,做到全面理解、重点复习,才干有放矢地完毕备考。
二、人际沟通类、组织管理类、应急管理类题目所占比重维稳
当前国内处在社会转型期,人民群众内部矛盾错综复杂,这就需要新选拔人员具备应对各种复杂状况能力和遇到棘手问题沉着冷静心理素质。
正是基于这样一种形势,人际沟通类题目、应变应急类题目引起了考官极大注重。
因而,考生在备考过程中,应着重人际沟通、应变应急题解题思路学习和答题训练,掌握解题技巧,有备无患。
随着考试体系逐渐成熟,组织管理类题目逐渐变更加多样和灵活。
组织管理类题目所涉要素较多,涉及人、财、物、地、时五大要素,考生在回答时要避免将题目回答得过于宽泛、模板化,又要避免将题目回答得过于详细,显得毫无要点。
因而,在备考过程中,考生在正视自己弱项同步,也要具备必胜信念。
有效把握课堂时间,纯熟掌握该类题目解题思路和答题技巧,通过重复练习,提高自己答题水平,修补短板,稳中求胜。
三、自我认知类题目时有浮现,是考前复习重点
自我认知类题目在基层政法干警考试面试当中时有浮现,自我认知类题目在浙江省基层政法干警考试面试中比重超过了65%。
考生在备考过程中,要注意把握好重难点,事先做好梳理和准备。
从基层政法干警试题考查形式来看,大都是直接型自我认知类题目,如:请谈谈你对这个职位理解;你为什么报考这个职位等等。
考生在备考中,可对此类题型事先做好梳理,做到有备无患。
广大考生一定要高度注重该类题型,提早进行自我梳理、岗位调研、职位梳理等,并对某些典型性试题作出回答。
四、情景模仿和材料题等新题型“闯入”面试环节
情景模仿题型浮现是面试重大改革,使得面试由单纯理论变成了实践,情景模仿这种考察形式,绝不但仅是“蜻蜓点水”式一掠而过,而是将演变为此后公务员面试考察重要方式,成为面试环节重要构成某些。
如9月7日江西省基层政法干警面试真题:面试官以为小王答
题说假话说套话,没有体现她能力,影响到她录取,如果你是小王,你会怎么说服考官?现场模仿一下。
政法干警面试真题创新力度在不断增强,以湖南为首,浮现了材料分析题,即:给你一段材料,让你回答几道问题,例如:9月4日上午湖南省政法干警面试真题,一方面给出材料:3月22日,河南睢县一农民找乡长说事时,拿起办公桌上一水杯欲喝水,被乡长喝止。
两人发生口角后浮现肢体冲突,随后乡长喊来警察。
农民被拘留7日。
据理解,事前该村民土地被非法征用,补偿三年未兑现,去找乡长反映此事。
然后让考生环绕材料回答问题。
材料题在原有构造化面试考查基本上,增长了信息提取能力考查,应当引起考生注意。
五、统筹规划,整体把握
考生在备考过程中,一方面应坚持实战练习,及时总结;另一方面做好有关知识积累和社会热点总结,注意解题技巧灵活运用。
在练习过程中考生还应注意礼仪、形态方面提高,不忽视任何细节,打造良好仪表仪态,向考官呈现青年人应具备精神风貌和自身修养。
同步,在备考过程中,考生一方面要有必胜信念,有效把握课堂时间,纯熟掌握该类题目解题思路和答题技巧,另一方面还应加强对于社会热点关注和提炼,通过重复练习,提高自己答题能力。