减速器壳体加工工艺
- 格式:doc
- 大小:183.76 KB
- 文档页数:11
减速器壳体加工工艺及夹具设计减速器是机械的重要组成部分,其壳体加工工艺和夹具设计对机械性能至关重要。
本文主要讨论减速器壳体加工工艺及夹具设计的原理、流程以及制造的关键技术。
一、减速器壳体加工工艺减速器壳体加工工艺一般包括铣削、车削、打磨、抛光以及涂装工序。
1、铣削加工:铣削加工是减速器壳体加工的基础工程,最常用的加工工序是采用铣床加工,采用铜刀头将材料切割成所需的形状和尺寸,在加工时要确保切削不测,表面光洁度高,并准确地将图纸中设计的图形、用料尺寸以及形状精确实现;2、车削加工:车削加工可以实现复杂的开放式几何形状,以及边缘精度要求高的特殊形状的加工,一般采用NC车床进行车削加工,可以解决很多不能铣削的几何形状。
此外,车削还有磨削功能,可以把加工表面的粗糙度降低,达到较高的精度要求。
3、打磨加工:打磨加工是粗糙加工完成后的表面处理工艺,可以解决表面光洁度较低的问题,一般采用手工打磨或机械打磨。
机械打磨方法有砂带打磨、抛光轮打磨、砂轮打磨、气动打磨、摩擦砂轮、抛光辊等多种方法,选择其中一种方法根据实际情况进行处理,使壳体表面光洁。
4、抛光加工:抛光加工是提高表面完美度的重要工艺,一般采用气动抛光机或机械抛光机进行抛光加工,可以在短时间内实现一定的表面光洁度要求。
5、涂装加工:涂装加工是壳体腐蚀防护工艺。
可以将壳体表面进行涂装处理,可以涂装清漆、喷漆和电镀等方法来达到防腐蚀的目的,使壳体能够更好的维护整个机械系统的可靠性和使用寿命。
二、减速器夹具设计减速器夹具设计是加工减速器壳体的有效工具,其设计的关键在于确保夹具运用安全可靠、结构紧凑、操作方便等特点。
通常采用平行滑块五轴或气动夹具等方法来实现夹具固定功能,在加工时只要给减速器壳体夹好,即可实现减速器壳体的定位、切削及打磨等一系列加工操作。
三、减速器壳体加工工艺及夹具设计关键技术1、减速器壳体加工技术:减速器壳体加工工艺的复杂程度较高,需要采取多种加工工艺来完成,而其中铣削、车削以及打磨的流程比较重要,所以要求在加工中确保刀具的可靠性和耐磨性,精确控制切削力和速度,以确保表面光洁度及特殊几何形状的定位准确度。
减速器箱体的加工工艺流程下载温馨提示:该文档是我店铺精心编制而成,希望大家下载以后,能够帮助大家解决实际的问题。
文档下载后可定制随意修改,请根据实际需要进行相应的调整和使用,谢谢!并且,本店铺为大家提供各种各样类型的实用资料,如教育随笔、日记赏析、句子摘抄、古诗大全、经典美文、话题作文、工作总结、词语解析、文案摘录、其他资料等等,如想了解不同资料格式和写法,敬请关注!Download tips: This document is carefully compiled by theeditor. I hope that after you download them,they can help yousolve practical problems. The document can be customized andmodified after downloading,please adjust and use it according toactual needs, thank you!In addition, our shop provides you with various types ofpractical materials,such as educational essays, diaryappreciation,sentence excerpts,ancient poems,classic articles,topic composition,work summary,word parsing,copy excerpts,other materials and so on,want to know different data formats andwriting methods,please pay attention!减速器箱体是减速器的重要组成部分,其加工质量直接影响到减速器的性能和使用寿命。
减速机壳体的加工工艺及夹具设计摘要:减速机壳体是变速箱中的关键部件,可以说减速机壳体的加工工艺会直接影响产品的性能,因此完善加工工艺,优化夹具设计是成组工艺和提高企业经济效益的重要途径。
本文首先分析减速机壳体加工工艺的的关键控制点,然后分析具体的加工工艺,最后系统阐述减速机壳体夹具的设计要求。
关键词:减速机;壳体;加工工艺;夹具设计1 减速机壳体的结构工艺性分析减速机壳体的机械加工质量要求高、加工工作量大,因此,为了采用简单、经济、合理的机械加工工艺,减速机壳体的结构应具有良好的机械加工工艺性。
平面和孔系是壳体的主要加工部位,因此,影响壳体机械加工结构工艺性的主要因素是这些平面和孔的结构和配置形式。
故减速机壳体的机械加工工艺性应注意以下几方面:1.1主要孔的基本形式及其工艺性减速机壳体的主要孔的结构形式为阶梯孔和通孔,当孔的长径比L/D=1~1.5 时,为短圆柱孔,此种孔的工艺性最好;当 L/D>5 时为深孔,深孔加工困难,工艺性较差;具有环槽的通孔,因加工环槽需要具有径向进刀的镗杆,所以工艺性较差;阶梯孔的工艺性与孔径比有关,孔径比相差越小,工艺性越好,若孔径比相差很大,而其中最小的孔径比又很小,则接近于不通孔,工艺性就很差。
此外,还有许多螺纹孔,应尽量降低螺纹孔的尺寸规格,以减少刀具规格和提高汽车零件的标准化程度。
1.2壳体上同轴线各孔的工艺性为了提高生产率,用组合机床大批量产时,能用多把刀具在同一次工作行程中同时镗出各孔,因此,要求毛坯的相邻孔的直径能使加工小孔用的镗刀自由通过,否则会给加工带来一定困难和影响生产率的提高。
如各孔直径相同,在成批生产加工时,为提高生产率,机床夹具要采用工件抬起机构和主轴定向机构。
1.3壳体上孔中心距的大小的工艺性若壳体上的孔是逐个进行加工的,则对中心距要求不大,但若用组合机床批量生产时,则孔间中心距就不能太小。
为了保证孔的形状公差,孔中心距的大小也应给予足够的重视。
减速器箱体的加工工艺流程下载温馨提示:该文档是我店铺精心编制而成,希望大家下载以后,能够帮助大家解决实际的问题。
文档下载后可定制随意修改,请根据实际需要进行相应的调整和使用,谢谢!并且,本店铺为大家提供各种各样类型的实用资料,如教育随笔、日记赏析、句子摘抄、古诗大全、经典美文、话题作文、工作总结、词语解析、文案摘录、其他资料等等,如想了解不同资料格式和写法,敬请关注!Download tips: This document is carefully compiled by theeditor. I hope that after you download them,they can help yousolve practical problems. The document can be customized andmodified after downloading,please adjust and use it according toactual needs, thank you!In addition, our shop provides you with various types ofpractical materials,such as educational essays, diaryappreciation,sentence excerpts,ancient poems,classic articles,topic composition,work summary,word parsing,copy excerpts,other materials and so on,want to know different data formats andwriting methods,please pay attention!减速器箱体是减速器的重要组成部分,其加工质量直接影响到减速器的性能和寿命。
减速器壳体机加工工艺及多孔钻削工装和控制系统设计正文一、减速器壳体机加工工艺1.壳体定位通过夹具将减速器壳体固定在机床工作台上,确保壳体的位置准确无误。
在定位过程中,要注意壳体的平面度和垂直度,以确保后续加工工作的顺利进行。
2.粗车加工采用车削方法对减速器壳体进行粗加工,即将壳体外径粗加工到规定尺寸。
在车削过程中,要注意控制车刀的进给量和车削速度,以确保切削质量和车削效率。
3.检测将粗加工后的壳体进行尺寸和形状的检测,确保壳体的加工精度符合要求。
如果发现存在偏差,则需调整车床的参数,如车刀进给量、车刀切削速度等。
4.精车加工将已经检测合格的壳体进行精细加工,即将壳体外径加工到最终尺寸,确保壳体外形光滑、平整。
在加工过程中,要注意控制车床的参数,以确保加工质量。
5.钻孔加工根据减速器壳体的设计要求,在壳体上进行钻孔加工。
钻孔加工要求精确,需要根据钻孔尺寸和要求选择合适的钻头,并通过合适的冷却液保持钻头的清洁和冷却,以确保钻孔质量。
6.清洗和除油在加工完成后,对减速器壳体进行清洗和除油。
通过清洗和除油可以去除表面的切削液和油污,使壳体表面更加干净、光滑。
二、多孔钻削工装设计针对减速器壳体的多孔钻削,需要设计合适的工装来固定壳体,确保钻孔的位置和角度准确。
下面,我们将介绍多孔钻削工装的设计要点。
1.夹具设计夹具应能够准确夹持和固定减速器壳体,以防止加工过程中的移位和晃动。
夹具设计应考虑到壳体的形状和尺寸,并采用合适的夹持方式,如机械夹持、真空吸附等。
2.定位装置设计为了确保壳体钻孔的位置准确,需要设计合适的定位装置来固定壳体。
定位装置应考虑到壳体的定位孔位置和尺寸,并采用合适的定位方式,如销钉定位、磁力定位等。
3.支撑装置设计在钻孔加工过程中,为了防止壳体发生变形和位移,需要设计合适的支撑装置来支撑壳体。
支撑装置应考虑到壳体的形状和尺寸,并采用合适的支撑方式,如滚柱支撑、人字支撑等。
三、控制系统设计为了实现减速器壳体的精准加工,需要设计合适的控制系统来控制机床的加工参数。
蜗轮减速机箱体加工工艺技术蜗轮减速机箱体是一种用于传递动力的关键零部件,常用于工业生产中的传动系统。
其加工工艺技术对于机箱体的质量和性能至关重要。
下面将介绍一种常见的蜗轮减速机箱体加工工艺技术。
首先,机箱体的加工工艺技术开始于设计和制作加工工艺图纸。
工艺图纸需要包括机箱体的尺寸、形状、方位等详细信息,并标注加工工艺要求和检验要求。
在这个过程中,需要考虑到机箱体的功能要求、外观要求以及使用环境等因素。
接下来是材料准备。
根据机箱体的要求,选择适合的材料来制作机箱体。
常见的材料有铸铁、铝合金等。
在材料准备过程中,需要检查材料的质量和尺寸是否符合要求。
然后是机箱体的铸造或切削。
对于铸铁机箱体,可以通过铸造工艺来制造。
首先,将铸铁熔化成液态,然后倒入机箱体的模具中,待铸件冷却凝固后,取出并进行下一步的加工处理。
对于铝合金机箱体,通常通过CNC数控机床进行切削加工。
根据加工工艺图纸,将预先加工好的铝合金材料通过切削加工,在机床上进行整体切削,形成所需的机箱体形状和尺寸。
在加工过程中,需要严格控制加工尺寸、表面光洁度和精度。
对于铸造机箱体,需要进行修砂、抛光等表面处理,以保证机箱体的表面光滑,无明显缺陷。
对于切削加工机箱体,需要经过精密加工,确保机箱体的尺寸和形状精确。
最后,进行机箱体的装配和调试。
根据设计要求和加工工艺要求,将机箱体的各个零部件进行装配,并进行测试和调试。
通过测试和调试,在保证机箱体质量和性能的前提下,确保机箱体的可靠性和耐用性。
总体而言,蜗轮减速机箱体的加工工艺技术涉及到工艺图纸设计、材料准备、铸造或切削加工、表面处理以及装配和调试等多个环节。
通过严格控制每个环节的工艺要求,可以保证蜗轮减速机箱体的质量和性能,满足工业生产中的传动需求。
蜗轮减速机箱体加工工艺技术是制造蜗轮减速机的关键环节,它直接关系到蜗轮减速机的质量和性能。
下面将继续介绍蜗轮减速机箱体加工工艺技术的相关内容。
在加工工艺技术中,首先需要进行模具制造。
箱体的结构特点箱体是机器和部件的基础零件,由它将机器和部件中许多零件连接成一个整体,并使之保持正确的相互位置,彼此能协调地运动.常见的箱体零件有:各种形式的机床主轴箱.减速箱和变速箱等.各种箱体类零件由于功用不同,形状结构差别较大,但结构上也存在着相同的特点 :1.尺寸较大箱体通常是机器中最大的零件之一,它是其他零件的母体,如大型减速箱体长达5~6m,宽3~4m,重50~60吨,正因为它是一个母体,所以它是机器整体的最大零件.2.形状复杂其复杂程度取决于安装在箱体上的零件的数量及在空间的相互位置,为确保零件的载荷与作用力,尽量缩小体积.有时为了减少机械加工量或减轻零件的重量,而又要保证足够的刚度,常在铸造时减小壁的厚度,再在必要的地方加筋板.凸台.凸边等结构来满足工艺与力的要求.3.精度要求有若干个尺寸精度和相互位置精度要求很高的平面和孔,这些平面和孔的加工质量将直接影响机器的装配精度,使用性能和使用寿命。
4.有许多紧固螺钉定位箱孔。
这些孔虽然没有什么特殊要求。
但由于分分布在大型零件上,有时给加工带来很大的困难。
由于箱体有以上共特点,故机械加工劳动量相当大,困难也相当大,例如减速箱体在镗孔时,要如何保证位置度问题,都是加工过程较困难的问题。
减速器箱体的主要技术要求。
分离的减速器箱体的主要加工部位有:轴承支承孔、结合面、端面、底座(装配基面),上平面、螺栓孔、螺纹孔等。
对这些加工部位的技术要求有:1、减速器箱体、机盖的上平面与结合面及机体的底面与结合面必须平行,其误差一超过0.06/1000mmκ2、减速器箱体结合面的表面粗糙度Ra植不超过两结合面间隙不超过0.03mm,取0.02mm。
3、轴承支承孔的轴线必须在结合面上,其误差不超过±0.2mm。
4、轴承支承孔的尺寸公差一般为HT,表面粗糙度Ra小于1.6μm,圆柱度误差不超过孔径公差的一半,孔距精度允许公差为±0.03mm~±0.05mm.5、减速器箱体的底面是安装基准,保证精度为0.2mm.6、减速器箱体各表面上的螺孔均有位置度要求,其位置度公差为0.15mm减速器箱体的机械加工工艺过程。
减速器箱体的加工工艺分析和夹具设计前言减速器是一种动力传达机构,在原动机和工作机〔执行机构〕之间起改变转速和传递转矩的作用,利用齿轮啮合传动改变转速,将电机〔马达〕的回转数减速到所要的回转数,并得到较大的转矩。
减速器按用处可分为通用减速器和专用减速器两大类,两者的设计、制造和使用特点各不一样。
当今的减速器是向着大功率、大传动比、小体积、高机械效率以及使用寿命长的方向开展。
因此,除了不断改良材料品质、进步工艺程度外,还在传动原理和传动构造上深化讨论和创新,减速器与电动机的连体构造,也是大力开拓的形式,并已消费多种构造形式和多种功率型号的产品。
因此对减速器箱体的形状、体积、加工质量和加工精度都提出了新的要求。
本文章通过对减速器传动原理和传动构造的分析,根据设计、使用要求确定减速器箱体的尺寸,并且确定减速器箱体加工的方法,制定减速器箱体的加工工艺过程。
通过制定加工工艺过程来确定整个加工过程中的基准和自由度的限定,以此来设计新的夹具。
从而到达优化箱体加工工艺过程,进步加工效率和保证加工质量的目的。
减速器的种类有斜齿轮减速器(包括平行轴斜齿轮减速器、蜗轮减速器、锥齿轮减速器等等)、行星齿轮减速器、摆线针轮减速器、蜗轮蜗杆减速器、行星摩擦式机械无级变速机等。
本论文为用于平行轴间动力传动的圆柱齿轮减速器箱体。
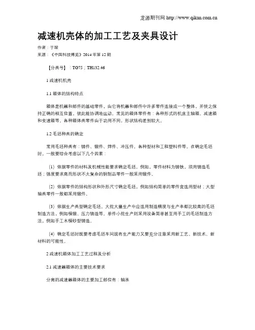
1.减速器箱体加工工艺设计1.1分析装配图减速器壳体示意图如图1所示,它是减速器的一局部,其作用是为减速器齿轮轴提供支撑和齿轮提供封闭的啮合环境。
壳体经Φ160和Φ200的支承轴孔以支承孔的外端面为装配基准,装配在减速器的轴上,减速器壳体的支承孔外端面上安装轴承盖,减速器壳体、减速器轴和轴承盖组成一个封闭的齿轮传动系统。
[1]图1 减速器装配图1.2零件的工艺分析减速器壳体零件如图2和图3所示,该零件的主要加工平面和技术要求分析如下。
(1)减速器两侧的支承同轴孔(2)两平行的支承孔Φ160H6和Φ200H6之间的平行度要求公差等级为6级,数值为0.050mm。
箱体的结构特点箱体是机器和部件的基础零件,由它将机器和部件中许多零件连接成一个整体,并使之保持正确的相互位置,彼此能协调地运动.常见的箱体零件有:各种形式的机床主轴箱.减速箱和变速箱等.各种箱体类零件由于功用不同,形状结构差别较大,但结构上也存在着相同的特点 :1.尺寸较大箱体通常是机器中最大的零件之一,它是其他零件的母体,如大型减速箱体长达5~6m,宽3~4m,重50~60吨,正因为它是一个母体,所以它是机器整体的最大零件.2.形状复杂其复杂程度取决于安装在箱体上的零件的数量及在空间的相互位置,为确保零件的载荷与作用力,尽量缩小体积.有时为了减少机械加工量或减轻零件的重量,而又要保证足够的刚度,常在铸造时减小壁的厚度,再在必要的地方加筋板.凸台.凸边等结构来满足工艺与力的要求.3.精度要求有若干个尺寸精度和相互位置精度要求很高的平面和孔,这些平面和孔的加工质量将直接影响机器的装配精度,使用性能和使用寿命。
4.有许多紧固螺钉定位箱孔。
这些孔虽然没有什么特殊要求。
但由于分分布在大型零件上,有时给加工带来很大的困难。
由于箱体有以上共特点,故机械加工劳动量相当大,困难也相当大,例如减速箱体在镗孔时,要如何保证位置度问题,都是加工过程较困难的问题。
减速器箱体的主要技术要求。
分离的减速器箱体的主要加工部位有:轴承支承孔、结合面、端面、底座(装配基面),上平面、螺栓孔、螺纹孔等。
对这些加工部位的技术要求有:1、减速器箱体、机盖的上平面与结合面及机体的底面与结合面必须平行,其误差一超过0.06/1000mmκ2、减速器箱体结合面的表面粗糙度Ra植不超过两结合面间隙不超过0.03mm,取0.02mm。
3、轴承支承孔的轴线必须在结合面上,其误差不超过±0.2mm。
4、轴承支承孔的尺寸公差一般为HT,表面粗糙度Ra小于1.6μm,圆柱度误差不超过孔径公差的一半,孔距精度允许公差为±0.03mm~±0.05mm.5、减速器箱体的底面是安装基准,保证精度为0.2mm.6、减速器箱体各表面上的螺孔均有位置度要求,其位置度公差为0.15mm减速器箱体的机械加工工艺过程。
减速机壳体的加工工艺及夹具设计作者:于琛来源:《中国科技博览》2014年第12期【分类号】:TG75;TH132.461 减速机机壳1.1 箱体的结构特点箱体是机器和部件的基础零件,由它将机器和部件中许多零件连接成一个整体,并使之保持正确的相互位置,彼此能协调地运动。
常见的箱体零件有:各种形式的机床主轴箱、减速箱和变速箱等。
各种箱体类零件由于功用不同,形状结构差别较大。
1.2 毛坯种类的确定常用毛坯种类有:铸件、锻件、焊件、冲压件。
各种型材和工程塑料件等。
在确定毛坯时,一般要综合考虑以下几个因素:(1)依据零件的材料及机械性能要求确定毛坯。
例如,零件材料为铸铁,须用铸造毛坯;强度要求高而形状不太复杂的钢制品零件一般采用锻件。
(2)依据零件的结构形状和外形尺寸确定毛坯,例如结构简单的零件宜选用型材;大型轴类零件一般都采用锻件。
(3)依据生产类型确定毛坯。
大批大量生产中应选用制造精度与生产率都比较高的毛坯制造方法,例如模锻、压力铸造等。
单件小批生产则采用设备简单甚至用手工的毛坯制造方法,例如手工木模砂型铸造。
(4)确定毛坯时既要考虑毛坯车间现有生产能力又要充分注意采用新工艺、新技术、新材料的可能性。
2 减速机箱体加工工艺过程及分析2.1 减速器箱体的主要技术要求分离的减速器箱体的主要加工部位有:轴承承孔、结合面、端面、底座(装配基面),上平面、螺栓孔、螺纹孔等。
对这些加工部位的技术要求有:(1)减速器箱体、机盖的上平面与结合面及机体的底面与结合面必须平行,其误差一超过0.06/1000mm。
(2)减速器箱体结合面的表面粗糙度Ra植不超过两结合面间隙不超过0.03mm,取0.02mm。
(3)轴承支承孔的轴线必须在结合面上,其误差不超过±0.2mm。
(4)轴承支承孔的尺寸公差一般为HT,表面粗糙度Ra小于1.6μm,圆柱度误差不超过孔径公差的一半,孔距精度允许公差为±0.03mm~±0.05mm。
减速器壳体加工工艺及夹具设计一、减速器壳体加工工艺1.材料准备:根据设计要求选择适合的材料,并进行切割和锯床切割,将原材料切割成所需尺寸的坯料。
2.铣削:使用铣削机对坯料进行平面和轮廓加工。
首先进行平面铣削,将坯料的上表面和下表面进行加工,使其平整。
然后进行轮廓铣削,将坯料的外形进行加工,使其符合设计要求。
3.钻孔:使用钻床对壳体进行钻孔。
根据设计要求在壳体上进行定位和标记,然后使用钻床进行孔位的钻削,以便后续工艺步骤的进行。
4.车削:使用车床对壳体进行内孔和外圆的加工。
首先进行内孔车削,将孔位进行加工,使其符合设计要求。
然后进行外圆车削,对壳体的外形进行加工,使其光滑。
5.螺纹加工:根据设计要求在壳体上进行螺纹加工。
首先进行螺纹孔的钻削,然后使用螺纹铣刀进行螺纹的加工。
6.装配:将加工好的壳体进行清洗和除锈处理,然后根据装配图纸和工艺要求进行装配。
7.检测:对装配好的壳体进行检测,检查其尺寸和形状是否符合设计要求,以及是否存在缺陷。
8.表面处理:对壳体进行表面处理,如除锈、喷漆、烤漆等,以提高其防腐蚀性能和美观度。
9.包装:将加工好的减速器壳体进行包装,并做好标识和记录。
二、夹具设计夹具是实现对工件的定位、夹持和加工的工具,对于减速器壳体的加工来说,夹具设计尤为重要。
下面将介绍减速器壳体加工中常用的夹具设计思路:1.定位孔夹具:根据壳体的定位孔位置和尺寸设计定位孔夹具,用于将壳体进行位置固定,以便进行后续工艺步骤的加工。
2.夹紧夹具:根据壳体的形状和尺寸设计夹紧夹具,用于将壳体夹紧,以便进行铣削、钻孔、车削等加工。
3.内外圆定位夹具:对于需要进行内外圆的加工的壳体,设计相应的内外圆定位夹具,将壳体进行定位和夹持,以便进行车削等加工。
4.螺纹加工夹具:对于需要进行螺纹加工的壳体,设计相应的螺纹加工夹具,用于将壳体进行定位和夹持,以便进行螺纹的钻削和加工。
5.周边固定夹具:对于壳体的边缘需要进行加工时,设计相应的周边固定夹具,将壳体固定在夹具上,以便进行相关加工。
减速器加工工艺过程及工序卡一、减速器加工工艺过程减速器是一种将输入速度减小并输出较大扭矩的机械装置,广泛应用于工程机械、石油化工、船舶等领域。
其加工工艺过程主要包括下列几个步骤:1.原材料准备:选择合适的金属材料制作减速器的主要零件,如齿轮、轴等。
根据设计要求选择合适的材料,如合金钢、低碳钢等,并进行材料检验和质量评定。
2.切削加工:采用机械切削方法对减速器的零件进行加工,如车削、铣削、钻孔等。
根据设计要求和工艺要求进行合理的切削顺序和切削参数的选择,以保证切削质量和加工精度。
3.热处理:对一些零件进行热处理,以提高零件的硬度和强度。
常用的热处理方法包括淬火、回火、等温淬火等。
在热处理过程中严格控制温度和时间,保证零件的热处理效果。
4.精加工:采用磨削等方法对零件进行精加工,以提高零件的加工精度和表面质量。
常用的精加工方法有砂轮磨削、磨石铣削等,通过不同的加工过程和参数来实现不同的加工效果。
5.齿面加工:对减速器的齿轮进行齿面加工,以保证齿轮的法向精度和传动效率。
常用的齿面加工方法有滚齿、刮齿、调整等,通过齿轮加工机床和刀具的精确配合来实现齿面加工的精度要求。
6.总装:将加工好的减速器零件进行总装,组成完整的减速器产品。
在总装过程中需要进行零件的检验和调试,确保减速器的功能和性能符合设计要求。
7.试车和调试:对总装好的减速器进行试车和调试,以验证其性能和功能。
根据试车结果对减速器进行调整和改进,直至达到设计要求和客户需求。
二、减速器加工工序卡减速器的加工工序卡是指对减速器的加工工艺过程进行详细的描述和记录,以便合理组织生产和管理工艺过程。
以下是一个示例的减速器加工工序卡:工序卡号:001工序名称:原材料准备工时:2小时工具夹具:起重机、起重吊钩设备:材料切割机操作工:材料准备工工序要求:根据设计要求选择合适的金属材料制作减速器的主要零件,如齿轮、轴等。
进行材料检验和质量评定。
工序卡号:002工序名称:切削加工工时:3小时工具夹具:车床、铣床、钻床设备:切削工具操作工:切削工工序要求:根据设计要求和工艺要求进行合理的切削顺序和切削参数的选择,以保证切削质量和加工精度。
减速器箱盖加工工艺
嘿,朋友们!今天咱来聊聊减速器箱盖加工工艺这档子事儿。
你说这减速器箱盖啊,就好比是机器的小帽子,可重要着呢!要把它加工好,那可得费一番功夫。
先来说说材料选择吧,这就像是给房子选砖头,得结实耐用的呀!要是选个不靠谱的材料,那后面的活儿不就白干啦?然后就是各种加工步骤啦,什么车削啦、铣削啦,就好像是给这个小帽子精心雕琢、打磨。
车削的时候啊,那刀具就像是个小理发师,一点点地把多余的部分给剪掉,让箱盖的形状慢慢显现出来。
铣削呢,就像是给它做更细致的造型,把边边角角都弄得漂漂亮亮的。
这过程可不简单,得时刻盯着,就像照顾小婴儿一样细心。
钻孔的时候呢,就像是给箱盖打耳洞,得位置精准才行,不然可就不美观啦,还会影响使用呢!攻丝就像是给这些耳洞戴上漂亮的耳环,让它更完美。
在加工过程中,还得注意尺寸精度啊,这就好比做衣服得合身一样。
要是尺寸不对,那可就没法和其他零件完美配合啦,这机器还能好好工作吗?
还有啊,表面处理也不能马虎。
就像我们出门要打扮得干干净净、整整齐齐一样,箱盖的表面也得光滑漂亮,不能有瑕疵。
哎呀,这减速器箱盖加工工艺,真的是一门大学问呢!每一个步骤都得用心去做,就像我们对待生活中的每一件重要事情一样。
你想想看,如果我们随随便便就把它加工好了,那机器在工作的时候出了问题,那多麻烦呀!所以啊,我们得认真对待,把每一个细节都做到最好。
这就是减速器箱盖加工工艺,看似普通,实则暗藏玄机。
朋友们,你们说是不是这个理儿呀?咱可不能小瞧了这小小的箱盖,它可是机器正常运转的重要保障呢!让我们一起用心去做好每一个减速器箱盖,为机器的顺畅运行贡献自己的力量吧!。
减速器箱体加工工艺一、零件的工艺分析1.要加工孔的孔轴配合度为H7,圆度为0.0175mm,表面粗糙度为小于1.6,垂直度为0.08mm,同轴度为0.02mm。
2.其它孔的表面粗糙度为小于12.5,锥销孔的表面粗糙度为小于1.6。
3.机盖上平面表面粗糙度为小于12.5,端面表面粗糙度为小于3.2,机盖机体的结合面的表面粗糙度为小于 3.2,结合处的缝隙不大于0.05mm。
二、确定毛坯的制造形式箱体一般采用灰铸铁铸造而成,因为铸铁的切削性能好,价格相对比较低,并且铸铁容易成型,耐磨性和抗振性也是比较好的,其牌号选HT200。
由于一般减速器年产量需要达到*****台,属于大批量生产,所以我们采用金属模机器造型,小批量一般采用手工造型。
从之前的工艺分析可知,该毛坯的精度较高,所以毛坯加工余量可以适量减少。
三、箱体零件的结构工艺性由于箱体加工的表面比较多,结构形状比较复杂,要求也比较高,所以机械加工的工作量大,结构工艺性有需要注意以下几点:1.可以将箱体加工的基本孔分为通孔和阶梯孔两种,其中通孔加工工艺性最好,而阶梯孔相对较差。
2.由于箱体的内端面加工相对比较困难,所以结构上应使内端面的尺寸小于刀具需穿过之孔加工前的直径,并且当内端面的尺寸过大时,应该需要采用专用径向进给装置。
3.要注意:箱体上的紧固孔的尺寸规格应该保持一致,这样做的理由是为了减少加工中的换刀次数,本箱体分别为直径11和13。
四、加工路线的拟定整个加工过程分为两个大的阶段,应该先把机盖和机体加工好,接着把已经装配好的箱体加工。
第一步:应该把平面,禁锢孔和定位孔加工好,这是为箱体的装配做好准备;第二步:把箱体装配好,加工其上面的轴承孔和端面。
在完成第二阶段之前,应该要把机盖和机体装配成一个完整的箱体,并要用二锥销进行定位,使机盖和机体保持正确的相对位置,这是为了保证轴承孔的加工精度和拆卸后装配的重复精度。
减速机箱体工艺制作是一个系统的过程不是仅仅有一个或单个的部分组成,它是一个需要具有团结合作精神的制作团队的一个工作,在这个工作团队里面任何一个环节的出错都不会使这一个制作完成。
减速器壳体加工工艺流程下载温馨提示:该文档是我店铺精心编制而成,希望大家下载以后,能够帮助大家解决实际的问题。
文档下载后可定制随意修改,请根据实际需要进行相应的调整和使用,谢谢!并且,本店铺为大家提供各种各样类型的实用资料,如教育随笔、日记赏析、句子摘抄、古诗大全、经典美文、话题作文、工作总结、词语解析、文案摘录、其他资料等等,如想了解不同资料格式和写法,敬请关注!Download tips: This document is carefully compiled by theeditor. I hope that after you download them,they can help yousolve practical problems. The document can be customized andmodified after downloading,please adjust and use it according toactual needs, thank you!In addition, our shop provides you with various types ofpractical materials,such as educational essays, diaryappreciation,sentence excerpts,ancient poems,classic articles,topic composition,work summary,word parsing,copy excerpts,other materials and so on,want to know different data formats andwriting methods,please pay attention!减速器壳体是减速器中的重要组成部分,其加工质量直接影响到减速器的性能和寿命。
机床⼤讲堂第34讲——减速器壳体⾼速加⼯技术研究及其应⽤减速器壳体⾼速加⼯技术研究及其应⽤ ⾼速切削加⼯是⼀项⾼新技术,它以⾼效率、⾼精度和⾼表⾯质量为基本特征,在汽车⼯业、航空航天、模具制造和仪器仪表等⾏业中获得了越来越⼴泛的应⽤,并已取得了重⼤的技术经济效益,是当代先进制造技术的重要组成部分。
⾼速切削是实现⾼效率制造的核⼼技术,⼯序的集约化和设备的通⽤化使之具有很⾼的⽣产效率。
可以说,⾼速切削加⼯是⼀种不增加设备数量⽽⼤幅度提⾼加⼯效率所必不可少的技术。
下⾯针对某汽车后桥减速器壳体零件加⼯过程的⼯艺分析、传统加⼯⼯艺与⾼速加⼯技术对⽐分析、⾼速切削加⼯优势等⽅⾯进⾏探讨。
1 ⼯艺性分析 汽车后桥减速器壳体形状复杂,孔系繁多,属于典型的箱体类零件,见图1所⽰。
由于减速器壳体结构复杂,材料为球墨铸铁,选⽤精密铸造⽑坯,⽑坯精度较⾼。
1.1 ⼯艺性分析 以某汽车后桥减速器壳体为例(图2),进⾏其加⼯过程的⼯艺分析。
从设计⾓度讲,零件的主要加⼯表⾯和⾮主要加⼯表⾯是清楚分开的,即主次分明,未注明公差的加⼯表⾯,经过粗加⼯或半精加⼯就能满⾜精度要求,该零件具有良好的⼯艺性。
但由于零件重量较⼤,壳体较薄,在加⼯中容易产⽣变形;减速器壳体上孔系繁多,精度要求⾼且多尺⼨不等,加⼯时需要很多不同的定尺⼨特殊⼑具,从这两点来说该零件加⼯具有⼯艺性较差的特点。
1.2确定加⼯⽅案 通过对减速器壳体加⼯⼯艺性分析,以“先⾯后孔、粗精分开”原则确定了加⼯⽅案。
具体内容如下: (1)加⼯顺序先⾯后孔 减速器壳体的加⼯顺序均为先加⼯⾯,以加⼯好的平⾯定位再来加⼯孔。
因为减速器壳体孔的加⼯精度⾼、加⼯难度⼤,先以孔为粗基准加⼯好平⾯,再以平⾯为精基准加⼯孔,这样既能为孔的精加⼯提供稳定可靠的基准,同时可以使孔的加⼯余量均匀。
(2)加⼯阶段粗、精分开 减速器壳体的结构复杂,壁厚不均,刚性不好,⽽加⼯精度要求⼜⾼,故减速器壳体主要加⼯表⾯都要划分为粗、精加⼯两个阶段。
箱体的结构特点箱体是机器和部件的基础零件,由它将机器和部件中许多零件连接成一个整体,并使之保持正确的相互位置,彼此能协调地运动.常见的箱体零件有:各种形式的机床主轴箱.减速箱和变速箱等.各种箱体类零件由于功用不同,形状结构差别较大,但结构上也存在着相同的特点 :1.尺寸较大箱体通常是机器中最大的零件之一,它是其他零件的母体,如大型减速箱体长达5~6m,宽3~4m,重50~60吨,正因为它是一个母体,所以它是机器整体的最大零件.2.形状复杂其复杂程度取决于安装在箱体上的零件的数量及在空间的相互位置,为确保零件的载荷与作用力,尽量缩小体积.有时为了减少机械加工量或减轻零件的重量,而又要保证足够的刚度,常在铸造时减小壁的厚度,再在必要的地方加筋板.凸台.凸边等结构来满足工艺与力的要求.3.精度要求有若干个尺寸精度和相互位置精度要求很高的平面和孔,这些平面和孔的加工质量将直接影响机器的装配精度,使用性能和使用寿命。
4.有许多紧固螺钉定位箱孔。
这些孔虽然没有什么特殊要求。
但由于分分布在大型零件上,有时给加工带来很大的困难。
由于箱体有以上共特点,故机械加工劳动量相当大,困难也相当大,例如减速箱体在镗孔时,要如何保证位置度问题,都是加工过程较困难的问题。
减速器箱体的主要技术要求。
分离的减速器箱体的主要加工部位有:轴承支承孔、结合面、端面、底座(装配基面),上平面、螺栓孔、螺纹孔等。
对这些加工部位的技术要求有:1、减速器箱体、机盖的上平面与结合面及机体的底面与结合面必须平行,其误差一超过0.06/1000mmκ2、减速器箱体结合面的表面粗糙度Ra植不超过两结合面间隙不超过0.03mm,取0.02mm。
3、轴承支承孔的轴线必须在结合面上,其误差不超过±0.2mm。
4、轴承支承孔的尺寸公差一般为HT,表面粗糙度Ra小于1.6μm,圆柱度误差不超过孔径公差的一半,孔距精度允许公差为±0.03mm~±0.05mm.5、减速器箱体的底面是安装基准,保证精度为0.2mm.6、减速器箱体各表面上的螺孔均有位置度要求,其位置度公差为0.15mm减速器箱体的机械加工工艺过程。
图1-1图1-2分析图1-1和图1-2可知。
1、主要孔+0.01装轴承支承孔2-φ110-0.0252、主要平面底座的底面和结合面,箱盖的结合面和顶部为孔面,支承孔的端面等。
3、其他加工其他主要连接孔、螺孔、销钉孔以及一些特别的凸台面等。
轴承支承孔通常在镗床上镗削;加工连接孔、螺孔、销钉在钻床上进行,主要平面通常在龙门铣削,支承孔端面可以在镗孔同一次安装中加工出来。
减速器箱体的机械加工过程取决于精度要求、批量大小、结构特点、尺寸重量、大小等因素。
此处还应考虑车间的条件,中间有无热处理工序。
由图可知,减速器箱体整个加工工艺过程分为两大阶段,先对箱盖和机体分别进行加工,而后合箱对整体箱进行加工。
第一阶段主要完成平面、紧固孔、油塞孔和油标的加工,为整体合箱做准备。
第二阶段为合装好的箱体上加工轴承孔及其端面,第二阶段加工完成后,还应拆箱,为了保证轴承孔加工精度和拆装后的重复精度,应在两阶段之间安排钳工工序,钻铰二定位销孔,并打入定位销。
三、零件图分析+0.01两轴孔的圆度公差0.01mm,圆柱度公差为0.01mm;1.φ110-0.0252.上箱体结合面对E面的位置度公差为0.2mm;3.φ11001.0025.0+-的轴心线对C、D端面的垂直度公差为0.08mm,对另一轴心线的垂直度为0.046mm;4.φ11001.0025.0+-的轴心线对A、B的垂直度公差为0.08mm;5.下箱体结合面对C面的位置度公差为 0.2mm;6.铸件人工时效处理;7.零件材料TH-40;8.箱体做煤油参漏试验。
四、减速器加工的工艺路线拟定工艺路线是制定工艺过程的关键性的一步。
在拟定时应充分调查研究。
多提几个方案,加以分析比较确定一个最合理方案。
拟定工艺路线要考虑解决以下几个问题:采用加工方法一般所能达到的公差等级和表面粗糙度以及需留的加工余量(参考参数)表(1-1)在选择各表面的加工方法时,要综合考虑以下因素(1)要考虑加工表面的精度和表面质量要求,根据各加工表面的技术要求,选择加工方法及分几次加工。
(2)根据生产类型选择,在大批量生产中可专用的高效率的设备。
在单件小批量生产中则常用通用设备和一般的加工方法。
如、柴油机连杆小头孔的加工,在小批量生产时,采用钻、扩、铰加工方法;而在大批量生产时采用拉削加工。
(3)要考虑被加工材料的性质,例如,淬火钢必须采用磨削或电加工;而有色金属由于磨削时容易堵塞砂轮,一般都采用精细车削,高速精铣等。
(4)要考虑工厂或车间的实际情况,同时也应考虑不断改进现有加工方法和设备,推广新技术,提高工艺水平。
此外,还要考虑一些其它因素,如加工表面物理机械性能的特殊要求,工件形状和重量等。
选择加工方法一般先按这个零件主要表面的技术要求选定最终加工方法2.加工阶段的划分零件的加工质量要求较高时,常把整个加工过程划分为几个阶段:(1) 粗加工阶段(2)半精加工阶段(3)精加工阶段(4)光整加工阶段减速器WH212机盖的工艺过程减速器WH212机座的工艺过程减速器WH212箱体的工艺过程主要表面的加工一、箱体的平面加工箱体平面的粗加工和半精加工常选择刨削和铣削加工。
刨削箱体平面的主要特点是:刀具结构简单;机床调整方便;在龙门刨床上可以用几个刀架,在一次安装工件中,同时加工几个表面,于是,经济地保证了这些表面的位置精度。
箱体平面铣削加工的生产率比刨削高。
在成批生产中,常采用铣削加工。
当批量较大时,常在多轴龙门铣床上用几把铣刀同时加工几个平面,即保证了平面间的位置精度,又提高了生产率。
二、主轴孔的加工由于主轴孔的精度比其它轴孔精度高,表面粗糙度值比其它轴孔小,故应在其它轴孔加工后再单独进行主轴孔的精加工(或光整加工)。
目前机床主轴箱主轴孔的精加工方案有:精镗—浮动镗;金刚镗—珩磨;金刚镗—滚压。
孔系加工单件小批生产中,在普通镗床上用以下两种方法进行加工:1.从箱体一端进行加工2.从箱体两端进行镗孔设计减速器φ19底孔夹具设计任务设计在成批生产条件下,在专用立式钻床上减速器底孔φ19的钻床夹具.切削力及夹紧力的计算刀具:麻花钻,dw=19mm,则F=9.81×54.5ap 0.9af0.74ae1.0Zd-1.0δFz(《切削手册》)查表得:d0=19mm,ae=195, af=0.2, ap=9.5mm, δFz=1.06所以:F=(9.81×54.5×2.50.9×0.20.74×192×20×1.06) ÷19=79401N 查表可得,铣削水平分力,垂直分力,轴向力与圆周分力的比值:F L / FE=0.8, FV/ FE=0.6, FX/ Fe=0.53故FL =0.8 FE=0.8×79401=63521NFV =0.6 FE=0.6×79401=47640NFX =0.53 FE=0.53×79401=42082N在计算切削力时,必须考虑安全系数,安全系数K=K1K2K3K4式中:K1—基本安全系数,2.5K2—加工性质系数,1.1K3—刀具钝化系数,1.1K2—断续切削系数,1.1则F/=K FH=2.5×1.1×1.1×1.1×63521=211366N选用螺旋—板夹紧机构,故夹紧力fN=1/2 F/f为夹具定位面及夹紧面上的摩擦系数,f=0.25则 N=0.5×211366÷0.25=52841N结构分析按设计步骤,先在各视图部位用双点划线画出工件的外形,然后围绕工件的布置定位,加紧和导向元件再进一步考虑零件的装卸,各部件结构单元的划分,加工时操作的方便和结构工艺性的问题使整个夹具设计形成一个整体。
1、夹具采用分铸式铸件组合的结构。
2、定位板和定位钉安装在夹具体的底面与侧面并通过夹具体的孔与底面的平行度,保证工件底面与夹具底面的平行度。
3、为了便于装卸零件,夹具采用了铰链式的钻模板结构。
以保证钻套的位置精度,用琐紧螺钉锁紧。
夹具的公差在夹具设计中,当结构方案确定后,应对所设计的夹具进行精度分析和误差计算。
影响原始尺寸252.00+的各项误差分析1、重合,故产生定位误差w d .∆。
定位尺寸160mm 定位尺寸公差I ∆=02mm ,在加工尺寸方向上的投影,这里I 的方向与加工方向是一致的,所以b j .∆=0.2mm,因为平面定位。
所以0.=∆y j 故mm b j w d 2.0..=∆=∆2、的垂直度所引起的夹具安装误差,对工序尺寸25mm 2.00+的影响均小,既∆a 可以忽略不计。
3、面到钻套座孔之间的距离公差,按工件相应尺寸公差的五分之一,mm 02.0±。
4、 通常不超过0.005mm.。
5、偏移t ∆mmHS B Ht xx s 0795.0)230525(30053.0)2(2=++=++==∆用概率法相加总误差为:mmAT 089137.00795.0005.004.0222=++=∆0. 098137mm<0.2mm从以上的分析可见,所设计的夹具能满足零件的加工精度要求。
精品文档欢迎您的下载,资料仅供参考!致力为企业和个人提供合同协议,策划案计划书,学习资料等等打造全网一站式需求。