解码矩阵快速使用说明书
- 格式:doc
- 大小:1.97 MB
- 文档页数:23
数字矩阵/网络视频解码矩阵使用说明书 扫码查看数字矩阵简要操作说明 (IE 操作)系统连接示意图数字视频墙Digital V ideoWallIP C amera 网络摄像机I P Camer a 网络摄像机NE TWORKN e twork Vi de o R e cod e r 网络视频服务器D i gi ta l Vi de o R e cod e r 硬盘录像机N e t w o r k V id e o D e c o d e r M a t r ix 网络数字矩阵 Key board 控制键盘(V 20以上) P C 计算机NO TEB O OK 计算机设备连接:数字矩阵的网络口与交换机连接,注:后背板上所有“LAN ”的网络口都需要接上网线。
矩阵HDMI 输出口与大屏的HDMI 接口相连接。
操作步骤:1、设备出厂时,默认IP 地址为192.168.0.200,默认子网掩码:255.255.255.0,默认用户名:admin ,默认密码:admin 。
2、需要将主控计算机IP 地址设置为和数字矩阵同一个网段,如192.168.0.XXX.3、直接打开浏览器,在地址栏输入192.168.0.200敲回车键,进入矩阵登陆界面,输入用户名密码登陆,建议使用谷歌浏览器。
4、初始化窗口:进入主界面点输出管理,点初始化窗口,可根据现场大屏布局排列来初始化窗口,如现场大屏是行3列4,则初始化时也选择行3列4,分辨率一般选择1080P ,制式可选P 制或N 制。
5、添加信号源:进入主界面点“输入源管理”来添加信号源,此时注意查看输入源IP 段是否与矩阵同一网段,如网段相同,直接点“搜索”,即可自动搜索出同网段所有信号源。
点击全选,批量输入用账号密码,此时输入的是信号源的用户名和密码,点确定,再点添加,再点“同步管理”里的上传数据。
6、如网段不相同,则需要修改矩阵的IP 或添加网段,进入主界面点“系统管理”里的系统设置,在左侧点网络设置,弹出IP 地址窗口,点添加IP 地址,输入与信号源相同的网段地址后,点确定再点设置,然后重复第6步骤。
首页高清网络解码矩阵 资料版本:T3000-35-20120306A——用户手册目录一、产品概述 (2)二、产品特性 (3)三、技术参数 (4)四、外观说明 (5)五、典型安装 (8)六、默认参数 (9)集成型视频解码器(以下简称VS-DM16)是优秀的基于网络的数字解码设备,嵌入式Linux操作系统,稳定性高;内置图面分割功能,每路视频输出可解16路1080P编码数据上电视墙;电视墙图像巡回切换功能(单巡回、多路巡回及混合巡回等多种模式)。
该集成型视频解码器广泛应用于网络视频传输及监控的各种领域,如:学校、交通、水利、银行、基站、网吧、小区、连锁超市等监控场所,该产品易于安装,操作简便。
◆采用高性能、功能强大的可编程媒体处理器SOC芯片,内置(ARM+DSP)和高速视频协处理器◆支持各种高灵敏度CCD或CMOS传感器(SONY、SHARP等)的模拟视频输出◆采用优秀的H.264视频压缩算法,轻松实现高清晰图像的低网络带宽传输◆解码图像CIF/ Half- D1/D1/720P/1080P可调,允许NTSC/PAL制切换;最高帧率:NTSC制30fps,PAL制25fps。
码流32Kbit/s-6Mbit/s可调◆支持远程系统升级;内置硬件看门狗,保证系统稳定运行◆支持多种网络协议:TCP/IP、UDP/IP、多播、HTTP、Telnet、Onvif等◆网络自适应技术,根据网络带宽自动调整视频帧率◆ RS-485串口,内置各种云台解码器协议,支持透明传输◆内置实时时钟,保证系统断电重启后时间的正确性◆单路输出最大可解码16路1080P分辨率的视频图像◆完善的用户、日志、告警管理功能◆异常自动恢复功能,网络中断后可自动连接◆内置多种平台连接协议,支持多平台的无缝连接◆完整的SDK支持,允许用户通过SDK调用进行二次开发第三章:产品参数项目设备参数VS-DM16视频视频输入无视频输出16路VGA/HDMI压缩标准H.264图像分辨率单路解码能力: 16路1080P音频音频参数采样频率:8K HZ,采样位宽:16 Bit,压缩:G711A,码率:32Kbps网络网络接口16个RJ45,10/100M自适应网络协议TCP/IP、UDP/IP、多播、HTTP、ICMP、FTP、EMAIL、TELNET 等WEB应用内嵌Web Server,用户可直接用IE进行浏览、控制视频服务器接口协议可解码支持Onvif协议的任何IPC存储存储接口无录像方式无安全用户管理提供多用户分级权限管理,允许多用户同时访问设备内置看门狗在异常情况自动复位系统,以保证系统正常运行远程复位通过网络控制远程复位系统其他电源、功耗总电源:AC 220V工作温度、湿度-10 ~ 70 ℃、10 ~ 95%尺寸、重量尺寸:432*281*175mm;重量:566g;外包装尺寸:268*220*68mm 结构可拔插式结构,并支持热插拔第四章:外观说明4.1、设备尺寸示意图(单位:mm)设备正视面板图(适应型号:VS-DM16)设备后视面板图(适应型号:VS-DM16)VS-DM09俯视面板如下图:4.2、接口定义4.2.1、设备前面板指示灯说明1、Power:电源指示灯;2、Run :运行指示灯;3、Ethernet:网络连接指示灯;4.2.2、设备后面板接口说明1、AC 220V :220V电源输入;2、Ethernet :RJ45网络接口(10M/100M自适应);3、HDMI :HDMI高清输出接口;4、VGA :VGA输出接口;第五章:典型安装5.1、基本系统拓扑图代表前端代表中心代表客户端5.2、安装注意事项▲远离高温的热源和场所;▲避免阳光直接照射;▲勿放在潮湿的场所;▲避免安装在剧烈震动的场所;▲切勿私自打开外壳进行修理,出现故障请与厂商联系。
GE2000数字矩阵使用说明书GE2000数字矩阵主要实现监视远程图像、图像上电视墙、参数调节、控制前端云台镜头、录像、远程布/撤防的功能。
网络端连接配置:连接前的准备情况:1,需要安装解码卡驱动,把解码卡安装好。
2,当安装好解码卡后,设置配置路数,根据实际情况配置。
3,要求主机的显卡是64MB或更高,机器的操作系统是WIN2000操作系统,内存最少256MB内存。
4,网络带宽是10MB以上。
以下为操作的基本步骤:打开【开始】-【程序】-【黄金眼M4存储王网控】-【系统配置程序】后,弹出一个对话框,如下图所示:这个对话框是用来配置通道类型的,GE2000数字矩阵是采用的硬解码选择015-硬解码网控,(注:“010-网控A”是软解码的设置,不能进行矩阵切换上电视墙。
)。
设置完点“确定”按钮会弹出“系统配置程序”的登陆对话框,如下图所示选择“用户名和密码”登陆后,会弹出配置对话框,“通道类型”的配置也可在[视频]配置选项卡进行配置,如下图:第一步:在左边的编辑框中选择“视频通道”选项。
第二步:选择[增加]按钮弹出如下对话框,设置如下图所示:注:板卡类型选择“010-软解码网控A”(硬解码的类型)例如,配置4个网络端的视频输入;就增加4个视频通道,最后结果如下图所示注意:不要配置视频源,只需要配置视频通道就可以了,如果配置了视频源,将无法连接图像,系统运行将不正常。
然后选择【网络】页框中,设置用户想要连接的主机(可以设置多台),注意在本地连接中所有的主机都要选择一样的连接方式,不能一台是TCP/IP而别的是UDP方式,配置如下:单元号:主机端配置程序为该系统配置的主机单元号。
在以往的网控程序,连接主机直接通过主机IP,单元号无关紧要,但对于以后的网控系统,单元号设置不正确可能导致连接不上。
主机名:主机名称的助记符,不一定与该主机的网络名称相同,该名称将出现在网控程序左边的视图中。
主机IP:主机的IP地址。
矩阵解锁操作说明
矩阵主机在设置了使用日期之后,如到了此使用规定期限,矩阵会进入锁定状态,此时按下述方式进行操作即可:
查看监视器显示时间是否为当前时间,例如今天是2008年12月8日,监视器显示‘08-12-08’(年-月-日),如果与当前时间不一致,应进入菜单中修改当前时间;
将锁开关置于“PROG”状态,按“MEUN”键进入矩阵主机的主菜单(我司副控键盘不能进入矩阵主机的主菜单);修改系统时间请参照矩阵操作说明书第43、44页内容操作;
如果时间一致,不用进入菜单在修改时间。
2、选择主菜单的第8项“INFO”选项,即“系统信息”项,按“ON”键进入;些时,可看到倒数第二行数据,“MODEL ID:0408438621”,把此号抄写下来。
我司会根据此号生产一个唯一的解锁密码
3、有解锁密码后,进入主菜单,
按数字8,进入菜单第8. INFORMATION
按数字5,进入SECURITY SETUO
输入我司给的密码,输入正确后会弹出“LOCKDATE:08-12-06”
“LOCK DATA:08-12-06”栏即出现出厂时设定的锁定日期,此时可输入新的期望锁定日期,如2012年9月5号,即输入“12-09-05”;再按“ON”确认,完成后,即可按“MEUN”键退出系统主菜单,
断电,重新启动,此时即可进行正常操作。
解码矩阵使用说明书第一章矩阵安装方法硬件连接1、把矩阵中解码卡的网口用网线接入到交换机上2、将要接入的网络摄像头也接入到交换机上3、将矩阵用HDMI或者VGA接口接入电视墙4、全部插好后再接上电源线,开机5、在电脑上安装矩阵控制软件6、搜索更改解码卡的IP地址与网络摄像头在一个网段7、搜索解码卡的MAC地址找供应商授权矩阵软件8、通过矩阵控制软件配置矩阵与摄像头参数第二章矩阵软件使用步骤2.1 修改解码卡的IP地址2.1.1软件下载地址:下载IP修改工具,安装后如图:2.1.2点击“搜索设备”--选择要修改的解码卡--右边修改IP地址--点击“修改网络参数”(解码卡的IP必须与要解码的视频源一个网段),如图:2.2 安装解码软件,添加视频源软件下载地址:,授权找供应商。
2.2.1下载矩阵软件,安装后如图:2.2.2点击“设备管理”,如图:2.2.3弹出“设备管理”窗口,选择“test组”再点击“添加设备”,如图:2.2.4弹出“添加设备”窗口,配置视频源的参数,这边以海康NVR为例,如图:厂家:选择“海康”类型:选择“NVR”别名:自定义IP地址:网络录像机NVR的IP地址用户名:admin(默认)密码:网络录像机NVR的密码RTSP端口:554(默认)端口:8000(默认)2.2.5再点击“添加”后关闭“添加设备”窗口和“设备管理窗口”,回到主界面能看到左边“设备列表”有刚添加的设备,并且设备状态有亮灯,表示添加成功,如图:2.2.6根据不同厂家、不同类型的设备添加的参数也不同,如下:海康网络摄像机:厂家:选择“海康”类型:选择“网络摄像机”别名:自定义IP地址:摄像头的IP地址用户名:admin(默认)密码:摄像头的密码ONVIF端口:80(默认)端口:8000(默认)海康录像机/DVR:厂家:选择“海康”类型:选择“DVR”别名:自定义IP地址:录像机DVR的IP地址用户名:admin(默认)密码:录像机DVR密码RTSP端口:554(默认)端口:8000(默认)海康网络录像机/NVR:厂家:选择“海康”类型:选择“NVR”别名:自定义IP地址:网络录像机NVR的IP地址用户名:admin(默认)密码:网络录像机NVR的密码RTSP端口:554(默认)端口:8000(默认)大华网络摄像机:厂家:选择“大华”类型:选择“网络摄像机”别名:自定义IP地址:大华网路摄像机的IP地址用户名:admin(默认)密码:网络摄像机的密码ONVIF端口:80(默认)端口:37777(默认)大华录像机DVR:厂家:选择“大华”类型:选择“DVR”别名:自定义IP地址:录像机DVR的IP地址用户名:admin(默认)密码:录像机DVR的密码RTSP端口:554(默认)端口:37777(默认)大华网络录像机NVR:厂家:选择“大华”类型:选择“NVR”别名:自定义IP地址:大华录像机NVR的IP地址密码:大华录像机NVR的密码RTSP端口:554(默认)端口:37777(默认)英码/雄迈/巨峰录像机:厂家:选择“英码”类型:选择“DVR”别名:自定义IP地址:录像机DVR的IP地址用户名:admin(默认)密码:录像机DVR的密码(默认空)端口:34567(默认)ONVIF摄像机:厂家:选择“ONVIF”类型:选择“网络摄像机”别名:自定义IP地址:ONVIF摄像机的IP地址用户名:admin(默认)密码:ONVIF摄像机的密码ONVIF端口:80(默认)端口:8000(默认)英码云平台视频源:厂家:选择“英码”类型:选择“流媒体平台”别名:自定义IP地址:英码流媒体平台的IP地址或域名用户名:流媒体平台上的设备序列号密码:空(默认不用填)RTSP端口:554(默认)端口:9500(默认)2.3 矩阵软件添加解码卡2.3.1点击“屏幕控制”,如图:2.3.2弹出“屏幕控制”窗口,点击“添加屏幕”,如图:2.3.3弹出“新建屏幕”窗口,设置解码卡的IP地址参数等,如图:IP地址:解码卡的IP地址端口:34567(默认)设备名:自定义用户名:admin(默认)密码:空(默认)屏幕编号:自定义2.3.4点击“确定”初始化解码卡,提示在线表示添加成功,如图:2.4 视频源添加到解码卡的操作2.4.1双击“解码卡屏幕”或者点击“解码参数”,如图:2.4.2解码卡初始化弹出“解码参数”窗口,左击选择要添加视频源的窗口,如图:2.4.3双击“设备列表”中的视频源成亮灯状态,展开通道,如图:2.4.4左击选择要解码的通道拖动到解码卡的窗口放开,下面会显示一个列表,如图:观察屏幕有出图像就表示解码成功了,多路解码卡依次拖动别的通道即可。
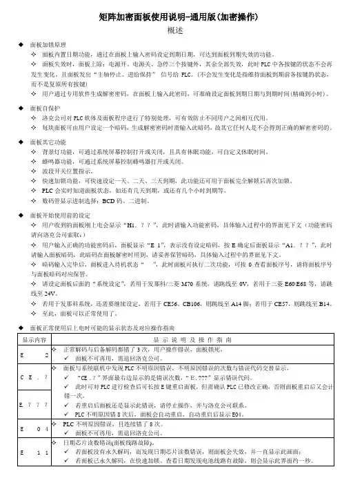
矩阵加密面板使用说明-通用版(加密操作)概述◆面板加锁原理✧面板内置日期功能,通过在面板上输入密码设定到期日期,可达到面板到期失效的功能。
✧面板失效时,面板上除:电源开、电源关、急停三个按键外,其余全部失效,此时PLC中各按键的状态不会再发生变化,且面板发出“主轴停止、进给保持”信号给PLC。
(不会发生变化是指维持面板到期前各按键的状态,而不是复原所有按键)✧用户通过专用软件生成解密密码,在面板上输入此密码,可准确设定面板到期日期与到期时间(精确到小时)。
◆面板自保护✧洛克公司对PLC软体及面板程序进行了特别处理,可有效防止不同用户之间相互代用。
✧每块面板可由用户设定一个暗码,生成解密密码时需输入此暗码,故其它任何人是不会得到正确的解密密码的。
◆面板其它功能✧背景灯功能,可通过系统屏幕控制打开或关闭,且具有休眠功能,可自定义休眠时间。
✧蜂鸣器功能,可通过系统屏幕控制蜂鸣器打开或关闭。
✧波段开关位置指示。
✧快速加锁功能,可快速设定一天、二天、三天到期,此功能还可用于面板完全解锁后再次加锁。
✧PLC会实时知道面板状态,如还有几天到期,或还有几个小时到期等。
✧数码管显示进制选择:BCD码、二进制。
◆面板开始使用前的设定✧用户收到的面板刚上电会显示“H1.??”,此时请输入功能密码,具体输入过程中的界面见下文(功能密码请向洛克公司索取:)✧用户输入正确的功能密码后,面板显示“E 1”,表示没有设定暗码,按E确定后面板显示“A1.??”,此时请输入面板暗码,此暗码在面板解密时用到,请妥善保管暗码,具体输入过程中的界面见下文。
✧暗码输入完毕后,面板进入待机状态“----”,此时面板可执行二次功能,可按0查看面板序号,请将面板序号与面板暗码对应保管。
✧请设定面板后面的“系统设定”,若用于发那科/三菱M70系统,请跳线至0V,若用于三菱E60\E68等,请跳线至24V。
✧若用于发那科系统,还需要继续设定,若用于CE56、CB106,则跳线至A14脚;若用于CE57,则跳线至B14。
以下给你发个矩阵说明书安装、连接、设置、通电、指示灯警告:全中文矩阵系统不能擅自拆离前面板,如用户拆离,擅自连线会影响通讯及程序。
安装要由有资格的服务人员进行,并应当遵守相应规定。
必须避免无关人员不当引起故障。
并且维护人员要预先考虑,避免由于掉落物,外来人员破坏,建筑物振动或它相似原因引起故障发生。
如果您在安装使用过程中遇到疑问和故障时,可向技术服务中心咨询。
一、安装全中文矩阵系统是按EIA标准设计3U机箱结构。
为便于通风和维修时的方便,安装时机箱的背面与墙的最小距离应不小于1米,并且全中文矩阵系统与任何其它设备之间应保持有0.5米的间距,安装人员应当确保有适当的气流流过机箱,以提供足够的通风条件。
二、连接系统中所有的连接器均设置在各机箱的后面板上。
为保证全部连接的正常完成,应在系统中所有设备都未通电时进行。
后面板连接如下图:2.1视/音频输出的连接视频输出插座设置在机箱的后面板,即标有数字(CON1-20)的那些DB15连接器,插上视频排线(带8个BNC插头)的BNC插头,其上都标清了输出序号,可接监视器、录像机(VCR)或其他具有75Ω输入阻抗的视频设备。
如果视频输出需要环接多个设备,则可经使用系统的环接输出口进行。
连接如图:2.2视/音频输入的连接视频输入连接是指将外部的视频信号接至,即标有数字(CON1-20)的那些DB15连接器,插上视频排线(带8个BNC插头)的BNC插头,其上都标清了输入序号。
对于全中文矩阵系统,各视频输入均接有75Ω电阻。
最好使用较高档的视频电缆,并且应遵循制造厂推荐的直接传送信号的最大距离。
注意:当传送距离超过300米时,最好应选用视频放大器对图像进行补偿。
视频输入的连接(全中文矩阵系统)对全中文矩阵系统,各视频输入未接有75Ω电阻,如果摄像机输入信号不环接到其他外接的75Ω终端设备,则全中文矩阵系统机箱相应的环接口必须有75Ω输入电阻,否则会造成图像信号过强、发白、字符抖动等现象。
全能解码数字矩阵软件使用指南全能解码数字矩阵软件基于Client/Server架构,它包括二个压缩包A_VDCClientVx.xx.rar和A_VDCServerVx.xx.rar(Vx.xx代表版本号,如V2.03),A_VDCClientVx.xx.rar是客户端文件压缩包,A_VDCServerVx.xx.rar 是服务端文件压缩包。
服务端操作系统要求:Windows XP\2000\2003+ Microsoft .NET Framework 2.0以上版本。
如果用户想测试软件功能及性能,可以选用以下几种方式:1、用一台PC同时运行客户端\服务端软件来测试解压A_VDCClientVx.xx.rar和A_VDCServerVx.xx.rar到此台PC各自的目录,分别运行各自目录的执行文件,即A_VDCClient.exe和A_VDCServer.exe文件,来启动客户端和服务端。
服务端启动后显示屏是黑的,这是服务端开启后的工作状态。
如果用户想显示服务端操作界面,用户可以用鼠标右击黑屏,会弹出菜单,点击菜单,出现服务端操作界面。
如果服务端设置了多个视频输出通道,即设置了多个VGA输出,因为现在的测试方式是用一个显示屏模拟多个输出屏幕,而服务端操作界面出现在第一个主屏,这时鼠标右键应该点击屏幕的左边(相当于点击了第一个主屏),会弹出菜单。
出现服务端操作界面后,用户可以根据说明书操作。
客户端启动后,如果想控制服务端(即解码数字矩阵,一台PC运行服务端软件就模拟成了解码数字矩阵),在客户端的右上角列表添加解码数字矩阵,矩阵的IP就是本台PC的IP地址,矩阵的端口缺省值为2200,用户名和用户密码缺省值分别为admin和12345,添加矩阵后,然后登陆矩阵,这样就可以控制矩阵了,具体客户端操作见使用说明书。
2、用一台PC专门运行服务端软件,另一台PC运行客户端软件来测试.拷贝A_VDCClientVx.xx.rar和A_VDCServerVx.xx.rar到各自的PC,然后解压到各自PC的目录,分别运行执行文件,即A_VDCClient.exe 和A_VDCServer.exe文件,来启动客户端和服务端。
网络高清视频解码矩阵技术参数主要特性:◆采用插卡式结构,方便扩充与维护◆采用Linux操作系统,运行稳定可靠◆支持不同品牌不同分辨率网络摄像机混合解码◆整机有9个HDMI输出口◆自动搜索网络摄像机的IP地址◆自动检测IP地址冲突,省时省心◆接入的网络摄像机可跨网段,支持ONVIF网络协议◆支持USB鼠标USB键盘操作,模拟三维中文控制键盘操作◆自动绑定键盘切换用的摄像机ID编号,可根据需要更改对应IP的键盘切换ID◆内建数据库,对用户的设置参数都将储存在数据库里◆内建虚拟电脑键盘功能,可用鼠标光标进行字母或汉字编辑◆可对网络摄像机编辑相应的地域信息或名称◆可搜索关键字进行摄像机名称或地域信息查找◆对地域名称、IP地址、键盘ID信息可用鼠标点击升序、降序排列◆每个HDMI输出口可1、4、6、9、16画面分割,每个分割画面都可切换任意网络摄像机信号显示◆可控制兼容ONVIF的网络高清球机,兼容ONVIF的报警信号联动自动切屏◆对已显示的画面可以设置移动侦测报警◆可对某个网络摄像机画面设置隐私遮蔽◆可以分组切换画面,多屏自动轮巡、单屏自动轮巡主要参数:视频输出HDMI输出12路,1920*1080@60/50HZ,1280*720@50/60HZ,1024*768@60HZVGA输出12路,1920*1080@60/50HZ,1280*720@50/60HZ,1024*768@60HZ视频解码参数解码通道72解码能力20路1080P/36路720P/72路D1或72路CIF画面分割数单输出口1/4/9/16外部接口网络接口RJ45 10M/100M/1000Mbps自适应以太网口串行接口标准485键盘接口USB接口10个USB接口其他电源220V功耗≤100W工作温度-10℃--+55℃工作湿度10%--90%尺寸430mm(长)×300mm(宽)×177mm(高)重量≤7kg前视图。
矩阵解码的原理及应用1. 引言矩阵解码是一种通过对矩阵进行数学运算,从而实现数据解码的方法。
它在信息科学领域有着广泛的应用,不仅可以用于错误校正和自动纠错,还可以用于数据压缩和图像处理等方面。
本文将介绍矩阵解码的原理及其在不同领域中的应用。
2. 矩阵解码的原理矩阵解码主要基于线性代数的原理,通过对矩阵进行线性变换来实现解码过程。
具体而言,解码过程可以分为以下几个步骤:•步骤1:生成编码矩阵在进行矩阵解码之前,首先需要生成编码矩阵。
编码矩阵是一个包含待解码数据的矩阵,其中每个元素都是一个符号。
这些符号可以是二进制位、字母或其他任意形式的数据。
•步骤2:进行码字矩阵运算对生成的编码矩阵进行一系列的码字矩阵运算,这些运算包括加法、减法、乘法和除法等。
通过这些运算,可以改变编码矩阵的结构和内容,从而实现解码过程。
•步骤3:计算解码矩阵通过码字矩阵运算的结果,计算出解码矩阵。
解码矩阵是一个与编码矩阵维度相同的矩阵,其中每个元素都是解码后的数据。
•步骤4:还原数据根据解码矩阵得到的数据,进行数据还原操作。
这个操作的具体方式取决于应用场景,可以是将解码后的数据存储到文件中,也可以是通过网络传输等方式进行数据还原。
3. 矩阵解码的应用3.1 错误校正和自动纠错矩阵解码在错误校正和自动纠错方面有着广泛的应用。
通过将原始数据编码为矩阵,并通过矩阵解码算法进行解码,可以实现对错误进行校正和纠错的功能。
这在数据传输和存储方面有着重要的应用,可以提高数据的可靠性和完整性。
3.2 数据压缩矩阵解码在数据压缩方面也有着重要的应用。
通过将原始数据编码为矩阵并进行解码,可以减少数据的存储和传输量,从而实现数据压缩的效果。
这在大数据处理和云计算等领域有着广泛的应用。
3.3 图像处理矩阵解码在图像处理方面也有着广泛的应用。
通过将图像像素编码为矩阵,并通过矩阵解码算法进行解码,可以实现图像的处理和转换。
例如,可以通过矩阵解码进行图像的滤波、增强和特效处理,从而实现图像的美化和优化。
解码矩阵使用说明书第一章矩阵安装方法1.1 硬件连接1、把矩阵中解码卡的网口用网线接入到交换机上2、将要接入的网络摄像头也接入到交换机上3、将矩阵用HDMI或者VGA接口接入电视墙4、全部插好后再接上电源线,开机5、在电脑上安装矩阵控制软件6、搜索更改解码卡的IP地址与网络摄像头在一个网段7、搜索解码卡的MAC地址找供应商授权矩阵软件8、通过矩阵控制软件配置矩阵与摄像头参数第二章矩阵软件使用步骤2.1 修改解码卡的IP地址软件下载地址::8005/2.1.1下载IP修改工具,安装后如图:2.1.2点击“搜索设备”--选择要修改的解码卡--右边修改IP地址--点击“修改网络参数”(解码卡的IP必须与要解码的视频源一个网段),如图:2.2 安装解码软件,添加视频源软件下载地址::8005/,授权找供应商。
2.2.1下载矩阵软件,安装后如图:2.2.2点击“设备管理”,如图:2.2.3弹出“设备管理”窗口,选择“test组”再点击“添加设备”,如图:2.2.4弹出“添加设备”窗口,配置视频源的参数,这边以海康NVR为例,如图:厂家:选择“海康”类型:选择“NVR”别名:自定义IP地址:网络录像机NVR的IP地址用户名:admin(默认)密码:网络录像机NVR的密码RTSP端口:554(默认)端口:8000(默认)2.2.5再点击“添加”后关闭“添加设备”窗口和“设备管理窗口”,回到主界面能看到左边“设备列表”有刚添加的设备,并且设备状态有亮灯,表示添加成功,如图:2.2.6根据不同厂家、不同类型的设备添加的参数也不同,如下:海康网络摄像机:厂家:选择“海康”类型:选择“网络摄像机”别名:自定义IP地址:摄像头的IP地址用户名:admin(默认)密码:摄像头的密码ONVIF端口:80(默认)端口:8000(默认)海康录像机/DVR:厂家:选择“海康”类型:选择“DVR”别名:自定义IP地址:录像机DVR的IP地址用户名:admin(默认)密码:录像机DVR密码RTSP端口:554(默认)端口:8000(默认)海康网络录像机/NVR:厂家:选择“海康”类型:选择“NVR”别名:自定义IP地址:网络录像机NVR的IP地址用户名:admin(默认)密码:网络录像机NVR的密码RTSP端口:554(默认)端口:8000(默认)大华网络摄像机:厂家:选择“大华”类型:选择“网络摄像机”别名:自定义IP地址:大华网路摄像机的IP地址用户名:admin(默认)密码:网络摄像机的密码ONVIF端口:80(默认)端口:37777(默认)大华录像机DVR:厂家:选择“大华”类型:选择“DVR”别名:自定义IP地址:录像机DVR的IP地址用户名:admin(默认)密码:录像机DVR的密码RTSP端口:554(默认)端口:37777(默认)大华网络录像机NVR:厂家:选择“大华”类型:选择“NVR”别名:自定义IP地址:大华录像机NVR的IP地址密码:大华录像机NVR的密码RTSP端口:554(默认)端口:37777(默认)英码/雄迈/巨峰录像机:厂家:选择“英码”类型:选择“DVR”别名:自定义IP地址:录像机DVR的IP地址用户名:admin(默认)密码:录像机DVR的密码(默认空)端口:34567(默认)ONVIF摄像机:厂家:选择“ONVIF”类型:选择“网络摄像机”别名:自定义IP地址:ONVIF摄像机的IP地址用户名:admin(默认)密码:ONVIF摄像机的密码ONVIF端口:80(默认)端口:8000(默认)英码云平台视频源:厂家:选择“英码”类型:选择“流媒体平台”别名:自定义IP地址:英码流媒体平台的IP地址或域名用户名:流媒体平台上的设备序列号密码:空(默认不用填)RTSP端口:554(默认)端口:9500(默认)2.3 矩阵软件添加解码卡2.3.1点击“屏幕控制”,如图:2.3.2弹出“屏幕控制”窗口,点击“添加屏幕”,如图:2.3.3弹出“新建屏幕”窗口,设置解码卡的IP地址参数等,如图:IP地址:解码卡的IP地址端口:34567(默认)设备名:自定义用户名:admin(默认)密码:空(默认)屏幕编号:自定义2.3.4点击“确定”初始化解码卡,提示在线表示添加成功,如图:2.4 视频源添加到解码卡的操作2.4.1双击“解码卡屏幕”或者点击“解码参数”,如图:2.4.2解码卡初始化弹出“解码参数”窗口,左击选择要添加视频源的窗口,如图:2.4.3双击“设备列表”中的视频源成亮灯状态,展开通道,如图:2.4.4左击选择要解码的通道拖动到解码卡的窗口放开,下面会显示一个列表,如图:观察屏幕有出图像就表示解码成功了,多路解码卡依次拖动别的通道即可。
首先是扩展屏幕,在HD2016上接上USB口鼠标和键盘,按键盘上的ESC件退出至桌面状态,在空白处单击鼠标右键,选择属性单击设置选择高级单击选择设置多个显示器选择第三个独立配置,互不相关其它选项不用更改。
如下图就可以了单击应用,等几秒钟选择是这样就会出现双屏,鼠标可以平滑移动到第二块屏幕上去说明操作成功。
解码矩阵操作说明服务端:首先复制整个解码程序重新命名然后打开其中一个解码程序得到如下图窗口:第一栏填写视频源服务器IP地址第二栏填写进入服务器的用户名第三栏填写进入服务器密码登录模式网络接入模式填写。
确定得到如下对话框机器名默认地名端口号改为8080。
索引改为0,点击确定。
这个时候服务端的附显示器会黑屏。
其实已经进入解码状态,只是没有视频源的输出而已。
然后打开另外一个解码程序操作如上机器名为默认地名端口号为8081 索引为1点击确定。
这时主屏也已经黑屏。
服务端的操作结束,下面是客户端。
打开程序得到对话框点击左下角的设置这个客户端可以控制多个服务端的解码操作。
我们先以一个为例。
电视墙矩阵填写1行1列这个时候你的客户端只显示一个屏幕。
主设备IP填写服务端IP,端口号为主屏的端口号(一般为8080)(每次打开客户端时默认连接的)和端口。
然后点击新增输入客户端的IP和端口(同样的IP 不同的端口号都要添加进去)。
保存。
然后点击黑色屏幕左下角的第二个按钮即设置(双屏显示时最好1行2列现实2个屏幕)。
得到如下图点击所要控制的服务端IP 然后点击确定。
然后回到最开始的画面左面栏目会显示出听到列表如图如果没有显示重新启动一下客户端程序再检查网络连接。
然后把通道拖到屏幕上去就能显示了(画面显示在服务机上客户机还是黑屏会变)下面5个按钮分别是连接/断开设置移除分屏和重启。
1断开/连接顾名思义就是断开或者连接该服务机。
2 设置就是设置该部分屏幕要操作的IP和端口。
3 移除就是讲选中画面上的图像移开。
4分屏就是把这一块屏幕分成若干块来显示服务机能连接的多个视频源。
GOSAFE视频解码器采用高性能嵌入式软硬件平台,功耗低,运行稳定可靠。
支持网络摄像机IPC、网络/模拟/混合录像机NVR/DVR/XVR、视频服务器DVS、流媒体服务器、HDMI/VGA编码器、RTSP/RTMP等视频设备接入,兼容海康、大华等常见品牌私有协议/ONVIF/RTSP/RTMP/流媒体协议;GOSAFE视频解码器内置图形操作界面,可使用鼠标操作,完全脱离电脑运行。
支持多台级联,基于网络单元模块化交互,使用一个鼠标就能够控制整个局域网内所有解码器,同时也支持电脑集中管理平台软件集中控制;GOSAFE视频解码器能够实现网络监控视频的解码上墙显示,画面分割显示,画面轮循显示,视频切换显示,多屏拼接显示,音频输出,报警联动等功能。
支持多类型、多厂商设备混合接入解码显示,不限制设备输入路数,可以将所有网络监控设备添加管理,任意切换解码显示。
特点⚫采用嵌入式软硬件设计,运行稳定可靠,高性价比⚫图形化操作界面,支持鼠标直接操作,可以完全脱离电脑运行⚫基于网络单元模块化交互,可以多台级联,只需一个鼠标操作⚫支持电脑集中管理平台软件集中控制(免费)⚫HDMI/VGA高清视频接口输出显示⚫高性能ARM A9处理器及多协议视频解码引擎⚫支持H.265/H.264的Baseline、Main、High-profile编码级别⚫支持IPC/NVR/DVR/XVR/DVS//RTSP/RTMP/流媒体服务器等视频设备接入⚫兼容海康、大华等常见品牌私有协议/ONVIF/RTSP/RTMP/流媒体协议⚫不限输入设备路数,可以将所有网络监控设备添加管理解码显示⚫视频解码显示、画面分割显示、视频切换显示及任意窗口视频轮循显示⚫支持ONVIF/ONVIF-Lite/PSIA/CGI/私有等网络云台控制协议⚫多屏拼接功能,用多个视频解码器将多个显示器/电视机/拼接屏拼接成一个整体屏幕使用⚫支持管理员和用户权限分组控制功能⚫显示/隐藏显示器号和全局序号,便于识别显示器和画面分割窗口⚫一键连接图像,或指定起始显示窗口及摄像机进行顺序连接,IPC/NVR通道拖拽解码⚫统一输入监控设备用户名和密码,统一搜索添加设备,并支持指定类型设备添加⚫视频连接组及历史连接保存,便于快速恢复电视墙场景⚫支持IPC/NVR/报警主机开关量、移动侦测报警信号联动视频弹出,拼接显示⚫支持音频解码输出(HDMI_Audio)⚫视频端口检测、诊断连接、设备连接状态显示、连接异常弹出提醒功能MX6516产品参数:MX6416产品参数:“设备”是指受支持IPC/NVR/DVR/XVR/DVS/RTSP/RTMP/流媒体等设备注意:•产品不断升级更新,如有更改,恕不另行通知。
VIDEO WALLS VIDEO PROCESSORS VIDEO MATRIX SWITCHES EXTENDERS SPLITTERS WIRELESS CABLES & ACCESSORIES Control Your Video © 2015 Avenview Inc. All rights reserved.The contents of this document are provided in connection with Avenview Inc. (“Avenview”) products. Avenview makes no representations or warranties with respect to the accuracy or completeness of the contents of this publication and reserves the right to make changes to specifications and product descriptions at any time without notice. No license, whether express, implied, or otherwise, to any intellectual property rights is grantedHDMI H.264 IP VIDEOWALL DECODER/ENCODER WITH MATRIX MODE SUPPORTProduct Application & Market Sectors Corporate House Of WorshipMilitary ResidentialEducation IndustrialTABLE OF CONTENTS1.GETTING STARTED (1)1.1 IMPORTANT S AFE G UARDS (1)................................................................................................................11.2 SAFETY I NSTRUCTIONS1.3 REGULATORY NOTICES FEDERAL COMMUNICATIONS COMMISIION (FCC) (2)2.INTROD U CTION (3).....................................................................................................................4 2.1 P AC K AGE CONTENTS2.2 BE F ORE INSTA LL ATION (4)2.3 A PPLI CATION DIAGRAM (5)2.4 P ANE L DESCRI P TION (6)2.4.1 FRONT PANEL (SENDER/ENCODER, HDM-C6MWIP-S ) (6)2.4.2 REAR PANEL (SENDER/ENCODER, HDM-C6M W IP-S) (6)3.INSTALLATION (HDM-C6M W IP-SET) (8)3.1 APPLICATION (8)3.1.1 IP MATRIX SWITCH GUIDE (8)3.2 SINGLE SWITCH NETWORKING GUIDE (9)4.PC CONFIGURATOR (11)5.SPECIFICATIONS .............................. (15)6.TROUBLESHOOTING (17)2.4.3 FRO N T PANEL (RECEIVER/DECODER, HDM-C6M W IP-R) (7)2.4.4 FRONT PANEL (RECEIVER/DECODER, HDM-C6M W IP-R) (7)3.3 NETWORKING GUIDE (10)SECTION 1: GETTING STARTED1.1Please read all of these instructions carefully before you use the device. Save this manual for future reference.What the warranty does not cover•Any product, on which the serial number has been defaced, modified or removed.•Damage, deterioration or malfunction resulting from:•Accident, misuse, neglect, fire, water, lightning, or other acts of nature, unauthorized product modification, or failure to follow instructions supplied with the product.•Repair or attempted repair by anyone not authorized by us.•Any damage of the product due to shipment.•Removal or installation of the product.•External causes to the product, such as electric power fluctuation or failure.•u se of supplies or parts not meeting our specifications.•Normal wear and tear.•Any other causes which does not relate to a product defect.•Removal, installation, and set-up service charges.1.2The Avenview HDM-C6M W IP-SET, HDMI H.264 IP Matrix Decoder/Encoder has been tested for conformance to safety regulations and requirements, and has been certified for international use. However, like all electronic equipments, the HDM-C6M W IP-SET should be used with care. Read the following safety instructions to protect yourself from possible injury and tominimize the risk of damage to the unit.Do not dismantle the housing or modify the module.Dismantling the housing or modifying the module may result in electrical shock or burn.Refer all servicing to qualified service personnel.Do not attempt to service this product yourself as opening or removing housing may expose you to dangerous voltageor other hazardskeep the module away from liquids.Spillage into the housing may result in fire, electrical shock, or equipment damage. If an object or liquid falls or spills onto the housing, unplug the module immediately.Have the module checked by a qualified service engineer before using it again.Do not use liquid or aerosol cleaners to clean this unit. Always unplug the power to the device before cleaning.This equipment has been tested and found to comply with part 15 of the F CC rules. These limits are designed to provide reasonable protection against harmful interference in a residential installation.Any changes or modifications made to this equipment may void the user’s authority to operate this equipment.ONlY USE THE PROVIDED POWER CABLE OR POWERADAPTER SUPPLIED. DO NOT TAMPER WITH THEELECTRICAl PARTS. THIS MAY RESULT IN El ECTRICALSHOCK OR BURN.DO NOT TAMPER WITH THE UNIT. DOING SO WIllVOID THE WARRANTY AND CONTINUED USE OFTHE PRODUCTTHE VIDEO BOARDS ARE VERY SENSITIVE TO STATIC.PLEASE ENSURE IF RACK MOUNTED OR INSTALLED ONA SURFACE, IT SHOULD BE IN A GROUNDEDENVIROMENT.The Avenview HDM-C6MWIP-SET, HDMI H.264 IP Videowall/Matrix Decoder/Encoder delivers end-to-end streaming media over IP networks. The HDM-C6MWIP-SET is composed of two units a Decoder and an Encoder. The Decoder H.264/MPEG-4 AVC video compression format, it receives the encoded IP signal through LAN port and decodes video/audio signal out through HDMI interface, it also supports stereo de-embeding and streaming resolutions up to 1920 x 1200@60Hz.Point to Point - (Direct Connection with CAT5/6) - 330ftPoint to Multi - point with CAT5/6 requires a POE Network Switch which supports port based, IGMP v2.0 or above protocol. For large application, we would recommend Cisco SG family and the Cisco Catalyst.Videowall and Matrix Function – with CAT 5/6 cable without any signal loss add multiple Sources to multiple encoders which links via LAN by cascading any POE Gigabit Ethernet switches up to 3 levels, to the decoder connected to the HD Monitors at different locations on the Network. Transporting full HD 1080p video and internally H.264 video compressionadapts to available network bandwidth if needed while retaining vivid picture with PCM audio.FEATURES:- Flexible PC,WEB GUI iPad control;- CEC Function on the RX;- Supports live IP video stream decoding 480p@60Hz to 1920 x 1200@60;- Supports POE;- Allows video previewing via iPad App and Windows 7 software 352x288@5Hz;- Supports multiple interfaces HDMI, DVI signals over IP networks;- Supports audio embedding and de-embedding;- Built in-auto scaler;- Supports H.264 features baseline profile, main profile and high profile;- Supports H.264, TCP/IP, Telnet, UDP and IGMP;- Support Telnet, WEB GUI control and 3rd Party control sytems API commands;- Supports Auto IP, Zero-configuration networking (zeroconf)- Seamless switching, no black screen, no frame lock.- Configurable encoding bit rate up to 30 Mbps - Auto input format detection - HDCP compliantOther features include:Before you start the installation of the HDMI Extender, please check the package contents.2.2BEFORE INSTALLATION•P ut the product in a level and stable location. If the product falls, it may cause damage or malfunction to components within the casing.•Do not place the product in temperatures under 0˚C or over 50˚C. High humidity may also cause the unit to malfunction.•U se the DC power adapter with correct specifications supplied with the unit. If the improper power supply is used, this may result in malfunction of the unit and may cause fire.•Do not twist or pull by force the ends of the UTP cable. It will cause malfunction.2.32.4 2.4.1 FRONT PANEL (Sender/Encoder, HDM-C6MWIP-S)1.Power LED: Indicates if the unit is powered OFF or ON by a RED LED2.Status LED: Steady Blue Light ON indicates unit is communicating properly. LED blinking waiting on Source 2.4.2 REAR PANEL (Sender/Encoder, HDM-C6MWIP-S)3.HDMI IN: Connect to HDMI/DVI Source.4.5.Stereo Audio OUT: Connects to an audio outputdevice such as an amplifier for audio de-embedding.6.CAT5/6: Used for transporting video/audio streams to Decoder RX units connected.7.RS 232: RS-232 Data pass-through port for receiving /sending commands to RS 232 devices.8.Power Jack: DC 12V 1AGround Screw: Ground connection prevent devicefrom voltage damage.2.4.3 FRONT PANEL (Receiver/Decoder, HDM-C6MWIP-R)1.Power LED: Indicates if the unit is powered OFF or ON by a RED LED.2.Status LED: Steady Blue Light ON indicates unit is communicating properly. LED blinking waiting on Encoder.2.4.4 FRONT PANEL (Receiver/Decoder, HDM-C6MWIP-R)3.Ground Screw: Ground connection prevent devicefrom voltage damage.4.Power: 12V 1A DC Power Jack.ed for accepting video/audio streams from theEncoder TX units connected.6.HDMI OUT: Connect to HDMI Display.7.Stereo Audio OUT: Connects to an audio outputdevice such as an amplifier for audio de-embedding.8.RS 232 : RS-232 Data pass-through port for receiving/sending commands to RS 232 devices.3. To setup Avenview HDM-C6M W IP-SET please follow these steps for connecting to a device:1.Turn off all devices including monitors / TV.2.3.4.5.6.7.Connect an HDMI source (such as a Blu-Ray Disc player or P C) to the Encoder HDM-C6MW IP-S.Connect CAT5/6 from Encoder to Decoder at the CAT5/6 port.Connect an HDMI out from HDM-C6MW IP-R decoder to a Display/Monitor .Connect Audio out to Speakers or Amplifier.Ensure all cable connections are secure and not loose.P lug in 12V DC power (supplied) and connect the HDM-C6MW IP-S and HDM-C6MW IP-R to power jack respectively. P ower on HDMI Source.P ower on the HDMI display.3.13.1.1 IP Matrix Switch Guide8.9.NOTE:For network setup please see the Network switch configuration guide and Network Connection guide to acheive best results.3.2The illustration above is an example of how the user can connect using a 24 port network switch.The following brands are recommended and was tested resulting in stable working conditions.1.Cisco brand24-port 100Mbps Ethernet switch: WS-C2960-24TC-L24-port 1000Mbps Ethernet switch: SG300-2824-port 1000Mbps PoE Ethernet switch: SG300-28P, WS-C2960S-24PS-L, WS-C2960X-24PSQ-L2.HUAWEI Brand24-port 100Mbps Ethernet switch: S2700-26TP-EI-AC24-port 1000Mbps PoE Ethernet switch: S5700-28P-PWR-LI-AC3.3Avenview M-Series HDMI over IP units can be networked together with a recommended Layer 2 Gigabit Smart Switches. As mentioned previously in section 3 the importance of calculation for the capacity of the switch meets the requirements of the number of encoders/decoders you have on your network. These units can perform well over a standard network infrastructure, however the quality of this infrastructure is critical. We have tested many brands of switches all of which perform well in small system configurations of around 10 Encoders and Decoders. However, for larger installations, Avenview highly recommends using CISCO SG300/500 or CATALYST series switches.3.3.1 Simple Setup Guide for Network switchM-series should be connected to a Layer 2 managed switch which supports Multicast & IGMP snooping.Do not connect any units to the switch until all the network switch configuration has been. For recommended switches and PDF configuration guides please see the ‘downloads’ section of any M-series device at .3.3.2POE Re q uirementsIt is not necessary to change the IP addresses of the encoders and decoders units – factory default AutoIP is used to configure correct IP addresses to simply work out of the box.DHCP addresses are not recommended, while Static addresses are for supervised setups and network strict enviroments.Failure to note the IP settings of a ny unit changed may result in a complicated reset procedure.Most M-Series installations use the POE (Power Over Ethernet) function to power the encoder & decoders units.HDM-C6MXIP & HDM-C6MWIP devices are Class 0 rated POE devices, they can require up to 15.4W of power each, but tested their actual power draw is between 5-7W. In order to calculate the number of devices that is recommeneded on a network switch please divide the total POE power capa city of the switch by 15.4.Please see the example:CISCO SG300-52P with a POE power output of 375W: 375 / 15.4 = 24.35.From the answer 24 devices can be powered by this switch. In order to have all ports powered by POE on a network switch, please see the example:SG300-52MP which provides 740W. 740 / 15.4 = 48. From the answer 48 devices can be powered by this switch.3.3.3Data BandwidthEach HDM-C6MXIP-S encoder will produce up to 50Mb/s of data > therefore 10 x encoders will require 10 x 50Mb/s = 0.5 Gbps.4.4.1 Setting a Static IP on Your ComputerBefore using the Avenview PC Configurator, please ensure you download the most recent version from the product HDM-C6M W IP-S Sender and HDM-C6M W IP-R Receiver website link /downloads PC control software .All devices must be are in the same network segment. To verify and properly control the devices, please set a static IP on your computer. See the instructions below if not sure on how to proceed:The Sender and Receiver units are pre-configured with AutoIP. Upon connecting the units to a stand alone network switch (without router attached), the units will be on IP address range at 169.254.1.1 and subnet mask 255.255.0.0. Set your computer's IP address as 169.254.X.X and subnet mask as 255.255.0.0. A Windows 7 PC/Laptop is used as an example to configure a static IP address.1.Click Start .2.Choose Control Panel > Network and Internet > Network and Sharing Center > Change Adapter Settings , right click Local Area Connection , and then choose Properties.You can connect multiple HDM-C6M W IP-S and the HDM-C6MW IP-R H.264 decoder to build a modular IP matrix. With the PC configurator, you can configure and manage this function. For more information, see the user guide of PC configurator.Minimum System Requirements PC SoftwareOperating System: Microsoft® Windows® XP, Windows® Vista, Windows® 7 or Windows® 8 CPU: 1.5 GHzMemory: 1 GB of RAMHDD: 32 GB of available hard disk space Network: 10/100 NIC3.Double-click Internet Protocol Version 4 (TCP/IPv4).4.Select Use the following IP address. After configuring the settings in the following example,click OK.IP addres s: 169.254.2.5Subnet mask: 255.255.0.05.Click OK.Configuring Your Operating SystemFirewallYour operating system firewall may block some features of PC Configurator and prevent it from communicating with Sender and Receiver. A computer running Windows 7 is used as an example to configure your operating system firewall through either of the following two approaches.Method 1You can configure the firewall in the Windows Firewall panel on your computer, for example select both Home/Work (Private) and Public for PC Configurator & Matrix.Method 2You can also configure the firewall in the Windows Security Alert window. When starting MaintainTool, the Windows Security Alert may display. If so, use the administrator privileges to select a network you allow this software to communicate on, for example select both private and public networks, and then click Allow access.5.Input Video Signal 0.5~1.2 V p-pEncoding Data Rate Output Video Ports Output Video TypeOutput Video ResolutionsUp to 30 Mbps, configurable Video Impedence 100 Ω100 ΩInput DDC Signal 5 V p-p (TTL)End-to-End Time LatencyAbout 60ms-90ms (Low latency mode) About 250ms-300ms (High quality mode)Input Audio Format StereoOutput Audio Ports 1 x Phoenix connector Control Method Rear panel CAT5/6 port , PC configurator and RS-232EnvironmentalOPERATING TEMPERATURE 32˚ ~ 104˚F (0˚ to 40˚C)STORAGE TEMPERATURE -4˚ ~ 140˚F (-20˚ ~ 60˚C)RELATIVE HUMIDITY20~90% RH (no condensation)1400 x 1050@60Hz 1680 x1050@60Hz ,1920 x1080@60Hz, 1920 x 1200@60Hz YPbPr:1 x CAT5/6H.264/MPEG-4 AVCLarge IP stream:480p@60Hz~1920 x 1200@60Hz Small IP stream: 352x288@5HzPower Supply12 V 1 A DC Power Consumption6W (Max.) Shipping Dimensions (L X H X D) 12.2'' x 3.0'' x 7.1''Product Dimensions (L X H X D)9.3'' x 1.0'' x 3.7"Weight 1 lbsESD Protection Human body model: -±8kV (air-gap discharge)-±4kV (contact discharge)Output Audio Format StereoAbout 60ms-90ms (Low latency mode) About 250ms-300ms (High quality mode)Audio embedded in streaming media input1 x Phoenix connectorStereoPC configurator and RS-23212 V 1 A DC 6W (Max.) Human body model: -±8kV (air-gap discharge)-±4kV (contact discharge)32˚ ~ 104˚F (0˚ to 40˚C)-4˚ ~ 140˚F (-20˚ ~ 60˚C)20~90% RH (no condensation)12.2'' x 3.0'' x 7.1''10.5'' x 1.0'' x 4.4''HDMI :480p@60Hz,576p@50Hz ,800 x 600@60Hz,1024 x768@60Hz , 720p@50Hz, 720p@60Hz , 1280 x 800@60Hz,1280x1024@60Hz ,1366 x 768@60Hz,1440x900@60Hz,1600 x 1200@60Hz,1680 x 1050@60Hz ,1080p@24Hz,1080p@25Hz ,1080p@30Hz,1080p@50Hz, 1080p@60Hz, 1920 x 1200@60HzNA1 x HDMI HDMI 1.31.3 lbsNA NA 720 x 480i@60Hz,720 x 480p@60Hz , 720 x 576i@50Hz,720 x 576P@50Hz , 1280 x720p@50Hz,1280x720p@60Hz 1920 x1080i@50Hz,1920 x 1080i@60Hz CVBS:480i@60Hz,576i@50Hz6. 2.Check the IP address and subnet mask of your computer.The computer, Sender , Receiver and switch should be in the same network segment. Therefore, set your computer's IP address as 169.254.X.X and subnet mask as 255.255.0.0.For more information, see the description in the networking guide.1.Check all devices are powered on.2.Check all cables are securely seated and connected properly.3.Check the LED STATUS indicators on the Receiver s to see if Senders and Receiver s are linked correctly. Blue Steady=OK Blue Blinking=standby To link the devices us e the PC configurator on your PC/Laptop, drag the TX to the RX and click apply.4.Check that source device is powered on and the HDMI cable is connected.PC Configurator (HDMI over IP)Maintain Tool3.Check the switch configur ation, an d that IGMP snooping and all the other functions are enabled.Check the displays are powered on and the correct input selection.Check the LED STATUS indicators on the Receivers to see if Senders and Receivers are linked correctly. Blue Steady=OK Blue Blinking=standby To link the devices use the PC configurator on your PC/Laptop, drag the TX to the RX and click apply.4.Check the A/V device is playing a video with sound .5.Check the A/V devices audio output with an RCA jack to a speaker oramplifier, also use a headphones if the equipment has a 3.5mm audio out.6.Check the A/V devices are not set to mute or 0 for volume.5.6.Check native EDID timings from the manufactures guide to match theReceiver output resolution . If so, replace the displays with other models.7.E xample switch to HDMI 1 if a display's HDMI 1 port is connected to Receiver via an HDMI cable.8.Ensure the displays /monitor support HDCP.Check all the devices are powered on..Check all cables are securely seated and connected properly.Check that Sender supports the resolutions of the input signals. Formore information about the resolutions, see "Specifications" of"Introduction" section.Check the switch configuration, and that IGMP snoopingand all the other functions are enabled.9.7.Check Receiver is not set to mute , open PC configurator and right click on the Receiver and on the drop down select mute . For more information, see the user guide of PC configurator.1.2.3.No audio 1.No Live preview on Windows7 or iPad AppPlease ensure your HDM-C6M W IP-S, CTRLPRO-MIP and your wirless router is on the same network segment.2.For Windows 7/iPad app, please ensure the below units are at the following versions:HDM-C6MXIP-S V2.8.3HDM-C6MXIP-R V2.8.2CTRLPRO-MIP V 1.5/5.1.0(v5.1.1)Software Versions:WINDOWS-M V2.5.10CTRLPRO-M PC V7.0.01.All HDMI over CATx transmission distances are measured using Belden CAT6A (625MHz),4-Pair,UTP-Unshielded, Riser-CMR, Premise Horizontal Cable, 23 AWG Solid Bare CopperConductors, Polyolefin Insulation, Patented Double-H spline, Ripcord, PVC Jacket usingQuantum 980 signal HDMI Video Generator Module with Video Pattern T esting and shieldedends.2.The transmission length is largely affected by the type of category cables, also the type of HDMIsources, and the type of HDMI display. The testing result shows solid UTP cables (usually in theform of 300m or 1000ft bulk cable) can transmit a lot longer signals than stranded UTP cables(usually in the form of patch cords). Shielded STP connectors are better suit than unshieldedUTP connectors. A solid UTP CAT6A cable shows longer transmission length than solid UTPCAT5E/6E cable.3.EIA/TIA-568-B termination (T568B) for category cables is recommended.4.T o reduce the interference among the unshielded twisted pairs of wires in category cable, youcan use shielded STP cables with shielded connector to improve EMI problems, which occurs inpoor wiring environments with unplanned cable runs situated away from EMI interference.5. Because the quality of the category cables has the major effects in how long transmission distancewill be made and how good is the received signal on the display, the actual transmission lengthis subject to high quality category cables. For resolution greater than 1080i or 1280x1024, asolid CAT6E 250MHz cable is the only viable choice.PERFORMANCE GUIDE FOR HDMI OVER CATEGORY CABLE TRANSMISSIONPERFORMANCE RATING TYPE OF CATEGORY CABLEWIRING SHIELDING CAT5CAT5E CAT6SOLID u NSHIEl DED (u Tp)✶✶✶✶✶✶✶✶✶✶✶SHIEl DED (STp)✶✶✶✶✶✶✶✶✶✶✶✶STRANDED u NSHIEl DED (u Tp)✶✶✶✶✶SHIEl DED (STp)✶✶✶✶TERMINATION PLEASE USE EIA/TIA-568-B TERMINATION (T568B) AT ANY TIMEAvenview Warranty CertificateA VENVIEW CORP. (“Avenview”)warrants Avenview-branded product(s) contained in the original packaging against defects in materials and workmanship when usednormally in accordance with Avenview's enclosed manual guidelines for a period of THREE (3) YEARS from the date of original retail purchase - Warranty Period. Avenview’spublished guidelines include but are not limited to information contained in technical specifications, user manuals and service communications.LABOR: During the Warranty Period of THREE (3) YEARS, Avenview will repair or replace the product(s) at no cost using new or used parts equivalent to novel performanceand reliability if the product(s) is determined to have abide by Avenview’s published guidelines. Cost of Labor applicable to product(s) after Warranty Period. For labor costs, please contact ********************.PARTS: During the Warranty Period of of THREE (3) YEARS, Avenview will supply new or rebuilt replacements in exchange for defective parts of the product(s) at no cost ifthe product(s) is determined to have abide by Avenview’s published guidelines. Cost of Parts applicable to product(s) after Warranty Period. For part(s) costs, please contact ********************.To obtain Warranty: (a) proof of purchase in the form of a bill of sale or receipted invoice reflecting that the registered product(s) is within warranty period must be presented to obtain warranty service; (b) product(s) must be registered at time of purchase. Failure to do so will result in applicable parts and labor charges. Returning product(s) mustbe shipped in Avenview’s original packaging or in packaging pertaining equal degree of protection to Avenview’s. Both Avenview and purchaser are responsible for freight charges and brokerages when shipping the product(s) to the receiver.NOT COVERED BY THIS WARRANTYThis warranty does not apply to any non-Avenview branded product(s); non-registered Avenview product(s). This warranty does not apply: (a) to cosmetic damage, includingbut not limited to scratches, dents and broken cords; (b) to damage caused by use with another product; (c) to damage caused by accident, abuse, misuse, liquid contact, fire, earthquake or other external cause; (d) to damage caused by operating the Avenview product(s) outside Avenview’s manuals or guidelines; (e) to damage caused by service performed by anyone who is not a representative of Avenview or an Avenview authorized personnel; (f) to defects caused by normal wear and tear or otherwise due to thenormal aging of the Avenview product(s), or (g) if any serial number has been removed or defaced from the Avenview product(s).AVENVIEW IS NOT LIABLE FOR DIRECT, SPECIAL, INCIDENTAL OR CONSEQUENTIAL DAMAGES RESULTING FROM ANY BREACH OF WARRANTY OR CONDITION, OR UNDER ANY OTHER LEGAL THEORY, INCLUDING BUT NOT LIMITED TO LOSS OF USE; LOSS OF REVENUE; LOSS OF ACTUAL OR ANTICIPATED PROFITS (INCLUDING LOSS OF PROFITS ON CONTRACTS); LOSS OF THE USE OF MONEY; LOSS OF ANTICIPATED SAVINGS; LOSS OF BUSINESS; LOSS OF OPPORTUNITY; LOSS OF GOODWILL; LOSS OF REPUTATION; LOSS OF, DAMAGE TO, COMPROMISE OR CORRUPTION OF DATA; OR ANY INDIRECT OR CONSEQUENTIAL LOSS OR DAMAGE REPAIR OR REPLACEMENT AS PROVIDED UNDER THIS WARRANTY IS THE EXCLUSIVE REMEDY OF THE CONSUMER. Some states do not allow the inclusion or limitation of incidental or consequential damages, or allow limitations on duration implements of the Warranty Period; therefore the above limitations or exclusions may not be applicable to you. This warranty gives you specific legal rights, and you may have other rights which vary from state to state.1100 Military Rd., Kenmore, NY 142171.866.508.0269TECHNICAl SuppORTDisclaimer While every precaution has been taken in the preparation of this document, Avenview Inc. assumes no liability with respect to the operation or use of Avenview hardware, software or other products and documentation described herein, for any act or omission of Avenview concerning such products or this documentation, for any interruption of service, loss or interruption of business, loss of anticipatory profits, or for punitive, incidental or consequential damages in connection with the furnishing, performance, or use of the Avenview hardware, software, or other products and documentation provided herein.AV Connectivity, Distribution And Beyond...。
解码矩阵使用说明书
第一章矩阵安装方法
硬件连接
1、把矩阵中解码卡的网口用网线接入到交换机上
2、将要接入的网络摄像头也接入到交换机上
3、将矩阵用HDMI或者VGA接口接入电视墙
4、全部插好后再接上电源线,开机
5、在电脑上安装矩阵控制软件
6、搜索更改解码卡的IP地址与网络摄像头在一个网段
7、搜索解码卡的MAC地址找供应商授权矩阵软件
8、通过矩阵控制软件配置矩阵与摄像头参数
第二章矩阵软件使用步骤
2.1 修改解码卡的IP地址
2.1.1软件下载地址:下载IP修改工具,安装后如图:
2.1.2点击“搜索设备”--选择要修改的解码卡--右边修改IP地址--点
击“修改网络参数”(解码卡的IP必须与要解码的视频源一个网段),如图:
2.2 安装解码软件,添加视频源
软件下载地址:,授权找供应商。
2.2.1下载矩阵软件,安装后如图:
2.2.2点击“设备管理”,如图:
2.2.3弹出“设备管理”窗口,选择“test组”再点击“添加设备”,如图:
2.2.4弹出“添加设备”窗口,配置视频源的参数,这边以海康NVR为例,如图:
厂家:选择“海康”
类型:选择“NVR”
别名:自定义
IP地址:网络录像机NVR的IP地址
用户名:admin(默认)
密码:网络录像机NVR的密码
RTSP端口:554(默认)
端口:8000(默认)
2.2.5再点击“添加”后关闭“添加设备”窗口和“设备管理窗口”,回到主界面能看到左边“设备列表”有刚添加的设备,并且设备状态有亮灯,表示添加成功,如图:
2.2.6根据不同厂家、不同类型的设备添加的参数也不同,如下:海康网络摄像机:
厂家:选择“海康”
类型:选择“网络摄像机”
别名:自定义
IP地址:摄像头的IP地址
用户名:admin(默认)
密码:摄像头的密码
ONVIF端口:80(默认)
端口:8000(默认)
海康录像机/DVR:
厂家:选择“海康”
类型:选择“DVR”
别名:自定义
IP地址:录像机DVR的IP地址
用户名:admin(默认)
密码:录像机DVR密码
RTSP端口:554(默认)
端口:8000(默认)
海康网络录像机/NVR:
厂家:选择“海康”
类型:选择“NVR”
别名:自定义
IP地址:网络录像机NVR的IP地址用户名:admin(默认)
密码:网络录像机NVR的密码
RTSP端口:554(默认)
端口:8000(默认)
大华网络摄像机:
厂家:选择“大华”
类型:选择“网络摄像机”
别名:自定义
IP地址:大华网路摄像机的IP地址用户名:admin(默认)
密码:网络摄像机的密码
ONVIF端口:80(默认)
端口:37777(默认)
大华录像机DVR:
厂家:选择“大华”
类型:选择“DVR”
别名:自定义
IP地址:录像机DVR的IP地址
用户名:admin(默认)
密码:录像机DVR的密码
RTSP端口:554(默认)
端口:37777(默认)
大华网络录像机NVR:
厂家:选择“大华”
类型:选择“NVR”
别名:自定义
IP地址:大华录像机NVR的IP地址
密码:大华录像机NVR的密码
RTSP端口:554(默认)
端口:37777(默认)
英码/雄迈/巨峰录像机:
厂家:选择“英码”
类型:选择“DVR”
别名:自定义
IP地址:录像机DVR的IP地址
用户名:admin(默认)
密码:录像机DVR的密码(默认空)
端口:34567(默认)
ONVIF摄像机:
厂家:选择“ONVIF”
类型:选择“网络摄像机”
别名:自定义
IP地址:ONVIF摄像机的IP地址
用户名:admin(默认)
密码:ONVIF摄像机的密码
ONVIF端口:80(默认)
端口:8000(默认)
英码云平台视频源:
厂家:选择“英码”
类型:选择“流媒体平台”
别名:自定义
IP地址:英码流媒体平台的IP地址或域名用户名:流媒体平台上的设备序列号
密码:空(默认不用填)
RTSP端口:554(默认)
端口:9500(默认)
2.3 矩阵软件添加解码卡
2.3.1点击“屏幕控制”,如图:
2.3.2弹出“屏幕控制”窗口,点击“添加屏幕”,如图:
2.3.3弹出“新建屏幕”窗口,设置解码卡的IP地址参数等,如图:
IP地址:解码卡的IP地址
端口:34567(默认)
设备名:自定义
用户名:admin(默认)
密码:空(默认)
屏幕编号:自定义
2.3.4点击“确定”初始化解码卡,提示在线表示添加成功,如图:
2.4 视频源添加到解码卡的操作
2.4.1双击“解码卡屏幕”或者点击“解码参数”,如图:
2.4.2解码卡初始化弹出“解码参数”窗口,左击选择要添加视频源的窗
口,如图:
2.4.3双击“设备列表”中的视频源成亮灯状态,展开通道,如图:
2.4.4左击选择要解码的通道拖动到解码卡的窗口放开,下面会显示一个列表,如图:
观察屏幕有出图像就表示解码成功了,多路解码卡依次拖动别的通道即可。
第三章常见问题
3.1 编解码器之间的切换
设备本机操作,登录到设备,系统设置找到通道模式
勾选网络1路1080P模式,保存重起,即切换成解码器模式
勾选本地4路AHDL模式,保存重起,即切换成4路编码器模式
3.2 解码大华摄像头
如果在确定摄像头的账号密码没有错的情况下,设备还是显示密码错误。
将这边的的密码改成admin
3.3 解码海康摄像头
在确定账号密码没有错的情况下,显示用户名密码错误,处理办法如下:
1:浏览器登录海康摄像机,进系统设置将这边勾去掉
2:开启onvif模式
3:如果以上两种办法都不行的话请使用矩阵软件
然后按正常解拉进去就行。