人寿保险案例汇编
- 格式:doc
- 大小:45.72 KB
- 文档页数:26
中国人寿以案说险案例1. 保费退还案例:小明购买了中国人寿的一款意外险,意外发生后,小明成功获得了保险金,并且根据保险合同条款,他还获得了一定比例的保费退还,这让小明感到十分满意。
2. 投保人意外身故案例:小红是中国人寿的一名客户,她购买了一份寿险,意外发生后,小红不幸身故,根据保险合同,小红的家属获得了一笔可观的保险金,这帮助他们渡过了难关。
3. 重疾保险理赔案例:小李购买了中国人寿的一款重疾险,不幸被诊断出患有严重疾病,根据保险合同,小李成功获得了一笔巨额保险金,帮助他支付了高昂的医疗费用,减轻了他的负担。
4. 意外伤残保险案例:小张在工作中发生了意外,导致严重伤残,他购买了中国人寿的一份伤残险,成功获得了保险公司支付的伤残保险金,这帮助他维持了生活的基本支出。
5. 健康保险报销案例:小王购买了中国人寿的一款健康保险,患上了一种需要长期治疗的疾病,根据保险合同,他获得了保险公司支付的医疗费用报销,大大减轻了他的经济负担。
6. 退休金领取案例:老杨是中国人寿的一名长期投保人,他购买了一份养老保险,如今退休了,每月可以获得中国人寿支付的养老金,这帮助他过上了幸福的退休生活。
7. 教育金保险案例:小刘为了给孩子提供更好的教育,购买了中国人寿的一份教育金保险,保险合同规定,在孩子成年之前,如果父母意外身故,孩子可以获得保险公司支付的教育金,这让小刘安心。
8. 养老年金保险案例:老张购买了中国人寿的一份养老年金保险,按照保险合同,他可以每月领取保险公司支付的养老金,这帮助他在退休后维持了生活的稳定。
9. 重疾保险理赔案例:小刚购买了中国人寿的一款重疾险,不幸被诊断出患有严重疾病,根据保险合同,小刚成功获得了保险公司支付的重疾保险金,这帮助他进行了进一步的治疗。
10. 意外医疗保险案例:小芳购买了中国人寿的一款意外医疗险,意外发生后,小芳不仅获得了保险公司支付的医疗费用报销,还得到了专业的医疗服务,这让她感到非常安心。
人寿保险的相关案例案例一:老王的未雨绸缪。
老王这人可精了,他有老婆有孩子,一家老小全靠他在工厂打工那点工资。
有一天,他听邻居说人寿保险这事儿,就开始琢磨。
他想啊,自己每天在工厂里跟那些大机器打交道,指不定哪天就出个意外。
要是自己真有个三长两短,老婆孩子可咋办呢?于是,他咬咬牙,给自己买了一份保额还挺高的人寿保险。
你还别说,这事儿就巧了。
有一次,厂里的一个设备突然故障,老王当时就在旁边,虽然及时躲了一下,但还是被飞出来的一个小零件砸到了脑袋,当场就晕过去了。
这可把一家人急坏了,送到医院抢救,命是保住了,可这医疗费也是一笔不小的数目。
好在老王之前买了人寿保险啊。
他这一受伤,保险公司按照合同规定,给了一大笔赔偿金。
这笔钱不仅把医疗费给解决了,剩下的还能让老婆孩子在他养病期间生活无忧。
老王躺在病床上就感慨:“这人寿保险就像是我给家里人留的一个超级大的备胎,关键时候可太顶用了。
”案例二:小李的糊涂与幸运。
小李是个年轻的小伙子,刚参加工作不久。
公司有个福利,就是可以团购人寿保险,价格特别划算。
可是小李呢,他觉得自己年轻力壮的,身体倍儿棒,吃嘛嘛香,哪需要什么人寿保险啊。
那些买保险的同事他还觉得人家是瞎操心呢。
结果有一天,小李和朋友出去自驾游。
路上遇到了山体滑坡,他们的车被一块大石头砸中了,朋友只是受了点轻伤,可小李就没那么幸运了,他伤得特别重。
这一下,家里人可急坏了,到处筹钱给他治病。
这时候,小李就后悔了。
他看着病床上的账单,心里想:“我要是当初听公司的话,买了那个人寿保险多好啊。
”不过呢,幸运的是,开车的朋友买了一份附加了乘客意外险的人寿保险。
因为小李是坐在他车上的,所以也能得到一部分赔偿。
虽然没有自己买保险赔得多,但也算是解了燃眉之急。
从那以后,小李逢人就说:“这人寿保险啊,就像一把伞,你觉得天晴不需要,可真到下雨的时候,你就知道它的好了。
我以前真是糊涂啊。
”案例三:张奶奶的远见。
张奶奶是个很有远见的老人。
寿险优秀理赔案例寿险(人寿保险)是一种经济合同,旨在为被保险人的家庭、亲人或指定受益人提供金融保障,使他们在被保险人意外身故或患有严重疾病时能够获得相应的经济赔偿。
然而,由于保险业务的复杂性和纷繁多样的情况,理赔过程常常被认为是令人头疼的。
在这篇文章中,我们将重点介绍几个优秀的寿险理赔案例,展示出在关键时刻,保险公司对被保险人家庭的责任和承诺。
案例一:刘先生的意外身故刘先生是某公司的高级经理,购买了一份高额寿险保单,以确保他的家人在他离世后能够得到足够的经济支持。
不幸的是,他在一次车祸中不幸身亡。
他的妻子李女士深陷悲痛之中,却迎来了令她感激不尽的理赔过程。
根据合同约定,李女士径直联系了寿险公司的理赔部门,并提供了所有必要的材料和文件。
寿险公司在收到李女士的申请后,立即启动了理赔流程,并在短时间内完成了所有的核查工作。
他们还提供了心理辅导专家,以帮助李女士度过丧偶之痛。
最终,寿险公司依约支付了高额赔偿金,为刘先生的家庭提供了稳定的经济支持。
案例二:王女士的重大疾病王女士是一名年轻的白领,在事业上正处于巅峰期。
她购买了一份重大疾病保险,以应对可能出现的医疗费用和生活支出的风险。
令人沮丧的是,她被诊断出得了罕见的癌症。
王女士第一时间联系了寿险公司,并提交了她的病例和其他相关文件。
寿险公司立即组织了专业的医疗团队进行评估,以确定是否满足合同约定的重大疾病条件。
在短短几天内,寿险公司确认了王女士的重大疾病申请,并启动了理赔程序。
他们迅速支付了王女士豁免保费的待遇,并提供了医疗费用垫付服务。
此外,寿险公司还为王女士安排了一位专业的康复治疗师,以帮助她度过艰难的康复过程。
案例三:张先生的意外伤残张先生是一名建筑工人,每天都面临着危险和风险。
为了保护自己和家人,他购买了一份意外伤残保险。
在一次工作事故中,张先生不幸失去了他的左臂,就此面临了生活和工作上的种种困难。
张先生向寿险公司提交了他的伤残申请和相关证明文件。
中国人寿理赔案例一、黄女士甲状腺癌重疾给付案2005年3月,投保人黄女士为其本人投保我司国寿康恒重大疾病保险50万元,投保年龄34岁,如实告知健康情况,核保同意加费承保。
2007年初,被保险人无意发现右甲状腺结节,大小约15*12mm,当时未予重视,肿块无伴随症状。
8月份在上海瑞金医院门诊查B超示右侧甲状腺低回声,右侧颈部淋巴结肿大,CT示右侧甲状腺冷结节。
入院行甲状腺切除术,术后病理:甲状腺乳头状癌并淋巴转移。
经委托上海分公司调查,情况属实。
根据条款规定,我司向被保险人给付重大疾病保险金50万元,保险合同终止。
二、陈女士宫颈癌重疾给付案2003年4月,投保人陈女士投保我司康宁定期保险15万元,投保年龄29岁。
2006年9月,门诊TCT示CIN3累及腺体,部分组织浸润,到中山肿瘤医院住院,行子宫切除术,术后病理示宫颈鳞癌。
经查,情况属实。
根据条款规定,我司向被保险人给付重大疾病保险金15万元,保险合同终止。
三、蒋先生神经变性病高残给付案2005年3月,投保人蒋先生投保我司康宁终身保险10万元,投保年龄44岁。
2008年4月,被保险人因四肢麻木乏力、行走困难,到市二人民医院住院治疗,入院检查发现四肢肌力明显增高,住院期间肌力持续增高,大小便失禁,生活不能自理,出院诊断:神经系统变性病。
经深圳市第二人民医院鉴定为高度残疾。
根据条款规定,我司向被保险人给付高度残疾保险金30万元,保险合同终止。
四、廖先生食道癌重疾给付案2003年1 0月,投保人廖先生投保我司康宁终身保险5万元,投保年龄48岁。
2007年6月,被保险人在梅县人民医院行纤维胃镜检查示食管中段鳞癌,到广医三院住院,行放疗+化疗,出院诊断:食道中段鳞癌。
经调查,情况属实。
根据条款规定,我司向被保险人给付重大疾病保险金10万元,免交以后各期保费,保险合同继续有效。
五、黄女士左颊鳞癌重疾给付案京市分公司报案,提出理赔申请。
调查后,寿险北京市分公司认定被保险人孟某属于意外事故导致死亡,符合“鸿丰”保险责任身故赔偿3倍保额的规定,2009年1月依据合同约定向被保险人相关继承人支付意外身故保险金共计318.6万元,受益人对公司理赔工作表示满意。
第1篇案情简介:张某,男,45岁,某市居民。
2010年,张某为了保障自己和家人的未来,购买了某人寿保险公司推出的一款终身寿险产品。
合同约定,张某每年需缴纳保险费人民币10万元,保险期限为终身,保险金额为人民币100万元。
合同生效后,张某如约缴纳了保险费。
2015年,张某不幸因心脏病突发去世。
张某的家属在整理张某遗物时发现了该保险合同,遂向某人寿保险公司提出理赔申请。
然而,保险公司以张某未如实告知既往病史为由,拒绝支付保险金。
张某的家属不服,将某人寿保险公司告上法庭,要求保险公司按照合同约定支付保险金。
案件焦点:本案的焦点在于张某是否如实告知了既往病史,以及保险公司是否可以以此为由拒绝支付保险金。
案例分析:一、张某是否如实告知既往病史根据《中华人民共和国保险法》第十六条规定:“投保人应当如实告知保险人被保险人的有关情况。
投保人故意或者因重大过失未履行如实告知义务,足以影响保险人决定是否同意承保或者提高保险费率的,保险人有权解除合同。
”本案中,张某在投保时,保险公司询问其是否患有心脏病,张某明确回答“没有”。
然而,在张某去世后,保险公司调取了张某的病历资料,发现其既往病史中确实有心脏病史。
关于张某是否如实告知既往病史,存在两种观点:1. 张某未如实告知既往病史。
根据《中华人民共和国保险法》第十六条规定,投保人应当如实告知保险人被保险人的有关情况。
张某在投保时,明知自己患有心脏病,却未如实告知保险公司,构成未如实告知。
2. 张某已如实告知既往病史。
本案中,张某在投保时,保险公司询问其是否患有心脏病,张某明确回答“没有”。
从表面上看,张某已如实告知。
然而,由于张某的既往病史中存在心脏病史,且在投保时未主动告知,因此存在争议。
二、保险公司是否可以以此为由拒绝支付保险金根据《中华人民共和国保险法》第十七条规定:“保险人知道或者应当知道投保人未如实告知被保险人的有关情况,仍然同意承保的,不得解除合同。
”本案中,保险公司知道张某患有心脏病,但仍然同意承保,因此不得以此为由拒绝支付保险金。
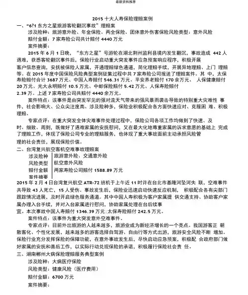
最新资料推荐2015十大人寿保险理赔案例一、“6?1东方之星旅游客轮翻沉事故”理赔案涉及险种:旅游意外险、年金保险、两全保险、团体意外伤害保险风险类型:意外风险赔付金额:7家寿险公司共计赔付4440万元案件摘要:2015年6月1日晚,“东方之星”号游轮在湖北荆州监利县境内发生翻沉,事故造成442人遇难,获悉客轮翻沉事件后,保险行业启动重大突发事件应急预案响应程序,积极开展客户信息查询,安抚被保险人家属,开通理赔绿色通道,简化理赔手续,开展异地理赔、上门理赔等。
在2015年度中国保险风险典型案例征集过程中共7家寿险公司报送了理赔案件。
其中,太保寿险赔付合计3687万元、中国人寿赔付546.31万元、平安养老赔付170余万元、人保健康赔付20万元、光大永明赔付10.5万元、中邮保险赔付5.42万元、人保寿险赔付2.39万。
上述7家寿险公司共赔付4440余万元。
案件特点:该事件是由突发罕见的强对流天气带来的强风暴雨袭击导致的特别重大灾难性事件,社会影响大、公众尖注度高、涉及险种多,保险业积极配合各方面快速应对、克服困难、积极理赔。
专家点评:在重大突发全体灾难事件处理过程中,保险公司各项工作均做到了快速、及时、细致、周到,既做好了遇难家属的安抚慰问,又在最大化地尊重家属的诉求意愿的基础上完成了理赔工作,体现了保险公司专业的理赔服务,也体现了重大事故面前主动承担风险管理的社会责任,展现保险价值。
二、台湾复兴航空客机空难事故理赔案涉及险种风险类型赔付金额案件摘要旅游意外险、交通意外险航空意外风险两家寿险公司赔付1588.89万元2015年2月4日台湾复兴航空ATR-72班机于上午近11时许在台北市基隆河坠河失联,空难事件共导致43人死亡,15人受伤。
事故发生后,保险业迅速启动快速反应机制,积极配合各有尖部门跟踪情况进展,及时开启绿色服务通道。
其中中国人寿积极为客户家属提供交通支持、协助客户家属办理入台手续,并对入台家属进行慰问,协助家属处理在台后续事宜。
人寿保险理赔调查经典案例案例一:天灾保障的扩展张先生购买了一份人寿保险,其中包括了意外伤害保障以及天灾保障。
不幸的是,他在一次重大车祸中受伤,导致严重残疾。
在申请理赔时,保险公司对他的伤情进行了调查,确认了伤残程度,并批准了相应的保险金。
然而,当他提出申请天灾保障的理赔时,保险公司提出了异议。
保险公司称这次车祸是由人为原因引起的,而非自然天灾,因此不属于天灾保障的范围。
为了处理这个争议,保险公司对事故的具体情况进行了详细调查。
他们了解到,在当天地区发生了一场暴雨,路面非常湿滑,导致了这次事故的发生。
根据这些调查结果,保险公司最终认可了张先生的天灾保障理赔申请,并支付了相应的保险金。
这个案例中,保险公司通过调查事故的具体情况,了解到了导致事故发生的自然灾害因素,并最终做出了正确的决定。
这个案例提醒我们在遇到类似的理赔争议时,保险公司应该综合考虑各种因素,并进行全面的调查,以便做出正确的决策。
案例二:身故理赔的核实李女士购买了一份人寿保险,保险金额为100万。
不幸的是,她突然因心脏病去世。
当李女士的家属提出身故保险金的理赔申请时,保险公司进行了调查,以核实李女士的死亡原因和是否符合保险合同的约定。
保险公司对李女士的医疗记录进行了详细的审核,并请医生出具了相应的证明文件,确认她确实因心脏病去世。
此外,为了核实其它可能的身故原因,保险公司还进行了现场调查,与李女士的家庭医生和朋友进行了交流。
通过这些调查和证明文件的审核,保险公司最终确认李女士的死因符合保险合同的约定,并支付了100万的保险金给受益人。
这个案例中,保险公司进行了详细的调查和审核,以确保李女士的身故原因符合保险合同的约定。
这个案例的经验是,保险公司在面对身故理赔时需要严谨地进行调查和审核,以避免虚假理赔的发生。
综上所述,人寿保险理赔调查是保险公司在核实理赔申请时的必要步骤。
通过案例可以看出,保险公司在处理理赔申请时需要进行充分的调查和审核,以确保申请的真实性和合法性。
学生练习用第一部分寿险常用条款1.此案保险人是否承担保险责任?案例介绍:1996年3月,某厂45岁的机关干部龚某因患胃癌(亲属因怕其情绪波动,未将真实病情告诉本人)住院治疗手术后出院,并正常参加工作。
8月24日,龚某经吴某推荐,与之一同到保险公司投保了简易人身险,办妥有关手续。
填写投保单时没有申报身患癌症的事实。
1999年8月底,龚某旧病复发,经医治无效死亡。
龚某的妻子以指定受益人的身份,到保险公司请求给付保险金。
保险公司在审查提交有关的证明时,发现龚某的病史上,载明其曾患癌症并动过手术,于是拒绝给付保险金。
龚妻以丈夫不知自己患何种病,未违反告知义务为由抗辩,双方因此发生纠纷。
保险公司应如何处理?2.年龄误告索赔遭拒案案情介绍:1995年11月12日,某单位为全体职工投保了简易人身险,每个职工50份(5年期),月交保险费30元。
1997年5月,该单位职工付某因交通事故不幸死亡,他的家人带着单位开出的介绍信及相关的证明资料,到保险公司申领保险金。
保险公司在查验这些单证时,发现被保险人付某投保时所填写的年龄与其户口簿上所登记的不一致,投保单上所填写的64岁显然是不真实的。
实际上,投保时付某已有67岁,超出了简易人身险条款规定的最高投保年龄(65岁)。
3.案例:保单复效后宽限期如何计算?王先生1996年5月10日投保了5万元人寿保险,缴费方式为年缴,根据保险条款的规定,缴费的宽限期为60日,在宽限期内,保险合同仍然有效。
王先生在1997年和1998年均按期缴纳了保险费。
但直到1999年7月10日,超过缴费宽限期王先生仍未缴纳保险费,保险合同效力中止。
1999年8月2日,王先生向保险公司申请保险合同复效,并缴纳了1999年度的保险费。
保险公司于申请当日同意了王先生的复效申请,保险合同的效力恢复。
2000年9月6日,王先生因车祸身故,此时王先生还没有缴纳2000年度的保险费。
王先生的夫人张女士作为指定受益人,在办理完王先生的丧事后向保险公司申请领取保险金。
意外伤害保险案例1、被保险人A,1988年单位为其投保了一年期的“团体人身意外伤害保险”,保险金额5000元。
1988年12月3日,A下楼时不慎摔倒,致使右上臂肌肉破裂。
后由于伤口感染,导致右肩关节结核扩散至颅内及肾,送医院治疗二个月无效死亡。
事后保险人经过调查发现,被保险人A有结核病史,且动过手术,体内存有结核杆菌。
受益人认为,被保险人是因意外摔伤,伤口感染后,才导致病源扩散,直至死亡,其死亡后果与摔伤有因果关系,是意外死亡,保险人应承担责任。
而保险人认为被保险人的死亡是其体内存留的结核杆菌感染伤口,扩散至颅及肾而死的,是病死,疾病死亡不属于“意外保险”的保险范围,所以保险人不承担保险责任;双方各执己见,产生争议,诉诸法院。
2、A是某县农民,于1998年4月23日向某保险公司办理人身意外伤害保险。
同年10月16日,A 伙同B(已被执行死刑)等人偷鸡,销赃后未分赃给B。
10月19日,伙同上次合伙作案的另外两人再次偷鸡回来,刚好被B碰上,B在向他们索要赃款时,将A伤害致死。
事发后,A父亲多次要求保险公司理赔,保险公司则以保险条款中规定“被保险人系违法犯罪行为致死免责”为由拒绝赔偿,双方引发争议,A父遂向法院起诉。
《保险法》规定:被保险人故意犯罪导致其自身伤残或者死亡的,保险人不承担给付保险金的责任。
3、被保险人刘某1999年5月投保意外伤害保险,2000年9月其尸体被人从河中发现,系溺水身亡。
刘某家属报案后,公安局进行现场勘查,作出“排除他杀”的结论。
家属遂以刘某失足落水属意外事故为由向保险公司索赔。
保险公司理赔人员经分析,推断刘某有自杀嫌疑,拒绝赔付保险金。
双方争执不下引起诉讼。
在控辩双方均缺乏有力证据的情况下,保险公司应不应赔付?健康保险1、高某为自己向某保险公司投保了重大疾病保险,该保险公司经过审核予以承保,高某交纳了保险费,保险公司签发了保险单,保险合同成立有效。
半年之后,高某感到不适,经各大医院诊断,一致认为其患有急性心肌梗塞。
增额终身寿险传承案例增额终身寿险是一种保险产品,它以传承案例为主题,旨在为客户提供保障和财富传承的双重保障。
下面列举了10个符合标题要求的增额终身寿险传承案例。
1. 小明先生购买了增额终身寿险,将保额设置为100万元。
几年后,他突发意外去世,保险公司根据合同约定,向其家人支付了100万元保额,并额外提供了50万元的增额保险金,用于子女教育和生活费用。
2. 小红女士购买了增额终身寿险,将保额设置为200万元。
她生病住院期间,保险公司按照合同约定向她支付了200万元,并额外提供了100万元的增额保险金,用于支付医药费和康复治疗费用。
3. 张先生购买了增额终身寿险,将保额设置为300万元。
他在退休后享受了多年的养老生活,直到去世。
保险公司按照合同约定向他的子女支付了300万元保额,并额外提供了200万元的增额保险金,用于子女的财务支持和家庭传承。
4. 王女士购买了增额终身寿险,将保额设置为500万元。
她在健康检查中被发现患有严重疾病,保险公司按照合同约定向她支付了500万元,并额外提供了300万元的增额保险金,用于支付治疗费用和家庭支持。
5. 李先生购买了增额终身寿险,将保额设置为800万元。
他在事故中丧失劳动能力,保险公司按照合同约定向他支付了800万元,并额外提供了500万元的增额保险金,用于支付康复治疗费用和家庭生活费用。
6. 小芳女士购买了增额终身寿险,将保额设置为1000万元。
她在年迈时去世,保险公司根据合同约定向她的子女支付了1000万元保额,并额外提供了800万元的增额保险金,用于子女的教育和家庭传承。
7. 张先生购买了增额终身寿险,将保额设置为1500万元。
他在意外事故中丧失生命,保险公司按照合同约定向他的家人支付了1500万元保额,并额外提供了1200万元的增额保险金,用于家庭的财务支持和传承。
8. 王女士购买了增额终身寿险,将保额设置为2000万元。
她在高龄时离世,保险公司根据合同约定向她的子女支付了2000万元保额,并额外提供了1600万元的增额保险金,用于子女的教育和家庭传承。
人寿保险以案说险服务案例某甲是一家大型保险公司的客户,最近他购买了一份人寿保险。
为了提供更好的服务和帮助客户理解保险产品,该保险公司为甲提供了以案说险服务。
某甲购买的人寿保险是一款终身保险产品,保额为100万元。
为了帮助甲了解保险的作用和优势,该保险公司安排了一位专业的保险顾问与甲面对面交流。
保险顾问首先与甲分析了人寿保险的基本原理,解释了保单的相关条款和保险费用的计算方式。
接着,顾问向甲提供了不同保额和保险期限的人寿保险方案,说明了每个方案的优势和风险。
为了帮助甲更好地规划他的保险需求,保险顾问还询问了甲的家庭状况、经济状况和未来规划,以便推荐合适的保险方案。
在了解甲的需求后,保险顾问向甲推荐了一份30年的人寿保险方案,保额为100万元,保费在可承受范围内。
保险顾问解释了该方案的优点和保障范围,包括在保险期间内,如果甲发生意外身故或全残,保险公司将给付100万元作为赔偿。
此外,该保险方案还包含了一项累计给付的特殊条款,即在保险期间内,如果甲遭受严重疾病,保险公司将根据疾病的程度给付部分赔偿。
在向甲介绍完保险方案后,保险顾问还详细解答了甲提出的一些问题,比如保险费用是否会随着年龄增长而增加,保险公司的理赔流程,以及保险期间内甲是否可以变更保险受益人等等。
通过以案说险的服务,某甲更加全面地了解了所购买的人寿保险产品的保障范围和理赔条件。
他对保险顾问的专业知识和耐心解答感到满意,因此决定购买该保险方案作为自己和家人的经济保障。
以上是一份关于人寿保险以案说险服务的案例,通过这种服务形式,保险公司能够更好地满足客户的需求,提供个性化的保险规划和专业的咨询服务。
人寿保险案例汇编人寿保险是一种保障个人安全及财务稳定的保险产品。
下面将介绍几个人寿保险案例,以帮助读者更好地了解人寿保险的作用和优势。
案例一:王先生的家庭保障计划王先生是一家公司的高级经理,拥有一份高薪的工作,妻子是一名全职太太,两个孩子正在上小学。
考虑到家庭稳定和孩子的未来教育费用,王先生购买了一份高额的人寿保险。
该保险计划在王先生去世或身故时,能够提供足够的资金支持其家庭的日常开销和孩子的教育费用,保障了他们的经济安全。
案例二:李女士的养老保障计划李女士是一名退休的公务员,享受着相对稳定的退休金。
然而,她担心退休金不足以覆盖生活开销和医疗费用。
因此,她选择购买了一份养老人寿保险。
该保险计划提供了一笔保证金,李女士可以在退休后每月领取一定的养老金,以弥补退休金的不足。
这样,李女士能够享受到更多的财务自由和安全感。
案例三:刘先生的企业保障计划刘先生是一名中小企业的老板,公司正在蓬勃发展。
为了防范意外风险对企业的影响,保障企业的稳定运营,刘先生购买了一份企业人寿保险。
该保险计划可以为企业提供一笔资金,以弥补企业所有者或关键人员突发身故导致的收入损失。
这样,企业可以在关键人员意外离世后,利用保险金稳定运营并进行顺利的过渡。
案例四:张先生的贷款保障计划张先生购买了一辆新车,并选择贷款购车。
考虑到贷款期限较长,还款压力较大,以及如果他意外去世可能对家庭带来负担,张先生购买了一份贷款人寿保险。
该保险计划可以在其身故时,为剩余的贷款提供额外的保障,确保家庭不会因贷款而陷入经济困境,同时还能保证他的家人能继续享受购车带来的便利。
综上所述,人寿保险可以在人们生活、工作、退休等不同阶段提供全面的保障和支持。
它可以帮助个人和家庭应对风险,保护财产和利益,提供经济保障。
通过购买适合自己的人寿保险,个人能够安心生活,享受更好的生活质量,为未来打下坚实的经济基础。
中国人寿建工险理赔案例中国人寿建工险是中国人寿保险公司推出的一款专为建筑施工企业提供的保险产品,具有保障施工过程中可能出现的意外损失的功能。
下面将列举10个关于中国人寿建工险的理赔案例。
1. 案例一:某建筑公司在进行高层建筑施工时,由于施工人员操作不当,导致起重机坠落,造成多名工人受伤。
中国人寿建工险及时赔付了医疗费用和工伤赔偿金。
2. 案例二:一家房地产开发商在进行地基工程施工时,发现地下水位较高,导致地基沉降严重,严重影响了房屋质量。
中国人寿建工险赔付了开发商的修复费用和损失费用。
3. 案例三:某建筑公司在进行地下室施工时,由于施工方案设计不合理,导致地下室墙体倒塌,造成周边房屋受损。
中国人寿建工险赔付了修复费用和赔偿周边房屋业主的损失。
4. 案例四:某建筑公司在进行屋顶防水施工时,由于材料质量问题,导致屋顶漏水严重,影响了整个建筑物的使用。
中国人寿建工险赔付了修复费用和业主的经济损失。
5. 案例五:一家建筑公司在进行装修工程时,由于施工人员操作不当,导致水电设备短路,引发火灾,造成严重的财产损失。
中国人寿建工险赔付了修复费用和财产损失。
6. 案例六:某建筑公司在进行钢结构施工时,由于施工人员操作不当,导致钢梁脱落,造成多名工人受伤。
中国人寿建工险及时赔付了医疗费用和工伤赔偿金。
7. 案例七:一家房地产开发商在进行楼盘交付前的验收时,发现多个房屋存在质量问题,需要进行整改。
中国人寿建工险赔付了开发商的整改费用和业主的经济损失。
8. 案例八:某建筑公司在进行深基坑开挖时,由于土质条件复杂,导致基坑失稳,引发坍塌事故,造成工地周边房屋受损。
中国人寿建工险赔付了修复费用和业主的经济损失。
9. 案例九:一家建筑公司在进行钢筋混凝土浇筑时,由于施工人员操作不当,导致结构不稳定,引发建筑物倾斜。
中国人寿建工险赔付了修复费用和业主的经济损失。
10. 案例十:某建筑公司在进行外墙粉刷时,由于使用了劣质涂料,导致外墙出现剥落现象,影响了建筑物的美观。
第1篇一、案情简介张某,男,45岁,某市居民。
2005年,张某为了给自己和家人提供一份稳定的保障,在A保险公司投保了一份终身寿险,保险金额为50万元。
保险合同约定,张某每年需缴纳保费1万元,缴费期限为20年。
保险期间,张某按时缴纳了保费。
2016年,张某因突发疾病去世。
张某的妻子发现,张某生前并未领取过保险金。
经查询,张某的妻子得知,由于保险公司工作人员的失误,张某的死亡证明材料未及时提交至保险公司,导致保险公司未能及时给付保险金。
张某的妻子遂向A保险公司提出理赔申请。
然而,A保险公司以张某未及时提交死亡证明材料为由,拒绝给付保险金。
张某的妻子不服,遂将A保险公司诉至法院。
二、争议焦点本案的争议焦点在于:1. 保险公司是否应当承担给付保险金的义务?2. 保险公司是否可以以张某未及时提交死亡证明材料为由拒绝给付保险金?三、法院判决法院经审理后认为:1. 根据《中华人民共和国保险法》第二十三条的规定,保险人收到被保险人或者受益人的赔偿或者给付保险金的请求后,对不属于保险责任的,应当自收到赔偿或者给付保险金的请求和有关证明、资料之日起六十日内,向被保险人或者受益人发出拒绝赔偿或者给付保险金通知书,并说明理由。
2. 本案中,张某已经按照保险合同的约定缴纳了保费,且保险公司未能及时给付保险金是由于自身工作人员的失误,而非张某的过错。
因此,保险公司应当承担给付保险金的义务。
3. 关于保险公司以张某未及时提交死亡证明材料为由拒绝给付保险金的问题,法院认为,虽然张某未及时提交死亡证明材料,但这是由于保险公司工作人员的失误所致。
根据《中华人民共和国合同法》第一百零七条的规定,当事人一方不履行合同义务或者履行合同义务不符合约定的,应当承担违约责任。
因此,保险公司不能以张某未及时提交死亡证明材料为由拒绝给付保险金。
综上所述,法院判决A保险公司支付张某妻子保险金50万元,并承担本案的诉讼费用。
四、案例评析本案涉及终身寿险合同纠纷,具有一定的典型性和代表性。
人寿保险以案说险消保服务案例1. 张先生在购买人寿保险时,了解到保单有退保和部分领取等功能,并通过保险公司的消保服务部门详细了解了相关政策和流程,获得了满意的答复。
2. 李女士购买了人寿保险后,出现了支付困难,无法按时缴纳保费。
她及时联系保险公司的消保服务部门,提供了相关证明材料,并得到了支付宽限期的特殊安排,保障了她的保单有效性。
3. 王先生意外失去了工作,无法继续支付人寿保险的保费。
他咨询了保险公司的消保服务部门,并表明了自己的困境。
消保服务人员为他提供了解析合同的服务,帮助他理解产品特点,并提出了解决方案,以保障他的长期利益。
4. 小刘购买了一份重大疾病保险后,突然被诊断出罕见疾病。
他及时联系了保险公司的消保服务部门,提供了相关的医疗证明和报销材料。
消保服务人员协助他加快了理赔流程,保障了他的治疗费用的支付。
5. 张女士在购买人寿保险时,疏忽了保单中的某些细节。
她后来发现自己出现了一些符合保险责任的风险,但担心无法获得理赔。
她咨询了保险公司的消保服务部门,消保服务人员详细了解了她的情况,并向她解释了相关的保险责任和理赔条件,消除了她的疑虑。
6. 小陈购买了人寿保险后,一年后发现自己患上了心脏病。
他联系了保险公司的消保服务部门,提供了相关的医疗证明和报销材料。
消保服务人员帮助他了解了理赔流程,并迅速处理了他的理赔请求,帮助他支付了医疗费用。
7. 王先生购买了人寿保险,保单中包含了重大疾病的保障。
他咨询了保险公司的消保服务部门,询问了重大疾病定义和理赔条件。
消保服务人员耐心解答了他的问题,并提供了相关的案例和实际操作流程进行说明,帮助他更好地了解保险产品。
8. 小黄购买了人寿保险后,庆幸地遇到了一次机遇,成功创业,取得了可观的收益。
他希望对保单进行调整,提高保额和投资比例。
他联系了保险公司的消保服务部门,咨询了相关流程和费用调整方案。
消保服务人员帮助他进行了风险评估,并制定了符合他新需求的个性化方案。
人寿保险欺诈案例人寿保险欺诈的起源, 可以追溯到保险业的草创时期, 当时人寿保险从某种意义上来讲近乎于赌博, 投机者专门给那些对自己不具有保险利益的人, 如皇室成员、知名人士甚至罪犯投保短期生命保险, 企图被保险人及早死亡, 以谋取巨额保险金. 以下是小编为大家整理的关于, 给大家作为参考, 欢迎阅读!篇1:8月15日, 张某将其一辆东风货车向某保险公司投保车损险、三责险(限额20万), 保期为20xx年8月16日零时起至20xx年8月15日24时止. 20xx年10月13日, 张某驾驶该车在江苏S市境内由于雨天路滑撞死一人, 张某负全部责任. 经交警部门调解, 张某赔偿死者家属各项费用93440元, 分别为死亡补偿费60730元, 丧葬费3000元, 被抚养人生活费27510元, 交通费等其他费用2200元. 事故结案后, 张某向保险公司索赔, 保险人在审查被抚养人生活费时发现死者抚养其父、母的证明材料为村委会出具并由派出所加盖印章, 而按规定应由当地派出所直接用电脑打印出被抚养人的有关情况. 保险人便产生疑问, 随即赴死者所在地调查, 经走访当地群众了解到死者的父亲已去世多年, 此证明材料系死者亲属骗取的. 保险人在掌握这一证据后, 向张某说明情况, 对抚养父亲生活费予以剔除. 此案是受害者采用欺骗手段诈骗被保险人的交通事故赔偿金.篇2:7月14日, 王某将其一辆解放货车向某保险公司投保第三者责任险(限额50万元), 保期为20xx年7月15日零时起至20xx年7月14日24时止. 20xx年12月17日, 王某驾驶该车在江苏T市境内因制动失灵撞死一人, 王某负全部责任. 经交警部门调解, 王某赔偿死者家属119250元, 分别为死亡补偿费60730元, 丧葬费3000元, 被抚养人生活费55020元, 交通费500元. 事故结案后, 王某向保险公司索赔, 保险公司理赔人员在审查时发现派出所出具的死者户籍证明是独生子, 此证明并无任何异常现象, 据此完全可以立即赔付, 但由于被抚养人生活费金额较大, 保险公司还是决定赴死者所在地作调查, 在调查中了解到死者还有一个哥哥, 在T市某行政机关工作.调查人员感到问题严重, 立即向出具户籍证明的派出所反映, 该派出所却含糊其辞, 拒不承认死者有一个哥哥. 随即调查人员又向死者哥哥单位的纪检监察部门反映了这一情况, 该单位高度重视, 责令其退给王某用欺诈手段得到的交通事故赔偿金27510元.篇3:案例一:20xx年, 人寿保险公司销售人员陈某假冒办理两全险的客户授权和签名, 擅自为客户办理了保单权限升级, 并以保单变更手机号或家庭住址为由, 骗取客户的身份证, 用伪造的资料及客户的名义在保险公司申请保单抵押贷款共136.71万元. 陈某因贷款诈骗罪被判处有期徒刑十二年.案例二:20xx年3月8日、9日, 李某分别为妻子廖某购买了2分意外伤害险, 共计450万元, 受益人为廖某的法定继承人. 20xx年5月9日, 周某按照李某的计划, 约廖某到湖边幽会, 并故意将车开入湖中. 由于湖水很浅, 廖某站在湖中没事, 周某遂将廖某的头部强行按进水中, 将其溺亡. 李某因故意杀人罪, 被判处死刑立即执行;周某被判处死刑, 缓期两年执行.人生励志成功案例中外名人成功故事这个世界上永远没有两片完全相同的树叶. 人生行路, 也难免会遇到众多的挫折与磨难, 但是我们看看那些名人的成功案例, 有那哪个没有经历过苦难呢? 今天小编在这分享一些人生励志成功案例给大家, 欢迎大家阅读!人生励志成功案例一1933年11月19日, 他出生在纽约布鲁克林一个普通的工人家庭. 从小, 他的口才就十分笨拙, 即使一句简单的话,他说起来也总是结结巴巴, 表述不清. 从小学到高中, 他的学习成绩一直很差, 每次考试, 英语都不足70分, 口语朗读部分甚至常常不及格, 连老师也说他仅仅能混张毕业证书.高中毕业后他打了几年零工, 先后做过搬运工, 包过冰棍, 跟车送货, 在澡堂做过搓澡工, 还曾在一家UPS公司当过邮差. 但是, 由于不善于和人沟通, 他的每一份工作都没有超过半年.19岁那年, 他决心下海. 他拿着从亲戚朋友那里借来的4000美元, 在纽约的一个小镇开了一家餐厅. 由于不善于经营, 这次创业, 他几乎血本无归.21岁那年, 他和朋友在旧金山合资开了一间海鲜批发部,由于缺乏商业头脑, 再次以失败告终.那一段时间, 几乎是他人生最为黑暗的时期, 他甚至有过自杀的念头. 面对着颓废万分的儿子, 母亲不停地安慰他:我们无法因为说话而知道更多的事情. 因此, 如果你今天想要知道一些事情, 你首先要做的, 就是聆听, 然后才是很好地表达自己. 从此, 他开始发奋学习, 并且开始尝试主动与别人沟通.22岁那年, 他只身从纽约来到南方城市迈阿密, 在当地的一家小电台当看门人. 在那段时间, 每个节假日, 他都会到郊外苦练英语发音, 旁若无人地对着山谷河流大声呼喊. 后来从一本书上得到启示, 他甚至经常用嘴叼着东西说话, 力求这样也能发出准确的音调.一个偶然的机会, 台里一个主持人生病, 他有幸主持了当天的节目, 并得到了台长和观众的好评. 从此, 他跻身主持人的行列. 由于其主持风格幽默, 话题辛辣, 还能照顾到被采访人的情绪, 总能在不经意间打开他们的话匣子, 并且能够极好地临场发挥, 这使得他在业界内逐渐有了名气.1985年, CNN看中了他, 高薪聘请他担任节目主持人. 从那年开始, 他在CNN主持一档现场直播栏目, 很快, 该节目一炮打响. 他的脱口秀节目成为世界上第一个接听全球听众来电的电视谈话类节目, 并且逐渐成为整个电视网中收视率最高的一档王牌节目.他先后采访过5万多个知名人士, 这其中包括世界各地的政府首脑、商业巨鳄、娱乐天王和社会领袖. 据本拉登的巴基斯坦传记作者哈米德米尔记载:这位恐怖魔头自称经常看他的直播节目, 因为我必须通过这些电视频道监视我的敌人的活动. 这也足以窥见该节目的影响力之大.CNN总裁吉姆沃尔顿也曾这样形容他, 他是我们识别率最高的一张脸, 也是这个国家识别率最高的面孔之一.他就是拉里金, CNN成立至今30年来, 他主持的拉里金直播成功播出了20xx年, 并被吉尼斯世界纪录大全收录为世界上持续时间最长的晚间电视谈话节目, 节目影响了几代美国人, 拉里金本人也被美国《时代》杂志称为麦克风霸主.这个世界上永远没有两片完全相同的树叶. 人生行路, 也难免会遇到众多的挫折与磨难, 但最关键的一点是历经失败而绝不气馁. 每个人都不是一无是处的, 像拉里金一样, 这个世界上, 总有一条道路适合你.人生励志成功案例二安徒生很小的时候当鞋匠的父亲就过世, 留下他和母亲二人过着贫困的日子.一天, 他和一群小孩获邀到皇宫里去晋见王子, 请求赏赐. 他满怀希望地唱歌、朗诵剧本, 希望他的表现能获得王子的赞赏.等到表演完后, 王子和蔼地问他:你有什么需要我帮助的吗?安徒生自信地说:我想写剧本, 并在皇家剧院演出.王子把眼前这个有着小丑般大鼻子, 和一双忧郁眼神的笨拙男孩从头到脚看了一遍, 对他说:背诵剧本是一回事, 写剧本又是另外一回事, 我劝你还是去学一项有用的手艺吧!但是怀抱梦想的安徒生回家后不但没有去学糊口的手艺, 却打破了他的存钱罐, 向妈妈道别, 到哥本哈根去追寻他的梦想.他在哥本哈根流浪, 敲过所有哥本哈根贵族家的门, 没有人理会他, 他从未想到退却. 他一直写作史诗、爱情小说, 未能引起人们的注意, 俏虽然伤心, 仍然坚持写了下去.1820xx年, 安徒生随意写的几篇童话故事, 出乎意料地引起了儿童的争相阅读, 许多读者渴望他的新作品发表, 这一年, 他30岁.直至今日, 《国王的新衣》、《丑小鸭》等许多安徒生所写的童话故事, 陪伴了世界上许多儿童健康地成长.人生励志成功案例三85后的她出生在重庆市. 小时候, 她喜欢看科幻小说、自然科学的书籍, 更喜欢思考.初中时, 她的物理成绩特别好, 获得了物理奥赛一等奖, 被保送进高中. 读高中时的一天, 她在电视里看到介绍非洲的节目后, 就对非洲产生了浓厚的兴趣, 梦想着能去那里看看.可她顺风顺水的人生与非洲遥不可及, 高中时她又获得了物理奥赛三等奖, 再加上突出的日语能力, 她又被保送到北京外国语大学日语系. 毕业后也许成为翻译或是报考公务员才是她最正确的人生选择, 而她却为了梦想, 不远万里选择到日本留学.20xx年10月, 她顺利考上了京都大学亚非区域研究专业的硕士研究生. 可非洲那么大, 真正展开研究时, 她却有些茫然.那时, 导师给了她一本介绍非洲的书, 她仔细读完后将目标锁定在了喀麦隆. 但课题研究不仅仅是在学校进行, 更要深入实地.20xx年8月, 她怀揣梦想到了喀麦隆首都雅温得. 但这只是第一站, 然后她乘坐了3天汽车抵达一个偏僻小镇, 又搭乘摩托车用了一天时间在山林里穿行了80公里, 才到了喀麦隆东南部热带雨林中那个人口不足200人的原始部落. 她要研究的就是这个在世界上已经濒临灭绝、被称为非洲袖珍民族的俾格米人.然而, 眼前的一切和她梦想中的非洲大相径庭. 除了低矮的小草房, 就是茂密的山林, 根本见不到人. 不仅如此, 英语虽然是喀麦隆的官方语言, 但俾格米人不会, 根本无法沟通.那里不仅气温高, 时常下雨, 还没有电, 这些令初到的她无法适应. 此外, 森林里的晚上非常冷, 她睡在自己的帐篷里, 夜里经常会被冻醒, 几乎没睡过一个好觉. 而且吃饭也成了大问题, 带去的食物吃完了, 她只能随着当地人的饮食习惯, 无论是野草芭蕉, 还是羚羊耗子, 她都得往下咽.最让她不能适应的是吃虫子, 第一次吃了白蚁后, 她的身体出现了过敏反应, 上吐下泻, 还长了荨麻疹.始料未及的困难让她的研究一度受阻, 她甚至不知道工作应该如何展开. 思来想去, 她决定走入俾格米人中, 在找了向导用俾格米人的语言叫出居民时, 他们的友好顿时让她忘掉了那些困难.她从和他们聊天开始, 一点点学习他们的语言, 而且这样的深入沟通也带给了她意外的惊喜, 她发现俾格米人身上都有图案奇怪的文身, 决定从研究文身开始.在那里, 她待了4个月, 发现文身对于俾格米人来说是一种社交形式. 她和他们成了朋友, 研究也一点点展开. 其后, 她又先后三次前往俾格米人的居住地, 考上亚非研究科博士后又继续她的研究课题.最终, 她从俾格米人身上了解了人类的起源, 通过他们的语言、信仰、文化、民俗习惯以及文身等研究了原始部落里的平等主义, 顺利完成了自己的课题研究.她, 就是彭宇洁, 只身一人走进非洲俾格米人原始部落的女博士.有人問她, 初到非洲时遇到那么多困难, 有没有想过放弃?每每此时, 彭宇洁总人生的成功的作文成功需要把握机遇, 只有把握好机遇, 你才能更快地体验到成功的人生. 以下是小编分享的, 一起来和小编看看吧.篇1我栽的花开了.我毫不怀疑在那一刻我兴奋的心情. 我知道, 我成功了.我随手拿起了一张报纸:刘翔, 12秒88. 一个挑战人类极限的成绩, 但在激战过后, 刘翔在接受记者采访时说:师傅告诉我, 冲过终点的那一刻, 我又回头了, 大概是习惯性的动作吧, 原本我可以跑得更快.我低下了头, 又看着自己栽培的成果, 仿佛那朵花儿没有刚才那样娇艳, 粉嫩的花瓣那一刻显得有些苍白. 她也完全可以更好看的, 不是吗?我听过一个故事, 一个青年人去一家公司应聘, 老板问了他许多问题, 他都回答得很不好. 后来, 老板问他在学校里的成绩. 他心里很高兴, 因为他的成绩是很不错的. 于是, 他抬起头大声地回答道:我是几千个人里的第67名, 先生. 那么, 你做到最好了吗?老板说道. 青年人愣住了, 是啊, 我做到最好了吗?从此, 这个青年人时时刻刻用做得更好激励自己, 包括他在任美国总统的时候.做得更好. 有多少人想过这个问题. 高中生的我们每次考试就想着及格, 仿佛及格就是我们的目标, 到达这个目标之后就别无他求. 我们学习只是为了及格吗?只是为了赚钱来养活自己吗?学习是永无止境的一条路, 没有谁可以说自己什么都懂. 芝诺曾把自己所掌握的知识比作一个圆圈, 而未掌握的部分就是圆圈外不可知的部分. 而我们至今所掌握的知识只是凤毛麟角, 我们就得过且过了吗?漫漫的学习长路, 需要我们留下那段一直延伸的脚印, 证明我们在不断地前进, 不断地追求着更高远的目标.殷海光先生说过人生的意义不应只停留于生物逻辑层, 甚至是生物文化层, 而是真、善、美!这是一个很高的境界吗?我想, 只要我们去做了, 每个人都可以做到. 而人们每天营营役役地生活着, 忙得不可开交, 却根本不知道自己在为了什么而活. 如果赚钱只是为了果腹, 只是为了延续我们的生命, 那么我们和其他生物又有什么区别呢?古人说, 知足常乐. 的确,知足也许是可以在自我的空间里得到放松, 可一旦走出自己的那扇门, 外面世界的忙碌又会使你停不下脚步. 难道我们这样忙碌地生活着, 只是在随波逐流吗?囿于现状的人们从来不考虑自己真正的人生目标和价值是什么, 他们只是这样日复一日地做着, 享受着那一成不变的生活.我想, 有追求的人其实会活得更快乐吧. 每一天早晨醒来, 我清楚地知道我要做什么, 我有着一个详尽的计划, 我要做的只是比昨天更好而已. 昨天的太阳照不到今天的树叶. 比昨天更好, 这个信念如果可以伴随我们的一生, 那么我们的生活就会有很大的改变. 成功的顶峰永远藏在云端, 我们都是那一个登山者, 不同的是, 有人到了山腰就停了下来, 而有人却能站在云朵上看着下面的风景.人是在进步中成长起来的, 我们要做的就是追求理想的完美境界, 更美好的明天等着我们. 我们不做只会在电线杆上叽叽喳喳的麻雀, 而是要那冲向天空的雄鹰.其实我可以做得更好. 我们不能延伸人生的长度, 却能拓展它的宽度, 就让不停的追求, 和成功之花开在我们人生的每一个角落吧.共2页, 当前第1页12。
人寿保险案例汇编一、人身保险条款的特殊条款最大诚信原则和不可抗辩条款1、1996年3月,某厂45岁的机关干部龚某因患胃癌(亲属因害怕其情绪波动,未将真实病情告诉本人)住院治疗,手术后出院,并正常参加工作。
8月24日,龚某经同志吴某推荐,与之一同到保险公司投保了简身险,办妥有关手续。
填写投保单时没有申报住院和身患癌症的事实。
1997年5月,龚某旧病复发,经医治无效死亡。
龚某的妻子以指定受益人的身份,到保险公司请求给付保险金。
保险公司在审查提交有关的证明时,发现龚某的死亡病史上,载明其曾患癌症并动过手术,于是拒绝给付保险金。
龚妻以丈夫不知自己患何种病并未违反告知义务为由抗辩,双方因此发生纠纷。
对于此案该如何处理? 假如此事发生在美国,情况又该如何?假如被保险人是让别人代其体检又该如何处理?答案:被保险人在投保时可能有对自己健康状况有一个准确了解(患某种疾病),也可能不清楚自己究竟患何种疾病。
在前一种情况下,投保人对自己患何种疾病的陈述必须是一种观点的陈述。
在本例中,龚某不知自己已患有胃癌,仅从他未声名自己已患胃癌的角度看,并不算违反告知义务。
但是,龚某对自己几个月前住过院,动过手术的事实(这一事实对保险人来说无疑是很重要的)是不可能有不知道的,他却没有加以说明,问题有关键恰恰在这里。
也就是说,在被保险人确不清楚自己到底患何种病的情况下,倘若他对病情做了感知性陈述,尽管这种陈述不一定与事实相符(如患有胃癌,家属等善意地告诉他得的是胃病,他申请患过胃病)他在义务履行上是绝对无瑕疵的,但是如果他隐瞒或虚假陈述了就医或治疗等方面的事实,则犯有未适当告知重要事实的过错,应当承担违反告知义务的不利后果。
保险人因此获得抗辩权,拒绝给付保险金,并视故意和过失的动机不同,决定是否退还保费。
年龄误告条款3、被保险人25岁时投保终身死亡保险,保额20000元,每年应缴保费55元,但由于投保时年龄误报为28岁,故每年实收保费为60元,10年后保险人发现,有哪几种处理方法?各应如何处理?4、被保险人51随时投保终身死亡保险,保额50000元,,但由于投保时年龄误报为48岁,故每年实收保费为400元。
但是该保单允许投保的极限年龄为50岁,1年后保险人发现,应如何处理?假如是5年后发现又该如何处理?该条款规定,投保人在投保时误告被保险人的年龄、致使投保人支付的保险费少于或多于应付保险费的,保险人有权更正并要求投保人补缴保险金额。
如果发现投保时被保险人的真实年龄已超过可以承保的年龄限度,保险人可以接触合同,并将已收的保险费扣除手续费后,无息退还给投保人,但是自合同成立之日起逾2年后发现的除外。
受益人条款5、刘辉于1997年12月5日为其岳父李富国投保10年期简易人身险15份,受益人是李某6岁的外孙刘华(刘辉之子),保险费由刘辉每月从工资中扣除。
1998年9月21日,刘辉与被保险人的女儿李芳离婚,刘华由李芳抚养。
离婚后,刘辉仍然按期交纳这笔保险费。
1999年2月,李富国病故,刘辉向保险公司申领保险金。
与此同时,李芳也提出了申请,并摆出了下列理由:被保险人是她父亲,指定受益人又是她的儿子,并由她抚养,刘辉自与她离婚后,与她们家没有任何的联系,这笔保险金应由她作为监护人领取。
保险公司认为此合同由于投保人后来对被保险人已无可保利益,合同无效。
答案:(1)这份保险合同有效。
理由如下:刘辉具有投保人的资格,可以作为该合同的当事人。
《保险法》第十二条中规定:“投保人对保险标的应当具有保险利益”。
保险利益是指投保人对保险标的具有的法律上承认的利益。
从本案来看,刘辉在投保时与其岳父的关系,属于法律上规定的有赡养关系的家庭成员,即对其岳父是有保险利益的。
虽然,刘辉后来离了婚,与其前妻之父不再有赡养关系,但刘辉征得被保险人李富国同意,可以继续作为投保人为其投保。
因此,这份保险合同在离婚后继续有效。
(2)刘辉完全履行了保险合同规定的义务。
刘辉签定了合同,按照合同的要求,按期交纳保费,尽管保险期间婚姻关系发生了变化,导致了亲属关系的改变,但其义务的履行从未间断,直至被保险人病故。
刘辉既然履行了义务,保险公司也应该履行自己的义务,即给付保险金。
(3)这笔保险金应给刘华。
刘华是被指定为这笔保险金的唯一受益人,只有他才享有保险金请求权。
虽然刘华是保险金的合法所有人,但是因其未满10周岁,属民法中规定的无民事行为能人,这笔保险金应由其监护人保管。
综上所述,这是一起比较特殊的离婚影响保险合同的案例。
一般情况下,夫妻用公共财产投保,指定其中一人为受益人,离婚后会影响保险合同是否继续有效。
而此案例是,女婿为岳父投保,指定自己的儿子作为受益人。
对于夫妻投保,指定自己的孩子作为受益人的,离婚后,如果不变更受益人,影响也很小。
因为投保人(夫妻)离婚前后,对小孩都有抚养的义务,小孩享有的受益权利是合理的。
鉴于本案的实际情况,刘华的父母都是其合法监护人,我国婚姻法规定,父母与子女的关系,不因父母离婚而解除。
因此,可将这笔保险金以刘华的名字存入银行,一方保管,另一方监督,非为刘华的利益不得动用,直到刘华成年,交给其自行处理。
7、1999年2月长春市某厂职工郑某因其子考试不及格而对儿子进行殴打。
殴打中,其子头部正中一棒当即昏迷不醒,经抢救无效死亡。
法医鉴定为外力致颅伤而死。
不久,郑某被刑事拘留。
郑子,14岁,生前由所在学校投保了学生健康平安保险,保单上载明受益人为死者的父亲郑某。
案发后,郑之妻向保险公司申请给付保险金。
请分析此种情况下保险金如何给付及如何分配?[分析]:保险公司接案后发现保单上载明受益人为死者的父亲郑某。
而被保险人是由身兼父亲、受益人的郑某殴打致死的,作为受益人的郑某是否有权领取保险金呢?对于这个问题,公司内部产生了两种不同意见:第一种意见认为凶手不能成为受益人。
理由:一、《刑法》第11、12条对故意犯罪、过失犯罪均作了明确规定。
用故意犯罪来对郑某量刑,似乎过重;但用过失犯罪量行则恰如其分。
问题的关键在于,郑某应当预见自己的暴力可能使儿子致伤、致残、甚至致死而没有预见,结果造成了惨剧的发生,由此可以明确,其子的死亡不是意外事故;二、《刑法》第60条规定:“犯罪分子违法所得的财物,应当予以追缴或者责令退赔”。
这明确了:即使犯罪分子违法得到的财物,国家都应予以追缴,更何况本案的保险金是郑某因为违法而未到手的“财物”呢?三、受益人加害被保险人仍可获得保险金,将会引发严重的道德风险,产生极大的负面影响。
因此无论是从法律因素,还是情理上,郑某不能获得保险金。
第二种意见认为郑某有权享受保险金。
郑的行为已被认定是“过失”而非“故意”。
虽然郑某的行为已触犯了《刑法》,但违法与受益是两回事,因而郑可以领取保险金。
8、1997年,刘先生为自己投保了20万元人身保险,并指定其刚出生的儿子小虎为受益人。
前不久,刘先生因意外身故,保险公司经过调查核实后决定全额赔付20万元保险金。
消息传出,刘先生的债权人上门讨债,欲将这笔保险金用以偿还刘先生生前的债务。
刘先生的妻子丁女士咨询,这笔保险金是否应像刘先生的遗产那样,必须先用来还债?保险金是保险事故发生后保险人按照保险合同的约定给予被保险人或受益人的一定数额的经济补偿。
在人身保险合同中,凡指定了受益人的,受益人获得的保险金就属于受益人的个人财产,由受益人独立享有,不应列为被保险人的遗产范围,也不应用来清偿死者生前的债务或者交纳遗产税。
但是,根据《保险法》第63条规定,在以下三种情况下,保险金作为被保险人的遗产处理。
1、没有指定受益人;2、受益人先于被保险人死亡,没有其他受益人;3、受益人依法丧失受益权或放弃受益权,没有其他受益人。
如果保险金作为被保险人的遗产,那么,根据《继承法》第33条规定,继承遗产应当清偿被继承人依法应缴纳的税款和债务,缴纳税款和清偿债务以被继承人遗产的实际价值为限,因此,保险公司赔付的保险金如果作为遗产处理,就必须用来偿还被保险人的生前债务和应缴纳的税款。
根据我国法律规定,人身保险的受益人应由投保人或被保险人指定,由投保人指定受益人的,必须经过被保险人同意。
刘先生既是该份保险的投保人,也是该份保险的被保险人,因此,刘先生指定其儿子小虎为受益人符合法律规定。
由此可见,在刘先生所投的人身保险中,对其指定受益人的合法性和有效性没有任何争议。
因此,该笔保险金应当属于指定受益人,即刘先生儿子小虎的个人财产,不应用来清偿刘先生本人的生前债务和缴纳税款。
由于小虎尚未成年,该笔保险金应由其监护人丁女士代为领取和保管。
自杀条款9、1997年4月28日,严某为其9岁的女儿向某保险公司投保了5份少儿保险,身故受益人为严某。
1998年3月22日晚,严某的妻子刘某携带其女儿从11层办公楼跳楼死亡。
经公安部门现场勘察和调查询问,认定刘某及其女儿的死亡性质为自杀。
事故发生后,受益人严某向保险公司申请赔付意外身故保险金。
本案的被保险人在保险合同成立之日起两年内自杀,但其年仅9岁,属于无民事行为能力,其自杀是否适用责任免除条款?自杀条款只适用于具有完全民事行为能力的被保险人,精神病、未成年人儿童不适用,其女儿属于未成年人,所以保险公司要赔偿。
二、各险种案例人寿保险案例10、王某为自己投保了一份终身寿险保单,合同生效时间为1997年3月1日。
因王某未履行按期交纳续期保费的义务,此保险合同的效力遂于1998年5月2日中止。
1999年5月1日,王某补交了其所拖欠的保险费及利息。
经保险双方协商达成协议,此合同效力恢复。
1999年10月10日,王某自杀身亡。
其受益人向保险公司提出给付保险金的请求,而保险公司则认为复效日应为保险合同的起算日,于是便以合同效力不足两年为由予以拒赔。
这是一起围绕复效合同效力是以合同成立日,还是以复效日作为起算日的保险纠纷案件。
我们知道,自杀条款和复效条款是人寿保险单中常见的条款。
根据我国《保险法》第六十五条的规定,以死亡为给付保险金条件的保险合同,自成立之日起满两年后,如果被保险人自杀,保险人可以按照合同给付保险金。
另外,根据《保险法》第五十八条的规定,合同效力中止之日起两年内,经保险人与投保人协商并达协议,在投保人补交保险费后合同效力恢复(即复效)。
那么,复效合同的自杀条款效力究竟是从合同成立日算起,还是从复效日算起呢?对此,《保险法》并未作出明确规定。
法院经审理后认为,既然是商业性保险合同,在不违背法律和社会公共利益的前提下就应该以体现保险双方的真实意思表示为准,即应以合同成立日为准,理由如下:首先,《保险法》第30条规定:“对于保险合同的条款,保险人与投保人、被保险人或者受益人有争议时,人民法院或者仲裁机关应当作有利于被保险人和受益人的解释。
”既然《保险法》和合同均未对复效保单的自杀条款起算日作出规定,就应该认为复效合同的自杀条款效力从合同成立日起算,以切实维被保险人和受益人的合法权益。