电子显微镜使用方法说明书
- 格式:docx
- 大小:37.95 KB
- 文档页数:4
XSP系列生物显微镜使用说明书 XSP-系列生物显微镜使用说明书
XSP-5C系列生物显微镜
使 用 说 明 书
目 录
用 途…………………………………………………………… 1
主要规格………………………………………………………… 1
结 构…………………………………………………………… 2
工作原理………………………………………………………… 3
操 作…………………………………………………………… 3
保 养…………………………………………………………… 4
型号组合………………………………………………………… 5
七、型号组合:
部件名称 各种常归产品型号正常配备
XSP-5C XSP-5CV XSP-5CA
机架 * * *
单目头 *
单目V型头 *
铰链式双目头 *
WF10X广角目镜 * * *
WF16X 目镜 * * *
195 4X物镜 * * * XSP系列生物显微镜使用说明书 XSP-系列生物显微镜使用说明书
10X物镜 * * *
显微镜结构示意图
显微镜使用说明
您现在使用的是1600倍生物显微镜,配有三个目镜(5X、10X、16X)和三个物镜(10X、40X、100X)
1.低倍目镜和低倍物镜的使用(低倍镜容易找到目标):
(1)准备:将显微镜取出,平放于桌面上,转动粗调焦旋钮,将镜筒略升高使物镜转换器与载物台距离拉开,以便安装物镜,按任意顺序装上三个物镜(物镜转换器有一个孔上有防尘盖,装物镜时需取下),物镜需顺着螺纹方向旋到底;取下目镜筒上的防尘盖并插上一个低倍的目镜,安装完毕将显微镜置于前方略偏左侧,必要时使镜臂倾斜以便观察。再旋转物镜转换器,将低倍物镜对准载物台中央的通光孔(可听到“咔哒”声)。
(2)对光:打开光圈,转动聚光镜使其上升(其作用是把光线集中到所要观察的标本上),双眼同时睁开,以左眼向目镜内观察,同时调节反光镜的方向,直到视野内光线明亮均匀为止。反光镜的平面镜易把其他景物映入视野,一般用凹面镜对光,光线不足时,可使用电光源(电光源的安装见下文)。
(3)放标本片:标本片朝上放到载物台上用移动尺的两个夹子夹住标本片(640倍的显微镜是用压片压住标本),调节移动尺的两个旋钮把要观察的部分移到通光孔的正中央。
(4)调节焦距:从显微镜侧面注视物镜镜头,同时旋转粗调焦旋钮,使镜筒缓慢下降,大约低倍镜头与玻片间的距离约5mm时,再用左眼从目镜里观察视野,左手慢慢转动粗调焦旋钮,使镜筒缓缓上升,直至视野中出现物像为止。如物像不太清晰,可转动细调焦旋钮,使物像更加清晰。 如果按上述操作步骤仍看不到物像时,可能由以下原因造成:
①转动调焦旋钮太快,超过焦点。应按上述步骤重新调节焦距.
②物镜没有对正,应对正后再观察。
③标本没有放到视野内,应移动标本片寻找观察对象。
④光线太强,尤其观察比较透明的标本片或没有染色的标本时,易出现这种现象,应将光线调暗一些后,再观察。
2.低倍物镜转高倍物镜(40倍物镜)的使用
(1)依照上述操作步骤,先用低倍镜找到清晰物像。
显微镜的使用方法:
1、实验时要把显微镜放在座前桌面上稍偏左的位置,镜座应距桌沿 6~7 cm左右。
2、打开光源开关,调节光强到合适大小。
3、转动物镜转换器,使低倍镜头正对载物台上的通光孔。先把镜头调节至距载物台1~2cm左右处,然后用左眼注视目镜内,接着调节聚光器的高度,把孔径光阑调至最大,使光线通过聚光器入射到镜筒内,这时视野内呈明亮的状态。
4、将所要观察的玻片放在载物台上,使玻片中被观察的部分位于通光孔的正中央,然后用标本夹夹好载玻片。
5、先用低倍镜观察(物镜10X、目镜10X)。观察之前,先转动粗动调焦手轮,使载物台上升,物镜逐渐接近玻片。需要注意,不能使物镜触及玻片,以防镜头将玻片压碎。然后,左眼注视目镜内,同时右眼不要闭合(要养成睁开双眼用显微镜进行观察的习惯,以便在观察的同时能用右眼看着绘图),并转动粗动调焦手轮,使 载物台慢慢下降,不久即可看到玻片中材料的放大物像。
6、如果在视野内看到的物像不符合实验要求(物像偏离视野),可慢慢调节载物台移动手柄。调节时应注意玻片移动的方向与视野中看到的物像移动的方向正好相反。如果物像不甚清晰,可以调节微动调焦手轮,直至物像清晰为止。
7、如果进一步使用高倍物镜观察,应在转换高倍物镜之前,把物像中需要放大观察的部分移至视野中央(将低倍物镜转换成高倍物镜观察时,视野中的物像范围缩小了很多)。一般具有正常功能的显微镜,低倍物镜和高倍物镜基本齐焦,在用低倍物镜观察清晰时,换高倍物镜应可以见到物像,但物像不一定很清晰,可以转动微动调焦手轮进行调节。
8、在转换高倍物镜并且看清物像之后,可以根据需要调节孔径光阑的大小或聚光器的高低,使光线符合要求(一般将低倍物镜换成高倍物镜观察时,视野要稍变暗一些,所以需要调节光线强弱)。
9、观察完毕应先将物镜镜头从通光孔处移开,然后将孔径光阑调至最大,再将载物台缓缓落下,并检查零件有无损伤,特别要注意检查物镜是否沾水沾油,如沾了水或油要用镜头纸擦净,检查处理完毕后即可铺上防尘布。
SII
日本精工仪器有限公司 操作说明书
Nanopics NPX100M001 原子力显微镜
湖南大学机械与汽车精密制造工程实验室翻译
1.1版本 1999年11月
1.2版本 2000年9月
在使用该仪器之前请认真阅读该操作手册并按里面的说明操作。把该说明书放置在仪器旁边,当遇到仪器操作的问题时请参考之。
该产品的技术受国际交易控制法和国际贸易控制法的保护,未经日本政府权威机构的书面允许不得泄漏。
©1999,2000日本精工Seiko公司。所有的权利都受保护
未经许可不得复制该手册
该说明书内容改变不再通知
前言
感谢您选择了Nanopics产品。该手册为使用注意事项和指导说明,将有助于您安全地使用本仪器,为了充分发挥该仪器的功能,请务必彻底地阅读操作说明书,必要时参考该说明书。
用途
在操作该仪器之前请仔细阅读说明书的安全指南和警告标志,并按照说明书及仪器上所示的注意事项操作,以获得一个安全的使用环境。
保修
该仪器的保修期为从交货之日起一年内。在该期间内提供免费保修,但由于不按操作说明书操作而产生的损坏除外。保修内容的详细信息请参阅5.4节的保修部分。
用户登记
为了方便使SII向您提供软件不断升级及维护服务通知,请返回Nanopics用户信息。在该说明书内有一张用户登记卡,请按卡上的传真号码寄回。若不寄回该卡则可能对该仪器的升级信息的通知及免费维修等带来不便,故建议您及时寄回。
安全指导
为了正确使用该仪器,请注意以下事项
1. 在操作之前参考主要设备及附件的操作说明书,按照说明书上的指导要求操作,可保证操作的安全简便。
显微镜操作规程
ZYRP—JB—CZ/4—01
1. 显微镜的调整
(1) 接通电源、将灯源插头插入插座内,输入电压为220V/50HZ,通过变压器输出为6V电压,通过电位器手轮调节,可使光源明暗连续变化。
(2) 将标本放入移动台上,用标本夹板夹紧,板动辅助镜手柄,打开孔径光阑。
(3) 使用中倍物镜(10X)通过双筒观察,调节粗、微动调焦手轮使右目镜管中成像清晰,然后转动左目镜管上视度调节圈,使之成像清晰,操作者可根据不同的视力进行调节。
(4) 当转换到其它物镜时,视场中仍有模糊轮廓像,可重新利用调焦手轮使之成像清晰。
(5) 反动辅助镜手柄,调节孔径光阑大小,使成像获得良好的对比度。
2. 显微镜的使用:
一套由低倍到高倍的齐焦物镜可分别旋合到物镜转换器各螺孔内,旋合时松紧应适宜。
本显微镜高倍物镜虽装有弹簧可避免物镜与标本因调焦不当相碰而受损伤,但使用时仍应以避免两者相碰为宜,在实际操作时,利用粗动调焦机构使移动台上升时,在适当接近标本时,应一方面用眼观察视场,另一方面利用粗调手轮缓慢地向下或向上调焦,直到视场中出现模糊像为准,再利用微动调焦机构直到把像调节清晰为准。
使用油浸物镜时须在标本片上表面滴上合成浸油,使物镜与标本上平面间充满合成浸油,油滴内须无微小气泡以免影响观察,使用完毕后应立即用二甲苯揩拭干净,以免日久合成浸油凝固,不易清除。
本显微镜的总放大倍数等于物镜放大倍数×双筒辅助镜放大倍数×目镜放大倍数。
例:用40倍物镜则总放大倍数为:
40×1.25×10=500(倍)
移动台纵横均有刻度及游标,标本座标定位读数0.1毫米,操作时可使标本定位,确定移动方向。
3. 维护与保养
1) 显微镜不论在使用或者存放时应避免灰尘、潮湿、过冷、过热及含有酸碱性的蒸汽。
2) 显微镜使用完毕后即以玻璃钟罩或塑料套将仪器罩没,并使其减少潮气和尘埃的影响。
3) 透镜表面有污垢时,可用清洁的脱脂纱布或擦镜纸,沾上少许二甲苯或醇醚揩拭,切忌用酒精,否则透镜上的胶将被溶解。
--
-- 金相显微镜MM-4XC说明书
部件名称
1目镜 2.观察/摄影功能切换推杆 3.镜体锁紧螺钉 4.三目头 5.限位手轮 6台面纵向移动手轮 7亮度调节旋钮 8.台面横向移动手轮 9.电源开关 10.视场光栏调中螺钉 11.聚光灯调节手柄 12.灯泡垂直方向调节旋钮 13.灯泡横向调节旋钮 14.灯箱15.滤色片座 16.孔径光栏调节手柄 17.视场光栏调节手柄
18.物镜 19.载物台 20.压簧片 21.双目头 22.起偏振器 23.灯箱锁紧螺钉
24.调节松紧手轮 25.粗动调节手轮 26.微动调焦手轮 27.带保险丝座的电源插座 28.电源插头
--
--
技术规范
三目头:倾斜30°。
物镜:
物镜类型
(无盖玻片) 放大倍数 数值孔径 工作距离 型号
平场消色差 10× 0.25 8.8
MM-4XC 20× 0.40 8.6
40× 0.60 3.73
100×(弹簧,油) 1.25 0.33
消色差 10× 0.25 6.6
MM-4XCB 20× 0.40 1.85
100×(弹簧,油) 1.25 0.194
半平场小色差 40× 0.65 0.55
转换器:四孔滚珠内定位转换器
目镜:10×大视野目镜,焦距25mm,视场Φ18mm。
载物台:双层机械移动式载物台,大小:180mm×150mm,移动范围:15mm×15mm。
滤色镜:蓝滤色片、绿滤色片、黄滤色片和磨砂玻璃。
照明:6V/20w卤素灯,亮度可调,输入电压:220V/50Hz或110V/50Hz。
安装说明
1.把各部分的包装移出,如有需要请把包装保留,以便日后搬运仪器。
2.董凯镜体锁紧螺钉,旋转三目头或双目头面向仪器的正面,然后拧紧锁紧螺钉。
3.依次将物镜安装到转换镜上中。
4.把目镜筒的防尘罩取下然后目镜分别插入目镜筒中。
5.安装灯箱。把灯箱电源插头插入主体电源输出口。
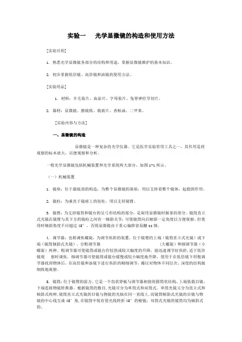
实验一 光学显微镜的构造和使用方法
[实验目的]
1. 熟悉光学显微镜各部分的结构和用途,掌握显微镜维护的基本知识。
2. 初步掌握低倍镜、高倍镜和油镜的使用方法。
[实验用品]
1. 材料:羊毛装片、血涂片、字母装片、兔脊神经节切片。
2. 器材:显微镜、擦镜纸、载玻片、香柏油、二甲苯。
[实验内容与方法]
一、显微镜的构造
显微镜是一种复杂的光学仪器。它是医学实验常用工具之一,其作用是将观察的标本放大,以便观察和分析。
一般光学显微镜包括机械装置和光学系统两大部分,如图1-1所示。
(一)机械装置
1. 镜座:位于最底部的构造,为整个显微镜的基座,用以支持着整个镜体,起稳固作用。
2. 镜柱:为垂直于镜座上的短柱,用以支持镜臂。
3. 镜臂:为支持镜筒和镜台的呈弓形结构的部分,是取用显微镜时握拿的部分。镜筒直立式光镜在镜臂与其下方的镜柱之间有一倾斜关节,可使镜筒向后倾斜一定角度以方便观察,但使用时倾斜角度不应超过45°,否则显微镜由于重心偏移容易翻ss倒。
4. 调节器:也称调焦螺旋,为调节焦距的装置,位于镜臂的上端(镜筒直立式光镜)或下端(镜筒倾斜式光镜),分粗调节器 (大螺旋)和细调节器(小螺旋)两种。粗调节器可使镜筒或镜台作较快或较大幅度的升降,能迅速调节好焦距,适于低倍镜观 察时调焦。细调节器可使镜筒或镜台缓慢或较小幅度地升降,使用于在低倍镜下用粗调节器找到物体后,在高倍镜和油镜下进行焦距的精细调节,藉以对物体不同层次、深度的结构做细致地观察。
5. 镜筒:位于镜臂的前方,它是一个齿状脊板与调节器相接的圆筒状结构,上端装载目镜,下端连接物镜转换器。根据镜筒的数目,光镜可分为单筒式和双筒式。单筒光镜又分为直立式和倾斜式两种,镜筒直立式光镜的目镜与物镜的光轴在同一直线上,而镜筒倾斜式光镜的目镜与物镜的中心线互成45°角,在镜筒中装有使光线转折45°的棱镜;双筒式光镜的镜筒均为倾斜式的。 6. 物镜转换器:又称旋转盘,位于镜筒下端的一个可旋转的凹形圆盘上,一般装有2~4个放大倍数不同的接物镜。旋转它就可以转换接物镜。旋转盘边缘有一定卡,当旋至物镜和镜筒成直线时,就发出“咔”的响声,这时方可观察玻片标本。
一、用 途:
本系列生物显微镜是供各医疗机构、化验室,研究所及高等院校等部门一般生物学、细菌学研究,临床试验及在教学中实验用,选择不同倍率物镜与不同倍率目镜配合得到不同的总放大率。
二、规 格:
1.机械筒长; 160毫米
2.三个物镜:放大倍数分别为10倍、40倍、100倍
3.三个目镜:放大倍数分别为5倍、10倍、16倍
4.粗动调焦范围为50毫米,微动调焦范围1.8-2.2毫米。
5.工作台面积为120毫米×110毫米。
6.反光镜直径为50毫米,一面为平面,一面为凹面。
7.移动尺:纵向调节范围:≥25毫米;
横向调节范围:≥50毫米;
游标读数精度:0.1毫米。
三、使 用:
1、将标本切片的放在工作台上,用切片压片压紧。
2、将各倍率物镜顺序装入物镜转换器上,目镜插入目镜筒中。
3、观察时先用低倍物镜寻找需观察物,然后将被观察物移至视场中心,再转换高倍率物镜观察。
4、调焦时一般先用粗调焦旋钮调节物镜至能看到标本轮廓,然后再用微调焦旋钮调节,直至物象最清晰时为止。在使用高倍率物镜时最好由下而上进行调节,这样可以避免镜头因碰到切片而损坏。
5、转动反光镜,使照明光线射入镜筒,获得明亮的视物,然后调节光阑的孔径大小,以便获得最清晰的物象。
四、维护保养
1、使用完毕后,仪器应装回防尘袋,并放在干燥、清洁、通风良好和无酸碱蒸气的地方。
2、显微镜已经过仔细地检验和高校,物镜和目镜不要自行拆卸,如有任何灰尘,先用吹风球吹去,然后用软毛刷拂除。
3、显微镜各机械部分如沾附灰尘,也应该将灰尘拂除,然后用干而清洁的软细布擦试干净。
4、物镜用后必须装入物镜盒中,以防碰损和沾污。
5、需使用100X物镜时在镜头与切片之间需加少许香柏油。
6、为了防止调时物镜压破载玻片,有定位螺钉作限位,但限位螺钉只能限制粗调最低点,当微调下降到一定位置时,物体仍有可能压到切片,使用时仍需注意。
显微镜的使用方法
一、使用方法
1.观察前的准备
(1)置显微镜于平稳的实验台上,镜座距实验台边沿约为一寸左右。镜检者姿势要端正,一般用左眼观察,右眼便于绘图或记录,两眼必须同时睁开,以减少疲劳,亦可练习左右眼均能观察。显微镜构造见右图。
(2)显微镜是光学精密仪器,在使用时要特别小心,使用前要熟悉显微镜的结构和性能,检查各总零件是否完好无损。镜身有无灰尘,镜头是否清洁,做好必要的清洁和调整工作。
(3)调节光源 对光时应避免直射光源,因直射光源影响物像的清晰,损坏光源装置和镜头,并刺激眼睛。晴天可直接用窗外的散射光,如明暗天气,可用8-30W日光灯或显微镜灯照明
调节光源及光照的一般步骤:
将低倍物镜旋至镜筒下方,旋转粗调节轮,使镜头和载物台距离约为0.5cm左右。
上升聚光器,使与载物台表面同样高。否则使用油镜时光线较暗。
左眼看目镜,调节反光镜镜面角度(反光镜有凹平两面,光线较强自然光源,宜用平面镜;光线较弱的天然光源或人工光源,宜用凹面镜。)对光使全视野内为均匀的明亮度。凡检查染色标本时,光线应强;检查未染色标本时,光线不宜太强。可通过扩大或缩小光圈、升降聚光器、旋转反光镜调节光线.
2.低倍镜观察。
检查的标本须先用低信镜观察,因为低倍镜视野较大,易发现目标和确定检查的位置。
(1)先将标本玻片置于载物台上,并将标本部位处于物镜的正下方,转动粗调节轮,下降物镜或上升载物台使物镜至标本0.5cm处。
(2)左眼看目镜,同时反时针方向慢慢旋转粗调节轮,当在视野内出现物象后,改用细调节轮,上下微微转动,直至视野内获得清晰的物象。然后认真观察标本各部位,确定并将需进一步要观察的部位移视野中央,准备用高倍镜观察。
3.高倍镜观察;
将高倍镜转正至正下方,在转换接物镜时,需用眼睛在侧面观察,避免镜头与玻片相撞。然后由接目镜观察,再仔细调节光圈和聚光镜,使光线的明亮度适宜,同时再仔细正反两方向微转动细调节轮,直至获得清晰的物象后为止,找到最适宜于观察的部位。需进一步要观察的部位移视野中央,准备用油镜观察。
实验一 光学显微镜的构造和使用方法
[实验目的]
1. 熟悉光学显微镜各部分的结构和用途,掌握显微镜维护的基本知识。
2. 初步掌握低倍镜、高倍镜和油镜的使用方法。
[实验用品]
1. 材料:羊毛装片、血涂片、字母装片、兔脊神经节切片。
2. 器材:显微镜、擦镜纸、载玻片、香柏油、二甲苯。
[实验内容与方法]
一、显微镜的构造
显微镜是一种复杂的光学仪器。它是医学实验常用工具之一,其作用是将观察的标本放大,以便观察和分析。
一般光学显微镜包括机械装置和光学系统两大部分,如图1-1所示。
(一)机械装置
1. 镜座:位于最底部的构造,为整个显微镜的基座,用以支持着整个镜体,起稳固作用。
2. 镜柱:为垂直于镜座上的短柱,用以支持镜臂。
3. 镜臂:为支持镜筒和镜台的呈弓形结构的部分,是取用显微镜时握拿的部分。镜筒直立式光镜在镜臂与其下方的镜柱之间有一倾斜关节,可使镜筒向后倾斜一定角度以方便观察,但使用时倾斜角度不应超过45°,否则显微镜由于重心偏移容易翻ss倒。
4. 调节器:也称调焦螺旋,为调节焦距的装置,位于镜臂的上端(镜筒直立式光镜)或下端(镜筒倾斜式光镜),分粗调节器 (大螺旋)和细调节器(小螺旋)两种。粗调节器可使镜筒或镜台作较快或较大幅度的升降,能迅速调节好焦距,适于低倍镜观 察时调焦。细调节器可使镜筒或镜台缓慢或较小幅度地升降,使用于在低倍镜下用粗调节器找到物体后,在高倍镜和油镜下进行焦距的精细调节,藉以对物体不同层次、深度的结构做细致地观察。
5. 镜筒:位于镜臂的前方,它是一个齿状脊板与调节器相接的圆筒状结构,上端装载目镜,下端连接物镜转换器。根据镜筒的数目,光镜可分为单筒式和双筒式。单筒光镜又分为直立式和倾斜式两种,镜筒直立式光镜的目镜与物镜的光轴在同一直线上,而镜筒倾斜式光镜的目镜与物镜的中心线互成45°角,在镜筒中装有使光线转折45°的棱镜;双筒式光镜的镜筒均为倾斜式的。
显微镜使用方法
生物实验题:用显微镜观察洋葱鳞片叶表皮细胞
评 分 要 点 分值 扣分
(1) 准备和取材 用洁净的纱布把载玻片和盖玻片擦拭干净(不擦拭扣1分);用滴管在载玻片中央滴1-2滴清水(不滴或滴错溶液扣1分);用刀片切取一块洋葱鳞片叶或用刀片在洋葱鳞片叶上划“井”字(大约0.5cm²),用镊子撕取洋葱鳞片叶的内表皮;把撕取的表皮浸入载玻片上的水滴中,并展平。 2
(2) 盖盖玻片 用镊子夹起盖玻片,使它的一边先接触载玻片上的液滴,然后缓缓地放下,盖在要观察的材料上(盖玻片平放扣1分)。 1
(3) 染色 把1-2滴碘液滴在盖玻片的一侧,用吸水纸从盖玻片的另一侧吸引,使染液浸润标本的全部(不染色或方法错误扣1分)。 1
(4) 取镜与安放 一手握镜臂,一手托镜座,把显微镜放在实验台上,距实验台边缘约7cm(单手取镜扣1分)。
1
(5) 对光 上升镜筒,转动转换器,使低倍物镜对准通光孔(扳物镜转动或用高倍镜对光扣1分);一只眼注视目镜,另一只眼睁开,同时转动反光镜,使视野明亮。 1
(6) 安放玻片
并调焦 将玻片轻放载物台上,标本正对通光孔的中心,用压片夹压住玻片的两端;转动粗准焦螺旋,使镜筒缓缓下降,同时眼睛从侧面看着物镜下降,直到物镜接近玻片(眼睛不从侧面看着物镜或玻片被压碎扣1分);一只眼注视目镜,同时转动粗准焦螺旋,使镜筒缓缓上升至视野中出现物像,1
一、取镜和安放
1.右手握住镜臂,左手托住镜座。
2.把显微镜放在实验台上,略偏左(显微镜放在距实验台边缘7厘米左右 处)。安装好目镜和物镜。
二、对光
3.转动转换器,使低倍物镜对准通光孔(物镜的前端与载物台要保持2厘 米的距离)。
4.把一个较大的光圈对准通光孔。左眼注视目镜内(右眼睁开,便于以后 同时画图)。转动反光镜,使光线通过通光孔反射到镜筒内。通过目镜,可以看到白亮的视野。
三、观察
5.把所要观察的玻片标本(也可以用印有“6”字的薄纸片制成)放在 载物台上,用压片夹压住,标本要正对通光孔的中心。
电镜标本制作方法
电镜标本用于观察组织细胞的超微结构。扫描电镜用于细胞表面的观察,透射电镜用于细胞内部结构的观察。现以透射电镜标本的制作为例作简要介绍:
(一)取材 标本的新鲜程度要求高于光镜标本,组织块小于lmm3。
(二)固定 常用的固定液有2.5%戊二醛磷酸缓冲液和1%锇酸。这些液体穿透力较强,能稳定和保存细胞内的结构。固定温度应控制在0~4℃,固定时间1~2小时。
(三)冲洗 冲洗液由0.2mol/L磷酸缓冲液(pH7.2)与双蒸水等量混合配成。冲洗组织块2次.间隔15分钟。
(四)脱水 脱水剂多采用浓度递增的酒精和丙酮,从50% 70% 90%酒精 1/2 90%酒精+1/2 90%丙酮混合液 90%丙酮(以上步骤均在0~4℃冰箱中进行) 100%丙酮,间隔10~15分钟。
(五)包埋 包埋剂为环氧树脂618或812和固化剂十二碳烯基丁二酸酐(简称DD-SA),加入适量增塑剂苯甲酸二丁酯(简称DDP)。为了使反应速度增快,可加入加速剂2,4,6-三[(二甲氨基)甲基]苯酚(简称DMP-30)。
包埋剂配方: 环氧树脂618或812 60%
DDSA 40%
DBP 3%
DMP-30 1%
上述试剂依次加入,边加边搅拌,全部加完后再充分搅拌10~15分钟,静置于35~40℃温箱内排出气泡。包埋前组织块必须浸透,入无水丙酮加等体积包埋剂室温3小时,纯包埋剂37℃ 2小时。包埋时先将纯包埋剂倒入胶囊或含硅胶的包埋槽内,置入组织块。包埋后在60C温箱中烘2~3天后硬化成块,即可剥去胶囊或包埋槽。
附: 显微镜的使用方法与步骤
一、取镜和安放
1.右手握住镜臂,左手托住镜座。
2.把显微镜放在实验台上,略偏左(显微镜放在距实验台边缘7厘米左右 处)。安装好目镜和物镜。
二、对光
3.转动转换器,使低倍物镜对准通光孔(物镜的前端与载物台要保持2厘米的距离)。
4.把一个较大的光圈对准通光孔。左眼注视目镜内(右眼睁开,便于以后同时画图)。转动反光镜,使光线通过通光孔反射到镜筒内。通过目镜,可以看到白亮的视野。
三、观察
5.把所要观察的玻片标本(也可以用印有“6”字的薄纸片制成)放在载物台上,用压片夹压住,标本要正对通光孔的中心。
6.转动粗准焦螺旋,使镜筒缓缓下降,直到物镜接近玻片标本为止(眼睛看着物镜,以免物镜碰到玻片标本)。
7.左眼向目镜内看,同时反方向转动粗准焦螺旋,使镜筒缓缓上升,直到看清物像为止。再略微转动细准焦螺旋,使看到的物像更加清晰。
8.高倍物镜的使用:使用高倍物镜之前,必须先用低倍物镜找到观察的物象,并调到视野的正中央,然后转动转换器再换高倍镜。换用高倍镜后,视野内亮度变暗,因此一般选用较大的光圈并使用反光镜的凹面,然后调节细准焦螺旋。观看的物体数目变少,但是体积变大。
四、整理
8.实验完毕,把显微镜的外表擦拭干净。转动转换器,把两个物镜偏到两旁,并将镜筒缓缓下降到最低处,反光镜竖直放置。最后把显微镜放进镜箱里,送回原处。
《注意事项》:
1、严忌单手提取显微镜。
2、若须移动显微镜,务必将显微镜提起再放至适当位置,严忌推动显微镜(推动时造成的震动可能会导致显微镜内部零件的松动,切记!!),使用显微镜请务必小心轻放。
3、使用显微镜时坐椅的高度应适当,观察时更应习惯两眼同时观察,且光圈及光源亮度皆应适当,否则长时间观察时极易感觉疲劳。
4、转动旋转盘时务必将载物台降至最低点,以免因操作不当而刮伤接目镜之镜头。
1 / 3
USB Y001
SUPEREYES, ,
:
Y001 1-100X 640*480 LEDUSB 15-30FPS USB2.0
Windows 98SE/Me/2000/XP,Win98/98SE/VISTA XP/VISTA Pentium 233MHz 256MB SDRAM USB2.0 600MB
1. 2. SUPEREYES
2 / 3
:
1 USBUSB
2 Y001
3 Supereyes
五、电镜标本制作方法
电镜标本用于观察组织细胞的超微结构。扫描电镜用于细胞表面的观察,透射电镜用于细胞内部结构的观察。现以透射电镜标本的制作为例作简要介绍:
(一)取材 标本的新鲜程度要求高于光镜标本,组织块小于lmm3。
(二)固定 常用的固定液有2.5%戊二醛磷酸缓冲液和1%锇酸。这些液体穿透力较强,能稳定和保存细胞内的结构。固定温度应控制在0~4℃,固定时间1~2小时。
(三)冲洗 冲洗液由0.2mol/L磷酸缓冲液(pH7.2)与双蒸水等量混合配成。冲洗组织块2次.间隔15分钟。
(四)脱水 脱水剂多采用浓度递增的酒精和丙酮,从50% 70% 90%酒精 1/2 90%酒精+1/2 90%丙酮混合液 90%丙酮(以上步骤均在0~4℃冰箱中进行) 100%丙酮,间隔10~15分钟。
(五)包埋 包埋剂为环氧树脂618或812和固化剂十二碳烯基丁二酸酐(简称DD-SA),加入适量增塑剂苯甲酸二丁酯(简称DDP)。为了使反应速度增快,可加入加速剂2,4,6-三[(二甲氨基)甲基]苯酚(简称DMP-30)。
包埋剂配方: 环氧树脂618或812 60%
DDSA 40%
DBP 3%
DMP-30 1%
上述试剂依次加入,边加边搅拌,全部加完后再充分搅拌10~15分钟,静置于35~40℃温箱内排出气泡。包埋前组织块必须浸透,入无水丙酮加等体积包埋剂室温3小时,纯包埋剂37℃ 2小时。包埋时先将纯包埋剂倒入胶囊或含硅胶的包埋槽内,置入组织块。包埋后在60C温箱中烘2~3天后硬化成块,即可剥去胶囊或包埋槽。
深圳培训网
显微镜的构造及使用方法
修订
日期 修订
单号 修订内容摘要 页次 版次 修订 审核 批准
2011/03/30 / 系统文件新制定 4 A/0 / / /
更多免费资料下载请进: 好好学习社区
批准: 审核: 编制:
深圳培训网
显微镜的构造及使用方法
一、目的要求
1. 了解显微镜的构造、性能及成像原理。
2. 掌握显微镜的正确适用及维护方法。
二、实验器材
1. 显微镜、纱布、绸布
2. 酵母菌示教标本
三、普通光学显微镜简介
微生物的最显著的特点就是个体微小,必须借助显微镜才能观察到它们的个体形态和细胞结构。熟悉显微镜并掌握其操作技术是研究微生物不可缺少的手段。
显微镜可分为电子显微镜和光学显微镜两大类。光学显微镜包括:明视野显微镜、暗视野显微镜、相差显微镜、偏光显微镜、荧光显微镜、立体显微镜等。其中明视野显微镜为最常用普通光学显微镜,其它显微镜都是在此基础上发展而来的,基本结构相同,只是在某些部分作了一些改变。明视野显微镜简称显微镜。
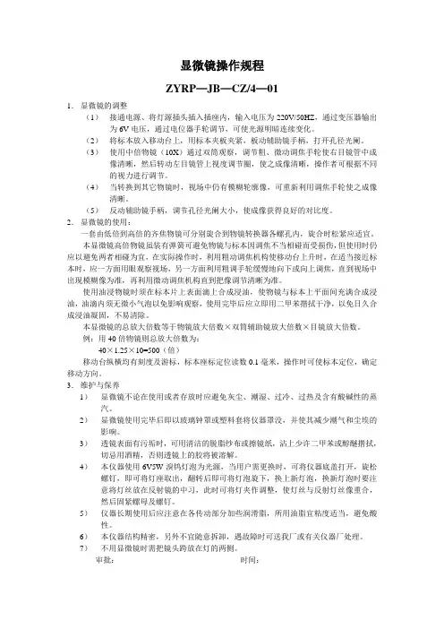
(一)显微镜的构造
普通光学显微镜的构造可以分为机械和光学系统两大部分。
图1-1 显微镜构造 深圳培训网
1.目镜 2.镜筒 3. 转换器 4. 物镜 5. 载物台 6. 聚光器 7. 虹彩光圈
8. 聚光镜调节钮 9.反光镜 10. 底座 11. 镜臂 12. 标本片移动钮
13. 细调焦旋钮 14. 粗调焦旋钮 15.电源开关 16.光亮调节钮 17.光源
1. 机械系统:
(1) 镜座Base:在显微镜的底部,呈马蹄形、长方形、三角形等。
(2) 镜臂Arm:连接镜座和镜筒之间的部分,呈圆弧形,作为移动显微镜时的握持部分。
(3) 镜筒Tube:位于镜臂上端的空心圆筒,是光线的通道。镜筒的上端可插入接目镜,下面可与转换器相连接。镜筒的长度一般为160mm。显微镜分为直筒式和斜筒式;有单筒式的,也有双筒式的。
电子显微镜使用方法说明书
一、简介
电子显微镜(Electron Microscope,简称EM)是一种利用电子束来观察样品细微结构的强大工具。相比传统光学显微镜,电子显微镜具有更高的放大倍数和更好的分辨率。本说明书旨在介绍电子显微镜的使用方法,包括仪器的操作流程、样品的制备及观察技巧等。
二、仪器操作步骤
1. 准备工作
在使用电子显微镜之前,确保仪器已经接通电源并处于稳定的工作状态。检查真空系统是否正常运行,以确保样品在低压环境中观察。
2. 打开电子显微镜软件
将电子显微镜软件(如FEI Amira)打开,并通过USB或网络连接与显微镜主机进行链接。
3. 加载样品
将待观察的样品放置在样品台上,并固定好。根据样品的特性以及观察目的,可进行一些必要的预处理,如切片、腐蚀、染色等。
4. 调整参数 根据样品的特性及所需观察的细节,适当调整电子束的加速电压、束流强度以及焦点等参数。通过直接调整软件界面上的相应滑块或输入框来实现。
5. 对焦和定位
利用显微镜软件中的对焦功能,通过调节样品台的高度和微调焦距来使样品清晰可见。此外,通过在显微镜软件中的光学影像观察界面,可对样品在显微镜视野中的位置进行微调。
6. 观察和记录
在样品清晰可见且位于所需位置后,可以开始观察并获取所需图像。可以通过调整对比度、亮度、缩放等参数来优化图像质量。同时,可以通过显微镜软件进行图像的实时保存和记录。
三、样品制备技巧
1. 样品选择
根据所需观察的目的,选择与其性质和尺寸相适应的样品。常见的样品包括金属、细菌、细胞、纤维等。
2. 样品固定
根据样品的特性,采用合适的固定方法,例如冰冻法、固定液固定法等。确保样品在固定过程中不会失去结构和形态。
3. 制备薄切片 对于较大的样品,需要进行薄切片制备。使用合适的切片工具,如超薄切片机,将样品切割成足够薄的切片,以便电子束穿透。
4. 表面处理
对于某些样品,如纤维或材料表面,可能需要进行特殊的处理。例如,可以采用金属镀膜技术来提高样品的导电性。
四、观察技巧
1. 放大倍数选择
根据样品的尺寸和所需观察的细节,选择适当的放大倍数。过高的放大倍数可能导致图像模糊或像差。
2. 调整焦点
根据样品的厚度和形态,通过调整焦距来使图像清晰。对于厚度不均匀的样品,可以通过调整工作距离来增加焦深。
3. 样品旋转
根据所需观察的角度和面向,可通过样品旋转机构来调整样品的位置和角度。
4. 高级功能的应用
除了基本的观察操作外,电子显微镜还有许多高级功能,如能谱分析、透射电镜技术等。根据具体需求,可以学习并应用这些高级功能进行更深入的研究。 五、注意事项
1. 安全操作
在使用电子显微镜时,务必遵守相关安全操作规程。避免直接暴露于电子束下,以免对眼睛和皮肤造成伤害。
2. 仪器维护
定期清洁样品台和透镜,以确保仪器正常工作。另外,注意定期检查真空系统和橡胶密封件的状况,确保其完好。
3. 数据存储与备份
及时将所获得的图像和数据存储在安全的媒体上,以免丢失。同时,建议定期进行数据备份,以防止数据丢失。
六、结语
本说明书介绍了电子显微镜的使用方法,包括操作流程、样品制备技巧和观察技巧等。希望通过本说明书的阅读,您能够更好地掌握电子显微镜的使用技巧,从而在研究和实验中取得更好的效果。祝您使用愉快!