英语写作大赛策划书范文-策划书范文
- 格式:doc
- 大小:25.00 KB
- 文档页数:3
英语写作大赛组织计划——针对高中生1. 背景介绍英语写作是高中英语教学中重要的一环,通过写作可以提高学生的语言表达能力和思维能力。
为了鼓励高中生积极参与英语写作的学习和实践,我们计划组织一场英语写作大赛。
2. 目标- 提高高中生的英语写作能力- 激发高中生对英语写作的兴趣和热情- 培养高中生的思辨能力和创造力- 为高中生提供展示自己英语写作才能的机会3. 时间和地点- 时间:计划在每年的五月举办- 地点:选择一所中心地带的高中作为比赛场地4. 比赛形式- 分为初赛和决赛两个阶段- 初赛:参赛学生提交自己的英语写作作品,由评委进行评选,选出前20名进入决赛- 决赛:决赛现场进行,选取前3名获奖5. 比赛内容- 比赛内容将围绕社会热点、教育、文化等方面展开,旨在培养学生的社会责任感和思辨能力- 比赛作文要求学生用英语表达自己对于所选主题的立场和观点,并提供充分的论据和例证支持6. 参赛资格- 面向全市各高中的高中生- 每所高中最多可以推荐5名学生参赛7. 奖项设置- 决赛前3名:分别颁发一、二、三等奖,并颁发荣誉证书- 入围决赛的选手:颁发优秀奖,并颁发荣誉证书8. 宣传推广- 利用学校官方网站、学校广播、校内海报等渠道宣传比赛信息- 鼓励各高中英语教师积极向学生宣传比赛,推荐优秀学生参赛9. 组织团队- 组织委员会:由学校英语教师和学校管理人员组成- 评委团:由专业英语教师和教育专家组成10. 预算- 比赛场地租赁费用- 奖品费用- 宣传推广费用- 工作人员酬金以上是英语写作大赛组织计划的主要内容,该计划旨在提高高中生的英语写作能力,激发学习兴趣,同时为他们提供展示自己才能的机会。
希望这场比赛能够对参赛学生的英语写作水平有所提升,并能够培养他们的思辨能力和创造力。
初中英语写作比赛活动方案设计As the English teacher of ABC Middle School, I am excited to present the plan for the upcoming English writing competition. This event aims to provide a platform for our students to showcase their writing talents and to encourage them to express themselves in English.Date and Venue:The competition will be held on May 20th in the school auditorium. This date was chosen to allow sufficient time for students to prepare and to avoid any conflicts with other school events. The auditorium provides a spacious and comfortable environment for the competition, accommodating both participants and audience members.Participants:The competition is open to all students in grades 7 to 9. We encourage every student to participate, regardless of their English proficiency. This event is not only about winning, but also about the learning experience and the opportunity to improve their English writing skills.Competition Categories:There will be two categories for the competition: creative writing and persuasive writing. The creative writing category will allow students to explore their imagination and creativity, while the persuasive writing category will challenge students to present their viewpoints and arguments effectively.Judges:We are honored to have a panel of experienced English teachers and writers as our judges for the competition. Their expertise and impartiality will ensure a fair and professional evaluation of the participants' works.Prizes:To encourage active participation, we will award prizes to the top three winners in each category. The prizes will include certificates, books, and other valuable rewards. Additionally, all participants will receive participation certificates to recognize their efforts and contributions.Promotion and Preparation:To promote the competition, we will display posters around the school and announce the event during morning assemblies. Teachers will also encourage students to participate and provide guidance and support in their preparation for the competition.Evaluation Criteria:The judges will assess the participants' works based on creativity, language use, organization, and overall impact. For creative writing, originality and storytelling skills will be emphasized, while for persuasive writing, logical reasoning and persuasive techniques will be key factors.Support and Guidance:In the weeks leading up to the competition, teachers will organize writing workshops and provide individual guidance to students who wish to participate. We believe that with proper support and encouragement, every student can produce meaningful and impressive works.Conclusion:The English writing competition is an excellent opportunity for our students to develop their English writing skills and to gain confidence in expressing their thoughts and ideas. We hope that this event will inspire a love for writing and stimulate a passion for the English language among our students.In conclusion, we are looking forward to a successful and inspiring English writing competition. We believe that this event will not only showcase the talent and creativity of our students, but also foster a supportive and encouraging environment for Englishlearning and self-expression. Thank you for your attention and support. Let's make this competition a memorable and enriching experience for everyone involved.。
英文作文比赛筹备方案模板Title: English Essay Competition Preparation Plan Template。
Introduction。
Organizing an English essay competition can be an exciting and rewarding experience for both students and teachers. It provides an opportunity for students to showcase their writing skills and creativity, while also promoting a love for the English language. In order to ensure a successful competition, proper planning and organization are essential. This article will provide a comprehensive template for preparing and organizing an English essay competition.Step 1: Define the Objectives。
The first step in preparing for an English essay competition is to define the objectives of the competition.What are the goals and purpose of the competition? Is it to encourage students to improve their writing skills, to promote creativity, or to foster a love for the English language? Defining the objectives will help guide the planning process and ensure that the competition aligns with the desired outcomes.Step 2: Select a Theme。
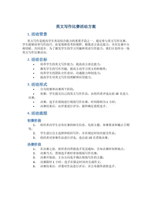
英文写作比赛活动方案1. 活动背景英文写作是提高学生英语综合能力的重要手段之一。
通过参与英文写作比赛,学生能够培养写作技巧、拓宽观察思考的视野、锻炼语言表达能力,并在比赛中互相切磋、共同进步。
为了激发学生的学习兴趣和英语写作能力,我们计划举办一场英文写作比赛活动。
2. 活动目标•培养学生的英文写作能力,提高语言表达能力;•激发学生的写作兴趣,提高主动学习英文的积极性;•培养学生的团队合作意识、沟通能力和创造力;•提高学生对英文写作的理解和应用能力。
3. 活动形式•分为初赛和决赛两个阶段;•初赛:学生提交自己的英文写作作品,由组织者评选出前10名进入决赛;•决赛:选手在现场进行现场写作比赛,时间限制为1小时;•决赛结束后,由评委进行评分,最终确定获胜选手。
4. 活动流程初赛阶段1.组织者向学生宣布比赛的相关信息,包括主题、参赛要求和截止日期等;2.学生进行自主选择和组织写作,并在规定时间内提交作品;3.组织者对参赛作品进行评选,选出前10名晋级决赛。
决赛阶段1.在决赛之前,组织者向晋级选手发送通知,告知决赛时间和地点;2.决赛当天,晋级选手准时参加现场写作比赛;3.决赛开始前,主办方向选手确认现场写作的主题;4.决赛限时1小时,选手在限定时间内完成作文;5.决赛结束后,评委对作品进行评分,并公布最终获胜选手。
5. 比赛评分标准评分将根据以下标准进行: - 内容完整性:作文是否回答了问题或主题,是否包含丰富的细节和合理的论证; - 语言流畅度:作文是否使用了准确、丰富的词汇和句子结构,是否存在语法错误; - 逻辑清晰度:作文的段落结构和组织是否紧凑、连贯,是否有清晰的逻辑思路; - 创造性:作文是否展示了独特的观点、想法或写作风格; - 语法和拼写:作文中的语法和拼写是否正确。
6. 奖项设置根据比赛结果,设立以下奖项: - 冠军奖金及奖品; - 亚军奖品; - 季军奖品。
7. 活动宣传1.利用学校内部媒体宣传和推广活动,如电子校报、学生社交媒体账号等;2.在校园公告栏和学生宿舍进行海报宣传;3.利用线上平台发布活动信息和通知。
英语写作大赛活动方案活动目标:本次英语写作大赛旨在激发学生研究英语写作的兴趣和热情,提高他们的写作能力,并且为他们提供一个展示自己才华的机会。
活动时间:本次英语写作大赛将于XX年XX月XX日举行,持续一个月的时间。
活动内容:1. 报名阶段:- 在规定时间内,学生可以报名参加英语写作大赛。
- 报名方式为线上报名,学生需填写报名表格并提交所需的个人信息。
- 学生需要提供一份自己的英语写作作品作为参赛作品。
2. 初赛阶段:- 报名截止后,学生提交的参赛作品将由专业评委进行初步评审。
- 评委根据一定的评分标准对作品进行评分和排名,选出初赛入围作品。
3. 决赛阶段:- 决赛阶段将邀请专业的英语教师和作家作为评委,对初赛入围作品进行再次评审和排名。
- 决赛将通过线上形式进行,评委将针对作品的内容、语法、结构、逻辑等方面进行评分和点评。
- 最终评选出一、二、三等奖和优秀奖,颁发给表现出色的学生。
活动宣传:为了让更多的学生参与到英语写作大赛中来,我们将采取以下宣传措施:- 在学校校园内张贴宣传海报,介绍大赛的时间、内容和奖项设置。
- 在学校网站或其他社交媒体平台上发布大赛相关信息,吸引学生的关注和参与。
- 通过学校广播或电视台进行大赛宣传,让更多的学生了解和报名参赛。
奖项设置:- 一等奖:XX奖金+荣誉证书+特别邀请参加英语写作讲座- 二等奖:XX奖金+荣誉证书- 三等奖:XX奖金+荣誉证书- 优秀奖:荣誉证书活动期望:通过本次英语写作大赛活动,希望能够激发学生研究英语写作的热情,提高他们的写作水平。
同时,为学生提供展示自己才能的机会,鼓励他们勇于表达和展示自己的思想和观点。
该活动方案仅供参考,具体实施细节还需根据实际情况进行调整和安排。
高中英语作文比赛活动方案策划书全文共6篇示例,供读者参考篇1My Super Fun English Writing Contest Plan!Hi everyone! My name is Timmy and I'm 10 years old. I really love writing stories and entering contests. That's why I had the awesome idea to plan a huge English writing competition for all the high school kids in our town!Why a Writing Contest is the Best Idea EverWriting is so much fun and it's really good for kids to practice it. We learn new words, get better at grammar, and become awesome storytellers. But a lot of kids think writing is boring and just for school assignments. That's why we need to make it way more exciting with an epic writing contest!My contest will have great prizes to motivate everyone to enter their best stories and essays. Winners can get gift cards, toys, books, and other amazing stuff. We'll also have a big party to celebrate all the talented writers and hand out awards and trophies on a stage. How cool is that?With an English writing competition, high school students will be way more interested in writing. They'll work really hard on their entries because they'll want to win those awesome prizes. And practicing their skills will help them get better grades and scores on English tests too. See, it's an idea that makes writing fun while helping kids improve!The Totally Awesome Writing Contest DetailsOkay, here are all the details I've thought of so far for the best high school English writing contest ever:Who Can EnterThe contest will be open to all high school students in grades 9-12 in our town. Writers can be from any public, private, or homeschool program. The more students who enter, the better!Writing CategoriesTo make sure everyone has a chance to shine, we'll have three different writing categories:Short Story (fiction)Personal Narrative/Memoir (true stories about their own life)Persuasive EssayThat way, kids can enter whichever type of writing they're best at or enjoy most. Maybe some are creative story writers, while others are talents at argument essays. Having multiple categories lets everyone show their skills.Length RequirementsShort Stories and Memoirs must be 2-5 pagesPersuasive Essays must be 3-6 pagesThese length limits will challenge students but not overwhelm them. We want long enough for a complete piece, but not too long that it's impossible.Judging CriteriaSubmissions will be judged by a panel of high school English teachers and local writing professionals. They'll score each entry on things like:Creativity/Originality of ideasOrganization and structureGrammar, spelling, and mechanicsWord choice and descriptionsFollowing prompt requirementsOverall writing qualityThe entries with the highest scores will be the winners! But every participant will get helpful feedback from judges to improve.Awesome PrizesWho doesn't love prizes? Here are the prize packages I've dreamed up:1st Place Prizes for Each Category100 gift cardDeluxe writing journal/notebook setEngraved trophyTheir work published in local newspaperInvited to read winning piece at Awards Ceremony2nd Place Prizes75 gift cardNice pen setEngraved plaqueTheir work published on contest website3rd Place Prizes50 gift cardBestselling book of their choiceCertificateJust participatingFun pencil case/suppliesCertificate of ParticipationSnacks at Awards CeremonyDoesn't that sound awesome? I made sure to include lots of exciting prizes for winners and participation awards for everyone. Prizes will really motivate kids.Other Super Fun ActivitiesThe contest can't just be about writing though. We need fun activities and events to celebrate literacy and get kids pumped up! Here are some other things I want to include:•Kickoff Pep Rally - Music, games, door prizes to announce contest start•Writing Workshops - Hire authors to teach tips and tricks•Readings/Open Mics - Let kids share works in progress•Book Drive - Collect books to donate to kids without access•Literacy Fair - Games, books, magazines, readathon challenges•Awards Ceremony - Onstage awards, readings from winners, food/drinksSee, it's not just about competing. It's about making reading and writing feel like a huge fun party! Throwing all these events with guest authors and activities will get kids excited about the whole experience, not just prizes.How Much Will It Cost?Okay, you're probably wondering - how much would this great idea cost to make it happen? I've calculated a budget estimating the costs:Prizes/Awards/Supplies: 5,000Gift cards, trophies, journals, prize books, certificates, pencil cases, etc.Venue/Equipment Rentals: 2,500Renting event spaces for ceremonies, workshops, literacy fair booths, etc.Renting stage, A/V equipment, mic and speakers for eventsMarketing/Printing: 1,000Flyers, programs, banners to promote around townPrinting costs for any publications of winning worksAuthor/Professional Fees: 3,000Hiring authors to run writing workshops and speaking feesPaying judges (teachers may judge for free though)Food/Decor: 2,000Snacks/refreshments for eventsDecorations and supply costsTotal Estimated Budget: 13,500I know that's a lot of money, but running a huge town-wide academic competition with so many fun events does cost a decent amount. We'd need to get sponsors, donors, grants, and do lots of fundraising to cover it.But I've priced it all out carefully to be as efficient as possible with the budget. And wouldn't it be worth every penny to inspire our town's youth with a love of reading and writing? Building their skills in literacy and communication will benefit them for the rest of their lives.Call for Sponsors and Volunteers!So there's my amazing master plan for the best English writing contest our town has ever seen! I'm really hoping that teachers, schools, businesses, organizations, and families will get behind this idea.I'll need lots of sponsors to help cover costs through donations and fundraising efforts. I'm also going to need plenty of volunteers - teens can help run activities, parents can assist with organizing and prepping, businesses can provide spaces or supplies. A huge team effort is required to pull this off right.But I know we can make it happen! With the whole community coming together, we can create an unforgettable experience and inspire our high school students through the love of the written word.If you're interested in sponsoring, volunteering, or just getting more information, please email me at**********************or call (555) 555-1234. Let's build the coolest writing competition ever and show our students how much fun literacy can be!Thank you all for your time. I'll be waiting for your replies!Timmy篇2My Big Plan for the Coolest High School English Writing Contest Ever!Hi everyone! My name is Timmy and I'm 10 years old. I love writing stories and entering contests. That's why I have the most awesome idea for a high school English writing competition that will be super fun for everyone!First, we need to pick an amazing theme for the contest. I think the theme should be "Adventures in Candy Land" because candy is delicious and every kid loves candy! The writers can make up crazy stories about exploring lands made of chocolate, gummy bear forests, and lollipop meadows. Wouldn't that be the coolest?Next, we need to decide on some groovy prizes for the winners. The first place prize should be a whole year's supply of candy! Can you imagine having that much candy? You'd be the luckiest kid ever. For second place, maybe a giant gummy bear as big as a person. And third place could get a box of assorted candy that weighs as much as a baby elephant!To make the contest really fun, we should have a candy theme for everything! The writers could dress up as their favorite candy characters like the Candy Crush game to read their stories. And we could decorate the whole room with candy cane columns, gumdrop garlands, and chocolate fudge floors that are actually edible. Yum!While the judges are picking the winners, we could have a bunch of candy games to play. Like candy bowling where you have to roll gumballs to knock down candy cane pins. Or a jawbreaker javelin toss contest to see who can chuck their jawbreaker the farthest. We could give out little candy trophies to the game winners too.For the big writing contest ceremony at the end, we should make it like the Oscars but with a Willy Wonka twist! The winners can walk down a chocolate red carpet wearing fancy chocolate bar medals. When their names are called, they can go up on astage made of fluffy marshmallow to give a speech and accept their candy prize from a team of dancing Oompa Loompas. How cool would that be?While the winners are up on stage, we could have a chocolate fountain flowing in the back for everyone to dip treats in. And the audience could snack on candy necklaces, candy rings, and those little candy lipstick gems that look like real jewelry but taste way better.Once all the prizes are handed out, we can wrap up the night with a massive candy party! We'll have candy piñatas to break open, a make-your-own candy sushi bar, and a dance floor cleared for doing the Candy Land Shuffle (I'll teach everyone the moves!). By the end, we'll all be hopped up on sugar but having a total blast.That's my plan for the most awesome, sugar-licious high school English writing contest ever! I had so much fun dreaming it all up. I really hope the grown-ups in charge of putting on the competition will consider my super cool candy theme ideas. It would be incredibly SWEET! Let me know if you need any other suggestions from the candy expert himself.Thanks a billion !Your pal,Timmy篇3My Super Awesome Plan for the Best English Writing Contest Ever!Hi everyone! My name is Tommy and I'm 10 years old. I really really love writing stories and poems and all that cool stuff. That's why I want to tell you about my amazing idea for the most fun English writing contest in the whole wide world!First off, we need a really really cool name for the contest. How about "Wordtastic Writing Wonders"? I think that sounds awesome and gets everyone excited about writing!Next, we need to decide what kinds of writing the contest will have. I think we should let people write anything they want - stories, poems, comics, plays, you name it! As long as it's in English and super creative, it counts. The more different types of writing, the better!Now for the fun part - prizes! We need to have the most amazing prizes ever to get people pumped to enter. How about gift cards to buy all the books and writing supplies you couldever want? Or maybe tickets to awesome writer camps over the summer? Ooh or we could give out awesome medieval writing desks and quills like they used back in the olden days! That would be so cool.But the absolute best prize of all would be...a magical pen that makes anything you write become real! Can you imagine? You could write about exploring a jungle full of talking animals and boom - you're there! Or battling aliens from another galaxy? No problem, the pen's got your back. Wouldn't that be the most incredible prize ever?!When the judges are picking winners, here's what they need to look for: stories and poems and stuff that are super creative and imaginative, with great descriptions that make you feel like you're really there. Correct spelling and grammar is important too. But most of all, the writing needs to be fun and get you excited to read more!Once we have all the awesome entries judged, we need to have the hugest, most epic award ceremony ever! We'll roll out the red carpet and have spotlights and photographers just like the Oscars. The winners can come up and make a speech thanking their families, teachers, even their fictional characters! How cool would that be?And of course, no award show is complete without...drumroll please... an after-party! We'll have all kinds of writing games and activities set up. Mad Libs, writing prompt challenges, you could even dress up like your favorite book character. And of course, there has to be tons and tons of snacks and desserts. I'm篇4A Super Cool English Writing Contest For Teenagers!Hi everyone! My name is Timmy and I'm 10 years old. I had this really awesome idea that I think teenagers would love. We should have a huge English writing contest just for high school students! It would be so much fun and a great way for them to practice their English skills. Plus, there could be really cool prizes for the winners.篇5My Super Cool Plan for the Best English Writing Contest Ever!Hi everybody! My name is Jamie and I'm a 5th grader at Oakwood Elementary School. I love writing stories and poems,and I think having an English writing contest for high school students would be so much fun! Here's my awesome plan to make it the best competition ever.What is the Event?The event will be called the "Dream Big Writing Competition." High school students from all around the city will get to enter their best creative writing pieces like short stories, poems, scripts, or anything else they can imagine! There will be different categories for different types of writing.When and Where?The contest will happen over two big days - a Saturday and a Sunday in mid-April. We'll need to book a big space to hold it, like a hotel conference center or a few big rooms at the public library downtown. Somewhere with lots of tables and chairs for the writers.How Will It Work?On the Saturday, all the students will come and have 3 hours to write an original piece right there, based on a fun prompt or topic we give them. Maybe something like "If you could have any superpower, what would it be and why?" Or a funny image they have to base a story on.Then on Sunday, those same students can come back and read their favorite writing piece they prepared ahead of time. It can be something they wrote just for the contest or maybe an assignment from school. We'll have a schedule so each writer gets 5-10 minutes to read their work out loud to everyone.After all the reading times are done, our team of judges (more on them later) will pick the winners for all the different categories and award some great prizes!Who Can Participate?The writing contest will be open to any high school student in the city, from any school, grade 9 through 12. We'll advertise it ahead of time at all the high schools and libraries so everyone knows about it. I think we should charge a small fee for students to register, maybe 5, to help cover the costs of the event.Judges and PrizesWe'll need a good team of judges who really know their stuff about writing and literature. I'm thinking some high school English teachers, maybe a writer from the local newspaper, and a professor from the community college. We can give the judges copies of all the students' work ahead of time to read through and score them.And we definitely need awesome prizes for the winners and runners-up! Maybe the first place winners could get a nice prize like a tablet computer or e-reader. Second and third place could get giftcards. And little prizes like fun pens or notebooks for honorable mentions. The school with the most winning writers could get a big trophy!How We'll Pay for ItPutting on an event this cool won't be free, but here are some ideas of how we could get the money:The 5 registration fees from each student who entersAsk parents or local businesses to sponsor or donate prizesBake sale or snack fundraiserCrowdfunding onlineSee if the school district, library, or writing club can give us a small budgetWho'll Be in Charge?Getting this all planned and ready will take a lot of work! We'll need a team of dedicated volunteers to be the organizers. I think high school students who love writing would be awesome,maybe from a creative writing club. But we'll also need some adults to lead things - teachers, parents, etc.Some people could be in charge of:Finding the event space and booking itGetting judges and sorting out the contest categoriesAdvertising and letting schools know about itHandling registration and feesPlanning any snacks/food for the event daysOrdering and giving out prizesSetting up the rooms and preparing materialsAnd more!If everyone pitches in, I'm sure we can pull off the most amazingly fun writing competition for high schoolers to showcase their talents! Let me know if you need any other ideas from my brilliant 10-year-old mind.Thanks for reading my proposal! Writing is the best.篇6My Big Plan for the Awesome High School English Essay Writing Contest!Hi there! My name is Emma, and I'm a 5th grader at Oakwood Elementary School. I love writing stories and poems, and I've always dreamed of becoming a famous author one day. That's why I'm so excited about the idea of organizing a High School English Essay Writing Contest!You see, my big brother Jesse is a junior at Oakwood High, and he's always complaining about how boring his English classes are. He says they never get to do anything fun or creative, like writing stories or poems. Instead, they just have to read old, dusty books and write boring essays about them. Yuck!Well, I think it's time to change that! With this contest, we can make English class fun again and get all the high schoolers excited about writing. Plus, we can give them a chance to show off their amazing writing skills and win some really cool prizes!Here's how I think we should do it:First, we'll need to spread the word and get all the high schoolers excited about the contest. We can make flyers and posters with cool designs and catchy slogans like "Unleash Your Inner Shakespeare!" or "Become a Wordsmith Extraordinaire!"We can put them up all around the school and even hand them out during lunch periods.Next, we'll need to decide on the contest rules and guidelines. I think it should be open to all high school students, from freshmen to seniors. They can write essays on any topic they want, as long as they're original and creative. We can set a word limit of, say, 1000 words, so the essays aren't too long or too short.Once we've got all the entries, we'll need to find some judges to read and score them. I think it would be cool to get some real-life authors or English teachers to be the judges. That way, the winners will know their essays were judged by real experts!But that's not all! I think it would be really fun to have a big awards ceremony where we announce the winners and let them read their essays out loud. We could decorate the school auditorium with streamers and balloons, and maybe even have a special guest speaker, like a famous author or poet.Oh, and we can't forget about snacks! No party is complete without snacks. We could have cookies, cupcakes, and punch for everyone to enjoy while they listen to the winning essays.I know this all sounds like a lot of work, but I really think it would be worth it. Just imagine how excited and motivated all the high schoolers will be to write their best essays and maybe even win a cool prize. Plus, it'll be a great way to bring some fun and creativity back into English class.So what do you think? Are you ready to help me make this the best High School English Essay Writing Contest ever? I know we can do it if we all work together and put our creativity and writing skills to the test. Let's show those high schoolers that English class can be fun and exciting!Who's with me? Let's get this party started!。
英文征文大赛策划书英文征文大赛策划书精选2篇(一)Title: English Essay Competition Proposal1. Introduction:The objective of this proposal is to present a plan for an English Essay Competition. The competition aims to provide a platform for students to enhance their English language skills, foster critical thinking, and promote cultural exchange. The event will bring together students from various schools, encouraging healthy competition and fostering personal growth.2. Objectives:- Promote English language skills: The competition will encourage students to improve their English reading, writing, and speaking skills, elevating their overall language proficiency.- Foster critical thinking: The essay topics selected will require students to analyze, interpret, and present arguments effectively, promoting critical thinking abilities.- Encourage cultural exchange: Through participation in the competition, students will interact with peers from different backgrounds, promoting cultural understanding and appreciation.- Boost self-confidence: The competition will provide a platform for students to showcase their talents, fostering self-confidence and personal development.3. Competition Format:- Eligibility: The competition will be open to students from all schools, with different age categories to ensure fair competition.- Essay Topics: Well-defined topics will be selected, covering a range of themes such as global issues, personal experiences, and literary analysis.- Judging Criteria: A panel of qualified judges will evaluate the essays based on aspects such as coherence, clarity, creativity, and adherence to the given topic.- Preliminary Rounds: Essays will be submitted online, and a selection committee will shortlist participants for the final round.- Final Round: Finalists will be invited to present their essays in a live event, where they will also have an opportunity for a question and answer session with the judges.4. Promotion and Partnerships:- Collaboration with Schools: To ensure maximum participation, we will partner with schools and educational institutions in the region, providing information and registration details to students.- Media Coverage: We will work closely with local media outlets to promote the competition and share success stories of participants.- Sponsorship: Seeking sponsorship from businesses, organizations, or individuals interested in supporting education and language learning initiatives.5. Prizes and Recognition:- The competition will award cash prizes, trophies, and certificates to winners in each category.- Participants will receive certificates of participation to recognize their effort and encourage further engagement in language learning.- Celebratory Event: An awards ceremony will be organized to publicly acknowledge the winners and celebrate the achievements of all participants.6. Timeline and Budget:- Timeline: The competition will be organized over a period of four months, including a two-week registration period, four weeks for essay submission, and one month for the selection and final round event.- Budget: A detailed budget will be prepared, considering costs for venue rentals, judges' fees, prizes, marketing, and event logistics.7. Conclusion:The English Essay Competition aims to foster language proficiency, critical thinking, cultural exchange, and personal growth among students. Through partnerships, effective promotion, and the organization of an engaging competition, we aspire to provide students with an enriching educational experience. By participating in the competition, students will not only enhance their language skills but also develop valuable qualities such as confidence, creativity, and teamwork.英文征文大赛策划书精选2篇(二)Speech Contest Planning ProposalIntroduction:A speech contest is an excellent opportunity for individuals to showcase their public speaking skills and deliver powerful messages to a wider audience. The purpose of this planning proposal is to outline the details and logistics required to organize and conduct an English speech contest. This event aims to provide participants with aplatform to express their ideas, creativity, and talent in delivering persuasive and impactful speeches in English.Objective:The primary objective of the English speech contest is to encourage participants to develop their English language skills, boost their confidence in public speaking, and foster cross-cultural understanding and exchange of ideas. This contest will provide a platform for individuals to express their thoughts, voice their opinions, and share their experiences effectively in English.Date and Venue:The contest will be held on [Date] at [Venue]. The venue should be able to accommodate participants, judges, and an audience of [number] people comfortably. The venue should be equipped with proper audio-visual facilities, including microphones, projectors, and screens.Categories:The contest will consist of two main categories:1. Prepared Speech Category: Participants will deliver a speech on a given theme or topic. The speeches should be between [time limit] minutes. This category will allow participants to showcase their research, critical thinking, and presentation skills.2. Impromptu Speech Category: Participants will be given a topic on the spot and will have a limited time (e.g., 5 minutes) to prepare before delivering the speech. This category will test participants' ability to think on their feet, organize their thoughts quickly, and deliver a coherent speech.Registration and Eligibility:The contest will be open to [target participants], such as students, professionals, or individuals from specific backgrounds or organizations. The registration process will include the following steps:1. Participants will complete an online registration form, providing their basic information and category preference.2. A registration fee (if applicable) will be collected to cover the cost of organizing the event (venue, equipment, certificates, etc.).3. Only a limited number of participants will be accepted in each category, based ona first-come, first-served basis or a pre-screening process.4. Participants must meet the eligibility criteria, including fluency in English and adherence to the contest's rules and regulations.Judging and Evaluation:An impartial panel of judges will be selected based on their expertise in public speaking, language proficiency, and knowledge of the contest's theme. The judging criteria will consider the following aspects:1. Content: Is the speech well-organized, engaging, and coherent? Does it effectively convey the intended message or argument?2. Delivery: Is the speaker confident, expressive, and articulate? Is the speaker able to maintain an appropriate pace, tone, and body language?3. Language Proficiency: Is the speaker's pronunciation, grammar, and vocabulary usage accurate and appropriate? Does the speaker demonstrate a good command of the English language?Prizes and Awards:Prizes and awards will be given to the winners and runners-up in each category. The prizes could include certificates, trophies, valuable gifts, or opportunities for further honing their public speaking skills, such as workshops or training programs. Additionally, all participants will receive participation certificates as a token of appreciation for their efforts.Promotion and Publicity:To ensure maximum participation and awareness of the event, various promotion and publicity channels will be utilized, such as:1. Social media platforms: Create event pages, share updates, and engage with potential participants and supporters.2. Flyers and posters: Display promotional materials in educational institutions, organizations, cafes, and community centers.3. Email marketing: Send invitations and event details to targeted individuals, institutions, and organizations.4. Local media: Contact newspapers, radio stations, and online news portals to feature the event and its objectives.Budget:A detailed budget will be prepared, covering all the necessary expenses related to venue booking, equipment rental, prizes and awards, marketing and promotion, refreshments, and any other miscellaneous costs. Sponsorships and partnerships with relevant organizations or businesses can be explored to secure financial support for the event.Conclusion:Organizing an English speech contest provides a platform for individuals to enhance their communication skills, develop confidence in public speaking, and foster cross-cultural understanding and exchange. The proposed planning highlights the key elements required for a successful contest, including the date and venue, categories, registration, judging criteria, prizes and awards, promotion, and budget. By executing this plan effectively, the event will create a positive impact and serve as a valuable learning opportunity for all participants.。
英语写作比赛策划书范文英语写作比赛策划书范文转眼间,岁月匆匆,工作已经告一段落,我们的工作又将迎来新的阶段,又有了新的目标,做好策划,才能轻装上阵,在今后奋勇争先。
那么你会写策划书吗?以下是收集整理的英语写作比赛策划书范文,欢迎大家分享。
英语写作比赛策划书1一、题目:待定二、活动时间:xx年4月25日三、活动对象:电子系大一和大二全体同学四、比赛活动地点:阶一教室五、主办单位:电子系英语交流社(1)活动形式:英语现场写作(2)活动目的:为了丰富同学们的校园生活,提供同学们学习英语的兴趣,增强同学们英语水平。
展现当代大学生丰富多彩的大学生活七、前期准备工作:a)制定比赛规则b)成立活动委员会:活动委员会成员由英语交流社团成员参加组成委员会负责此次活动的全部事情八、具体安排:1、前期组织与宣传阶段:1)下发活动通知到各班。
2)各班参赛者到学习委员处报名,由学习委员将各班参赛人员名单包括姓名、班级、联系方式等统计好报至负责人处。
a)比赛结束后,由评委老师评出最后的`成绩最后公布比赛获奖同学的名单,赛事组织者发放获奖选手的奖品(待定)等待通知获奖6个名额(一等奖1个,二等奖2个,三等奖3个)d)赛事要求:所有选手在规定的时间里面完成比赛内容,不得违反赛事规则。
英语写作比赛策划书2一、组织单位写作比赛指导小组组长:xx成员:xx等二、参赛对象参赛对象:本校所有年级全日制专科在校学生,均可自愿报名参加相应组别比赛。
三、竞赛方式比赛分初赛和决赛两个阶段进行,由人文学院商务英语专业教研室负责实施,时间分别为3月25日和4月10日。
决赛同时也是浙江省首届英语写作大赛资格选拔赛,特等奖获得者参加4月23日举行的首届浙江省高职高英语写作比赛。
院级比赛奖项按科技文化节要求设置。
1、初赛3月25日进行初赛。
比赛方式为统一笔试,由商务英语教研室负责命题与阅卷,人文学院负责安排监考。
初赛优胜选手获取决赛资格,并由商务英语教研室组织决赛培训。
英语比赛筹划书范文〔精选7篇〕英语比赛筹划书范文〔精选7篇〕英语比赛筹划书1为了全面推动素质教育的开展,进一步进步我校英语教学质量,特举办英语书信比赛。
为了此次比赛可以顺利进展,到达预期效果,现就有关事项安排如下。
一、比赛宗旨激发学生学习英语的兴趣,培养学生观察才能和写作才能,给学生提供一个展示自我的平台。
二、比赛主题:以书信的形式给老师,同学,父母及朋友写一封信。
畅谈人生理想,汇报自己的学习,生活等情况。
三。
比赛要求1、主题鲜明,感情真挚,内容安康向上。
2、字迹清楚,卷面整洁,格式正确。
3、字数:120—1504、作品必须为原创作品,不得抄袭或转载别人的作品。
四、比赛对象我校全体学生五、比赛时间4月11日—4月15日六、投稿方式1、高中部作品交各班英语任课老师。
2、职高部交各班班主任。
七、奖项设置全校分职高部和高中部两组,按总分上下各评出一等奖、二等奖、三等奖假设干名。
英语比赛筹划书2活动目的:促进和进步我校大学生的英语口语程度、营造良好学习气氛、活泼校园文化生活、发现优秀的英语后备人才、进步大学生的综合素质。
活动时间:四月中旬〔4月22号,世界地球日〕活动地点:主楼前空地活动对象:全院学生报名方式:物理学院学生由各班学习委员统一上交;其他学院学生可直接到物理系学生会办公室1—408报名;活动评委:物理学院英语老师活动过程:比赛分预决赛预赛工程:1、自我介绍2、现场辩论3、才艺表演〔有关的英语的任何才艺且与最后的一、二、三等奖的评比无关,只关系到单项奖的评比〕4、情景对话〔请自带伙伴,内容〕决赛工程:1、现场辩论2、以演讲方式讲叙生活或学习中的故事;即兴演讲,根据现场抽取题目进展发挥。
比赛细那么:1、现场打分,每位评委最高分10分;2、才艺和演讲比赛时间为5分钟;3、预赛取前十名进入决赛。
设置奖项:设一、二、三等奖各一名,并设单项奖:最正确风采奖、最正确机智奖、最正确才艺奖、最正确口才奖;效果预测:由于比赛场地是在室外,来往的人可能比拟多,对选手而言更具有挑战性,而且现场评分可以让每个选手都有公平竞争的时机。
外语写作比赛策划书3篇篇一外语写作比赛策划书一、活动主题外语写作比赛二、活动目的为了提高同学们的外语写作能力,增强学习外语的兴趣和信心,同时也为了丰富同学们的课余生活,我们决定举办一场外语写作比赛。
三、参赛对象全体同学四、活动时间和地点时间:[具体时间]地点:[具体地点]五、活动内容1. 报名:参赛者需要在[报名截止日期]前将报名表格发送至指定。
报名表格包括参赛者的姓名、班级、联系方式等信息。
2. 比赛形式:比赛采用线上形式,参赛者需要在规定时间内完成一篇外语写作。
3. 比赛题目:比赛题目将在赛前公布,题目将涉及多个领域,以考察参赛者的综合外语写作能力。
4. 评审标准:评审团将根据文章的内容、语法、词汇、结构等方面进行评分,评选出一等奖、二等奖、三等奖和优秀奖若干名。
六、奖项设置1. 一等奖:[奖品名称],荣誉证书。
2. 二等奖:[奖品名称],荣誉证书。
3. 三等奖:[奖品名称],荣誉证书。
4. 优秀奖:荣誉证书。
七、活动预算1. 宣传费用:海报制作、宣传单页等,共计[X]元。
2. 奖品费用:一等奖[X]名,每名[X]元,共计[X]元;二等奖[X]名,每名[X]元,共计[X]元;三等奖[X]名,每名[X]元,共计[X]元;优秀奖[X]名,每名[X]元,共计[X]元。
3. 其他费用:共计[X]元。
八、注意事项1. 参赛者必须遵守比赛规则,如有违反,将取消比赛资格。
2. 参赛者必须保证所提交的作品为原创,如有抄袭,将取消比赛资格。
3. 参赛作品的版权归作者所有,主办方有权在比赛期间和赛后使用参赛作品进行宣传和推广。
4. 如有其他问题,请联系活动负责人[具体姓名],联系方式[电话号码]。
[策划部门][日期]篇二外语写作比赛策划书一、活动主题外语写作比赛二、活动目的本次外语写作比赛旨在提高同学们的外语写作能力,增强学习外语的兴趣和信心,同时也为同学们提供一个展示自己外语写作水平的平台。
三、参赛对象全校学生四、比赛时间[具体时间]五、比赛地点[具体地点]六、比赛流程1. 报名:参赛者需在规定时间内将报名信息发送至指定,报名信息包括姓名、班级、联系方式等。
外语写作比赛策划书3篇篇一《外语写作比赛策划书》一、比赛背景随着全球化的不断推进,外语交流的重要性日益凸显。
为了激发学生对外语学习的兴趣,提高学生的外语写作能力,特举办此次外语写作比赛。
二、比赛目的1. 提供一个展示学生外语写作水平的平台,鼓励学生积极参与外语学习。
2. 培养学生的外语思维能力、表达能力和创新能力。
3. 促进外语教学的改革与发展,提高外语教学质量。
三、比赛主题四、参赛对象全校学生五、比赛时间[具体比赛时间]六、比赛地点[详细比赛地点]七、比赛流程1. 报名阶段报名时间:[具体报名时间]报名方式:学生自愿报名,填写报名表格并提交至指定或地点。
2. 初赛阶段比赛形式:线上提交作文,学生在规定时间内将作文发送至指定。
评选方式:由专业外语教师组成评审小组,对参赛作文进行评分,选出一定数量的优秀作品进入决赛。
3. 决赛阶段比赛形式:现场写作,学生在规定时间内完成一篇外语作文。
评选方式:评委现场打分,综合初赛成绩和决赛成绩,评选出一、二、三等奖及优秀奖若干名。
4. 颁奖仪式时间:[具体颁奖时间]地点:[颁奖地点]内容:举行颁奖仪式,为获奖学生颁发证书和奖品。
八、比赛规则1. 参赛作品必须为原创,严禁抄袭,一经发现取消参赛资格。
3. 参赛作品要求语言表达准确、流畅,语法正确,逻辑清晰。
4. 参赛作品应符合比赛主题,内容积极向上,具有一定的思想性和艺术性。
5. 参赛作品提交格式要求:为[参赛作品题目],为[外语语种],字体为[具体字体],字号为[具体字号],行距为[具体行距]。
九、奖项设置1. 一等奖:[若干名],颁发证书和奖品。
2. 二等奖:[若干名],颁发证书和奖品。
3. 三等奖:[若干名],颁发证书和奖品。
4. 优秀奖:[若干名],颁发证书和奖品。
十、宣传推广1. 通过学校官网、公众号、班级群等渠道发布比赛通知和相关信息。
2. 在学校宣传栏张贴比赛海报,吸引学生关注。
3. 组织外语教师在课堂上宣传比赛,鼓励学生积极参与。
英文作文比赛策划下载温馨提示:该文档是我店铺精心编制而成,希望大家下载以后,能够帮助大家解决实际的问题。
文档下载后可定制随意修改,请根据实际需要进行相应的调整和使用,谢谢!并且,本店铺为大家提供各种各样类型的实用资料,如教育随笔、日记赏析、句子摘抄、古诗大全、经典美文、话题作文、工作总结、词语解析、文案摘录、其他资料等等,如想了解不同资料格式和写法,敬请关注!Download tips: This document is carefully compiled by theeditor. I hope that after you download them,they can help yousolve practical problems. The document can be customized andmodified after downloading,please adjust and use it according toactual needs, thank you!In addition, our shop provides you with various types ofpractical materials,such as educational essays, diaryappreciation,sentence excerpts,ancient poems,classic articles,topic composition,work summary,word parsing,copyexcerpts,other materials and so on,want to know different data formats andwriting methods,please pay attention!We're going to have an English essay competition. There will be different topics for everyone to choose from. And there will be judges to decide the winners.The competition will be held in a big hall. Everyone can come and watch. There will be prizes for the top contestants.We need to prepare well for the competition. Read a lot of books and practice writing. Maybe we can ask our teachers for help.It's going to be fun and exciting. We'll see who can write the best essay. Let's all try our best.。
高中英语写作比赛活动方案策划书Title: High School English Writing Competition Event Plan Introduction:The high school English writing competition aims to provide a platform for students to showcase their writing talents, improve their language skills, and foster a love for the English language. Through this event, we hope to encourage students to express their thoughts and creativity in English, and to promote cultural exchange and communication.Event Objectives:1. To cultivate students' interest in English writing and improve their language skills.2. To provide a platform for students to showcase their writing talents and creativity.3. To promote cultural exchange and communication among students.4. To encourage students to express their thoughts and ideas in English.Target Participants:High school students from different grades and English proficiency levels.Event Plan:1. Competition Categories: The competition will include categories such as essay writing, short stories, poetry, and creative writing. This will allow students to choose a category that best suits their interests and writing style.2. Judging Panel: A panel of English teachers, professional writers, and language experts will be invited to serve as judges for the competition. They will evaluate the entries based on creativity, language proficiency, and originality.3. Workshops and Training: Prior to the competition, workshops and training sessions will be organized to provide students with guidance and tips on English writing. This will help them improve their writing skills and prepare for the competition.4. Promotion and Publicity: The competition will be promoted through school newsletters, social media platforms, and posters around the school. This will create awareness and encourage more students to participate in the event.5. Awards and Recognition: Prizes will be awarded to the winners of each category, and all participants will receive certificates of participation. This will motivate students to strive for excellence in their writing and provide recognitionfor their efforts.6. Cultural Exchange: In addition to the competition, cultural exchange activities such as English language games, storytelling sessions, and language partner programs will be organized to promote communication and understanding among students from different cultural backgrounds.7. Collaboration with English Clubs: The school's English clubs and language departments will collaborate to support and organize the competition, ensuring the smooth execution of the event.Conclusion:The high school English writing competition will provide a valuable opportunity for students to enhance their English language skills, express their creativity, and engage in cultural exchange. Through this event, we hope to inspire a love for English writing and encourage students to continue honing their language abilities.中文翻译:标题:高中英语写作比赛活动方案策划书简介:高中英语写作比赛旨在为学生提供一个展示他们写作才华、提高语言能力和培养对英语的热爱的平台。
英文写作比赛活动方案策划Introduction:The International English Writing Competition is a platform designed to foster creativity and writing skills among individuals from diverse cultures and backgrounds. This event aims to provide participants with an opportunity to express their thoughts, explore different writing styles, and compete on a global scale. With a focus on promoting linguistic excellence and cultural exchange, this competition will showcase the talents of aspiring writers from around the world.Objective:The primary objective of the International English Writing Competition is to encourage and celebrate the art of writing in English. It aims to:1. Promote linguistic excellence: Encourage participants to enhance their English language skills by writing creatively and effectively.2. Foster cultural understanding: Provide a platform for individuals to express their unique perspectives and contribute to global cultural exchange.3. Encourage creativity and critical thinking: Stimulate the imagination and encourage participants to develop their own voice and writing styles.4. Empower aspiring writers: Provide recognition and encourage talented individuals to pursue writing as a passion or career.Event Details:1. Eligibility and Categories:a) Open to individuals aged 18 and above.b) Three categories:i. Student Category (18-22 years)ii. Young Writer's Category (23-35 years)iii. Adult Category (36 years and above)2. Registration:a) Online registration through the competition website.b) Participants must submit a short bio and a writing sample of their choice.3. Competition Stages:a) Stage 1: Online Registration and Submission Period:i. Competitors have a two-month window to register and submit their entry.ii. The submission should be an original, unpublished piece of writing, following the specified theme/topic.iii. There is a submission fee of $10, payable during the registration process.b) Stage 2: Judging:i. A panel of experienced writers and literary experts will assess the submissions.ii. Submissions will be judged on creativity, originality, writing style, grammar, and adherence to the theme.c) Stage 3: Shortlisting and Announcement:i. Ten finalists will be shortlisted from each category.ii. Shortlisted participants will be notified individually and announced on the competition website and social media platforms.d) Stage 4: Finale:i. Finalists will be invited to attend a grand finale event, which will be held at a prestigious venue.ii. Finalists will be given the opportunity to present a reading of their works.iii. Winners from each category will be announced at the event.4. Prizes and Recognition:a) Each category winner will receive a cash prize of $1000.b) Runners-up will each receive a cash prize of $500.c) All shortlisted participants will receive a certificate of participation.d) Winning entries will be published in an anthology of noteworthy entries.e) The competition website will feature the winning works throughout the year.5. Post-Competition Activities:a) Writing Workshops: Conduct workshops to further enhance participants' writing skills and provide networking opportunities.b) Mentorship Program: Establish a mentorship program where experienced writers guide aspiring writers on the craft and career aspects of writing.c) Cultural Exchange: Facilitate exchange programs where winners can visit each other's countries and interact with local writers.Conclusion:The International English Writing Competition aims to inspire, recognize, and empower global writers to excel in their craft. By showcasing diverse literary voices and providing a platform for cultural exchange, this competition aspires to contribute to the global literary landscape. Through cash prizes, recognition, and post-competition activities, participants will receive support to nurture their passion for writing and contribute to the growth of the global literary community.。
英文征文大赛策划书英文征文大赛策划书1二十一世纪是一个科学文化快速进展、国际沟通不断增添的时代,而英语作为国际通用的语言,其地位就愈加重要。
为了使高校生们在学好中国语言文化的同时加强对外国语言文化的了解,在多方位的比较中加深对人类文化的理解,增添人文素养,提高综合素养,深厚校内文化气氛,提升同学们学习英语的热忱和爱好,校同学会女生工作部和留学工作部特此策划合办英文征文大赛。
一·活动宗旨:征文活动将本着为同学服务,为校内服务,为文学服务的宗旨。
将我们的情感与才能通过我们自己的文笔呈现在众人面前,二·活动主题:1针对中西方文化的不同,谈谈你的看法2针对神舟七号的升空,谈谈你的感想三·活动目的:展现英语才能,传播青春时尚四·活动内容:本次征文活动,能够丰富校内文化生活,营造校内英语学习气氛,为校内原创作品供应一个呈现的舞台,让我们的才能有一个挥洒的空间,让一股清爽的文学风充满在我们的菁菁校内。
因此,本次活动现面对全校同学征集稿件,为同学们供应一个表达自我,呈现自我的舞台。
五·活动支配:1 活动宣扬:由女工部与留学部拟定关于活动时间地点及参加方式的通知,交由宣扬部制作宣扬海报,在全校范围内张贴宣扬。
2 活动时间:(1〕稿件征集日期:10月21日至11月5日〔2〕结果公布日期:11月10日3 交稿地点:校同学会女工部及留学部办公室4 活动形式:本次活动将在全校举办,以保证我们参与本次大赛稿件的广泛性。
后请参赛选手根据规定的截稿日期将稿件交给女工部或留学部办公室。
5 活动要求:1本次活动本着公正公正的原则进行。
2投稿文章主题可从活动主题中任选一个,题材不限。
3投稿文章内容主动向上,必需为原创作品,不得抄袭、套改。
4稿件请注明的真实姓名及具体的联系方式。
六·奖项设置:一等奖 3名荣誉证书二等奖 5名荣誉证书三等奖10名荣誉证书优秀奖20名荣誉证书七·评比方法:1将所交稿件由两部合作进行初审,审核的主要目的是参赛者所提交作品的真实性和可读性。
英语写作大赛实施方案范文Title: Implementation Plan for the English Writing Competition.1. Introduction.As part of our commitment to fostering a learning environment that cultivates creativity, critical thinking, and communication skills, we are pleased to announce the upcoming English Writing Competition. This competition aims to provide a platform for students to showcase theirwriting talents, enhance their language proficiency, and develop their ability to express ideas effectively.2. Objectives.The objectives of the English Writing Competition are to:Encourage students to develop their writing skills andcreative expression.Foster a culture of reading and writing in the academic community.Promote critical thinking and analytical reasoning through written communication.Provide an opportunity for students to receive feedback on their writing from peers and mentors.3. Eligibility Criteria.All students currently enrolled in our institution are eligible to participate in the English Writing Competition. There are no restrictions based on age, gender, or academic background.4. Competition Format.The competition will be conducted in two rounds:Round 1 Preliminary Round:Participants will be required to submit an essay on a topic provided by the organizers.Essays should be original, well-structured, and demonstrate good language proficiency.A panel of judges will evaluate the essays based on creativity, clarity, and adherence to the topic.The top 10% of submissions will be selected to participate in the final round.Round 2 Final Round:Selected participants will be invited to participate in a live writing session where they will be given a new topic.Participants will have a limited time to complete their essays.Essays will be evaluated by the judges based on content, language proficiency, and creativity.The winner will be announced at the conclusion of the final round.5. Timeline.Announcement of the Competition: [Insert Date]Submission Deadline for Round 1: [Insert Date]Announcement of Selected Participants for Round 2: [Insert Date]Final Round (Live Writing Session): [Insert Date]Announcement of Winners: [Insert Date]6. Resources and Support.The institution will provide writing workshops and guidance sessions for participants to prepare for the competition.Participants will have access to mentors and teachers who can provide feedback on their essays.All participants will receive a certificate of participation, and the winners will receive additional prizes and recognition.7. Evaluation Criteria.Essays will be evaluated based on the following criteria:Content: Originality, depth, and relevance to the topic.Language Proficiency: Grammar, sentence structure, vocabulary, and clarity of expression.Creativity: Unique perspective, innovative ideas, and effective use of literary devices.8. Conclusion.The English Writing Competition offers a unique opportunity for students to showcase their writing talents and develop their communication skills. We encourage all eligible students to participate and take advantage of this excellent learning experience. With your active participation, we look forward to a vibrant and exciting competition that will foster the growth of writing and critical thinking in our academic community.Note: This implementation plan has been designed tomeet the requirements stated. However, the specific details, such as dates and evaluation criteria, may need to be customized based on the institution's specific needs and resources.。
英语写作大赛策划书 (2)英语写作大赛策划书 (2)精选2篇(一)[Cover Page]Title: English Writing Competition ProposalDate: [Date]Prepared by: [Your Name/Organization Name][Table of Contents]1. Executive Summary2. Introduction3. Objectives4. Target Audience5. Competition Format6. Theme and Topics7. Judging Criteria8. Prizes and Recognition9. Timeline10. Promotion and Marketing11. Budget12. Conclusion13. Contact Details1. Executive Summary:The purpose of this proposal is to outline the planning and implementation of an English Writing Competition. This competition aims to provide an opportunity for participants to showcase their writing skills, creativity, and language proficiency while fostering a love for the English language. This document will provide details on the objectives, target audience, competition format, theme/topics, judging criteria, prizes/recognitions, timeline, promotion, and budget.2. Introduction:The English Writing Competition is an event aimed at fostering a love for the English language and encouraging participants to enhance their writing skills. The competition will be open to students and individuals of all ages, with different categories structured to cater to their proficiency levels.3. Objectives:- To promote English language proficiency and creative writing skills.- To encourage participants to embrace their creativity and express themselves effectively through writing.- To provide a platform for participants to showcase their talents and receive recognition for their writing abilities.- To foster a sense of community and togetherness through a shared love for the English language.4. Target Audience:The competition will be open to:- Students from primary, secondary, and tertiary levels.- Adult learners of English.- Individuals interested in creative writing.5. Competition Format:- The competition will be divided into different categories based on age groups and proficiency levels.- Participants will be required to submit original written pieces in English.- Entries can be in various formats, such as essays, short stories, or poetry.- Submissions will be accepted electronically through a designated online platform.6. Theme and Topics:- A broad theme will be provided for each category, allowing participants the freedom to explore various topics within that theme.- For example, the theme for the primary level might be \英语写作大赛策划书 (2)精选2篇(二)写作比赛策划书一、比赛背景写作是英语学习的重要环节,通过写作可以提高学生的语言表达能力、思维能力和文化修养。
英语写作大赛策划书范文-策划书范文
活动名称:浙江交通职业技术学院首届英语写作大赛
一、组织单位
写作比赛指导小组
组长:xxx
成员:xxx等
二、参赛对象
参赛对象:本校所有年级全日制专科在校学生,均可自愿报名参加相应组别比赛。
三、竞赛方式
比赛分初赛和决赛两个阶段进行,由人文学院商务英语专业教研室负责实施,时间分别为3月25日和4月10日。
决赛同时也是浙江省首届英语写作大赛资格选拔赛,特等奖获得者参加4月23日举行的首届浙江省高职高英语写作比赛。
院级比赛奖项按科技文化节要求设置。
1.初赛
3月25日进行初赛。
比赛方式为统一笔试,由商务英语教研室负责命题与阅卷,人文学院负责安排监考。
初赛优胜选手获取决赛资格,并由商务英语教研室组织决赛培训。
2.决赛
4月10日进行“浙江交通职业技术学院首届英语写作大赛”决赛。
决赛试卷由“全国高职高专英语写作大赛”组委会命题,由商务英语教研室组织评卷,并按比例设立奖项,具体参照“奖项设置”。
获特等奖选手将代表学院参加“浙江省高职高专英语写作比赛”。
四、赛题命题原则和题型
1. 命题原则:依据目前高职英语教育的相关文件,充分反映高职英语教育的发展趋势。
赛题体现高职特色,突出写作能力,内容既贴近当代大学生的学习和生活,又反映未来工作岗位对英语写作能力的要求和个人职业发展的需求。
2. 比赛时间:120分钟。
3. 比赛题型:比赛题目包括两部分(如下所示)。
公共英语组
题型体裁字数分值题量命题作文应用文(便条、邀请函及回函、通知、简短私人和业务信函、简短传真和电子邮件、简短广告、简短产品与厂家介绍、简短产品使用说明等)不少于100词40%1看图画或图表作文,给出关键词、段首句、规定情景、提纲或围绕某一主题等作文不限不少于350词60%1
英语专业组
题型体裁字数分值题量命题作文应用文(根据已提供的信息,如图表、概括性说明等撰写报告、信函、内容较丰富的广告、使用说明等)不少于200词40%1根据已给关键词、段首句、规定情景、提纲或围绕某一主题等作文不限不少于350词60%1
五、竞赛安排策划
1. 报名
报名由人文学院学生会组织,将各分院报名表汇总后于3月21日19:00前以电子表格形式(格式参见附件)报送至人文学院商务英语教研室,钱志权,e-mail:。
2. 比赛时间和地点
初赛:3月25日(周四)傍晚17:30-19:30,第四教学楼b701(英语专业组),第四教学楼c601(公共英语组)。
共2页,当前第1页12 决赛:4月10日(周六)具体时间地点另行通知。
六、奖项设置
1. 公共英语组和英语专业组各设四个奖励等级,特等奖2名(专业1名、非专业1名);一等奖2名(专业1名、非专业1名);二等奖奖3名(专业1名、非专业2名);三等奖4名(专业2名,非专业2名)
2. 分院优秀组织奖1项。