布鲁姆的教学目标分类系统包括哪三类目标
- 格式:doc
- 大小:17.50 KB
- 文档页数:7
布卢姆的教育目标分类学习(美)教育心理学家布卢姆(1956年)用分类学方法分析学生在课堂讨论中发生的各种学习。
并以学生的学习结果为根据,将学习划分为3类:认知领域学习、情感领域学习和精神运动领域学习。
所提的教育目标,实际上就是学习的结果。
布卢姆认为,认知领域包括着有关知识的再认、回忆以及理解能力和技能的形成等方面的目标。
他关于教育目标分类学的研究,表现在他的《教育目标分类学》第一分册:《认知领域》中,发行达上百万册。
一、布卢姆的学习认知目标分析布卢姆的三类教育目标中的每一类,都具有从低到高的排列层次。
其中他将认知领域的目标分为6个等级。
第一级,知识。
他所说的知识,就是指学生能够通过回忆或再认,回想起他们在教育过程中已经体验过的某些观念与现象。
包括具体的知识,如专有名词、事实等;具体的方式和方法的知识,如习惯、分类、规范和方法学等;一般概念和抽象的知识,如原理、原则和理论等。
这个级别的学习,主要是对上述知识的回忆。
所以,特别强调学习时的记忆过程。
布卢姆认为,使学生获得知识成信息,几乎是所有课程的最重要的或最基本的教育目标。
并且认为实现知识目标重要的是记亿的心理过程与较为复杂的联想和判断过程。
布卢姆认为,要实现课程中所包合的知识目标,则需要考虑4个问题:(1)确定学生需要学习多少知识;(2)学生对规定的知识需要学习到怎样的精确程度;(3) 知识怎样最有效地组织,才便于学生学习;(4)规定学习的知识对学生应产生什么样的意义。
第二级,领会。
领会属于最低水平的理解阶段。
学生主要应知道所交流的内容;理解交流内容中所包含的文字信息、行为或反应;了解交流内容的不同表现形式(如口头、书面或符号等);能够用所交流的内容观点进行交流而无需用有关的其它观点或完全发现出它们的关系;用自己觉得更有意义的某些类似的形式,改组交流的内容等。
第三级,应用。
指在特殊和实际情况下应用概念和原理。
即当学生懂得了某个抽象概念并能说明其用途之后,在教师未说明问题的解决模式或提示如何应用的情况下,学生会正确地把该概念应用于适当的情境中。
布鲁姆教学目标分类布鲁姆教育目标分类法是一种教育的分类方法。
教育目标可分为三大领域:认知领域、情感领域和动作技能领域。
一、认知领域1.知道(知识):是指认识并记忆。
这一层次所涉及的是具体知识或抽象知识的辨认,用一种非常接近于学生当初遇到的某种观念和现象时的形式,回想起这种观念或现象。
提示:回忆,记忆,识别,列表,定义,陈述,呈现2.领会:是指对事物的领会,但不要求深刻的领会,而是初步的,可能是肤浅的。
其包括“转化”、解释、推断等。
提示: 说明,识别,描述,解释,区别,重述,归纳,比较3.应用:是指对所学习的概念、法则、原理的运用。
它要求在没有说明问题解决模式的情况下,学会正确地把抽象概念运用于适当的情况。
这里所说的应用是初步的直接应用,而不是全面地、通过分析、综合地运用知识。
提示: 应用,论证,操作,实践,分类,举例说明,解决4.分析:是指把材料分解成它的组成要素部分,从而使各概念间的相互关系更加明确,材料的组织结构更为清晰,详细地阐明基础理论和基本原理。
提示: 分析,检查,实验,组织,对比,比较,辨别,区别5.综合:是以分析为基础,全面加工已分解的各要素,并再次把它们按要求重新地组合成整体,以便综合地创造性地解决问题。
它涉及具有特色的表达,制定合理的计划和可实施的步骤,根据基本材料推出某种规律等活动。
它强调特性与首创性,是高层次的要求。
提示: 组成,建立,设计,开发,计划,支持,系统化6.评价:这是认知领域里教育目标的最高层次。
这个层次的要求不是凭借直观的感受或观察的现象作出评判,而是理性的深刻的对事物本质的价值作出有说服力的判断,它综合内在与外在的资料、信息,作出符合客观事实的推断。
提示: 评价,估计,评论,鉴定,辩明,辩护,证明,预测,预言,支持二、情感领域包括五个层次,分别是:接受、反应、形成价值观念、组织价值观念系统、价值体系个性化。
三、动作技能领域包括七个层次,分别是:知觉、定势指导下的反应、机械动作、复杂的外显反应、适应、创新。
布鲁姆教育目标分类学教育目标是指预期的学生学习结果。
1956年,美国著名的教育心理学家布卢姆立足于教育目标的完整性,制定了教育目标分类系统。
他提出把教育目标分为认知、情感和动作技能三个目标领域,并按照由低到高、由简到繁的顺序把每个目标领域再细分为多个层次和水平:1)认知领域的教育目标认知目标按照由低级到高级的水平共分为六级:知识指对先前所学内容的回忆,包括对具体事实、方法、过程、理论等的回忆;领会指能把握所学内容的意义,具体表现为能用自己的话表述、能加以说明、能进行简单的推断;应用指能将所学内容运用于新的具体情境,包括概念、方法、理论的应用;分析指能分析所学内容的结构;综合指能创建新的知识结构,比如说拟订一项操作计划或概括出一组关系等;评价指能依据内、外在标准对所学内容进行价值判断,这是最高水平的认知学习结果。
2)情感领域的教育目标情感领域的教育目标按照由低级到高级的水平共分为五级:接受指注意某种现象;反应指主动参与;价值化指接受某种价值标准、偏爱某种价值标准和愿意为某种价值标准作奉献;组织指能对不同的价值标准进行比较,建立内在一致的价值体系;价值或价值体系的性格化指能运用价值体系长时期地控制自己的行为;3)技能领域的教育目标技能领域的教育目标按照由低级到高级的水平共分为七级:知觉指运用感官获得以后可用于指导动作的相关信息;定向指从生理、心理和情绪等方面做好活动的准备;有指导的反应指对某一动作技能的模仿和尝试;机械动作指能以某种熟练和自信水平完成动作;复杂的外显反应指能熟练操作复杂的动作;适应指技能的高度发展水平,即学生能根据具体情境修正自己的动作;创新指根据具体情境的需要创造出新的动作,这里强调以高度发展的技能为基础的创造能力。
布鲁姆把教育目标分为
布鲁姆将教育目标分为三个层次,分别是认知目标、情感目标和动作目标。
认知目标指的是学生在学习过程中获得知识、掌握概念、理解原理等方面的目标。
这些目标包括记忆、理解、应用、分析、评估和创造六个层次。
例如,学生可以通过记忆事实、概念和信息来实现记忆目标;通过解释、总结和解决问题来实现理解目标;通过使用知识解决实际情境中的问题来实现应用目标。
情感目标涉及培养学生的态度、价值观和情感。
它包括接受、回应、参与、内化和评估五个层次。
例如,学生可以通过接受新的观念和价值观来实现接受目标;通过参与社会活动、团队合作等来实现参与目标;通过内化所学的道德和伦理原则来实现内化目标。
动作目标是指学生在行为和技能方面的目标。
它包括观察、模仿、实施、精细调整和起主导作用五个层次。
例如,学生可以通过观察和模仿他人来学习新的技能;通过实施技能并进行反馈和调整来实现实施目标;通过起主导作用指导他人来实现起主导作用目标。
这三个层次的目标相互关联,互为支持。
在教学中,教师可以根据学生的学习情况和需求,结合课程内容和学科特点,制定相应的教育目标,通过有针对性地设计教学活动和评估方式,促进学生成长发展。
布鲁姆教育目标三大类布鲁姆教育目标按照认知层次划分成了三个大类:认知目标、情感目标和技能目标,下面分别进行介绍。
认知目标是指学生获取知识、理解概念、运用知识解决问题的能力。
它主要包括了知识、理解、应用、分析、评价和创造这六个层次。
知识是指学生能够记住和复述已经学过的信息和概念;理解是指学生能够理解知识的意义和相互关系;应用是指学生能够将所学的知识运用到实际情境中解决问题;分析是指学生能够将知识进行分解和分类,并找出其中的关联性和差异性;评价是指学生能够对知识进行评判,判断其好坏和价值;创造是指学生能够通过自主思考和创造性思维产生新的知识和观点。
认知目标强调了知识的掌握和运用,培养学生的思维能力和创新能力。
情感目标是指培养学生的情感态度和价值观念。
它主要包括了情感态度、情感反应和情感评价这三个层次。
情感态度是指学生对于学习对象的兴趣和态度,包括了好奇心、喜爱和关注等;情感反应是指学生对于学习对象的情感体验,包括了愉悦、惊喜和热情等;情感评价是指学生对于学习对象的价值观念和态度评价,包括了欣赏、赞美和批判等。
情感目标强调了培养学生的情感态度和情感反应,提高学生对学习的投入和表现。
技能目标是指培养学生的技能和能力。
它主要包括了知识技能、智力技能和运动技能这三个层次。
知识技能是指学生在知识领域中的技能和操作,包括了阅读、写作和研究等;智力技能是指学生在智力思维和解决问题方面的技能,包括了推理、判断和解决问题等;运动技能是指学生在体育运动和身体活动方面的技能,包括了跑步、跳跃和运动协调等。
技能目标强调了培养学生的实际操作能力和动手能力,提高学生在不同领域中的技能和能力。
综上所述,布鲁姆教育目标按照认知层次划分成了认知目标、情感目标和技能目标这三个大类。
认知目标关注学生在思维和知识方面的能力,情感目标关注学生在情感态度和价值观念方面的能力,技能目标关注学生在技能和实践方面的能力。
这三个目标相互配合,共同促进学生的全面发展。
简述布鲁姆认知目标的分类
布鲁姆认知目标的分类主要有以下几种:
1. 知识性目标:指的是对于学生掌握和理解特定主题或概念的目标。
例如,学生能够背诵和解释关键事实、概念和原理。
2. 理解性目标:指的是对于学生对于所学知识的理解程度的目标。
这包括学生能够使用所学知识解决问题、应用概念分析信息、比较和分类事物等。
3. 应用性目标:指的是对于学生能够将所学知识应用于实际情境中的目标。
这包括学生能够运用所学知识解决实际问题、设计解决方案、制定计划等。
4. 分析性目标:指的是对于学生能够将所学知识进行分析和识别关系的目标。
这包括学生能够分析和解释事物之间的关系、区分重要和不重要的信息等。
5. 综合性目标:指的是对于学生能够将多个学科领域的知识进行结合和整合的目标。
例如,学生能够将语言、数学、科学等领域的知识结合起来解决问题。
6. 评价性目标:指的是对于学生能够对所学知识进行评价和判断的目标。
这包括学生能够评估信息的可靠性、提出合理的观点和意见等。
简述布鲁姆在认知领域的目标分类及发展布鲁姆在认知领域的目标分类及发展简介认知领域是心理学中的一个重要分支,它主要研究人类思维、记忆、学习、语言等方面的问题。
布鲁姆是认知心理学领域的重要代表人物之一,他对认知目标进行了分类,并提出了许多有影响力的理论和观点。
一、布鲁姆对认知目标的分类1. 认知目标的三种类型布鲁姆将认知目标分为三种类型:认知信息处理目标、情感目标和行为目标。
(1)认知信息处理目标这种类型的目标主要涉及到人类思维和记忆方面的问题。
它包括以下几个方面:- 记忆:即将信息存储在大脑中,以备后续使用。
- 知识:即掌握某种事物或现象的相关信息。
- 理解:即理解某种事物或现象背后的原理和逻辑。
- 应用:即将已经掌握和理解的信息应用到实际生活中。
(2)情感目标这种类型的目标主要涉及到人类情感方面的问题。
它包括以下几个方面:- 情感表达:即通过语言、肢体语言等方式表达自己的情感。
- 情感理解:即理解他人的情感表达。
- 情感调节:即控制自己的情感,使其符合社会规范和个人需要。
(3)行为目标这种类型的目标主要涉及到人类行为方面的问题。
它包括以下几个方面:- 动机:即推动人类行动的内在因素。
- 行为执行:即将动机转化为实际行动。
- 行为反馈:即了解行为结果,并根据结果进行调整。
2. 认知目标分类的意义布鲁姆对认知目标进行分类,主要是为了更好地研究和理解人类认知、情感和行为方面的问题。
通过将认知目标分成不同类型,可以更加系统地探究它们之间的关系和作用,从而深入挖掘认知心理学领域中许多重要问题。
二、布鲁姆在认知领域的发展历程1. 儿童思维发展布鲁姆在20世纪50年代开始研究儿童思维发展问题。
他提出了“层次结构”理论,认为儿童的思维发展是一个逐步建立新的认知结构的过程。
这个理论对于儿童教育和发展具有重要意义。
2. 教育目标分类布鲁姆在20世纪60年代开始研究教育目标分类问题。
他提出了“认知目标”、“情感目标”和“行为目标”三种类型,从而指导教育者更好地制定教育目标和课程设计。
布鲁姆教育目标分类布鲁姆教育目标分类共包括认知目标、情感目标和技能目标三个层面。
认知目标是指学生获得知识、理解和思考的能力;情感目标是指培养学生的情感态度、价值观和人格发展;技能目标是指学生掌握各种技能和方法的能力。
本文将对这三个层面的教育目标分类进行详细阐述。
一、认知目标认知目标是指在学习过程中,学生能够获得各种知识、理解事物的内涵和发展思维能力的目标。
认知目标主要包括以下几个方面。
1. 知识目标:指学生在学习过程中掌握并记忆所学内容的能力。
这包括学生掌握的概念、原理、定理、公式等知识。
2. 理解目标:指学生能理解所学内容,并能将其运用到实际问题中的能力。
理解目标强调学生对所学知识的理解和应用。
3. 分析目标:指学生能够分析问题,将问题分解成更小的组成部分,并找出其内在的联系和规律的能力。
4. 综合目标:指学生能够将不同领域的知识融会贯通,运用所学的知识解决复杂问题的能力。
二、情感目标情感目标是指培养学生的情感态度、价值观和人格发展的目标。
情感目标对学生的情感认知和情感态度的培养起着重要的作用。
情感目标主要包括以下几个方面。
1. 情感态度目标:指培养学生正确的情感态度,使其具有积极向上、乐观向善的情感态度。
2. 价值观目标:指培养学生正确的道德价值观,使其具备正确的行为准则和思想道德修养。
3. 人格发展目标:指培养学生健全的个性和良好的人格发展,使其具有健康、完善的人格特质。
三、技能目标技能目标是指学生掌握各种技能和方法,能够运用这些技能解决问题的目标。
技能目标主要包括以下几个方面。
1. 认知技能目标:指学生通过学习和训练获得的思考、记忆、理解、推理等认知过程的能力。
2. 沟通技能目标:指学生能够用多种方式和人进行交流和表达的能力。
3. 解决问题技能目标:指学生能够运用所学知识解决实际问题的能力。
4. 创新技能目标:指学生具备创新思维和创造力,能够提出新颖的观点和方法的能力。
总结起来,布鲁姆教育目标分类主要包括认知目标、情感目标和技能目标三个层面。
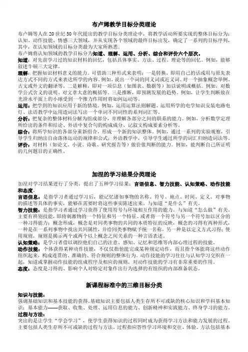
布卢姆教学目标分类理论布卢姆等人在20世纪50年代提出的教学目标分类理论中,将教学活动所要实现的整体目标分为:认知、动作技能、情感三大领域,并从实现各个领域的最终目标出发,确定了一系列的目标序列,其中,在认知领域的目标分类最为大家所熟悉。
布卢姆将认知领域的教学目标分为知道、理解、运用、分析、综合和评价六个层次。
知道:对先前学习过的知识材料的回忆,包括具体事实、方法、过程、理论等的回忆。
例如,能够叙述牛顿三大定律。
理解:把握知识材料意义的能力。
可借助三种形式来表明:一是转换,即用自己的话或用与原先表达方式不同的方式来表达所学的内容。
例如,说出一个词的同义词或近义词、对一个抽象概念举例、古文或外文的翻译等。
二是解释,即对一项信息(如图表、数据等)加以说明或概括。
例如,对数学公式含义的说明、对文章大意的概括等。
三是推断,即预测发展的趋势。
例如,让学生判断放在光滑水平面上的小球受到一个推力作用时将如何运动等。
运用:把学到的知识应用于新的情境。
例如,运用运算法则解题、运用所学的电学知识安装电路电灯、法语教学中运用造词法写出一个单词不同词性的系列词汇等。
分析:把复杂的整体材料分解为组成部分,并理解各部分之间的联系的能力。
例如,分析数学定理所给出的条件和结论、外语中复合句的构成成分、记叙文构成要素分析等。
综合:将所学知识的各部分重新组合,形成一个新的知识整体。
例如,通过一系列的实验观察,引导学生归纳出自由落体运动的规律和公式;外语教学中,引导学生通过所学的词汇归纳造词法等。
评价:对材料(如论文、小说、诗歌、研究报告等)做价值判断的能力。
例如,能判断自己所证明的几何题目的正确性。
加涅的学习结果分类理论加涅对学习结果进行了分类,提出了五种学习结果:言语信息、智力技能、认知策略、动作技能和态度。
言语信息:是指学习者通过学习后,能记忆诸如事物的名称、符号、地点、时间、定义、对事物的描述等具体的事实,能够在需要时将这些事实陈述出来。
布卢姆的教育目标分类布卢姆的教育目标是以学生为中心的,通过提供合适的教学和评价方法,以促进学生的认知、情感和技能的全面发展。
布卢姆将教育目标分为认知目标、情感目标和技能目标三个层次。
认知目标是指学生在学习过程中所要达到的知识、理解和思维能力的目标。
布卢姆将认知目标分为六个层次:记忆、理解、应用、分析、综合和评价。
记忆是指学生能够记住和回忆所学的知识。
理解是指学生对所学知识的理解和解释能力。
应用是指学生能够将所学的知识应用于实际问题中。
分析是指学生能够分解和分析所学的知识。
综合是指学生能够整合和综合所学的知识。
评价是指学生能够评估和评价所学的知识。
情感目标是指学生在学习过程中所要培养和发展的情感能力和态度。
布卢姆将情感目标分为五个层次:接受、反应、参与、内化和评价。
接受是指学生能够接受和尊重不同的观点和价值观。
反应是指学生能够对所学的知识和经验做出情感上的反应。
参与是指学生能够积极参与学习和社交活动。
内化是指学生能够形成并坚持自己的价值观和信念。
评价是指学生能够对自己和他人的情感和行为进行评价和反思。
技能目标是指学生在学习过程中所要掌握的技能和技巧。
布卢姆将技能目标分为五个层次:知觉和动作、掌握基本技能、组织和运用知识、分析和解决问题以及评价和创新。
知觉和动作是指学生能够感知和运用基本的感官和运动技能。
掌握基本技能是指学生能够熟练掌握一定的基本技能和技巧。
组织和运用知识是指学生能够组织和运用所学的知识和技能来解决实际问题。
分析和解决问题是指学生能够分析和解决复杂的问题。
评价和创新是指学生能够对自己和他人的技能和行为进行评价和创新。
布卢姆的教育目标分类体现了学生全面发展的原则,既注重学生的认知能力的提高,又重视学生的情感和技能的培养。
通过合理地设置教学目标和相应的评价方法,教师可以帮助学生实现这些目标,促进他们在各个层次上的全面发展。
布鲁姆将教育目标划分为认知领域、情感领域和操作领域三个领域,共同构成教育目标体系。
布鲁姆教育目标分类法是一种教育的分类方法,根据教育目标可以分为:知道、领会、应用、分析、综合、评价。
该教育方法指出,问题有简单和复杂,按照学习目标进行提问。
扩展资料:布鲁姆教学目标把所有知识点的掌握分为六个层级:1、记忆:能从长时记忆中找到和识别接受到的信息2、理解:得到信息后,能用自己的话表达其中的意义3、应用:能在给定的情景中执行或使用信息4、分析:将信息分解,确定各部分间、各部分与总体间的关系5、评价:能以得到的信息为准则作出判断6、创造:能基于得到的信息重新组织成新的模型或结构培训能达成的层级在记忆层、理解层和应用层,而分析层、评价层和创造层一般不是通过培训活动达成的。
布鲁姆的教学目标分类系统包括:认知领域、情感领域和动作技能领域。
(一)认知领域教育目标布卢姆等人在1956年把认知领域的教育目标公布出来,该邻域的教育目标包含由从低级到高级,由简单到复杂的六个水平。
共分为知识、领会、运用、分析、综合、评价六个层次。
(具体如下图)1.知识:记住所学材料,包括对具体事实、方法、过程等的回忆;可使用的描述动词:定义、叙述、背诵等。
举例:背诵《春江花月夜》。
匹配解放战争三大战役的时间和名称。
2.领会:领悟所学材料的意义,但不一定将其与其他事物相联系;可用描述动词:解释、辨别等。
举例:概括《老人与海》的故事。
通过阅读,辨别现实主义与自然主义各自的特征。
3.运用:将所学概念、规则等运用与心情景中的能力;可以描述动词:计算、操作等。
举例:演示能量守恒定律在生活中的应用。
模拟商店购物,考察学生的计算能力。
4.分析:将整体材料分解成其构成成分并理解其组织结构;可用描述动词:分解、说明等。
举例:让学生将《荷塘月色》的结构分解出来。
让学生区分一篇报道中的事实与观点。
5.综合:将所学的零碎知识整合为知识体系,强调创造能力,需要产生新的模式或结构;可用描述动词:创造、编写等。
布鲁姆教学目标分类法布鲁姆教学目标分类法(Bloom's Taxonomy)是一个广泛应用于教学和评估教学成果的教育理论模型,由美国心理学家本杰明·布鲁姆(Benjamin Bloom)于1956年提出并发展完善。
布鲁姆教学目标分类法将学习目标分为认知、情感和心理动力三个方面,每个方面再细化为不同层次的目标,以便于教师制定教学策略和评价学生学习成果。
本文将对布鲁姆教学目标分类法进行详细介绍和分析。
一、认知目标认知目标是关于知识、理解、应用、分析、综合和评价等方面的学习目标,是学生在学习过程中所需要达到的思维水平。
布鲁姆将认知目标分为六个层次,分别是记忆、理解、应用、分析、综合和评价。
1.记忆(Knowledge)记忆是最基础的认知层次,指的是学生能够记住、回忆和重述已经学过的知识、概念或事实。
例如,学生能够记忆并重述一首诗歌的内容,记忆一些重要的历史事件或科学知识点等。
2.理解(Comprehension)理解是指学生能够理解和解释所学知识的含义和意义,能够描述事物的特征和属性,或者解释概念之间的关系。
例如,学生能够解释一个物理实验的结果,理解一篇文章的大意等。
3.应用(Application)应用是指学生能够将所学知识应用到新的情境中,解决具体的问题。
例如,学生能够运用数学知识解决实际问题,运用科学知识设计一个实验等。
4.分析(Analysis)分析是指学生能够将学习对象进行拆解,分解为其组成部分,能够识别出其中的结构、目的和功能。
例如,学生能够分析一个历史事件的原因和结果,分析一个文本的结构和语言特点等。
5.综合(Synthesis)综合是指学生能够将学习对象的各个部分重新组合,产生新的整体,并表现出创造性的思维。
例如,学生能够整合各种信息制作一份报告,整合各种材料设计一个方案等。
6.评价(Evaluation)评价是指学生能够对所学知识、信息或观点进行评价和判断,能够根据标准进行评估或选择最合适的方案。
布鲁姆将教学目标分为布鲁姆是美国教育心理学家,他提出了一个教学目标分类体系,这个体系被称为布鲁姆分类目标或者布鲁姆教育目标分类。
布鲁姆将教学目标分为认知目标、情感目标和技能目标三个层次,每个层次又细分为不同的子目标,具体如下:一、认知目标1. 记忆:学习并记住知识、事实、概念和原则等。
2. 理解:理解并阐述信息、观点或观念的含义。
3. 应用:将所学的知识、概念和原则应用到新的情境中。
4. 分析:将知识和概念分解成其组成部分,以便进行比较、分类和归纳。
5. 综合:将分开的信息或概念结合起来,以便形成一个整体或建立一个新的结构。
6. 评价:根据一定的标准,评估、评价和评论信息、观点或观念。
二、情感目标1. 接受:对新的观点、价值观或态度持开放的态度,并愿意接受它们。
2. 反应:对不同信息、观点或观念作出强烈的情感反应。
3. 高兴:感到满足、喜悦和满足。
4. 价值:形成自己的价值观念,并理解和接受它们。
5. 信念:采纳并坚持某种信念或理念。
6. 感情:了解自己和他人的感受,并表达出合适的情感。
三、技能目标1. 掌握:掌握并熟练运用特定的技能或工具。
2. 应用:将所学的技能或工具应用到实际问题中。
3. 分析:对复杂问题或任务进行分析和解决。
4. 评估:评估和提供反馈,以改善自己的表现。
5. 创新:用创造性和独立思维解决问题,提出新的观点和解决方案。
6. 合作:与他人合作,共同完成任务或解决问题。
布鲁姆将这些目标分为三个层次,每个层次都有其特定的重要性和发展顺序。
教师可以根据学生的年龄、能力和学习目标,有针对性地制定教学目标,帮助学生全面发展。
布鲁姆教育目标分类】布鲁姆教育目标分类(BloomTaxonomy)是由美国心理学家威廉布鲁姆(WilliamBloom)于1956年提出的一套教学设计和教学目标的理论框架。
这套理论可以帮助教师和学生有效地组织、实现和评价学习过程,以达到有效教学目标的要求,也帮助学习者实现更高的学习能力。
从形式上看,布鲁姆教育目标分类包括三个层次:认知层次、情感层次和行动层次。
其中,认知层次主要是指学习者所实现的知识运用能力,它包括记忆、理解、应用、分析、综合和评价六种技能;情感层次指的是学习者实现情感方面的置身其中、发现、注意、理解和反思五种技能;行动层次指的是学习者实现行动方面的规划、实施、反思、评价和调整五种技能。
从功能上看,布鲁姆教育目标分类可以帮助教师制定教学目的的准备,从而更加有效的进行教学;也可以帮助学生更加清晰地定位学习目标,从而更加有效的完成学习任务。
它可以帮助教师更好地把握学习的细节和评价的范围,从而更加有效的引导学习者实现更高的学习目标。
在使用布鲁姆教育目标分类进行教学或者学习时,教师和学生都需要明确具体的学习目标,并且需要把重点放在实现当前目标上,以达到有效的目的。
教师需要做到教学目标、学习过程和评价标准的明确,同时又能够不断更新更高的学习目标,以促进学员的进步。
学习者也需要具备一定的学习自律能力,完成学习任务,既要依循指定的程序,也要拓宽学习范围,使学习更加有意义。
总之,布鲁姆教育目标分类是一种有效的教学实施和学习实现的理论体系,它不仅可以帮助教师更加有效地实施教学,还可以帮助学生更加有效地实现学习目标。
在实施布鲁姆教育目标分类时,教师和学习者都需要具备一定的自律能力,分别做到教学目标的明确、教学实施的有效、学习目标的实现以及评价的准确,确保存在教学中的有效性。
布鲁姆教育目标分类学理论布鲁姆(B·Bloom)美国教育心理学家,首创“教育目标分类学”。
布鲁姆将教育目标划分为认知领域、情感领域和操作领域三个领域,共同构成教育目标体系。
一、认知领域的教育目标认知领域的教育目标可以分为从低到高的六个层次:知道(知识)-领会(理解)-应用-分析-综合-评价。
1.知道(知识)(knowledge)是指认识并记忆。
这一层次所涉及的是具体知识或抽象知识的辨认,用一种非常接近于学生当初遇到的某种观念和现象时的形式,回想起这种观念或现象。
这种知识是特定知识,如:术语和事实;处理特殊问题的方法或途径的知识:序列、分类、标准、方法等;一般或抽象的知识:原理、理论、知识框架等。
与这一层次目标相关的概念如:回忆,记忆,识别,列表,定义,陈述,呈现等。
2.领会(comprehension)是指对事物的领会,但不要求深刻的领会,而是初步的,可能是肤浅的。
包括(1)转换:用自己的话或用与原先的表达方式不同的方式表达自己的思想;(2)解释:对一项信息加以说明或概述;(3)推断:估计将来的趋势或后果。
与此目标相关的概念如:说明,识别,描述,解释,区别,重述,归纳,比较等。
3.应用(application)是指对所学习的概念、法则、原理的运用。
它要求在没有说明问题解决模式的情况下,学会正确地把抽象概念运用于适当的情况。
这里所说的应用是初步的直接应用,而不是全面地、通过分析、综合地运用知识。
与此目标相关的概念如:应用,论证,操作,实践,分类,举例说明,解决等。
4.分析(analysis)是指把材料分解成它的组成要素部分,从而使各概念间的相互关系更加明确,材料的组织结构更为清晰,详细地阐明基础理论和基本原理。
与此目标相关的概念如: 分析,检查,实验,组织,对比,比较,辨别,区别等。
5.综合(synthesis)是以分析为基础,全面加工已分解的各要素,并再次把它们按要求重新地组合成整体,以便综合地创造性地解决问题。
布拉姆三个教学目标
布拉姆关于教育目标的理论集中反映在他的《教育目标分类系统》中,布拉姆等人把教育目标分为三大领域——认知领域、情感领域和动作技能领域。
又把认知领域目标分为六个亚领域,即知识、领会、运用、分析、综合、评价。
情感领域分为五个亚领域,即接受、反应、价值评价、组织、性格化。
1、认知领域目标:
认知领域目标是指认知的结果,包括知识、领会、应用、分析、综合和评价等六级水平。
2、情感领域目标:
情感目标是人对客观事物与自己需要的关系的反映,是感情、内心体验、需要、愿望、价值追求等一系列心理现象的统称。
情感目标主要包括情感、态度与价值观三个要素。
3、动作技能领域:
动作技能教学目标指预期教学后学生在动作技能方面所应达到的目标,它包含知觉、模仿、操作、准确、连贯、习惯化等层次。
布鲁姆的教学目标分类系统包括哪三类目标
教学目标分类理论是20世纪50年代以布鲁姆为代表的美国心理学家提出的。
在这个理论体系中,布鲁姆等人将教学活动所要实现的整体目标分为认知、情感、心理运动等三大领域,并从实现各个领域的最终目标出发,确定了一系列目标序列。
(1)认知学习领域目标分类
布鲁姆将认知领域的目标分为识记、理解、运用、分析、综合和评价六个层次。
①识记:指对先前学习过的知识材料的记忆,包括具体事实、方法、过程、理论等的记忆,如记忆名词、事实、基本观念、原则等。
②领会:指把握知识材料意义的能力。
可以通过三种形式来表明对知识材料的领会,一是转换,即用自己的话或用与原先不同的方式来表达所学的内容。
二是解释,即对一项信息(如图表、数据等)加以说明或概述。
三是推断,即预测发展的趋势。
③运用:指把学到的知识应用于新的情境、解决实际问题的能力。
它包括概念、原理、方法和理论的应用。
运用的能力以知道和领会为基础,是较高水平的理解。
④分析:指把复杂的知识整体分解为组成部分并理解各部分之间联系的能力。
它包括部分的鉴别、部分之间关系的分析和对其中的组织结构的认识。
例如,能区分因果关系,能识别识别史料中作者的
观点或倾向等。
分析代表了比运用更高的智力水平,因为它既要理解知识材料的内容,又要理解其结构。
⑤综合:指将所学知识的各部分重新组合,形成一个新的知识整体。
它包括发表一篇内容独特的演说或文章,拟定一项操作计划或概括出一套抽象关系。
它所强调的是创造能力,即形成新的模式或结构的能力。
⑥评价:指对材料(如论文、观点、研究报告等)作价值判断的能力。
它包括对材料的内在标准(如组织结构)或外在的标准(如某种学术观点)进行价值判断。
例如,判断实验结论是否有充分的数据支持,或评价某篇文章的水平与价值。
这是最高水平的认知学习结果,因为它要求超越原先的学习内容,综合多方面的知识并要基于明确的标准才能做出评价。
在上述布卢姆的分类系统中,第一层次是“识记”,主要涉及对言语信息的简单记忆,不需要对原输入的信息作多大改组或加工。
而以后的五个层次与“知道”的不同之处在于:它们是加工知识的方式,需要学习者在心理上对知识进行组织或重新组织。
这个分类系统为我们确定教学目标提供了一个很好的思考框架。
(2)动作技能学习领域目标分类
动作技能涉及骨骼和肌肉的运用、发展和协调。
在实验课、体育课、职业培训、军事训练等科目中,这常是主要的教学目标,1956年布卢姆等人在创立教育目标分类理论时,仅意识到这一领域的存在,但未能制定出具体的目标体系。
后来,辛普森(E. J. Simpson)
等人提出了几种不同的分类方法,但尚无公认的最好分类。
这里将三种分类法分别做一简介,以便在编写教学目标时加以选择和综合运用。
第一个是辛普森(E. J. Simpson)等人于1972年提出的分类系统。
这是目前应用较广泛的一种分类体系。
辛普森(E. J. Simpson)等人于1972年提出将动作技能目标分成下面所列的七级:
①感知:指运用感官获得信息以指导动作,主要了解某动作技能的有关知识、性质、功用等。
②准备:指对固定动作的准备,包括心理定向、生理定向和情绪准备(愿意活动)。
感知是其先决条件,在我国将感知和准备阶段统称为动作技能学习的认知阶段。
③有指导的反应:指复杂动作技能学习的早期阶段,包括模仿和尝试错误。
通过教师评价或一套适当的标准可判断操作的适当性。
④机械动作:指学习者的反应已成习惯,能以某种熟练和自信水平完成动作。
这一阶段的学习结果涉及各种形式的操作技能,但动作模式并不复杂。
⑤复杂的外显反应:指包含复杂动作模式的熟练操作。
操作的熟练性以精确、迅速、连贯协调和轻松稳定为指标。
⑥适应:指技能的高度发展水平,学习者能修正自己的动作模式以适应特殊的设施或满足具体情境的需要。
⑦创新:指创造新的动作模式以适合具体情境。
要有高度发展的技能为基础才能进行创新。
第二个是哈罗(A. J. Harrow)于1972年提出的分类系统。
哈罗把动作技能由低级到高级分为反射动作、基础性动作、感知能力、体力、技能动作、有意交流。
由于反射动作和基础性动作是随着身体发育而自然形成的,不是习得的技能,所以教学中不设定这两方面的低层次的学习目标。
其他四类较高层次的动作技能分别介绍如下:
①感知能力:指对所处环境中的刺激进行观察和理解,并对动作做出相应调节的能力。
包括动觉、视听觉辨别、触觉辨别、眼-手和眼-脚协调动作等。
②体力:是包括动作的耐力、力量、灵活性和敏捷性。
这是学习高难度技术动作的基础,构成运动技能训练中的基本功训练。
③技能动作:指熟练完成复杂动作的能力。
以基础性动作为基础,结合感知能力和一定的体力,经过一段的综合练习,就可熟能生巧地掌握技能动作。
④有意交流:指传递感情的体态动作,它亦称体态语,既包括反射性的,也包括习得的,例如手势、姿态、脸部表情、艺术动作和造型等。
第三个是基布勒(R. J. Kib1er)等人于1981年提出的分类系统。
基布勒提出应把动作技能分为四类:
①全身运动:包括上下肢或部分肢体的运动,要求臂和肩、脚和腿的协调。
②细微协调动作:包括手和手指、手和眼、手和耳、手、眼、脚的精细协调动作。
③非言语性表达:包括脸部表情、手势和身体的动作等。
④言语行为:包括发音、音词结合、声音和手势协调等。
这个分类系统将全身运动和细微协调动作加以区别,弥补了前述哈罗分类的不足。
通常在阐明教学目标时,可先根据基布勒的分类,确定全身运动的技能目标,然后再逐步列出细微协调动作技能目标。
(3)情感学习领域目标分类
情感是人对外界刺激的肯定或否定的心理反应,如喜欢、厌恶等。
人的情感会影响人做出的行为选择。
情感学习与形成或改变态度、提高鉴赏能力、更新价值观念、培养高尚情操等密切相关。
这是学校教育的一个重要组成部分,然而,由于人的情感反应更多地表现为一种内部心理过程,具有一定的内隐性和抽象性,因而这个领域的学习目标相对难以编写。
1964年克拉斯伍(D. R. Krathwohl)等人制定了情感领域的教育目标分类,他们依据价值内化的程度,将情感领域的目标共分为五级:
①接受或注意:指学习者愿意注意某特定的现象或刺激。
例如:静听讲解、参加班级活动、意识到某问题的重要性等。
学习结果包括从意识到某事物存在的简单注意到选择性注意,是低级的价值内化水乎。
②反应:学习者主动参与,积极反应,表示出较高的兴趣。
例如:完成教师布置的作业,提出意见和建议,参加小组讨论,遵守校纪校规等。
学习的结果包括默认、愿意反应和满意的反应。
这类目标与教师通常所说的“兴趣”类似,强调对特定活动的选择与满足。
③评价:指学习者用一定的价值标准对特定的现象、行为或事物进行评判。
它包括接受或偏爱某种价值标准和为某种价值标准做出奉献。
例如:欣赏文学作品,在讨论问题中提出自己的观点,刻苦学习外语等。
这一阶段的学习结果所涉及的行为表现出一致性和稳定性,与通常所说的“态度”和“欣赏”类似。
④组织:指学习者在遇到多种价值观念呈现的复杂情境时,将价值观组织成一个体系,对各种价值观加以比较,确定它们的相互关系及它们的相对重要性,接受自己认为重要的价值观,形成个人的价值观体系,例如:先处理集体的事,然后考虑个人的事;或是形成一种与自身能力、兴趣、信仰等协调的生活方式等。
值得重视的是:个人已建立的价值观体系可以因为新观念的介入而改变。
⑤价值与价值体系的性格化:指学习者通过对价值观体系的组织,逐渐形成个人的品性。
各种价值被置于一个内在和谐的构架之中,并形成一定的体系。
个人言行受该价值体系的支配;观念、信仰和态度等融为一体,最终的表现是个人世界观的形成。
达到这一阶段以后,行为是一致的和可以预测的,例如:保持谦虚态度和良好的行为习惯;在团体中表现出合作精神等。
克拉斯伍等人的分类启示我们,情感或态度的教学首先是一个价值标准不断内化的过程。
教师或教科书上所介绍的价值标准,对学生来说是外在的,学生必须经历接受、反应和评价、组织等连续内化的过程,才能将它们转化为自己信奉的内在价值。
其次,情感或态度的教学不只是政治课或思想品德课的任务,各门学科也都包含这方面的
任务,因为任何知识、技能或行为、习惯都不能离开一定的价值标准。
例如:很多教育技术专业的学生“重技术轻理论”的倾向就反映了学生在知识、技能的学习中对某种价值观的接受或偏爱。