02 计算机内信息的数字化表示
- 格式:ppt
- 大小:496.00 KB
- 文档页数:66
信息技术等级考试(高级)知识要点3-信息加工主题三信息加工(一)信息加工的方式和过程·信息加工的概念:对获取的信息进行判别筛选分类排序分析计算和研究等一系列过程,使收集到的信息成为对我们有用的信息资源。
信息加工是信息利用的基础,是信息成为有用资源的重要条件。
·信息加工的目的在于发掘信息的价值,通过信息加工,创造出新的信息。
·计算机信息加工的基本方式:用大众化的计算机工具软件进行人性化加工;用程序设计进行自动化加工;用人工智能技术进行智能化加工。
.信息加工的特点。
用人工方式来加工信息:方法灵活,使用方便,但较繁琐,易出错,费时。
用计算机进行信息加工:缩短了信息加工的时间,提高了信息加工的精度,增强了信息加工的能力。
·信息加工的一般过程是:记录信息分析和处理信息发布信息存储信息。
·利用计算机进行信息加工的一般过程是:根据信息类型和加工要求,选择合适的信息加工软件或者自编程序,实现信息录人信息处理信息输出以及信息存储。
(二)文本信息的加工..文本信息在计算机中的表示:信息的数字化表示(二进制码)。
..汉字的常用编码有:输人码机内码输出码。
1汉字的编码—表明了汉字在计算机中的处理方式()①用于输入汉字的编码—输入码(外码)汉字的输入方式:语音输入,手写输入,键盘输入。
用于汉字的编码方案:区位码,拼音码,王码,自然码。
②用于存储汉字的编码方—机内码(内码)功能:将各种汉字输入码在计算机内进行统一分类:国标码()和码③用于汉字输出的汉字编码—输出码(字形码)汉字是以图像的形式在计算机输出的。
·输出码的表示方法有:点阵表示法曲线表示法矢量表示法。
对应的字库为:点阵字库曲线字库矢量字库。
.常见的文字(字处理)软件有:写字板记事本等。
字处理软件(永中)(P).文字软件的特点为:界面相似(界面,有菜单栏工具栏区滚动条等);基本功能相近(字体字号选择新建文件打开文件保存文件打印关闭等);文字处理功能各具个性,都有多种文本的存储格式,便于不同软件之间信息的共享。
计算机中信息的表示方法计算机要处理的信息是多种多样的,如日常的十进制数、文字、符号、图形、图像和语言等。
但是计算机无法直接“理解”这些信息,所以计算机需要采用数字化编码的形式对信息进行存储、加工、和传送。
信息的数字化表示就是采用一定的基本符号,使用一定的组合规则来表示信息。
计算机中采用的二进制编码,其基本符号是“0”和“1”。
一、进制计数的方法有很多种,在日常生活中我们最常见的是国际上通用的计数方法——十进制计数法。
但是除了十进制外还有其他计数制,如一天24小时,称为24进制,一小时60分钟,称为60进制,这些称为进位计数制。
计算机中使用的是二进制。
这几种进制采用的都是带权计数法,它包含两个基本要素:基数、位权。
基数是一种进位计数制所使用的数码状态的个数。
如十进制有十个数码:0、1、2……7、8、9,因此基数为10。
二进制有两个数码:0和1,因此基数为2。
位权表示一个数码所在的位。
数码所在的位不同,代表数的大小也不同。
如十进制从右面起第一位是个位,第二位是十位,第三位是百位,……。
“个(100)、十(101)、百(102)、千(103)……”就是十进制位的“位权”。
每一位数码与该位“位权”的乘积表示该位数值的大小。
如十进制中9在个位代表9,在十位上代表90。
二进制的表示一般一个长度为n 的二进制数a n-1……a1a0,用科学计数法表示为:a n-1……a1a0= a n-1×2n-1+……a1×21+a0×20。
例如,二进制数10101用科学计数法表示:10101=1×24+0×23+1×22+0×21+1×20。
进制转换在计算机世界中还涉及到八进制、十进制和十六进制。
下面将讲述这几种进制之间的转换。
1.二进制与十进制的转换(1)二进制转十进制方法:“按权展开求和”例:(1011.01)2=(1×23+0×22+1×21+1×20+0×2-1+1×2-2)10=(8+0+2+1+0+0.25)10=(11.25)10(2)十进制转二进制·十进制整数转二进制数:“除以2取余,逆序输出”例:(89)10=(1011001)22 892 44 (1)2 22 02 11 02 5 (1)2 2 (1)2 1 00 (1)·十进制小数转二进制数:“乘以2取整,顺序输出”例:(0.625)10= (0.101)20.625X 21.02.八进制与二进制的转换例:将八进制的37.416转换成二进制数:3 7 .4 1 6011 111 .100 001 110即:(37.416)8 =(11111.10000111)2例:将二进制的10110.0011 转换成八进制:0 1 0 1 1 0 .0 0 1 1 0 02 6 .1 4即:(10110.011)2=(26.14)83.十六进制与二进制的转换例:将十六进制数5DF.9 转换成二进制:5 D F .90101 1101 1111 .1001即:(5DF.9)16=(10111011111.1001)2例:将二进制数1100001.111 转换成十六进制:0110 0001 .11106 1 . E即:(1100001.111)2=(61.E)16二进制的运算:算术运算:加法:0+0=0 ,0+1=1,1+0=1,1+1=10减法:0-0=0,1-0=1,1-1=0,10-1=1乘法:0*0=0,0*1=0,1*0=0,1*1=1位运算与:0 and 0=0 , 0 and 1=0 , 1 and 0=0 , 1 and 1=1或:0 or 0 =0 , 0 or 1=1 , 1 or 0=1 , 1 or 1=1非:not 0=1 , not 1=0异或:0 xor 0=0 , 0 xor 1=1 , 1 xor 0 =1 , 1 xor 1 =0位移运算左移(二进制数k左移n位):k shl n = k * 2n右移(二进制数k右移n位):k shr n = k div 2n例:求下列二进制数运算的结果101+101=1010101*11=11111000-11=1011001 shl 2=1001001100110 shr 2 =11001二、计算机中数的表示在普通数字中,用“+”或“—”符号在数的绝对值之前来区分数的正负。
第一章:信息与信息技术(一)信息及其特征1、信息、物质和能量是构成人类社会资源的三大支柱。
2、信息的一般特征:载体依附性、价值性、时效性、共享性、可转换性、可增值性、普遍性、不完全性、无限性、传递性、可压缩性(对信息特征相关事例的分析此为重点和难点)3、信息的基本容量单位是字节( Byte ) 1Byte=8bit(二)信息技术与社会1、信息技术的定义:一切与信息的获取、加工、表达、交流、管理和评价等有关的技术都可以称为信息技术。
信息技术又称为 "IT(Information Technology)"。
信息技术主要是指利用电子技术和现代通信手段实现获取信息、传递信息、存储信息、处理信息和显示信息等的相关技术2、人类社会发展历史上发生过五次信息技术革命:第一次语言的使用第二次文字的创造第三次印刷术的发明第四次电报、电话、广播、电视的发明和普及第五次计算机技术及现代通信技术的普及与应用3、神奇的计算机技术:虚拟现实(VR)、语音技术、智能代理技术、中国的超级计算机例:虚拟现实:虚拟现实技术融合了数字图像处理、计算机图形学、多媒体技术、三维动画技术等多个信息技术分支。
如,电子宠物等语音技术:包括语音识别(语音到文字的转换)和语音合成(文字到语音的转换)智能代理技术:Office小助手、搜索引擎中的"蜘蛛"程序4、丰富多彩的因特网:建立计算机网络的主要目标是数据通信和资源共享。
因特网是基于TCP/IP(传输控制协议/网际协议(Transport Control Protocal/Internet Protocal))5、信息技术的发展趋势●越来越友好的人机界面●越来越个性化的功能设计●越来越高的性能价格比6、几个常用技术名词:"地球村"、E-mail、移动电话、PDA(个人数字助理)、3G无线通信7、良莠并存的信息世界莠:垃圾邮件、网络病毒、电脑黑客、网络诈骗等病毒的基本特征:传染性、潜伏性、隐蔽性、破坏性、可触发性计算机黑客:指利用不正当手段窃取计算机网络系统的口令和密码的人小技巧:一、如何为自己的计算机系统设置了安全防范措施?●定期访问Windows Update网站,下载并安装操作系统补丁程序●购买正版杀毒软件,安装并定时升级●安装软件防火墙二、使自己电脑上的数据安全,比较合理的操作方法是:●安装杀毒软件与防火墙并及时更新●在网上发送重要数据前先对数据文件加密处理●经常对电脑上的重要数据备份三、计算机感染病毒的部分常见迹像●设备有异常现象,显示怪字符,磁盘读不出●在没有操作的情况下,磁盘自动读写●装入程序的时间比平时长,运行异常四、青少年对待网络的正确态度是:认真落实《青少年网络文明公约》"五要"和"五不"。
第二章计算机中数据的表示方法第一节计算机中数据的分类和表示方法计算机内部传送的信息分为两大类:控制信息和数据信息。
数据信息又分为两种,数值型数据和非数值型数据。
注意:任何数据在计算机中都是用二进制表示的。
一、数据的单位1.位(bit):是计算机中最小的数据单位,常用小写字母b来表示。
2.字节(Byte):用大字母B来表示,1B=8b表示文件的长度,衡量存储器的容量,存储器编址用字节做单位。
磁盘的存储单位是:簇磁盘存放信息的最小编址单位是:扇区信息编码的的最小单位是:码元3.字(word):由若干字节组成,是字节的整数倍。
在计算机内部进行数据传送,或CPU进行数据处理时,用它作基本单位。
字的长度即字长,并不是所有的计算机字长都一样,常见的字长有16位,32位,64位。
字长是CPU一次能够处理二进制的位数。
字长越长,计算机速度越快,精度越高。
4.常用的存储单位之间的换算1TB=1024GB 1GB=1024MB 1MB=1024KB 1KB=1024B 210 1B=8b二、数据的分类1.按数据处理方式分类数值型和非数值型非数值型又分为:字符数据和逻辑数据2.按数据传输形式分类数字数据和模拟数据数字数据:离散型的;模拟数据:连续的值模拟数据被数字化后存入计算机,采用模数转化将模拟数据数字化后存入计算机。
三、数据的表示方法1.数值型数据的表示(1)按小数点的处理可分为定点数和浮点数。
(2)按符号位有原码、补码,反码三种形式的机器数2.非数值型数据的表示第二节各种数制及其转换方法一、数制的组成数制是指计数的方法,任何一种数制都有两个要素:基数和权。
例如二进制数1001.01,它的基数是2,最左边1的权是23,最右边的1的权是2-2。
234二、常用字的数制二进制(B),八进制(Q),十进制(D),十六进制(H)三、不同进制之间的转换1.十进制转换成非十进制分成整数部分和小数部分:整数部分:除基数倒取余小数部分:乘基数取整注意:十进制数转换在二进制数的方法是除2倒取余。
信息技术基础知识点主题一信息的获取(一)信息及其特征1.信息的概念:信息是事物的运动状态及其状态变化的方式2.信息的一般特征:载体依附性、价值性、时效性、共享性、可转换性等。
3.信息、物质和能量是构成人类社会资源的三大支柱。
信息既是人类生存的基本条件,也是人类生存的基本要求。
4.信息的价值表现在:一是可以满足人们精神领域的需求,二是可以促进物质、能量的生产和使用5.信息又是可以增值的,在加工使用信息的过程中,经过选择、重组、分析、统计等可以获得更重要的信息,使其增值。
信息只有被人们利用才能体现其价值。
6、信息时效性是与信息价值性联系在一起的,没有价值性也就无时效性。
7.信息可以被多个信息接收者接收并多次使用且不会造成信息资源丢失。
8.信息的作用:为决策提供依据的作用,可被用于控制的作用,有告知作用。
(二)信息技术及其发展简史1.信息技术的概念:一切与信息的获取、加工、表达、管理和评价等有关的技术都可称之为信息技术。
2.人类社会发展历史上发生过五次信息技术革命:(1)语言的使用,是从猿进化到人的重要标志。
(2)文字的创造,使信息的存储和传递首次超越了时间和地域的局限。
(3)印刷术的发明,为知识的积累和传播提供了更可靠的保证。
(4)电报、电话、广播、电视的发明和普及,进一步突破了时间和空间的限制。
(5)计算机技术及现代通信技术的普及与应用,将人类社会推进到了数字化信息时代。
3.信息技术发展趋势:(人性化和大众化)(1)越来越友好的人机界面友好的人机界面意味着技术工具的简单易学和易于操作,只需花费很少的时间就可以轻松驾驭。
图形用户界面(GUI)阴极射线管(CRT)磁盘操作系统(DOS)神奇的计算机技术:虚拟现实、语音技术(语音识别技术ASR、语音合成技术TTS)、智能代理技术(搜索引擎中“机器人”或“蜘蛛”,OFFICE助手)。
(2)越来越个性化的功能设计:信息技术的产品走向了个性化和集成化的发展方向。
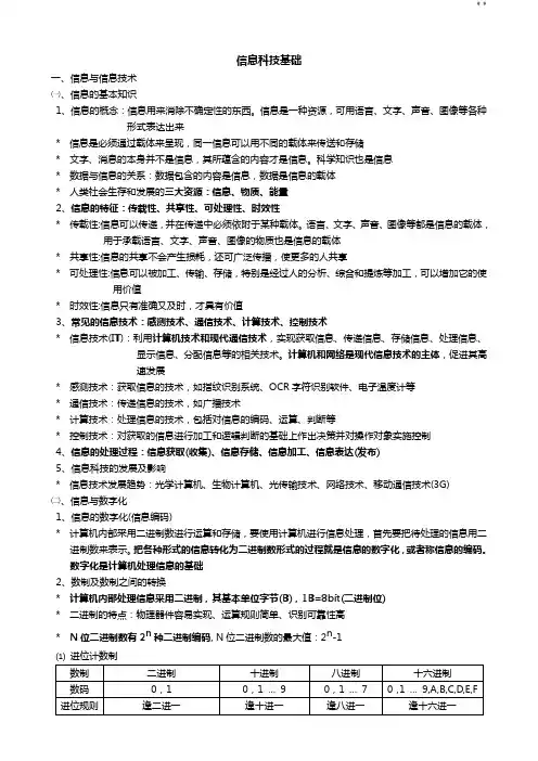
信息科技基础一、信息与信息技术㈠、信息的基本知识1、信息的概念:信息用来消除不确定性的东西。
信息是一种资源,可用语言、文字、声音、图像等各种形式表达出来* 信息是必须通过载体来呈现,同一信息可以用不同的载体来传送和存储* 文字、消息的本身并不是信息,其所蕴含的内容才是信息。
科学知识也是信息* 数据与信息的关系:数据包含的内容是信息,数据是信息的载体* 人类社会生存和发展的三大资源:信息、物质、能量2、信息的特征:传载性、共享性、可处理性、时效性* 传载性:信息可以传递,并在传递中必须依附于某种载体。
语言、文字、声音、图像等都是信息的载体,用于承载语言、文字、声音、图像的物质也是信息的载体* 共享性:信息的共享不会产生损耗,还可广泛传播,使更多的人共享* 可处理性:信息可以被加工、传输、存储,特别是经过人的分析、综合和提炼等加工,可以增加它的使用价值* 时效性:信息只有准确又及时,才具有价值3、常见的信息技术:感测技术、通信技术、计算技术、控制技术* 信息技术(IT):利用计算机技术和现代通信技术,实现获取信息、传递信息、存储信息、处理信息、显示信息、分配信息等的相关技术。
计算机和网络是现代信息技术的主体,促进其高速发展* 感测技术:获取信息的技术,如指纹识别系统、OCR字符识别软件、电子温度计等* 通信技术:传递信息的技术,如广播技术* 计算技术:处理信息的技术,包括对信息的编码、运算、判断等* 控制技术:对获取的信息进行加工和逻辑判断的基础上作出决策并对操作对象实施控制4、信息的处理过程:信息获取(收集)、信息存储、信息加工、信息表达(发布)5、信息科技的发展及影响* 信息技术发展趋势:光学计算机、生物计算机、光传输技术、网络技术、移动通信技术(3G)㈡、信息与数字化1、信息的数字化(信息编码)* 计算机内部采用二进制数进行运算和存储,要使用计算机进行信息处理,首先要把待处理的信息用二进制数来表示。