高考物理必考点“六看”v-t图象
- 格式:doc
- 大小:74.00 KB
- 文档页数:5
高中物理x-t图象与v-t图象全解(一)x-t图象1. 物理意义:描述物体运动的位移随时间变化的规律,x-t图象并不是物体运动的轨迹。
2.若图线为一条直线表示物体的速度不变。
A.速度大小判断:直线的倾斜速度反映了物体做匀速直线运动的快慢,倾斜程度越大,位移随时间变化得越快,运动越快;直线的倾斜程度小,位移随时间变化得越慢,运动越慢。
即图线的斜率表示速度的大小。
B.速度方向判断:向上倾斜的直线表示沿正方向的匀速直线运动,向下倾斜的直线表示沿负方向的匀速直线运动,平行于时间轴的直线则表示物体静止。
3. 凡是曲线均表示物体做变速运动。
变速直线运动的x-t图象特点:变速直线运动的图象不是直线而是曲线,图象上某点的切线的斜率表示该时刻物体运动的速度的大小。
说明:①物体开始运动的初始位置由t=0时的位移,即纵轴的截距决定。
图线与时间轴的交点表示物体回到原点。
②随着时间的增大,如果位移越来越大,则向前运动,速度为正,否则反向运动,速度为负。
③区分位移和速度的正负方向的方法:位移方向是相对于坐标轴的原点,用“+”“-”号来表示,“+”表示质点在原点的正方向的一侧,“-”表示质点位于原点的另一侧,位移由“+”变为“-”并不表示质点的运动方向的改变。
运动方向即速度方向用x-t图象中直线的斜率的正、负表示,直线斜率为正,表示质点在向正方向运动,直线斜率为负,表示质点向负方向运动。
④如果几个物体在同一直线上运动,它们图线的交点表示物体相遇。
4、斜率:表示直线相对于横轴的倾斜程度。
直线与横轴正半轴方向的夹角的正切值即该直线相对于该坐标系的斜率(90°<α<180°时,斜率为负)。
对于一次函数y=kx+b,k即该函数图像的斜率。
k=tanα=Δy/Δx∣k∣越大,倾斜程度越大k>0,0<α<90°, 直线“上坡”k=0,α=0°,直线y=b,平行于x轴k<0,90°<α<180°, 直线“下坡”(二)v-t图象1. 匀速直线运动的v-t图象是一条平行于时间轴的直线。
高中物理x-t图象与v-t图象全解(一)x-t图象1. 物理意义:描述物体运动的位移随时间变化的规律,x-t图象并不是物体运动的轨迹。
2.若图线为一条直线表示物体的速度不变。
A.速度大小判断:直线的倾斜速度反映了物体做匀速直线运动的快慢,倾斜程度越大,位移随时间变化得越快,运动越快;直线的倾斜程度小,位移随时间变化得越慢,运动越慢。
即图线的斜率表示速度的大小。
B.速度方向判断:向上倾斜的直线表示沿正方向的匀速直线运动,向下倾斜的直线表示沿负方向的匀速直线运动,平行于时间轴的直线则表示物体静止。
3. 凡是曲线均表示物体做变速运动。
变速直线运动的x-t图象特点:变速直线运动的图象不是直线而是曲线,图象上某点的切线的斜率表示该时刻物体运动的速度的大小。
说明:①物体开始运动的初始位置由t=0时的位移,即纵轴的截距决定。
图线与时间轴的交点表示物体回到原点。
②随着时间的增大,如果位移越来越大,则向前运动,速度为正,否则反向运动,速度为负。
③区分位移和速度的正负方向的方法:位移方向是相对于坐标轴的原点,用“+”“-”号来表示,“+”表示质点在原点的正方向的一侧,“-”表示质点位于原点的另一侧,位移由“+”变为“-”并不表示质点的运动方向的改变。
运动方向即速度方向用x-t图象中直线的斜率的正、负表示,直线斜率为正,表示质点在向正方向运动,直线斜率为负,表示质点向负方向运动。
④如果几个物体在同一直线上运动,它们图线的交点表示物体相遇。
4、斜率:表示直线相对于横轴的倾斜程度。
直线与横轴正半轴方向的夹角的正切值即该直线相对于该坐标系的斜率(90°<α<180°时,斜率为负)。
对于一次函数y=kx+b,k即该函数图像的斜率。
k=tanα=Δy/Δx∣k∣越大,倾斜程度越大k>0,0<α<90°, 直线“上坡”k=0,α=0°,直线y=b,平行于x轴k<0,90°<α<180°, 直线“下坡”(二)v-t图象1. 匀速直线运动的v-t图象是一条平行于时间轴的直线。
习题课:运动图像追及与相遇问题一. 运动图象:主要有x – t图象和v – t图象,运用其解题总结为“六看”,即一看“轴”、二看“线”、三看“斜率”、四看“面积”、五看“截距”、六看“特殊点”。
1、“轴”:先要看清坐标系中横轴、纵轴所代表什么物理量?同时还要注意单位和标度。
2、“线”:“线”上的一个点一般反映什么?“线”上的一段(尤其是与坐标轴平行的和一些特殊的曲线)一般反映什么性质?3、“斜率”:运动图象的斜率表示什么物理量?4、“面积”:图线和坐标轴所围成的面积表示什么?有无实际意义?这可以通过物理公式来分析,也可以从单位的角度分析。
5、“截距”:表示横、纵坐标轴上两物理量在“初始”(或“边界”)条件下的物理量的大小。
6、“特殊点”:如截点、交点、拐点(转折点)表示什么意义?二. 追及问题:1、八种类型--加追加,加追匀,加追减,减追加,减追匀,减追减,匀追加,匀追减(注:“加”指匀加速直线运动,“减”指匀减速直线运动,“匀”指匀速直线运动);2、速度相等是追上与追不上的条件,出现最值,是分析判断的切入点;3、分“同一起点”与“相隔一段距离”;4、注意用好题设,画好简图,用好关系式。
三.相遇问题1、同向运动的两物体追及即相遇;2、相向运动的物体,当各自发生的位移大小之和等于开始时两物体间的距离时即相遇。
四、图像的认识(1)x-t图像1.如图所示为一质点运动的位移随时间变化的规律,图线是一条抛物线,方程为x=﹣5t2+40t.下列说法正确的是A.质点做匀变速直线运动,最大位移是80mB.质点的初速度是20m/sC.质点的加速度大小是5m/s2D.t=4s时,质点的速度最大2.如图为甲、乙两运动物体相对同一原点的x﹣t图象,由图象可判断()A.甲和乙都做匀变速直线运动甲乙x x0B.甲和乙运动的出发点相距x0C.乙运动的速率大于甲运动的速率D.乙比甲早出发t1的时间(2)v﹣t图单物体3.某物体运动的速度一时间图象如下图,则物体做()A.往复运动B.匀变速直线运动C.朝某一方向直线运动D.不能确定4.质点做直线运动的v﹣t图象如图所示,则0~2s内质点做_________直线运动,加速度大小为_________m/s2,3~4s内质点做_________运动,加速度大小为_________m/s2。
高中物理x-t图象与v-t图象全解一x-t图象1. 物理意义:描述物体运动的位移随时间变化的规律;x-t图象并不是物体运动的轨迹..2. 若图线为一条直线表示物体的速度不变..A.速度大小判断:直线的倾斜速度反映了物体做匀速直线运动的快慢;倾斜程度越大;位移随时间变化得越快;运动越快;直线的倾斜程度小;位移随时间变化得越慢;运动越慢..即图线的斜率表示速度的大小..B.速度方向判断:向上倾斜的直线表示沿正方向的匀速直线运动;向下倾斜的直线表示沿负方向的匀速直线运动;平行于时间轴的直线则表示物体静止..3. 凡是曲线均表示物体做变速运动..变速直线运动的x-t图象特点:变速直线运动的图象不是直线而是曲线;图象上某点的切线的斜率表示该时刻物体运动的速度的大小..说明:①物体开始运动的初始位置由t=0时的位移;即纵轴的截距决定..图线与时间轴的交点表示物体回到原点..②随着时间的增大;如果位移越来越大;则向前运动;速度为正;否则反向运动;速度为负..③区分位移和速度的正负方向的方法:位移方向是相对于坐标轴的原点;用“+”“-”号来表示;“+”表示质点在原点的正方向的一侧;“-”表示质点位于原点的另一侧;位移由“+”变为“-”并不表示质点的运动方向的改变..运动方向即速度方向用x-t图象中直线的斜率的正、负表示;直线斜率为正;表示质点在向正方向运动;直线斜率为负;表示质点向负方向运动..④如果几个物体在同一直线上运动;它们图线的交点表示物体相遇..4、斜率:表示直线相对于横轴的倾斜程度..直线与横轴正半轴方向的夹角的正切值即该直线相对于该坐标系的斜率90°<α<180°时;斜率为负..对于一次函数y=kx+b;k即该函数图像的斜率..k=tanα=Δy/Δx ∣k∣越大;倾斜程度越大k>0;0<α<90° ; 直线“上坡”k=0;α=0°; 直线y=b;平行于x轴k<0;90°<α<180° ; 直线“下坡”二v-t图象1. 匀速直线运动的v-t图象是一条平行于时间轴的直线..任一时间段对应的位移大小可以用直线与所对应的时间轴所包围的面积来表示..图形在t轴上方时位移的符号为正;图形在t 轴的下方时;位移的符号为负..2. 图象上横截距表示速度为零的时刻不是回到原点;纵截距表示物体运动的初速度..3. 图象上的点表示某时刻质点的运动速度..交点不表示两物体相遇;而是表示此时刻两物体的速度大小相等;方向也相同..4.※判断加速减速:1速度的大小随时间增大;则加速;速度的大小随时间减小;则减速..如⑦为匀加速直线运动..2当加速度与初速度相同时为加速;反向时为减速..3斜率为正;物体加速运动;斜率为负;减速..判断速度方向:当图线位于t轴上方时;v的方向为正;图线位于v下方时;v的方向为负.. 5、※规定初速度的方向为正方向;和初速度方向相同的物理量前加“+”号一般省略;和初速度方向相反的物理量前加“-”号..6、在v-t图象中;在某段时间内位移的大小等于图线与时间轴所包围的“面积”的大小..三对于x-t图象和v-t图象的比较:图象图象①表示物体做匀速直线运动;斜率图线的倾斜程度表示速度表示物体做匀加速直线运动;斜率图线的倾斜程度表示速度变化率②表示物体静止表示物体做匀速直线运动③表示物体静止表示物体静止④表示物体自x位置向负方向做匀速直线运动表示物体以v的初速度向正方向做匀减速直线运动⑤交点的纵坐标表示三个物体此时刻相遇交点的纵坐标表示三个物体此时刻的速度是相同的⑥t1时刻的位移x1t1时刻物体的速度v1⑦与④平行;表示速度相同与④平行;表示速度变化快慢程度相同但做匀加速直线运动四图像解析注:“│”表示该秒末物体的位置..四追及、相碰问题追及、相碰是运动学中研究同一直线上两个物体运动时常常涉及的两类问题;也是匀速直线运动规律在实际问题中的具体应用..1、追及、相碰的特征追及的主要条件是两个物体在追赶上时处在同一位置;常见的情形有三种:一是初速度为零的匀加速运动的物体甲追赶同方向的匀速的物体乙时;一定能追上;在追上之前两者有最大距离的条件是两物体速度相等;即V 甲=V 乙..二是匀速运动的物体甲追赶同方向做匀加速运动的物体乙时;存在一个恰好追上或恰好追不上的临界条件是两物体速度相等;即V 甲=V 乙..此临界条件给出了一个判断此中追赶情形能否追上的方法;即可通过比较两物体处在同一位置时的速度大小来分析;具体方法是:假定在追赶过程中两者能处在同一位置;比较此时的速度大小;若V 甲>V 乙;则能追上;若V 甲<V 乙;则追不上;如果始终追不上;当两物体速度相等时;两物体的间距最小..三是匀减速运动的物体追赶同方向的匀速运动的物体时;情形跟第二种相类似..两物体恰能“相碰”的临界条件是两物体处在同一位置时;两物体的速度恰好相等 2、解“追及”、相碰问题的思路: 解题的基本思路是:1.根据两物体运动过程的分析;画出物体运动的示意图..2.根据两物体的运动性质;分别列出两物体的位移方程..注意要将两物体运动时间的关系反映在方程中..3.由运动示意图找出两物体位移的关联方程..4.联立方程求解..。
v-t图象不仅能直观、清晰的反应物体的运动过程,而且能非常快捷准确地求解运动学相关问题。
对于初次接触的学生,应从何入手分析v-t图象呢?一、找初速度——“看截距”图象与坐标轴的交点叫截距,在v-t图象中,图象与速度轴的交点表示物体运动的初速度,图象与时间轴的交点表示物体在该时刻的速度为零。
如例4图所示物体初速度为-2m/s,2s末速度减为零。
二、找运动方向——看“上下”当图象在时间轴上方时,速度值为正,说明速度方向与规定正方向相同。
图象在时间轴下方,速度值为负,说明速度方向与规定正方向相反。
图象与时间轴交叉,表示从该时刻开始,物体运动的速度方向与原来的速度方向相反。
例1.如图1所示,一同学沿一直线行走,现用频闪照相记录了他行走中9个位置的图片,观察图片,能大致反映该同学运动情况的速度―时间图象是()解析:从频闪照片上可以发现该同学先向右运动,连续相等时间间隔内位移均匀增加,故做匀加速直线运动,到最右端时改为向左运动,在相等时间间隔内位移相等,故匀速直线运动。
如规定向右的运动方向为正方向,则向右运动速度为正值,向左运动速度为负值,故答案为C。
三、找运动性质——看“形状”匀速直线运动的速度v是定值,随时间不变,故图象是平行于时间轴的直线,匀变速直线运动的速度,随时间均匀变化,故图象是倾斜的直线。
非匀变速直线运动的速度随时间变化具有不确定性,故图象是曲线。
例2.下列所示的v-t图象中,表示物体做匀加速直线运动的是()解析:从以上四个图象的形状可知,A图所示物体的速度不变做匀速直线运动,B图所示物体的速度均匀减小做匀减速直线运动,C 图所示物体的速度均匀增加做匀加速直线运动,D图所示物体速度增加的越来越快,说明加速度在变大,做初速度为零的加速度增大的加速直线运动,故答案为C。
四、找加速度——“看斜率”图象的倾斜程度在数学中用斜率表示,而加速度,故在v-t 图象中斜率表示加速度。
由图象倾斜程度可直观确定加速度的大小,倾斜程度大加速度大。
高中物理:运动学图像知识点1. V-t图(1)判断运动方向(v)在直线运动中用速度的正负号来表示运动方向v-t图中在t轴的上下侧可反映出v的正负,若v-t图在t轴下方,则速度为负,表示物体沿负方向运动,反之则向正方向运动,所以可利用v-t图相对于t轴的位置来判断物体的运动方向(2)判断加速度方向在直线运动中用加速度的正负号来表示加速度方向速度公式v=v0+at对照一次函数表达式y=A+Kx,函数的单调性可反映出K的正负,K对应a,所以v-t图的单调性也可反映出a的正负,所以可利用v-t图的单调性来判断加速度的方向(3)判断加速度大小运动学中用加速度的绝对值来表示加速度的大小①对照一次函数表达式y=A+Kx,函数的倾斜程度(斜率)可反映出K的大小,K对应a,所以可利用v-t图的倾斜程度来判断加速度的大小②也可以利用v-t图直接计算出a的绝对值,比较绝对值的大小来定量判断a的大小。
(4)判断位移的大小和方向用微元法可知v-t图所围的面积表示位移,所围面积在t轴上,位移为正,在t轴下,位移为负,面积之和的绝对值表示位移的大小,面积之和的正负号表示位移的方向(1)初始位置:纵截距(2)运动方向:①利用位置的变化量△x的正负判断;②利用x-t的单调性判断;③在x轴上用有向线段表示出位移,箭头的指向即为物体运动方向(3)速度的大小:利用x-t的斜率判断(4)位移的方向:①利用位置的变化量△x的正负判断;②在x轴上用有向线段表示出位移,箭头的指向即为物体运动方向(5)位移的大小:①利用位置的变化量△x的绝对值判断3.考向把握(1)v-t图与运动性质的分析(2)v-t图与动力学问题的综合(运动→力)(3)v-t图与功和能的综合。
高中物理中V -t 图象的归纳与应用赏析在高中物理教学及高考命题中,v-t 图象的应用既是重点,也是热点。
V-t 图象的优点是不仅能够形象、直观地反映出物体运动规律,还能使复杂的问题简单化。
若能在解题中充分发挥V-t 图象的强大功能,往往可以提高解题速度,起到事半功倍的效果。
下面笔者根据长期高三一线教学的经验与体会,对高中物理中v -t 图象的应用进行全面系统的归纳,并结合具体的实例展开,供大家参考。
一.用t v -图象解匀变速问题例1.A 、B 两车由静止开始运动,运动方向不变,运动总位移相同,A 行驶的前一半时间以1a 做匀加速运动,后一半时间以2a 做匀加速运动;而B 则是前一半时间以2a 做匀加速运动,后一半时间以1a 做匀加速运动,若21a a >,则两车相比A .A 车行驶时间长,末速度大B .B 车行驶时间长,末速度大C .A 车行驶时间长,末速度小D .B 车行驶时间长,末速度小 解析:A 、B 两车分别以不同的加速度沿一直线做加速度运动,但具有相同的总位移。
再跟据V-t 图象中可用“面积”表示位移,作出A 、B 两车的V-t 图象(如图1所示),从图中很容易得出B 选项正确。
答案:B例2.如图2所示,两个光滑的斜面高度相同,右边由两部分组成且AB +BC =AD ,两小球a 、b 分别在A 点从斜面顶端由静止滑下,不计转折处的能量损失,哪一小球先滑到斜面底端.解析:两小球从等高处沿光滑的斜面下滑(由静止),由于两边斜面倾角不同,下滑的加速度不同(a AB >a AD >a BC ),根据机械能守恒定律,两球达到底端的速度大小相等,因此画出其v-t 图象如图3所示,其中折线为沿ABC 斜面下滑的a 球的速度图象,直线为沿AD 斜面下滑的b 球的速度图象. 要满足a 、b 两图线下方的面积相等,必须使图中画有斜线部分的两块面积相等,那就一定有t a <t b ,即沿ABC 下滑的小球先到达底端.答案:沿ABC 下滑的a 小球先到达底端.例3.一小圆盘静止在桌布上,位于一方桌的水平桌面的中央。
“六看”v-t图象吴桥中学李奎v-t图象不仅能直观、清晰的反应物体的运动过程,而且能非常快捷准确地求解运动学相关问题。
对于初次接触的学生,应从何入手分析v-t图象呢??一、找初速度——“看截距”? 图象与坐标轴的交点叫截距,在v-t图象中,图象与速度轴的交点表示物体运动的初速度,图象与时间轴的交点表示物体在该时刻的速度为零。
如例4图所示物体初速度为-2m/s,2s末速度减为零。
二、找运动方向——看“上下”? 当图象在时间轴上方时,速度值为正,说明速度方向与规定正方向相同。
图象在时间轴下方,速度值为负,说明速度方向与规定正方向相反。
图象与时间轴交叉,表示从该时刻开始,物体运动的速度方向与原来的速度方向相反。
例1.如图1所示,一同学沿一直线行走,现用频闪照相记录了他行走中9个位置的图片,观察图片,能大致反映该同学运动情况的速度―时间图象是(??? )?解析:从频闪照片上可以发现该同学先向右运动,连续相等时间间隔内位移均匀增加,故做匀加速直线运动,到最右端时改为向左运动,在相等时间间隔内位移相等,故匀速直线运动。
如规定向右的运动方向为正方向,则向右运动速度为正值,向左运动速度为负值,故答案为C。
三、找运动性质——看“形状”? 匀速直线运动的速度v是定值,随时间不变,故图象是平行于时间轴的直线,匀变速直线运动的速度,随时间均匀变化,故图象是倾斜的直线。
非匀变速直线运动的速度随时间变化具有不确定性,故图象是曲线。
? 例2.下列所示的v-t图象中,表示物体做匀加速直线运动的是(??? )解析:从以上四个图象的形状可知,A图所示物体的速度不变做匀速直线运动,B图所示物体的速度均匀减小做匀减速直线运动,C图所示物体的速度均匀增加做匀加速直线运动,D图所示物体速度增加的越来越快,说明加速度在变大,做初速度为零的加速度增大的加速直线运动,故答案为C。
?四、找加速度——“看斜率”图象的倾斜程度在数学中用斜率表示,而加速度,故在v-t图象中斜率表示加速度。
高中物理x-t图象与v-t图象全解(一)x-t图象1. 物理意义:描述物体运动的位移随时间变化的规律,x-t图象并不是物体运动的轨迹。
2.若图线为一条直线表示物体的速度不变。
A.速度大小判断:直线的倾斜速度反映了物体做匀速直线运动的快慢,倾斜程度越大,位移随时间变化得越快,运动越快;直线的倾斜程度小,位移随时间变化得越慢,运动越慢。
即图线的斜率表示速度的大小。
B.速度方向判断:向上倾斜的直线表示沿正方向的匀速直线运动,向下倾斜的直线表示沿负方向的匀速直线运动,平行于时间轴的直线则表示物体静止。
3. 凡是曲线均表示物体做变速运动。
变速直线运动的x-t图象特点:变速直线运动的图象不是直线而是曲线,图象上某点的切线的斜率表示该时刻物体运动的速度的大小。
说明:①物体开始运动的初始位置由t=0时的位移,即纵轴的截距决定。
图线与时间轴的交点表示物体回到原点。
②随着时间的增大,如果位移越来越大,则向前运动,速度为正,否则反向运动,速度为负。
③区分位移和速度的正负方向的方法:位移方向是相对于坐标轴的原点,用“+”“-”号来表示,“+”表示质点在原点的正方向的一侧,“-”表示质点位于原点的另一侧,位移由“+”变为“-”并不表示质点的运动方向的改变。
运动方向即速度方向用x-t图象中直线的斜率的正、负表示,直线斜率为正,表示质点在向正方向运动,直线斜率为负,表示质点向负方向运动。
④如果几个物体在同一直线上运动,它们图线的交点表示物体相遇。
4、斜率:表示直线相对于横轴的倾斜程度。
直线与横轴正半轴方向的夹角的正切值即该直线相对于该坐标系的斜率(90°<α<180°时,斜率为负)。
对于一次函数y=kx+b,k即该函数图像的斜率。
k=tanα=Δy/Δx∣k∣越大,倾斜程度越大k>0,0<α<90°, 直线“上坡”k=0,α=0°,直线y=b,平行于x轴k<0,90°<α<180°, 直线“下坡”(二)v-t图象1. 匀速直线运动的v-t图象是一条平行于时间轴的直线。
电场中的图像问题一、几种常见的图像及性质特点1、v t图象根据v t图象中速度变化、斜率确定电荷所受合力的方向与合力大小变化,确定电场的方向、电势高低及电势能变化2、φ-x图像(1)电场强度的大小等于φ-x图线的斜率的绝对值,电场强度为零处,φ-x图线存在极值,其切线的斜率为零。
(2)在φ-x图像中可以直接判断各点电势的大小,并可根据电势大小关系确定电场强度的方向。
(3)在φ-x图像中分析电荷移动时电势能的变化,可用W AB=qU AB,进而分析W AB的正负,然后作出判断。
3、Ep-x图像(1)根据电势能的变化可以判断电场力做功的正负,电势能减少,电场力做正功:电势能增加,电场力做负功。
(2)根据ΔE p=-W=-Fx,图像E p-x斜率的绝对值表示电场力的大小。
4、E-x图像(1)E-x图像反映了电场强度随位移变化的规律,E>0表示电场强度沿x轴正方向;E<0表示电场强度沿x轴负方向。
(2)在给定了电场的E-x图像后,可以由图线确定电场强度的变化情况,电势的变化情况,E-x 图线与x轴所围图形“面积”表示电势差,两点的电势高低根据电场方向判定。
在与粒子运动相结合的题目中,可进一步确定粒子的电性、动能变化、电势能变化等情况。
(3)在这类题目中,还可以由E-x图像画出对应的电场,利用这种已知电场的电场线分布、等势面分布或场源电荷来处理相关问题。
二、针对练习1、(多选)如图甲所示,有一绝缘圆环,圆环上均匀分布着正电荷,圆环平面与竖直平面重合.一光滑细杆沿垂直圆环平面的轴线穿过圆环,细杆上套有一个质量为m=10 g的带正电的小球,小球所带电荷量q=5.0×10-4 C.小球从C点由静止释放,其沿细杆由C经B向A运动的v-t图像如图乙所示.小球运动到B点时,速度图像的切线斜率最大(图中标出了该切线).则下列说法正确的是()A.由C到A的过程中,小球的电势能先减小后变大B.由C到A电势逐渐降低C.C、B两点间的电势差U CB=0.9 VD.在O点右侧杆上,B点场强最大,场强大小为E=1.2 V/m2、如图甲所示,在真空中,两个带电荷量均为q=1×10-3 C 的负点电荷P、Q固定于光滑绝缘水平面上,将该平面上一质量m=10 g、电荷量为1×10-3C的带正电小球(视为质点)从a点由静止释放,小球沿两电荷连线的中垂线运动到两电荷连线的中点O,其从a点运动到O点的v-t图像如图乙中实线所示,其经过b点时对应的图线切线斜率最大,如图中虚线所示,则下列分析正确的是()A.在两电荷的连线上,O点的电场强度最小,电势最低B.b点的电场强度大小为10 V/mC.a、b两点间的电势差为45 VD.在从a点运动到O点的过程中,小球受到电荷P的作用力先增大后减小3、如图所示,a、b为等量同种点电荷Q1、Q2连线的三等分点,重力不计的带电粒子从a 点由静止释放,沿ab方向运动。
t v-t 图像在高考中的应用一、v-t 图像的意义在v-t 图像中,图像的点线面以及其函数方程式均可表达一定的物理意义: ①点:任意一点坐标(t ,v )可以表示物体运动过程中任意时刻的瞬时速度。
②线:表示了物体运动的速度趋势。
③面:图像与时间围成的面积,不表示了在这段时间内物体的位移。
④函数方程:y=kx+b ,其中k 表示物体的加速度a ,b 表示物体运动的初速度v 0通过以上分析可以知道:v-t 图像其实包含了匀变速运动的所有物理量,因此,在整个高中阶段,使用v-t 图像去解决直线运动问题是最直观、最巧妙的一种方法。
二、v-t 图像在一些常见问题中的应用1、匀变速直线运动中相等相邻时间间隔的运动特点: 初速度为0的匀变速直线运动的v-t 图像如图所示 根据公式法,已知: ①第一个T 末、第二个T 末、……第n 个T 末的速度比:v 1∶v 2…∶v n =1∶2…∶n 。
②前一个T 内、前二个T 内、……前n 个T 内的位移之比:S 1∶S 2…∶S n =1∶4…∶n 2③第一个T 内、第二个T 内、……第n 个T 内的位移之比:x 1∶x 2…∶x n =1∶3…∶(2n-1)④相等相邻两个时间间隔的位移差:Δx=aT 2使用v-t 图像证明从图中观察,可以看到时间轴被分成相等相邻的若干段,每一段与v-t 图像构成的三角形形成一系列相似三角形,其相似比为1∶2…∶n 。
则有:①相似三角形的相似边之比等于相似比,即v 1∶v 2…∶v n =1∶2…∶n 。
②相似三角形的面积之比等于相似比的平方,即S 1∶S 2…∶S n =1∶4…∶n 2 ③将图像进行分割可以得到第n 个T 内的位移之比,即x 1∶x 2…∶x n =1∶3…∶(2n-1)④将图形进一步分割,可以得到相等相邻时间间隔内位移差,恰好为图中矩形面积,该矩形的长为T ,宽v 1= aT ,即Δx=aT 2。
由此可见,初速度为零的匀变速直线运动中,相等相邻的时间间隔架的运动特点,也可以使用v-t 图像进行解决。
高中物理x-t图象与v-t图象全解之袁州冬雪创作(一)x-t图象1. 物理意义:描绘物体运动的位移随时间变更的规律,x-t图象其实不是物体运动的轨迹.2. 若图线为一条直线暗示物体的速度不变.A.速度大小断定:直线的倾斜速度反映了物体做匀速直线运动的快慢,倾斜程度越大,位移随时间变更得越快,运动越快;直线的倾斜程度小,位移随时间变更得越慢,运动越慢.即图线的斜率暗示速度的大小.B.速度方向断定:向上倾斜的直线暗示沿正方向的匀速直线运动,向下倾斜的直线暗示沿负方向的匀速直线运动,平行于时间轴的直线则暗示物体运动.3. 凡是曲线均暗示物体做变速运动.变速直线运动的x-t图象特点:变速直线运动的图象不是直线而是曲线,图象上某点的切线的斜率暗示该时刻物体运动的速度的大小.说明:①物体开端运动的初始位置由t=0时的位移,即纵轴的截距决议.图线与时间轴的交点暗示物体回到原点.②随着时间的增大,如果位移越来越大,则向前运动,速度为正,否则反向运动,速度为负.③区分位移和速度的正负方向的方法:位移方向是相对于坐标轴的原点,用“+”“-”号来暗示,“+”暗示质点在原点的正方向的一侧,“-”暗示质点位于原点的另外一侧,位移由“+”变成“-”其实不暗示质点的运动方向的改变.运动方向即速度方向用x-t图象中直线的斜率的正、负暗示,直线斜率为正,暗示质点在向正方向运动,直线斜率为负,暗示质点向负方向运动.④如果几个物体在同一直线上运动,它们图线的交点暗示物体相遇.4、斜率:暗示直线相对于横轴的倾斜程度.直线与横轴正半轴方向的夹角的正切值即该直线相对于该坐标系的斜率(90°<α<180°时,斜率为负).对于一次函数y=kx+b,k即该函数图像的斜率.k=tanα=Δy/Δx∣k∣越大,倾斜程度越大k>0,0<α<90° , 直线“上坡”k=0,α=0°,直线y=b,平行于x轴k<0,90°<α<180° , 直线“下坡”(二)v-t图象1. 匀速直线运动的v-t图象是一条平行于时间轴的直线.任一时间段对应的位移大小可以用直线与所对应的时间轴所包抄的面积来暗示.图形在t轴上方时位移的符号为正,图形在t轴的下方时,位移的符号为负.2.图象上横截距暗示速度为零的时刻(不是回到原点!),纵截距暗示物体运动的初速度.3.图象上的点暗示某时刻质点的运动速度.交点不暗示两物体相遇,而是暗示此时刻两物体的速度大小相等,方向也相同.4.※断定加速减速:(1)速度的大小随时间增大,则加速,速度的大小随时间减小,则减速.(如⑦为匀加速直线运动.)(2)当加速度与初速度相同时为加速,反向时为减速.(3)斜率为正,物体加速运动,斜率为负,减速.断定速度方向:当图线位于t轴上方时,v的方向为正,图线位于v下方时,v的方向为负.5、※规定初速度的方向为正方向,和初速度方向相同的物理量前加“+”号(一般省略),和初速度方向相反的物理量前加“-”号.6、在v-t图象中,在某段时间内位移的大小等于图线与时间轴所包抄的“面积”的大小.图象图象①暗示物体做匀速直线运动,斜率(图线的倾斜程度)暗示速度暗示物体做匀加速直线运动,斜率(图线的倾斜程度)暗示速度变更率②暗示物体运动暗示物体做匀速直线运动③暗示物体运动暗示物体运动④暗示物体自x0位置向负方向做匀速直线运动暗示物体以v0的初速度向正方向做匀减速直线运动⑤交点的纵坐标暗示三个物体此时刻相遇交点的纵坐标暗示三个物体此时刻的速度是相同的⑥t1时刻的位移x1t1时刻物体的速度v1⑦与④平行,暗示速度相同与④平行,暗示速度变更快慢程度相同但做匀加速直线运动注:“│”暗示该秒末物体的位置.(四)追及、相碰问题追及、相碰是运动学中研究同一直线上两个物体运动时常常涉及的两类问题,也是匀速直线运动规律在实际问题中的详细应用.1、追及、相碰的特征追及的主要条件是两个物体在追赶上时处在同一位置,罕见的情形有三种:一是初速度为零的匀加速运动的物体甲追赶同方向的匀速的物体乙时,一定能追上,在追上之前二者有最大间隔的条件是两物体速度相等,即V甲=V乙.二是匀速运动的物体甲追赶同方向做匀加速运动的物体乙时,存在一个恰好追上或恰好追不上的临界条件是两物体速度相等,即V甲=V乙.此临界条件给出了一个断定此中追赶情形可否追上的方法,即可通过比较两物体处在同一位置时的速度大小来分析,详细方法是:假定在追赶过程中二者能处在同一位置,比较此时的速度大小,若V甲>V乙,则能追上,若V甲<V乙,则追不上,如果始终追不上,当两物体速度相等时,两物体的间距最小.三是匀减速运动的物体追赶同方向的匀速运动的物体时,情形跟第二种相近似.两物体恰能“相碰”的临界条件是两物体处在同一位置时,两物体的速度恰好相等2、解“追及”、相碰问题的思路:解题的基本思路是:1.根据两物体运动过程的分析,画出物体运动的示意图.2.根据两物体的运动性质,分别列出两物体的位移方程.注意要将两物体运动时间的关系反映在方程中.3.由运动示意图找出两物体位移的关联方程.4.联立方程求解.。
考向6 v-t图象vt图象图象示例图线含义图线①表示质点做匀加速直线运动(斜率大小表示加速度a 大小,斜率为正表示加速度方向为正方向)图线②表示质点做匀速直线运动图线③表示质点做匀减速直线运动(斜率大小表示加速度a 大小,斜率为负表示加速度方向为负方向)交点④表示此时三个质点有相同的速度(速度大小方向均相同)阴影面积⑤表示表示质点在0~t1时间内的位移,(面积大小表示相应时间内的位移大小,此面积在时间轴的上方,表示这段时间内的位移方向为正方向;若此面积在时间轴的下方,表示这段时间内的位移方向为负方向.)2.三点说明(1) vt图象只能描述直线运动,不表示物体运动的轨迹;(2) 图象在时间轴的上方,速度方向为正;在时间轴的下方,速度方向为负。
图象斜率为正(倾斜向上),加速度方向为正;图象斜率为负(倾斜向下),加速度方向为负。
图象面积在时间轴的上方,位移方向为正;在时间轴的下方,位移方向为负。
(3)识图方法:一轴、二线、三斜率、四面积、五截距、六交点。
一、单选题1.一辆车由甲地出发,沿平直公路开到乙地刚好停止,其v —t 图像如图所示,那么0—t 和t —3t 两段时间内,下列说法中错误的是( )A .加速度大小之比为2:1B .位移大小之比为1:2C .平均速度大小之比为1:1D .0~t 和t ~3t 运动方向相反2.质点做直线运动的速度一时间图像如图所示,该质点( )A .在第1秒末速度方向发生了改变B .在第2秒末加速度方向发生了改变C .在前4秒内发生的位移为零D .0~3s 和0~5s 内的平均速度大小相等3.如图甲所示,建筑工地常用吊车通过绳索将建筑材料从地面吊到高处。
图乙为建筑材料被吊车竖直向上提升过程的简化运动图像,在竖直方向的运动分三段,第1s 2s -为第Ⅰ段,第2s 4s -为第Ⅱ段,第4s 5s -为第Ⅲ段,以向上为正方向,则下列说法中正确的是( )A .第1s 内建筑材料的加速度大小为24m /sB .前2s 钢索最容易发生断裂C .整个过程材料上升高度是15mD .第Ⅰ段和第Ⅲ段的加速度方向相反,速度方向也相反4.“钓鱼岛事件”一直牵动着军民爱国之心,我国空军某部为捍卫领土完整,举行了一次空前的跳伞保岛演练,如图甲所示为一战士从悬停在高空的直升机中跳下的画面,某同学画出该战士从跳离飞机到落地的过程中在空中沿竖直方向运动的v t -图象,如图乙所示,若规定向下的方向为正方向,则在竖直方向上,关于该战士下列说法正确的是( )A .015s 内做加速度逐渐减小的加速运动B .010~s 内做自由落体运动,15s 末开始做匀速直线运动C .10s 末打开降落伞,以后做匀减速运动至15s 末D .1015~s 内加速度方向竖直向上,加速度的大小逐渐减小5.如图所示,A 、B 两辆汽车从同一地点出发的速度一时间图像,下列说法正确的是( )A .A 、B 两车都做曲线运动B .00~t 时间内,A 车速度变化始终比B 车速度变化的快C .00~t 时间内,A 车的平均速度等于B 车的平均速度D .00~t 时间内,A 、B 两车在0t 时刻相距最远6.从同一地点同时开始沿同一方向做直线运动的两个物体Ⅰ、Ⅱ的速度图像如图所示。
【物理】2013年高考物理必考点:“六看”v-t 图象
“六看”v-t图象
v-t图象不仅能直观、清晰的反应物体的运动过程,而且能非常快捷准确地求解运动学相关问题。
对于初次接触的学生,应从何入手分析v-t图象呢?
一、找初速度——“看截距”
图象与坐标轴的交点叫截距,在v-t图象中,图象与速度轴的交点表示物体运动的初速度,图象与时间轴的交点表示物体在该时刻的速度为零。
如例4图所示物体初速度为-2m/s,2s末速度减为零。
二、找运动方向——看“上下”
当图象在时间轴上方时,速度值为正,说明速度方向与规定正方向相同。
图象在时间轴下方,速度值为负,说明速度方向与规定正方向相反。
图象与时间轴交叉,表示从该时刻开始,物体运动的速度方向与原来的速度方向相反。
例1.如图1所示,一同学沿一直线行走,现用频闪照相记录了他行走中9个位置的图片,观察图片,能大致反映该同学运动情况的速度―时间图象是()
解析:从频闪照片上可以发现该同学先向右运动,连续相等时间间隔内位移均匀增加,故做匀加速直线运动,到最右端时改为向左运动,在相等时间间隔内位移相等,故匀速直线运动。
如规定向右的运动方向为正方向,则向右运动速度为正值,向左运动速度为负值,故答案为C。
三、找运动性质——看“形状”
匀速直线运动的速度v是定值,随时间不变,故图象是平行于时间轴的直线,匀变速直线运动的速度,随时间均匀变化,故图象是倾斜的直线。
非匀变速直线运动的速度随时间变化具有不确定性,故图象是曲线。
例2.下列所示的v-t图象中,表示物体做匀加速直线运动的是()
解析:从以上四个图象的形状可知,A图所示物体的速度不变做匀速直线运动,B图所示物体的速度均匀减小做匀减速直线运动,C图所示物体的速度均匀增加做匀加速直线运动,D图所示物体速度增加的越来越快,说明加速度在变大,做初速度为零的加速度增大的加速直线运动,故答案为C。
四、找加速度——“看斜率”
图象的倾斜程度在数学中用斜率表示,而加速度,故在v-t图象中斜率表示加速度。
由图象倾斜程度可直观确定加速度的大小,倾斜程度大加速度大。
对图象直接利用
即可进行定量计算加速度。
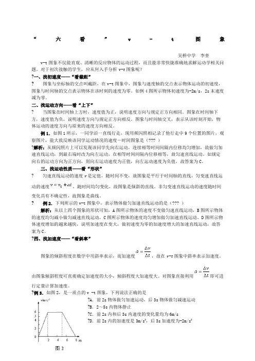
例3.如图2,是一质点的v -t图象,下列说法正确的是
A.前2s物体做匀加速运动,后3s物体做匀减速运动
B.2~5s内物体静止
C.前2s内和后3s内速度的变化量均为6m/s
D.前2s内的加速度是3m/s2,后3s加速度为-2m/s2
解析:从图象特点可知,前2s质点做匀加速直线运动,速度变化量,加速度,2s—5s质点做匀速运动,速度为6m/s,后3s质点做匀减速直线运动,速度变化量,加速度,故答案为AD。
点评:如果题目没有要求定量计算,大小可直接看图像的倾斜程度,越倾斜加速度越大;在判定方向时,首先确定速度方向,然后根据加速运动,速度与加速度方向相同,减速运动速度与加速度方向相反即可进行快速判定。
五、找位移——“看面积”
图像与时间轴围成的“面积”在数值上等于物体在该段时间内的位移,其中在时间轴上面部分的位移为正,在时间轴下面部分的位移为负。
在某段时间内合位移在数值上等于这段时间内图象与时间轴围成的“面积”的代数和;路程为位移大小之和。
例4.如图4所示为某质点做直线运动的v-t图象,关于这个质点在4s内的运动情况,下列说法中正确的是
A.质点始终向同一方向运动
B.4s内通过的路程为4m,而位移为零
C.4s末物体离出发点最远
D.加速度大小不变,方向与初速度方向相同
解析:从图象可知,0—2s:质点在负方向做匀减速直线运动,加速度方向与速度方向相反,加速度方向为正;图象与时间轴围成的“面积”为-2m。
2s末质点速度减为零。
2s—4s:质点的运动方向发生反向,做正方的匀加速直线运动,加速度方向与速度方向相同,则加速度方向为正;图象与时间轴围成的“面积”为2m。
0-4s:合位移为零,路程为4m,2s 末质点离出发点最远,整个过程图象倾斜程度不变,故加速度大小不变。
通过以上分析所以答案为B。
六、多条图象分析——“看交点”
在v-t图象中,往往出现多个物体运动的图象,在分析比较两物体运动性质时,除以上五点需要注意外,还应该清楚图象交点的意义,即在该时刻两物体速度相同。
这一交点在以后处理追击相遇问题时尤为重要。
例5.甲乙两个物体同时同地向同一方向做直线运动,它们的v―t图象如图5所示,则下列说法正确的是()
A.在2s末,甲乙两物体的速度不同,位移不同
B.在2s末,甲乙两物体的速度相同,位移不同
C.在4s末,甲乙两物体的速度相同,位移不同
D.在4s末,甲乙两物体的速度不同,位移相同
解析:根据图象与时间轴围成的面积表示位移,图象交点表示2s末速度相同,则答案为BD。