关于审理金融借款合同纠纷案件若干问题的解答
- 格式:doc
- 大小:44.00 KB
- 文档页数:25
第1篇一、引言金融借贷作为金融市场的重要组成部分,在促进经济发展、满足人民群众融资需求等方面发挥着重要作用。
然而,随着金融市场的不断发展,金融借贷纠纷也日益增多。
本文将针对金融借贷案件的法律问题进行分析,以期为相关法律实践提供参考。
二、金融借贷案件的法律关系金融借贷案件涉及的法律关系主要包括以下三个方面:1. 借贷双方的权利义务关系。
在金融借贷中,借款人享有获得贷款的权利,贷款人享有收回贷款本金及利息的权利。
同时,双方应遵守诚实信用原则,履行各自的权利义务。
2. 借贷合同关系。
金融借贷案件的核心是借贷合同,借贷双方的权利义务主要通过合同约定。
借贷合同应当符合《合同法》的相关规定,具备合法、有效、明确的合同条款。
3. 国家金融监管机构与金融借贷市场的监管关系。
金融借贷市场受到国家金融监管机构的监管,如中国人民银行、银保监会等。
监管机构负责制定金融借贷市场的法律法规,对金融借贷活动进行监管,维护金融市场秩序。
三、金融借贷案件的法律问题分析1. 借贷合同的效力问题(1)借贷合同是否合法。
借贷合同应当符合《合同法》的相关规定,如合同主体资格、合同内容、合同形式等。
若借贷合同违反法律法规,则可能被认定为无效。
(2)借贷合同是否自愿签订。
借贷合同应当基于自愿原则签订,任何一方不得强迫对方签订合同。
若借贷合同违背自愿原则,可能被认定为无效。
2. 借贷合同条款的履行问题(1)贷款发放问题。
贷款人应当按照合同约定发放贷款,若未按时发放贷款,可能构成违约。
(2)贷款利率问题。
贷款利率应当符合国家金融监管政策,不得违反法律法规。
若贷款利率过高,可能被认定为无效。
(3)贷款逾期问题。
借款人应当按照合同约定按时还款,若逾期还款,可能产生违约责任。
3. 借贷合同解除问题(1)合同解除条件。
借贷合同解除需要符合法定或约定的解除条件。
如借款人未按时还款、贷款人未按时发放贷款等。
(2)合同解除程序。
借贷合同解除应当遵循法定或约定的程序,如提前通知、协商一致等。
金融借款案件审理的难点及对策建议随着经济的发展和社会的变迁,金融借款案件越来越多,也越来越复杂。
这些案件往往具有一定的难点和风险,给法院审理带来了一定的挑战。
本文将从金融借款案件的特点、审理难点、对策建议三个方面进行分析和探讨。
一、金融借款案件的特点金融借款案件是指银行、信贷公司等金融机构与借款人之间关于借款合同的纠纷,是一种特殊的合同纠纷。
与其他合同纠纷相比,它具有以下特点:1. 合同金额大、期限长:金融借款案件的合同金额通常较大,甚至可以达到数百万元以上,期限也比较长,往往需要数年或更长时间才能还清本息。
由此带来的问题是,一旦借款人出现逾期或拖欠款项,就会对借贷双方的财务状况产生影响,需要通过法律程序来解决。
2. 审理程序繁琐、时间长:金融借款案件涉及到多个方面,例如借贷合同的签订、资金使用、担保方式等,需要对各项事实进行调查取证和权利义务的分析评估。
审理程序比较繁琐,审理时间也相对较长。
3. 法律规定复杂、技术含量高:金融借款案件的合同纠纷通常需要参照多个法律法规,例如《合同法》、《担保法》、《金融管理法》等相关法律文件,这种复杂的法律体系对于法官和当事人的法律素养和综合能力提出了更高的要求。
同时,随着金融科技的快速发展,一些智能化自动化的金融交易模式也增加了对法律审判技术的要求。
4. 风险把控难度大:由于金融借款案件金额庞大、期限长,在实质审理过程中需要综合考虑市场情况、宏观经济数据、行业风险等多个方面因素,并作出科学的预测和判定,具有一定的风险把控难度。
二、审理金融借款案件的难点1. 债务人经济状况不清:债务人的经济状况在金融借款案件中非常重要,但债务人往往会隐瞒或者虚报经济状况,从而使借款人难以弄清债务人的真实状况,而影响法院判决。
解决这个难点的方法可以是,对债务人的资产进行全面的调查和审核,同时可以借助第三方进行信用评估,以判断债务人是否有还款能力和信用记录。
2. 证据收集和论证的难度:金融借款案件的证据较为复杂,需要充分考虑合同的签署、资金的使用、约定的担保方式、债务人的还款能力等因素,而且往往需要通过会计、审计等专业证人证明,对于法院和当事人的证据收集和论证能力提出了更高的要求。
金融借款合同纠纷案件的审理问题与应对对策发布时间:2023-03-10T08:42:23.542Z 来源:《中国科技信息》2022年10月20期作者:梁杰飞[导读] 随着我国社会和经济的快速发展,金融行业的发展速度得到明显提升,进而导致借贷纠纷越来越多,若干问题出现在人们面前,这些矛盾越来越严重。
梁杰飞广东正鑫律师事务所广东清远 511515 摘要:随着我国社会和经济的快速发展,金融行业的发展速度得到明显提升,进而导致借贷纠纷越来越多,若干问题出现在人们面前,这些矛盾越来越严重。
金融是一个国家和地区的发展关节点,其发展是否稳定,将会直接影响到整个国家的发展。
基于此,本文将对金融借款合同纠纷案件的审理问题与应对对策进行分析。
关键词:金融借款;合同纠纷案件;审理问题;应对对策前言:金融借款合同纠纷关系到我国财政调控、维护金融市场秩序等。
在全球金融风暴过后,世界各地都在谋求经济的发展与稳定,面对着宽松的财政、货币政策、信贷额度的大幅增加,如何在法律上维护金融市场的平稳、有序地发展,从而有效地预防和化解金融风暴,成为当今世界上最需要关注的问题。
所以,对金融借款合同纠纷案件的审理问题与应对对策进行分析十分必要。
一、金融借款合同的简述金融借款合同是一种以银行为放款主体的借贷合同,由银行以放款方式向借款人发放借款,由借款人偿还借款并偿付利率。
金融借款合同是一种以有偿性、要式性和诺成性为特征的借贷契约。
本文认为,我国的金融借款合同是一种以合同各方的权利和责任为基础的借贷契约。
二、金融借款合同纠纷案件的审理问题(一)企业自身的信誉度相对较低部分公司为了获得贷款,编造虚假的借款资料,骗取贷款,有些会注册新公司,还有的甚至用自己控制的多家公司进行联合担保,以此掩盖自己的公司存在诉讼案件、失信情况等问题,事实上,这类公司并没有还清自己的债务,征信存在一定的问题。
另外,有些公司违反合同约定,延迟支付期限,致使银行不得不起诉。
最高人民法院印发《关于人民法院审理借贷案件的若干意见》的通知文章属性•【制定机关】最高人民法院•【公布日期】1991.08.13•【文号】法[民][1991]21号•【施行日期】1991.08.13•【效力等级】司法指导性文件•【时效性】失效•【主题分类】银行业监督管理正文*注:本篇法规中第22条已被《最高人民法院关于调整司法解释等文件中引用<中华人民共和国民事诉讼法>条文序号的决定》(发布日期:2008年12月16日实施日期:2008年12月31日)调整最高人民法院印发《关于人民法院审理借贷案件的若干意见》的通知(1991年8月13日法(民)<1991>21号)全国地方各级人民法院、各级军事法院、各铁路运输中级法院和基层法院、各海事法院:现将《关于人民法院审理借贷案件的若干意见》发给你们,请认真执行。
在执行中注意总结经验,有何意见和问题,请及时报告我院。
附件:关于人民法院审理借贷案件的若干意见(1991年7月2日最高人民法院审判委员会第502次会议讨论通过)人民法院审理借贷案件,应按照自愿、互利、公平、合法的原则,保护债权人和债务人的合法权益,限制高利率。
根据审判实践经验,现提出以下意见,供审理此类案件时参照执行。
1.公民之间的借贷纠纷,公民与法人之间的借贷纠纷以及公民与其他组织之间的借贷纠纷,应作为借贷案件受理。
2.因借贷外币、台币和国库券等有价证券发生纠纷诉讼到法院的,应按借贷案件受理。
3.对于借贷关系明确,债权人申请支付令的,人民法院应按照民事诉讼法关于督促程序的有关规定审查受理。
4.人民法院审查借贷案件的起诉时,根据民事诉讼法第108条的规定,应要求原告提供书面借据;无书面借据的,应提供必要的事实根据。
对于不具备上述条件的起诉,裁定不予受理。
5.债权人起诉时,债务人下落不明的,由债务人原住所地或其财产所在地法院管辖。
法院应要求债权人提供证明借贷关系存在的证据,受理后公告传唤债务人应诉。
最高人民法院印发《关于进一步加强金融审判工作的若干意见》的通知文章属性•【制定机关】最高人民法院•【公布日期】2017.08.04•【文号】法发〔2017〕22号•【施行日期】2017.08.04•【效力等级】司法指导性文件•【时效性】已被修改•【主题分类】审判机关正文最高人民法院印发《关于进一步加强金融审判工作的若干意见》的通知法发〔2017〕22号各省、自治区、直辖市高级人民法院,解放军军事法院,新疆维吾尔自治区高级人民法院生产建设兵团分院:现将《最高人民法院关于进一步加强金融审判工作的若干意见》印发给你们,请认真贯彻执行。
最高人民法院2017年8月4日最高人民法院关于进一步加强金融审判工作的若干意见金融是国家重要的核心竞争力,金融安全是国家安全的重要组成部分,金融制度是经济社会发展中重要的基础性制度。
为充分发挥人民法院金融审判职能作用,促进经济和金融良性循环、健康发展,现提出以下指导意见。
一、统一思想,提高认识,深入学习贯彻习近平总书记在全国金融工作会议上的重要讲话精神习近平总书记在第五次全国金融工作会议上发表的重要讲话,科学回答了我国金融改革发展稳定中的重大理论和实践问题,具有很强的思想性、指导性、实践性,为做好新形势下金融工作提供了根本遵循,为人民法院金融审判工作指明了方向。
全国各级人民法院要深入学习贯彻会议精神,切实把思想和行动统一到以习近平同志为核心的党中央对金融工作的形势分析判断和决策部署上来,牢牢坚持党对金融工作的统一领导,紧紧围绕服务实体经济、防控金融风险、深化金融改革三项任务,积极稳妥开展金融审判工作,切实维护国家金融安全,促进经济和金融良性循环、健康发展。
二、以服务实体经济作为出发点和落脚点,引导和规范金融交易1.遵循金融规律,依法审理金融案件。
以金融服务实体经济为价值本源,依法审理各类金融案件。
对于能够实际降低交易成本,实现普惠金融,合法合规的金融交易模式依法予以保护。
重庆市高级人民法院印发《关于审理涉及小额贷款公司、担保公司、典当行商事案件若干问题的解答》的通知文章属性•【制定机关】重庆市高级人民法院•【公布日期】2013.10.09•【字号】渝高法[2013]245号•【施行日期】2013.10.09•【效力等级】地方司法文件•【时效性】现行有效•【主题分类】法制工作正文重庆市高级人民法院印发《关于审理涉及小额贷款公司、担保公司、典当行商事案件若干问题的解答》的通知(渝高法[2013]245号)各中、基层人民法院,本院各部门:《关于审理涉及小额贷款公司、担保公司、典当行商事案件若干问题的解答》已经市高法院2013年第33次审判委员会审议通过,现予印发。
请结合审判工作实际正确理解与适用。
实践中如发现新情况、新问题,请及时层报市高法院民二庭。
特此通知。
重庆市高级人民法院2013年10月9日重庆市高级人民法院关于审理涉及小额贷款公司、担保公司、典当行商事案件若干问题的解答1.小额贷款公司向企业发放贷款的效力如何认定?中国银行业监督管理委员会、中国人民银行《关于小额贷款公司试点的指导意见》[银监发(2oo8)23号]第一条规定:“小额贷款公司是由自然人、企业法人与其他社会组织投资设立,不吸收公众存款,经营小额贷款业务的有限责任公司或股份有限公司。
”《重庆市小额贷款公司试点管理暂行办法》[渝办法(⒛Os)239号]第二条规定:“本办法所称小额贷款公司是依照本办法在重庆行政区域内设立的不吸收公众存款、可经营小额贷款业务,并经工商登记注册取得营业执照的有限责任公司或股份有限公司。
”据此,小额贷款公司是有权经营贷款业务的公司,故小额贷款公司向企业发放贷款,和企业与企业之间借款性质不同,不属于企业拆借。
借款人以其与小额贷款公司签订的借款合同系企业拆借为由请求确认或抗辩借款合同无效的,人民法院不予支持。
2.小额贷款公司开展批复文件列明范围以外的金融业务效力如何认定?因金融业务关系到国家金融秩序、金融安全和金融发展,故国家对金融业务实行限制经营、特许经营。
当前审理金融借款合同纠纷案件存在的问题及解决对策当前审理金融借款合同纠纷案件存在的问题及解决对策金融借款合同是指以银行等金融机构为出借人,以自然人、其他企业或者组织为借款人所订立的借款合同。
近年来,我院审理的这类纠纷案件呈上升趋势。
2023至2023年我院审理的此类纠纷案件数分别是:108/42/399。
金融借款合同纠纷涉及到国家金融政策的调整和金融市场的稳定。
在经历了国际金融危机之后,目前各国均在寻求金融市场的繁荣和稳定,在当前金融货币政策适度放宽,贷款数量激增的情况下,如何通过司法程序保护我国的金融市场稳定有序的发展,有效地防范金融危机是我们法院和金融机构当前应当特别注意的问题,笔者试就基层法院在审理此类纠纷时发现的有关问题和解决对策提出如下思考:一、存在的问题(一)、金融机构防范意识差、监管不严格,导致不良贷款案件增加。
我院审理的金融借款合同纠纷涉及的出借方金融机构有农村信用合作社(以下简称信合)、农业银行(以下简称农行)、工商银行(以下简称工行)和发展银行(以下简称发行)。
借款方有农民个人、农村粮库等,贷款用途有农村种植业、养殖业、加工服务业等。
2023年108件有发行78件,有信合30件。
2023年42件,有信合17件、工行23件、农行和住房公积金办各1件。
2023年的399件有信合39件、农行1件、工行359件,工行这359件全是集中处理涉及农民的奶牛贷款案件。
现在大部分案件已进入执行程序。
只有一部分的债权得已实现。
近3年金融借款合同纠纷申请执行的案件数分别是:90/15/31,涉案标的为13602.4万/7.3万/157.6万。
通过统计发现:出借方中没有涉及建设银行的。
借款用途没有涉及住房个人贷款,借款人中很少涉及有固定工资收入的公务员或工人。
从贷款合同和当事人在案件审理中诉、辩称及举证内容看,这些发生纠纷的金融借款合同在贷款形成时就存在很多问题。
具体有:1、对借款人、担保人的的诚信、资质、还款能力审查不到位。
金融借款合同纠纷解释一、背景介绍金融借款合同纠纷是指在金融借款合同的签订、履行过程中,各方当事人之间产生的争议。
金融借款合同是一种常见的金融法律关系,涉及金融机构、借款人、担保人等多方主体。
在实际操作中,由于各种原因,很容易出现纠纷。
为了维护金融市场秩序,保护当事人合法权益,我国法律法规对金融借款合同纠纷的解决做了明确规定。
二、金融借款合同纠纷的常见类型1.借款金额和利息纠纷:借款金额、利息计算方式、利率等约定不明确或存在争议。
2.还款期限和方式纠纷:还款期限、还款方式、还款金额等约定不明确或存在争议。
3.担保纠纷:担保合同的效力、担保物的价值、担保责任等存在争议。
4.违约责任纠纷:借款人未按约定履行还款义务,金融机构要求承担违约责任的过程中产生争议。
5.合同效力纠纷:金融借款合同的成立、生效、解除等存在争议。
三、金融借款合同纠纷的解决途径1.协商解决:当事人之间通过友好协商,达成一致,解决纠纷。
2.调解解决:通过第三方调解机构,由专业调解员进行调解,达成调解协议。
3.仲裁解决:当事人约定仲裁条款,将纠纷提交仲裁委员会进行仲裁。
4.诉讼解决:当事人将纠纷提交人民法院,通过司法程序解决。
四、金融借款合同纠纷的法律规定1.《中华人民共和国合同法》:规定了金融借款合同的签订、履行、变更、解除等法律关系。
2.《中华人民共和国担保法》:规定了担保合同的法律效力、担保方式、担保责任等。
3.《中国人民银行关于人民币贷款利率有关问题的通知》:对贷款利率的调整、计算方法等进行了规定。
4.《最高人民法院关于适用若干问题的解释(二)》:对金融借款合同纠纷的解决提供了司法解释。
五、金融借款合同纠纷的预防措施1.明确合同条款:在签订金融借款合同时,明确约定借款金额、利率、还款期限、还款方式等关键条款。
2.完善担保手续:确保担保合同的成立、生效,明确担保责任。
3.注意证据保存:妥善保存借款合同、还款记录等证据,以备不时之需。
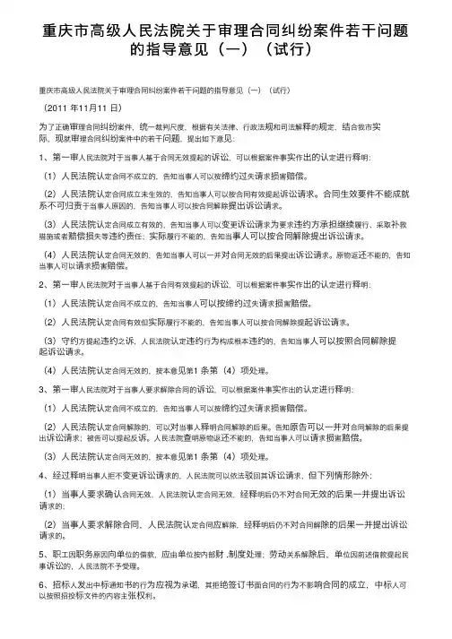
重庆市⾼级⼈民法院关于审理合同纠纷案件若⼲问题的指导意见(⼀)(试⾏)重庆市⾼级⼈民法院关于审理合同纠纷案件若⼲问题的指导意见(⼀)(试⾏)(2011 年11⽉11 ⽇)为了正确审理合同纠纷案件,统⼀裁判尺度,根据有关法律、⾏政法规和司法解释的规定,结合我市实际,现就审理合同纠纷案件中的若⼲问题,提出如下意见:1、第⼀审⼈民法院对于当事⼈基于合同⽆效提起的诉讼,可以根据案件事实作出的认定进⾏释明:(1)⼈民法院认定合同不成⽴的,告知当事⼈可以按缔约过失请求损害赔偿。
(2)⼈民法院认定合同成⽴未⽣效的,告知当事⼈可以按合同有效提起诉讼请求。
合同⽣效要件不能成就系不可归责于当事⼈原因的,告知当事⼈可以按合同解除提出诉讼请求。
(3)⼈民法院认定合同成⽴有效的,告知当事⼈可以变更诉讼请求为要求违约⽅承担继续履⾏、采取补救措施或者赔偿损失等违约责任;实际履⾏不能的,告知当事⼈可以按合同解除提出诉讼请求。
(4)⼈民法院认定合同⽆效的,告知当事⼈可以⼀并对合同⽆效的后果提出诉讼请求。
原物返还不能的,告知当事⼈可以请求损害赔偿。
2、第⼀审⼈民法院对于当事⼈基于合同有效提起的诉讼,可以根据案件事实作出的认定进⾏释明:(1)⼈民法院认定合同不成⽴的,告知当事⼈可以按缔约过失请求损害赔偿。
(2)⼈民法院认定合同有效但实际履⾏不能的,告知当事⼈可以按合同解除提起诉讼请求。
(3)守约⽅提起违约之诉,⼈民法院认定违约⾏为构成根本违约的,告知当事⼈可以按照合同解除提起诉讼请求。
(4)⼈民法院认定合同⽆效的,按本意见第1 条第(4)项处理。
3、第⼀审⼈民法院对于当事⼈要求解除合同的诉讼,可以根据案件事实作出的认定进⾏释明:(1)⼈民法院认定合同不成⽴的,告知当事⼈可以按缔约过失请求损害赔偿。
(2)⼈民法院认定合同解除的,可以对当事⼈释明合同解除的后果。
告知原告可以⼀并对合同解除的后果提出诉讼请求;被告可以提起反诉。
⼈民法院查明原物返还不能的,告知当事⼈可以请求损害赔偿。
贵州省高级人民法院关于印发《关于审理涉金融类纠纷案件若干问题的会议纪要》的通知文章属性•【制定机关】贵州省高级人民法院•【公布日期】2012.10.10•【字号】黔高法[2012]169号•【施行日期】2012.10.10•【效力等级】地方司法文件•【时效性】现行有效•【主题分类】刑事犯罪侦查正文贵州省高级人民法院关于印发《关于审理涉金融类纠纷案件若干问题的会议纪要》的通知(2012年10月10日黔高法[2012] 169号)各市、自治州中级人民法院,贵阳铁路运输法院,县(市、区、特区)人民法院:我院2012年7月24日第12次审判委员会对审理涉金融类纠纷案件中亟需解决的若干问题进行了充分讨论,形成了会议纪要。
现将纪要印发给你们,请认真组织学习,切实贯彻执行。
在执行过程中,如遇到问题,请及时报告我院。
附:贵州省高级人民法院关于审理涉金融类纠纷案件若干问题的会议纪要(经省法院审判委员会2012年7月24日第12次会议讨论通过)为深入贯彻落实《国务院关于进一步促进贵州经济社会又好又快发展的若干意见》(国发[2012] 2号)、《最高人民法院关于人民法院为防范化解金融风险和推进金融改革发展提供司法保障的指导意见》(法发[2012]3号)、《贵州省人民政府关于贯彻落实国发2号文件精神促进金融加快发展的意见》(黔府发[2012] 16号)精神,进一步促进我省金融业改革发展,增强金融对经济社会发展的推动作用,发挥人民法院司法保障职能,贵州省高级人民法院审判委员会第12次会议对审理涉金融类纠纷案件中亟需解决的若干问题进行了充分讨论,现将有关内容纪要如下:一、关于民间借贷纠纷案件的有关问题1.民间借贷纠纷诉至法院的,应当依法受理。
但以“标会”“做会”等非法形式向不特定多数人发放贷款或者吸收存款,“地下钱庄”等非法金融组织向他人发放贷款,当事人以民间借贷纠纷为由向法院起诉的,应当不予受理。
2.全省各级人民法院收到涉案人数众多,或可能产生较大社会影响的起诉或执行申请,应当做好当事人的来访接待工作和来件登记工作,做到接访笔录记载全面,来件登记要素齐全,相关材料及时立卷归档,同时告知当事人案件尚未立案,但其起诉或申请执行行为已使案件诉讼时效或申请执行时效中断。
广东省高级人民法院关于审理金融机构借贷纠纷案件的指导意见正文:---------------------------------------------------------------------------------------------------------------------------------------------------- 广东省高级人民法院关于审理金融机构借贷纠纷案件的指导意见(2005年9月30日粤高法发[2005]30号)为正确审理国有商业银行、股份制商业银行、农村信用社等金融机构为债权人的借贷纠纷案件,依法保护当事人的合法权益,维护金融安全,保障和促进社会主义市场经济的健康发展,根据《中华人民共和国合同法》、《中华人民共和国担保法》《中华人民共和国商业银行法》等法律和司法解释的规定,结合法院的审判实践,制定本指导意见。
第一条审理金融机构借贷纠纷案件,要贯彻公平与效率原则,依法保护信贷债权,制裁逃废信贷债务行为。
第二条非法设立的金融机构吸收存款、对外发放贷款形成的借款关系,起诉到法院的,法院不予受理,告知当事人按国务院《非法金融机构和非法金融业务活动取缔办法》等有关规定处理,并将当事人提交的诉讼材料移送有关行政主管部门处理。
法院已经受理的,裁定驳回起诉。
第三条国有金融资产管理公司为债权人起诉的案件,符合最高人民法院《关于国有金融资产管理公司处置国有商业银行不良资产案件交纳诉讼费用的通知》规定减交诉讼费用条件的,法院减半预收诉讼费用。
判决债务人全部败诉的,债务人应依照《人民法院诉讼收费办法》规定金额负担诉讼费用。
一审判决后债务人提起上诉的,应全额预交二审案件受理费。
第四条农村信用社为债权人起诉的借贷纠纷案件,预交诉讼费用可以缓交。
判决农村信用社负担诉讼费用的,按《人民法院诉讼收费办法》规定的收费标准减半收取。
判决农村信用社享有债权但应负担部分诉讼费用的,农村信用社需负担的诉讼费用从实际执行到农村信用社的债权中划付。
千里之行,始于足下。
最高人民法院关于金融借款合同纠纷解释1500字最高人民法院关于金融借款合同纠纷解释(以下简称《解释》)是我国司法解释的一种,旨在对金融借款合同纠纷的审理和判决问题进行规范和指导。
本《解释》共分五个章节,分别是总则、借款合同的成立、履行和变更、违约责任、特别规定等。
《解释》指出,金融借款合同是指金融机构与借款人之间的达成的,借款人向金融机构借款,约定利率、期限等条件,借款人按照约定的条件还款的合同。
在审理金融借款合同纠纷时,应当根据《合同法》、《金融机构法》等相关法律进行处理。
在借款合同的成立方面,《解释》明确规定了几个要素。
首先,借款人和金融机构双方应当签订书面合同,确保双方的权益得到保护。
其次,借款合同应当明确约定借款的金额、利率、期限等重要条件。
此外,《解释》还规定了自然人和法人、非法人组织与金融机构签订的借款合同的相关规定。
在借款合同的履行和变更方面,《解释》明确规定了借款人应当按照合同约定的期限还款。
借款人可以根据合同约定或者协商一致的要求变更合同,但变更借款条件应当符合相关法律规定。
违约责任是金融借款合同纠纷中的重点问题,《解释》对此作了详细规定。
根据《解释》,借款人未按合同约定的期限还款的,金融机构可以要求借款人支付逾期利息和违约金。
同时,《解释》还规定了其他违约行为的处理方式,例如借款人提前还款、借款人提供虚假材料等情况。
第1页/共2页锲而不舍,金石可镂。
《解释》还针对特殊情况作了一些特别规定。
例如,借款人死亡、丧失民事行为能力、宣告破产等情况下的处理方式。
此外,对于金融机构未经借款人同意擅自调整借款合同条件的情况,《解释》也作了相应规定。
总而言之,《最高人民法院关于金融借款合同纠纷解释》对金融借款合同纠纷的审理和判决问题进行了明确的规定。
它的颁布对于统一金融借款合同纠纷的处理标准,维护金融市场秩序,保护各方权益具有重要意义。
关于在金融借款合同纠纷诉讼或仲裁中银行能否主张贷款提前到期的问题(兼谈宣布贷款提前到期与合同解除的区别)广东豪盛律师事务所涂建军主任律师鉴于在金融借款合同纠纷诉讼或仲裁中,有的法官或仲裁员对于银行宣布贷款提前到期应该如何理解,以及银行宣布贷款提前到期与请求解除合同有何区别,没有统一认识,导致银行在金融借款合同纠纷案件中左右为难,往往迁就个别法官或仲裁员的认识,而去调整诉讼请求。
笔者特著以下短文,希望对大家有所帮助,不足之处,欢迎指正。
在银行诉借款人金融借款合同纠纷案中,往往存在一个焦点:借款人在履行合同的过程中,出现借款合同约定的违约事由,银行欲收回全部贷款本息,其到底应该主张贷款提前到期,还是应该主张解除合同?我们认为:借款合同既然在“违约救济手段的约定”中,列举了包括宣布贷款提前到期和解除合同在内的多项违约救济手段,那么就赋予了银行自行选择违约救济的权利。
因此,对于借款人出现合同约定的违约事由时,银行既可以宣布贷款提前到期,要求被申请人立即清偿全部借款本息;也可以要求解除合同,恢复原状,从而收回贷款本息。
但宣布贷款提前到期与合同解除是有本质区别的,银行之所以选择宣布贷款提前到期完全是出于该救济手段更简便易行、更有利于维护其自身权益的考量。
具体分析如下:一、宣布贷款提前到期的法律性质宣布贷款提前到期是指金融机构与借款人在金融借款合同中约定,如发生一定的事由,金融机构有权将合同约定的还款期限提前,从而使其在还款期限届满前享有要求借款人履行还本付息义务的权利。
1、宣布贷款提前到期条款属“有效约定”我国《合同法》以促成合同有效、鼓励交易为其立法本旨,其在第五十二条明确规定了合同无效的情形,而借贷双方就提前收回借款的约定并无该条所规定的情形,且为《贷款通则》全面规定。
因此,借贷双方关于贷款提前到期的约定,不违反法律的规定,应属“有效约定”。
2、宣布贷款提前到期条款属“加速贷款到期条款”金融机构宣布贷款提前到期,在贷款业务中称为“加速贷款到期条款”,是金融组织和金融机构的通行做法。
金融借款合同纠纷司法解释
金融借款合同纠纷司法解释是指人民法院在审理金融借款合同纠纷案件时,对相关法律规定的解释和适用。
该解释的出台旨在规范金融借款合同的签订和履行,保护各方的合法权益,维护金融市场的稳定和健康发展。
根据该司法解释,以下是一些重要规定:
1.利率问题:金融机构向借款人收取的利率应当符合国家有关法律、法规的规定。
对于利率过高、超出法律规定范围的情况,人民法院将依法予以纠正。
2.违约责任问题:当借款人未按照合同约定的期限偿还借款本息时,应当承担违约责任。
同时,金融机构也应当按照合同约定的方式和期限追偿。
3.合同效力问题:金融借款合同是合法有效的合同,具有法律效力。
在合同约定的期限内,借款人应当按照合同约定的方式和期限偿还借款本息。
此外,该司法解释还对金融借款合同纠纷案件中的一些问题作出了规定,如利率的计算方式、还款顺序、担保人的责任等。
需要注意的是,该司法解释仅适用于人民法院审理的金融借款合同纠纷案件,不包括个人和企业之间的借款纠纷。
同时,具体案件的适用还需结合实际情况和相关法律法规进行综合考虑。
一、金融借款纠纷怎么样处理可以协商解决,协商不成的,可以诉讼解决。
合同法规定贷款人未按照约定的日期、数额提供借款,造成借款人损失的,应当赔偿损失。
借款人未按照约定的日期、数额收取借款的,应当按照约定的日期、数额支付利息。
金融借款纠纷申请执行的期限为两年。
从法律文书规定履行期间的最后一日起算,没有规定履行期限的,从法律文书生效之日起算。
如果有中断是由可以中断。
法院在使用普通程序审理民事案件时,要求当事人须于收到本院举证通知书之次日起三十日内完成举证;在适用简易程序时,要求当事人须于收到本院举证通知之次日十五日内完成举证。
二、金融借款合同内容有哪些依《合同法》第一百九十七条第二项规定,借款合同的主要内容有:1、借款方、贷款方、保证人的名称、住址、法人代表的姓名(保证人是否需要要据借款方的情况或者借贷双方协商,由借款方提出)。
2、贷款的种类。
3、贷款的用途。
国家政策规定,贷款不准用于弥补亏损、垫交被挪用的税收、利润,不准用于行政开支和职工福利,不准用于基本建设(建行的基建贷款除外),只能用于提高经济效益,扩大再生产。
4、借款币种。
借款的币种是指人民币还是其他外币。
5、借款的数额。
是指经批准的数额,超规定借款要经上级人民银行批准。
6、借款的期限。
借款的期限双方应在合同中约定,它是指借款人还款的时间,借款人应当按照规定按期履行,超过期限要承担民事责任。
在借款合同中还款时间没有约定或者约定不明确的,一般应补充协议确定或者按交易习惯解决,不能达成补充协议或按交易习惯仍不能确定,借款人可以随时还款,贷款人也可以随时要求借款人在合理的期限内还款。
7、借款利率。
利率是国家严格规定的,双方应在中国人民银行规定的利率上下限之间确定借款利率。
8、还款方式。
是指借款人按照中国人民银行规定的还款结算方式归还借款,如不能按期还款,借款人应向贷款人提出申请,经同意后,可以延期归还,逾期不还,应承担民事责任。
9、保证条款。
是指借款人对所借款项的使用方向、还款期限所作的承诺。
金融借款(担保)合同纠纷二十六条裁判要旨汇总|1.合同的名称与内容不符时,应按照合同内容来确定合同当事人权利义务关系,合同当事人不能以合同名称与内容不符为由主张合同存在欺诈——中国农业银行信托投资公司诉中国轻工业原材料总公司信托贷款担保合同纠纷上诉案(载《中华人民共和国最高人民法院公报》1997年第3期)北京市高级人民法院认为:合同中的贷款对象、金额、期限、包括利率及担保责任约定得非常明确。
无论合同名称为信托贷款还是委托贷款,都没有改变担保人的担保责任,也不存在对担保人的欺诈问题。
材料公司关于合同的名称与内容不符是违法,为这样的合同担保是受投资公司的欺诈,故不应承担担保责任的抗辩理由,缺乏事实根据和法律依据,不能成立。
2.贷款银行和借款人隐瞒事实真相,“借新还旧”骗取担保人在违背其真实意思表示的情况下进行担保,担保人不承担担保责任——中国工商银行青岛市市北区第一支行诉青岛华悦物资发展公司、青岛海尔空调器总公司、青岛海尔集团总公司借款合同担保纠纷上诉案(载《中华人民共和国最高人民法院公报》1997年第4期)最高人民法院认为:华悦公司与工商支行签订的借款合同是一份虚假合同。
工商支行没有依此合同将款贷给华悦公司;华悦公司亦没有实际得到和支配该合同项下的800万元借款。
该项贷款名为华悦公司“购房”款,实为工商支行用于内部平帐、以贷堵漏、转嫁经济损失为目的。
双方签订的借款合同,属于“恶意串通,损害国家、集体或者第三人利益”和“以合法形式掩盖非法目的”的无效民事行为,不应受到法律保护。
对于无效民事行为的法律后果,应由工商支行自行承担。
工商支行根据借款合同提出的诉讼请求,予以驳回;华悦公司此前所欠工商支行的800万元本息,由于该公司已被工商行政管理部门依法注销,应由工商支行另行追偿。
华悦公司和工商支行隐瞒事实真相,“借新还旧”骗取空调公司在违背其真实意思表示的情况下进行担保,依照担保法第三十条第(一)项关于“主合同当事人双方串通,骗取保证人提供保证的”“保证人不承担民事责任”的规定,空调公司不应对本案“借款”承担担保责任。
关于审理金融借款合同纠纷案件若干问题的解答ok3w_ads(“s004”);ok3w_ads(“s005”);篇一:最高人民法院关于审理借款合同纠纷案件若干问题的规定最高人民法院关于审理借款合同纠纷案件若干问题的规定作者:高炜时间:2011-01-12最高人民法院关于审理借款合同纠纷案件若干问题的规定(征求意见稿)为正确审理借款合同纠纷案件,保护贷款人、借款人及第三人的合法权益,保障和促进社会主义市场经济的健康发展,根据《中华人民共和国合同法》(以下简称合同法)第十二章借款合同、《中华人民共和国商业银行法》及其他法律的有关规定,结合人民法院审判实践,制定本规定。
一、适用范围第一条(调整借款合同类型)本规定适用于金融机构作为贷款人自主承担贷款风险的自营贷款合同和委托贷款合同。
其中自营贷款合同包括以非金融机构为借款人的自营贷款合同(含信托贷款合同)和以金融机构为借款人的同业拆借合同。
非金融机构企业法人、非法人组织之间发生的借贷关系,亦按本规定处理。
第二条(非法金融活动债务处理)非法金融机构和非法金融业务活动所形成的债权债务关系按国家有关规定处理。
当事人就前款债权债务直接向人民法院提起民事诉讼的,人民法院告知其应向有关部门请求处理;发现涉嫌犯罪的,应当及时移送公安机关立案侦查。
第三条(金融资产管理公司受让银行贷款债权再转让及纠纷处理有关规定)金融资产管理公司对外转让其已从原债权银行承接的借款合同项下的债权,其受让人可以是中国境内法人、其他组织、自然人,也可以为外国法人、其他组织、自然人。
金融不良债权受让人自债权转让协议签署生效后,享有对借款人依照原借款合同约定收取利息的权利。
贷款债权由金融资产管理公司转让至其他受让人后,金融资产管理公司或受让人既可以采取已有相应规定的方式履行通知义务,对受让人直接将债务人提起诉讼的,可以视为已履行通知义务。
涉及担保人的,参照上述规定办理。
金融资产管理公司受让国有商业银行债权时或者再次转让债权的没有随同主债权一同转移担保权利或者对担保物权单独作出处分的,新债权人不得向从债务人主张权利。
贷款银行虚假剥离如隐瞒剥离前的抵债、诉讼、破产资料、或在债权转移确认通知书中私刻债务人、担保人公章等的,金融资产管理公司或其他受让人有权解除合同。
国有商业银行贷款债权的主债务已经超过诉讼时效,保证债务也超过保证责任期间,金融资产管理公司受让债权后向债务人发出债权转移通知书,债务人在相应回执上签章的,构成主债务的重新确认,具有效力;金融资产管理公司向原保证人发出具有要求继续履行保证责任的担保权利转移通知书,原保证人在回执上签章的,视为对保证债务的重新确认。
二、当事人与管辖第四条(借款合同履行地确定)借款合同纠纷案件除当事人依法约定管辖外,由借款合同履行地或被告住所地的法院管辖。
借款合同履行地为合同所载明贷款人的住所地。
委托贷款合同和信托贷款合同的履行地为受托人住所地。
对于第二、三款,当事人另有约定的,从其约定。
第五条(委托贷款合同诉讼主体)委托贷款合同借款人未按约定偿还借款,委托人可以委托受托人起诉借款人,也可以直接起诉借款人。
第六条(借款合同纠纷案件当事人应向法庭提供的基本证据材料)借款合同诉讼时,当事人应如实向法庭提供企业法人营业执照或营业执照、法定代表人身份证明、委托代理人授权委托书、借款合同、担保合同、借款借据、公司章程、董事会或股东会决议以及其它能够证明案件事实的证据材料。
三、借款合同的成立第七条(借款合同订立形式)借款合同应当采用书面形式订立。
未订立书面借款合同,但签订有要素齐全的借款借据的,视为采用了书面形式。
没有书面借款合同,也无借款借据,但当事人各方对合同主要权利义务内容无异议的,合同亦成立。
第八条(签名盖章)借款合同当事人约定以签名并盖章为合同成立的,而实际签订只有签名或者盖章的,合同不成立。
但合同一方当事人已经履行主要义务,对方接受的,应认为合同已经成立;当事人约定合同签字就成立,各方又都实际加盖公章或合同章的,以最后一方签字的时间为合同成立的时间。
合同约定签字即成立,但只加盖个人私章,应认定与签字有同等效力。
对于签名即成立的借款合同,签名主体应限于当事人的法定代表人、主要负责人或经当事人加盖公章书面授权的其他人员。
借款合同当事人没有约定以加盖财务专用章等代替公章或合同章签订合同的,但在签订合同时当事人加盖了财务专用章并为合同对方接受的,合同成立。
第九条(借款合同成立时间确定)合同签约一方或各方未在合同上签署签约时间的,应以借款借据上记载的日期为合同签订时间或者以贷款人依借款合同发放第一笔贷款时间为合同成立的时间。
如果一方已在合同上签署签约日期的,一方所签署的日期为合同生效日期。
第十条(贷款人审查义务)借款人或担保人,其公司章程对借款或对外提供担保是否需要由董事会或股东会作出决议规定不明确的,贷款人签订借款合同和担保合同之前,可以责令借款人和担保人提供董事会或股东会的决议。
第十一条(借款金额确定)发放贷款后,借款合同与借款借据记载的金额不一致的,以借款借据所记载的金额为确认依据;借款借据记载金额与实际发放金额不一致的,以实际发放金额为准。
四、借款合同的效力第十二条(未经行政批准的效力)境内机构未履行法定的批准手续借用境外贷款或者向境外贷款而签订的借款合同,人民法院应当认定为无效。
第十三条(企业借贷效力)企业之间借贷合同应当认定无效。
但下列情形除外:(一)企业以自有的预算外资金,税后留利资金或企业财务报表中“所有者权益”项下的资金为其他企业解决资金困难或生产急需,约定利息不超过国家法定同期银行贷款利率上限所订立的借款合同;(二)银行信誉好的企业接受银行信誉差的企业的委托,从银行贷款进行转贷,中间无加息牟利而签订企业间借贷合同。
(另一种观点主张,企业之间相互借贷原则上认定有效,除外部分无效。
除外部分列举无效的情形。
)第十四条(提供虚假情况的效力)借款人违反《中华人民共和国合同法》第一百九十九条规定提供与借款有关业务活动和财务状况的虚假情况,从而使贷款人违背真实意志签订借款合同,贷款人可以申请人民法院撤销或变更借款合同。
第十五条(迫于强令签订的借款合同的效力)任何单位、个人违反《中华人民共和国商业银行法》第四十一条规定强令商业银行发放贷款构成侵权的,商业银行可以申请人民法院撤销或变更借款合同。
第十六条(约定利率的限制)借款合同当事人约定的利率超出了中国人民银行公布的法定利率的浮动上下限,超出部分无效。
第十七条(复利)在金融信贷合同、资金拆借合同、委托贷款合同、信托贷款合同中,除根据行政规章可以计收复利的外,复利不予计算。
借款到期后,借款人没有归还应付本金和利息,对逾期本金部分按同期贷款的罚息标准计算违约金;对逾期利息不再计算复利。
借款到期后当事人签订展期协议或重新签订借款合同,约定将所欠的利息计入本金重新计算利息,予以认可。
五、借款合同的履行第十八条(贷款人知道借款人未按约使用借款的责任)贷款人事先知道或应当知道借款人将不按合同约定的贷款用途使用贷款,仍将贷款发放的,贷款人解除借款合同,不予支持。
贷款人发放贷款后知道借款人未按约定用途使用贷款,可以解除借款合同。
贷款人发放贷款后知道或应当知道借款人未按约定用途使用贷款,但仍继续发放贷款的,贷款人解除借款合同,不予支持。
上述条款,当事人另有约定的除外。
第十九条(根本违约实施救济的条件)借款人未按约定归还本金和支付利息的金额达到借款本金的三分之一的,贷款人有权停止发放贷款、提前收回贷款或者解除合同。
第二十条(提前还款)借款人提前偿还借款的,贷款人应当接受。
除当事人另有约定外,贷款人要求借款人支付还款日至借款合同约定期限终止之日利息的,不予支持。
第二十一条(拒受借款的责任)借款人在借款合同生效后拒绝接受借款的,贷款人应当解除借款合同。
贷款人要求借款人赔偿其由此产生的利息损失的,借款人赔偿金额不超过履行借款合同贷款人应获利息的三分之一。
第二十二条(拒放贷款的责任)贷款人在借款合同生效后拒绝发放借款的,借款人可以解除借款合同,并可要求贷款人赔偿损失。
有担保的借款合同可以适用前款规定。
但借款人要求贷款人按照约定实际履行借款合同的,人民法院可以判决贷款人按约提供借款,并视情况由贷款人赔偿因不按时发放贷款给借款人造成的损失。
第二十三条(逾期利率)借款合同可以约定逾期利率。
借款合同没有约定逾期利率的,执行国家法定逾期利率。
借款合同约定的逾期利率,超出法定逾期利率的部分,人民法院不予保护。
第二十四条(多笔贷款归还认定)借款人对同一贷款人有多笔借款,借款人偿还的款项属于归还哪笔贷款,按借款人与贷款人约定。
没有约定或约定不明的,按贷款到期的先后顺序进行推定。
在数宗债务均已届满清偿期或均未届满情况下,债务担保是相同的,以债务人因清偿获益最多者优先抵充;债务担保并不相同的,以无债务担保或者债务担保最少者优先抵充。
篇二:当前审理金融借款合同纠纷案件存在的问题及解决对策当前审理金融借款合同纠纷案件存在的问题及解决对策金融借款合同是指以银行等金融机构为出借人,以自然人、其他企业或者组织为借款人所订立的借款合同。
近年来,我院审理的这类纠纷案件呈上升趋势。
2007至2009年我院审理的此类纠纷案件数分别是:108/42/399。
金融借款合同纠纷涉及到国家金融政策的调整和金融市场的稳定。
在经历了国际金融危机之后,目前各国均在寻求金融市场的繁荣和稳定,在当前金融货币政策适度放宽,贷款数量激增的情况下,如何通过司法程序保护我国的金融市场稳定有序的发展,有效地防范金融危机是我们法院和金融机构当前应当特别注意的问题,笔者试就基层法院在审理此类纠纷时发现的有关问题和解决对策提出如下思考:一、存在的问题(一)、金融机构防范意识差、监管不严格,导致不良贷款案件增加。
我院审理的金融借款合同纠纷涉及的出借方金融机构有农村信用合作社(以下简称信合)、农业银行(以下简称农行)、工商银行(以下简称工行)和发展银行(以下简称发行)。
借款方有农民个人、农村粮库等,贷款用途有农村种植业、养殖业、加工服务业等。
2007年108件有发行78件,有信合30件。
2008年42件,有信合17件、工行23件、农行和住房公积金办各1件。
2009年的399件有信合39件、农行1件、工行359件,工行这359件全是集中处理涉及农民的奶牛贷款案件。
现在大部分案件已进入执行程序。
只有一部分的债权得已实现。
近3年金融借款合同纠纷申请执行的案件数分别是:90/15/31,涉案标的为13602.4万/7.3万/157.6万。
通过统计发现:出借方中没有涉及建设银行的。
借款用途没有涉及住房个人贷款,借款人中很少涉及有固定工资收入的公务员或工人。
从贷款合同和当事人在案件审理中诉、辩称及举证内容看,这些发生纠纷的金融借款合同在贷款形成时就存在很多问题。